Sign in to use this feature.

Years

Between: -

Subjects

remove_circle_outline
remove_circle_outline
remove_circle_outline
remove_circle_outline
remove_circle_outline
remove_circle_outline
remove_circle_outline
remove_circle_outline
remove_circle_outline

Journals

remove_circle_outline
remove_circle_outline
remove_circle_outline
remove_circle_outline
remove_circle_outline
remove_circle_outline
remove_circle_outline
remove_circle_outline
remove_circle_outline
remove_circle_outline
remove_circle_outline
remove_circle_outline

Article Types

Countries / Regions

remove_circle_outline
remove_circle_outline
remove_circle_outline
remove_circle_outline

Search Results (549)

Search Parameters:
Keywords = linked reads

Order results
Result details
Results per page
Select all
Export citation of selected articles as:
21 pages, 6192 KB  
Article
SERS Detection of Environmental Variability in Balneary Salt Lakes During Tourist Season: A Pilot Study
by Csilla Molnár, Karlo Maškarić, Lucian Barbu-Tudoran, Tudor Tămaș, Ilirjana Bajama and Simona Cîntă Pînzaru
Biosensors 2025, 15(10), 655; https://doi.org/10.3390/bios15100655 - 1 Oct 2025
Abstract
This pilot study uses Raman spectroscopy and SERS to monitor monthly water composition changes in two adjacent hypersaline lakes (L1 and L2) at a balneary resort, during the peak tourist season (May–October 2023). In situ pH and electrical conductivity (EC) measurements, along with [...] Read more.
This pilot study uses Raman spectroscopy and SERS to monitor monthly water composition changes in two adjacent hypersaline lakes (L1 and L2) at a balneary resort, during the peak tourist season (May–October 2023). In situ pH and electrical conductivity (EC) measurements, along with evaporite analyses, complemented the spectroscopic data. Although traditionally considered similar, the lakes frequently raise public questions about their relative bathing benefits. While not directly addressing the therapeutic effects, the study reveals distinct physicochemical profiles between the lakes. Raman data showed consistently higher sulfate levels in L2, a trend also observed in winter monitoring. pH levels were higher in L1 (8–9.8) than in L2 (7.2–8), except for one October depth reading. This trend held during winter, except in April. Surface waters showed more variability and slightly higher values than those at 1 m depth. SERS spectra featured β-carotene peaks, linked to cyanobacteria, and Ag–Cl bands, indicating nanoparticle aggregation from inorganic ions. SERS intensity strongly correlated with pH and EC, especially in L2 (r = 0.96), suggesting stable surface–depth chemistry. L1 exhibited more monthly variability, likely due to differing biological activity. Although salinity and EC were not linearly correlated at high salt levels, both reflected seasonal trends. The integration of Raman, SERS, and physicochemical data proves effective for monitoring hypersaline lake dynamics, offering a valuable tool for environmental surveillance and therapeutic water quality assessment, in support of evidence-based water management and therapeutic use of salt lakes, aligning with goals for sustainable medical tourism and environmental stewardship. Full article
(This article belongs to the Special Issue Advanced SERS Biosensors for Detection and Analysis)
Show Figures

Figure 1

19 pages, 2750 KB  
Article
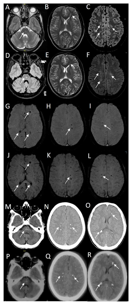
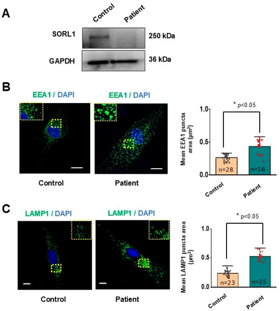
SORL1 as a Putative Candidate Gene for a Novel Recessive Form of Complicated Hereditary Spastic Paraplegia: Insights from a Deep Functional Study
by Ananthapadmanabha Kotambail, Yogananda Shamamandri Markandeya, Raghavendra Mahima, Ramya Sukrutha, Madhura Milind Nimonkar, Suravi Sasmita Dash, Chandrajit Prasad, Ghati Kasturirangan Chetan, Pooja Mailankody and Gautham Arunachal
Clin. Transl. Neurosci. 2025, 9(4), 46; https://doi.org/10.3390/ctn9040046 - 1 Oct 2025
Abstract
Introduction: Genes in the endolysosome and autophagy pathways are major contributors to hereditary spastic paraplegia (HSP). A pathogenetic link between HSP and Alzheimer disease (AD) involving macroautophagy is well established. Sortilin-related receptor 1 (SORL1), an endosomal trafficking protein, plays a [...] Read more.
Introduction: Genes in the endolysosome and autophagy pathways are major contributors to hereditary spastic paraplegia (HSP). A pathogenetic link between HSP and Alzheimer disease (AD) involving macroautophagy is well established. Sortilin-related receptor 1 (SORL1), an endosomal trafficking protein, plays a key role in glutamatergic neuron homeostasis and white matter tract integrity. Until now, SORL1 has only been associated with dominant AD and cerebral amyloid angiopathy. Methods: A case of HSP with cerebroretinal vasculopathy (CRV) negative on exome sequencing was further investigated using whole-genome sequencing. RNA-seq, Western blot, and immunofluorescence imaging were performed to explore a potential loss-of-function mechanism. Results: Sequencing revealed a biallelic SORL1 splice donor variant (c.1211 + 1G > A). Transcriptomics confirmed nonsense-mediated decay and aberrant splicing, predicting a disrupted reading frame. Reduced SORLA protein levels and significant enlargement of endolysosomes in patient-derived fibroblasts further cemented the pathogenicity of the variant. Conclusions: The probability that SORL1 acts as a recessive disease-causing gene gathers support from the following data: SORL1 genomic constraint score pRec = 1, high meiotic recombination rates on the locus, phenotype of Sorl1/ mice reminiscent of HSP with CRV, and endolysosomal enlargement in SORL1/ glutamatergic neurons in vitro. Taken together, SORL1 is probably a new candidate for a recessive form of complicated HSP. Full article
(This article belongs to the Section Neuroscience/translational neurology)
Show Figures

Graphical abstract

15 pages, 1632 KB  
Article
Plastid RNA Editing in Glycyrrhiza uralensis: Landscape Characterization and Comparative Assessment of RNA-Seq Library Strategies for Detection
by Hui Ma, Yixuan Rao, Yinxiao Lu, Na Fang, Yijia Huang and Lei Gong
Genes 2025, 16(10), 1142; https://doi.org/10.3390/genes16101142 - 26 Sep 2025
Abstract
Background: Plastid RNA editing is widespread in angiosperms yet remains underexplored in the medicinal non-model species Glycyrrhiza uralensis. This study aimed to (i) comprehensively identify plastid RNA editing sites in G. uralensis, and (ii) compare the detection performance of three library [...] Read more.
Background: Plastid RNA editing is widespread in angiosperms yet remains underexplored in the medicinal non-model species Glycyrrhiza uralensis. This study aimed to (i) comprehensively identify plastid RNA editing sites in G. uralensis, and (ii) compare the detection performance of three library construction strategies: total RNA-seq, rRNA-depleted RNA-seq, and mRNA-seq. Methods: Leaf tissue was used from three wild-sampled individual plants. Plastomes were assembled with GetOrganelle v1.7.0 and annotated using PGA. Strand-specific RNA-seq libraries were mapped to sample-matched plastomes using HISAT2 v2.2.1. Variants were identified using REDItools v2.0 under uniform thresholds. Candidate sites were visually verified in IGV v2.12.3, and read origins were confirmed by BLAST v2.13.0+; artifacts were removed via strand-specific filtering. Results: After stringent filtering, 38 high-confidence RNA editing sites were identified across 19 genes. Total RNA seq performed the best, detecting 37/38 sites consistently, whereas rRNA-depleted libraries detected fewer genuine sites and produced numerous rRNA-linked, noncanonical, noncoding-strand-dominant artifacts. Despite very low rates of plastid mapping, mRNA seq recovered a large fraction of bona fide sites under stringent, strand-aware filtering. Conclusions: We establish a set of 38 high-confidence plastid RNA editing sites in G. uralensis and suggest potential adaptive implications of editing in ndh-related genes. Methodologically, total RNA-seq is recommended for identification using de novo RNA editing due to its high sensitivity and low false-positive rate; publicly available poly(A)-selected mRNA-seq datasets can be repurposed to reliably retrieve plastid RNA editing sites when stringent strand-specific filtering is applied. Full article
(This article belongs to the Section Plant Genetics and Genomics)
Show Figures

Figure 1

33 pages, 3814 KB  
Article
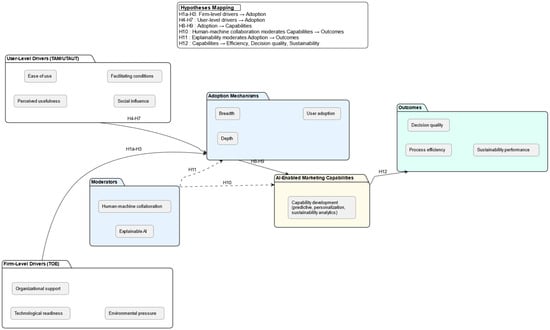
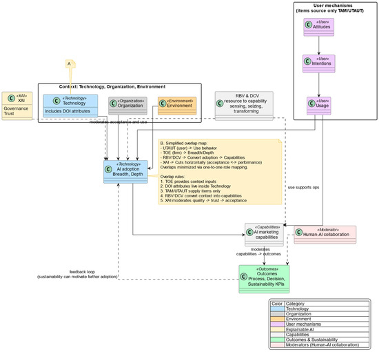
From AI Adoption to ESG in Industrial B2B Marketing: An Integrated Multi-Theory Model
by Raul Ionuț Riti, Laura Bacali and Claudiu Ioan Abrudan
Sustainability 2025, 17(19), 8595; https://doi.org/10.3390/su17198595 - 24 Sep 2025
Viewed by 27
Abstract
Artificial intelligence is transforming industrial marketing by reshaping processes, decision-making, and inter-firm relationships. However, research remains fragmented, with limited evidence on how adoption drivers create new capabilities and sustainability outcomes. This study develops and empirically validates an integrated framework that combines technology, organization, [...] Read more.
Artificial intelligence is transforming industrial marketing by reshaping processes, decision-making, and inter-firm relationships. However, research remains fragmented, with limited evidence on how adoption drivers create new capabilities and sustainability outcomes. This study develops and empirically validates an integrated framework that combines technology, organization, environment, user acceptance, resource-based perspectives, dynamic capabilities, and explainability. A convergent mixed-methods design was applied, combining survey data from industrial firms with thematic analysis of practitioner insights. The findings show that technological readiness, organizational commitment, environmental pressures, and user perceptions jointly determine adoption breadth and depth, which in turn foster marketing capabilities linked to measurable improvements. These include shorter quotation cycles, reduced energy consumption, improved forecasting accuracy, and the introduction of carbon-based pricing mechanisms. Qualitative evidence further indicates that explainability and human–machine collaboration are decisive for trust and practical use, while sustainability-oriented investments act as catalysts for long-term transformation. The study provides the first empirical integration of adoption drivers, capability building, and sustainability outcomes in industrial marketing. By demonstrating that artificial intelligence advances competitiveness and sustainability simultaneously, it positions marketing as a strategic lever in the transition toward digitally enabled and environmentally responsible industrial economies. We also provide a simplified mapping of theoretical lenses, detail B2B-specific scale adaptations, and discuss environmental trade-offs of AI use. Given the convenience/snowball design, estimates should be read as upper-bound effects for mixed-maturity populations; robustness checks (stratification and simple reweighting) confirm sign and significance. Full article
Show Figures

Figure 1

19 pages, 323 KB  
Article
Influence of Previous Literacy Experiences in the First Language (Catalan and/or Spanish) on Learning to Read in a Foreign Language (Standard Arabic)
by Carla Ferrerós Pagès and Anna Stern Taulats
Educ. Sci. 2025, 15(9), 1232; https://doi.org/10.3390/educsci15091232 - 16 Sep 2025
Viewed by 234
Abstract
Learning to read in a second language is conditioned by the linguistic characteristics of the L1 and L2 and their writing systems, and by the learning context and the circumstances of previous literacy experiences. The aim of the present study is to determine [...] Read more.
Learning to read in a second language is conditioned by the linguistic characteristics of the L1 and L2 and their writing systems, and by the learning context and the circumstances of previous literacy experiences. The aim of the present study is to determine which factors most influence the literacy process in a foreign language that is typologically different and has a different writing system from that of the first language in adults (L1 = Catalan and/or Spanish; L2 = Standard Arabic). The results were obtained from reading tests and questionnaires administered to a group of A1 level learners of Arabic (n = 18) with L1 Catalan and/or Spanish. The results show that the morphological characteristics of Arabic, as well as its type of writing system and its non-transparent orthography, impact learners’ reading proficiency. Attitudes and prior experiences have an indirect influence on the L2 literacy process, since they are more closely related to learners’ self-perception of their reading proficiency, which in turn is linked to a poorer attitude towards social reading and towards second language study in general. Full article
(This article belongs to the Section Language and Literacy Education)
17 pages, 682 KB  
Article
Social Media Engagement and Usage Patterns, Mental Health Comorbidities, and Empathic Measures in an Italian Adolescent Sample: A Comparative Study
by Ilaria Accorinti, Giulia Mutti, Pamela Fantozzi, Annarita Milone, Gianluca Sesso, Greta Tolomei, Elena Valente, Antonio Narzisi, Edoardo Martinelli, Maria Rosaria Cordella, Gabriele Masi and Stefano Berloffa
Children 2025, 12(9), 1226; https://doi.org/10.3390/children12091226 - 13 Sep 2025
Viewed by 500
Abstract
Background: The link between problematic social media (SM) use and socio-emotional deficits has limited clinical evidence. This study compares SM addiction risk and empathic abilities between psychiatric outpatients and healthy peers, exploring how SM categories and/or diagnostic category may modulate these relations. Methods: [...] Read more.
Background: The link between problematic social media (SM) use and socio-emotional deficits has limited clinical evidence. This study compares SM addiction risk and empathic abilities between psychiatric outpatients and healthy peers, exploring how SM categories and/or diagnostic category may modulate these relations. Methods: A total of 362 Italian adolescents (11–18 years; 147 cases, 215 controls) completed the Social-Media Disorder Scale (SOMEDIS), Bergen Social-Media Addiction Scale (BSMAS), Interpersonal Reactivity Index (IRI), and Reading the Mind in the Eyes test (RME). Self-reported daily online time and most used social media platforms were recorded. Results: Clinical participants showed higher mean SOMEDIS (M = 18.37) and BSMAS scores (M = 11.71) compared with controls (both p < 0.001). Females reported longer daily SM use (χ2 = 5.4, p = 0.020). Positive associations were observed between SM addiction risk and age. Within the clinical group, adolescents with emotional dysregulation displayed higher problematic use scores; a modest correlation emerged with internalizing symptoms (withdrawn—depression). Regarding empathy, higher SM addiction risk correlated with lower cognitive empathy (IRI Perspective Taking, Fantasy) and higher Personal Distress. Platform type showed small differences: users of “Profiling” platforms reported lower empathy scores compared to “Entertainment” users. Conclusions: Adolescents with psychiatric conditions appear more vulnerable to problematic SM use and reduced empathic abilities. Associations were modest, and platform effects were limited. These findings should be considered exploratory; larger longitudinal studies are needed to clarify causal pathways between SM use, empathy, and adolescent mental health. Full article
(This article belongs to the Section Pediatric Mental Health)
Show Figures

Figure 1

17 pages, 313 KB  
Article
The Friend and the Enemy: Carl Schmitt, Katechon, and the Theological Foundations of the Political
by Gaoxiang Li and Lingyu Jing
Religions 2025, 16(9), 1179; https://doi.org/10.3390/rel16091179 - 12 Sep 2025
Viewed by 467
Abstract
This paper explores Carl Schmitt’s concepts of the friend and the enemy through the lens of Katechon. Contemporary scholarship often treats Schmitt’s friend–enemy distinction as an occasional decision driven by political contingency. This paper refutes such a purely political reading and instead argues [...] Read more.
This paper explores Carl Schmitt’s concepts of the friend and the enemy through the lens of Katechon. Contemporary scholarship often treats Schmitt’s friend–enemy distinction as an occasional decision driven by political contingency. This paper refutes such a purely political reading and instead argues Schmitt’s political enemies have a deeper theological origin—Gnosticism. The Gnostics, emerging from a mistaken rejection of theodicy, developed a cosmological dualism and apocalypticism that, in the 20th century, manifested politically in the forms of liberal universalism and social pluralism. To illuminate the theological depth of Schmitt’s thought, this paper investigates a recurring yet underexplored concept—Katechon, the restrainer who holds back the end times. By linking Katechon to Schmitt’s political projects—the nomos of the earth and the decisionist state—this paper reveals the theological foundation underlying his understanding of the political: enmity is not contingent but theologically predestined by human fallenness and God’s redemptive plan. However, Schmitt’s project of political theology ends in paradox: Katechon, meant to restrain chaos, turns into its opposite owing to its intrinsic logical flaw. Full article
18 pages, 2397 KB  
Article
Unravelling High Nuclear Genomic Similarity and Mitochondria Linked Epigenetic Divergence in SCNT Derived Buffalo Clones via Long-Read Nanopore Genome Sequencing
by Meeti Punetha, Dharmendra Kumar, Satish Kumar, Bhavya Maggo, Priya Dahiya, Pradeep Kumar, Rakesh K. Sharma, Yash Pal and Prem S. Yadav
Int. J. Mol. Sci. 2025, 26(18), 8836; https://doi.org/10.3390/ijms26188836 - 11 Sep 2025
Viewed by 417
Abstract
Somatic cell nuclear transfer (SCNT) holds promise for animal cloning but remains limited by low efficiency and phenotypic abnormalities, often attributed to incomplete nuclear reprogramming. This study presents an integrative genomic and epigenomic analysis of cloned buffaloes and their respective donors using long-read [...] Read more.
Somatic cell nuclear transfer (SCNT) holds promise for animal cloning but remains limited by low efficiency and phenotypic abnormalities, often attributed to incomplete nuclear reprogramming. This study presents an integrative genomic and epigenomic analysis of cloned buffaloes and their respective donors using long-read Oxford Nanopore sequencing. Our results showed a high degree of genomic similarity between clones and donors, with most variations located in non-coding regions and structural variants (SV) distributions highly correlated at the chromosomal level. Gene and protein level overlap of SV-affected loci revealed 70.9–73.3% gene-level and 69.7–72.5% protein-level similarity. Despite this genetic similarity, DNA methylation analysis identified differentially methylated regions (DMRs), particularly in intergenic and promoter regions. Clones exhibited slightly lower CpG methylation than the donors. The DMRs in donor vs. clone comparisons indicated higher hypomethylated regions than hypermethylated regions. Functional enrichment of DMR-associated genes highlighted pathways linked to mitochondrial function, oxidative phosphorylation, and reproductive processes. Although clones showed moderate genome-wide methylation correlation with donors, key differences in methylation suggest incomplete epigenetic reprogramming. Despite these epigenetic differences, all clones were phenotypically normal and healthy into adulthood. This study offers the first comprehensive SV and methylome profile of SCNT-derived buffaloes and emphasizes the role of epigenetic mechanisms in clone development and health, providing valuable insights to enhance cloning efficiency. Full article
(This article belongs to the Special Issue Molecular Genetics and Genomics of Ruminants—Second Edition)
Show Figures

Figure 1

27 pages, 4269 KB  
Article
Smart Mobility Education and Capacity Building for Sustainable Development: A Review and Case Study
by Alaa Khamis
Sustainability 2025, 17(17), 7999; https://doi.org/10.3390/su17177999 - 5 Sep 2025
Viewed by 923
Abstract
Smart mobility has emerged as a transformative enabler for achieving the United Nations Sustainable Development Goals (SDGs), offering technological and systemic solutions to pressing urban challenges such as congestion, environmental degradation, accessibility, and economic inclusion. Realizing this potential, however, depends not only on [...] Read more.
Smart mobility has emerged as a transformative enabler for achieving the United Nations Sustainable Development Goals (SDGs), offering technological and systemic solutions to pressing urban challenges such as congestion, environmental degradation, accessibility, and economic inclusion. Realizing this potential, however, depends not only on technological maturity but also on robust education and capacity-building frameworks. This paper addresses two critical gaps: the absence of a systematic review of structured academic curricula, vocational training programs, and professional development pathways dedicated to smart mobility, and the lack of a formal approach to demonstrate how structured, research-oriented education can effectively bridge theory and practice. The review examines a wide spectrum of initiatives, including academic programs, industry training, challenge-based competitions, and community-driven platforms. The analysis shows significant progress in Europe and North America but also reveals important gaps, particularly the limited availability of structured initiatives in the Global South, the underrepresentation of accessibility and inclusivity, and the insufficient integration of governance, ethical AI, policy, and cybersecurity. A case study of the AI for Smart Mobility course, developed using a design science methodology, illustrates how research-oriented education can be operationalized in practice. Since 2020, the course has engaged hundreds of students and professionals, with project dissemination through the AI4SM Medium hub attracting more than 20,000 views and 11,000 reads worldwide. The findings highlight both the progress made and the persistent gaps in smart mobility education, underscoring the need for wider geographic reach, stronger emphasis on inclusivity and governance, and structured approaches that effectively link theory with practice. Full article
(This article belongs to the Special Issue Smart Mobility for Sustainable Development)
Show Figures

Figure 1

15 pages, 4502 KB  
Article
A Comprehensive QR Code Protection and Recovery System Using Secure Encryption, Chromatic Multiplexing, and Wavelength-Based Decoding
by Paola Noemi San Agustin-Crescencio, Leobardo Hernandez-Gonzalez, Pedro Guevara-Lopez, Oswaldo Ulises Juarez-Sandoval, Jazmin Ramirez-Hernandez and Eduardo Salvador Estevez-Encarnacion
Appl. Sci. 2025, 15(17), 9708; https://doi.org/10.3390/app15179708 - 3 Sep 2025
Viewed by 590
Abstract
QR codes (Quick Response) were originally developed by the automotive industry to enable rapid data exchange and have since evolved into versatile tools for commercial applications, such as linking to products or websites. However, the scope of their adoption has expanded into sensitive [...] Read more.
QR codes (Quick Response) were originally developed by the automotive industry to enable rapid data exchange and have since evolved into versatile tools for commercial applications, such as linking to products or websites. However, the scope of their adoption has expanded into sensitive domains including financial, corporate, and governmental sectors. In order to address increasing security concerns, this work proposes a novel three-layer protection scheme. First, data confidentiality is ensured through encryption—in this study, symmetric AES (Advanced Encryption Standard) encryption is used as an example, though any encryption algorithm can be employed. Second, a multiplexing technique is employed to integrate two independent dichromatic QR codes into a single printed chromatic structure. Third, the recovery of each dichromatic code is achieved through the controlled incidence of specific wavelengths, not only providing improved channel separation but also functioning as a physical access control mechanism. This physical layer restricts unauthorized reading. Full article
Show Figures

Figure 1

16 pages, 519 KB  
Article
Pharmacy Students’ Experience of an Inaugural Lecture on Intercultural Competence
by Atta Abbas Naqvi, Merhawi Samsom, Lucy Watson and Hung Nguyen
Pharmacy 2025, 13(5), 122; https://doi.org/10.3390/pharmacy13050122 - 1 Sep 2025
Viewed by 478
Abstract
Background: Pharmacy schools in the United Kingdom (UK) are required by the regulator to train pharmacy students to be culturally competent. To meet this requirement, the Reading School of Pharmacy (RSoP) incorporated an inaugural, stand-alone, introductory session on intercultural competency. This study aimed [...] Read more.
Background: Pharmacy schools in the United Kingdom (UK) are required by the regulator to train pharmacy students to be culturally competent. To meet this requirement, the Reading School of Pharmacy (RSoP) incorporated an inaugural, stand-alone, introductory session on intercultural competency. This study aimed to gather students’ experiences of the lecture. Methods: A qualitative study documented the experiences of students in Years 2 and 3 of the Master of Pharmacy (MPharm) at the RSoP from 15 September to 31 December 2023. Semi-structured interviews were conducted online via Microsoft Teams®. A demographic form was prepared and sent as an online survey link on the Online Surveys® platform. All eligible students were invited to participate in the study via student mailing lists. An interview guide was prepared. Thematic analysis was conducted to identify key themes related to students’ awareness, the perceived importance of the subject in healthcare, and students’ preferred learning methods. The transcripts were coded, and similar codes were grouped to form sub-themes and themes. The study was approved by a research ethics committee. Results: A total of 11 students attended the interviews. Three major themes emerged: (1) awareness of and reflection on cultural competence, (2) understanding cultural competence and its importance, and (3) student-preferred pedagogy. The students suggested incorporating workshops and simulation-based assessments. Conclusions: MPharm pharmacy students at the RSoP appear to be receptive to new educational interventions aimed at enhancing cultural competence. They prefer practice-based learning and assessment methods when it comes to developing this skill. Full article
Show Figures

Figure 1

20 pages, 817 KB  
Article
Stakeholder Perceptions and Strategic Governance of Large-Scale Energy Projects: A Case Study of Akkuyu Nuclear Power Plant in Türkiye
by Muhammet Saygın
Sustainability 2025, 17(17), 7821; https://doi.org/10.3390/su17177821 - 30 Aug 2025
Viewed by 686
Abstract
The Akkuyu Nuclear Power Plant (NPP) is framed as a flagship of Türkiye’s national low-carbon transition. This study examines how domestic economic actors perceive the project’s socio-economic and environmental impacts, and how those perceptions align with—or diverge from—official assessments and the United Nations [...] Read more.
The Akkuyu Nuclear Power Plant (NPP) is framed as a flagship of Türkiye’s national low-carbon transition. This study examines how domestic economic actors perceive the project’s socio-economic and environmental impacts, and how those perceptions align with—or diverge from—official assessments and the United Nations Sustainable Development Goals. Using a qualitative phenomenological approach, the research draws on 28 semi-structured interviews with members of the Silifke Chamber of Commerce and Industry Council. This lens captures how locally embedded businesses read the project’s risks and rewards in real time. Four themes stand out. First, respondents see a clear economic uptick—but one that feels time-bound and vulnerable to the project cycle. Second, many feel excluded from decision-making; as a result, their support remains conditional rather than open-ended. Third, participants describe environmental signals as ambiguous, paired with genuine ecological concern. Fourth, skepticism about governance intertwines with sovereignty anxieties, particularly around foreign ownership and control. Overall, while short-term economic benefits are widely acknowledged, support is tempered by procedural exclusion, environmental worry, and distrust of foreign control. Conceptually, the study contributes to energy-justice scholarship by elevating sovereignty as an additional dimension of justice and by highlighting the link between being shut out of processes and perceiving higher environmental risk. Policy implications follow directly: create robust, domestic communication channels; strengthen participatory governance so local actors have a real voice; and embed nuclear projects within regional development strategies so economic gains are durable and broadly shared. Full article
(This article belongs to the Section Economic and Business Aspects of Sustainability)
Show Figures

Figure 1

13 pages, 247 KB  
Article
The Case Against Interpreting Eros as Erotic Love: A Commentary on Paul Ricœur’s Early Work in Education and Philosophical Anthropology
by Eileen Brennan
Philosophies 2025, 10(5), 96; https://doi.org/10.3390/philosophies10050096 - 27 Aug 2025
Viewed by 593
Abstract
Agape, philia, and eros are the forms of love that receive most attention in the work of the French philosopher Paul Ricœur. The general consensus among commentators is that when Ricœur talks about agape, he means a love that is [...] Read more.
Agape, philia, and eros are the forms of love that receive most attention in the work of the French philosopher Paul Ricœur. The general consensus among commentators is that when Ricœur talks about agape, he means a love that is all about giving, with no expectation of receiving anything in return; and when he talks about eros, he means something close to erotic love or erotic desire. This article builds on the research of two French commentators, Olivier Abel and Jérôme Porée, to offer a more detailed account of what Ricœur says about love of neighbour and concern for others, and where he says it, during one very specific period: 1947–1960. That is the period when Ricœur was very committed to education reform in France. However, the article disputes Abel and Porée’s interpretation of what Ricœur means by eros in Fallible Man, a work of philosophical anthropology published in 1960. The article shows that Ricœur’s interpretation of eros, far from being the standard one, is in fact highly original, and a perfect example of the imaginative use of philosophical resources that marked his early career. The article also discusses The Symbolism of Evil, a second work of philosophical anthropology that Ricœur published the very same year. In the context of that discussion, it draws attention to two references to “love” that link back to the eros of Fallible Man. It then offers a close reading of Marguerite Léna’s insightful commentary on a remarkable passage from The Symbolism of Evil, where Ricœur talks about the essential roles that love and fear play in all forms of education, including moral education. Full article
(This article belongs to the Special Issue Philosophies of Love)
42 pages, 5885 KB  
Article
Design and Evaluation of a Serious Game Prototype to Stimulate Pre-Reading Fluency Processes in Paediatric Hospital Classrooms
by Juan Pedro Tacoronte-Sosa and María Ángeles Peña-Hita
Multimodal Technol. Interact. 2025, 9(9), 90; https://doi.org/10.3390/mti9090090 - 27 Aug 2025
Viewed by 846
Abstract
Didactic digital tools can commence, enhance, and strengthen reading fluency in children undergoing long-term hospitalization due to oncology conditions. However, resources specifically designed to support rapid naming and decoding in Spanish remain scarce. This study presents the design, development, and evaluation of a [...] Read more.
Didactic digital tools can commence, enhance, and strengthen reading fluency in children undergoing long-term hospitalization due to oncology conditions. However, resources specifically designed to support rapid naming and decoding in Spanish remain scarce. This study presents the design, development, and evaluation of a game prototype aimed at addressing this gap among Spanish-speaking preschoolers in hospital settings. Developed using Unity through a design-based research methodology, the game comprises three narratively linked levels targeting rapid naming, decoding, and fluency. A sequential exploratory mixed-methods design (QUAL-quan) guided the evaluation. Qualitative data were obtained from a focus group of hospital teachers (N = 6) and interviews with experts (N = 30) in relevant fields. Quantitative validation involved 274 experts assessing the game’s contextual, pedagogical, and technical quality. The prototype was also piloted with four end-users using standardised tests for rapid naming, decoding, and fluency in Spanish. Results indicated strong expert consensus regarding the game’s educational value, contextual fit, and usability. Preliminary findings suggest potential for fostering and supplementing early literacy skills in hospitalised children. Further research with larger clinical samples is recommended to validate these outcomes. Full article
(This article belongs to the Special Issue Video Games: Learning, Emotions, and Motivation)
Show Figures

Figure 1

13 pages, 2010 KB  
Article
Electroencephalography Signatures Associated with Developmental Dyslexia Identified Using Principal Component Analysis
by Günet Eroğlu and Mhd Raja Abou Harb
Diagnostics 2025, 15(17), 2168; https://doi.org/10.3390/diagnostics15172168 - 27 Aug 2025
Viewed by 566
Abstract
Background/Objectives: Developmental dyslexia is characterised by neuropsychological processing deficits and marked hemispheric functional asymmetries. To uncover latent neurophysiological features linked to reading impairment, we applied dimensionality reduction and clustering techniques to high-density electroencephalographic (EEG) recordings. We further examined the functional relevance of these [...] Read more.
Background/Objectives: Developmental dyslexia is characterised by neuropsychological processing deficits and marked hemispheric functional asymmetries. To uncover latent neurophysiological features linked to reading impairment, we applied dimensionality reduction and clustering techniques to high-density electroencephalographic (EEG) recordings. We further examined the functional relevance of these features to reading performance under standardised test conditions. Methods: EEG data were collected from 200 children (100 with dyslexia and 100 age- and IQ-matched typically developing controls). Principal Component Analysis (PCA) was applied to high-dimensional EEG spectral power datasets to extract latent neurophysiological components. Twelve principal components, collectively accounting for 84.2% of the variance, were retained. K-means clustering was performed on the PCA-derived components to classify participants. Group differences in spectral power were evaluated, and correlations between principal component scores and reading fluency, measured by the TILLS Reading Fluency Subtest, were computed. Results: K-means clustering trained on PCA-derived features achieved a classification accuracy of 89.5% (silhouette coefficient = 0.67). Dyslexic participants exhibited significantly higher right parietal–occipital alpha (P8) power compared to controls (mean = 3.77 ± 0.61 vs. 2.74 ± 0.56; p < 0.001). Within the dyslexic group, PC1 scores were strongly negatively correlated with reading fluency (r = −0.61, p < 0.001), underscoring the functional relevance of EEG-derived components to behavioural reading performance. Conclusions: PCA-derived EEG patterns can distinguish between dyslexic and typically developing children with high accuracy, revealing spectral power differences consistent with atypical hemispheric specialisation. These results suggest that EEG-derived neurophysiological features hold promise for early dyslexia screening. However, before EEG can be firmly established as a reliable molecular biomarker, further multimodal research integrating EEG with immunological, neurochemical, and genetic measures is warranted. Full article
(This article belongs to the Special Issue EEG Analysis in Diagnostics)
Show Figures

Figure 1

Back to TopTop