Sign in to use this feature.

Years

Between: -

Subjects

remove_circle_outline
remove_circle_outline
remove_circle_outline
remove_circle_outline
remove_circle_outline
remove_circle_outline
remove_circle_outline
remove_circle_outline
remove_circle_outline

Journals

remove_circle_outline
remove_circle_outline
remove_circle_outline
remove_circle_outline
remove_circle_outline
remove_circle_outline
remove_circle_outline
remove_circle_outline
remove_circle_outline
remove_circle_outline
remove_circle_outline
remove_circle_outline
remove_circle_outline

Article Types

Countries / Regions

remove_circle_outline
remove_circle_outline
remove_circle_outline
remove_circle_outline
remove_circle_outline
remove_circle_outline
remove_circle_outline
remove_circle_outline

Search Results (1,671)

Search Parameters:
Keywords = laminar

Order results
Result details
Results per page
Select all
Export citation of selected articles as:
28 pages, 14242 KB  
Article
Study on Material Flow Behavior in Three-Dimensional Directions During Friction Stir Welding and the Establishment of a Qualitative Model
by Cheng-Gang Wei, Sheng Lu, Jun Chen, Jun Zhang, Jin-Ling Zhu, Alexander V. Gridasov, Vladimir N. Statsenko and Anton V. Pogodaev
Materials 2026, 19(7), 1341; https://doi.org/10.3390/ma19071341 (registering DOI) - 27 Mar 2026
Abstract
The complex flow behavior of the metal around the stirring tool during welding directly determines the microstructural evolution, defect formation, and mechanical properties of the welded joint, and thus becomes the core physical process affecting welding quality and process stability. In this study, [...] Read more.
The complex flow behavior of the metal around the stirring tool during welding directly determines the microstructural evolution, defect formation, and mechanical properties of the welded joint, and thus becomes the core physical process affecting welding quality and process stability. In this study, to characterize the three-dimensional material flow behavior of AZ31 magnesium (Mg) alloy during friction stir welding (FSW), conventional metallographic sectioning was adopted as the primary observation method, and copper foil was used as the marker material. The flow trajectories of the materials after welding were investigated via three configurations of the marker material. The results indicate that three typical characteristic zones exist along the vertical direction, which are the shoulder-affected zone (SAZ), the pin-affected zone (PAZ), and the swirl zone from top to bottom. Specifically, the material in the SAZ is dominated by laminar flow; the PAZ exhibits complex mixed-flow characteristics; while the swirl zone shows an obvious rotational flow pattern. Based on the principles of material mechanics and fluid mechanics, a force-flow coupled “simple flow model around a rotating cylinder” was proposed, which defines three flow modes corresponding to the different characteristic zones within the weld. Full article
(This article belongs to the Section Materials Simulation and Design)
Show Figures

Figure 1

13 pages, 1804 KB  
Article
Microfluidic Pre-Concentration of Metals from Fine Flotation Tailings
by Olesya Tyumentseva, Kaster Kamunur, Lyazzat Mussapyrova, Aisulu Batkal, Luisa Beisembayeva and Rashid Nadirov
Minerals 2026, 16(4), 355; https://doi.org/10.3390/min16040355 - 27 Mar 2026
Abstract
The large volumes of fine flotation tailings constitute a persistent challenge for the conventional treatment of minerals due to their wide particle size distribution and their low metal contents. In this work, the potential of passive inertial microfluidics for the selective redistribution of [...] Read more.
The large volumes of fine flotation tailings constitute a persistent challenge for the conventional treatment of minerals due to their wide particle size distribution and their low metal contents. In this work, the potential of passive inertial microfluidics for the selective redistribution of mineral particles from actual copper flotation tailings is studied. A suspension of tailings was treated in a rectangular microfluidic channel in a laminar regime, without an external magnetic field or sheath flux. The solid fractions obtained were characterized in terms of particle size distribution, phase composition and element content. The microfluidic treatment induced a systematic distribution of the particles between the output fractions. The central fraction was enriched with coarser particles, the median particle size increasing from about 15 µm in the feed to about 20 µm, and had high concentrations of Cu, Fe, Ag and Zn, with enrichment factors reaching 2.0 to 2.7 depending on the element. On the other hand, the lateral fraction was mainly composed of finer particles (D50 ≈ 13 µm) and depleted in metalliferous phases. The elemental mass balance confirmed that the observed enrichment results from selective redistribution rather than from a loss of material. These results indicate that the separation of the particles cannot be explained solely by size effects and are consistent with a preferential migration of the denser and metal-rich particles towards stable inertial focusing trajectories. Full article
(This article belongs to the Section Mineral Processing and Extractive Metallurgy)
Show Figures

Figure 1

25 pages, 17827 KB  
Article
Synergistic PCM–Liquid Thermal Management for Large-Format Cylindrical Batteries Under High-Rate Discharge
by Chunyun Shen, Chengxuan Su, Zheming Zhang, Fang Wang, Zekun Wang and Shiming Wang
Appl. Sci. 2026, 16(7), 3200; https://doi.org/10.3390/app16073200 - 26 Mar 2026
Abstract
The push for higher energy density in electric vehicles has resulted in large-sized lithium-ion batteries, but their geometric upscaling exacts a heavy thermal price. Under high-rate discharge, these massive cells become heat traps, risking thermal runaway. To tame this instability, this paper engineered [...] Read more.
The push for higher energy density in electric vehicles has resulted in large-sized lithium-ion batteries, but their geometric upscaling exacts a heavy thermal price. Under high-rate discharge, these massive cells become heat traps, risking thermal runaway. To tame this instability, this paper engineered a hybrid management strategy fusing liquid cooling, Phase Change Materials (PCMs), and flow deflectors. With a primary focus on the structural optimization of the cooling channel, a three-dimensional numerical model, calibrated using experimentally determined thermophysical properties, was developed to overcome the thermal bottlenecks of conventional cooling architectures. Results indicated that the initial channel optimization effectively reduced the maximum temperature to 327.7 K, but it still remained near the safety threshold. Integrating PCM radically altered the thermal landscape, slashing the outlet temperature differential by 41.67% (from 2.76 K to 1.61 K) compared to pure liquid cooling and blunting peak thermal spikes. Furthermore, to overcome laminar stagnation, strategic deflector baffles were introduced to agitate the coolant, enhancing heat dissipation. Specifically, the optimal half-coverage (L = 1/2) baffle configuration successfully lowered the maximum temperature to 322.42 K while substantially reducing the system pressure drop from 948.16 Pa to 627.57 Pa, achieving a 33.33% reduction compared to the full-coverage scheme. Finally, a multi-variable sensitivity analysis confirmed the extraordinary engineering robustness of the optimized configuration, demonstrating a negligible maximum temperature fluctuation of less than 0.5% despite ±10% operational and material uncertainties. This synergistic system actively stabilizes the thermal envelope, offering a robust engineering blueprint for next-generation high-power battery packs. Full article
(This article belongs to the Section Applied Thermal Engineering)
Show Figures

Figure 1

24 pages, 7599 KB  
Article
Experimental and Numerical Simulation Study on the Effect of CO2/N2 Dilution on the Generation of Soot in Ethylene Laminar Diffusion Flames
by Bing Liu, Nan Kang, Hao Huang, Zhipeng Sun and Fubin Xin
Processes 2026, 14(7), 1035; https://doi.org/10.3390/pr14071035 - 24 Mar 2026
Viewed by 145
Abstract
Against the backdrop of a low-carbon economy, the control of soot emissions from combustion processes is of paramount importance. In this study, the effects of CO2 dilution on soot formation in ethylene laminar diffusion flames are investigated through a combination of experimental [...] Read more.
Against the backdrop of a low-carbon economy, the control of soot emissions from combustion processes is of paramount importance. In this study, the effects of CO2 dilution on soot formation in ethylene laminar diffusion flames are investigated through a combination of experimental measurements and numerical simulations. In addition, a virtual species, denoted as FxCO2, is introduced to progressively decouple the individual mechanisms by which different effects suppress soot formation. The results indicate that increasing the CO2/N2 dilution ratio leads to reductions in both the peak flame temperature and the soot volume fraction, with CO2 exhibiting a more pronounced inhibitory effect than N2. The decoupling analysis reveals that the dilution effect and the chemical effect are the dominant contributors to flame temperature reduction. The soot-inhibiting effectiveness of the individual effects follows the order: dilution effect > thermal effect > chemical effect > density effect > transport effect. With respect to their influence on C2H2 concentration, the effects are ranked as: dilution effect > chemical effect > transport effect > thermal effect > density effect. The chemical effect suppresses the formation of OH radicals, thereby reducing the flame temperature and H radical concentration. In contrast, the dilution effect enhances soot oxidation by increasing the OH radical concentration, effectively inhibiting soot particle formation. Full article
(This article belongs to the Section Petroleum and Low-Carbon Energy Process Engineering)
Show Figures

Figure 1

21 pages, 10090 KB  
Article
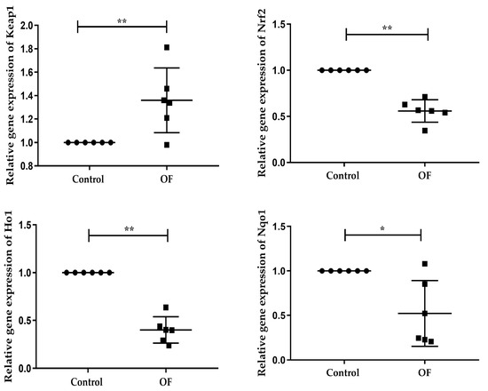
Oxidative Stress and Ultrastructural Changes in Laminar Tissue of Dairy Cows with Acute Laminitis Induced by Oligofructose Overload
by Muhammad Abid Hayat, Jiafeng Ding, Xianhao Zhang, Tao Liu, Jiantao Zhang and Hongbin Wang
Animals 2026, 16(6), 980; https://doi.org/10.3390/ani16060980 - 20 Mar 2026
Viewed by 124
Abstract
This study explored ultrastructural changes and the expression of oxidative stress-related genes and proteins in the laminar tissue of dairy cows with acute laminitis induced by oligofructose (OF) overload. Twelve clinically healthy, non-pregnant Chinese Holstein cows were randomly allocated into two groups: the [...] Read more.
This study explored ultrastructural changes and the expression of oxidative stress-related genes and proteins in the laminar tissue of dairy cows with acute laminitis induced by oligofructose (OF) overload. Twelve clinically healthy, non-pregnant Chinese Holstein cows were randomly allocated into two groups: the OF-overload group (n = 6) and the control group (n = 6). 17 g/kg BW of oligofructose (OF) dissolved in 20 mL/kg BW of deionized water was provided to the OF-treated group, while the control group received 20 mL/kg BW of deionized water via a stomach tube. Laminar tissue samples were collected at 72 h post-OF administration. RT-qPCR revealed significantly increased Keap1 mRNA expression (p = 0.0097) and significantly decreased Nrf2 (p < 0.0001), Ho1 (p < 0.0001), and Nqo1 (p = 0.0101) mRNA expression in the OF group compared to the control group. Western blot analysis confirmed corresponding protein-level changes, with significantly increased Keap1 (p = 0.0062) and significantly decreased Nrf2 (p = 0.0008), Ho1 (p = 0.0297), and Nqo1 (p = 0.0004) in the OF group compared with the control group. Immunohistochemical analysis revealed significantly increased cytoplasmic Keap1 distribution (p = 0.0200) and significantly decreased nuclear Nrf2 localization (p = 0.0032) in the OF group than the control group. Ultrastructural examination revealed significant pathological changes in the OF group, including a reduced number of hemidesmosomes (p < 0.01), an increased distance from epidermal basal cells to the lamina densa (p < 0.01), thickened and damaged lamina densa with disorganized collagen fibers, and deformed basal cell nuclei with reduced chromatin relative to the control group. In conclusion, these findings demonstrate that OF-induced acute laminitis is associated with significant dysregulation of the Keap1-Nrf2 antioxidant pathway and severe ultrastructural damage to the dermal–epidermal interface, suggesting that oxidative stress contributes to laminar tissue injury in dairy cows. Full article
(This article belongs to the Section Veterinary Clinical Studies)
Show Figures

Figure 1

36 pages, 4052 KB  
Article
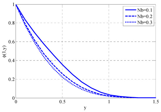
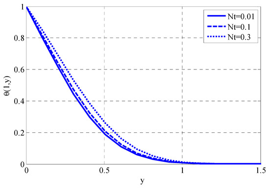
Data-Driven Prediction of Surface Transport Quantities in Williamson Nanofluid Flow via Hybrid Numerical Neural Approach
by Yasir Nawaz, Nabil Kerdid, Muhammad Shoaib Arif and Mairaj Bibi
Axioms 2026, 15(3), 236; https://doi.org/10.3390/axioms15030236 - 20 Mar 2026
Viewed by 111
Abstract
This study introduces an efficient and accurate two-stage explicit computational scheme for solving partial differential equations (PDEs) containing first-order time derivatives. The suggested method is a modification of the classical Runge–Kutta scheme that introduces a new first-stage formulation. This minimizes numerical error with [...] Read more.
This study introduces an efficient and accurate two-stage explicit computational scheme for solving partial differential equations (PDEs) containing first-order time derivatives. The suggested method is a modification of the classical Runge–Kutta scheme that introduces a new first-stage formulation. This minimizes numerical error with moderate step sizes while preserving the stability region of the classical method. Spatial discretization is performed using a sixth-order compact finite-difference scheme to obtain high-resolution solutions. The analysis of stability and convergence is strictly determined for both scalar and system forms of convection–diffusion-type equations. To illustrate the suitability of the method, a dimensionless mathematical model of the unsteady, incompressible, laminar flow of a Prandtl-type non-Newtonian nanofluid over a Riga plate is considered, accounting for viscous dissipation, thermophoresis, Brownian motion, and a magnetic field. Here, the Prandtl ternary nanofluid is defined as a non-Newtonian nanofluid that follows the Prandtl rheological model, and it exhibits three critical transport phenomena: heat conduction, viscous dissipation, and nanoparticle diffusion. Representative values of the Prandtl number Pr=3 and Reynolds number Re=5 are used to perform the simulation, and other parameters, including but not limited to the Hartmann number Ha, Williamson number We, thermophoresis Nt and Brownian motion Nb, are varied to evaluate the flow behavior. Moreover, an artificial neural network (ANN)-developed surrogate model is used to calculate the skin friction coefficient and the local Sherwood number, using five input parameters: the Reynolds number, Prandtl number, Schmidt number, Brownian motion parameter, and thermophoresis parameter. The governing partial differential equations yield high-fidelity numerical data used to train the surrogate model. The data is split into 80% for training, 10% for validation, and 10% for testing. The ANN is tested using regression analysis and error histograms, which demonstrate high accuracy and generalization capacity. Numerical simulation combined with AI-based prediction is a cost-efficient method for real-time estimation of complex non-Newtonian nanofluid systems. Full article
(This article belongs to the Special Issue Recent Developments in Mathematical Fluid Dynamics)
Show Figures

Figure 1

11 pages, 914 KB  
Article
Mobile Laminar Airflow for Intravitreal Injections: Reducing Microbial Load at the Instrument Field
by Vittoria Satriani, Giovanni Boccia, Biagio Santella, Ferdinando Cione, Antonio Donato, Emanuela Santoro, Aldo De Rosa, Maddalena De Bernardo and Nicola Rosa
J. Clin. Med. 2026, 15(6), 2362; https://doi.org/10.3390/jcm15062362 - 19 Mar 2026
Viewed by 196
Abstract
Background/Objectives: Intravitreal injections (IVIs) are increasingly performed in outpatient settings, raising concerns regarding how to guarantee operating-theatre-level environmental safety. Mobile laminar airflow (LAF) units may create an ultraclean instrument field, but microbiological evidence from real-world IVI clinics is limited. Methods: We [...] Read more.
Background/Objectives: Intravitreal injections (IVIs) are increasingly performed in outpatient settings, raising concerns regarding how to guarantee operating-theatre-level environmental safety. Mobile laminar airflow (LAF) units may create an ultraclean instrument field, but microbiological evidence from real-world IVI clinics is limited. Methods: We performed environmental monitoring during three IVI sessions, each including approximately 20 injections per session, in an outpatient procedure room equipped with a mobile LAF device (Operio Toul Mobile). Airborne microbial contamination was measured with a SAS Super 100 impactor (1 m3 per sample) at two locations, the procedure-room air and the LAF field, across seven predefined time points (T−1to T5). Surface contamination of the instrument-covering drape was assessed at mid- and end-session using 24 cm2 contact plates on four culture media. Colonies were expressed as CFU/m3 or CFU/24 cm2 and analysed using a two-way repeated-measures ANOVA (location × time), with Holm-adjusted within-session paired post hoc comparisons at each time point. Results: During LAF operation (T0–T4), mean airborne load was 89.8 ± 10.8 CFU/m3 in room air versus 10.9 ± 4.6 CFU/m3 under LAF, corresponding to an 87.9% mean reduction (Holm-adjusted p < 0.01). At T−1 and T5 (LAF off), counts were not significantly different between locations. Airborne microbial species consisted mainly of skin/oral commensals; no obligate pathogens were detected. All 24 drape samples showed 0 CFU. Conclusions: In this high-throughput outpatient IVI clinic, the mobile LAF device maintained a stable ultraclean microenvironment at the instrument field despite moderate background room contamination, supporting its use as an adjunct to standard aseptic measures, without the need to change the covering drape during the session. Full article
Show Figures

Figure 1

21 pages, 30483 KB  
Article
Preliminary Assessment of ICON-LAM Performance in Romania: Sensitivity Studies
by Amalia Iriza-Burcă, Ioan-Ştefan Gabrian, Ştefan Dinicilă, Mihaela Silvana Neacşu and Rodica Claudia Dumitrache
Atmosphere 2026, 17(3), 315; https://doi.org/10.3390/atmos17030315 - 19 Mar 2026
Viewed by 187
Abstract
The Earth system model ICON (ICOsahedral Nonhydrostatic general circulation) is a flexible framework that can be configured and tuned for various applications such as weather forecasting, simulations of aerosols and trace gases, and climate modelling. The numerical weather prediction component ICON is used [...] Read more.
The Earth system model ICON (ICOsahedral Nonhydrostatic general circulation) is a flexible framework that can be configured and tuned for various applications such as weather forecasting, simulations of aerosols and trace gases, and climate modelling. The numerical weather prediction component ICON is used in limited area mode (ICON-LAM) in Romania to obtain realistic weather simulations that support operational forecasting activities. The sensitivity of ICON-LAM is preliminarily evaluated for the geographical area of Romania. Numerical simulations using two parameterization schemes for radiation processes, two convection settings and different values for the laminar resistance of heat transfer from the surface to the air are evaluated against a control run employed for operational forecasts at the National Meteorological Administration. The validation is performed focusing on the precipitation field and surface continuous parameters. All configurations were integrated for a short period in summer when forecasted precipitation was strongly overestimated. Further on, selected configurations were evaluated for winter cases. The experiment with the shallow convection only, the ecRad radiation parameterization, and the laminar heat value 10 emerged as the best fit for Romania. This configuration (considered optimal) was evaluated alongside the operational control run for August 2022. Overall results indicate the selected optimal configuration generally outperforms the control run both with regard to precipitation and in forecasting surface parameters. This experiment has been adapted and implemented in operational workflow. Full article
(This article belongs to the Section Meteorology)
Show Figures

Figure 1

32 pages, 1559 KB  
Article
Axisymmetric Gravity-Driven Slender Free-Surface Flow Down a Cone
by Rodrigo González and Aldo Tamburrino
Symmetry 2026, 18(3), 513; https://doi.org/10.3390/sym18030513 - 17 Mar 2026
Viewed by 139
Abstract
This article presents the results of a study on an axisymmetric gravity-driven slender free-surface flow down a cone by deriving depth-averaged conservation equations on a cone-adapted coordinate system and obtaining a backwater-type differential equation for steady, axisymmetric films with prescribed apex discharge. Analysis [...] Read more.
This article presents the results of a study on an axisymmetric gravity-driven slender free-surface flow down a cone by deriving depth-averaged conservation equations on a cone-adapted coordinate system and obtaining a backwater-type differential equation for steady, axisymmetric films with prescribed apex discharge. Analysis of this equation reveals a location-dependent critical condition separating supercritical and subcritical regimes and shows that a classical constant normal depth does not exist; instead, the flow approaches an equilibrium between gravity and resistance forces as it develops downstream. Asymptotic expansions for the flow and critical depths recover previously established results for the laminar leading-order and first-order corrections under consistent velocity shape coefficients, confirming that capillarity affects only first-order terms. The framework predicts a critical length beyond which the flow must be subcritical, Reynolds number decays inversely with the distance, leading to inevitable relaminarization on sufficiently long cones, and the potential need for hydraulic jumps to compatibilize supercritical and subcritical flow regimes, paralleling open-channel hydraulics on mild slopes. Numerical solutions of the backwater equation agree with existing measurements where the slender-film assumptions hold, providing a practical basis to compute flow depth and regime transitions on conical surfaces. Full article
(This article belongs to the Special Issue Symmetry in Fluid Mechanics)
Show Figures

Figure 1

18 pages, 3143 KB  
Article
Laminar Flame Speed Measurement and Combustion Kinetic Mechanism Optimization of NH3/H2/Air Mixtures
by Yongjie Jiao, Lei Wang and Yijun Wang
Energies 2026, 19(6), 1480; https://doi.org/10.3390/en19061480 - 16 Mar 2026
Viewed by 290
Abstract
To address the limitations of existing NH3/H2 combustion mechanisms, laminar flame speeds of NH3/H2/air mixtures were measured using the heat flux method over a range of equivalence ratios from 0.7 to 1.6 at different blending ratios. [...] Read more.
To address the limitations of existing NH3/H2 combustion mechanisms, laminar flame speeds of NH3/H2/air mixtures were measured using the heat flux method over a range of equivalence ratios from 0.7 to 1.6 at different blending ratios. The results indicate that current mechanisms exhibit large prediction errors under fuel-rich conditions. Subsequently, based on the original mechanism, the pre-exponential factors of 13 key reactions were optimized using a particle swarm optimization algorithm, leading to the development of a new NH3/H2 chemical kinetic mechanism. The optimized mechanism not only improves the prediction of laminar flame speeds for NH3/H2/air mixtures but also significantly enhances accuracy in the fuel-rich region. In addition, it accurately predicts the ignition delay times of NH3/H2 and reliably reproduces the concentrations of H2O, NH3, NO, and N2O under low-equivalence-ratio conditions. Although the optimized mechanism was not specifically developed for pure NH3 or pure H2 fuels, it still performs well in describing their combustion characteristics. Overall, the optimized mechanism provides reliable predictions for both the laminar flame speeds and ignition delay times of NH3/H2 mixtures. Full article
Show Figures

Figure 1

26 pages, 5753 KB  
Article
Machine Learning for Fluid-Agnostic Laminar Heat Transfer Predictions Under Supercritical Conditions
by Luke Holtshouser, Gautham Krishnamoorthy and Krishnamoorthy Viswanathan
Fluids 2026, 11(3), 81; https://doi.org/10.3390/fluids11030081 - 16 Mar 2026
Viewed by 167
Abstract
Machine learning was employed to make fluid agnostic laminar heat transfer prediction in supercritical conditions, encompassing three fluids (sCO2, sH2O, sC10H22) representing a wide range of operating conditions. High-fidelity training data, consisting of both non-dimensional [...] Read more.
Machine learning was employed to make fluid agnostic laminar heat transfer prediction in supercritical conditions, encompassing three fluids (sCO2, sH2O, sC10H22) representing a wide range of operating conditions. High-fidelity training data, consisting of both non-dimensional and dimensional (operating parameter) as inputs and Nu and Twall as outputs, were generated from grid-converged, steady-state, computational fluid dynamic (CFD) simulations. The Random Forest (RF) algorithm outperformed the artificial neural networks (ANNs) across all scenarios on the small multi-fluid dataset (~1600 data points) employed during the training process. When using non-dimensional parameters as inputs, Nu prediction fidelities were better than Twall predictions for both ML algorithms across both horizontal and vertical configurations. The RF model trained on data from a specific flow configuration (horizontal/vertical) could predict Twall within an accuracy of +/−1% with dimensional, operational parameters as inputs while being agnostic to the working fluid. Furthermore, by including the gravity vector as an additional variable during the training process, the RF model could predict Twall accurately in a mixed, multi-fluid dataset containing data from both horizontal and vertical configurations. Full article
(This article belongs to the Special Issue 10th Anniversary of Fluids—Recent Advances in Fluid Mechanics)
Show Figures

Figure 1

17 pages, 18685 KB  
Article
Fabrication and Drag Reduction Performance of Bionic Surfaces Featuring Staggered Shield Scale Structures
by Xin Gu, Pan Cao, Xiuqin Bai and Yifeng Fu
Biomimetics 2026, 11(3), 209; https://doi.org/10.3390/biomimetics11030209 - 14 Mar 2026
Viewed by 355
Abstract
To investigate the drag reduction mechanism of shark skin placoid scales and develop high-efficiency drag-reducing surfaces, this study designed and fabricated a biomimetic shark skin surface featuring staggered microscale groove structures. The fabrication process involved laser etching on silicon wafers to create a [...] Read more.
To investigate the drag reduction mechanism of shark skin placoid scales and develop high-efficiency drag-reducing surfaces, this study designed and fabricated a biomimetic shark skin surface featuring staggered microscale groove structures. The fabrication process involved laser etching on silicon wafers to create a placoid microstructure template, followed by polydimethylsiloxane (PDMS) replication to obtain biomimetic shark skin samples. Sedimentation experiments demonstrated that the biomimetic surface significantly reduced settling time compared to a smooth surface, achieving a drag reduction rate of 5.65%. Further computational fluid dynamics (CFD) simulations were conducted to analyze the near-wall flow characteristics around the biomimetic surface. The results revealed that the drag reduction mechanism primarily stems from the effective regulation of near-wall laminar flow by the micro-groove structures: a low-velocity fluid layer formed within the grooves reduces the near-wall velocity gradient, thereby decreasing frictional drag, while stable recirculation zones develop within the grooves, contributing to momentum redistribution and reduced energy dissipation. Additionally, the staggered arrangement of the grooves promotes a smoother pressure distribution along the flow direction, mitigating pressure drag by reducing the pressure differential between windward and leeward surfaces. The experimental and simulation results showed excellent agreement (simulated drag reduction rate: 5.08%), collectively verifying the feasibility and effectiveness of the proposed biomimetic placoid structure in achieving fluid drag reduction. Full article
(This article belongs to the Section Biomimetic Surfaces and Interfaces)
Show Figures

Figure 1

27 pages, 8108 KB  
Review
Enhancing Seismic Response of Geo-Structures Through Systematic Shaking Table Testing: A Review
by Ripon Hore, Zeinab Bayati, Meghdad Payan and Ali Saeidi
Buildings 2026, 16(6), 1112; https://doi.org/10.3390/buildings16061112 - 11 Mar 2026
Viewed by 292
Abstract
Shaking table testing has become a fundamental experimental approach in geotechnical earthquake engineering for investigating seismic soil–structure interaction. Although numerous studies have examined the dynamic behavior of reinforced retaining walls and soil slopes, the existing body of literature remains fragmented, with significant variations [...] Read more.
Shaking table testing has become a fundamental experimental approach in geotechnical earthquake engineering for investigating seismic soil–structure interaction. Although numerous studies have examined the dynamic behavior of reinforced retaining walls and soil slopes, the existing body of literature remains fragmented, with significant variations in scaling approaches, boundary conditions, input motions, and instrumentation methods. To date, no comprehensive review has critically synthesized these studies to identify consistent behavioral trends and methodological limitations. This paper presents a systematic and critical review of shaking table investigations of geosynthetic-reinforced retaining walls and clayey soil slopes. The review consolidates global experimental findings to evaluate how key parameters—including excitation characteristics, soil density, surcharge loading, reinforcement configuration, and boundary conditions—influence displacement patterns and acceleration amplification. Recurring response mechanisms are identified, such as elevation-dependent amplification, nonlinear frequency effects, and the confinement benefits of reinforcement and surcharge. The review further examines discrepancies among studies and between experimental and numerical results, highlighting challenges related to similitude requirements, boundary effects, and signal fidelity By synthesizing dispersed experimental evidence and critically evaluating methodological variations, this review provides a clearer understanding of seismic response mechanisms and offers guidance for improving experimental consistency and promoting future standardization in shaking table testing. Full article
(This article belongs to the Section Building Structures)
Show Figures

Figure 1

35 pages, 5629 KB  
Article
Thermal and Hydrodynamic Enhancement of a Ribbed Trombe Wall for Passive Solar Heating
by Jamal-Eddine Salhi, Tarik Zarrouk, Merzouki Salhi, Mohamed Barboucha and Seyed Soheil Mousavi Ajarostaghi
Buildings 2026, 16(6), 1107; https://doi.org/10.3390/buildings16061107 - 11 Mar 2026
Viewed by 200
Abstract
Enhancing the thermal performance of the Trombe Wall is crucial for improving the energy efficiency of passive solar heating systems. This study presents a three-dimensional numerical analysis to investigate the combined effects of internal rib density and geometrical configuration on the thermo-hydrodynamic behavior [...] Read more.
Enhancing the thermal performance of the Trombe Wall is crucial for improving the energy efficiency of passive solar heating systems. This study presents a three-dimensional numerical analysis to investigate the combined effects of internal rib density and geometrical configuration on the thermo-hydrodynamic behavior of a Trombe wall. Using a finite-volume method with laminar flow assumptions based on the Reynolds number, the research is conducted in two sections. First, four rib densities (Nr = 3, 5, 7, and 9) are evaluated using a rectangular rib geometry to identify the best rib number. Subsequently, four innovative designs are compared: rectangular (Model A), semi-circular (Model B), crossed semi-circular (Model C), and spaced semi-circular (Model D) ribs. The findings indicate that while increasing rib count enhances heat transfer through secondary-flow intensification, improvements become marginal beyond Nr = 5 due to excessive flow resistance. At Re = 1600, the Nr = 5 configuration achieves a 68% increase in the average Nusselt number over a smooth channel while maintaining acceptable friction levels. The thermal enhancement factor of case Nr = 5 is the highest in all evaluated Re numbers. Regarding geometry, the model with crossed semi-circular ribs (Model C) provides the maximum thermal enhancement at Re = 1600, with nearly a twofold increase in heat transfer (compared to the smooth channel), albeit at the cost of higher pressure losses. Conversely, the spaced semi-circular ribs case (Model D) achieves the best thermal enhancement factor of 1.51, a 12.7% increase in heat flux, and a lower Poiseuille number. Overall, this study demonstrates that enhanced ribbed configurations can significantly improve Trombe Wall efficiency, with the spaced semi-circular design and five ribs. Full article
Show Figures

Figure 1

21 pages, 15804 KB  
Article
Numerical Study of Heavy-Duty (HD) Spark-Ignition (SI) Engine Conversion to H2-Rich Syngas Produced from Plastic Pyrolysis
by Alberto Ballerini and Tommaso Lucchini
Gases 2026, 6(1), 15; https://doi.org/10.3390/gases6010015 - 6 Mar 2026
Viewed by 296
Abstract
This study numerically investigates the conversion of a Heavy-Duty (HD) Spark-Ignition (SI) Compressed Natural Gas (CNG) engine to operate with hydrogen-rich syngas produced from waste plastic pyrolysis. The engine was modeled with a one-dimensional simulation tool. Fuel-specific properties were included through a tabulated [...] Read more.
This study numerically investigates the conversion of a Heavy-Duty (HD) Spark-Ignition (SI) Compressed Natural Gas (CNG) engine to operate with hydrogen-rich syngas produced from waste plastic pyrolysis. The engine was modeled with a one-dimensional simulation tool. Fuel-specific properties were included through a tabulated Laminar Flame Speed (LFS) approach, and knock occurrence was predicted with a Tabulated Kinetic of Ignition (TKI) model. Full-load simulations revealed that direct substitution of CNG with syngas leads to abnormal combustion. With adjusted values of Spark Advance (SA) to avoid knock, syngas operation resulted in average reductions of approximately 15% in brake torque and 6% in total efficiency compared to the CNG baseline. Parametric analyses showed that Late Intake Valve Closing (LIVC) provides no benefits, whereas increasing the Compression Ratio (CR) partially recovers performance and efficiency, with knock being a limiting factor. Lastly, a complete engine map of the converted configuration was generated, reporting Brake-Specific Fuel Consumption (BSFC) and emissions. Overall, the study demonstrates that HD SI engines can be operated on hydrogen-rich syngas at the cost of moderate performance penalties. Moreover, it provides a robust modeling framework to support system-level and well-to-wheel assessments of syngas-based powertrains. Full article
Show Figures

Graphical abstract

Back to TopTop