Sign in to use this feature.

Years

Between: -

Subjects

remove_circle_outline
remove_circle_outline
remove_circle_outline
remove_circle_outline
remove_circle_outline
remove_circle_outline
remove_circle_outline
remove_circle_outline
remove_circle_outline

Journals

Article Types

Countries / Regions

remove_circle_outline
remove_circle_outline
remove_circle_outline
remove_circle_outline

Search Results (321)

Search Parameters:
Keywords = invertase

Order results
Result details
Results per page
Select all
Export citation of selected articles as:
21 pages, 12879 KB  
Article
Unraveling the Contribution of Sucrose Metabolism Enzyme Family to Salt Tolerance in Rosa chinensis: A Genome-Wide Perspective
by Jie Wu, Mengyue Jing, Yixin Zhang, Jun Xu, Xiaomin Chen, Feifei Gong, Weikun Jing, Qigang Wang and Shenchong Li
Horticulturae 2026, 12(3), 385; https://doi.org/10.3390/horticulturae12030385 - 20 Mar 2026
Viewed by 147
Abstract
Salt stress severely inhibits plant growth and agricultural production by disrupting the balance of water and ions. To counteract this abiotic challenge, plants have evolved sophisticated mechanisms to modulate carbon allocation, prominently through the transcriptional regulation of sucrose metabolism-related genes (SMGs). This study [...] Read more.
Salt stress severely inhibits plant growth and agricultural production by disrupting the balance of water and ions. To counteract this abiotic challenge, plants have evolved sophisticated mechanisms to modulate carbon allocation, prominently through the transcriptional regulation of sucrose metabolism-related genes (SMGs). This study focuses on the globally important horticultural crop, the rose (Rosa chinensis ‘Old Blush’), and provides the first systematic analysis of the RcSMG gene family. Using bioinformatics, 25 RcSMGs were identified, including 4 sucrose phosphate synthase (SPS), 6 sucrose synthase (SUS) and 15 invertase (INV) members. Phylogenetic analysis classified these SMGs into four distinct clades (SUS, SPS, CWINV, and NINV), with the INV family being the largest and the SPS family showing striking conservation across all four species. Evolutionary and collinearity analyses revealed that the SPS family is highly conserved, whereas the INV subfamily has undergone lineage-specific expansion. Protein analysis showed that all RcSMGs are hydrophilic. SPS proteins were found to be relatively unstable, while SUS and most INV members were stable. Further analysis of a protein–protein interaction (PPI) network showed that SPS proteins interact with enzymes in the metabolic pathway both upstream and downstream, forming a tightly regulated sucrose metabolism network. Transcriptome and promoter analyses revealed that RcSMGs exhibit tissue-specific expression patterns. The enrichment of diverse stress-responsive cis-regulatory elements in their promoter regions strongly implies a broad functional role in abiotic-stress adaptation, a hypothesis corroborated by transcriptome profiling under various stress conditions. Crucially, virus-induced gene silencing (VIGS) assays demonstrated that RcSUS3 and RcSPS1 positively regulate salt tolerance, while RcCWINV1 and RcVINV3 may act as negative regulators. In summary, this work provides the foundational framework for understanding the evolution, structure, and transcriptional regulation of the RcSMG family in roses. These findings highlight the important role of sucrose metabolism in stress resilience and provide a valuable basis for future molecular breeding to enhance stress resistance in horticultural crops. Full article
(This article belongs to the Section Biotic and Abiotic Stress)
Show Figures

Figure 1

15 pages, 2890 KB  
Article
Cell Wall Invertase Inhibitor SlINVINH1 Acts as a Negative Regulator in Fruit Ripening of Tomato
by Siran Chen, Hongjian Wan, Jiaxiang Wei, Yonghua Liu and Jun Li
Plants 2026, 15(6), 942; https://doi.org/10.3390/plants15060942 - 19 Mar 2026
Viewed by 216
Abstract
Sugar metabolism is an important factor in influencing fruit ripening, while the associated mechanism is not well understood. Cell wall invertase (CWIN) inhibitors play important roles in plant organ (such as fruit, seed, leave, tuber) development and stress resistance, as they are able [...] Read more.
Sugar metabolism is an important factor in influencing fruit ripening, while the associated mechanism is not well understood. Cell wall invertase (CWIN) inhibitors play important roles in plant organ (such as fruit, seed, leave, tuber) development and stress resistance, as they are able to regulate CWIN activity through protein–protein interaction, affecting sugar levels in plants. Here, we report a novel role of one tomato CWIN inhibitor in regulating fruit ripening. Specifically, knockout of SlINVINH1 gene via CRISPR/Cas9 technique accelerated the onset of fruit ripening process, along with the increase in CWIN activity and contents of sucrose, glucose, fructose and carotenoid and decrease in chlorophyll content in ripening fruits of the CR-slinvinh1 mutants. Transcriptome analysis demonstrated that the differentially expressed genes (DEGs) in fruits of CR-slinvinh1 were enriched in several biological pathways related to fruit ripening and/or sugar metabolism. The expression levels of invertase genes and inhibitor genes in CR-slinvinh1 were consistent with the alterations of invertase activity and sugar levels. Moreover, the transcript levels of a set of pivotal ripening-related marker genes including the global ripening regulator gene SlRIN were increased in ripening fruits of CR-slinvinh1. This study provides novel insights into the regulatory network underlying tomato fruit ripening, as well as a new genetic strategy using CWIN inhibitor genes to simultaneously accelerate fruit ripening and increase fruit sweetness. Full article
(This article belongs to the Special Issue Genetic and Omics Insights into Plant Adaptation and Growth)
Show Figures

Figure 1

16 pages, 7913 KB  
Article
Multi-Omics Analysis Reveals Crucial Mechanisms by Which Shading Intensity Regulates Sugar Metabolism in Asparagus Stems
by Qiuxia Li, Gongkai Qiu, Xiaohan Lu, Zhiyuan Liu, Xinyu Zhou, Hu Wang, Fenfen Luo, Mengyao Li, Wei Lu, Chengyao Jiang and Yangxia Zheng
Plants 2026, 15(6), 874; https://doi.org/10.3390/plants15060874 - 12 Mar 2026
Viewed by 321
Abstract
Shade stress is a crucial constraint on asparagus growth in intercropping and dense-planting systems. However, the physiological and molecular mechanisms linking shading intensity to sugar metabolism remain insufficiently understood. Herein, integrating newly generated physiological data with a targeted re-analysis of previously published omics [...] Read more.
Shade stress is a crucial constraint on asparagus growth in intercropping and dense-planting systems. However, the physiological and molecular mechanisms linking shading intensity to sugar metabolism remain insufficiently understood. Herein, integrating newly generated physiological data with a targeted re-analysis of previously published omics datasets, we elucidated sugar metabolism responses in asparagus stems under different shading intensities (0%, 35%, 55%, and 75%). Moderate shading (55%) was associated with higher sucrose and fructose contents, together with increased activities of key sucrose metabolism enzymes, including sucrose synthase (SUS), soluble acid invertase (S-AI), and sucrose phosphate synthase (SPS), accompanied by differential changes in antioxidant enzyme activities (SOD, CAT and POD). Metabolomic analysis revealed a shift in carbon allocation under 55% shading, characterized by the accumulation of nucleotide sugars such as UDP-galactose and GDP-L-fucose. Transcriptomic analysis further indicated the enrichment of glycolysis/gluconeogenesis pathways under this shading condition, along with the upregulation of pyruvate decarboxylase (PDC) and alcohol dehydrogenase (ADH) genes. Collectively, rather than merely confirming known shading responses, these findings provide new empirical evidence that asparagus stems actively reprogram their energy homeostasis and invoke alternative carbon partitioning pathways specifically at a 55% shading threshold. Full article
(This article belongs to the Section Plant Physiology and Metabolism)
Show Figures

Figure 1

20 pages, 2337 KB  
Article
Melatonin Improves Storage Quality of Sweetpotato (Ipomoea batatas) by Inhibiting Sprouting, Weight Loss, and Lignification and Elevating Sweetness
by Jiawang Li, Jingjing Kou, Yong-Hua Liu and Guopeng Zhu
Plants 2026, 15(5), 839; https://doi.org/10.3390/plants15050839 - 9 Mar 2026
Viewed by 344
Abstract
It has been well established that exogenous melatonin (MT) improves storage quality of many agricultural products. However, contrasting results have been reported in the regulation of MT with respect to several postharvest parameters, e.g., germination/sprouting and lignification, indicating that roles of MT may [...] Read more.
It has been well established that exogenous melatonin (MT) improves storage quality of many agricultural products. However, contrasting results have been reported in the regulation of MT with respect to several postharvest parameters, e.g., germination/sprouting and lignification, indicating that roles of MT may vary with plant species or storage environment. Previous studies mainly focus on above-ground organs including fruits, leaves, seedlings and flowers without addressing underground organs such as the storage root (SR) of sweetpotato (Ipomoea batatas). This study showed that spraying 0.5 mM MT solution improved postharvest quality of sweetpotato SRs during 40 d of storage at 15 °C. First, MT treatment inhibited SR sprouting by differentially regulating the content of germination-related hormones, i.e., increasing the content of ABA and JA but decreasing GA content. Second, MT reduced weight loss and lignification by inhibiting respiration as reflected by decreased respiration rate and hexose kinase activity. Third, MT treatment increased soluble sugar content by elevating the activity and expression of sucrose synthase (Sus) since the activities and expressions of invertases (CWIN, CIN and VIN) were inhibited by MT. Simultaneously, inhibited respiration by MT also contributed to increased content of soluble sugar by reducing their expenditure via glycolysis. Additionally, MT increased starch content by inhibiting β-amylase activity and possibly also by increasing Sus activity, which provides a substrate for starch biosynthesis. Finally, MT upregulated the activities of SOD, POD and CAT, which may improve storage quality of SRs by inhibiting senescence and lignification. This study provides an alternative option to maintain the storage quality of sweetpotato. Full article
(This article belongs to the Special Issue Postharvest and Storage of Horticultural Plants)
Show Figures

Figure 1

19 pages, 3090 KB  
Article
Effects of Microbial Inoculants on Carbon, Nitrogen, and Phosphorus Stoichiometry of Soil Aggregates
by Rengui Xue, Chong Li, Xin Liu, Xuanran Yu, Ying Chen, Yue Chen and Jinchi Zhang
Microorganisms 2026, 14(3), 583; https://doi.org/10.3390/microorganisms14030583 - 4 Mar 2026
Viewed by 279
Abstract
Functional microbial inoculation is widely applied in soil restoration; however, its effects on aggregate-scale nutrient cycling remain unclear. Based on ecological stoichiometry theory, we conducted 1-year and 3-year pot experiments using Bacillus thuringiensis (NL-11) and Gongronella butleri (NL-15) under plant-present and plant-absent conditions, [...] Read more.
Functional microbial inoculation is widely applied in soil restoration; however, its effects on aggregate-scale nutrient cycling remain unclear. Based on ecological stoichiometry theory, we conducted 1-year and 3-year pot experiments using Bacillus thuringiensis (NL-11) and Gongronella butleri (NL-15) under plant-present and plant-absent conditions, with only NL-11 applied in the 1-year experiment. Aggregate size distribution, mean weight diameter (MWD), soil nutrients, microbial biomass, and enzyme activities were evaluated across aggregate classes. The results demonstrated that microbial effects were dependent on both time and plant presence. Under 3-year plant-present conditions, NL-11 and NL-15 significantly increased macroaggregate proportions and MWD, thereby enhancing aggregate stability. Under 3-year no-plant conditions, NL-15 increased organic carbon and total nitrogen in macro- and meso-aggregates by 55–59% and elevated soil C/P and N/P ratios, whereas NL-11 primarily enhanced total nitrogen. In 1-year no-plant macroaggregates, NL-11 increased microbial biomass phosphorus and reduced microbial biomass C/P and N/P ratios. Both inoculants enhanced invertase activity under plant-absent conditions, whereas plant presence stimulated acid phosphatase activity, with NAG activity increasing only under NL-15. Overall, microbial inoculation altered nutrient availability and microbial metabolic characteristics, promoted coordinated C–N–P stoichiometry, and facilitated the recovery of aggregate-scale nutrient cycling. Full article
(This article belongs to the Section Environmental Microbiology)
Show Figures

Figure 1

16 pages, 2487 KB  
Article
Waste Activated Sludge Alkali–Thermal Hydrolysis Liquid as a Soil Amendment: Effects on Pakchoi Cabbage Growth, Soil Properties, and Microbial Community Structure
by Xiu-Fang Li, Yang Xu, Sheng Qi, Zhen Shi, Jun-Feng Zhao, Zhao-Yong Sun and Yue-Qin Tang
Agronomy 2026, 16(5), 522; https://doi.org/10.3390/agronomy16050522 - 27 Feb 2026
Viewed by 414
Abstract
Alkali–thermal treatment of waste activated sludge (WAS) can produce a liquid fertilizer (LF) rich in plant nutrients and biostimulants. However, studies on its actual effects on plant growth and soil quality during field application remain limited. This study employed pot experiments to investigate [...] Read more.
Alkali–thermal treatment of waste activated sludge (WAS) can produce a liquid fertilizer (LF) rich in plant nutrients and biostimulants. However, studies on its actual effects on plant growth and soil quality during field application remain limited. This study employed pot experiments to investigate the impacts of LF substitution (0%, 50%, 100%) for urea on pakchoi cabbage yield, soil physicochemical properties, and microbial communities. The results demonstrated that the LF100 treatment (complete substitution) exhibited the most favorable performance in terms of both plant yield and soil quality enhancement. Compared to the CK, LF0, and LF50 treatments, the LF100 treatment increased various growth and soil parameters: fresh and dry weights of pakchoi cabbage by 50.31–110.61% and 52.48–72.00%, respectively; total soil nitrogen by 1.54–9.09%; total soil phosphorus by 13.89–54.56%; soil available phosphorus by 37.51–116.88%; as well as soil urease, invertase, and protease activities by 2.73–9.41%, 17.11–32.52%, and 7.14–36.36%, respectively. Meanwhile, soil microbial diversity in all fertilized groups was higher than in CK, and it increased with the rising LF substitution ratios. Furthermore, the dominant phyla of LF100 soil microbial community included Actinobacteriota, Proteobacteria, Acidobacteriota, and Crenarchaeota, encompassing multiple bacterial genera involved in carbon/nitrogen cycling and nitrogen fixation. Thus, this liquid fertilizer carries resource utilization potential as a urea substitute, offering valuable insights for sustainable agricultural development. Full article
Show Figures

Figure 1

19 pages, 6036 KB  
Article
Transcriptomics Reveals the Effect of Freezing on Signal Transduction and Galactose Metabolism of Sugar Beet
by Yao Xu, Jiaying Zuo, Xiaodong Li, Pingan Han, Jingjie Chen, Rui Chen, Xinyi Zhang, Vadim N. Nurminsky, Alla I. Perfileva, Piergiorgio Stevanato, Lihua Wang, Jiahui Liu, Gui Geng and Yuguang Wang
Agronomy 2026, 16(4), 445; https://doi.org/10.3390/agronomy16040445 - 13 Feb 2026
Viewed by 504
Abstract
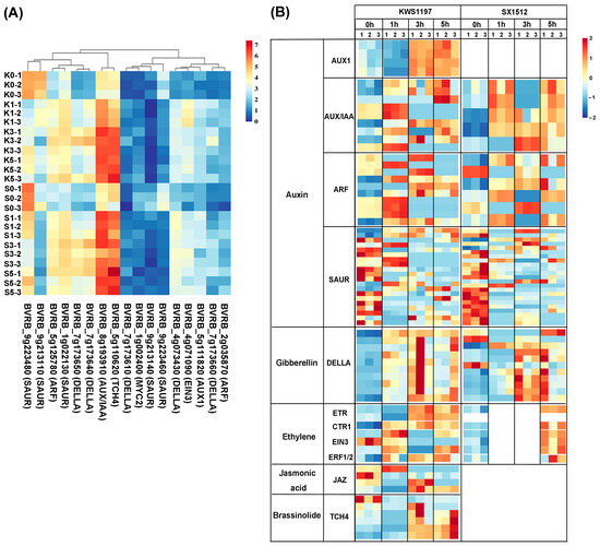
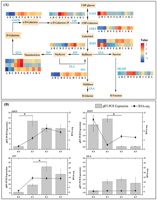
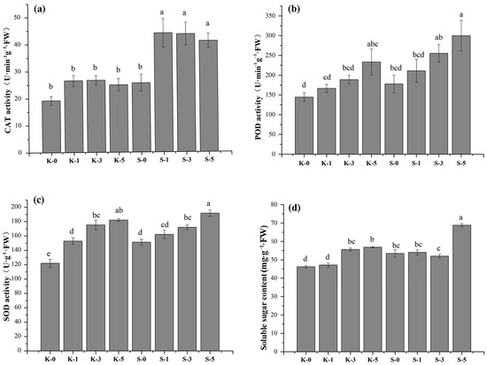
Freezing temperatures severely restrict plant growth and can cause serious damage or death to sugar beet seedlings in early spring. In this study, seedlings of two sugar beet genotypes, KWS1197 (K, freezing-tolerant) and SX1512 (S, freezing-sensitive), were subjected to RNA sequencing (RNA-seq) after [...] Read more.
Freezing temperatures severely restrict plant growth and can cause serious damage or death to sugar beet seedlings in early spring. In this study, seedlings of two sugar beet genotypes, KWS1197 (K, freezing-tolerant) and SX1512 (S, freezing-sensitive), were subjected to RNA sequencing (RNA-seq) after exposure to −4 °C for 0, 1, 3, and 5 h. GO and KEGG enrichment and expression pattern analyses were performed to identify differentially expressed genes (DEGs) associated with freezing stress. The results showed that plant hormone signal transduction and the MAPK signaling pathway were the primary pathways involved in the freezing response in both genotypes. Notably, the galactose metabolism pathway may play an important role in freezing tolerance in KWS1197. Genes involved in galactose metabolism, including inositol 3-α-galactosyltransferase (GolS), raffinose synthase (RafS), invertase (INV), and α-galactosidase (GLA), were significantly up-regulated under freezing conditions, as confirmed by both RNA-seq and RT-qPCR analyses. These results suggest that rapid regulation of soluble sugar synthesis may represent an important mechanism contributing to freezing tolerance in sugar beet. Overall, this study provides a molecular basis for understanding freezing tolerance in sugar beet and identifies candidate genes for improving freezing resistance. Full article
(This article belongs to the Section Plant-Crop Biology and Biochemistry)
Show Figures

Figure 1

15 pages, 2181 KB  
Article
Land Use Type Affects SOM Molecular Composition in Forest Plantations by Altering Soil Nutrients and Enzyme Activities
by Anming Zhu, Jing Guo, Guguo Zhou, Naping Shen, Weilu Tang and Guibin Wang
Forests 2026, 17(2), 222; https://doi.org/10.3390/f17020222 - 6 Feb 2026
Viewed by 264
Abstract
Soil organic matter (SOM) molecular composition governs its stability and ecological functions in forest ecosystems. Nevertheless, how land-use changes (LUCs) regulate the SOM molecular composition remains poorly understood, particularly the underlying mechanisms mediated by soil properties. This study investigated the effects of LUCs [...] Read more.
Soil organic matter (SOM) molecular composition governs its stability and ecological functions in forest ecosystems. Nevertheless, how land-use changes (LUCs) regulate the SOM molecular composition remains poorly understood, particularly the underlying mechanisms mediated by soil properties. This study investigated the effects of LUCs on SOM molecular composition in a subtropical coastal region and examined the driving roles of soil nutrient availability and enzyme activities. The research was conducted in Huanghai National Forest Park, Jiangsu Province, China, focusing on four land-use types converted from historical wheat cropland (W, as control): monoculture plantations of Ginkgo biloba (G) and Metasequoia glyptostroboides (M), a ginkgo–metasequoia mixed forest (GM), and a ginkgo–wheat agroforestry system (GW). Soil samples were collected from 0 to 20 cm and 20–40 cm layers and analyzed for SOM molecular compositions using solid-state 13C nuclear magnetic resonance (NMR) spectroscopy. Soil chemical properties and enzyme activity activities were also determined, with redundancy analysis (RDA) and correlation analysis applied to identify key influencing factors. Results demonstrated that LUCs significantly altered SOM molecular composition. The GW system exhibited the highest proportion of labile O-alkyl carbon (42.65%), while the M plantation accumulated greatest levels of stable aromatic carbon (up to 49.25%). During the initial decades following afforestation, soil nutrient availability and enzyme activities were confirmed as pivotal drivers of SOM molecular variation. Specifically, available potassium (AK), ammonium nitrogen (AN), and the carbon/phosphorus (C/P) ratio were significantly correlated with specific SOM components (p < 0.05). The elevated O-alkyl carbon proportion in GW was closely associated with its higher invertase activity. Notably, vertical differentiation in SOM stability was observed across land-use types, with the agroforestry system achieving the highest carbon pool management index in surface soil but showing a weakened capacity for subsoil C stabilization. RDA further confirmed that AK and AN were dominant factors shaping SOM molecular composition. In conclusion, LUCs modulate SOM chemical composition and stability primarily through altering soil nutrient availability and associated enzyme activities. Agroforestry system facilitates labile C accumulation in surface soil, whereas monoculture plantations are more conducive to stable C sequestration, especially in subsoil layers. These findings provide novel mechanistic insights into SOM dynamics following LUCs and offer a theoretical basis for formulating tailored management strategies to enhance C sequestration efficiency in subtropical coastal ecosystems. Full article
(This article belongs to the Section Forest Soil)
Show Figures

Figure 1

17 pages, 3587 KB  
Article
Brassinolide Alleviates Maize Silk Growth Under Water Deficit by Reprogramming Sugar Metabolism and Enhancing Antioxidant Defense
by Jinrong Xu, Zhicheng Cheng, Li Dai, Wangjing Li, Liyuan Chen, Gatera Anicet, Yi Yu and Youhong Song
Plants 2026, 15(1), 139; https://doi.org/10.3390/plants15010139 - 3 Jan 2026
Viewed by 578
Abstract
Reproductive-stage drought arrests silk elongation, causing a greater anthesis-silking interval and subsequent kernel loss in maize. Exogenous brassinolide (BR) is known to increase drought tolerance; however, its influence on silk growth under water deficit remains unresolved. Here, we subjected maize to drought before [...] Read more.
Reproductive-stage drought arrests silk elongation, causing a greater anthesis-silking interval and subsequent kernel loss in maize. Exogenous brassinolide (BR) is known to increase drought tolerance; however, its influence on silk growth under water deficit remains unresolved. Here, we subjected maize to drought before tassel emergence (V13) and then applied foliar BR at concentrations of 0, 0.1, 0.5, or 1 mg mL−1, with distilled water-sprayed plants serving as controls. Silk elongation under water-deficit stress was partially restored by 0.1 and 0.5 mg mL−1 BR but suppressed by 1 mg mL−1, with 0.5 mg mL−1 increasing silk length by 2.9-fold compared to the stress control, recovering it to 26.5% of the well-watered level. This protection was underpinned by elevated antioxidant capacity (POD, SOD, and CAT by 31–77%, 12–46%, and 20–33%, respectively) and a 25–76% rise in proline relative to the distilled water-sprayed, which collectively curtailed oxidative damage, as evidenced by 36–67% reductions in O2 and H2O2 levels and a 24% decrease in MDA content. Critically, BR reprogrammed sugar metabolism: sucrose phosphate synthase (SPS) activity declined, while sucrose synthase (SS-I) and vacuolar invertase (VIN) activities surged, thereby shifting carbon partitioning from sucrose toward hexoses to sustain energy supply for silk growth. Genome-wide RNA-seq identified 6171 upregulated and 3295 downregulated genes, significantly enriched in 20 pathways, including starch/sucrose metabolism, glycolysis/gluconeogenesis, and phenylpropanoid biosynthesis. The expression of key genes, including sucrose invertase (INV) and hexokinase (HK), was significantly upregulated by 2.4- to 8.7-fold and 2.3- to 4.0-fold, respectively, compared to the distilled water-sprayed control. This multi-level analysis demonstrates that BR mitigates drought-induced silk growth arrest by orchestrating antioxidant defense, osmotic regulation, and metabolic reprogramming into a coordinated network, providing mechanistic insights into brassinosteroid-mediated reproductive stress adaptation in maize. Full article
Show Figures

Figure 1

20 pages, 1546 KB  
Review
Advances in the Regulatory Mechanism of Enzymes Involved in Soluble Sugar Metabolism in Fruits
by Zixin Meng, Weiming Li, Guodi Huang, Xiang Li, Riwang Li, Yongsen Chen, Shixing Luo, Limei Guo, Yingying Tang, Yujuan Tang, Yu Zhang, Xiaowei Ma and Li Li
Plants 2026, 15(1), 138; https://doi.org/10.3390/plants15010138 - 3 Jan 2026
Viewed by 850
Abstract
Soluble sugars are key determinants of fruit quality, directly influencing sensory attributes such as sweetness and flavor, as well as nutritional value and texture. Their content and composition are precisely regulated by sugar-metabolizing enzymes. Key enzymes, including invertase (INV), sucrose phosphate synthase (SPS), [...] Read more.
Soluble sugars are key determinants of fruit quality, directly influencing sensory attributes such as sweetness and flavor, as well as nutritional value and texture. Their content and composition are precisely regulated by sugar-metabolizing enzymes. Key enzymes, including invertase (INV), sucrose phosphate synthase (SPS), sucrose synthase (SUS), fructokinase (FRK), and hexokinase (HXK), play pivotal roles in these processes. However, a systematic and in-depth analysis of their regulatory mechanisms is currently lacking, which hinders a comprehensive understanding of the regulatory network governing fruit sugar metabolism. This review employs bibliometric analysis to systematically examine research trends in fruit sugar metabolism. Furthermore, it synthesizes recent advances in the coordinated regulatory mechanisms from the perspectives of transcriptional regulation, epigenetic modifications, and signal transduction, aiming to provide a clearer framework for future research. At the transcriptional level, transcription factor families such as MYB, WRKY, NAC, and MADS-box achieve precise regulation of sugar metabolism-related genes by specifically binding to the promoters of their target genes. Regarding epigenetic regulation, mechanisms including histone modifications, non-coding RNAs, and DNA methylation influence the expression of sugar-metabolizing enzymes at the post-transcriptional level by modulating chromatin accessibility or mRNA stability. Signaling pathways integrate hormonal signals (e.g., ABA, ethylene), environmental signals (e.g., temperature, light), and sugar-derived signals into the regulatory network, forming complex feedback mechanisms. These regulatory mechanisms not only directly affect sugar accumulation in fruits but also participate in fruit quality formation by modulating processes such as cell turgor pressure and carbon allocation. By integrating recent findings on transcriptional regulation, epigenetics, and signaling pathways, this review provides a theoretical foundation for fruit quality improvement and targeted breeding. Full article
(This article belongs to the Section Horticultural Science and Ornamental Plants)
Show Figures

Figure 1

14 pages, 780 KB  
Article
Preliminary Characterization of Bulgarian Forest Honeys: Oak Honeydew and Coniferous Varieties
by Elisaveta Mladenova, Ralitsa Balkanska and Rositsa Shumkova
Foods 2025, 14(24), 4298; https://doi.org/10.3390/foods14244298 - 14 Dec 2025
Viewed by 509
Abstract
The objective of this work was to determine and compare a comprehensive set of quality markers, including main physicochemical properties and element profiles, in samples of Bulgarian oak honeydew honey (OHH) and coniferous honeydew honey (CHH). This investigation utilized a total of seventeen [...] Read more.
The objective of this work was to determine and compare a comprehensive set of quality markers, including main physicochemical properties and element profiles, in samples of Bulgarian oak honeydew honey (OHH) and coniferous honeydew honey (CHH). This investigation utilized a total of seventeen honey samples from Bulgaria harvested in 2022. The sample set comprised ten oak honeydew honey samples, sourced from the Burgas region, and seven coniferous honeydew honey samples obtained from the Smolyan region. The parameters of OHH samples varied within the following ranges: color (80–134 mm Pfund), water content (15.20–18.40%), electrical conductivity (0.80–1.33 mS/cm), specific optical rotation (2.25–12.50 [α]D20), pH (3.92–4.50), total acidity (29.80–36.80 meq/kg), diastase activity (18.36–27.58 Gothe units), invertase activity (56–196 U/kg), proline content (155–477 mg/kg), and hydroxymethylfurfural (3.28–8.94 mg/kg). The CHH samples gave the following results: color (40–87 mm Pfund), water content (16.40–19.00%), electrical conductivity (0.80–1.26 mS/cm), specific optical rotation (−17.50–(−11.50 [α]D20)), pH (3.40–3.75), total acidity (25.80–39.40 meq/kg), diastase activity (23.15–26.05 Gothe units), invertase activity (69–138 U/kg), proline content (287–651 mg/kg), and hydroxymethylfurfural (1.50–3.96 mg/kg). The elements Ca, Cu, Fe, Mg, and Mn were determined by Flame Atomic Absorption Spectrometer (FAAS), while Flame Atomic Emission Spectrometry (FAES) was used for K and Na determination. Inductively Coupled Plasma Optical Emission Spectrometry (ICP-OES) analysis was used to assess six elements (Al, Ba, Co, P, Sr, Zn). The elements Cd, Ni, and Pb were determined by Electrothermal Atomic Absorption Spectrometry (ETAAS). Potassium is the most abundant macro element in all investigated samples ranging 2332–2370 µg/g in CHH and 1846–1878 µg/g in OHH. Other examined elements are in the following descending order, Mg > P > Na > Ca > Mn > Al > Fe > Zn > Cu > Ba > Sr, presenting in µg/g levels, while Pb > Ni > Co > Cd are present in µg/kg levels. This work constitutes the first report on the physicochemical parameters and chemical elements of coniferous honeydew honey from Bulgaria. Full article
Show Figures

Figure 1

24 pages, 2334 KB  
Article
Prospective Yeast Species with Enzymatic, Aromatic, and Antifungal Applications Isolated from Cocoa Fermentation in Various Producing Areas in Côte d’Ivoire
by Alfred Koffi Yao, Guy Florent Kouamé Amien, Brice Judicaël Assi-Clair, Nabounou Koné, Mai Koumba Koné, Kevin Bethune, Isabelle Maraval, Vincent Chochois, Jean-Christophe Meile, Renaud Boulanger and Simplice Tagro Guéhi
Microbiol. Res. 2025, 16(12), 256; https://doi.org/10.3390/microbiolres16120256 - 8 Dec 2025
Viewed by 735
Abstract
This research study investigated the potential biotechnological applications of yeast species obtained from cocoa fermentation performed in Côte d’Ivoire. A total of 279 yeast isolates were molecularly identified and then screened for their antifungal ability against various Aspergillus species and for the production [...] Read more.
This research study investigated the potential biotechnological applications of yeast species obtained from cocoa fermentation performed in Côte d’Ivoire. A total of 279 yeast isolates were molecularly identified and then screened for their antifungal ability against various Aspergillus species and for the production of aromatic compounds and extracellular enzymes. Thirty-one yeast species belonging to nineteen genera, dominated by Pichia, Candida, Hanseniaspora, and Rhodotorula, were isolated from fermented cocoa beans. All extracellular enzymes screened were produced by most yeast species, except β-glucanase and esterase activity, whereas the most common enzyme was β-glucosidase. Yeasts of the Pichia, Saccharomyces, Candida, Clavispora, and Hanseniaspora genera produced various enzymes, including xylanase, β-glucosidase, polygalacturonase, invertase, pectinase, and chitinase. The 88 aromatic compounds produced were grouped into five main chemical families, including esters, alcohols, acids, aldehydes, and ketones. Wickerhamomyces anomalus was the highest producer of major desirable aromatic compounds, including alcohols, ketones, and esters. All yeast species showed a specific antagonistic effect against the growth of various Aspergillus species, but Candida incommunis, Saccharomyces cerevisiae, and Torulaspora delbrueckii recorded the greatest antifungal ability. These yeast species could be used to develop promising starter cultures to improve the organoleptic quality of various fermented foods and beverages. Full article
Show Figures

Figure 1

12 pages, 1573 KB  
Article
Constitutive OsCIN1 Expression Reprograms Source–Sink Dynamics and Compromises Agronomic Traits in Rice
by Cong Danh Nguyen, Joon-Seob Eom, Jung-Il Cho, Seok-Hyun Choi, Jae Ung Kwak, Seong-Cheol Eom, Kieu Anh Thi Phan, Juho Lee, Jong-Seong Jeon and Sang-Kyu Lee
Int. J. Mol. Sci. 2025, 26(23), 11471; https://doi.org/10.3390/ijms262311471 - 27 Nov 2025
Viewed by 464
Abstract
Cell wall invertases (CINs) establish sucrose gradients between source and sink tissues, essential for the allocation of photoassimilates. Rice possesses nine CIN genes, among which OsCIN1 and OsCIN2 have been reported as key regulators of sink strength. To test whether increasing CIN activity [...] Read more.
Cell wall invertases (CINs) establish sucrose gradients between source and sink tissues, essential for the allocation of photoassimilates. Rice possesses nine CIN genes, among which OsCIN1 and OsCIN2 have been reported as key regulators of sink strength. To test whether increasing CIN activity enhances grain yield, we generated OsCIN1 overexpression lines in rice driven by the CaMV 35S promoter. Subcellular localization analysis of OsCIN1–GFP confirmed its apoplastic localization. OsCIN1 promoter::GUS analyses verified expression in vascular tissues and revealed predominant signals in the ovular vascular and lateral stylar vascular traces during seed development. Although CIN activity was markedly elevated throughout the plant, the resulting phenotypes were unexpected. Sugar profiling of flag leaves at the flowering stage showed almost complete sucrose depletion in the overexpression (OX) lines, accompanied by increased hexose and starch accumulation. Under field conditions, OsCIN1 OX plants exhibited ~50% fewer tillers and a lower 1000-grain weight relative to wild type (WT), resulting in reduced productivity. Ectopic expression of OsCIN1 disrupted the sucrose concentration gradient, weakened carbon partitioning to sink tissues, and impaired key agronomic traits. Collectively, sugar flux is governed by the spatiotemporal patterning of CINs, highlighting that precise spatial and temporal control of CIN activity is required to increase yield. Full article
Show Figures

Figure 1

16 pages, 953 KB  
Review
A Review of Differential Plant Responses to Drought, Heat, and Combined Drought + Heat Stress
by Nankai Li, Zhi Geng, Xiaodong Huang, Shunqi Huang, Lulu Song, Ruirui Chen, Ziping Chen, Liji Du and Congshan Xu
Curr. Issues Mol. Biol. 2025, 47(12), 975; https://doi.org/10.3390/cimb47120975 - 24 Nov 2025
Cited by 3 | Viewed by 1945
Abstract
Global warming increases the frequency with which drought and heat stress occur simultaneously, especially in semi-arid regions. Such combined stress imposes a non-additive and more severe impact on plant growth, yield, and quality than either stress alone. Here, we integrate recent physiological, biochemical, [...] Read more.
Global warming increases the frequency with which drought and heat stress occur simultaneously, especially in semi-arid regions. Such combined stress imposes a non-additive and more severe impact on plant growth, yield, and quality than either stress alone. Here, we integrate recent physiological, biochemical, and multi-omics studies to compare individual and combined stress responses and to dissect the underlying signal transduction networks. We show that drought-dominated phases rapidly elevate ABA concentrations and activate SnRK2–AREB cascades, whereas heat pulses trigger jasmonic acid and ethylene signals that antagonize ABA-driven stomatal closure. Under combined stress, these hormonal modules converge on a “competitive TF marketplace”, where ABA, JA, and GA cis-elements co-regulate invertase–sugar checkpoints, heat shock factor/ROS oscillators, and chromatin-remodeling events that determine reproductive fate. Recent advances using multi-omics approaches and systems biology have further elucidated these complex networks. These insights will inform future breeding strategies aiming to develop stress-tolerant crops. We highlight emerging tools—weighted gene co-expression networks, kinetic multi-omics, and cis-regulatory CRISPR editing—that can exploit these signaling hubs for breeding crops with improved combined stress tolerance. Full article
(This article belongs to the Section Molecular Plant Sciences)
Show Figures

Figure 1

17 pages, 6314 KB  
Article
Decoding the Sustainability Code: Enzyme Thermodynamic and Kinetic Parameters Reveal the Efficacy of Straw, Biochar, and Nanocarbon in Black Soil
by Jia Xu, Xiangyu Wu, Pengwei Wang, Jingyi Zhao, Zhonghui Yue, Xin Bai, Jiawang Li, Yuan Yin and Jianhao Huang
Sustainability 2025, 17(23), 10436; https://doi.org/10.3390/su172310436 - 21 Nov 2025
Viewed by 502
Abstract
For sustainable soil management, the link between carbon amendment structure and soil health is paramount, yet how the particle size of carbon governs hydrolase activity through kinetic and thermodynamic mechanisms remains poorly understood. A three-year field experiment with four treatments, including Control, Straw, [...] Read more.
For sustainable soil management, the link between carbon amendment structure and soil health is paramount, yet how the particle size of carbon governs hydrolase activity through kinetic and thermodynamic mechanisms remains poorly understood. A three-year field experiment with four treatments, including Control, Straw, Biochar, and Nanocarbon, was conducted in black soil. After harvest, the activities of invertase (INV), urease (URE), and acid phosphatase (ACP) were assayed from 15 to 55 °C. Kinetic parameters—including half-saturation constant (Km), maximal reaction rate (Vmax) and catalytic efficiency (Ka)—and thermodynamic parameters—including Gibbs free energy (ΔG), enthalpy (ΔH) and entropy (ΔS)—were determined. INV and ACP activities increased with temperature, peaking at 55 °C, whereas URE peaked at 45 °C. The Vmax, Ka, and ΔG of the enzymes also increased with temperature. With straw, INV activity remained stable, whereas INV-Ka, INV-ΔH, and INV-ΔS increased with decreased INV-Km. URE activity declined with thermodynamic elevation. For ACP, ACP-Km and ACP-Vmax increased, whereas ACP-Ka and ACP-ΔG decreased. With biochar or nanocarbon, the enzyme activities, Vmax, and Ka decreased, whereas ∆G increased, with stronger inhibition by nanocarbon. Correlation analysis revealed ∆G as the dominant factor for activity after carbon addition, while redundancy analysis identified organic carbon (OC) and total phosphorus (TP) as the key regulators. Overall, straw, biochar, and nanocarbon had different sustainable values on hydrolase systems, with thermodynamic parameters, especially ∆G, better reflecting system shifts than kinetic traits. Full article
Show Figures

Figure 1

Back to TopTop