Sign in to use this feature.

Years

Between: -

Subjects

remove_circle_outline
remove_circle_outline
remove_circle_outline
remove_circle_outline

Journals

Article Types

Countries / Regions

Search Results (36)

Search Parameters:
Keywords = intra-host viral evolution

Order results
Result details
Results per page
Select all
Export citation of selected articles as:
12 pages, 2711 KB  
Article
Immune Suppression, Preexisting Immunity, and Mutation Tendency Shaped SARS-CoV-2 Evolution in Persistent Infection
by Minghui An, Xiaolong Dong, Yang Gao, Jinming Ouyang, Haibo Ding, Zheming Zhu, Linan Bao, Yonghui Feng, Wen Tian, Pan Wang, Xiaoxu Han and Hong Shang
Microorganisms 2025, 13(11), 2613; https://doi.org/10.3390/microorganisms13112613 - 17 Nov 2025
Viewed by 583
Abstract
SARS-CoV-2 evolution in persistent infection, which may induce long COVID-19, is predominantly manifested in immunocompromised hosts, who act as the viral reservoirs for future outbreaks. Therefore, understanding the evolutionary mechanisms of novel variants that can evade preexisting immune responses is critical to guide [...] Read more.
SARS-CoV-2 evolution in persistent infection, which may induce long COVID-19, is predominantly manifested in immunocompromised hosts, who act as the viral reservoirs for future outbreaks. Therefore, understanding the evolutionary mechanisms of novel variants that can evade preexisting immune responses is critical to guide public health measures and develop vaccines tailored for vulnerable populations. We used next-generation sequencing and phylogenetic methods to delineate the evolutionary and mutational profiles of SARS-CoV-2 variants using serial oropharyngeal swab samples from 5 individuals with persistent infections. Our results revealed that the intra-host evolutionary patterns of different variants varied significantly, and the evolutionary rate in 3 immunocompromised hosts was 20 times higher than in 2 other patients. These variations likely stem from differences in immune suppression status, the strength of preexisting immune responses, and the extent of error-generating mutations. There were 15 intra-host single-nucleotide variants (iSNVs) in the spike gene among at least two variants, suggesting convergent evolution. Although most new iSNVs do not reach fixation, some of them belong to lineage-defined mutations in variants of concern (VOCs) and recent variants of interest (VOIs). The observations indicate that persistent infections serve as sources for novel, potentially harmful variants, whereas the viral evolutionary dynamics are impacted by virological, immunological, and genetic factors. Thus, there is an urgent need for individualized monitoring and management of immunocompromised hosts to prevent outbreaks caused by the viral seeds generated from them and to study viral factors associated with post-acute COVID-19 sequelae. Full article
(This article belongs to the Collection Advances in SARS-CoV-2 Infection)
Show Figures

Figure 1

24 pages, 7813 KB  
Article
Differential Host Responses and Viral Replication of Highly Pathogenic Avian Influenza H5N1 Strains in Diverse Cell Lines with a Raw Milk Supplement
by Gagandeep Singh, Patricia Assato, Isaac Fitz, Sujan Kafle and Juergen A. Richt
Life 2025, 15(10), 1625; https://doi.org/10.3390/life15101625 - 17 Oct 2025
Viewed by 1035
Abstract
The highly pathogenic avian influenza (HPAI) H5N1 virus poses a growing global health threat, particularly following its unprecedented spillover into dairy cattle and subsequent transmission to more than 1000 dairy farms in 18 states. This study investigates the host cell responses to distinct [...] Read more.
The highly pathogenic avian influenza (HPAI) H5N1 virus poses a growing global health threat, particularly following its unprecedented spillover into dairy cattle and subsequent transmission to more than 1000 dairy farms in 18 states. This study investigates the host cell responses to distinct H5N1 strains (bovine- and mink-derived H5N1) in the presence and absence of raw milk across diverse mammalian cell lines (MDCK, MDBK, A549, Vero, MV1). Our findings reveal that the bovine-derived H5N1 strain exhibits more robust replication than the mink-derived H5N1 and demonstrates intra-host viral evolution with emerging amino acid substitutions detectable by deep sequencing. Although raw milk supplementation did not directly enhance viral replication in vitro, it significantly modulated host gene expression, often dampening key antiviral interferon-stimulated gene (ISG) responses and disrupting essential host cellular processes like intracellular trafficking and sialic acid biosynthesis. These host gene modulations are cell-type- and strain-specific, suggesting a complex interplay that may theoretically influence virus–host dynamics, though the biological significance of these in vitro observations requires validation through infectious virus assays and in vivo studies. This hypothesis-generating work provides preliminary insights into H5N1-milk interactions, highlighting the need for further mechanistic investigation to assess potential implications for viral transmission in dairy environments. Full article
(This article belongs to the Section Microbiology)
Show Figures

Figure 1

20 pages, 1284 KB  
Article
Intra-Host Evolution of SARS-CoV-2 During Persistent Infection of Pediatric COVID-19 Patients
by Charlie R. Boyle, Tien Doan, Estefany Rios-Guzman, Jessica Maciuch, Lacy M. Simons, Dulce S. Garcia, David B. Williams, Arghavan Alisoltani, Egon A. Ozer, Ramon Lorenzo-Redondo and Judd F. Hultquist
Viruses 2025, 17(10), 1313; https://doi.org/10.3390/v17101313 - 28 Sep 2025
Cited by 1 | Viewed by 1069
Abstract
The Coronavirus disease 2019 (COVID-19) pandemic had a profound global impact, yet children exhibited distinct clinical and epidemiological patterns compared to adults. Pediatric cases of severe acute respiratory syndrome coronavirus 2 (SARS-CoV-2) were generally characterized by milder disease, lower hospitalization rates, and few [...] Read more.
The Coronavirus disease 2019 (COVID-19) pandemic had a profound global impact, yet children exhibited distinct clinical and epidemiological patterns compared to adults. Pediatric cases of severe acute respiratory syndrome coronavirus 2 (SARS-CoV-2) were generally characterized by milder disease, lower hospitalization rates, and few long-term sequelae. However, a subset of children developed severe complications such as multisystem inflammatory syndrome in children (MIS-C), highlighting the heterogeneity in disease presentation. Differences in immune system maturity and comorbidities likely contribute to the age-dependent manifestation of SARS-CoV-2 and other respiratory viruses. Persistent SARS-CoV-2 infection, particularly in immunocompromised individuals, has been implicated in the emergence of new viral variants with immune escape characteristics due to ongoing viral replication in the presence of selective pressure. While SARS-CoV-2 evolution in persistently infected adults has been well-documented, it is less clear how the virus evolves during persistent infection in the pediatric population. To address this question, we performed viral whole genome sequencing of longitudinal specimens collected from immunocompetent and immunocompromised pediatric COVID-19 patients. Similarly to what has been observed in adult cohorts, mutations associated with enhanced viral fitness and immune escape arose intra-host over time. Intra-host diversity accumulated at similar rates in immunocompetent and immunocompromised children, though more mutations overall were observed in the immunocompromised cohort due to the longer infection time courses. Overall, we identified similar viral evolutionary trends over the course of infection despite clinical differences in pediatric COVID-19 manifestation and severity. This similarity suggests that persistent infection in children may be an additional, but not unique, source of ongoing viral diversification. Full article
Show Figures

Figure 1

13 pages, 1635 KB  
Article
Molecular Characterization of Emerging and Uncommon Enteroviruses C104, C105, and C109 in Respiratory Samples from Maryland, USA, 2018–2024
by Amary Fall, Ting X. Zhuang, Alaina Dodge, Omar Abdullah, Julie M. Norton, David Villafuerte, Andrew Pekosz, Eili Klein and Heba H. Mostafa
Viruses 2025, 17(9), 1183; https://doi.org/10.3390/v17091183 - 29 Aug 2025
Viewed by 1259
Abstract
Background: While enteroviruses (EVs) are recognized causes of diverse illnesses, little is known about the epidemiology and molecular characteristics of uncommon enterovirus C (EV-C) types, including EV-C104, EV-C105, and EV-C109. Methods: We conducted genomic surveillance of EVs at the Johns Hopkins [...] Read more.
Background: While enteroviruses (EVs) are recognized causes of diverse illnesses, little is known about the epidemiology and molecular characteristics of uncommon enterovirus C (EV-C) types, including EV-C104, EV-C105, and EV-C109. Methods: We conducted genomic surveillance of EVs at the Johns Hopkins Health System between 2018 and 2024 (a total of 3715 samples), identifying EV-C104, EV-C105, and EV-C109 in respiratory samples. VP4-VP2 and whole-genome sequencing were used to assess genetic diversity and intra-host evolution. Results: Five EV-C105 infections were identified primarily in pediatric patients, presenting with a range of clinical features including fever, gastrointestinal symptoms, and cerebellitis. Prolonged EV-C104 and EV-C109 infections were identified in two immunocompromised adults. EV-C104 persisted for over five months and showed evidence of viral genomic changes (intra-host evolution). EV-C109 was detected over a four-month period. Phylogenetic analysis revealed a novel EV-C105 clade (C3) closely related to recent USA strains. EV-C104 genomes aligned with genotype B sequences from the USA and Europe, while EV-C109 sequences were similar to 2014–2015 strains from the Netherlands. Conclusions: These findings highlight the emergence, persistence, and genetic evolution of uncommon EV-C types in Maryland, especially among immunocompromised hosts, emphasizing the importance of continued genomic surveillance and clinical correlations. Full article
Show Figures

Figure 1

12 pages, 1562 KB  
Article
Intra-Host Evolution During Relapsing Parvovirus B19 Infection in Immunocompromised Patients
by Anne Russcher, Yassene Mohammed, Margriet E. M. Kraakman, Xavier Chow, Stijn T. Kok, Eric C. J. Claas, Manfred Wuhrer, Ann C. T. M. Vossen, Aloys C. M. Kroes and Jutte J. C. de Vries
Viruses 2025, 17(8), 1034; https://doi.org/10.3390/v17081034 - 23 Jul 2025
Viewed by 1151
Abstract
Background: Parvovirus B19 (B19V) can cause severe relapsing episodes of pure red cell aplasia in immunocompromised individuals, which are commonly treated with intravenous immunoglobulins (IVIGs). Few data are available on B19V intra-host evolution and the role of humoral immune selection. Here, we report [...] Read more.
Background: Parvovirus B19 (B19V) can cause severe relapsing episodes of pure red cell aplasia in immunocompromised individuals, which are commonly treated with intravenous immunoglobulins (IVIGs). Few data are available on B19V intra-host evolution and the role of humoral immune selection. Here, we report the dynamics of genomic mutations and subsequent protein changes during relapsing infection. Methods: Longitudinal plasma samples from immunocompromised patients with relapsing B19V infection in the period 2011–2019 were analyzed using whole-genome sequencing to evaluate intra-host evolution. The impact of mutations on the 3D viral protein structure was predicted by deep neural network modeling. Results: Of the three immunocompromised patients with relapsing infections for 3 to 9 months, one patient developed two consecutive nonsynonymous mutations in the VP1/2 region: T372S/T145S and Q422L/Q195L. The first mutation was detected in multiple B19V IgG-seropositive follow-up samples and resolved after IgG seroreversion. Computational prediction of the VP1 3D structure of this mutant showed a conformational change in the proximity of the antibody binding domain. No conformational changes were predicted for the other mutations detected. Discussion: Analysis of relapsing B19V infections showed mutational changes occurring over time. Resulting amino acid changes were predicted to lead to a conformational capsid protein change in an IgG-seropositive patient. The impact of humoral response and IVIG treatment on B19V infections should be further investigated to understand viral evolution and potential immune escape. Full article
(This article belongs to the Collection Parvoviridae)
Show Figures

Figure 1

15 pages, 1196 KB  
Article
Detection of Feline Coronavirus RNA in Cats with Feline Infectious Peritonitis and Their Housemates
by Phoenix M. Shepherd, Amy Elbe, Brianna M. Lynch, Erin Lashnits and Robert N. Kirchdoerfer
Viruses 2025, 17(7), 948; https://doi.org/10.3390/v17070948 - 4 Jul 2025
Cited by 1 | Viewed by 1433
Abstract
Feline coronavirus (FCoV), the causative agent behind feline infectious peritonitis (FIP), is one of the biggest infectious threats to feline health. Despite this threat, the tissue distribution and viral RNA levels in cats infected with feline coronaviruses are poorly understood in the context [...] Read more.
Feline coronavirus (FCoV), the causative agent behind feline infectious peritonitis (FIP), is one of the biggest infectious threats to feline health. Despite this threat, the tissue distribution and viral RNA levels in cats infected with feline coronaviruses are poorly understood in the context of natural infection. Here, we used a two-step reverse-transcription quantitative PCR (RT-qPCR) to examine viral RNA levels from different sampling sites in both cats that have been clinically suspected of FIP and their feline housemates. We show that the distribution and amount of FCoV viral RNA does not differ between FCoV-infected cats with FIP and their feline housemates in blood, conjunctiva, or feces. Furthermore, in all FIP and non-FIP cases, viral RNA levels were higher in fecal samples than the blood. Taken together, these results show that amount of viral RNA does not differ between FCoV-infected cats with FIP and their healthy housemates in several sample types. Our results indicate a need for closer examination of FCoV pathogenesis independent of viral dissemination, including an assessment of intrahost evolution of FCoVs and FCoVs’ interactions with the feline immune system. Full article
(This article belongs to the Section Animal Viruses)
Show Figures

Figure 1

23 pages, 3759 KB  
Review
Highly Pathogenic Avian Influenza (H5N1) Clade 2.3.4.4b in Cattle: A Rising One Health Concern
by Ivan Camilo Sanchez-Rojas, D. Katterine Bonilla-Aldana, Catherin Lorena Solarte-Jimenez, Jorge Luis Bonilla-Aldana, Jaime David Acosta-España and Alfonso J. Rodriguez-Morales
Animals 2025, 15(13), 1963; https://doi.org/10.3390/ani15131963 - 3 Jul 2025
Cited by 3 | Viewed by 3703
Abstract
Highly pathogenic avian influenza (HPAI) H5N1, particularly clade 2.3.4.4b, has demonstrated an unprecedented capacity for cross-species transmission, with recent reports confirming its presence in dairy cattle in the United States of America (USA) in 2024. This unexpected spillover challenges traditional understanding of the [...] Read more.
Highly pathogenic avian influenza (HPAI) H5N1, particularly clade 2.3.4.4b, has demonstrated an unprecedented capacity for cross-species transmission, with recent reports confirming its presence in dairy cattle in the United States of America (USA) in 2024. This unexpected spillover challenges traditional understanding of the virus’s host range and raises serious public health and veterinary concerns. Infected cattle presented with clinical signs such as decreased milk production, thickened or discolored milk, respiratory issues, and lethargy. Pathological findings revealed inflammation of the mammary glands and the detection of a virus in nasal secretions and raw milk, suggesting a potential for both intra- and interspecies transmission. While the current risk of human-to-human transmission remains low, the detection of H5N1 in a human exposed to infected cattle highlights the need for heightened surveillance and protective measures. Moreover, the presence of infectious viruses in the food chain, particularly in unpasteurized milk, introduces a new dimension of zoonotic risk. This review synthesizes emerging evidence on the epidemiology, pathology, diagnostic findings, and zoonotic implications of HPAI H5N1 infection in cattle. It also highlights the importance of genomic surveillance, intersectoral collaboration, and One Health approaches in managing this evolving threat. As the virus continues to circulate and adapt across diverse hosts, including wild birds, domestic poultry, and now mammals, the potential for reassortment and emergence of novel strains remains a significant concern. Immediate actions to strengthen biosecurity, monitor viral evolution, and protect both animal and human populations are critical to mitigate the global risk posed by this expanding panzootic. Full article
(This article belongs to the Special Issue Infection Immunity, Diagnosis and Prevention of Avian Influenza)
Show Figures

Figure 1

17 pages, 2367 KB  
Article
Higher Rates of Viral Evolution in Chronic Hepatitis B Patients Linked to Predicted T Cell Epitopes
by Magnus Illum Dalegaard, Anni Winckelmann, Ulrik Fahnøe, Alexander P. Underwood, Anders Gorm Pedersen, Signe Bollerup, Jens Bukh and Nina Weis
Viruses 2025, 17(5), 684; https://doi.org/10.3390/v17050684 - 8 May 2025
Viewed by 1418
Abstract
The impact of hepatitis B virus (HBV) diversity and evolution on disease progression is not well-understood. This study aims to compare intra-individual viral evolution in two groups of chronic hepatitis B (CHB) patients, using antiviral treatment initiation as a measure of lack of [...] Read more.
The impact of hepatitis B virus (HBV) diversity and evolution on disease progression is not well-understood. This study aims to compare intra-individual viral evolution in two groups of chronic hepatitis B (CHB) patients, using antiviral treatment initiation as a measure of lack of immunological control. From the Danish Database for Hepatitis B and C (DANHEP), 25 CHB patients were included; 14 with antiviral treatment initiation (TI group), and 11 without (NTI group). For each patient, three serial plasma samples taken before potential treatment initiation were selected. HBV DNA was amplified by PCR and analyzed by next-generation sequencing. HBV DNA and alanine transaminase were elevated in the TI group throughout the study period. Significantly higher substitution rates in the NTI group versus the TI group were found both within the viral population and at consensus level. Putative predicted CD8+ T cell epitopes contained significantly more substitutions in the NTI group. Genome-wide association analysis revealed several amino acid residues in the HBV genome associated with treatment initiation. This study shows that HBV has a higher rate of substitutions in CHB patients not requiring treatment. This could be linked to host immune pressure leading to disease control. Full article
(This article belongs to the Section Human Virology and Viral Diseases)
Show Figures

Figure 1

12 pages, 2082 KB  
Article
Within-Host Fitness and Antigenicity Shift Are Key Factors Influencing the Prevalence of Within-Host Variations in the SARS-CoV-2 S Gene
by Binbin Xi, Zhihao Hua, Dawei Jiang, Zixi Chen, Jinfen Wei, Yuhuan Meng and Hongli Du
Viruses 2025, 17(3), 362; https://doi.org/10.3390/v17030362 - 2 Mar 2025
Viewed by 1290
Abstract
Within-host evolution plays a critical role in shaping the diversity of SARS-CoV-2. However, understanding the primary factors contributing to the prevalence of intra-host single nucleotide variants (iSNVs) in the viral population remains elusive. Here, we conducted a comprehensive analysis of over 556,000 SARS-CoV-2 [...] Read more.
Within-host evolution plays a critical role in shaping the diversity of SARS-CoV-2. However, understanding the primary factors contributing to the prevalence of intra-host single nucleotide variants (iSNVs) in the viral population remains elusive. Here, we conducted a comprehensive analysis of over 556,000 SARS-CoV-2 sequencing data and prevalence data of different SARS-CoV-2 S protein amino acid mutations to elucidate key factors influencing the prevalence of iSNVs in the SARS-CoV-2 S gene. Within-host diversity analysis revealed the presence of mutational hotspots within the S gene, mainly located in NTD, RBD, TM, and CT domains. Additionally, we generated a single amino acid resolution selection status map of the S protein. We observed a significant variance in within-host fitness among iSNVs in the S protein. The majority of iSNVs exhibited low to no within-host fitness and displayed low alternate allele frequency (AAF), suggesting that they will be eliminated due to the narrow transmission bottleneck of SARS-CoV-2. Notably, iSNVs with moderate AAFs (0.06–0.12) were found to be more prevalent than those with high AAFs. Furthermore, iSNVs with the potential to alter antigenicity were more prevalent. These findings underscore the significance of within-host fitness and antigenicity shift as two key factors influencing the prevalence of iSNVs in the SARS-CoV-2 S gene. Full article
(This article belongs to the Section Coronaviruses)
Show Figures

Figure 1

15 pages, 1502 KB  
Article
Impact of Viral Co-Detection on the Within-Host Viral Diversity of Influenza Patients
by Su Myat Han, Yoshiano Kubo, Alexis Robert, Marc Baguelin and Koya Ariyoshi
Viruses 2025, 17(2), 152; https://doi.org/10.3390/v17020152 - 23 Jan 2025
Viewed by 1619
Abstract
Numerous studies have documented the evidence of virus–virus interactions at the population, host, and cellular levels. However, the impact of these interactions on the within-host diversity of influenza viral populations remains unexplored. Our study identified 13 respiratory viral pathogens from the nasopharyngeal swab [...] Read more.
Numerous studies have documented the evidence of virus–virus interactions at the population, host, and cellular levels. However, the impact of these interactions on the within-host diversity of influenza viral populations remains unexplored. Our study identified 13 respiratory viral pathogens from the nasopharyngeal swab samples (NPSs) of influenza-like-illness (ILI) patients during the 2012/13 influenza season using multiplex RT-PCR. Subsequent next-generation sequencing (NGS) of RT-PCR-confirmed influenza A infections revealed all samples as subtype A/H3N2. Out of the 2305 samples tested, 538 (23.3%) were positive for the influenza A virus (IAV), while rhinovirus (RV) and adenoviruses (Adv) were detected in 264 (11.5%) and 44 (1.9%) samples, respectively. Among these, the co-detection of more than one virus was observed in ninety-six samples, and five samples showed co-detections involving more than two viruses. The most frequent viral co-detection was IAV–RV, identified in 48 out of the 96 co-detection cases. Of the total samples, 150 were processed for whole-genome sequencing (WGS), and 132 met the criteria for intra-host single-nucleotide variant (iSNV) calling. Across the genome, 397 unique iSNVs were identified, with most samples containing fewer than five iSNVs at frequencies below 10%. Seven samples had no detectable iSNVs. Notably, the majority of iSNVs (86%) were unique and rarely shared across samples. We conducted a negative binomial regression analysis to examine factors associated with the number of iSNVs detected within hosts. Two age groups—elderly individuals (>64 years old) and school-aged children (6–18 years old)—were significantly associated with higher iSNV counts, with incidence rate ratios (IRR) of 1.80 (95% confidence interval [CI]: 1.09–3.06) and 1.38 (95% CI: 1.01–1.90), respectively. Our findings suggest a minor or negligible contribution of these viral co-detections to the evolution of influenza viruses. However, the data available in this study may not be exhaustive, warranting further, more in-depth investigations to conclusively determine the impact of virus–virus interactions on influenza virus genetic diversity. Full article
Show Figures

Figure 1

13 pages, 1779 KB  
Article
Virological Aspects of COVID-19 in Patients with Hematological Malignancies: Duration of Viral Shedding and Genetic Analysis
by Asma Themlaoui, Massimo Ancora, Kais Ghedira, Yosra Mhalla, Manel Hamdoun, Maroua Bahri, Lamia Aissaoui, Raihane Ben Lakhal, Adriano Di Pasquale, Cesare Camma and Olfa Bahri
Viruses 2025, 17(1), 46; https://doi.org/10.3390/v17010046 - 31 Dec 2024
Viewed by 1530
Abstract
Coronavirus disease 2019 (COVID-19) has been associated with a significant fatality rate and persistent evolution in immunocompromised patients. In this prospective study, we aimed to determine the duration of excretion of severe acute respiratory syndrome coronavirus 2 (SARS-CoV-2) in 37 Tunisian patients with [...] Read more.
Coronavirus disease 2019 (COVID-19) has been associated with a significant fatality rate and persistent evolution in immunocompromised patients. In this prospective study, we aimed to determine the duration of excretion of severe acute respiratory syndrome coronavirus 2 (SARS-CoV-2) in 37 Tunisian patients with hematological malignancies (40.5% with lymphoma and 37.8% with leukemia). In order to investigate the accumulation of viral mutations, we carried out genetic investigation on longitudinal nasopharyngeal samples using RT-PCR and whole-genome sequencing. Patients’ samples were collected until the RT-PCR results became negative. SARS-CoV-2 infection was symptomatic in 48.6% of cases with fever, and cough was symptomatic in 61% of cases; the mortality rate was estimated to be 13.5%. The duration of viral RNA shedding ranged from 7 to 92 days after onset; it exceeded 18 days in 79.4% of cases. An intermittent PCR positivity was observed in two symptomatic patients. Persistent PCR positivity, defined as the presence of viral RNA for more than 30 days, was found in 51.4% of cases. No significant differences were observed for age, sex, type of hematological malignancy, or COVID-19 evolution between this group and a second one characterized by non-persistent PCR positivity. Lymphopenia was an independent predictor of prolonged SARS-CoV-2 RNA detection (p = 0.04). Three types of variants were detected; the most frequent was the Omicron. Globally, the mean intra-host variability in the SARS-CoV-2 genome was 1.31 × 10−3 mutations per site per year; it was 1.44 × 10−3 in the persistent group and 1.3 × 10−3 in the non-persistent group. Three types of mutations were detected; the most frequent were nucleotide substitutions in the spike (S) gene. No statistically significant difference was observed between the two groups as to the type and mean number of observed mutations in the whole genome and the S region (p = 0.650). Sequence analysis revealed the inclusion of one to eight amino acid-changing events in seventeen cases; it was characterized by genetic stability from the third to the twentieth day of evolution in six cases. For the two patients with intermittent PCR positivity, sequences obtained from samples before and after negative PCR were identical in the whole genome, confirming an intra-host evolution of the same viral strain. This study confirms the risk of persistent viral shedding in patients with hematological malignancies. However, persistence of PCR positivity seems to be correlated only with a continuous elimination of viral RNA debris. Additional studies based on cell culture analysis are needed to confirm these findings. Full article
Show Figures

Figure 1

12 pages, 1060 KB  
Article
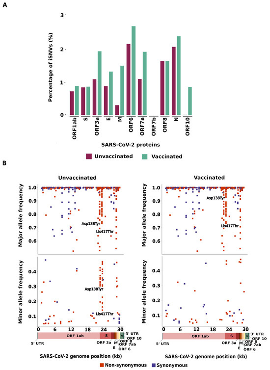
Impact of Vaccination on Intra-Host Genetic Diversity of Patients Infected with SARS-CoV-2 Gamma Lineage
by Beatriz de Carvalho Marques, Cecília Artico Banho, Lívia Sacchetto, Andreia Negri, Nikos Vasilakis and Maurício Lacerda Nogueira
Viruses 2024, 16(10), 1524; https://doi.org/10.3390/v16101524 - 26 Sep 2024
Viewed by 1640
Abstract
The high transmissibility, rapid evolution, and immune escape of SARS-CoV-2 variants can influence the course of infection and, in turn, morbidity and mortality in COVID-19, posing a challenge in controlling transmission rates and contributing to the emergence and spread of new variants. Understanding [...] Read more.
The high transmissibility, rapid evolution, and immune escape of SARS-CoV-2 variants can influence the course of infection and, in turn, morbidity and mortality in COVID-19, posing a challenge in controlling transmission rates and contributing to the emergence and spread of new variants. Understanding the factors that shape viral genetic variation is essential for comprehending the evolution and transmission of SARS-CoV-2, especially in vaccinated individuals where immune response plays a role in the progression and spread of this disease. In this context, we evaluated the impact of immunity induced by the CoronaVac vaccine (Butantan/Sinovac) on intra-host genetic diversity, analyzing 118 whole-genome sequences of SARS-CoV-2 from unvaccinated and vaccinated patients infected with the Gamma variant. Vaccination with CoronaVac favors negative selection at the intra-host level in different genomic regions. It prevents greater genetic diversity of SARS-CoV-2, reinforcing the importance of vaccination in reducing the emergence of new mutations and virus transmission. Full article
(This article belongs to the Section Coronaviruses)
Show Figures

Figure 1

590 KB  
Article
Clinical, Epidemiological and Molecular Aspects of Patients with Mpox in Romania
by Robert Hohan, Ovidiu Vlaicu, Leontina Bănică, Andreea Ioana Tudor, Anca Negru, Simona Paraschiv and Dan Oţelea
Germs 2024, 14(2), 126-135; https://doi.org/10.18683/germs.2024.1425 (registering DOI) - 30 Jun 2024
Cited by 1 | Viewed by 151
Abstract
Introduction: To better understand the factors which influence the spread of monkeypox (mpox) infection, the patients that tested positive for mpox virus by real-time PCR in one of the main infectious diseases centers in Bucharest were analyzed in this study, amounting to one [...] Read more.
Introduction: To better understand the factors which influence the spread of monkeypox (mpox) infection, the patients that tested positive for mpox virus by real-time PCR in one of the main infectious diseases centers in Bucharest were analyzed in this study, amounting to one third of the confirmed cases in Romania. Methods: Clinical data and laboratory tests were used to build the patient profiles. In the case of positive mpox results, next-generation sequencing of the viral genome was also performed to better comprehend the epidemiology of the infections and the evolutionary path of this virus. Results: Among 47 patients with clinical suspicion of infection, 18 cases tested positive for mpox by real-time PCR (RT-PCR). Patients were mainly men who have sex with men (MSM), often coinfected with HIV-1 (half of the cases) and presenting with other sexually transmitted infections (STIs). Phylogenetic analysis was performed on 20 samples (15 patients) and indicated that mpox cases in Romania were the result of multiple importing events followed by local spread. A few sequences from European countries (Germany, Italy, France) and USA were found to be closely related to the Romanian sequences. Intra-host evolution was observed and documented in one patient with HIV-1 infection with uncontrolled viremia, showing slightly different mutation profiles in two body compartments. Conclusions: This study showed that the mpox cases from Romania presented similar clinical, epidemiological and mutational features with those reported by other European countries. Full article
Show Figures

Figure 1

17 pages, 2121 KB  
Article
Immune System Deficiencies Do Not Alter SARS-CoV-2 Evolutionary Rate but Favour the Emergence of Mutations by Extending Viral Persistence
by Laura Manuto, Martina Bado, Marco Cola, Elena Vanzo, Maria Antonello, Giorgia Mazzotti, Monia Pacenti, Giampaolo Cordioli, Lolita Sasset, Anna Maria Cattelan, Stefano Toppo and Enrico Lavezzo
Viruses 2024, 16(3), 447; https://doi.org/10.3390/v16030447 - 13 Mar 2024
Cited by 2 | Viewed by 2096
Abstract
During the COVID-19 pandemic, immunosuppressed patients showed prolonged SARS-CoV-2 infections, with several studies reporting the accumulation of mutations in the viral genome. The weakened immune system present in these individuals, along with the effect of antiviral therapies, are thought to create a favourable [...] Read more.
During the COVID-19 pandemic, immunosuppressed patients showed prolonged SARS-CoV-2 infections, with several studies reporting the accumulation of mutations in the viral genome. The weakened immune system present in these individuals, along with the effect of antiviral therapies, are thought to create a favourable environment for intra-host viral evolution and have been linked to the emergence of new viral variants which strongly challenged containment measures and some therapeutic treatments. To assess whether impaired immunity could lead to the increased instability of viral genomes, longitudinal nasopharyngeal swabs were collected from eight immunocompromised patients and fourteen non-immunocompromised subjects, all undergoing SARS-CoV-2 infection. Intra-host viral evolution was compared between the two groups through deep sequencing, exploiting a probe-based enrichment method to minimise the possibility of artefactual mutations commonly generated in amplicon-based methods, which heavily rely on PCR amplification. Although, as expected, immunocompromised patients experienced significantly longer infections, the acquisition of novel intra-host viral mutations was similar between the two groups. Moreover, a thorough analysis of viral quasispecies showed that the variability of viral populations in the two groups is comparable not only at the consensus level, but also when considering low-frequency mutations. This study suggests that a compromised immune system alone does not affect SARS-CoV-2 within-host genomic variability. Full article
Show Figures

Figure 1

13 pages, 1195 KB  
Article
Intra-Host Evolution Analyses in an Immunosuppressed Patient Supports SARS-CoV-2 Viral Reservoir Hypothesis
by Dominique Fournelle, Fatima Mostefai, Elsa Brunet-Ratnasingham, Raphaël Poujol, Jean-Christophe Grenier, José Héctor Gálvez, Amélie Pagliuzza, Inès Levade, Sandrine Moreira, Mehdi Benlarbi, Guillaume Beaudoin-Bussières, Gabrielle Gendron-Lepage, Catherine Bourassa, Alexandra Tauzin, Simon Grandjean Lapierre, Nicolas Chomont, Andrés Finzi, Daniel E. Kaufmann, Morgan Craig and Julie G. Hussin
Viruses 2024, 16(3), 342; https://doi.org/10.3390/v16030342 - 23 Feb 2024
Cited by 11 | Viewed by 3920
Abstract
Throughout the SARS-CoV-2 pandemic, several variants of concern (VOCs) have been identified, many of which share recurrent mutations in the spike glycoprotein’s receptor-binding domain (RBD). This region coincides with known epitopes and can therefore have an impact on immune escape. Protracted infections in [...] Read more.
Throughout the SARS-CoV-2 pandemic, several variants of concern (VOCs) have been identified, many of which share recurrent mutations in the spike glycoprotein’s receptor-binding domain (RBD). This region coincides with known epitopes and can therefore have an impact on immune escape. Protracted infections in immunosuppressed patients have been hypothesized to lead to an enrichment of such mutations and therefore drive evolution towards VOCs. Here, we present the case of an immunosuppressed patient that developed distinct populations with immune escape mutations throughout the course of their infection. Notably, by investigating the co-occurrence of substitutions on individual sequencing reads in the RBD, we found quasispecies harboring mutations that confer resistance to known monoclonal antibodies (mAbs) such as S:E484K and S:E484A. These mutations were acquired without the patient being treated with mAbs nor convalescent sera and without them developing a detectable immune response to the virus. We also provide additional evidence for a viral reservoir based on intra-host phylogenetics, which led to a viral substrain that evolved elsewhere in the patient’s body, colonizing their upper respiratory tract (URT). The presence of SARS-CoV-2 viral reservoirs can shed light on protracted infections interspersed with periods where the virus is undetectable, and potential explanations for long-COVID cases. Full article
(This article belongs to the Special Issue Intra-Patient Viral Evolution and Diversity)
Show Figures

Figure 1

Back to TopTop