Sign in to use this feature.

Years

Between: -

Subjects

remove_circle_outline
remove_circle_outline
remove_circle_outline
remove_circle_outline
remove_circle_outline
remove_circle_outline
remove_circle_outline
remove_circle_outline
remove_circle_outline

Journals

remove_circle_outline
remove_circle_outline
remove_circle_outline
remove_circle_outline
remove_circle_outline
remove_circle_outline

Article Types

Countries / Regions

remove_circle_outline
remove_circle_outline
remove_circle_outline
remove_circle_outline

Search Results (430)

Search Parameters:
Keywords = interface recombination

Order results
Result details
Results per page
Select all
Export citation of selected articles as:
27 pages, 1950 KB  
Review
Green, Sustainable, and Multifunctional Biobased Hybrid Nanocomposites: Semiconducting Materials with Tunable Molecular Interfaces for Photocatalysis
by Lalita Chopra, Muskan Thakur, Domenico Pirozzi and Filomena Sannino
Int. J. Mol. Sci. 2026, 27(7), 3236; https://doi.org/10.3390/ijms27073236 - 2 Apr 2026
Viewed by 334
Abstract
Biobased hybrid semiconducting composites are attracting significant attention as sustainable alternatives to traditional inorganic photocatalysts for environmental remediation and energy-related applications. Recent research progress in biobased hybrid photocatalytic systems is critically reviewed to outline their design strategies, photocatalytic mechanisms, and environmental applications. These [...] Read more.
Biobased hybrid semiconducting composites are attracting significant attention as sustainable alternatives to traditional inorganic photocatalysts for environmental remediation and energy-related applications. Recent research progress in biobased hybrid photocatalytic systems is critically reviewed to outline their design strategies, photocatalytic mechanisms, and environmental applications. These composites integrate bioderived polymers with metal oxide semiconductors, forming hybrid architectures that improve interfacial contact at the molecular level, enhance charge transfer efficiency, and impart higher structural flexibility. The polymer matrix not only provides mechanical adaptability and functional surface groups, but also serves as an environmentally friendly support that can modulate surface electronic states and influence the photoinduced electron–hole dynamics in the inorganic phase. By controlling the molecular interactions between the polymer chains and metal oxide surfaces, these hybrids can mitigate key limitations of conventional metal oxides, such as rapid electron–hole recombination and restricted visible-light absorption. This review first summarizes the fundamental electronic and structural properties of widely employed metal oxide semiconductors and highlights their intrinsic limitations in photocatalytic processes. It then examines the role of biopolymers from the perspective of molecular structure, charge transport pathways, and interfacial interaction mechanisms with the inorganic component. Various synthesis strategies—including sol–gel, hydrothermal, in situ nanoparticle generation, green synthesis, and surface functionalization—are discussed, with emphasis on their ability to tune the nanoscale morphology and interfacial chemistry of the hybrids. Applications of these biohybrid systems in dye degradation, pharmaceutical pollutant removal, heavy metal reduction, and antimicrobial photocatalysis are analyzed alongside mechanistic insights into charge separation efficiency and band alignment at the molecular interface. Furthermore, challenges related to long-term stability, reproducibility, scalability, and performance in real wastewater matrices are also addressed. Overall, this review provides a thorough discussion on the design principles, photocatalytic mechanism, and environmental applications of biobased hybrid semiconductors, while emphasizing future opportunities for the development of efficient and sustainable photocatalytic systems. Full article
(This article belongs to the Special Issue Polymer Composites: Advances and Applications)
Show Figures

Figure 1

13 pages, 4605 KB  
Article
Interaction Between Transcription Factor EhPC4 and Polyadenylation Factor EhCFIm25 in Entamoeba histolytica: Molecular Characterization and Functional Implications
by Juan David Ospina-Villa, Alondra Cisneros-Sarabia, Rocío Paulina Leal-Acosta, César Augusto Sandino Reyes-López, Absalom Zamorano-Carrillo, Esther Ramírez-Moreno and Laurence A. Marchat
Microorganisms 2026, 14(4), 809; https://doi.org/10.3390/microorganisms14040809 - 2 Apr 2026
Viewed by 245
Abstract
The coordination between transcription and mRNA processing is essential for eukaryotic gene regulation, yet the structural basis of this coupling remains poorly understood in Entamoeba histolytica, the protozoan parasite responsible for amoebiasis. In this study, we characterized the interaction between the transcriptional [...] Read more.
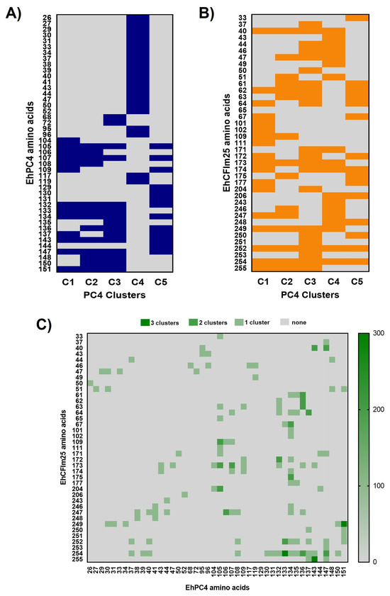
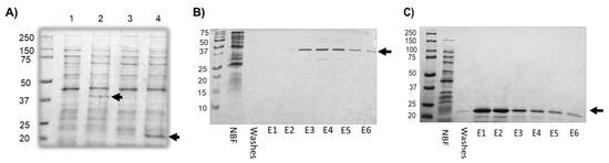
The coordination between transcription and mRNA processing is essential for eukaryotic gene regulation, yet the structural basis of this coupling remains poorly understood in Entamoeba histolytica, the protozoan parasite responsible for amoebiasis. In this study, we characterized the interaction between the transcriptional coactivator EhPC4 and the polyadenylation factor EhCFIm25 through an integrated in vitro and in silico approach. Far-Western assays confirmed direct physical interaction between both recombinant proteins. To elucidate the molecular mechanism, we performed 500 ns Molecular Dynamics simulations of full-length EhPC4, identifying high flexibility in its N-terminal region. Protein–protein docking analysis revealed a stable EhPC4-EhCFIm25 complex (Cluster C4) with favorable binding energies (∆G = −11.4 kcal/mol). Notably, heatmap analysis of the interaction interface identified a conserved “hotspot” at the C-terminal end of EhCFIm25 (residues 249–255) that mediates the binding with PC4 without occluding DNA-binding domain (K127 in EhPC4) or RNA-recognition motifs in EhCFIm25. Our findings suggest that EhCFIm25 serves as a molecular scaffold that physically couples transcription and polyadenylation, providing a structural framework for the efficient regulation of virulence-related genes in this parasite. Full article
(This article belongs to the Special Issue Advances in Molecular Biology of Entamoeba histolytica)
Show Figures

Figure 1

20 pages, 4177 KB  
Article
Nd2O3/TiO2 Nanotube Array Heterojunctions: Rare Earth Modification Driven Efficient Photoelectrochemical Water Splitting for Hydrogen Production
by Wei Wang, Wen-Ya Zhong, Ke-Xian Li, Yang Yang, Bai-Rui Chen, Chi Xing, Hai-Long Wang, Xin-Zhi Tian, Xiao-Wei Wu, Yan-Xin Chen and Can-Zhong Lu
Catalysts 2026, 16(4), 307; https://doi.org/10.3390/catal16040307 - 1 Apr 2026
Viewed by 167
Abstract
The photoelectrochemical water-splitting process for hydrogen production is limited by the large bandgap of semiconductor titanium dioxide (TiO2) and by interfacial recombination at particle interfaces. The technique used in this paper is that of electrochemical anodization to produce robust, ordered TiO [...] Read more.
The photoelectrochemical water-splitting process for hydrogen production is limited by the large bandgap of semiconductor titanium dioxide (TiO2) and by interfacial recombination at particle interfaces. The technique used in this paper is that of electrochemical anodization to produce robust, ordered TiO2 nanotube arrays (TiO2 nanorod arrays denoted as TNTAs). Using the immersion-annealing method, Nd2O3 nanoparticles can be immobilized in situ, and Nd2O3/TNTAs composite photoanodes are fabricated. The heterointerface caused between the Nd2O3 nanoparticles and TiO2 results in the alignment of the Fermi levels and the formation of band bending and an internal electric field at the interface. It allows rapid photo-generated electron-hole (e/h+) separation at the interface and, simultaneously, introduces novel localized electron states of Nd3+ within the TiO2 bandgap. This triggers hybridisation between the 3d orbitals of Ti and the 2p orbitals of O, thereby altering the band structure of TiO2. The best-performing Nd2O3/TNTAs photoelectrode outperforms pure TNTAs, with a photocurrent density of 1.59 mA·cm−2 at 1.23 V vs. RHE. It produces 162.6 μmol·cm−2 of hydrogen in a 3 h photocatalytic hydrogen production experiment, which is about 12.2 times that of pure TNTAs. This approach highlights the unique benefits and creative opportunities of applying rare-earth elements to address the critical issues of photocatalysts, such as significant band gaps and rapid recombination. Full article
(This article belongs to the Special Issue Catalytic Strategies for Sustainable Water Splitting)
Show Figures

Figure 1

19 pages, 2328 KB  
Article
Thin-Film Formation from Lactic Acid via Open-Air Plasma Polymerization
by Sho Yoshida, Taiki Osawa, Masaya Tahara, Akito Shirai, Hua-Ting Hsieh, Taisei Fukawa, Akane Yaida and Akitoshi Okino
Surfaces 2026, 9(2), 33; https://doi.org/10.3390/surfaces9020033 - 29 Mar 2026
Viewed by 179
Abstract
This study investigates the formation mechanism of lactic-acid-derived coatings produced by open-air atmospheric-pressure plasma polymerization. A comparison of nebulization and bubbling precursor-delivery methods using FT-IR and XPS showed that the bubbling method facilitated plasma-assisted chemical bonding, including the possible formation of copper(II) lactate-like [...] Read more.
This study investigates the formation mechanism of lactic-acid-derived coatings produced by open-air atmospheric-pressure plasma polymerization. A comparison of nebulization and bubbling precursor-delivery methods using FT-IR and XPS showed that the bubbling method facilitated plasma-assisted chemical bonding, including the possible formation of copper(II) lactate-like interfacial species and the retention of carbonyl-containing functional groups. However, the present dataset does not provide direct, discriminating evidence for a specific metal-lactate interfacial species, and alternative interpretations such as adsorption, oxidation, hydroxylation, or generic oxygenated carbon deposition cannot be excluded. Time-dependent analysis revealed a transition from oxygen-rich functional layers at short plasma exposure to carbon-rich overlayers at longer exposure, suggesting a fragmentation-recombination mechanism that is consistent with the formation of a metal-lactate-like interfacial region and a carbon-rich overlayer, while alternative interpretations related to signal attenuation and non-uniform coverage remain possible. Antibacterial testing revealed that the observed bacterial responses were not attributable to an intrinsic antibacterial property of the deposited films, but were instead strongly dependent on the underlying substrate chemistry and exposure time. C1100 retained the inherent antibacterial activity of copper, SUS430 showed no activity due to the absence of film formation, and SPCC exhibited only a transient effect attributed to lactic-acid-induced local acidification. Overall, the study elucidates the plasma-assisted deposition mechanism of lactic-acid-derived coatings under open-air conditions and highlights the critical role of interface chemistry in achieving stable and substrate-independent functional properties. Full article
Show Figures

Graphical abstract

26 pages, 3602 KB  
Article
Improving Process Stability and Activity of B. subtilis GH46 Chitosanase via Directed Evolution: Insights into Active-Site Cleft Dynamics
by Ronny Martínez, Claudia Vásquez, Valeria Vásquez, Javiera Novoa-González, Jacqueline Poblete, Akira Onoda, Ahmad Shahir Sadr, Mehdi D. Davari and Claudia Bernal
Catalysts 2026, 16(3), 280; https://doi.org/10.3390/catal16030280 - 20 Mar 2026
Viewed by 582
Abstract
The enzymatic production of low-molecular-weight chitosan and chitooligosaccharides (COS), with broad application potential in agriculture, food, medicine, and cosmetics, has emerged as an attractive alternative to chemical chitosan depolymerization owing to its substrate specificity and environmentally benign catalytic action. However, the functional properties [...] Read more.
The enzymatic production of low-molecular-weight chitosan and chitooligosaccharides (COS), with broad application potential in agriculture, food, medicine, and cosmetics, has emerged as an attractive alternative to chemical chitosan depolymerization owing to its substrate specificity and environmentally benign catalytic action. However, the functional properties of available chitosanases need to be enhanced to meet the demands of industrial COS manufacturing under high temperature and substrate concentrations. In this work, we performed directed evolution on a recombinant Bacillus subtilis chitosanase to increase chitosan hydrolysis performance and thermal resistance. Three rounds of directed evolution screening (~9000 clones) yielded variants MT1, MT2, and MT3 with higher specific activity, achieved through Vmax improvement and increased T1/2 at 60 °C. HPLC, DLS, and MALDI-TOF results indicate differences in the hydrolysis kinetics and size distribution of COS products over reaction time, suggesting a narrower distribution and a lower average molecular weight. Molecular dynamics simulations and docking studies revealed potential modulation of chitosanase activity via changes in the opening and closing dynamics of the active-site cleft. These results suggest that future efforts targeting the cleft interface could significantly advance both the catalytic performance and the mechanistic understanding of GH46 family chitosanases. Full article
(This article belongs to the Special Issue Enzyme and Biocatalysis Application)
Show Figures

Figure 1

13 pages, 3081 KB  
Article
Impact of Gate Oxide Thickness on the Failure Mechanisms of AC Bias Temperature Instability in SiC MOSFETs
by Guoxing Yin and Guangyin Lei
Electronics 2026, 15(6), 1266; https://doi.org/10.3390/electronics15061266 - 18 Mar 2026
Viewed by 331
Abstract
Silicon carbide (SiC) MOSFETs are critical for next-generation power electronics, yet their reliability is challenged by alternating-current Bias Temperature Instability (AC BTI). While charge trapping and Recombination-Enhanced Defect Reaction (REDR) are known degradation pathways, the specific role of gate oxide thickness in determining [...] Read more.
Silicon carbide (SiC) MOSFETs are critical for next-generation power electronics, yet their reliability is challenged by alternating-current Bias Temperature Instability (AC BTI). While charge trapping and Recombination-Enhanced Defect Reaction (REDR) are known degradation pathways, the specific role of gate oxide thickness in determining the dominant mechanism remains unclear. This study investigates the degradation behaviors of SiC MOSFETs with varying oxide thicknesses under 150 kHz Dynamic Gate Stress. By maintaining a constant electric field, we decouple the effects of oxide thickness using high-frequency C-V, quasi-static gate current (IGS) characteristics, and transconductance analysis. Results reveal that thin-oxide devices exhibit parallel C-V shifts and stable transconductance, indicating degradation driven by deep-level charge trapping. Conversely, thick-oxide devices display significant C-V stretch-out, negligible IGS peak shifts, and severe transconductance degradation, accompanied by irreversible threshold voltage drift. We conclude that despite identical electric fields, the higher driving voltages in thick-oxide devices trigger severe interface state generation consistent with the REDR model, whereas thin-oxide devices are dominated by bulk oxide trapping. These findings highlight the necessity of thickness-dependent optimization strategies for SiC power devices. Full article
(This article belongs to the Section Power Electronics)
Show Figures

Figure 1

21 pages, 5951 KB  
Article
Design of a Multi-Epitope Vaccine Against Ovine Pasteurella multocida Using Immunoinformatics Strategies
by Yanjie Qiao, Aodi Wu, Honghuan Li, Youquan Zhuang, Qiang Fu, Li Yang and Huijun Shi
Microorganisms 2026, 14(3), 656; https://doi.org/10.3390/microorganisms14030656 - 13 Mar 2026
Viewed by 564
Abstract
This study aimed to design a multi-epitope vaccine (MEV) against Pasteurella multocida (Pm) using immunoinformatics approaches. Based on four conserved outer membrane proteins (OmpA; OmpH; PlpEand LolA), 15 immunodominant epitopes were identified, including 8 CTL epitopes, 3 HTL epitopes, and 4 B-cell epitopes. [...] Read more.
This study aimed to design a multi-epitope vaccine (MEV) against Pasteurella multocida (Pm) using immunoinformatics approaches. Based on four conserved outer membrane proteins (OmpA; OmpH; PlpEand LolA), 15 immunodominant epitopes were identified, including 8 CTL epitopes, 3 HTL epitopes, and 4 B-cell epitopes. A vaccine construct was developed by incorporating RGD and PADRE adjuvant sequences. Computational analyses indicated that the vaccine possesses favorable physicochemical properties and structural stability. The molecular docking and normal mode analyses reveal a potential binding interface between the basis and TLR2/TLR4, with a computed binding energy of −10.1 kcal/mol for TLR4, suggesting a possible preferential interaction. Immune simulation predicted the vaccine could effectively elicit responses from B cells, T cells, and key cytokines such as IFN-γ. Additionally, the vaccine sequence was successfully cloned into the pET-28a (+) expression vector, facilitating future recombinant expression. This study provides a theoretical foundation for developing a safe and effective subunit vaccine against Pm. Full article
Show Figures

Figure 1

29 pages, 5599 KB  
Article
Self-Organizing Skill Networks in Emerging Work Systems: Evidence from the Platform-Mediated Digital Nomad Economy
by Tianhe Jiang
Systems 2026, 14(3), 290; https://doi.org/10.3390/systems14030290 - 9 Mar 2026
Viewed by 271
Abstract
The digital nomad economy—the ecosystem in which professional skills are traded through online platforms independent of geographic co-location—dynamically recombines skills into project-based portfolios with absent firm-level hierarchy. Yet it remains shaped by platform taxonomies, interfaces, and ranking/recommendation incentives. This study examines the emergent [...] Read more.
The digital nomad economy—the ecosystem in which professional skills are traded through online platforms independent of geographic co-location—dynamically recombines skills into project-based portfolios with absent firm-level hierarchy. Yet it remains shaped by platform taxonomies, interfaces, and ranking/recommendation incentives. This study examines the emergent structure within this setting using the Semantic-Structural Systems Analysis (S2SA) framework, which integrates LLM-assisted skill extraction, transformer-based semantic embeddings, and multi-layer network analysis. We analyze a dual-source dataset comprising approximately 50,000 public Upwork profiles from a top-rated/high-earning segment (January–March 2023) and 2.0 million Reddit posts and comments (2018–2023) from remote-work and digital-nomad communities. The resulting skill network exhibits a pronounced core–periphery organization and modular “skill ecotopes” corresponding to coherent functional specializations. In predictive models of skill-level effective hourly rates, semantic brokerage and semantic diversity function as robust predictors of higher rates, significantly outperforming popularity-only baselines. Longitudinal discourse analyses surrounding the COVID-19 pandemic and the generative AI shock reveal rapid attentional shifts followed by the emergence and recombination of new skill clusters. We interpret these results as evidence consistent with constrained self-organization in platform-mediated labor markets. To support replication, prompts, parameters, and robustness checks are fully reported. Full article
(This article belongs to the Special Issue Digital Transformation of Business Ecosystems)
Show Figures

Figure 1

20 pages, 2742 KB  
Article
Targeting Soluble VCAM1 and GSK3β Improves Cerebrovascular Function and Reduces Stroke Pathology in Diabetic Mice
by Masuma Akter Brishti, Mousumi Mandal, Udai Pratap Singh, Tauheed Ishrat and M. Dennis Leo
Cells 2026, 15(5), 455; https://doi.org/10.3390/cells15050455 - 4 Mar 2026
Viewed by 499
Abstract
Type 2 diabetes (T2D) features insulin resistance that promotes cerebrovascular injury, yet the immune signals linking metabolic stress to vascular dysfunction remain unclear. We tested the hypothesis that insulin resistance and soluble vascular cell adhesion molecule-1 (sVCAM1) act through complementary pathways in mast [...] Read more.
Type 2 diabetes (T2D) features insulin resistance that promotes cerebrovascular injury, yet the immune signals linking metabolic stress to vascular dysfunction remain unclear. We tested the hypothesis that insulin resistance and soluble vascular cell adhesion molecule-1 (sVCAM1) act through complementary pathways in mast cells (MCs) to raise circulating histamine levels and impair cerebral vascular function. In a high-fat diet (HFD) plus low-dose streptozotocin (STZ) model, plasma histamine rose sharply after the onset of insulin resistance and remained elevated. Plasma sVCAM1 levels also increased after insulin resistance. In vitro, recombinant sVCAM1 upregulated histidine decarboxylase (HDC) in native MCs in a dose-dependent manner, indicating a shift toward histamine synthesis, but did not enhance degranulation. In contrast, pharmacological inhibition of Akt with MK2206 activated Glycogen Synthase Kinase 3 beta (GSK3β) and increased MC degranulation without affecting HDC expression. Diabetic endothelial cell monolayers exhibited a ~twofold reduction in transendothelial electrical resistance consistent with impaired blood–brain barrier (BBB) integrity. Diabetic cerebral arteries showed receptor remodeling that favored constriction with histamine H1 receptor (H1R) expression increasing in vascular smooth muscle, while endothelial H1R and histamine H2 receptor (H2R) decreased. Functionally, insulin treatment lowered HOMA2-IR in T2D mice but did not restore cerebral artery myogenic tone or improve stroke outcomes after distal middle cerebral artery occlusion (dMCAO). Neutralizing VCAM1 with a monoclonal antibody reduced circulating sVCAM1 and histamine levels, and, together with the GSK3β inhibitor Tideglusib, stabilized MCs, normalized cerebral artery tone, and reduced post-MCAO infarct size and edema. These findings identify two distinct yet complementary mast cell pathways in T2D, highlight an immune-vascular interface that drives cerebrovascular dysfunction, and propose sVCAM1 blockade plus GSK3β inhibition as rational strategies to protect cerebral vascular function in the diabetic brain. Full article
(This article belongs to the Special Issue Cellular Signaling Networks in Development, Homeostasis, and Disease)
Show Figures

Graphical abstract

18 pages, 2396 KB  
Article
Optimization of Strain and Doping in Ge/GeSi Nanoscale Multilayers for GOI Short-Wave Infrared Imaging Applications
by Xuewei Zhao, Yuanhao Miao, Jiale Su, Junhao Du, Yuhui Ren, Ben Li, Tianyu Dong, Xiangliang Duan, Xueyin Su and Henry H. Radamson
Nanomaterials 2026, 16(5), 295; https://doi.org/10.3390/nano16050295 - 26 Feb 2026
Viewed by 349
Abstract
In this study, in situ P-doping of Ge-based layers has been studied and compared with implanted layer profiles acting as absorbent top layer in PIN photodetectors. Several structures containing multilayers of n+-Ge/i-Ge, n+-GeSi/i-Ge, and n+-Ge/i-GeSi, were designed [...] Read more.
In this study, in situ P-doping of Ge-based layers has been studied and compared with implanted layer profiles acting as absorbent top layer in PIN photodetectors. Several structures containing multilayers of n+-Ge/i-Ge, n+-GeSi/i-Ge, and n+-Ge/i-GeSi, were designed to regulate dopant out-diffusion and interface quality. The purpose of this study is to make an optimized n-type doping layer for PIN photodetectors with low dark current, high responsivity, and high quantum efficiency operating in short wavelength infrared (SWIR) region. The Ge-based structure on Si substrate was transferred to oxidized Si substrate and was finally back-etched from Si to form Ge-on-insulator (GOI) substrate. Comprehensive characterization using high-resolution X-ray diffraction (HR-XRD), secondary ion mass spectrometry (SIMS), scanning electron microscopy (SEM), transmission electron microscopy (TEM), atomic force microscopy (AFM), and photoluminescence (PL) have been applied at the first stage of our work. The initial Ge layer contains tensile strain of 0.15–0.17%. PL measurements further indicate a redshift of the Γ-LH transition and carrier-concentration-induced quenching at high doping levels, highlighting the competing effects of band filling and non-radiative recombination in heavily n-doped Ge structures. To circumvent this fundamental trade-off, we devised a decoupled device strategy in which the active absorption region employs an intrinsic Ge/GeSi nanoscale multilayer structure to preserve crystal and interface quality. Although, the epitaxial growth parameters were on the optimized conditions, still out-diffusion (in form of segregation and auto-doping) of P could not be impeded. Our final n-type layer in PIN structure was formed by implantation. This approach yields high-performance photodetectors with a peak responsivity of 0.99 A/W at 1550 nm, a corresponding external quantum efficiency of 79%, and low specific contact resistivities of 2.66 × 10−6 Ω·cm2 (n-type) and 1.38 × 10−8 Ω·cm2 (p-type). This work demonstrates that the strategic combination of multilayer/interface engineering and ion-implantation-based doping is a highly effective strategy for tailoring the optoelectronic properties of Ge-based nanomaterials for high-performance SWIR photodetection. Full article
(This article belongs to the Section Nanoelectronics, Nanosensors and Devices)
Show Figures

Figure 1

16 pages, 2162 KB  
Article
Comparative Evaluation of Mucosal Adjuvants for Intranasal Immunization with a Recombinant RSV Prefusion F Protein
by Hongqiao Hu, Lei Cao, Jie Jiang, Yuqing Shi, Liang Du, Mengxuan Chu, Hai Li and Yan Zhang
Vaccines 2026, 14(2), 186; https://doi.org/10.3390/vaccines14020186 - 16 Feb 2026
Viewed by 633
Abstract
Background: Respiratory syncytial virus (RSV) remains a major etiologic agent of acute lower respiratory tract infection (ALRTI). Currently licensed RSV vaccines are administered by intramuscular injection and induce limited immunity at the respiratory mucosal interface, underscoring the need for effective mucosal vaccination strategies. [...] Read more.
Background: Respiratory syncytial virus (RSV) remains a major etiologic agent of acute lower respiratory tract infection (ALRTI). Currently licensed RSV vaccines are administered by intramuscular injection and induce limited immunity at the respiratory mucosal interface, underscoring the need for effective mucosal vaccination strategies. Methods: To enhance mucosal immune responses, we used prefusion F protein (Pre-F) as the antigen and performed intranasal immunization in BALB/c mice. Four mucosal adjuvants (CpG-ODN, CTA1-DD, IFN-α, and PEI) were systematically compared across different dose levels to evaluate their immunological and protective efficacy. Results: Both adjuvant type and dose helped shape the magnitude and quality of the immune response and the level of protection. CpG-ODN showed a dose-restricted immunopotentiating effect: an intermediate dose (10 µg) significantly increased neutralizing antibody titers and nasal mucosal IgA responses, improved post-challenge body weight recovery, and reduced lung viral load, whereas higher doses provided no additional benefit and were associated with aggravated lung pathology. PEI and IFN-α exhibited dose-dependency within a certain range, but increasing doses did not result in further improvements in immune responses or protection; an intermediate dose (10 µg) was sufficient to elicit robust systemic and mucosal immunity. CTA1-DD improved selected immune parameters at appropriate doses, yet its overall immunopotentiating effects remained modest. Direct comparative analysis using the representative doses selected from the three dose levels for each adjuvant indicated that 10 µg CpG-ODN or PEI provided superior immunogenicity and protection, whereas PEI induced a Th2-biased immune profile at both humoral and cellular levels. Conclusions: These findings highlight that favorable immunogenicity and protection are achieved within defined dose windows rather than at maximal doses. Among the adjuvants studied, low-to-intermediate doses of CpG-ODN, particularly 10 µg, show strong potential for intranasal mucosal immunization with recombinant RSV Pre-F protein. By systematically comparing dose–effect profiles across multiple mucosal adjuvants, this study offers comparative insights into adjuvant selection and dose selection for intranasal RSV vaccine development. Full article
(This article belongs to the Section Vaccines, Clinical Advancement, and Associated Immunology)
Show Figures

Figure 1

17 pages, 3381 KB  
Article
Hydrothermally Constructed ZnIn2S4/SrSnO3 Type-II Heterojunction for Highly Efficient Photocatalytic Hydrogen Evolution
by Zhang-Yi Xiong, Hao Liu, Yan Zhong, Chao-Hao Hu, Dian-Hui Wang, Tian Sang, Shi-Mei Liu, Ke-Wei Chen and Xian-Fu Pan
Inorganics 2026, 14(2), 57; https://doi.org/10.3390/inorganics14020057 - 12 Feb 2026
Viewed by 495
Abstract
To achieve high-performance photocatalysts, efficient separation of photogenerated charge carriers is critical to prolonging their lifetime and thereby enhancing the activity of the hydrogen evolution reaction. In this work, we rationally designed and synthesized a nanoflower-like SrSnO3/ZnIn2S4 heterostructure [...] Read more.
To achieve high-performance photocatalysts, efficient separation of photogenerated charge carriers is critical to prolonging their lifetime and thereby enhancing the activity of the hydrogen evolution reaction. In this work, we rationally designed and synthesized a nanoflower-like SrSnO3/ZnIn2S4 heterostructure by in situ embedding SrSnO3 nanorods within the layered framework of ZnIn2S4. Experimental results demonstrate that the 0.8%-SrSnO3/ZnIn2S4 composite exhibits a hydrogen evolution rate 13.79 times higher than that of pure ZnIn2S4 under simulated solar irradiation. This dramatic enhancement stems from the formation of a Type-II heterojunction at the interface, where the staggered band alignment generates an internal electric field that drives spatial separation of electrons and holes, effectively suppressing recombination and promoting charge utilization. This study validates that the strategic incorporation of a small amount of SrSnO3 into ZnIn2S4 represents a highly effective approach to significantly boost photocatalytic hydrogen production performance. Full article
(This article belongs to the Special Issue Mixed Metal Oxides, 3rd Edition)
Show Figures

Graphical abstract

11 pages, 2004 KB  
Communication
Rational Design of Double Hole Transfer Layers for Efficient CdTe Nanocrystal Solar Cells
by Zheng Zhou, Xinyi Wang, Jielin Huang, Qichuan Huang and Donghuan Qin
Nanomaterials 2026, 16(4), 239; https://doi.org/10.3390/nano16040239 - 12 Feb 2026
Viewed by 370
Abstract
Energy losses induced by inefficient charge transfer and large energy-level offsets at the interface limit the efficiency of CdTe nanocrystal (NC) solar cells. In this work, organic poly(triaryl amine) (PTAA) and inorganic CuI which form double hole transport layers (HTLs) are first proposed [...] Read more.
Energy losses induced by inefficient charge transfer and large energy-level offsets at the interface limit the efficiency of CdTe nanocrystal (NC) solar cells. In this work, organic poly(triaryl amine) (PTAA) and inorganic CuI which form double hole transport layers (HTLs) are first proposed to improve the charge transfer capability of hole transport layers (HTLs) and reduce the band offset at the interface of CdTe NCs. The introduced CuI improves carrier mobility, while PTAA reduces interface recombination and reinforces the inner built-in field, resulting in low energy loss from the CdTe NC active layer to the contact electrode. Photovoltaic devices using these modified back contacts show increases in both open-circuit voltage and short-circuit current, compared to a controlled device without HTL. The CdTe NCs utilizing CuI-PTAA double HTLs demonstrate a high power conversion efficiency (PCE) of 7.36%. High stability is also demonstrated, with PCE loss being less than 5% after tracking for 30 days. This work provides an effective way to minimize energy loss at the interface of the back contact in inverted CdTe NCs solar cells, by incorporating proper hole transfer layer design. Full article
(This article belongs to the Special Issue Nano-Based Advanced Thermoelectric Design: 2nd Edition)
Show Figures

Figure 1

10 pages, 2511 KB  
Article
Interfacial Characteristics of HgCdTe Infrared Detectors Grown on Alternative Substrates
by Yuanyuan Li, Qingjun Liao, Huihao Li, Jindong Wang, Hao Wu, Zhenhua Ye, Xiaoning Hu and Chun Lin
Sensors 2026, 26(4), 1132; https://doi.org/10.3390/s26041132 - 10 Feb 2026
Viewed by 321
Abstract
To overcome the limitations of CdZnTe substrates for large-format, low-cost HgCdTe infrared focal plane arrays (IRFPAs), the epitaxial growth of HgCdTe films on alternative substrates (e.g., GaAs and Si) has become an important research focus. The lattice mismatch of approximately 14% between the [...] Read more.
To overcome the limitations of CdZnTe substrates for large-format, low-cost HgCdTe infrared focal plane arrays (IRFPAs), the epitaxial growth of HgCdTe films on alternative substrates (e.g., GaAs and Si) has become an important research focus. The lattice mismatch of approximately 14% between the GaAs alternative substrate and the HgCdTe material generates a high density of interfacial defects, such as dislocations and twins. These defects induce a high density of interface states within the near-interface bandgap, resulting in interfacial recombination and consequently limiting device performance. This paper proposes an optimization method for the HgCdTe/GaAs interface that involves substrate removal and surface passivation after the fabrication of GaAs-based HgCdTe infrared (IR) detectors. The GaAs substrate was removed without damage through chemical mechanical polishing (CMP) and selective wet chemical etching. A bromine-based solution (Br2–HBr) was employed to eliminate the surface damage layer for interfacial optimization, and a composite dielectric film was deposited to achieve simultaneous surface passivation and optical antireflection. Experimental results on n-on-p devices operating at 80 K demonstrate that after interfacial optimization, the average quantum efficiency across the 3.5–6.1 μm wavelength range increased from 58% to 84% and the blackbody responsivity improved from 8.7 × 106 V/W to 1.6 × 107 V/W. Both quantum efficiency and blackbody responsivity reached levels comparable to those of CdZnTe-based detectors. Numerical fitting based on the carrier diffusion model indicated that interfacial optimization reduced the surface potential by approximately two orders of magnitude, effectively suppressing interfacial recombination. Full article
(This article belongs to the Section Electronic Sensors)
Show Figures

Figure 1

24 pages, 6709 KB  
Article
Leveraging Cross-Subject Transfer Learning and Signal Augmentation for Enhanced RGB Color Decoding from EEG Data
by Metin Kerem Öztürk and Dilek Göksel Duru
Brain Sci. 2026, 16(2), 195; https://doi.org/10.3390/brainsci16020195 - 6 Feb 2026
Viewed by 505
Abstract
Objectives: Decoding neural patterns for RGB colors from electroencephalography (EEG) signals is an important step towards advancing the use of visual features as input for brain–computer interfaces (BCIs). This study aims to overcome challenges such as inter-subject variability and limited data availability by [...] Read more.
Objectives: Decoding neural patterns for RGB colors from electroencephalography (EEG) signals is an important step towards advancing the use of visual features as input for brain–computer interfaces (BCIs). This study aims to overcome challenges such as inter-subject variability and limited data availability by investigating whether transfer learning and signal augmentation can improve decoding performance. Methods: This research introduces an approach that combines transfer learning for cross-subject information transfer and data augmentation to increase representational diversity in order to improve RGB color classification from EEG data. Deep learning models, including CNN-based DeepConvNet (DCN) and Adaptive Temporal Convolutional Network (ATCNet) using the attention mechanism, were pre-trained on subjects with representative brain responses and fine-tuned on target subjects to parse individual differences. Signal augmentation techniques such as frequency slice recombination and Gaussian noise addition improved model generalization by enriching the training dataset. Results: The combined methodology yielded a classification accuracy of 83.5% for all subjects on the EEG dataset of 31 previously studied subjects. Conclusions: The improved accuracy and reduced variability underscore the effectiveness of transfer learning and signal augmentation in addressing data sparsity and variability, offering promising implications for EEG-based classification and BCI applications. Full article
Show Figures

Figure 1

Back to TopTop