Sign in to use this feature.

Years

Between: -

Subjects

remove_circle_outline
remove_circle_outline
remove_circle_outline
remove_circle_outline
remove_circle_outline
remove_circle_outline

Journals

Article Types

Countries / Regions

Search Results (21)

Search Parameters:
Keywords = integral equation model (IEM)

Order results
Result details
Results per page
Select all
Export citation of selected articles as:
13 pages, 7105 KB  
Article
Surface–Volume Integral Formulation for Evaluating Magnetization Losses in CORC® Cables
by Francesco Lucchini and Fabrizio Dughiero
Crystals 2025, 15(10), 879; https://doi.org/10.3390/cryst15100879 - 12 Oct 2025
Viewed by 430
Abstract
Modeling the electromagnetic (EM) behavior of CORC® cables presents significant computational challenges due to the coexistence of thin superconducting tapes and thick structural formers. This creates a strongly multiscale problem, making traditional FEM-based approaches cumbersome, as they require extremely fine meshes to [...] Read more.
Modeling the electromagnetic (EM) behavior of CORC® cables presents significant computational challenges due to the coexistence of thin superconducting tapes and thick structural formers. This creates a strongly multiscale problem, making traditional FEM-based approaches cumbersome, as they require extremely fine meshes to accurately resolve the different geometric scales. Integral Equation Methods (IEMs), on the other hand, are well-suited for magnetization loss analysis in multiscale superconducting structures, as they avoid modeling non-EM-active parts of the domain. This greatly reduces the effort involved in meshing the computational domain. In this work, we propose an IEM that couples surface and volumetric models to perform transient nonlinear analysis of CORC®-like superconducting cables. Full article
(This article belongs to the Special Issue Superconductivity and Condensed Matter Physics)
Show Figures

Figure 1

14 pages, 6637 KB  
Article
The Impact of Sentinel-1-Corrected Fractal Roughness on Soil Moisture Retrievals
by Ju Hyoung Lee and Hyun-Cheol Kim
Fractal Fract. 2024, 8(3), 137; https://doi.org/10.3390/fractalfract8030137 - 27 Feb 2024
Cited by 5 | Viewed by 1993
Abstract
Fractals are widely recognized as one of the best geometric models to depict soil roughness on various scales from tillage to micro-topography smaller than radar wavelength. However, most fractal approaches require an additional geometric description of experimental sites to be analysed by existing [...] Read more.
Fractals are widely recognized as one of the best geometric models to depict soil roughness on various scales from tillage to micro-topography smaller than radar wavelength. However, most fractal approaches require an additional geometric description of experimental sites to be analysed by existing radiative transfer models. For example, fractal dimension or spectral parameter is often related to root-mean-square (RMS) height to be characterized as the microwave surface. However, field measurements hardly represent multi-scale roughness. In this study, we rescaled Power Spectral Density with Synthetic Aperture Radar (SAR)-inverted rms height, and estimated non-stationary fractal roughness to accommodate multi-scale roughness into a radiative transfer model structure. As a result, soil moisture was retrieved over the Yanco site in Australia. Local validation shows that the Integral Equation Model (IEM) poorly simulated backscatters using inverted roughness as compared to fractal roughness even in anisotropic conditions. This is considered due to a violation of time-invariance assumption used for inversion. Spatial analysis also shows that multi-scale fractal roughness better illustrated the hydrologically reasonable backscattering partitioning, as compared to inverted roughness. Fractal roughness showed a greater contribution of roughness to backscattering in dry conditions. Differences between IEM backscattering and measurement were lower, even when the isotropic assumption of the fractal model was violated. In wet conditions, the contribution of soil moisture to backscattering was shown more clearly by fractal roughness. These results suggest that the multi-scale fractal roughness can be better adapted to the IEM even in anisotropic conditions than the inversion to assume time-invariance of roughness. Full article
(This article belongs to the Special Issue Fractal Analysis for Remote Sensing Data)
Show Figures

Figure 1

24 pages, 1698 KB  
Article
Soil Moisture Retrieval in Bare Agricultural Areas Using Sentinel-1 Images
by Mouad Ettalbi, Nicolas Baghdadi, Pierre-André Garambois, Hassan Bazzi, Emmanuel Ferreira and Mehrez Zribi
Remote Sens. 2023, 15(14), 3502; https://doi.org/10.3390/rs15143502 - 12 Jul 2023
Cited by 7 | Viewed by 4498
Abstract
Soil moisture maps are essential for hydrological, agricultural and risk assessment applications. To best meet these requirements, it is essential to develop soil moisture products at high spatial resolution, which is now made possible using the free Sentinel-1 (S1) SAR (Synthetic Aperture Radar) [...] Read more.
Soil moisture maps are essential for hydrological, agricultural and risk assessment applications. To best meet these requirements, it is essential to develop soil moisture products at high spatial resolution, which is now made possible using the free Sentinel-1 (S1) SAR (Synthetic Aperture Radar) data. Some soil moisture retrieval techniques using S1 data relied on the use of a priori weather information in order to increase the precision of soil moisture estimates, which required access to a weather-forecasting framework. This paper presents an improved and fully autonomous solution for high-resolution soil moisture mapping in bare agricultural areas. The proposed solution derives a priori weather information directly from the original Sentinel images, thus bypassing the need for a weather forecasting framework. For soil moisture estimation, the neural network technique was implemented to ensure the optimum integration of radar information. The neural networks were trained using synthetic data generated by the modified Integral Equation Model (IEM) model and validated on real data from two study sites in France and Tunisia. The main findings showed that the use of a radar signal averaged over grids of a few km2 in addition to radar signal at plot scale instead of a priori weather information provides good soil moisture estimations. The accuracy is even slightly better compared to the accuracy obtained using a priori weather information. Full article
(This article belongs to the Special Issue Remote Sensing for Soil Moisture and Vegetation Parameters Retrieval)
Show Figures

Graphical abstract

23 pages, 4670 KB  
Article
Dual-Channel Convolutional Neural Network for Bare Surface Soil Moisture Inversion Based on Polarimetric Scattering Models
by Qiang Yin, Junlang Li, Fei Ma, Deliang Xiang and Fan Zhang
Remote Sens. 2021, 13(22), 4503; https://doi.org/10.3390/rs13224503 - 9 Nov 2021
Cited by 6 | Viewed by 2810
Abstract
The polarimetric synthetic aperture radar (PolSAR) can be used to obtain soil moisture by inverting scattering models at high resolution. The convolutional neural network (CNN) has been recently introduced to estimate soil roughness for PolSAR data, which need to be driven by a [...] Read more.
The polarimetric synthetic aperture radar (PolSAR) can be used to obtain soil moisture by inverting scattering models at high resolution. The convolutional neural network (CNN) has been recently introduced to estimate soil roughness for PolSAR data, which need to be driven by a large amount of data. In this paper, a dual-channel CNN based on polarimetric models is proposed for soil moisture inversion, and it aims to further expand the applicable range of roughness in the X-Bragg model by integration with the integral equation model (IEM). Meanwhile, it fully utilizes the spatial information of PolSAR images to relax the number of required training samples when real data on the surface are difficult to obtain. Besides, we designed a framework based on this network. Coarse-grained inversion and fine-grained inversion of soil moisture are carried out through the qualitative classification network and the quantitative regression network, respectively. Experiments on simulated and airborne E-SAR data show that the proposed network can accurately fit the nonlinear relationship between polarization parameters and soil moisture, so as to improve the inversion accuracy with a small number of samples. In our experiments, the average inversion accuracy reached 95.39%, and the root mean square error (RMSE) of the regression network was 0.98%. This method can be applied to a wide range of soil moisture monitoring applications. Full article
(This article belongs to the Special Issue Remote Sensing of Soil Moisture for Agricultural Purposes)
Show Figures

Graphical abstract

25 pages, 4221 KB  
Article
Sentinel-1 Backscatter Analysis and Radiative Transfer Modeling of Dense Winter Wheat Time Series
by Thomas Weiß, Thomas Ramsauer, Thomas Jagdhuber, Alexander Löw and Philip Marzahn
Remote Sens. 2021, 13(12), 2320; https://doi.org/10.3390/rs13122320 - 13 Jun 2021
Cited by 17 | Viewed by 4547
Abstract
This study evaluates a temporally dense VV-polarized Sentinel-1 C-band backscatter time series (revisit time of 1.5 days) for wheat fields near Munich (Germany). A dense time series consisting of images from different orbits (varying acquisition) is analyzed, and Radiative Transfer (RT)-based model combinations [...] Read more.
This study evaluates a temporally dense VV-polarized Sentinel-1 C-band backscatter time series (revisit time of 1.5 days) for wheat fields near Munich (Germany). A dense time series consisting of images from different orbits (varying acquisition) is analyzed, and Radiative Transfer (RT)-based model combinations are adapted and evaluated with the use of radar backscatter. The model shortcomings are related to scattering mechanism changes throughout the growth period with the use of polarimetric decomposition. Furthermore, changes in the RT modeled backscatter results with spatial aggregation from the pixel to field scales are quantified and related to the sensitivity of the RT models, and their soil moisture output are quantified and related to changes in backscatter. Therefore, various (sub)sets of the dense Sentinel-1 time series are analyzed to relate and quantify the impact of the abovementioned points on the modeling results. The results indicate that the incidence angle is the main driver for backscatter differences between consecutive acquisitions with various recording scenarios. The influence of changing azimuth angles was found to be negligible. Further analyses of polarimetric entropy and scattering alpha angle using a dual polarimetric eigen-based decomposition show that scattering mechanisms change over time. The patterns analyzed in the entropy-alpha space indicate that scattering mechanism changes are mainly driven by the incidence angle and not by the azimuth angle. Besides the analysis of differences within the Sentinel-1 data, we analyze the capability of RT model approaches to capture the observed Sentinel-1 backscatter changes due to various acquisition geometries. For this, the surface models “Oh92” or “IEM_B” (Baghdadi’s version of the Integral Equation Method) are coupled with the canopy model “SSRT” (Single Scattering Radiative Transfer). To resolve the shortcomings of the RT model setup in handling varying incidence angles and therefore the backscatter changes observed between consecutive time steps of a dense winter wheat time series, an empirical calibration parameter (coef) influencing the transmissivity (T) is introduced. The results show that shortcomings of simplified RT model architectures caused by handling time series consisting of images with varied incidence angles can be at least partially compensated by including a calibration coefficient to parameterize the modeled transmissivity for the varying incidence angle scenarios individually. Full article
(This article belongs to the Section Remote Sensing in Agriculture and Vegetation)
Show Figures

Figure 1

32 pages, 9435 KB  
Article
Novel Weight-Based Approach for Soil Moisture Content Estimation via Synthetic Aperture Radar, Multispectral and Thermal Infrared Data Fusion
by Oualid Yahia, Raffaella Guida and Pasquale Iervolino
Sensors 2021, 21(10), 3457; https://doi.org/10.3390/s21103457 - 15 May 2021
Cited by 13 | Viewed by 3385
Abstract
Though current remote sensing technologies, especially synthetic aperture radars (SARs), exhibit huge potential for soil moisture content (SMC) retrievals, such technologies also present several performance disadvantages. This study explored the merits of proposing a novel data fusion methodology (partly decision level and partly [...] Read more.
Though current remote sensing technologies, especially synthetic aperture radars (SARs), exhibit huge potential for soil moisture content (SMC) retrievals, such technologies also present several performance disadvantages. This study explored the merits of proposing a novel data fusion methodology (partly decision level and partly feature level) for SMC estimation. Initially, individual estimations were derived from three distinct methods: the inversion of an Empirically Adapted Integral Equation Model (EA-IEM) applied to SAR data, the Perpendicular Drought Index (PDI), and the Temperature Vegetation Dryness Index (TVDI) determined from Landsat-8 data. Subsequently, three feature level fusions were performed to produce three different novel salient feature combinations where said features were extracted from each of the previously mentioned methods to be the input of an artificial neural network (ANN). The latter underwent a modification of its performance function, more specifically from absolute error to root mean square error (RMSE). Eventually, all SMC estimations, including the feature level fusion estimation, were fused at the decision level through a novel weight-based estimation. The performance of the proposed system was analysed and validated by measurements collected from three study areas, an agricultural field in Blackwell farms, Guildford, United Kingdom, and two different agricultural fields in Sidi Rached, Tipasa, Algeria. Those measurements contained SMC levels and surface roughness profiles. The proposed SMC estimation system yielded stronger correlations and lower RMSE values than any of the considered SMC estimation methods in the order of 0.38%, 1.4%, and 1.09% for the Blackwell farms, Sidi Rached 1, and Sidi Rached 2 datasets, respectively. Full article
(This article belongs to the Special Issue Synthetic Aperture Radar (SAR) Simulation and Processing)
Show Figures

Figure 1

25 pages, 2487 KB  
Article
Cereal Crops Soil Parameters Retrieval Using L-Band ALOS-2 and C-Band Sentinel-1 Sensors
by Emna Ayari, Zeineb Kassouk, Zohra Lili-Chabaane, Nicolas Baghdadi, Safa Bousbih and Mehrez Zribi
Remote Sens. 2021, 13(7), 1393; https://doi.org/10.3390/rs13071393 - 4 Apr 2021
Cited by 26 | Viewed by 5102
Abstract
This paper discusses the potential of L-band Advanced Land Observing Satellite-2 (ALOS-2) and C-band Sentinel-1 radar data for retrieving soil parameters over cereal fields. For this purpose, multi-incidence, multi-polarization and dual-frequency satellite data were acquired simultaneously with in situ measurements collected over a [...] Read more.
This paper discusses the potential of L-band Advanced Land Observing Satellite-2 (ALOS-2) and C-band Sentinel-1 radar data for retrieving soil parameters over cereal fields. For this purpose, multi-incidence, multi-polarization and dual-frequency satellite data were acquired simultaneously with in situ measurements collected over a semiarid area, the Merguellil Plain (central Tunisia). The L- and C-band signal sensitivity to soil roughness, moisture and vegetation was investigated. High correlation coefficients were observed between the radar signals and soil roughness values for all processed multi-configurations of ALOS-2 and Sentinel-1 data. The sensitivity of SAR (Synthetic Aperture Radar) data to soil moisture was investigated for three classes of the normalized difference vegetation index (NDVI) (low vegetation cover, medium cover and dense cover), illustrating a decreasing sensitivity with increasing NDVI values. The highest sensitivity to soil moisture under the dense cover class is observed in L-band data. For various vegetation properties (leaf area index (LAI), height of vegetation cover (H) and vegetation water content (VWC)), a strong correlation is observed with the ALOS-2 radar signals (in HH(Horizontal-Horizontal) and HV(Horizontal-Vertical) polarizations). Different empirical models that link radar signals (in the L- and C-bands) to soil moisture and roughness parameters, as well as the semi-empirical Dubois modified model (Dubois-B) and the modified integral equation model (IEM-B), over bare soils are proposed for all polarizations. The results reveal that IEM-B performed a better accuracy comparing to Dubois-B. This analysis is also proposed for covered surfaces using different options provided by the water cloud model (WCM) (with and without the soil–vegetation interaction scattering term) coupled with the best accuracy bare soil backscattering models: IEM-B for co-polarization and empirical models for the entire dataset. Based on the validated backscattering models, different options of coupled models are tested for soil moisture inversion. The integration of a soil–vegetation interaction component in the WCM illustrates a considerable contribution to soil moisture precision in the HV polarization mode in the L-band frequency and a neglected effect on C-band data inversion. Full article
(This article belongs to the Special Issue Satellite Soil Moisture Validation and Applications)
Show Figures

Figure 1

18 pages, 7650 KB  
Article
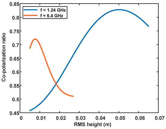
Characteristics of Saline Soil in Extremely Arid Regions: A Case Study Using GF-3 and ALOS-2 Quad-Pol SAR Data in Qinghai, China
by Yao Gao, Xiuqing Liu, Wentao Hou, Yonghui Han, Robert Wang and Heng Zhang
Remote Sens. 2021, 13(3), 417; https://doi.org/10.3390/rs13030417 - 26 Jan 2021
Cited by 19 | Viewed by 3683
Abstract
Soil salinization is a global problem, which seriously damages the ecological environment and considerably reduces agricultural productivity, especially in arid regions. Synthetic aperture radar (SAR) has been widely used in remote sensing due to its weather and sunlight independence. Polarimetric SAR has great [...] Read more.
Soil salinization is a global problem, which seriously damages the ecological environment and considerably reduces agricultural productivity, especially in arid regions. Synthetic aperture radar (SAR) has been widely used in remote sensing due to its weather and sunlight independence. Polarimetric SAR has great potential for large-scale mapping and monitoring salt-affected soils. In this study, we investigate the characteristics of saline soil in extremely arid regions using dual-band quadrature-polarimetric (quad-pol) SAR images acquired by GF-3 (C-band) and ALOS-2 (L-band). Firstly, the effectiveness of the modified dielectric mixing model and integral equation model (IEM) in describing saline soil is evaluated. Secondly, the potential relationships between polarimetric parameters and salinity are discussed in both the C- and L-band, respectively, such as co-polarization ratio, scattering entropy H, and scattering angle α. Finally, a linear regression model for monitoring salt content is established. The main contributions of this article are as follows: (1) Simulation results suggest that the radar backscattering coefficient is a weak function of salinity at low water content, but our experimental data show that soil salinity significantly contributes to the radar backscattering coefficient, which indicates the modified dielectric mixing model and IEM model is not applicable in extremely arid areas. (2) A negative correlation between the co-polarization ratio and salinity is observed, and the correlation coefficients are 0.64 (C-band) and 0.71 (L-band). Besides, scattering entropy and scattering angle exhibit a positive correlation with salinity in the C-band with correlation coefficients 0.686 and 0.669, respectively, whereas a negative correlation is found in the L-band with correlation coefficients 0.682 and 0.680, respectively. This can be attributed to the different penetration depths and sensitivity to the surface roughness of the electromagnetic waves at two frequencies. (3) A regression model for salinity estimating based on radar backscattering coefficient, co-polarization ratio, and scattering entropy is established, with a determination coefficient (R2) of 0.79 and a root mean square error (RMSE) of 6.56%, allowing us to determine soil salinity from quad-pol SAR images without using backscattering models. Therefore, our results can be a reference for future soil salinity monitoring and inversion. Full article
Show Figures

Graphical abstract

26 pages, 3568 KB  
Article
Evaluation of Different Radiative Transfer Models for Microwave Backscatter Estimation of Wheat Fields
by Thomas Weiß, Thomas Ramsauer, Alexander Löw and Philip Marzahn
Remote Sens. 2020, 12(18), 3037; https://doi.org/10.3390/rs12183037 - 17 Sep 2020
Cited by 18 | Viewed by 4548
Abstract
This study aimed to analyze existing microwave surface (Oh, Dubois, Water Cloud Model “WCM”, Integral Equation Model “IEM”) and canopy (Water Cloud Model “WCM”, Single Scattering Radiative Transfer “SSRT”) Radiative Transfer (RT) models and assess advantages and disadvantages of different model combinations in [...] Read more.
This study aimed to analyze existing microwave surface (Oh, Dubois, Water Cloud Model “WCM”, Integral Equation Model “IEM”) and canopy (Water Cloud Model “WCM”, Single Scattering Radiative Transfer “SSRT”) Radiative Transfer (RT) models and assess advantages and disadvantages of different model combinations in terms of VV polarized radar backscatter simulation of wheat fields. The models are driven with field measurements acquired in 2017 at a test site near Munich, Germany. As vegetation descriptor for the canopy models Leaf Area Index (LAI) was used. The effect of empirical model parameters is evaluated in two different ways: (a) empirical model parameters are set as static throughout the whole time series of one growing season and (b) empirical model parameters describing the backscatter attenuation by the canopy are treated as non-static in time. The model results are compared to a dense Sentinel-1 C-band time series with observations every 1.5 days. The utilized Sentinel-1 time series comprises images acquired with different satellite acquisition geometries (different incidence and azimuth angles), which allows us to evaluate the model performance for different acquisition geometries. Results show that total LAI as vegetation descriptor in combination with static empirical parameters fit Sentinel-1 radar backscatter of wheat fields only sufficient within the first half of the vegetation period. With the saturation of LAI and/or canopy height of the wheat fields, the observed increase in Sentinel-1 radar backscatter cannot be modeled. Probable cause are effects of changes within the grains (both structure and water content per leaf area) and their influence on the backscatter. However, model results with LAI and non-static empirical parameters fit the Sentinel-1 data well for the entire vegetation period. Limitations regarding different satellite acquisition geometries become apparent for the second half of the vegetation period. The observed overall increase in backscatter can be modeled, but a trend mismatch between modeled and observed backscatter values of adjacent time points with different acquisition geometries is observed. Full article
(This article belongs to the Special Issue Remote Sensing of Regional Soil Moisture)
Show Figures

Graphical abstract

20 pages, 6992 KB  
Article
Evaluation of Backscattering Models and Support Vector Machine for the Retrieval of Bare Soil Moisture from Sentinel-1 Data
by Jamal Ezzahar, Nadia Ouaadi, Mehrez Zribi, Jamal Elfarkh, Ghizlane Aouade, Said Khabba, Salah Er-Raki, Abdelghani Chehbouni and Lionel Jarlan
Remote Sens. 2020, 12(1), 72; https://doi.org/10.3390/rs12010072 - 24 Dec 2019
Cited by 100 | Viewed by 8279
Abstract
The main objective of this work was to retrieve surface soil moisture (SSM) by using scattering models and a support vector machine (SVM) technique driven by backscattering coefficients obtained from Sentinel-1 satellite images acquired over bare agricultural soil in the Tensfit basin of [...] Read more.
The main objective of this work was to retrieve surface soil moisture (SSM) by using scattering models and a support vector machine (SVM) technique driven by backscattering coefficients obtained from Sentinel-1 satellite images acquired over bare agricultural soil in the Tensfit basin of Morocco. Two backscattering models were selected in this study due to their wide use in inversion procedures: the theoretical integral equation model (IEM) and the semi-empirical model (Oh). To this end, the sensitivity of the SAR backscattering coefficients at V V ( σ v v ) and V H ( σ v h ) polarizations to in situ soil moisture data were analyzed first. As expected, the results showed that over bare soil the σ v v was well correlated with SSM compared to the σ v h , which showed more dispersion with correlation coefficients values (r) of about 0.84 and 0.61 for the V V and V H polarizations, respectively. Afterwards, these values of σ v v were compared to those simulated by the backscatter models. It was found that IEM driven by the measured length correlation L slightly underestimated SAR backscatter coefficients compared to the Oh model with a bias of about 0.7 dB and 1.2 dB and a root mean square (RMSE) of about 1.1 dB and 1.5 dB for Oh and IEM models, respectively. However, the use of an optimal value of L significantly improved the bias of IEM, which became near to zero, and the RMSE decreased to 0.9 dB. Then, a classical inversion approach of σ v v observations based on backscattering model is compared to a data driven retrieval technic (SVM). By comparing the retrieved soil moisture against ground truth measurements, it was found that results of SVM were very encouraging and were close to those obtained by IEM model. The bias and RMSE were about 0.28 vol.% and 2.77 vol.% and 0.13 vol.% and 2.71 vol.% for SVM and IEM, respectively. However, by taking into account the difficultly of obtaining roughness parameter at large scale, it was concluded that SVM is still a useful tool to retrieve soil moisture, and therefore, can be fairly used to generate maps at such scales. Full article
(This article belongs to the Special Issue Soil Moisture Retrieval using Radar Remote Sensing Sensors)
Show Figures

Figure 1

24 pages, 6786 KB  
Article
Synthetic Aperture Radar (SAR) Compact Polarimetry for Soil Moisture Retrieval
by Amine Merzouki, Heather McNairn, Jarrett Powers and Matthew Friesen
Remote Sens. 2019, 11(19), 2227; https://doi.org/10.3390/rs11192227 - 25 Sep 2019
Cited by 23 | Viewed by 8163
Abstract
Soil moisture is a factor for risk analysis in the agricultural sector, yet access to temporally and spatially detailed data is challenging for much of the world’s agricultural extend. Significant effort has been focused on developing methodologies to estimate soil moisture from microwave [...] Read more.
Soil moisture is a factor for risk analysis in the agricultural sector, yet access to temporally and spatially detailed data is challenging for much of the world’s agricultural extend. Significant effort has been focused on developing methodologies to estimate soil moisture from microwave satellite sensors. Canada’s RADARSAT Constellation Mission (RCM) is capable of acquiring imagery in a number of modes with a Compact Polarimetry (CP) configuration at different spatial resolutions (1 to 100 m). RCM offers greater polarization diversity, wide swaths and improved temporal frequency (4-day exact revisit time); all important considerations for large area monitoring of agricultural resources. The major goal of this study was to examine whether CP could accurately estimate surface soil moisture over bare fields. A methodology was developed using the calibrated Integral Equation Model (IEM) multi-polarization inversion approach. RADARSAT-2 data was acquired between 2012 and 2017 over a test site in eastern Canada. CP backscatter for two RCM modes (medium resolution 30 m and 50 m (MR30 and MR50)) was simulated using 63 RADARSAT-2 fully polarimetric images. A simple transfer function was developed between RH (right circular-horizontal) and HH (horizontal-horizontal) intensity, as well as RV (right circular-vertical) and VV (vertical-vertical). These HH- and VV-like intensities were then used in the multi-polarization inversion scheme to retrieve soil moisture. CP soil moisture retrievals were validated against soil moisture measurements from a long term in-situ network instrumented with five soil moisture stations. Retrieved and measured soil moisture were well correlated (R > 0.70) with an unbiased root mean square error (ubRMSE) less than 0.06 m3/m3. Overall, the developed method clearly captured the dry down and wetting trends observed through the five years study period. However, results demonstrated that the inversion method introduced a consistent bias (~0.10 m3/m3). Comparison of CP soil moisture estimates to those from the Soil Moisture Active Passive (SMAP) passive microwave satellite confirmed this bias. This study demonstrates the potential of C-band CP data to deliver accurate soil moisture products over wide swaths for regional and national soil moisture monitoring. Full article
(This article belongs to the Special Issue Compact Polarimetric SAR)
Show Figures

Figure 1

28 pages, 6253 KB  
Article
Impacts of Radiometric Uncertainty and Weather-Related Surface Conditions on Soil Moisture Retrievals with Sentinel-1
by Harm-Jan F. Benninga, Rogier van der Velde and Zhongbo Su
Remote Sens. 2019, 11(17), 2025; https://doi.org/10.3390/rs11172025 - 28 Aug 2019
Cited by 35 | Viewed by 5374
Abstract
The radiometric uncertainty of Synthetic Aperture Radar (SAR) observations and weather-related surface conditions caused by frozen conditions, snow and intercepted rain affect the backscatter ( σ 0 ) observations and limit the accuracy of soil moisture retrievals. This study estimates Sentinel-1’s radiometric uncertainty, [...] Read more.
The radiometric uncertainty of Synthetic Aperture Radar (SAR) observations and weather-related surface conditions caused by frozen conditions, snow and intercepted rain affect the backscatter ( σ 0 ) observations and limit the accuracy of soil moisture retrievals. This study estimates Sentinel-1’s radiometric uncertainty, identifies the effects of weather-related surface conditions on σ 0 and investigates their impact on soil moisture retrievals for various conditions regarding soil moisture, surface roughness and incidence angle. Masking rules for the surface conditions that disturb σ 0 were developed based on meteorological measurements and timeseries of Sentinel-1 observations collected over five forests, five meadows and five cultivated fields in the eastern part of the Netherlands. The Sentinel-1 σ 0 observations appear to be affected by frozen conditions below an air temperature of 1 C , snow during Sentinel-1’s morning overpasses on meadows and cultivated fields and interception after more than 1.8 m m of rain in the 12 h preceding a Sentinel-1 overpass, whereas dew was not found to be of influence. After the application of these masking rules, the radiometric uncertainty was estimated by the standard deviation of the seasonal anomalies timeseries of the Sentinel-1 forest σ 0 observations. By spatially averaging the σ 0 observations, the Sentinel-1 radiometric uncertainty improves from 0.85 dB for a surface area of 0.25 h a to 0.30 dB for 10 h a for the VV polarization and from 0.89 dB to 0.36 dB for the VH polarization, following approximately an inverse square root dependency on the surface area over which the σ 0 observations are averaged. Deviations in σ 0 were combined with the σ 0 sensitivity to soil moisture as simulated with the Integral Equation Method (IEM) surface scattering model, which demonstrated that both the disturbing effects by the weather-related surface conditions (if not masked) and radiometric uncertainty have a significant impact on the soil moisture retrievals from Sentinel-1. The soil moisture retrieval uncertainty due to radiometric uncertainty ranges from 0.01 m 3 m 3 up to 0.17 m 3 m 3 for wet soils and small surface areas. The impacts on soil moisture retrievals are found to be weakly dependent on the surface roughness and the incidence angle, and strongly dependent on the surface area (or the σ 0 disturbance caused by a weather-related surface condition for a specific land cover type) and the soil moisture itself. Full article
(This article belongs to the Special Issue Soil Moisture Retrieval using Radar Remote Sensing Sensors)
Show Figures

Graphical abstract

14 pages, 1752 KB  
Article
Potential of Sentinel-1 Images for Estimating the Soil Roughness over Bare Agricultural Soils
by Nicolas Baghdadi, Mohammad El Hajj, Mohammad Choker, Mehrez Zribi, Hassan Bazzi, Emmanuelle Vaudour, Jean-Marc Gilliot and Dav M. Ebengo
Water 2018, 10(2), 131; https://doi.org/10.3390/w10020131 - 31 Jan 2018
Cited by 40 | Viewed by 6679
Abstract
The purpose of this study is to analyze the potential of Sentinel-1 C-band SAR data in VV polarization for estimating the surface roughness (Hrms) over bare agricultural soils. An inversion technique based on Multi-Layer Perceptron neural networks is used. It involves [...] Read more.
The purpose of this study is to analyze the potential of Sentinel-1 C-band SAR data in VV polarization for estimating the surface roughness (Hrms) over bare agricultural soils. An inversion technique based on Multi-Layer Perceptron neural networks is used. It involves two steps. First, a neural network (NN) is used for estimating the soil moisture without taking into account the soil roughness. Then, a second neural network is used for retrieving the soil roughness when using as an input to the network the soil moisture that was estimated by the first network. The neural networks are trained and validated using simulated datasets generated from the radar backscattering model IEM (Integral Equation Model) with the range of soil moisture and surface roughness encountered in agricultural environments. The inversion approach is then validated using Sentinel-1 images collected over two agricultural study sites, one in France and one in Tunisia. Results show that the use of C-band in VV polarization for estimating the soil roughness does not allow a reliable estimate of the soil roughness. From the synthetic dataset, the achievable accuracy of the Hrms estimates is about 0.94 cm when using the soil moisture estimated by the NN built with a priori information on the moisture volumetric content “mv” (accuracy of mv is about 6 vol. %). In addition, an overestimation of Hrms for low Hrms-values and an underestimation of Hrms for Hrms higher than 2 cm are observed. From a real dataset, results show that the accuracy of the estimates of Hrms in using the mv estimated over a wide area (few km2) is similar to that in using the mv estimated at the plot scale (RMSE about 0.80 cm). Full article
(This article belongs to the Special Issue Applications of Remote Sensing and GIS in Hydrology)
Show Figures

Figure 1

13 pages, 2620 KB  
Article
Calibration of the Water Cloud Model at C-Band for Winter Crop Fields and Grasslands
by Nicolas Baghdadi, Mohammad El Hajj, Mehrez Zribi and Safa Bousbih
Remote Sens. 2017, 9(9), 969; https://doi.org/10.3390/rs9090969 - 20 Sep 2017
Cited by 186 | Viewed by 14001
Abstract
In a perspective to develop an inversion approach for estimating surface soil moisture of crop fields from Sentinel-1/2 data (radar and optical sensors), the Water Cloud Model (WCM) was calibrated from C-band Synthetic Aperture Radar (SAR) data and Normalized Difference Vegetation Index (NDVI) [...] Read more.
In a perspective to develop an inversion approach for estimating surface soil moisture of crop fields from Sentinel-1/2 data (radar and optical sensors), the Water Cloud Model (WCM) was calibrated from C-band Synthetic Aperture Radar (SAR) data and Normalized Difference Vegetation Index (NDVI) values collected over crops fields and grasslands. The soil contribution that depends on soil moisture and surface roughness (in addition to SAR instrumental parameters) was simulated using the physical backscattering model IEM (Integral Equation Model). The vegetation descriptor used in the WCM is the NDVI because it can be directly calculated from optical images. A large dataset consisting of radar backscattered signal in Vertical transmit and Vertical receive (VV) and Vertical transmit and Horizontal receive (VH) polarizations with wide range of incidence angle, soil moisture, surface roughness, and NDVI-values was used. It was collected over two agricultural study sites. Results show that the soil contribution to the total radar backscattered signal is lower in VH than in VV because VH is more sensitive to vegetation cover. Thus, the use of VH alone or in addition to VV for retrieving the soil moisture is not advantageous in presence of well-developed vegetation cover. Full article
(This article belongs to the Section Remote Sensing in Agriculture and Vegetation)
Show Figures

Graphical abstract

16 pages, 8725 KB  
Article
Better Estimated IEM Input Parameters Using Random Fractal Geometry Applied on Multi-Frequency SAR Data
by Ali Ghafouri, Jalal Amini, Mojtaba Dehmollaian and Mohammad Ali Kavoosi
Remote Sens. 2017, 9(5), 445; https://doi.org/10.3390/rs9050445 - 5 May 2017
Cited by 8 | Viewed by 6169
Abstract
Microwave remote sensing can measure surface geometry. Via the processing of the Synthetic Aperture Radar (SAR) data, the earth surface geometric parameters can be provided for geoscientific studies, especially in geological mapping. For this purpose, it is necessary to model the surface roughness [...] Read more.
Microwave remote sensing can measure surface geometry. Via the processing of the Synthetic Aperture Radar (SAR) data, the earth surface geometric parameters can be provided for geoscientific studies, especially in geological mapping. For this purpose, it is necessary to model the surface roughness against microwave signal backscattering. Of the available models, the Integral Equation Model (IEM) for co-polarized data has been the most frequently used model. Therefore, by the processing of the SAR data using this model, the surface geometry can be studied. In the IEM, the surface roughness geometry is calculable via the height statistical parameter, the rms-height. However, this parameter is not capable enough to represent surface morphology, since it only measures the surface roughness in the vertical direction, while the roughness dispersion on the surface is not included. In this paper, using the random fractal geometry capability, via the implementation of the power-law roughness spectrum, the precision and correctness of the surface roughness estimation has been improved by up to 10%. Therefore, the random fractal geometry is implemented through the calculation of the input geometric parameters of the IEM using the power-law surface spectrum and the spectral slope. In this paper, the in situ roughness measurement data, as well as SAR images at frequencies of L, C, and X, have been used to implement and evaluate the proposed method. Surface roughness, according to the operational frequencies, exhibits a fractal or a diffractal behavior. Full article
(This article belongs to the Special Issue Advances in SAR: Sensors, Methodologies, and Applications)
Show Figures

Graphical abstract

Back to TopTop