Sign in to use this feature.

Years

Between: -

Subjects

remove_circle_outline
remove_circle_outline
remove_circle_outline
remove_circle_outline
remove_circle_outline
remove_circle_outline
remove_circle_outline
remove_circle_outline

Journals

Article Types

Countries / Regions

Search Results (64)

Search Parameters:
Keywords = inflorescence branching

Order results
Result details
Results per page
Select all
Export citation of selected articles as:
24 pages, 9589 KB  
Article
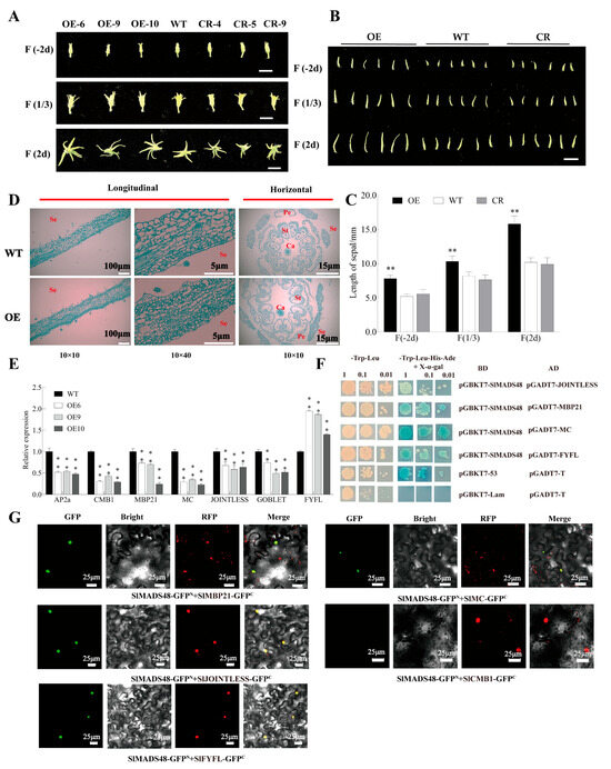
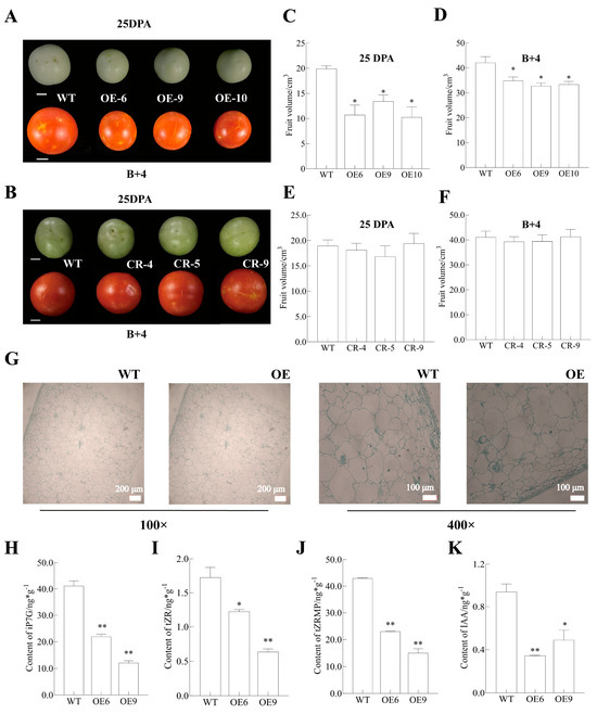
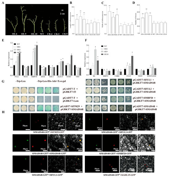
Overexpression of SlMADS48 Alters the Structure of Inflorescence and the Sizes of Sepal and Fruit in Tomato
by Pengyu Guo, Xin Cheng, Chuanji Xing, Zihan Gao, Jing Xue, Xiuhai Zhang, Guoping Chen, Xuqing Chen and Zongli Hu
Plants 2025, 14(21), 3259; https://doi.org/10.3390/plants14213259 - 24 Oct 2025
Viewed by 257
Abstract
MADS-box transcription factors play a vital role in the development of reproductive organs and fruits. However, the mechanisms by which MADS-box transcription factors participate in determining the size of organs remain incompletely understood. This study demonstrated that the overexpression of SlMADS48 results in [...] Read more.
MADS-box transcription factors play a vital role in the development of reproductive organs and fruits. However, the mechanisms by which MADS-box transcription factors participate in determining the size of organs remain incompletely understood. This study demonstrated that the overexpression of SlMADS48 results in elongated sepals and is accompanied by an elevated gibberellin content, compared with the wild type (WT). The interaction between SlMADS48 and several proteins (SlMC, SlMBP21, SlJOINTLESS, and SlFYFL) involved in sepal development was identified. In addition, the OE-SlMADS48 lines exhibited increased branches and total numbers of flowers. Molecular analysis revealed that SlMADS48 interacted with TM29, FUL1, FUL2, and MBP20, which are associated with inflorescence development. Moreover, SlMDS48 directly targeted the promoter of SlTM3 via the CArG-box motif, reducing its transcript levels. Additionally, the overexpression of SlMADS48 led to a reduction in the size of fruit, together with decreased contents of cytokinins and indole acetic acid (IAA) compared with the WT. Furthermore, SlMADS48 directly combined with the promoters of SlcycD6;1 and SlIAA29 in the cytokinin and auxin pathways, respectively. This research advanced our understanding of SlMADS48’s role in determining organ size and provided valuable insights into target gene selection in tomato breeding programs. Full article
(This article belongs to the Special Issue Horticultural Plant Physiology and Molecular Biology—2nd Edition)
Show Figures

Figure 1

12 pages, 2340 KB  
Article
The Effect of Light on Plant Growth and Physiology of Acmella radicans and A. paniculata in China
by Xiaohan Wu, Fengping Zheng, Zhijie Wang, Qiurui Li, Kexin Yang, Gaofeng Xu, Yunhai Yang, David Roy Clements, Shaosong Yang, Bin Yao, Guimei Jin, Shicai Shen, Fudou Zhang and Michael Denny Day
Diversity 2025, 17(10), 709; https://doi.org/10.3390/d17100709 - 13 Oct 2025
Viewed by 756
Abstract
Acmella radicans (Jacquin) R.K.Jansen is an annual herb native to Central America. In China, it is becoming increasingly invasive and often co-occurs with the native congener A. paniculata (Wall. ex DC.) R.K.Jansen in some habitats. In order to understand the invasion mechanism of [...] Read more.
Acmella radicans (Jacquin) R.K.Jansen is an annual herb native to Central America. In China, it is becoming increasingly invasive and often co-occurs with the native congener A. paniculata (Wall. ex DC.) R.K.Jansen in some habitats. In order to understand the invasion mechanism of A. radicans, we investigated the growth parameters of both the invasive A. radicans and the native congener, A. paniculata, under different light conditions (5%, 25%, 50%, 75%, and 100% of light availability) using potted plants in a glasshouse. Light level, plant species, and their interaction were significant, with plant species generally having a greater effect than light level. Acmella radicans and A. paniculata showed great phenotypic plasticity to various light intensities and had a similar trend with increased shade. The plasticity indices of all parameters of A. radicans, except for branch length and inflorescence number, were greater than those of A. paniculata under the same light intensity. The physiological parameters for A. radicans under both favorable (high light intensity) and unfavorable (low light intensity) conditions showed less inhibition than those of A. paniculata. All these responses indicated that A. radicans had greater phenotypic plasticity and higher adaptability to low light, which may contribute to its invasion success. Full article
(This article belongs to the Special Issue Ecology, Distribution, Impacts, and Management of Invasive Plants)
Show Figures

Figure 1

14 pages, 853 KB  
Article
Examining the “Night Break” Method in Cannabis sativa Horticulture: Vegetative Daily Light Integral Affects Yield of Extractable Biomass in C. sativa
by Evan F. Grover, Samuel R. Haiden and Gerald A. Berkowitz
Plants 2025, 14(19), 3095; https://doi.org/10.3390/plants14193095 - 8 Oct 2025
Viewed by 747
Abstract
Cannabis sativa is a short-day (SD) plant, producing inflorescences when the daily scotoperiod (period of darkness) exceeds approximately 10 h of length. As such, the vegetative photoperiod is typically maintained at 16 to 18 h, which limits the scotoperiod to no more than [...] Read more.
Cannabis sativa is a short-day (SD) plant, producing inflorescences when the daily scotoperiod (period of darkness) exceeds approximately 10 h of length. As such, the vegetative photoperiod is typically maintained at 16 to 18 h, which limits the scotoperiod to no more than 6 to 8 h and keeps plants in the vegetative stage. The electricity cost associated with supplemental lighting is a major concern for controlled environment cannabis cultivation. Therefore, the strategy of utilizing a 12 h photoperiod while interrupting the scotoperiod with a 1 h “night break” (NB) is appealing, as it reduces the overall electricity required for supplemental lighting by nearly one third, while maintaining vegetative growth. Our study tested the feasibility of this method under controlled indoor conditions. We studied the effect of the NB method (as compared to conventional light/dark periods) on cannabinoid and extractable biomass yields, as well as phenotype. Reducing vegetative DLI via the NB method (29.4 → 21.2 mol m−2 d−1) reduced extractable floral biomass by ~22% (control 1295 g vs. NB 1015 g per tent), while cannabinoid concentrations were similar between treatments. We also found that NB plants were less vigorous and shorter, with shorter internodes and fewer branches. This evidence suggests that although the NB method may reduce electricity costs during the vegetative stage of controlled environment cannabis growth, the method is not economically feasible due to the loss of yield and plant vigor. Full article
(This article belongs to the Special Issue Impact of Light on Plant Growth and Development)
Show Figures

Figure 1

24 pages, 5259 KB  
Article
Morpho-Agronomic Characterization of an Unexploited Germplasm Collection of Cauliflower (Brassica oleracea var. botrytis (L.)) from Spain
by Eric Prendes-Rodríguez, Alicia Iborra, Carla Guijarro-Real, Adrián Rodríguez-Burruezo and Ana Fita
Plants 2025, 14(18), 2919; https://doi.org/10.3390/plants14182919 - 19 Sep 2025
Viewed by 692
Abstract
Cauliflower landraces (Brassica oleracea var. botrytis) safeguard allelic diversity for adaptation, yet their phenotypic breadth under winter field conditions remains under-documented. We evaluated 69 Spanish landraces and two commercial checks from the COMAV-UPV genebank using 15 quantitative and 21 qualitative descriptors. [...] Read more.
Cauliflower landraces (Brassica oleracea var. botrytis) safeguard allelic diversity for adaptation, yet their phenotypic breadth under winter field conditions remains under-documented. We evaluated 69 Spanish landraces and two commercial checks from the COMAV-UPV genebank using 15 quantitative and 21 qualitative descriptors. Seed viability ranged from 0 to 92%, and mature plants showed wide ranges in stem length (coefficient of variation ≈ 72%), leaf size, and head weight (100–723 g). Six curd-colour classes—including uncommon purple and Romanesco green—were recorded. Most accessions (>88%) required more than 120 days from sowing to harvest, but a distinct subset (12%) matured within 60–120 days. Plant stature tended to be positively associated with head mass, whereas highly branched inflorescences matured earlier. Variation was dominated by curd size and plant architecture. Multivariate analyses—principal component analysis for quantitative traits, multiple correspondence analysis for qualitative traits, factor analysis of mixed data, and clustering of FAMD scores by k-means—resolved three phenotypic clusters spanning a gradient of curd size/architecture and plant stature. The collection includes accessions with compact curds, earliness, or distinctive pigmentation that are immediately useful for breeding and for prioritizing regeneration. These results provide a phenotypic baseline for future genomic association studies and the development of cultivars adapted to winter production. Full article
(This article belongs to the Section Plant Genetic Resources)
Show Figures

Figure 1

24 pages, 5633 KB  
Article
Architectural Analysis for Novel Olive Crop Management
by Khouloud Annabi, Faouzi Haouala, AbdelKarim Hamrita, Rania Kouki, Foued Laabidi, Mokhtar Rejili, Samra Akef Bziouech and Mouna Mezghani Aïachi
Plants 2025, 14(11), 1707; https://doi.org/10.3390/plants14111707 - 3 Jun 2025
Viewed by 730
Abstract
Efficient fruit production, quality improvement, and timely harvesting are essential in olive cultivation, which requires optimised distribution and management of fruiting sites. This study aimed to support sustainable olive crop management by analysing the morphological characteristics of five cultivars (Chemlali, Chetoui [...] Read more.
Efficient fruit production, quality improvement, and timely harvesting are essential in olive cultivation, which requires optimised distribution and management of fruiting sites. This study aimed to support sustainable olive crop management by analysing the morphological characteristics of five cultivars (Chemlali, Chetoui, Koroneiki, Meski, and Picholine) under semi-arid Tunisian conditions. Through a detailed architectural analysis, we investigated the relationships between branching patterns, density, distribution of inflorescence and fruit sites, biometric traits (shoot length, internode number, and shoot dimensions), and geometric variability within each cultivar. Three trees per cultivar were analysed across three architectural units. The results showed marked architectural differences, highlighting the need for cultivar-specific strategies in planting, pruning, and orchard management. The distribution of shoots across botanical orders revealed unique branching patterns: Chemlali and Koroneiki showed thinner shoots and higher shoot density, reflecting strong apical dominance and their suitability for hyper-intensive systems. In addition, nonsignificant differences in long shoots’ insertion angles between Meski, Chetoui, and Koroneiki suggest compatibility for co-cultivation, facilitating mechanised maintenance and harvesting. Emphasis on inter-cultivar compatibility and architectural coherence is crucial for orchard design. These findings provide important insights for optimising orchard management practices to improve productivity, fruit quality, and operational efficiency. Full article
(This article belongs to the Special Issue Development of Woody Plants)
Show Figures

Graphical abstract

16 pages, 6782 KB  
Article
Allometric Growth and Biomass Allocation in Haloxylon ammodendron Forests: Implications for Desertification Control and Ecosystem Rehabilitation in the Jilantai Salt Lake Region
by Qian Zhang and Ruidong Wang
Forests 2025, 16(3), 392; https://doi.org/10.3390/f16030392 - 22 Feb 2025
Viewed by 934
Abstract
Haloxylon ammodendron plays a pivotal role in combating aeolian desertification and restoring degraded arid ecosystems. Strategic afforestation protocols for this xerophytic species offer dual benefits in ecological stabilization and socioeconomic development, particularly in ecotonal zones between desert and oasis ecosystems, as exemplified by [...] Read more.
Haloxylon ammodendron plays a pivotal role in combating aeolian desertification and restoring degraded arid ecosystems. Strategic afforestation protocols for this xerophytic species offer dual benefits in ecological stabilization and socioeconomic development, particularly in ecotonal zones between desert and oasis ecosystems, as exemplified by the Jilantai Salt Lake region. This investigation employs allometric scaling analysis to elucidate biomass allocation strategies in H. ammodendron plantations under three distinct silvicultural approaches: soil moisture retention afforestation, water flushing afforestation, and mechanical hole afforestation. Key findings demonstrate that water flushing afforestation treatment induced significant biomass enhancement (total biomass: 1718.69 ± 214.28 g), with phylloclade (photosynthetic branch) and vegetative organ biomass increasing by 29.03% and 60.34%, respectively, compared to conventional methods. Conversely, soil moisture retention afforestation preferentially promoted lignification processes, maximizing biomass allocation to structural components (stems: 15.2% increase) and reproductive structures (inflorescences: 22.7% elevation). Standardized major axis regression revealed differential scaling exponents among organ pairs under varying treatments (stem-phylloclade: 1.798; inflorescence-phylloclade: 1.752; vegetative-reproductive: 1.672; p < 0.001), indicating treatment-specific allometric allocation patterns. Notably, soil moisture retention afforestation induced lateral crown expansion through enhanced meristematic activity in secondary branches (p < 0.01), contrasting with the apical dominance observed in water flushing afforestation and mechanical hole afforestation specimens. These morphological divergences suggest resource allocation trade-offs between vertical exploration and horizontal exploitation strategies. The differential growth trajectories were strongly correlated with edaphic moisture redistribution patterns (R2 = 0.83, p < 0.001), as quantified using soil water potential measurements. This study provides mechanistic insights into phenotypic plasticity responses to silvicultural interventions. These findings advance our understanding of allometric growth regulation in a psammophyte and establish an empirical basis for optimizing desert afforestation strategies in arid transitional ecotones. Full article
(This article belongs to the Section Forest Ecology and Management)
Show Figures

Figure 1

18 pages, 3965 KB  
Article
6-Benzylaminopurine (BAP) and Methyl Jasmonate (MeJa) Affect Sex Expression, Flowering Time and Flowering Intensity in Cultivated Yam Dioscorea rotundata (Poir.)
by Narcisse Denadi, Aline Vanhove, Jeanne Zoundjihékpon, Christophe Gandonou and Muriel Quinet
Appl. Biosci. 2024, 3(4), 559-576; https://doi.org/10.3390/applbiosci3040035 - 20 Dec 2024
Cited by 2 | Viewed by 1289
Abstract
Cultivated yam (Dioscorea rotundata) is a staple tuber crop in West Africa which is mainly vegetatively propagated. Although the majority of yam cultivars flower, the control of their sexual reproduction remains largely unknown despite its importance for plant-breeding programs. While described [...] Read more.
Cultivated yam (Dioscorea rotundata) is a staple tuber crop in West Africa which is mainly vegetatively propagated. Although the majority of yam cultivars flower, the control of their sexual reproduction remains largely unknown despite its importance for plant-breeding programs. While described as a dioecious species, yam has several monoecious (mix) cultivars that are often subject to spontaneous sex changes. This study aims to evaluate the impact of phytohormones on sex expression and flower development in cultivated yams D. rotundata. Exogenous applications of 1 mM 6-benzylaminopurine (BAP) and 1 mM methyl jasmonate (MeJa) were performed on seedlings of female (Gnidou, Anago), male (Flou) and mix (Katala and Laboko) cultivars. The mix cultivars produced monoecious, male and female plants while the female and male cultivars had rather stable sex. Our results showed that MeJa exhibited a significant masculinising effect in mix cultivars and induced inflorescence and flower malformations in female cultivars (56% in Gnidou and 37% in Anago). Most malformations were inflorescence branching and sterile flowers (non-differentiated ovary) with extra cycles of sepals. Moreover, MeJa reduced flowering time in the cultivars of all sexes and increased the number of inflorescences per plant as well as the number of flowers per plant. Our results showed that BAP reduced the flowering time, synchronized flowering in female plants and increased the number of inflorescences per plant in monoecious plants. However, our results did not allow for strong conclusions regarding the effect of BAP on sex expression due to the high proportion of female flowering in both the control and BAP-sprayed plants. Nevertheless, we did not observe any masculinising effect for BAP. Further research that would highlight hormone and homeotic gene interactions in flowering could be of key interest in understanding the hormonal control of sex in cultivated yams D. rotundata. Full article
Show Figures

Figure 1

14 pages, 716 KB  
Article
Supplemental Low-Irradiance Mono/Polychromatic LED Lighting Significantly Enhances Floral Biology of the Long-Day F1 Hybrid Strawberry ‘Soraya’ (Fragaria x ananassa Duch.)
by Edward Durner
Int. J. Plant Biol. 2024, 15(4), 1187-1200; https://doi.org/10.3390/ijpb15040082 - 13 Nov 2024
Viewed by 1429
Abstract
Floral and vegetative responses of the strawberry (Fragaria x ananassa Duch.) to specific light wavelengths are not well documented. LED lights make it feasible for precise exposure to specific wavelengths during a 24 h cycle to alter growth responses regulated by phytochromes [...] Read more.
Floral and vegetative responses of the strawberry (Fragaria x ananassa Duch.) to specific light wavelengths are not well documented. LED lights make it feasible for precise exposure to specific wavelengths during a 24 h cycle to alter growth responses regulated by phytochromes and cryptochromes and thereby potentially enhance fruit productivity in both a controlled environment and field systems or to enhance stolon production for controlled environment propagation. This research developed a systematic method to assess the effects of supplemental, low-irradiance LED lighting on strawberry flowering and vegetative biology. Growth of the long-day F1 seed-propagated cultivar ‘Soraya’ was evaluated during and following 6 or 12 weeks of exposure to supplemental red (660 nm), far-red (730 nm), blue (454 nm), or incandescent lighting at various times during the dark period of a 24 h cycle under a 10 h non-inductive photoperiod at non-inductive temperatures (>27/18 °C, day/night). Treatment effects were monitored via flower mapping and phenology during treatment, field and greenhouse production after treatment, and floral scores derived by ranking treatment effects within the evaluation method and then combining them into a single, simple score. The most promising treatment for enhancing the floral nature of plug plants was exposure to far-red + red light as a 5 h night interruption. This treatment increased inflorescence production in the greenhouse by 285% and resulted in multi-branched, floral plants with the potential for enhancing yield in either greenhouse or field production. Greenhouse runner production increased by 483% following exposure to incandescent lighting at the beginning of the dark period; thus, this treatment or one using a spectral distribution similar to incandescent may be suitable for enhancing vegetative propagation in controlled environments. Full article
(This article belongs to the Section Plant Physiology)
Show Figures

Figure 1

23 pages, 4022 KB  
Article
Exploring the Role of Endophytes in Cannabis sativa L. Polyploidy and Agricultural Trait Improvement
by Ankita Srivastava, Timothy Sharbel and Vladimir Vujanovic
Int. J. Plant Biol. 2024, 15(4), 1118-1140; https://doi.org/10.3390/ijpb15040078 - 29 Oct 2024
Cited by 3 | Viewed by 1855
Abstract
Here, we examine the effects of ploidy variation in Cannabis sativa L. cell lines on the plant host genotype-associated microbiome. The endophytic microbiome has a protocooperative role in improving plant health and productivity and represents an alternative to synthetic chemical fertilizers and pesticides [...] Read more.
Here, we examine the effects of ploidy variation in Cannabis sativa L. cell lines on the plant host genotype-associated microbiome. The endophytic microbiome has a protocooperative role in improving plant health and productivity and represents an alternative to synthetic chemical fertilizers and pesticides in sustainable agriculture. This study assessed the effects of seed endophytes on diploid and triploid Haze hemp cultivars. Key phenotypic characteristics were evaluated, revealing significant differences in seed germination in vitro as well as vegetative growth and flowering in phytotron conditions. Endophyte-treated triploid plants exhibited significantly taller heights compared to diploids (p < 0.01). These treated triploid plants also showed longer leaves at nodes 2, 6, and 8, except at node 4, indicating a plant in transition from vegetative growth to the generative developmental stage. Additionally, triploids treated with endophytes displayed the highest number of axillary branches, while endophyte-treated diploids had the fewest (p < 0.05). Both cultivars treated with endophytes exhibited a higher number of inflorescences compared to untreated control plants. This study revealed for the first time a direct correlation between the shifts in diameter of the stem and the biomass in both tested hemp hosts, in association with endophytic microbiomes. Full article
(This article belongs to the Section Plant–Microorganisms Interactions)
Show Figures

Figure 1

16 pages, 2021 KB  
Article
Study of Pollen Traits, Production, and Artificial Pollination Methods in Zea mays L.
by Michela Landoni, Stefano Sangiorgio, Martina Ghidoli, Elena Cassani and Roberto Pilu
Agriculture 2024, 14(10), 1791; https://doi.org/10.3390/agriculture14101791 - 12 Oct 2024
Viewed by 3287
Abstract
The optimization of artificial pollination is crucial in breeding programs for allogamous plants. In maize, achieving a balance between the labor-intensive nature of controlled pollinations and the need for large-scale production of hybrid seeds, along with considerations of germinability and pollen production, determines [...] Read more.
The optimization of artificial pollination is crucial in breeding programs for allogamous plants. In maize, achieving a balance between the labor-intensive nature of controlled pollinations and the need for large-scale production of hybrid seeds, along with considerations of germinability and pollen production, determines the success of genetic improvement programs. Breeding programs in maize have resulted in a reduction in the number of tassel branches to increase light interception and plant density in production fields. However, despite this genetic improvement, the decreased pollen production per plant has raised critical concerns regarding pollination and subsequent ear filling, especially under adverse environmental conditions. The aim of this work was the analysis of factors that can contribute to increasing the efficiency of controlled pollination in maize. The data obtained showed that pollen diameter, flavonoid, and phenolic acid content do not influence the percentage of germination and therefore the efficiency of pollination. The quantity of pollen is a central factor in ensuring the efficiency of controlled pollinations, and the data obtained by comparing traditional varieties with modern hybrids of maize showed that an increase in pollen production is determined by the increase in branching of the male inflorescence. Furthermore, we propose the use of a “smart” pollination method to make this step in maize breeding programs easier and faster. Full article
(This article belongs to the Special Issue Breeding and Genetics of Maize)
Show Figures

Figure 1

21 pages, 5423 KB  
Article
Coexistence between Xylella fastidiosa Subsp. pauca and Susceptible Olive Plants in the Salento Peninsula (Southern Italy)
by Giovanni Luigi Bruno
Agronomy 2024, 14(9), 2119; https://doi.org/10.3390/agronomy14092119 - 17 Sep 2024
Cited by 2 | Viewed by 4095
Abstract
Olive Quick Decline Syndrome (OQDS) associated with Xylella fastidiosa subsp. pauca is one of the most destructive diseases of olive trees in the Salento Peninsula (Southern Italy), particularly on the cultivars Cellina di Nardò and Ogliarola Salentina. This study proposes the NuovOlivo protocol [...] Read more.
Olive Quick Decline Syndrome (OQDS) associated with Xylella fastidiosa subsp. pauca is one of the most destructive diseases of olive trees in the Salento Peninsula (Southern Italy), particularly on the cultivars Cellina di Nardò and Ogliarola Salentina. This study proposes the NuovOlivo protocol as a management strategy to permit coexistence between X. fastidiosa subsp. pauca and olive drupes and extra-virgin oil production. Thirty-two private olive orchards affected by OQDS and cultivated following the standard agronomic techniques in use in the area were surveyed during the 2019–2023 olive-growing seasons. Tested cultivars included Cellina di Nardò, Ogliarola Salentina, Coratina, Ascolana Tenera, Nociara, Leccino, and Bella di Cerignola. At the beginning of the protocol application, the susceptible plants showed OQDS symptom severity of 40–80% and did not produce olives or oil, while the resistant(?)/tolerant cultivars exhibited a 2–8% leaf scorch and a drupe production less than 1–2 kg/plant. After the removal of dry branches in January–February, plants were sprayed two times per year (preferably in March and October) with NuovOlivo®, a mixture of aqueous botanical extracts esterified in the presence of sodium hydroxide with vegetable oils and activated at the time of use with sodium bicarbonate. In all the orchards, a slow-release fertilizer was distributed, and weeds were controlled by mowing or chopping. Upon eventual appearance, the dry twigs were removed. Treated olive trees produced new vegetation, rebuilt their foliage, reduced OQDS symptoms, and turned out cluster inflorescence and drupes. The drupes yield was 6.67–51.36 kg per plant, with an average of 13.19% in extra-virgin olive oil (free acidity 0.01–0.2%). Plants used as controls showed OQDS symptoms and were unproductive, and newly formed shoots were desiccated. The proposed protocol promotes, supports, and restores new vegetation, flowers, fruits, and oil production of the treated olive plants affected by OQDS without losing susceptible olive plants. The Apulian landscape and economy, based on olive presence and production, could be also safeguarded. Full article
(This article belongs to the Section Pest and Disease Management)
Show Figures

Figure 1

15 pages, 8710 KB  
Article
Does Trema micranthum (L.) Blume Produce Cannabinoids?
by Gerlon de Almeida Ribeiro Oliveira, Omar Enrique Estrada-Semprun, Luciano Chaves Arantes, Patrícia Marques Rodrigues, Rebekah Alves Ribeiro, Christopher William Fagg, Pérola Oliveira Magalhães, Yris Maria Fonseca-Bazzo and Damaris Silveira
Plants 2024, 13(14), 1951; https://doi.org/10.3390/plants13141951 - 17 Jul 2024
Cited by 2 | Viewed by 5110
Abstract
There are inconclusive claims in the scientific literature that the species Trema micranthum, widely distributed throughout the Brazilian territory, may produce phytocannabinoids, potentially serving as an alternative to Cannabis sativa. In this study, we conducted a comprehensive investigation to assess the [...] Read more.
There are inconclusive claims in the scientific literature that the species Trema micranthum, widely distributed throughout the Brazilian territory, may produce phytocannabinoids, potentially serving as an alternative to Cannabis sativa. In this study, we conducted a comprehensive investigation to assess the presence of phytocannabinoids in two Trema micranthum samples collected in the Midwest region of Brazil. In trying to detect cannabinoids in T. micranthum, a recommended cannabis screening test was employed, the Fast Blue BB Salt (FBBBS) colorimetric assay, followed by thin-layer chromatography (TLC) and instrumental techniques: high-performance liquid chromatography coupled to diode array detector (HPLC-DAD) and gas chromatography coupled to mass spectrometry (GC-MS). When employed without chloroform extraction, the FBBBS reagent yielded positive results for extracts from all parts of T. micranthum (leaves, branches, fruits, and inflorescences). However, these initial positive results from the FBBBS test, suggesting the presence of cannabinoids, were not corroborated by FBBBS followed by chloroform extraction, TLC, or the instrumental techniques used in this study. These additional outcomes suggest that the positive FBBBS test results were likely due to the presence of other phenolic compounds rather than phytocannabinoids. For example, the presence of vitexin-like compounds in T. micranthum extracts might explain the positive FBBBS test results. Therefore, new assertions that T. micranthum produces cannabinoids will require the support of more selective experiments to avoid false-positive claims based on less selective screening tests. Full article
(This article belongs to the Section Phytochemistry)
Show Figures

Figure 1

18 pages, 13836 KB  
Article
The Performance of Agronomic and Quality Traits of Quinoa under Different Altitudes in Northwest of China
by Hongliang Cui, Qing Yao, Bao Xing, Bangwei Zhou, Syed Sadaqat Shah and Peiyou Qin
Agronomy 2024, 14(6), 1194; https://doi.org/10.3390/agronomy14061194 - 1 Jun 2024
Cited by 6 | Viewed by 1766
Abstract
Quinoa is a resilient crop known for its adaptability to diverse environmental conditions. This study examined the agronomic performance and ecological adaptability of quinoa across four distinct altitudes in the northwestern regions of China. Six quinoa genotypes were assessed for agronomic traits, phenology [...] Read more.
Quinoa is a resilient crop known for its adaptability to diverse environmental conditions. This study examined the agronomic performance and ecological adaptability of quinoa across four distinct altitudes in the northwestern regions of China. Six quinoa genotypes were assessed for agronomic traits, phenology and yield performances, and nutritional quality characteristics in Yining city, Nilka County, Tekes County and Zhaosu County under varied environmental conditions. Our findings demonstrate significant variations in all measured traits, including agronomic and nutritional quality traits, across the various altitudes and genotypes. In Yining city, a warmer and lower altitude area, genotypes exhibit superior traits for fodder production, including increased branches, longer panicles, robust stems, and high seed protein content. Genotypes Jinli 1 and Beijing 2 achieve yields exceeding 3 tons per hectare (t/ha), highlighting the region’s productivity. The Nilka and Tekes counties boasted the shortest quinoa crop cycles, with Jinli 1 yielding 4.05 t/ha seeds in Tekes County, exhibiting high protein and fat content alongside low saponins, making it a prime location for yield production. Zhaosu County, with its cooler climate and fertile chernozem soil, elicited high 1000 seed weight and more robust protein response than Nilka and Tekes counties, illustrating the impact of soil fertility on nutritional composition. Correlation analyses further elucidated that the plants characterized by shorter flowering times, crop cycles, compact inflorescence, and taller heights exhibited superior seed yields. Our study contributes significant insights into the ecological adaptability and nutritional dynamics of quinoa, with implications for sustainable crop production and food security in diverse agroecosystems. Full article
Show Figures

Figure 1

11 pages, 2913 KB  
Communication
Overexpression of Larch SCL6 Inhibits Transitions from Vegetative Meristem to Inflorescence and Flower Meristem in Arabidopsis thaliana (L.) Heynh.
by Jun-Xia Xing, Qiao-Lu Zang, Zha-Long Ye, Li-Wang Qi, Ling Yang and Wan-Feng Li
Plants 2024, 13(9), 1232; https://doi.org/10.3390/plants13091232 - 29 Apr 2024
Cited by 3 | Viewed by 1885
Abstract
SCARECROW-LIKE6 (SCL6) plays a role in the formation and maintenance of the meristem. In Larix kaempferi (Lamb.) Carr., an important afforestation tree species in China, SCL6 (LaSCL6) has two alternative splicing variants—LaSCL6-var1 and LaSCL6-var2—which are regulated by [...] Read more.
SCARECROW-LIKE6 (SCL6) plays a role in the formation and maintenance of the meristem. In Larix kaempferi (Lamb.) Carr., an important afforestation tree species in China, SCL6 (LaSCL6) has two alternative splicing variants—LaSCL6-var1 and LaSCL6-var2—which are regulated by microRNA171. However, their roles are still unclear. In this study, LaSCL6-var1 and LaSCL6-var2 were transformed into the Arabidopsis thaliana (L.) Heynh. genome, and the phenotypic characteristics of transgenic A. thaliana, including the germination percentage, root length, bolting time, flower and silique formation times, inflorescence axis length, and branch and silique numbers, were analyzed to reveal their functions. It was found that LaSCL6-var1 and LaSCL6-var2 overexpression shortened the root length by 41% and 31%, respectively, and increased the inflorescence axis length. Compared with the wild type, the bolting time in transgenic plants was delayed by approximately 2–3 days, the first flower and silique formation times were delayed by approximately 3–4 days, and the last flower and silique formation times were delayed by about 5 days. Overall, the life cycle in transgenic plants was prolonged by approximately 5 days. These results show that LaSCL6 overexpression inhibited the transitions from the vegetative meristem to inflorescence meristem and from the flower meristem to meristem arrest in A. thaliana, revealing the roles of LaSCL6-var1 and LaSCL6-var2 in the fate transition and maintenance of the meristem. Full article
(This article belongs to the Special Issue Molecular Biology and Bioinformatics of Forest Trees)
Show Figures

Figure 1

13 pages, 2065 KB  
Article
Species Identification and Genetic Diversity Analysis of Medicinal Plants Aconitum pendulum Busch and Aconitum flavum Hand.-Mazz.
by Jing Sun, Qing Sun, Xin Li, Wenjing Li, Yi Li, Yubi Zhou and Yanping Hu
Plants 2024, 13(6), 885; https://doi.org/10.3390/plants13060885 - 19 Mar 2024
Cited by 3 | Viewed by 2169
Abstract
The classification system for the genus Aconitum is highly complex. It is also the subject of ongoing debate. Aconitum pendulum Busch and Aconitum flavum Hand.-Mazz. are perennial herbs of the genus Aconitum. Dried roots of these two plants are used in traditional [...] Read more.
The classification system for the genus Aconitum is highly complex. It is also the subject of ongoing debate. Aconitum pendulum Busch and Aconitum flavum Hand.-Mazz. are perennial herbs of the genus Aconitum. Dried roots of these two plants are used in traditional Chinese medicine. In this study, morphological observations and ISSR molecular markers were employed to discriminate between A. flavum and A. pendulum, with the objective of gaining insights into the interspecies classification of Aconitum. The pubescence on the inflorescence of A. flavum was found to be appressed, while that on the inflorescence of A. pendulum was spread. UPGMA (unweighted pair-group method with arithmetic average) cluster analysis, PCoA (principal coordinates analysis), and Bayesian structural analysis divided the 199 individuals (99 individuals from DWM population and 100 individuals from QHL population) into two main branches, which is consistent with the observations of the morphology of pubescence on the inflorescence. These analyses indicated that A. flavum and A. pendulum are distinct species. No diagnostic bands were found between the two species. Two primer combinations (UBC808 and UBC853) were ultimately selected for species identification of A. flavum and A. pendulum. This study revealed high levels of genetic diversity in both A. flavum (He = 0.254, I = 0.395, PPB = 95.85%) and A. pendulum (He = 0.291, I = 0.445, PPB = 94.58%). We may say, therefore, that ISSR molecular markers are useful for distinguishing A. flavum and A. pendulum, and they are also suitable for revealing genetic diversity and population structure. Full article
(This article belongs to the Special Issue Plant Taxonomy, Systematics, and Phylogeography)
Show Figures

Graphical abstract

Back to TopTop