Sign in to use this feature.

Years

Between: -

Subjects

remove_circle_outline
remove_circle_outline
remove_circle_outline
remove_circle_outline
remove_circle_outline
remove_circle_outline
remove_circle_outline
remove_circle_outline
remove_circle_outline

Journals

remove_circle_outline
remove_circle_outline
remove_circle_outline
remove_circle_outline
remove_circle_outline
remove_circle_outline
remove_circle_outline
remove_circle_outline
remove_circle_outline
remove_circle_outline
remove_circle_outline
remove_circle_outline
remove_circle_outline
remove_circle_outline
remove_circle_outline
remove_circle_outline
remove_circle_outline
remove_circle_outline
remove_circle_outline
remove_circle_outline

Article Types

Countries / Regions

remove_circle_outline
remove_circle_outline
remove_circle_outline
remove_circle_outline
remove_circle_outline
remove_circle_outline
remove_circle_outline

Search Results (832)

Search Parameters:
Keywords = industrial consumer behavior

Order results
Result details
Results per page
Select all
Export citation of selected articles as:
28 pages, 1325 KB  
Article
AI-Driven CRM Architecture for Managing Large-Scale Fragrance Sample Requests and Understanding Customer Preferences on Social Media
by Ali Aldhamiri
Computers 2026, 15(4), 252; https://doi.org/10.3390/computers15040252 - 17 Apr 2026
Abstract
Social media platforms have become critical infrastructures for customer relationship management (CRM), requiring scalable and intelligent solutions to handle high-volume interactions. In the luxury fragrance sector, digital promotion poses a unique challenge because olfactory attributes cannot be experienced online. As a result, physical [...] Read more.
Social media platforms have become critical infrastructures for customer relationship management (CRM), requiring scalable and intelligent solutions to handle high-volume interactions. In the luxury fragrance sector, digital promotion poses a unique challenge because olfactory attributes cannot be experienced online. As a result, physical fragrance samples remain essential, generating large volumes of sample requests or inquiries across social media. However, many requests remain unmanaged due to limitations in manual CRM (i.e., human-driven processes), revealing a design gap that may negatively affect perceived responsiveness and service quality. This study uses qualitative content analysis with NVivo 12 to examine large-scale sample request interactions on the Facebook pages of four luxury fragrance brands. Data was collected via NCapture and analyzed to identify recurring patterns, linguistic structures, and customer expressions related to sample requests. Findings confirm frequent repetitive requests, highlighting inefficiencies in traditional CRM systems under high demand. This research proposes an AI-driven CRM Sample Request Management Architecture (CRM–SRMA) that systematically captures and processes customer sample requests, collects the necessary mailing information, and seamlessly transfers validated data to the final dispatching stage. The proposed system also models individual fragrance preferences by analyzing customers’ interactions with samples, particularly in terms of top, middle, and base notes. By leveraging this information, the architecture enables the targeted promotion of new fragrance releases that closely align with customers’ demonstrated olfactory preferences. The insights of this research provide a scalable, intelligent mechanism that enables luxury social media managers and CRM systems to manage high-volume interactions while maintaining service quality. By automating sample request processing, the mechanism improves responsiveness and reduces operational burden. It also supports long-term relationship building through preference tracking and updating customers with any new relevant-fragrance releases. Although focused on fragrances, the mechanism is adaptable to other luxury cosmetic categories, thereby ideally enhancing overall social media-based customer service. Full article
(This article belongs to the Special Issue Recent Advances in Social Networks and Social Media (2nd Edition))
Show Figures

Figure 1

18 pages, 2096 KB  
Article
Grape Seed Extract Fortification: Effects on Dough Properties and Quality Attributes of Fresh Wet Noodles from Medium-Gluten Wheat Flour
by Xin Wang, Zengming Gao, Li Yang, Jian Ren and Cuntang Wang
Foods 2026, 15(8), 1400; https://doi.org/10.3390/foods15081400 - 17 Apr 2026
Abstract
The increasing awareness of health among consumers has made the development of functional cereal products a major trend in the food industry. This study investigated the effects of grape seed extract (GSE) on the quality parameters of medium-gluten wheat flour and fresh wet [...] Read more.
The increasing awareness of health among consumers has made the development of functional cereal products a major trend in the food industry. This study investigated the effects of grape seed extract (GSE) on the quality parameters of medium-gluten wheat flour and fresh wet noodles, with the aim of developing functional noodle products. GSE was incorporated at concentrations of 0%, 0.2%, 0.4%, 0.6%, and 1% (w/w). Its influence on dough properties—including farinographic characteristics, extensibility, and pasting behavior—as well as on noodle quality attributes (antioxidant activity, tensile strength, color, microstructure, total phenolic content, and sensory profile) was evaluated. The results indicated that at 1% GSE addition, the farinographic properties, extensibility, and pasting characteristics of the dough were consistently enhanced. Correspondingly, the noodle microstructure exhibited a more compact and ordered arrangement. Furthermore, increasing the level of GSE fortification led to a significant rise in the total phenolic content and antioxidant capacity of the noodles (p < 0.05). This study can provide key technical support for developing novel fresh wet noodle products that possess both excellent quality and antioxidant functionality, thereby contributing to the functional enhancement of staple food products and meeting consumer demand for healthier dietary options. Full article
(This article belongs to the Special Issue Innovative Cereal Technologies and the Quality of Cereal Products)
Show Figures

Figure 1

15 pages, 2472 KB  
Article
Embryonic Lead Acetate Exposure Induces Seizure-like Activity in Zebrafish Larvae
by Angela Gyamfi, William A. Cisneros, Priyadharshini Manikandan, Christopher A. Subi-Kasozi, Theodore R. Cummins and James A. Marrs
Biomedicines 2026, 14(4), 897; https://doi.org/10.3390/biomedicines14040897 - 15 Apr 2026
Viewed by 1
Abstract
Background/Objectives: Despite the decades-old ban on lead in fuel, plumbing, consumer goods, industrial processes, and various materials, it remains a public health threat due to its persistent nature. Zebrafish (Danio rerio) are highly effective for modeling several disorders, including those [...] Read more.
Background/Objectives: Despite the decades-old ban on lead in fuel, plumbing, consumer goods, industrial processes, and various materials, it remains a public health threat due to its persistent nature. Zebrafish (Danio rerio) are highly effective for modeling several disorders, including those affecting neurological and behavioral functions, and are well-suited for assessing the impact of environmental toxins like lead. This study aimed to investigate the neurodevelopmental effects of embryonic lead exposure using the zebrafish model system. Methods: Embryos were exposed to lead acetate (PbAc) at concentrations ranging from 0.3 to 0.7 µg/mL using an exposure window of 6 to 48 h post-fertilization (hpf). Results: PbAc exposure produced sublethal teratogenic effects in a subset of larvae across concentrations, including tail and spinal deformities, craniofacial abnormalities, and uninflated swim bladder observed at 7 dpf. At 3 days post-fertilization (dpf), spontaneous circle swimming behavior suspected to be seizure-like was observed in the lead-exposed larvae and was more pronounced under light conditions in a dose-dependent manner. Electrophysiological recordings confirmed that larvae exhibiting circle swimming behavior had heightened neural activity, indicating a potential seizure-like phenotype driven by lead exposure. Conclusions: Our findings suggest that embryonic lead exposure leads to morphological defects and seizure susceptibility, demonstrating lead’s neurotoxic potential during early development. Seizure-like behaviors occurred in a non-linear concentration-dependent manner with a photosensitive component, and elevated baseline neural excitability was confirmed by local field potential (LFP) recordings. Full article
(This article belongs to the Section Molecular and Translational Medicine)
Show Figures

Figure 1

9 pages, 669 KB  
Proceeding Paper
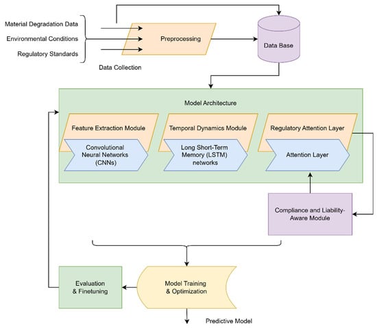
Predictive Modeling of Biodegradable Material Degradation Using Deep Learning with An Improved Regulatory and Liability-Aware Approach
by Sanjay Bang, Keya Purohit and Sreedhar Samarth
Eng. Proc. 2025, 117(1), 73; https://doi.org/10.3390/engproc2025117073 - 13 Apr 2026
Viewed by 107
Abstract
There has been a significant rise in the adoption of biodegradable materials across industries. Industries including packaging, healthcare, and consumer goods need an accurate prediction of their degradation behavior to support environmental sustainability and ensure regulatory compliance. Here, we propose a deep learning-based [...] Read more.
There has been a significant rise in the adoption of biodegradable materials across industries. Industries including packaging, healthcare, and consumer goods need an accurate prediction of their degradation behavior to support environmental sustainability and ensure regulatory compliance. Here, we propose a deep learning-based framework that helps predict the decomposition rates and the associated environmental impact of biodegradable materials under diverse physicochemical conditions. We train the neural network on historical data of material performance, environmental exposure, and microbiological interaction, and the model shows its generalizability for life cycle estimation. The model has also been associated with an attention layer that monitors compliance with regulatory frameworks that govern material safety, quality, and consumer transparency. Standards and frameworks, including (ISO and ISI standards), are integrated into this layer to ensure adherence to product liability guidelines. Domain-specific regulations have been used to finetune the predictive outputs, keeping the permissible limits on product labeling, shelf life, and environmental claims. The approach shows better predictive results and demonstrates compliance with the legal context, and the model evaluation improves alignment with compliance thresholds and verification of the predictive results on the material life. Here, we explore a multidisciplinary approach that makes use of the learning abilities of ML algorithms and aligns the model performance with ethical frameworks to ensure trust and monitoring, creating intelligent systems for sustainable material design to improve sustainability and reusability, following regulations. Full article
(This article belongs to the Proceedings of The 4th International Electronic Conference on Processes)
Show Figures

Figure 1

19 pages, 1205 KB  
Article
Recycled Denim and Polyurethane Foam for Building Insulation and Resource Conservation
by Neelima Madasu, Farnaz Saadat, Nadia Laredj, Mustapha Maliki, Anthony Lamanna, Hamed Khodadadi Tirkolaei and Elham H. Fini
Sustainability 2026, 18(8), 3847; https://doi.org/10.3390/su18083847 - 13 Apr 2026
Viewed by 339
Abstract
Construction industry remains a major driver of global resource use and waste generation, therefore, identifying sustainable material alternatives is increasingly important. Recycled-textile-based insulation presents a promising pathway to support circular economy principles by diverting post-consumer waste from landfills and reducing reliance on virgin [...] Read more.
Construction industry remains a major driver of global resource use and waste generation, therefore, identifying sustainable material alternatives is increasingly important. Recycled-textile-based insulation presents a promising pathway to support circular economy principles by diverting post-consumer waste from landfills and reducing reliance on virgin petrochemical materials. This study conducts a cradle-to-gate life cycle assessment (LCA) using SimaPro to compare polyurethane (PU) foam and recycled denim (cotton fiber) insulation. The system boundary includes raw material extraction, transportation, and manufacturing. A functional unit of 1 m2 of installed insulation with a thermal resistance of RSI = 1 m2·K/W at the factory gate ensures comparability, with mass-based results reported as secondary metrics. The results indicate that recycled denim exhibits higher embodied carbon per unit mass, despite lower production energy and lower cradle-to-gate impacts per installed area, reinforcing the need for a declared-unit-based comparison tied to thermal performance. Air leakage is evaluated separately as a complementary performance indicator influencing in-service energy behavior showing significantly lower air leakage for PU; but is not included in the cradle-to-gate normalization. However, it could be argued that materials with improved airtightness may enable the use of reduced insulation thickness while still achieving equivalent performance, thereby potentially lowering overall material demand. Nevertheless, recycled denim offers environmental advantages by reducing landfill waste and promoting resource conservation through material reuse. A transient coupled heat–moisture model in COMSOL Multiphysics, using climate data from Arizona and Florida, further reveals that denim absorbs more moisture than polyurethane. This leads to larger heat flux fluctuations, highlighting a trade-off between denim’s sustainability advantages and its reduced hygrothermal durability. Overall, these findings demonstrate the limitations of single-metric comparisons and emphasize the need for performance-based, multi-criteria assessments that integrate functional efficiency with circularity. Future research should incorporate occupant health and comfort to enable a more comprehensive evaluation of insulation sustainability. Full article
(This article belongs to the Section Energy Sustainability)
Show Figures

Figure 1

31 pages, 1685 KB  
Review
Label-Centric Review of Food Labeling Interventions for Reducing Food Waste: A Motivation–Opportunity–Ability Framework-Based Perspective
by Po-Ya Chen and Chi-Fai Chau
Sustainability 2026, 18(8), 3725; https://doi.org/10.3390/su18083725 - 9 Apr 2026
Viewed by 228
Abstract
Food waste presents a major challenge to global sustainability. Up to 60% of this waste occurs at the household level, at which point labeling confusion causes avoidable loss. The present study employed the motivation–opportunity–ability framework to conduct a narrative synthesis of 82 studies [...] Read more.
Food waste presents a major challenge to global sustainability. Up to 60% of this waste occurs at the household level, at which point labeling confusion causes avoidable loss. The present study employed the motivation–opportunity–ability framework to conduct a narrative synthesis of 82 studies and pieces of gray literature, incorporating policies and industry practices to elucidate how food labeling modulates food waste behavior through interactions with consumer motivation, external opportunities, and individual abilities. Food labeling should be considered a systemic intervention tool spanning the entire food supply chain rather than mere carriers of information. The present findings indicate that although standardizing quality and safety label terminology mitigates cognitive confusion, it may have limited efficacy to reduce food waste. Extending shelf life and providing explicit storage guidance are critical strategies that are often undervalued and comparatively underexplored. Labels most effectively reduce waste when they simultaneously activate motivation, opportunity, and ability. When all three elements cannot be activated concurrently, stakeholders should prioritize improving external opportunities or enhancing individual abilities rather than stimulating motivation. Food labeling interventions can only be effective at waste mitigation if systemic and transdisciplinary synergy is achieved among all stakeholders in food supply chains. Full article
(This article belongs to the Section Sustainable Food)
Show Figures

Figure 1

32 pages, 1457 KB  
Article
Hedonic Consumption and Niche Marketing in Luxury Floriculture: An Empirical Analysis of Affluent Consumer Behavior and Sustainability Preferences
by Luis A. Flores, Armida Patricia Porras-Loaiza, Craig Watters and Steve Skadron
Sustainability 2026, 18(8), 3720; https://doi.org/10.3390/su18083720 - 9 Apr 2026
Viewed by 340
Abstract
Using hedonic consumption theory (HCT) and a niche marketing strategy as analytical frameworks, our study examines consumer behavior in the luxury flower market, a swiftly growing segment of the global luxury goods industry. Adopting a nonexperimental, cross-sectional survey design, we collected primary data [...] Read more.
Using hedonic consumption theory (HCT) and a niche marketing strategy as analytical frameworks, our study examines consumer behavior in the luxury flower market, a swiftly growing segment of the global luxury goods industry. Adopting a nonexperimental, cross-sectional survey design, we collected primary data from 392 individuals from affluent households (defined as those with annual incomes exceeding $75,000, per standard demographic criteria) via purposive stratified sampling. Our questionnaire, which was reviewed by experts and tested in a pilot study, examined demographics, buying preferences, sustainability awareness, and hedonic motivations. The main findings show that most clients are well-educated women with substantial wealth. They care most about sensory, emotional, and symbolic qualities. Chi-square tests and logistic regressions robustly supported three hypotheses, gender disparities in appreciation, educational and sustainability awareness, and income influences on quality and variety emphasis, with descriptive evidence aligning with two further hypotheses regarding perceived supply shortages and sustainability preferences. The preferred places to buy include nurseries and high-end florists, suggesting opportunities for SMEs. Our study offers initial evidence supporting the application of HCT to perishable luxury floriculture among younger, educated, affluent consumers in North America. It underscores the hedonic appeal heightened by ephemerality and the potential influence of sustainability as a guilt-free enhancement, while indicating opportunities for niche marketing strategies through customization and sustainable sourcing. Our findings indicate opportunities for businesses aiming to reach comparable younger, educated, affluent demographics to fulfill unmet demand through sustainable sourcing, unique varieties, and customized experiences, which align with the SDGs. We conclude with a future research agenda. Full article
(This article belongs to the Special Issue Consumer Behaviour and Environmental Sustainability—Second Edition)
Show Figures

Figure 1

28 pages, 395 KB  
Review
Integrating Transcriptomics and Metabolomics to Unravel the Molecular Mechanisms of Meat Quality: A Systematic Review
by Kaiyue Wang, Ren Mu, Yongming Zhang and Xingdong Wang
Foods 2026, 15(8), 1271; https://doi.org/10.3390/foods15081271 - 8 Apr 2026
Viewed by 444
Abstract
Meat quality serves as a pivotal determinant of consumer purchasing behavior and of the economic viability of the livestock industry; as such, research into its regulatory mechanisms is of critical significance for the development of modern agriculture. Traditional investigations into meat quality have [...] Read more.
Meat quality serves as a pivotal determinant of consumer purchasing behavior and of the economic viability of the livestock industry; as such, research into its regulatory mechanisms is of critical significance for the development of modern agriculture. Traditional investigations into meat quality have predominantly centered on sensory and physicochemical assessments of ultimate phenotypic traits, thereby facing inherent limitations in systematically deciphering the intricate molecular regulatory networks underlying meat quality formation. By contrast, an integrated analysis of the transcriptome and metabolome effectively connects the cascade of “gene transcription—metabolic regulation—phenotypic determination,” which has emerged as a core methodological paradigm in contemporary research on the molecular mechanisms governing meat quality. This review systematically delineates the evolutionary trajectory and principal technological frameworks of meat quality evaluation systems, with a focused synthesis of recent advances achieved through combined transcriptomic and metabolomic analyses in the field of meat quality regulation. The scope of this review encompasses core transcriptional regulatory networks associated with meat quality attributes, pivotal metabolic pathways, signal transduction mechanisms, and protein degradation dynamics. Furthermore, the regulatory impacts exerted by genetic variation among breeds, nutritional modulation, rearing environments, and stress responses on meat quality characteristics are comprehensively elucidated. Integrative analysis reveals that combined transcriptome–metabolome approaches transcend the inherent limitations of single-omics investigations, systematically unraveling the hierarchical regulatory mechanisms governing fundamental meat quality traits, such as muscle fiber type differentiation, postmortem glycolytic progression, intramuscular fat deposition, and flavor compound accumulation. Such integrative strategies have facilitated the identification of functional genes and metabolic biomarkers with potential utility for the early prediction of meat quality outcomes. Concurrently, this review acknowledges persistent challenges confronting the field, including the absence of standardized protocols for multi-omics data integration, insufficient functional causal validation, and a discernible disconnect between research discoveries and practical industrial implementation. Building upon this comprehensive assessment, prospective directions for future multi-omics research in meat quality are proposed, accompanied by the formulation of an integrated end-to-end improvement framework spanning fundamental research, technological innovation, and industrial application. Collectively, this review provides a systematic theoretical foundation for the in-depth elucidation of mechanisms that determine meat quality and the precision-oriented regulation of quality-determining traits in livestock production practices, thereby offering substantial scientific guidance for quality improvement initiatives within the animal husbandry sector. Full article
(This article belongs to the Section Meat)
50 pages, 4063 KB  
Article
Balancing Personalization and Sustainability in Hotel Recommendation: A Multi-Objective Reinforcement Learning Approach
by Fanyong Meng and Qi Wang
Sustainability 2026, 18(7), 3573; https://doi.org/10.3390/su18073573 - 6 Apr 2026
Viewed by 213
Abstract
The rapid expansion of the tourism industry underscores the necessity for sustainable hotel recommendation systems that guide user choices while safeguarding the long-term viability of the tourism ecosystem. However, existing methods often struggle to reconcile individual user preferences with sustainable consumption objectives, frequently [...] Read more.
The rapid expansion of the tourism industry underscores the necessity for sustainable hotel recommendation systems that guide user choices while safeguarding the long-term viability of the tourism ecosystem. However, existing methods often struggle to reconcile individual user preferences with sustainable consumption objectives, frequently encountering the “information cocoon” effect and lacking interpretability in their decision-making processes. To address these issues, this study proposes a multi-objective, context-aware hotel recommendation framework that integrates text mining, sequential behavior modeling, and reinforcement learning. The framework begins by employing unsupervised learning to extract multidimensional hotel features from online reviews, with an explicit emphasis on comprehensive sustainability metrics. It subsequently applies a dynamic state representation approach that merges long-term and short-term interests with real-time contextual information to accurately reflect evolving consumer needs. Furthermore, a dynamic feature weighting module is incorporated to enhance interpretability and enable context-adaptive evaluation of both commercial and sustainable attributes. The recommendation process is structured as a Markov Decision Process, leveraging a composite reward function comprising diversity penalties and sustainability incentives. Empirical analysis using real-world data validates the framework, demonstrating its contribution to sustainable tourism and achieving recommendation accuracy that surpasses existing benchmark models. Full article
(This article belongs to the Section Tourism, Culture, and Heritage)
Show Figures

Figure 1

21 pages, 2016 KB  
Article
Factors Influencing Enterprises’ Willingness to Upcycle Secondhand Clothing Based on the Theory of Planned Behavior (TPB)
by Yu Yao, Huiya Xu and Hayoung Song
Sustainability 2026, 18(7), 3525; https://doi.org/10.3390/su18073525 - 3 Apr 2026
Viewed by 207
Abstract
The global fashion industry, particularly in production-intensive markets like China, faces pressing environmental challenges due to low utilization rates of post-consumer textiles, positioning the upcycling of secondhand clothing as a pivotal issue for sustainable transformation. Based on the Theory of Planned Behavior (TPB), [...] Read more.
The global fashion industry, particularly in production-intensive markets like China, faces pressing environmental challenges due to low utilization rates of post-consumer textiles, positioning the upcycling of secondhand clothing as a pivotal issue for sustainable transformation. Based on the Theory of Planned Behavior (TPB), this study examines the drivers of corporate participation in secondhand clothing upcycling at the organizational level, with a focus on how corporate attitudes, subjective norms, and perceived behavioral control shape behavioral intention and actual practice. Using data from a survey of 408 Chinese apparel firms and analyzing it via structural equation modeling, the findings reveal that attitudes, subjective norms, and perceived behavioral control each exert a significant positive influence on upcycling intention, which in turn strongly predicts actual upcycling behavior; the model demonstrates good overall fit. Beyond confirming the explanatory relevance of TPB in organizational sustainability decision-making, this study also develops a practical “value–pressure–capability” framework through sub-dimensional analysis. According to this framework, corporate upcycling engagement is motivated by perceived economic and brand value, moderated by external pressures from industry norms and policy signals, and enabled through technological innovation and resource support that lower implementation barriers. The research offers an evidence-based theoretical and practical pathway for policymakers and industry stakeholders seeking to advance the circular fashion economy, with implications for similarly structured economies in East Asia. Full article
Show Figures

Figure 1

21 pages, 591 KB  
Article
Sustainability Concerns and Electric Vehicle Adoption in an Emerging Market: Evidence from Morocco
by Asmae El Gharbaoui, Ichraq Fahim, Reda Tamanine and Hasnaa Alami
World Electr. Veh. J. 2026, 17(4), 182; https://doi.org/10.3390/wevj17040182 - 1 Apr 2026
Viewed by 340
Abstract
In recent years, emerging economies have intensified their efforts to promote sustainable mobility as part of global decarbonization strategies. Although Morocco has made substantial investments in renewable energy and electric vehicle (EV) manufacturing, domestic EV adoption remains modest, revealing a structural gap between [...] Read more.
In recent years, emerging economies have intensified their efforts to promote sustainable mobility as part of global decarbonization strategies. Although Morocco has made substantial investments in renewable energy and electric vehicle (EV) manufacturing, domestic EV adoption remains modest, revealing a structural gap between industrial capacity and consumer uptake. Identifying the behavioral and value-based determinants of EV adoption is therefore essential for accelerating sustainable transport transitions. Building on the Theory of Planned Behavior (TPB) and the Value–Belief–Norm (VBN) theory, this study integrates sustainability-related values, moral responsibility, perceived behavioral control, and institutional trust within a unified behavioral framework to explain EV adoption intention in Morocco. A quantitative cross-sectional survey was conducted among 223 Moroccan consumers aged 18–55. Data were analyzed using Partial Least Squares Structural Equation Modeling (PLS-SEM). The findings indicate that perceived environmental benefits, moral responsibility, perceived behavioral control, and institutional trust significantly influence EV adoption intention. Environmental awareness was not statistically significant in this sample and model, whereas subjective norms and awareness of government incentives did not exert significant effects. The proposed model explains 66.4% of the variance in adoption intention. Full article
(This article belongs to the Section Marketing, Promotion and Socio Economics)
Show Figures

Figure 1

20 pages, 2573 KB  
Article
Cassava (Manihot esculenta) Hydrocolloids as a Partial Egg Substitute in Sponge Cakes: Rheological, Physicochemical, and Sensory Evaluation
by Anabela Rodriguez-Mulett, Somaris E. Quintana and Luis A. García-Zapateiro
Polysaccharides 2026, 7(1), 36; https://doi.org/10.3390/polysaccharides7010036 - 20 Mar 2026
Viewed by 270
Abstract
The rising demand for sustainable and functional ingredients necessitates the development of novel replacers for traditional food components, such as eggs, which are critical for structure and aeration in baked goods. This study investigated hydrocolloids derived from cassava (Manihot esculenta) as [...] Read more.
The rising demand for sustainable and functional ingredients necessitates the development of novel replacers for traditional food components, such as eggs, which are critical for structure and aeration in baked goods. This study investigated hydrocolloids derived from cassava (Manihot esculenta) as a partial egg substitute in sponge cakes, evaluating their effect on rheological, physicochemical, nutritional, and sensory properties. The resulting cake batter exhibited characteristic non-Newtonian, pseudoplastic, and viscoelastic fluid behavior. A microstructural analysis confirmed that the stabilized, higher-viscosity doughs successfully facilitated the formation of larger, more stable air bubbles, effectively mimicking the structural role of the egg. Physicochemical assessments demonstrated a high product equivalence; the fat content showed no significant difference (p < 0.05) compared to the control, while pH and carbohydrate levels decreased. Crucially, the optimized formula, CK-S50-H2.5 (50% egg and 2.5% hydrocolloids substitutions), exhibited a minimal color difference (ΔE) consistent with the control, preserving product appearance. Sensory evaluation confirmed that hydrocolloid substitution did not compromise consumer acceptance. Panelists preferred cakes utilizing lower egg substitution levels for their enhanced flavor and texture. These findings establish that cassava hydrocolloids serve as an effective and functional partial egg replacer, yielding a high-quality and well-accepted product and offering a valuable, sustainable solution for the food industry. Full article
Show Figures

Figure 1

26 pages, 777 KB  
Article
From Traffic to Quality: A Study on the Dual-Path Driving Effects of Streamer Traits on Consumer Trust and Identification
by Ru Wang, Shugang Li and Liqin Zhang
J. Theor. Appl. Electron. Commer. Res. 2026, 21(3), 91; https://doi.org/10.3390/jtaer21030091 - 17 Mar 2026
Viewed by 455
Abstract
This study is based on the practical context of the livestream e-commerce industry’s shift from “traffic competition” to “quality competition”. Addressing the limitations of existing research that predominantly focuses on streamers’ external traits while overlooking intrinsic qualities and frequently employs linear models that [...] Read more.
This study is based on the practical context of the livestream e-commerce industry’s shift from “traffic competition” to “quality competition”. Addressing the limitations of existing research that predominantly focuses on streamers’ external traits while overlooking intrinsic qualities and frequently employs linear models that oversimplify the decision-making processes of consumer purchasing behavior (CPB), a theoretical framework grounded in the Elaboration Likelihood Model (ELM) is developed to explain how streamer traits drive consumer trust and identification through dual pathways. This study adopted a mixed-method approach combining structural equation modeling (SEM) and artificial neural networks (ANNs). By analyzing 408 valid questionnaires, it systematically investigated the driving mechanisms through which streamer traits affected consumers’ trust and identification. The study found that streamers’ integrity significantly enhanced perceived trust and perceived identification via the central route. While awareness could strengthen identification, it had no significant effect on trust building, revealing the inherent tension between “traffic” and “quality”. ANN analysis further demonstrated that the nonlinear combination of traits more effectively predicts consumer responses than traits. This study provided empirical support for the “quality transformation” of livestream e-commerce from both theoretical and methodological perspectives, offering important implications for platforms to develop a quality assessment system centered on trust and identification and to optimize the streamer cultivation mechanism. Full article
Show Figures

Figure 1

35 pages, 14975 KB  
Article
Development of a Transfer Learning Technique for Rapid Adaptation of Thermal Compensation Models to Long-Term Machine Thermal Behavior Changes
by Chia-Chin Chuang, Zheng-Wei Lin Chi, Tzu-Chien Kuo, Che-Jui Chang and Wen-Hsin Hsieh
Machines 2026, 14(3), 309; https://doi.org/10.3390/machines14030309 - 9 Mar 2026
Viewed by 274
Abstract
Structural aging and environmental changes associated with long-term operation can substantially modify the thermal behavior of machine tools, diminishing the accuracy of existing thermal compensation models. Traditional neural network approaches typically necessitate time-consuming and inefficient retraining from scratch for practical adaptation. To address [...] Read more.
Structural aging and environmental changes associated with long-term operation can substantially modify the thermal behavior of machine tools, diminishing the accuracy of existing thermal compensation models. Traditional neural network approaches typically necessitate time-consuming and inefficient retraining from scratch for practical adaptation. To address this limitation, this study proposes a parameter-based transfer learning technique to enhance model adaptability under evolving machine tool operating conditions. The method establishes a composite fine-tuning architecture by adding hidden layers and selectively freezing neural network parameters, enabling the rapid adaptation of the pretrained model to new thermal characteristics using limited data. A full-factorial experimental design identified the optimal configuration, comprising (i) structural expansion via an LSTM layer inserted after the hidden layers; (ii) a strategy freezing parameters in all layers; and (iii) training under the selected optimal condition (C9), which reflects machine tool characteristics and environmental temperature variations. The baseline model achieved an RMSE of 3.88 µm. Traditional retraining using the complete dataset and retraining only on C9 yielded RMSE values of 3.21 and 3.84 µm, respectively. In contrast, the optimized transfer learning model trained on C9 achieved an RMSE of 3.47 µm. Experimental results demonstrate that the proposed strategy converges with limited data, reducing the number of datasets from 18 to nine and significantly shortening training time from 18 h 20 min to 30 s. This approach offers an effective solution for sustainable model maintenance and expedited industrial deployment. Full article
(This article belongs to the Section Machines Testing and Maintenance)
Show Figures

Figure 1

18 pages, 2268 KB  
Article
Comparative N-Glycoproteomic Analysis of Transparent and Opaque Pigeon Egg Albumen
by Jinxin Liu, Lingling Chang, Qingping Tang, Chunyu Mu, Darong Cheng, Rui Zhang and Zhu Bu
Foods 2026, 15(5), 909; https://doi.org/10.3390/foods15050909 - 6 Mar 2026
Viewed by 346
Abstract
Albumen transparency is an important quality trait of pigeon eggs that directly influences consumer preference and market value; however, its molecular basis remains unclear. This study aimed to characterize the key molecular differences between transparent and opaque pigeon egg albumen from an N-glycoproteomic [...] Read more.
Albumen transparency is an important quality trait of pigeon eggs that directly influences consumer preference and market value; however, its molecular basis remains unclear. This study aimed to characterize the key molecular differences between transparent and opaque pigeon egg albumen from an N-glycoproteomic perspective and to explore their associations with macroscopic textural properties. Transparent and opaque pigeon eggs were selected, and N-glycoproteomic analysis combined with texture profile analysis was conducted to compare glycosylation modifications and textural characteristics between the two groups. The results showed that transparent pigeon egg albumen exhibited significantly lower hardness, fracturability, gumminess, and chewiness than opaque albumen. Comparative glycoproteomic analysis revealed that the abundance of 122 glycopeptides was significantly lower in the transparent group, primarily originating from ovalbumin-related proteins and transferrin. Functional enrichment and protein–protein interaction analyses indicated that these proteins are closely associated with the extracellular space and serine-type endopeptidase inhibitor activity, and form a functional interaction module dominated by ovalbumin family proteins and transferrin. Overall, reduced N-glycosylation of key egg white proteins may influence protein aggregation behavior and gel network formation during heating, thereby contributing to differences in albumen textural properties and transparency. These findings provide glycoproteomic insights into the molecular mechanisms underlying transparency differences in pigeon egg albumen and identify specific glycosylation-related targets that may be exploited to modulate gel properties during thermal processing. This knowledge may support precision quality control of pigeon eggs and facilitate the development of transparent protein-based foods and functional gel products in the food industry. Full article
Show Figures

Figure 1

Back to TopTop