Sign in to use this feature.

Years

Between: -

Subjects

remove_circle_outline
remove_circle_outline
remove_circle_outline
remove_circle_outline
remove_circle_outline

Journals

Article Types

Countries / Regions

Search Results (25)

Search Parameters:
Keywords = indole monooxygenase

Order results
Result details
Results per page
Select all
Export citation of selected articles as:
19 pages, 3297 KB  
Article
Plant Growth Regulators Promote Petaloidy and Modulate Related Gene Expression in Ornamental Pomegranate
by Yan Huo, Fei Lu, Lili Mu, Han Yang, Wenjie Ding, Zhaohe Yuan and Zunling Zhu
Horticulturae 2025, 11(9), 1059; https://doi.org/10.3390/horticulturae11091059 - 3 Sep 2025
Viewed by 800
Abstract
Double-petal ornamental pomegranate presents for its enhanced ornamental value. Thus, cultivation techniques that promote petaloidy while modulating related gene expression are desired. To screen out the efficient treatments of plant growth regulator and key genes that enhance petaloidy, this study treated the flower [...] Read more.
Double-petal ornamental pomegranate presents for its enhanced ornamental value. Thus, cultivation techniques that promote petaloidy while modulating related gene expression are desired. To screen out the efficient treatments of plant growth regulator and key genes that enhance petaloidy, this study treated the flower buds of double- and single-petal ornamental pomegranate varieties with different concentrations of plant growth regulators naphthaleneacetic acid (NAA), methyl jasmonate (MeJA), abscisic acid (ABA), and ethephon (ETH) and quantified the number of petalized stamens (NOPSs) and the number of petals (NOPs) in both varieties. Furthermore, we investigated the expression levels of the genes flavin-containing monooxygenase (YUC), IAA-amino acid hydrolase (ILR1),indole-3-acetic acid-amido synthetase (GH3.17), auxin transporter (LAX2), auxin response factor (ARF), auxin-induced in root cultures protein (AIR12), jasmonic acid-amido synthetase (JAR1), and ABA stress ripening-induced protein (ASR) under the different treatments and analyzed their role in regulating relevant phenotypic traits. Plant growth regulator experiments demonstrated that NAA (10 mg/L) significantly increased the number of petalized stamens (NOPSs) and petals (NOPs), MeJA (100 mg/L) significantly increased the number of petalized stamens, while neither ABA nor ETH induced this morphological shift. qRT-PCR analysis confirmed that NAA upregulated ILR1, LAX2, ARF, and JAR1 in the stamens of single-petal flowers (StSi) and double-petal flowers (StDo) and petals of single-petal flowers (PeSi) and double-petal flowers (PeDo), with their expression levels strongly positively correlated with NOPS in both single- and double-petal flowers and NOP in double-petal flowers. MeJA upregulated ILR1, GH3.17, LAX2, ARF, and JAR1 in StDo and PeDo and was strongly positively correlated with NOPS and NOP in double-petal flowers. Consequently, NAA (10 mg/L) and MeJA (100 mg/L) were efficient treatments, and ILR1, GH3.17, LAX2, ARF, and JAR1 were identified as key genes in NAA- and MeJA-mediated petaloidy in ornamental pomegranates. Our results provide theoretical support for identifying the formation mechanism and improving industrial cultivation techniques for double-petal pomegranates. Full article
Show Figures

Figure 1

25 pages, 6054 KB  
Review
Recent Advances in Biocatalytic Dearomative Spirocyclization Reactions
by Xiaorui Chen, Changtong Zhu, Luyun Ji, Changmei Liu, Yan Zhang, Yijian Rao and Zhenbo Yuan
Catalysts 2025, 15(7), 673; https://doi.org/10.3390/catal15070673 - 10 Jul 2025
Cited by 1 | Viewed by 2863
Abstract
Spirocyclic architectures, which feature two rings sharing a single atom, are common in natural products and exhibit beneficial biological and material properties. Due to the significance of these architectures, biocatalytic dearomative spirocyclization has recently emerged as a powerful approach for constructing three-dimensional spirocyclic [...] Read more.
Spirocyclic architectures, which feature two rings sharing a single atom, are common in natural products and exhibit beneficial biological and material properties. Due to the significance of these architectures, biocatalytic dearomative spirocyclization has recently emerged as a powerful approach for constructing three-dimensional spirocyclic frameworks under mild, sustainable conditions and with exquisite stereocontrol. This review surveys the latest advances in biocatalyzed spirocyclization of all-carbon arenes (phenols and benzenes), aza-aromatics (indoles and pyrroles), and oxa-aromatics (furans). We highlight cytochrome P450s, flavin-dependent monooxygenases, multicopper oxidases, and novel metalloenzyme platforms that effect regio- and stereoselective oxidative coupling, epoxidation/semi-pinacol rearrangement, and radical-mediated cyclization to produce diverse spirocycles. Mechanistic insights gleaned from structural, computational, and isotope-labeling studies are discussed where necessary to help the readers further understand the reported reactions. Collectively, these examples demonstrate the transformative potential of biocatalysis to streamline access to spirocyclic scaffolds that are challenging to prepare through traditional methods, underscoring biocatalysis as a transformative tool for synthesizing pharmaceutically relevant spiroscaffolds while adhering to green chemistry paradigms to ultimately contribute to a cleaner and more sustainable future. Full article
(This article belongs to the Section Biocatalysis)
Show Figures

Graphical abstract

18 pages, 3357 KB  
Article
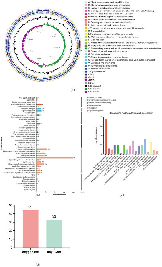
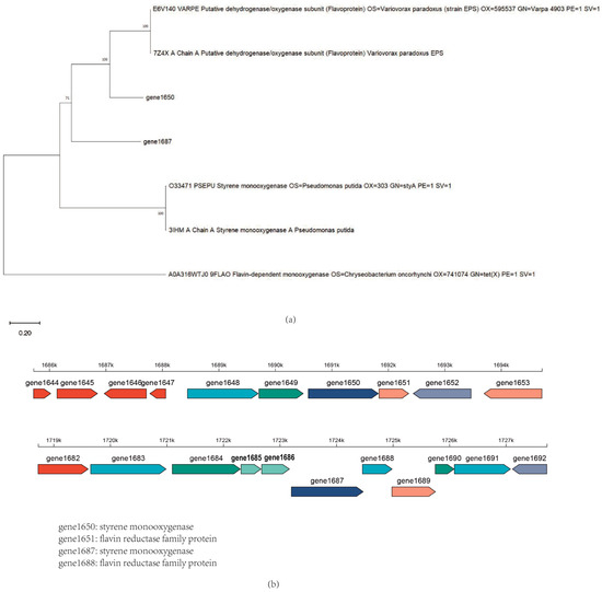
Molecular Analysis of Indole and Skatole Decomposition Metabolism in Acinetobacter piscicola p38 Utilizing Biochemical and Omics Approaches
by Zhonghao Wang, Jiajin Sun, Pu Yang, Wanjun Zhang, Yihong Jiang, Qiang Liu, Yunqi Yang, Ruirong Hao, Gang Guo, Wenjie Huo, Qiang Zhang and Qinghong Li
Microorganisms 2024, 12(9), 1792; https://doi.org/10.3390/microorganisms12091792 - 29 Aug 2024
Cited by 1 | Viewed by 3226
Abstract
Indole and skatole (3-methylindole, C9H9N) are common nitrogen-containing heterocyclic pollutants found in waste, wastewater treatment plants, and public restrooms and are the most notorious compounds in animal feces. Biodegradation was considered a feasible method for the removal of indole [...] Read more.
Indole and skatole (3-methylindole, C9H9N) are common nitrogen-containing heterocyclic pollutants found in waste, wastewater treatment plants, and public restrooms and are the most notorious compounds in animal feces. Biodegradation was considered a feasible method for the removal of indole and skatole, but a comprehensive understanding of the metabolic pathways under both aerobic and anaerobic conditions was lacking, and the functional genes responsible for skatole biodegradation remained a mystery. Through metagenomic and gene cluster functional analysis, Acinetobacter piscicola p38 (NCBI: CP167896), genes 1650 (styrene monooxygenase: ACDW34_08180), and 1687 (styrene monooxygenase: ACDW34_08350) were identified as having the potential to degrade indole and skatole. The heterologous expression results demonstrate that the genes 1650 and 1651 (flavin reductase: ACDW34_08185), when combined, are capable of degrading indole, while the genes 1687 and 1688 (flavin reductase: ACDW34_08355), in combination, can degrade indole as well as skatole. These reactions necessitate the involvement of flavin reductase and NAD(P)H to catalyze the oxygenation process. This work aimed to provide new experimental evidence for the biodegradation of indole and skatole. This study offered new insights into our understanding of skatole degradation. The Acinetobacter_piscicola p38 strain provided an effective bacterial resource for the bioremediation of fecal indole and skatole. Full article
(This article belongs to the Section Molecular Microbiology and Immunology)
Show Figures

Graphical abstract

10 pages, 1132 KB  
Article
Asymmetric Sulfoxidations Catalyzed by Bacterial Flavin-Containing Monooxygenases
by Gonzalo de Gonzalo, Juan M. Coto-Cid, Nikola Lončar and Marco W. Fraaije
Molecules 2024, 29(15), 3474; https://doi.org/10.3390/molecules29153474 - 25 Jul 2024
Cited by 2 | Viewed by 2074
Abstract
Flavin-containing monooxygenase from Methylophaga sp. (mFMO) was previously discovered to be a valuable biocatalyst used to convert small amines, such as trimethylamine, and various indoles. As FMOs are also known to act on sulfides, we explored mFMO and some mutants [...] Read more.
Flavin-containing monooxygenase from Methylophaga sp. (mFMO) was previously discovered to be a valuable biocatalyst used to convert small amines, such as trimethylamine, and various indoles. As FMOs are also known to act on sulfides, we explored mFMO and some mutants thereof for their ability to convert prochiral aromatic sulfides. We included a newly identified thermostable FMO obtained from the bacterium Nitrincola lacisaponensis (NiFMO). The FMOs were found to be active with most tested sulfides, forming chiral sulfoxides with moderate-to-high enantioselectivity. Each enzyme variant exhibited a different enantioselective behavior. This shows that small changes in the substrate binding pocket of mFMO influence selectivity, representing a tunable biocatalyst for enantioselective sulfoxidations. Full article
Show Figures

Figure 1

18 pages, 4345 KB  
Article
Genome-Wide Analysis and Expression Profiling of YUCCA Gene Family in Developmental and Environmental Stress Conditions in Tea Plant (Camellia sinensis)
by Liping Zhang, Shan Jin, Peixian Bai, Shibei Ge, Peng Yan, Zhengzhen Li, Lan Zhang, Wenyan Han, Jianming Zeng and Xin Li
Forests 2023, 14(11), 2185; https://doi.org/10.3390/f14112185 - 2 Nov 2023
Cited by 3 | Viewed by 2024
Abstract
The tea plant is a perennial leaf-used economical crop and cultivated all over the world. Indole-3-acetic acid (IAA) plays key roles in plant development and environmental stress. YUCCA (YUC) flavin monooxygenases are the rate-limiting enzymes of the TAA/YUC pathway, which is the most [...] Read more.
The tea plant is a perennial leaf-used economical crop and cultivated all over the world. Indole-3-acetic acid (IAA) plays key roles in plant development and environmental stress. YUCCA (YUC) flavin monooxygenases are the rate-limiting enzymes of the TAA/YUC pathway, which is the most important IAA biosynthetic pathway in plants. The YUC gene family in tea plants has not been systematically studied so far. A total of 17 CsYUC members were identified from a tea plant genome database and phylogenetically classified into three subfamilies. Phylogenetic analysis showed that the CsYUC gene family is evolutionarily conserved. The physical and chemical properties, gene structures, and conserved domains were analyzed. The expression profiles of CsYUCs were analyzed on the basis of open available RNA-seq data, as well as by RNA-seq and qRT-PCR assays. Combined with previous studies, it can be concluded that YUC10 may play key roles in seed development. The results also showed that CsYUC2.1 may play important roles in the coordinated regulation of the growth of leaf buds and flower buds induced by pruning. Low temperature markedly induced the expression of CsYUC2.2, -11.8, and -11.9. Furthermore, CsYUC genes that might play key roles in the specific development stages and involve enhancing the resistance to drought and NaCl stress were screened, respectively. This study could provide a research basis for deeply studying the gene functions of the CsYUC family in the tea plant. Full article
Show Figures

Figure 1

18 pages, 4565 KB  
Article
Time-Course Transcriptome and Phytohormonal Analysis of Blue-Light-Induced Adventitious Root Development of Tea Cuttings (Camellia sinensis (L.) Kuntze)
by Yaozong Shen, Hui Wang, Xiao Han, Kai Fan, Jiazhi Shen, He Li, Shibo Ding, Dapeng Song, Yu Wang and Zhaotang Ding
Agronomy 2023, 13(6), 1561; https://doi.org/10.3390/agronomy13061561 - 6 Jun 2023
Cited by 4 | Viewed by 2716
Abstract
C. sinensis is an economically important crop for tea production that experiences increasing demand and good export potential. Therefore, crops need to be expanded, and high-quality planting material is required. Vegetative propagation by cuttings is the prevalent method; therefore, this paper explored its [...] Read more.
C. sinensis is an economically important crop for tea production that experiences increasing demand and good export potential. Therefore, crops need to be expanded, and high-quality planting material is required. Vegetative propagation by cuttings is the prevalent method; therefore, this paper explored its optimization potential modeled on cultivar ‘Jiukengzao’. This study wanted to deeply explore blue-light-induced adventitious root formation and development of tea cuttings, so we conducted short-term (0 h, 8 h, and 16 h) and long-term (30 d, 60 d, and 90 d) time-course analyses on tea cutting seedlings. Short-term, full-length transcriptome analysis showed that the expression of genes related to plant hormone signal transduction and auxin transport was highest at 16 h. Sixteen hours of light was considered as suitable for adventitious root growth and development of tea cuttings. Long-term phytohormone analysis showed that the trend of indole-3-carboxylic acid (ICA) change was: 60 d > 90 d > 30 d. Long-term, full-length transcriptome analysis showed that the gene expression trends in K2, K5, K6, and K8 clusters were: 90 d > 60 d > 30 d, and the opposite was observed in K1, K4, and K11 clusters. Kyoto Encyclopedia of Genes and Genomes (KEGG) analysis showed that most of the genes in these seven clusters are involved in “plant hormone signal transduction (ko04075)”. This includes auxin early responsive protein AUX/IAA, auxin response factor ARF, auxin-responsive protein SAUR, etc. In addition, genes related to auxin transport and synthesis were identified as PIN1, 3, 4, PILS2, 6, 7, flavin-containing monooxygenase YUC9, and YUC10, and the expression trend of these genes was mostly consistent with the change trend of ICA content. This study further explained the molecular mechanism of blue-light-induced adventitious root formation and development of tea cuttings. It is recommended that blue light can be used to promote the adventitious root growth and development of tea cuttings in practical production. Full article
(This article belongs to the Special Issue Advances in Tea Agronomy: From Yield to Quality — Volume II)
Show Figures

Figure 1

17 pages, 3315 KB  
Review
Precise Regulation of the TAA1/TAR-YUCCA Auxin Biosynthesis Pathway in Plants
by Pan Luo and Dong-Wei Di
Int. J. Mol. Sci. 2023, 24(10), 8514; https://doi.org/10.3390/ijms24108514 - 10 May 2023
Cited by 34 | Viewed by 7444
Abstract
The indole-3-pyruvic acid (IPA) pathway is the main auxin biosynthesis pathway in the plant kingdom. Local control of auxin biosynthesis through this pathway regulates plant growth and development and the responses to biotic and abiotic stresses. During the past decades, genetic, physiological, biochemical, [...] Read more.
The indole-3-pyruvic acid (IPA) pathway is the main auxin biosynthesis pathway in the plant kingdom. Local control of auxin biosynthesis through this pathway regulates plant growth and development and the responses to biotic and abiotic stresses. During the past decades, genetic, physiological, biochemical, and molecular studies have greatly advanced our understanding of tryptophan-dependent auxin biosynthesis. The IPA pathway includes two steps: Trp is converted to IPA by TRYPTOPHAN AMINOTRANSFERASE OF ARABIDOPSIS/TRYPTOPHAN AMINOTRANSFERASE RELATED PROTEINs (TAA1/TARs), and then IPA is converted to IAA by the flavin monooxygenases (YUCCAs). The IPA pathway is regulated at multiple levels, including transcriptional and post-transcriptional regulation, protein modification, and feedback regulation, resulting in changes in gene transcription, enzyme activity and protein localization. Ongoing research indicates that tissue-specific DNA methylation and miRNA-directed regulation of transcription factors may also play key roles in the precise regulation of IPA-dependent auxin biosynthesis in plants. This review will mainly summarize the regulatory mechanisms of the IPA pathway and address the many unresolved questions regarding this auxin biosynthesis pathway in plants. Full article
(This article belongs to the Special Issue Cell Signaling in Model Plants 3.0)
Show Figures

Figure 1

15 pages, 9787 KB  
Article
Genome-Wide Identification, Expression Analysis, and Potential Roles under Abiotic Stress of the YUCCA Gene Family in Mungbean (Vigna radiata L.)
by Ranran Wu, Jingbin Chen, Yun Lin, Qiyuan Jia, Yingjian Guo, Jinyang Liu, Qiang Yan, Chenchen Xue, Xin Chen and Xingxing Yuan
Int. J. Mol. Sci. 2023, 24(2), 1603; https://doi.org/10.3390/ijms24021603 - 13 Jan 2023
Cited by 13 | Viewed by 3108
Abstract
YUCCA, belonging to the class B flavin-dependent monooxygenases, catalyzes the rate-limiting step for endogenous auxin synthesis and is implicated in plant-growth regulation and stress response. Systematic analysis of the YUCCA gene family and its stress response benefits the dissection of regulation mechanisms [...] Read more.
YUCCA, belonging to the class B flavin-dependent monooxygenases, catalyzes the rate-limiting step for endogenous auxin synthesis and is implicated in plant-growth regulation and stress response. Systematic analysis of the YUCCA gene family and its stress response benefits the dissection of regulation mechanisms and breeding applications. In this study, 12 YUCCA genes were identified from the mungbean (Vigna radiata L.) genome and were named based on their similarity to AtYUCCAs. Phylogenetic analysis revealed that the 12 VrYUCCAs could be divided into 4 subfamilies. The evidence from enzymatic assays in vitro and transgenetic Arabidopsis in vivo indicated that all the isolated VrYUCCAs had biological activity in response to IAA synthesis. Expression pattern analysis showed that functional redundancy and divergence existed in the VrYUCCA gene family. Four VrYUCCAs were expressed in most tissues, and five VrYUCCAs were specifically highly expressed in the floral organs. The response toward five stresses, namely, auxin (indole-3-acetic acid, IAA), salinity, drought, high temperatures, and cold, was also investigated here. Five VrYUCCAs responded to IAA in the root, while only VrYUCCA8a was induced in the leaf. VrYUCCA2a, VrYUCCA6a, VrYUCCA8a, VrYUCCA8b, and VrYUCCA10 seemed to dominate under abiotic stresses, due to their sensitivity to the other four treatments. However, the response modes of the VrYUCCAs varied, indicating that they may regulate different stresses in distinct ways to finely adjust IAA content. The comprehensive analysis of the VrYUCCAs in this study lays a solid foundation for further investigation of VrYUCCA genes’ mechanisms and applications in breeding. Full article
(This article belongs to the Special Issue Function and Mechanism Analysis of Plant Stress Resistance Genes)
Show Figures

Figure 1

22 pages, 3820 KB  
Article
Identification of Key Genes during Ethylene-Induced Adventitious Root Development in Cucumber (Cucumis sativus L.)
by Yuzheng Deng, Chunlei Wang, Meiling Zhang, Lijuan Wei and Weibiao Liao
Int. J. Mol. Sci. 2022, 23(21), 12981; https://doi.org/10.3390/ijms232112981 - 26 Oct 2022
Cited by 10 | Viewed by 3041
Abstract
Ethylene (ETH), as a key plant hormone, plays critical roles in various processes of plant growth and development. ETH has been reported to induce adventitious rooting. Moreover, our previous studies have shown that exogenous ETH may induce plant adventitious root development in cucumber [...] Read more.
Ethylene (ETH), as a key plant hormone, plays critical roles in various processes of plant growth and development. ETH has been reported to induce adventitious rooting. Moreover, our previous studies have shown that exogenous ETH may induce plant adventitious root development in cucumber (Cucumis sativus L.). However, the key genes involved in this process are still unclear. To explore the key genes in ETH-induced adventitious root development, we employed a transcriptome technique and revealed 1415 differentially expressed genes (DEGs), with 687 DEGs up-regulated and 728 DEGs down-regulated. Using Kyoto Encyclopedia of Genes and Genomes (KEGG) pathway analysis, we further identified critical pathways that were involved in ETH-induced adventitious root development, including carbon metabolism (starch and sucrose metabolism, glycolysis/gluconeogenesis, citrate cycle (TCA cycle), oxidative phosphorylation, fatty acid biosynthesis, and fatty acid degradation), secondary metabolism (phenylalanine metabolism and flavonoid biosynthesis) and plant hormone signal transduction. In carbon metabolism, ETH reduced the content of sucrose, glucose, starch, the activity of sucrose synthase (SS), sucrose–phosphate synthase (SPS) and hexokinase (HK), and the expressions of CsHK2, pyruvate kinase2 (CsPK2), and CsCYP86A1, whereas it enhanced the expressions of β-amylase 1 (CsBAM1) and β-amylase 3 (CsBAM3). In secondary metabolism, the transcript levels of phenylalanine ammonia-lyase (CsPAL) and flavonoid 3′-monooxygenase (CsF3′M) were negatively regulated, and that of primary-amine oxidase (CsPAO) was positively regulated by ETH. Additionally, the indole-3-acetic acid (IAA) content and the expressions of auxin and ETH signaling transduction-related genes (auxin transporter-like protein 5 (CsLAX5), CsGH3.17, CsSUAR50, and CsERS) were suppressed, whereas the abscisic acid (ABA) content and the expressions of ABA and BR signaling transduction-related genes (CsPYL1, CsPYL5, CsPYL8, BRI1-associated kinase 1 (CsBAK1), and CsXTH3) were promoted by ETH. Furthermore, the mRNA levels of these genes were confirmed by real-time PCR (RT-qPCR). These results indicate that genes related to carbon metabolism, secondary metabolite biosynthesis, and plant hormone signaling transduction are involved in ETH-induced adventitious root development. This work identified the key pathways and genes in ETH-induced adventitious rooting in cucumber, which may provide new insights into ETH-induced adventitious root development and will be useful for investigating the molecular roles of key genes in this process in further studies. Full article
(This article belongs to the Special Issue Omics Study to Uncover Signalling and Gene Regulation in Plants)
Show Figures

Figure 1

15 pages, 3993 KB  
Article
Study on Regulation Mechanism of Tomato Root Growth in Greenhouse under Cycle Aerated Subsurface Drip Irrigation
by Qian Zhang, Peng Zhang, Yunpeng Deng, Chitao Sun, Xiaoxu Tian, Bingcheng Si, Bo Li, Xiaohong Guo, Fusheng Liu and Zhenhua Zhang
Agronomy 2022, 12(11), 2609; https://doi.org/10.3390/agronomy12112609 - 24 Oct 2022
Cited by 7 | Viewed by 3711
Abstract
Aerobic irrigation can effectively improve the oxygen environment in the root zone, and enhance crop quality and yield. However, how aerobic irrigation regulates root growth has not been elucidated. In this study, tomato plants were irrigated with three levels of oxygen (high, medium, [...] Read more.
Aerobic irrigation can effectively improve the oxygen environment in the root zone, and enhance crop quality and yield. However, how aerobic irrigation regulates root growth has not been elucidated. In this study, tomato plants were irrigated with three levels of oxygen (high, medium, and low) under underground drip irrigation. The morphology, activity, transcriptome, and hormone content of tomato roots under oxygen irrigation were analyzed. We found that the aeration irrigation significantly promoted root development. Notably, in the high-aeration irrigation treatment (HAI), the total root length, total surface area, total volume, and root activity were 12.41%, 43.2%, 79.1%, and 24.15% higher than in the non-aeration irrigation treatment (CK), respectively. The transcriptome of tomato roots under aeration irrigation was determined with a total of 272 differentially expressed genes (DEGs), including 131 up-regulated and 141 down-regulated genes. The Kyoto encyclopedia of genes and genomes (KEGG) analysis revealed that the DEGs were enriched mainly in the metabolic pathways and plant hormone signal transduction. Among the plant hormone signal transduction, 50% of DEGs belonged to IAA signal-related genes and were upregulated. LC-MS analysis showed that the content of auxin hormones in the tomato roots subjected to aeration irrigation was significantly higher than that in CK. The content of Indole-3-acetic acid (IAA), Indole-3-carboxylic acid (ICA) and Indole-3-carboxaldehyde (ICAld) were 2.3, 2.14 and 1.45 times higher than those of the CK, but insignificant effects were exerted on the contents of cytokinins, salicylic acid, jasmonic acid, abscisic acid, and ethylene. Meanwhile, the key enzyme of auxin synthesis flavin monooxygenase (YUCCA) was significantly up-regulated. The aforementioned results show that aeration irrigation may promote the growth and development of roots by auxin regulation. Full article
(This article belongs to the Special Issue Water-Saving in Agriculture: From Soil to Plant)
Show Figures

Figure 1

13 pages, 2320 KB  
Article
Discovery of New Phenylacetone Monooxygenase Variants for the Development of Substituted Indigoids through Biocatalysis
by Nicolás Núñez-Navarro, Javier Salazar Muñoz, Francisco Castillo, César A. Ramírez-Sarmiento, Ignacio Poblete-Castro, Flavia C. Zacconi and Loreto P. Parra
Int. J. Mol. Sci. 2022, 23(20), 12544; https://doi.org/10.3390/ijms232012544 - 19 Oct 2022
Cited by 9 | Viewed by 3676
Abstract
Indigoids are natural pigments obtained from plants by ancient cultures. Romans used them mainly as dyes, whereas Asian cultures applied these compounds as treatment agents for several diseases. In the modern era, the chemical industry has made it possible to identify and develop [...] Read more.
Indigoids are natural pigments obtained from plants by ancient cultures. Romans used them mainly as dyes, whereas Asian cultures applied these compounds as treatment agents for several diseases. In the modern era, the chemical industry has made it possible to identify and develop synthetic routes to obtain them from petroleum derivatives. However, these processes require high temperatures and pressures and large amounts of solvents, acids, and alkali agents. Thus, enzyme engineering and the development of bacteria as whole-cell biocatalysts emerges as a promising green alternative to avoid the use of these hazardous materials and consequently prevent toxic waste generation. In this research, we obtained two novel variants of phenylacetone monooxygenase (PAMO) by iterative saturation mutagenesis. Heterologous expression of these two enzymes, called PAMOHPCD and PAMOHPED, in E. coli was serendipitously found to produce indigoids. These interesting results encourage us to characterize the thermal stability and enzyme kinetics of these new variants and to evaluate indigo and indirubin production in a whole-cell system by HPLC. The highest yields were obtained with PAMOHPCD supplemented with L-tryptophan, producing ~3000 mg/L indigo and ~130.0 mg/L indirubin. Additionally, both enzymes could oxidize and produce several indigo derivatives from substituted indoles, with PAMOHPCD being able to produce the well-known Tyrian purple. Our results indicate that the PAMO variants described herein have potential application in the textile, pharmaceutics, and semiconductors industries, prompting the use of environmentally friendly strategies to obtain a diverse variety of indigoids. Full article
(This article belongs to the Special Issue Biocatalysis and Bioengineering)
Show Figures

Graphical abstract

14 pages, 3697 KB  
Article
Genome-Wide Identification and Expression Analysis of the PpYUCCA Gene Family in Weeping Peach Trees (Prunus persica ‘Pendula’)
by Yuyan Zhang, Qinsi Mao, Ruijuan Ma, Jianlan Xu and Mingliang Yu
Horticulturae 2022, 8(10), 878; https://doi.org/10.3390/horticulturae8100878 - 23 Sep 2022
Cited by 2 | Viewed by 2489
Abstract
Auxin is an important endogenous plant hormone that is usually present as indole-3-acetic acid (IAA). The flavin monooxygenase YUCCA is the rate-limiting enzyme of IAA biosynthesis and plays an important regulatory role in plant growth and development. To further investigate the function of [...] Read more.
Auxin is an important endogenous plant hormone that is usually present as indole-3-acetic acid (IAA). The flavin monooxygenase YUCCA is the rate-limiting enzyme of IAA biosynthesis and plays an important regulatory role in plant growth and development. To further investigate the function of the YUCCA gene family in weeping peach trees, members of the YUCCA gene family were identified via bioinformatics analysis. The gene structure and conserved domains of the weeping peach YUCCA genes were investigated, and phylogenetic analysis and gene annotation were carried out. Fourteen PpYUCCAs were identified in the weeping peach variety ‘Hongchuizhi’ and were found to be randomly located on five different chromosomes. Moreover, the prediction of subcellular localization showed that most of the YUCCA proteins were localized in the cytoplasm. Based on our transcriptome analysis, only nine PpYUCCAs, including PpYUCCA1, PpYUCCA3/4/5/6, PpYUCCA9, and PpYUCCA12/13/14, were expressed in the weeping peach branches, which could result in the accumulation of auxin. PpYUCCA6/12 may play a critical role in the appearance of the weeping trait, as indicated by the higher expression levels found in the Hongchuizhi variety compared with the Xiahui 6 variety. The results of this study provide a foundation for further research on the biological functions of PpYUCCAs in weeping peach trees. Full article
(This article belongs to the Section Genetics, Genomics, Breeding, and Biotechnology (G2B2))
Show Figures

Figure 1

12 pages, 4056 KB  
Article
Production of Indigo by Recombinant Escherichia coli with Expression of Monooxygenase, Tryptophanase, and Molecular Chaperone
by Lingyan Du, Jianming Yue, Yiying Zhu and Sheng Yin
Foods 2022, 11(14), 2117; https://doi.org/10.3390/foods11142117 - 16 Jul 2022
Cited by 18 | Viewed by 5594
Abstract
Indigo is an important pigment widely used in industries of food, cosmetics, and textile. In this work, the styrene monooxygenase StyAB from Pseudomonas putida was co-expressed with the tryptophanase TnaA and the chaperone groES-groEL in Escherichia coli for indigo production. Over-expression of the [...] Read more.
Indigo is an important pigment widely used in industries of food, cosmetics, and textile. In this work, the styrene monooxygenase StyAB from Pseudomonas putida was co-expressed with the tryptophanase TnaA and the chaperone groES-groEL in Escherichia coli for indigo production. Over-expression of the gene styAB endowed the recombinant E. coli AB with the capacity of indigo biosynthesis from indole and tryptophan. Tryptophan fermentation in E. coli AB generated about five times more indigo than that from indole, and the maximum 530 mg/L of indigo was obtained from 1.2 mg/mL of tryptophan. The gene TnaA was then co-expressed with styAB, and the tryptophanase activity significantly increased in the recombinant E. coli ABT. However, TnaA expression led to a decrease in the activity of StyAB and indigo yield in E. coli ABT. Furthermore, the plasmid pGro7 harboring groES-groEL was introduced into E. coli AB, which obviously promoted the activity of StyAB and accelerated indigo biosynthesis in the recombinant E. coli ABP. In addition, the maximum yield of indigo was further increased to 550 mg/L from 1.2 mg/mL of tryptophan in E. coli ABP. The genetic manipulation strategy proposed in this work could provide new insights into construction of indigo biosynthesis cell factory for industrial production. Full article
(This article belongs to the Special Issue Microbiological Safety and Quality of Fermented Products)
Show Figures

Figure 1

17 pages, 2513 KB  
Article
Transcriptome Analysis Reveals Genetic Factors Related to Callus Induction in Barley
by Zhengyuan Xu, Fengyue Wang, Yishan Tu, Yunfeng Xu, Qiufang Shen and Guoping Zhang
Agronomy 2022, 12(3), 749; https://doi.org/10.3390/agronomy12030749 - 21 Mar 2022
Cited by 9 | Viewed by 4187
Abstract
Barley is an important cereal crop worldwide. Its genetic transformation is now limited to very few cultivars because of the high genotype dependence of embryogenic callus. To reveal the key genes or factors controlling the callus induction and plantlet regeneration in barley, we [...] Read more.
Barley is an important cereal crop worldwide. Its genetic transformation is now limited to very few cultivars because of the high genotype dependence of embryogenic callus. To reveal the key genes or factors controlling the callus induction and plantlet regeneration in barley, we compared the transcriptomic profiles of immature embryos of Golden Promise and ZU9, which differed dramatically in the efficiency of the genetic transformation. The samples were taken at 0, 5, 10 and 20 days of the culture, respectively. In total, 5386 up-regulated and 6257 down-regulated genes were identified in Golden Promise. Several genes, identified exclusively in GP callus, were selected for further investigation. These genes were mainly involved in protein metabolism, energy metabolism, stress response, detoxification and ubiquitin–proteasome. Four YUCCA flavin monooxygenases, one PIN-FORMED, one tryptophan aminotransferase related, three small auxin up RNA, three indole-3-acetic acid and one adenylate isopentenyl transferase, seven cytokinin oxidase/dehydrogenase, three Arabidopsis histidine kinase, three Arabidopsis histidine phosphotransfer protein, and one Arabidopsis response regulator were differentially expressed in the calli of the two barley genotypes, suggesting that biosynthesis, response and transport of auxin and cytokinin might be associated with cell reprogramming during callus induction. The current results provide insights into molecular mechanisms of callus induction at an early developmental stage and are helpful for optimizing the tissue culture system in barley. Full article
Show Figures

Figure 1

15 pages, 50923 KB  
Article
H2O2 Functions as a Downstream Signal of IAA to Mediate H2S-Induced Chilling Tolerance in Cucumber
by Xiaowei Zhang, Yanyan Zhang, Chenxiao Xu, Kun Liu, Huangai Bi and Xizhen Ai
Int. J. Mol. Sci. 2021, 22(23), 12910; https://doi.org/10.3390/ijms222312910 - 29 Nov 2021
Cited by 24 | Viewed by 2846
Abstract
Hydrogen sulfide (H2S) plays a crucial role in regulating chilling tolerance. However, the role of hydrogen peroxide (H2O2) and auxin in H2S-induced signal transduction in the chilling stress response of plants was unclear. In this [...] Read more.
Hydrogen sulfide (H2S) plays a crucial role in regulating chilling tolerance. However, the role of hydrogen peroxide (H2O2) and auxin in H2S-induced signal transduction in the chilling stress response of plants was unclear. In this study, 1.0 mM exogenous H2O2 and 75 μM indole-3-acetic acid (IAA) significantly improved the chilling tolerance of cucumber seedlings, as demonstrated by the mild plant chilling injury symptoms, lower chilling injury index (CI), electrolyte leakage (EL), and malondialdehyde content (MDA) as well as higher levels of photosynthesis and cold-responsive genes under chilling stress. IAA-induced chilling tolerance was weakened by N, N′-dimethylthiourea (DMTU, a scavenger of H2O2), but the polar transport inhibitor of IAA (1-naphthylphthalamic acid, NPA) did not affect H2O2-induced mitigation of chilling stress. IAA significantly enhanced endogenous H2O2 synthesis, but H2O2 had minimal effects on endogenous IAA content in cucumber seedlings. In addition, the H2O2 scavenger DMTU, inhibitor of H2O2 synthesis (diphenyleneiodonium chloride, DPI), and IAA polar transport inhibitor NPA reduced H2S-induced chilling tolerance. Sodium hydrosulfide (NaHS) increased H2O2 and IAA levels, flavin monooxygenase (FMO) activity, and respiratory burst oxidase homolog (RBOH1) and FMO-like protein (YUCCA2) mRNA levels in cucumber seedlings. DMTU, DPI, and NPA diminished NaHS-induced H2O2 production, but DMTU and DPI did not affect IAA levels induced by NaHS during chilling stress. Taken together, the present data indicate that H2O2 as a downstream signal of IAA mediates H2S-induced chilling tolerance in cucumber seedlings. Full article
Show Figures

Figure 1

Back to TopTop