Sign in to use this feature.

Years

Between: -

Subjects

remove_circle_outline
remove_circle_outline
remove_circle_outline
remove_circle_outline
remove_circle_outline
remove_circle_outline
remove_circle_outline
remove_circle_outline
remove_circle_outline

Journals

Article Types

Countries / Regions

Search Results (46)

Search Parameters:
Keywords = inactivating point mutation

Order results
Result details
Results per page
Select all
Export citation of selected articles as:
26 pages, 2824 KB  
Review
The Mechanisms of Resistance to JAK Inhibitors in Lymphoid Leukemias: A Scoping Review of Evidence from Preclinical Models and Case Reports
by Daniel Martínez Anaya, Marian Valladares Coyotecatl, Maria del Pilar Navarrete Meneses, Sergio Enríquez Flores and Patricia Pérez-Vera
Int. J. Mol. Sci. 2025, 26(18), 9111; https://doi.org/10.3390/ijms26189111 - 18 Sep 2025
Viewed by 380
Abstract
The use of JAK inhibitors (JAKi) represents a promising therapeutic approach for patients with lymphoid leukemias (Lym-L). Clinical trials are ongoing to evaluate the safety and efficacy of JAK inhibitors. Over the last years, there have been reports of preclinical Lym-L models that [...] Read more.
The use of JAK inhibitors (JAKi) represents a promising therapeutic approach for patients with lymphoid leukemias (Lym-L). Clinical trials are ongoing to evaluate the safety and efficacy of JAK inhibitors. Over the last years, there have been reports of preclinical Lym-L models that developed JAKi resistance, and reports of patients treated with JAKi who experienced treatment failure. Although evidence shows that there are diverse JAKi mechanisms, no review studies have been performed that summarize and discuss this information. This scoping review aimed to provide an updated overview of the mechanisms underlying JAKi molecular resistance in Lym-L. According to a scoping review PRISMA guidelines, a search was conducted in the PubMed and Europe PMC databases for studies published from 2010 to 2024. We included articles that described the molecular resistance to JAKi in Lym-L preclinical models or patients. The search was complemented by a review of laboratory-engineered resistant mutations in genomic datasets to obtain more information about their presence in patients with Lym-L. Twenty-two articles were eligible for this review, and six different mechanisms of molecular resistance were identified: (1) point mutations in the kinase domain, (2) cooperation between double-JAK mutants, (3) inactivation of phosphatases, (4) evasion of JAK inhibition due to trans-phosphorylation of JAK family proteins, (5) upregulation of pro-survival proteins, and (6) activation of kinase cross-signaling pathways. The integrated evidence enabled the identification of specific mechanisms of molecular resistance to JAKi in Lym-L, as well as promising therapeutic approaches to prevent them. These include selecting a sensitive JAKi, choosing an effective dosage regimen, and combining inhibitory molecules. Full article
(This article belongs to the Special Issue Advances in Molecular Target and Anti-Cancer Therapies)
Show Figures

Figure 1

11 pages, 775 KB  
Review
Cooperation Between Aflatoxin-Induced p53 Aberrations and Hepatitis B Virus in Hepatocellular Carcinoma
by Carolina Moreno-León and Francisco Aguayo
J. Xenobiot. 2025, 15(4), 96; https://doi.org/10.3390/jox15040096 - 20 Jun 2025
Cited by 1 | Viewed by 2125
Abstract
Hepatocellular carcinoma (HCC) imposes a significant burden on global public health. Exposure to aflatoxins, potent mycotoxins produced by Aspergillus fungi contaminating staple foods, and chronic hepatitis B virus (HBV) infection are major etiological factors, especially where they co-exist. This review examines the critical [...] Read more.
Hepatocellular carcinoma (HCC) imposes a significant burden on global public health. Exposure to aflatoxins, potent mycotoxins produced by Aspergillus fungi contaminating staple foods, and chronic hepatitis B virus (HBV) infection are major etiological factors, especially where they co-exist. This review examines the critical role of the p53 tumor suppressor pathway as a primary target and convergence point for the carcinogenic actions of aflatoxins and HBV. Aflatoxin B1 (AFB1), a Group 1 carcinogen, exerts significant genotoxicity, characteristically inducing a specific hotspot mutation (R249S) in the TP53 gene via DNA adduct formation, thereby compromising p53’s critical tumor suppressor functions. This R249S mutation is considered a molecular fingerprint of aflatoxin exposure. Concurrently, the HBV X protein (HBx) functionally inactivates wild-type p53 through direct binding and by promoting its degradation. The synergistic disruption of the p53 pathway, driven by AFB1-induced mutation and amplified by HBV-mediated functional inhibition, significantly enhances the risk of HCC development. This review addresses how aflatoxin exposure alters key aspects of p53 and how this damage interacts with HBV-mediated p53 suppression, providing crucial insights into hepatocarcinogenesis. The knowledge synthesized here underscores the importance of mitigating aflatoxin exposure alongside HBV control for effective HCC prevention and treatment strategies. Full article
Show Figures

Figure 1

34 pages, 1546 KB  
Review
Acquired Bacterial Resistance to Antibiotics and Resistance Genes: From Past to Future
by Michela Galgano, Francesco Pellegrini, Elisabetta Catalano, Loredana Capozzi, Laura Del Sambro, Alessio Sposato, Maria Stella Lucente, Violetta Iris Vasinioti, Cristiana Catella, Amienwanlen Eugene Odigie, Maria Tempesta, Annamaria Pratelli and Paolo Capozza
Antibiotics 2025, 14(3), 222; https://doi.org/10.3390/antibiotics14030222 - 21 Feb 2025
Cited by 10 | Viewed by 11007
Abstract
The discovery, commercialization, and regular administration of antimicrobial agents have revolutionized the therapeutic paradigm, making it possible to treat previously untreatable and fatal infections. However, the excessive use of antibiotics has led to develop resistance soon after their use in clinical practice, to [...] Read more.
The discovery, commercialization, and regular administration of antimicrobial agents have revolutionized the therapeutic paradigm, making it possible to treat previously untreatable and fatal infections. However, the excessive use of antibiotics has led to develop resistance soon after their use in clinical practice, to the point of becoming a global emergency. The mechanisms of bacterial resistance to antibiotics are manifold, including mechanisms of destruction or inactivation, target site modification, or active efflux, and represent the main examples of evolutionary adaptation for the survival of bacterial species. The acquirement of new resistance mechanisms is a consequence of the great genetic plasticity of bacteria, which triggers specific responses that result in mutational adaptation, acquisition of genetic material, or alteration of gene expression, virtually producing resistance to all currently available antibiotics. Understanding resistance processes is critical to the development of new antimicrobial agents to counteract drug-resistant microorganisms. In this review, both the mechanisms of action of antibiotic resistance (AMR) and the antibiotic resistance genes (ARGs) mainly found in clinical and environmental bacteria will be reviewed. Furthermore, the evolutionary background of multidrug-resistant bacteria will be examined, and some promising elements to control or reduce the emergence and spread of AMR will be proposed. Full article
Show Figures

Figure 1

15 pages, 2477 KB  
Article
Identification and Characterization of a Novel B Cell Epitope of ASFV Virulence Protein B125R Monoclonal Antibody
by Yanyan Zhao, Haojie Ren, Zhizhao Lin, Saiyan Shi, Biao Zhang, Yuhang Zhang, Shichong Han, Wen-Rui He, Bo Wan, Man Hu and Gai-Ping Zhang
Viruses 2024, 16(8), 1257; https://doi.org/10.3390/v16081257 - 5 Aug 2024
Cited by 2 | Viewed by 1903
Abstract
The African swine fever virus (ASFV) is an ancient, structurally complex, double-stranded DNA virus that causes African swine fever. Since its discovery in Kenya and Africa in 1921, no effective vaccine or antiviral strategy has been developed. Therefore, the selection of more suitable [...] Read more.
The African swine fever virus (ASFV) is an ancient, structurally complex, double-stranded DNA virus that causes African swine fever. Since its discovery in Kenya and Africa in 1921, no effective vaccine or antiviral strategy has been developed. Therefore, the selection of more suitable vaccines or antiviral targets is the top priority to solve the African swine fever virus problem. B125R, one of the virulence genes of ASFV, encodes a non-structural protein (pB125R), which is important in ASFV infection. However, the epitope of pB125R is not well characterized at present. We observed that pB125R is specifically recognized by inactivated ASFV-positive sera, suggesting that it has the potential to act as a protective antigen against ASFV infection. Elucidation of the antigenic epitope within pB125R could facilitate the development of an epitope-based vaccine targeting ASFV. In this study, two strains of monoclonal antibodies (mAbs) against pB125R were produced by using the B cell hybridoma technique, named 9G11 and 15A9. The antigenic epitope recognized by mAb 9G11 was precisely located by using a series of truncated ASFV pB125R. The 52DPLASQRDIYY62 (epitope on ASFV pB125R) was the smallest epitope recognized by mAb 9G11 and this epitope was highly conserved among different strains. The key amino acid sites were identified as D52, Q57, R58, and Y62 by the single-point mutation of 11 amino acids of the epitope by alanine scanning. In addition, the immunological effects of the epitope (pB125R-DY) against 9G11 were evaluated in mice, and the results showed that both full-length pB125R and the epitope pB125R-DY could induce effective humoral and cellular immune responses in mice. The mAbs obtained in this study reacted with the eukaryotic-expressed antigen proteins and the PAM cell samples infected with ASFV, indicating that the mAb can be used as a good tool for the detection of ASFV antigen infection. The B cell epitopes identified in this study provide a fundamental basis for the research and development of epitope-based vaccines against ASFV. Full article
(This article belongs to the Section Animal Viruses)
Show Figures

Figure 1

12 pages, 1175 KB  
Article
NGS-Based Identification of Two Novel PCDH19 Mutations in Female Patients with Early-Onset Epilepsy
by Renata Szalai, Kinga Hadzsiev, Agnes Till, Andras Fogarasi, Timea Bodo, Gergely Buki, Zsolt Banfai and Judit Bene
Int. J. Mol. Sci. 2024, 25(11), 5732; https://doi.org/10.3390/ijms25115732 - 24 May 2024
Viewed by 2219
Abstract
Developmental and epileptic encephalopathy-9 (DEE9) is characterized by seizure onset in infancy, mild to severe intellectual impairment, and psychiatric features and is caused by a mutation in the PCDH19 gene on chromosome Xq22. The rare, unusual X-linked type of disorder affects heterozygous females [...] Read more.
Developmental and epileptic encephalopathy-9 (DEE9) is characterized by seizure onset in infancy, mild to severe intellectual impairment, and psychiatric features and is caused by a mutation in the PCDH19 gene on chromosome Xq22. The rare, unusual X-linked type of disorder affects heterozygous females and mosaic males; transmitting males are unaffected. In our study, 165 patients with epilepsy were tested by Next Generation Sequencing (NGS)-based panel and exome sequencing using Illumina technology. PCDH19 screening identified three point mutations, one indel, and one 29 bp-long deletion in five unrelated female probands. Two novel mutations, c.1152_1180del (p.Gln385Serfs*6) and c.830_831delinsAA (p.Phe277*), were identified and found to be de novo pathogenic. Moreover, among the three inherited mutations, two originated from asymptomatic mothers and one from an affected father. The PCDH19 c.1682C>T and c.1711G>T mutations were present in the DNA samples of asymptomatic mothers. After targeted parental testing, X chromosome inactivation tests and Sanger sequencing were carried out for mosaicism examination on maternal saliva samples in the two asymptomatic PCDH19 mutation carrier subjects. Tissue mosaicism and X-inactivation tests were negative. Our results support the opportunity for reduced penetrance in DEE9 and contribute to expanding the genotype–phenotype spectrum of PCDH19-related epilepsy. Full article
(This article belongs to the Special Issue Genetic, Genomic and Metabolomic Investigation of Rare Diseases)
Show Figures

Figure 1

25 pages, 2508 KB  
Review
Unusual and Unconsidered Mechanisms of Bacterial Resilience and Resistance to Quinolones
by Joaquim Ruiz
Life 2024, 14(3), 383; https://doi.org/10.3390/life14030383 - 14 Mar 2024
Cited by 3 | Viewed by 2622
Abstract
Quinolone resistance has been largely related to the presence of specific point mutations in chromosomal targets, with an accessory role of impaired uptake and enhanced pump-out. Meanwhile the relevance of transferable mechanisms of resistance able to protect the target of pump-out or inactivate [...] Read more.
Quinolone resistance has been largely related to the presence of specific point mutations in chromosomal targets, with an accessory role of impaired uptake and enhanced pump-out. Meanwhile the relevance of transferable mechanisms of resistance able to protect the target of pump-out or inactivate quinolones has been increasingly reported since 1998. Nevertheless, bacteria have other strategies and mechanisms allowing them to survive and even proliferate in the presence of quinolones, which might be qualified as resistance or resilience mechanisms. These include decreasing levels of quinolone target production, transient amoeba protection, benthonic lifestyle, nutrient-independent slow growth, activation of stringent response, inactivation or degradation of quinolones as well as apparently unrelated or forgotten chromosomal mutations. These mechanisms have been largely overlooked, either because of the use of classical approaches to antibiotic resistance determination or due to the low increase in final minimum inhibitory concentration levels. This article is devoted to a review of a series of these mechanisms. Full article
(This article belongs to the Special Issue Antibiotic Resistance in Biofilm: 2nd Edition)
Show Figures

Figure 1

22 pages, 8507 KB  
Article
A Glycosyl Hydrolase 30 Family Xylanase from the Rumen Metagenome and Its Effects on In Vitro Ruminal Fermentation of Wheat Straw
by Longzhang Tang, Xiaowen Lei, Kehui Ouyang, Lei Wang, Qinghua Qiu, Yanjiao Li, Yitian Zang, Chanjuan Liu and Xianghui Zhao
Animals 2024, 14(1), 118; https://doi.org/10.3390/ani14010118 - 28 Dec 2023
Cited by 3 | Viewed by 1733
Abstract
The challenge of wheat straw as a ruminant feed is its low ruminal digestibility. This study investigated the impact of a xylanase called RuXyn, derived from the rumen metagenome of beef cattle, on the in vitro ruminal fermentation of wheat straw. RuXyn encoded [...] Read more.
The challenge of wheat straw as a ruminant feed is its low ruminal digestibility. This study investigated the impact of a xylanase called RuXyn, derived from the rumen metagenome of beef cattle, on the in vitro ruminal fermentation of wheat straw. RuXyn encoded 505 amino acids and was categorized within subfamily 8 of the glycosyl hydrolase 30 family. RuXyn was heterologously expressed in Escherichia coli and displayed its highest level of activity at pH 6.0 and 40 °C. RuXyn primarily hydrolyzed xylan, while it did not show any noticeable activity towards other substrates, including carboxymethylcellulose and Avicel. At concentrations of 5 mM, Mn2+ and dithiothreitol significantly enhanced RuXyn’s activity by 73% and 20%, respectively. RuXyn’s activity was almost or completely inactivated in the presence of Cu2+, even at low concentrations. The main hydrolysis products of corncob xylan by RuXyn were xylopentose, xylotriose, and xylotetraose. RuXyn hydrolyzed wheat straw and rice straw more effectively than it did other agricultural by-products. A remarkable synergistic effect was observed between RuXyn and a cellulase cocktail on wheat straw hydrolysis. Supplementation with RuXyn increased dry matter digestibility; acetate, propionate, valerate, and total volatile fatty acid yields; NH3-N concentration, and total bacterial number during in vitro fermentation of wheat straw relative to the control. RuXyn’s inactivity at 60 °C and 70 °C was remedied by mutating proline 151 to phenylalanine and aspartic acid 204 to leucine, boosting activity to 20.3% and 21.8% of the maximum activity at the respective temperatures. As an exogenous enzyme preparation, RuXyn exhibits considerable potential to improve ruminal digestion and the utilization of wheat straw in ruminants. As far as we know, this is the first study on a GH30 xylanase promoting the ruminal fermentation of agricultural straws. The findings demonstrate that the utilization of RuXyn can significantly enhance the ruminal digestibility of wheat straw by approximately 10 percentage points. This outcome signifies the emergence of a novel and highly efficient enzyme preparation that holds promise for the effective utilization of wheat straw, a by-product of crop production, in ruminants. Full article
(This article belongs to the Section Cattle)
Show Figures

Figure 1

15 pages, 3430 KB  
Article
Testing a Recombinant Form of Tetanus Toxoid as a Carrier Protein for Glycoconjugate Vaccines
by Davide Oldrini, Roberta Di Benedetto, Martina Carducci, Daniele De Simone, Luisa Massai, Renzo Alfini, Barbara Galli, Brunella Brunelli, Amanda Przedpelski, Joseph T. Barbieri, Omar Rossi, Carlo Giannelli, Rino Rappuoli, Francesco Berti and Francesca Micoli
Vaccines 2023, 11(12), 1770; https://doi.org/10.3390/vaccines11121770 - 28 Nov 2023
Cited by 2 | Viewed by 3316
Abstract
Glycoconjugate vaccines play a major role in the prevention of infectious diseases worldwide, with significant impact on global health, enabling the polysaccharides to induce immunogenicity in infants and immunological memory. Tetanus toxoid (TT), a chemically detoxified bacterial toxin, is among the few carrier [...] Read more.
Glycoconjugate vaccines play a major role in the prevention of infectious diseases worldwide, with significant impact on global health, enabling the polysaccharides to induce immunogenicity in infants and immunological memory. Tetanus toxoid (TT), a chemically detoxified bacterial toxin, is among the few carrier proteins used in licensed glycoconjugate vaccines. The recombinant full-length 8MTT was engineered in E. coli with eight individual amino acid mutations to inactivate three toxin functions. Previous studies in mice showed that 8MTT elicits a strong IgG response, confers protection, and can be used as a carrier protein. Here, we compared 8MTT to traditional carrier proteins TT and cross-reactive material 197 (CRM197), using different polysaccharides as models: Group A Streptococcus cell-wall carbohydrate (GAC), Salmonella Typhi Vi, and Neisseria meningitidis serogroups A, C, W, and Y. The persistency of the antibodies induced, the ability of the glycoconjugates to elicit booster response after re-injection at a later time point, the eventual carrier-induced epitopic suppression, and immune interference in multicomponent formulations were also evaluated. Overall, immunogenicity responses obtained with 8MTT glycoconjugates were compared to those obtained with corresponding TT and, in some cases, were higher than those induced by CRM197 glycoconjugates. Our results support the use of 8MTT as a good alternative carrier protein for glycoconjugate vaccines, with advantages in terms of manufacturability compared to TT. Full article
Show Figures

Figure 1

18 pages, 2489 KB  
Article
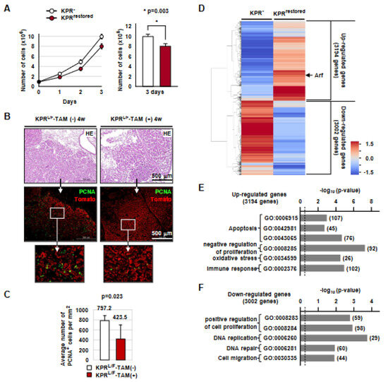
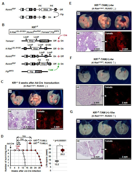
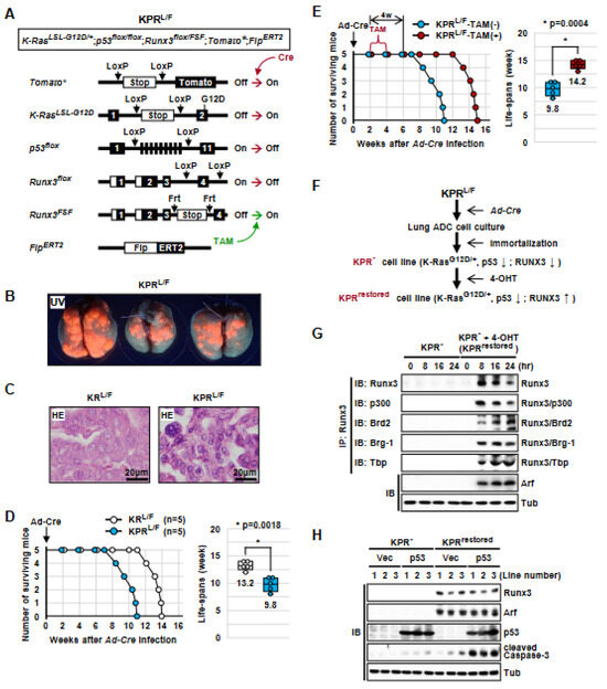
Runx3 Restoration Regresses K-Ras-Activated Mouse Lung Cancers and Inhibits Recurrence
by Ja-Yeol Lee, Jung-Won Lee, Tae-Geun Park, Sang-Hyun Han, Seo-Yeong Yoo, Kyoung-Mi Jung, Da-Mi Kim, Ok-Jun Lee, Dohun Kim, Xin-Zi Chi, Eung-Gook Kim, You-Soub Lee and Suk-Chul Bae
Cells 2023, 12(20), 2438; https://doi.org/10.3390/cells12202438 - 11 Oct 2023
Cited by 2 | Viewed by 2505
Abstract
Oncogenic K-RAS mutations occur in approximately 25% of human lung cancers and are most frequently found in codon 12 (G12C, G12V, and G12D). Mutated K-RAS inhibitors have shown beneficial results in many patients; however, the inhibitors specifically target K-RASG12C and acquired resistance [...] Read more.
Oncogenic K-RAS mutations occur in approximately 25% of human lung cancers and are most frequently found in codon 12 (G12C, G12V, and G12D). Mutated K-RAS inhibitors have shown beneficial results in many patients; however, the inhibitors specifically target K-RASG12C and acquired resistance is a common occurrence. Therefore, new treatments targeting all kinds of oncogenic K-RAS mutations with a durable response are needed. RUNX3 acts as a pioneer factor of the restriction (R)-point, which is critical for the life and death of cells. RUNX3 is inactivated in most K-RAS-activated mouse and human lung cancers. Deletion of mouse lung Runx3 induces adenomas (ADs) and facilitates the development of K-Ras-activated adenocarcinomas (ADCs). In this study, conditional restoration of Runx3 in an established K-Ras-activated mouse lung cancer model regressed both ADs and ADCs and suppressed cancer recurrence, markedly increasing mouse survival. Runx3 restoration suppressed K-Ras-activated lung cancer mainly through Arf-p53 pathway-mediated apoptosis and partly through p53-independent inhibition of proliferation. This study provides in vivo evidence supporting RUNX3 as a therapeutic tool for the treatment of K-RAS-activated lung cancers with a durable response. Full article
Show Figures

Figure 1

12 pages, 498 KB  
Review
Updates on Larynx Cancer: Risk Factors and Oncogenesis
by Carlotta Liberale, Davide Soloperto, Alessandro Marchioni, Daniele Monzani and Luca Sacchetto
Int. J. Mol. Sci. 2023, 24(16), 12913; https://doi.org/10.3390/ijms241612913 - 18 Aug 2023
Cited by 62 | Viewed by 7675
Abstract
Laryngeal cancer is a very common tumor in the upper aero-digestive tract. Understanding its biological mechanisms has garnered significant interest in recent years. The development of laryngeal squamous cell carcinoma (LSCC) follows a multistep process starting from precursor lesions in the epithelium. Various [...] Read more.
Laryngeal cancer is a very common tumor in the upper aero-digestive tract. Understanding its biological mechanisms has garnered significant interest in recent years. The development of laryngeal squamous cell carcinoma (LSCC) follows a multistep process starting from precursor lesions in the epithelium. Various risk factors have been associated with laryngeal tumors, including smoking, alcohol consumption, opium use, as well as infections with HPV and EBV viruses, among others. Cancer development involves multiple steps, and genetic alterations play a crucial role. Tumor suppressor genes can be inactivated, and proto-oncogenes may become activated through mechanisms like deletions, point mutations, promoter methylation, and gene amplification. Epigenetic modifications, driven by miRNAs, have been proven to contribute to LSCC development. Despite advances in molecular medicine, there are still aspects of laryngeal cancer that remain poorly understood, and the underlying biological mechanisms have not been fully elucidated. In this narrative review, we examined the literature to analyze and summarize the main steps of carcinogenesis and the risk factors associated with laryngeal cancer. Full article
(This article belongs to the Special Issue Molecular Mechanisms of Carcinogenesis in Airways Tumors)
Show Figures

Figure 1

15 pages, 881 KB  
Article
Heteroresistance to Colistin in Clinical Isolates of Klebsiella pneumoniae Producing OXA-48
by Irene Sánchez-León, Teresa García-Martínez, Seydina M. Diene, Elena Pérez-Nadales, Luis Martínez-Martínez and Jean-Marc Rolain
Antibiotics 2023, 12(7), 1111; https://doi.org/10.3390/antibiotics12071111 - 27 Jun 2023
Cited by 10 | Viewed by 3275
Abstract
Heteroresistance to colistin can be defined as the presence of resistant subpopulations in an isolate that is susceptible to this antibiotic. Colistin resistance in Gram-negative bacteria is more frequently related to chromosomal mutations and insertions. This work aimed to study heteroresistance in nine [...] Read more.
Heteroresistance to colistin can be defined as the presence of resistant subpopulations in an isolate that is susceptible to this antibiotic. Colistin resistance in Gram-negative bacteria is more frequently related to chromosomal mutations and insertions. This work aimed to study heteroresistance in nine clinical isolates of Klebsiella pneumoniae producing OXA-48 and to describe genomic changes in mutants with acquired resistance in vitro. Antimicrobial susceptibility was determined by broth microdilution (BMD) and heteroresistance by population analysis profiling (PAP). The proteins related to colistin resistance were analyzed for the presence of mutations. Additionally, PCR of the mgrB gene was performed to identify the presence of insertions. In the nine parental isolates, the PAP method showed colistin heteroresistance of colonies growing on plates with concentrations of up to 64 mg/L, corresponding to stable mutant subpopulations. The MICs of some mutants from the PAP plate containing 4×MIC of colistin had absolute values of ≤2 mg/L that were higher than the parental MICs and were defined as persistent variants. PCR of the mgrB gene identified an insertion sequence that inactivated the gene in 21 mutants. Other substitutions in the investigated mutants were found in PhoP, PhoQ, PmrB, PmrC, CrrA and CrrB proteins. Colistin heteroresistance in K. pneumoniae isolates was attributed mainly to insertions in the mgrB gene and point mutations in colistin resistance proteins. The results of this study will improve understanding regarding the mechanisms of colistin resistance in mutants of K. pneumoniae producing OXA-48. Full article
(This article belongs to the Special Issue Potential of Antimicrobial Peptides for an Exciting Future)
Show Figures

Figure 1

15 pages, 3246 KB  
Article
Genomic Insights into Bacterial Resistance to Proline-Rich Antimicrobial Peptide Bac7
by Pavel V. Panteleev, Victoria N. Safronova, Roman N. Kruglikov, Ilia A. Bolosov and Tatiana V. Ovchinnikova
Membranes 2023, 13(4), 438; https://doi.org/10.3390/membranes13040438 - 17 Apr 2023
Cited by 3 | Viewed by 2788
Abstract
Proline-rich antimicrobial peptides (PrAMPs) having a potent antimicrobial activity and a modest toxicity toward mammalian cells attract much attention as new templates for the development of antibiotic drugs. However, a comprehensive understanding of mechanisms of bacterial resistance development to PrAMPs is necessary before [...] Read more.
Proline-rich antimicrobial peptides (PrAMPs) having a potent antimicrobial activity and a modest toxicity toward mammalian cells attract much attention as new templates for the development of antibiotic drugs. However, a comprehensive understanding of mechanisms of bacterial resistance development to PrAMPs is necessary before their clinical application. In this study, development of the resistance to the proline-rich bovine cathelicidin Bac71-22 derivative was characterized in the multidrug-resistant Escherichia coli clinical isolate causing the urinary tract infection. Three Bac71-22-resistant strains with ≥16-fold increase in minimal inhibitory concentrations (MICs) were selected by serially passaging after four-week experimental evolution. It was shown that in salt-containing medium, the resistance was mediated by inactivation of the SbmA transporter. The absence of salt in the selection media affected both dynamics and main molecular targets under selective pressure: a point mutation leading to the amino acid substitution N159H in the WaaP kinase responsible for heptose I phosphorylation in the LPS structure was also found. This mutation led to a phenotype with a decreased susceptibility to both the Bac71-22 and polymyxin B. Screening of antimicrobial activities with the use of a wide panel of known AMPs, including the human cathelicidin LL-37 and conventional antibiotics, against selected strains indicated no significant cross-resistance effects. Full article
(This article belongs to the Special Issue Modern Studies on Membrane-Targeting Antimicrobial Peptides)
Show Figures

Figure 1

17 pages, 7546 KB  
Article
BAP1 Malignant Pleural Mesothelioma Mutations in Caenorhabditis elegans Reveal Synthetic Lethality between ubh-4/BAP1 and the Proteasome Subunit rpn-9/PSMD13
by Carmen Martínez-Fernández, Sweta Jha, Elisabet Aliagas, Carina I. Holmberg, Ernest Nadal and Julián Cerón
Cells 2023, 12(6), 929; https://doi.org/10.3390/cells12060929 - 18 Mar 2023
Cited by 3 | Viewed by 3228
Abstract
The deubiquitinase BAP1 (BRCA1-associated protein 1) is associated with BAP1 tumor predisposition syndrome (TPDS). BAP1 is a tumor suppressor gene whose alterations in cancer are commonly caused by gene mutations leading to protein loss of function. By CRISPR-Cas, we have generated mutations in [...] Read more.
The deubiquitinase BAP1 (BRCA1-associated protein 1) is associated with BAP1 tumor predisposition syndrome (TPDS). BAP1 is a tumor suppressor gene whose alterations in cancer are commonly caused by gene mutations leading to protein loss of function. By CRISPR-Cas, we have generated mutations in ubh-4, the BAP1 ortholog in Caenorhabditis elegans, to model the functional impact of BAP1 mutations. We have found that a mimicked BAP1 cancer missense mutation (UBH-4 A87D; BAP1 A95D) resembles the phenotypes of ubh-4 deletion mutants. Despite ubh-4 being ubiquitously expressed, the gene is not essential for viability and its deletion causes only mild phenotypes without affecting 20S proteasome levels. Such viability facilitated an RNAi screen for ubh-4 genetic interactors that identified rpn-9, the ortholog of human PSMD13, a gene encoding subunit of the regulatory particle of the 26S proteasome. ubh-4[A87D], similarly to ubh-4 deletion, cause a synthetic genetic interaction with rpn-9 inactivation affecting body size, lifespan, and the development of germ cells. Finally, we show how ubh-4 inactivation sensitizes animals to the chemotherapeutic agent Bortezomib, which is a proteasome inhibitor. Thus, we have established a model to study BAP1 cancer-related mutations in C. elegans, and our data points toward vulnerabilities that should be studied to explore therapeutic opportunities within the complexity of BAP1 tumors. Full article
Show Figures

Figure 1

22 pages, 2615 KB  
Review
BRCA Mutations—The Achilles Heel of Breast, Ovarian and Other Epithelial Cancers
by Anna P. Loboda, Leonid S. Adonin, Svetlana D. Zvereva, Dmitri Y. Guschin, Tatyana V. Korneenko, Alexandra V. Telegina, Olga K. Kondratieva, Sofia E. Frolova, Nikolay B. Pestov and Nick A. Barlev
Int. J. Mol. Sci. 2023, 24(5), 4982; https://doi.org/10.3390/ijms24054982 - 5 Mar 2023
Cited by 20 | Viewed by 5197
Abstract
Two related tumor suppressor genes, BRCA1 and BRCA2, attract a lot of attention from both fundamental and clinical points of view. Oncogenic hereditary mutations in these genes are firmly linked to the early onset of breast and ovarian cancers. However, the molecular [...] Read more.
Two related tumor suppressor genes, BRCA1 and BRCA2, attract a lot of attention from both fundamental and clinical points of view. Oncogenic hereditary mutations in these genes are firmly linked to the early onset of breast and ovarian cancers. However, the molecular mechanisms that drive extensive mutagenesis in these genes are not known. In this review, we hypothesize that one of the potential mechanisms behind this phenomenon can be mediated by Alu mobile genomic elements. Linking mutations in the BRCA1 and BRCA2 genes to the general mechanisms of genome stability and DNA repair is critical to ensure the rationalized choice of anti-cancer therapy. Accordingly, we review the literature available on the mechanisms of DNA damage repair where these proteins are involved, and how the inactivating mutations in these genes (BRCAness) can be exploited in anti-cancer therapy. We also discuss a hypothesis explaining why breast and ovarian epithelial tissues are preferentially susceptible to mutations in BRCA genes. Finally, we discuss prospective novel therapeutic approaches for treating BRCAness cancers. Full article
(This article belongs to the Special Issue New Insights into the Pathophysiology of Gynecological Cancers 2.0)
Show Figures

Figure 1

17 pages, 3939 KB  
Article
Reducing the Immunogenicity of Pulchellin A-Chain, Ribosome-Inactivating Protein Type 2, by Computational Protein Engineering for Potential New Immunotoxins
by Reza Maleki, Libing Fu, Ricardo Sobhie Diaz, Francisco Eduardo Gontijo Guimarães, Otávio Cabral-Marques, Gustavo Cabral-Miranda and Mohammad Sadraeian
J 2023, 6(1), 85-101; https://doi.org/10.3390/j6010006 - 16 Jan 2023
Viewed by 3643
Abstract
Pulchellin is a plant biotoxin categorized as a type 2 ribosome-inactivating protein (RIPs) which potentially kills cells at very low concentrations. Biotoxins serve as targeting immunotoxins (IT), consisting of antibodies conjugated to toxins. ITs have two independent protein components, a human antibody and [...] Read more.
Pulchellin is a plant biotoxin categorized as a type 2 ribosome-inactivating protein (RIPs) which potentially kills cells at very low concentrations. Biotoxins serve as targeting immunotoxins (IT), consisting of antibodies conjugated to toxins. ITs have two independent protein components, a human antibody and a toxin with a bacterial or plant source; therefore, they pose unique setbacks in immunogenicity. To overcome this issue, the engineering of epitopes is one of the beneficial methods to elicit an immunological response. Here, we predicted the tertiary structure of the pulchellin A-chain (PAC) using five common powerful servers and adopted the best model after refining. Then, predicted structure using four distinct computational approaches identified conformational B-cell epitopes. This approach identified some amino acids as a potential for lowering immunogenicity by point mutation. All mutations were then applied to generate a model of pulchellin containing all mutations (so-called PAM). Mutants’ immunogenicity was assessed and compared to the wild type as well as other mutant characteristics, including stability and compactness, were computationally examined in addition to immunogenicity. The findings revealed a reduction in immunogenicity in all mutants and significantly in N146V and R149A. Furthermore, all mutants demonstrated remarkable stability and validity in Molecular Dynamic (MD) simulations. During docking and simulations, the most homologous toxin to pulchellin, Abrin-A was applied as a control. In addition, the toxin candidate containing all mutations (PAM) disclosed a high level of stability, making it a potential model for experimental deployment. In conclusion, by eliminating B-cell epitopes, our computational approach provides a potential less immunogenic IT based on PAC. Full article
(This article belongs to the Special Issue Feature Paper of J in 2022)
Show Figures

Figure 1

Back to TopTop