Sign in to use this feature.

Years

Between: -

Subjects

remove_circle_outline
remove_circle_outline
remove_circle_outline
remove_circle_outline
remove_circle_outline

Journals

Article Types

Countries / Regions

Search Results (24)

Search Parameters:
Keywords = in vitro dialyzability

Order results
Result details
Results per page
Select all
Export citation of selected articles as:
37 pages, 2862 KB  
Review
Exploring the Benefits of Cranberries in Dentistry: A Comprehensive Review
by Isabella Schönhofen Manso, Yasmim Guterres Bauer, Eduarda Blasi Magini, Gabriel Leonardo Magrin, Izabella Thais da Silva and Ariadne Cristiane Cabral Cruz
Biomedicines 2026, 14(1), 85; https://doi.org/10.3390/biomedicines14010085 - 31 Dec 2025
Viewed by 446
Abstract
Objectives: Despite the increasing scientific evidence regarding the application of Cranberries in dentistry, a comprehensive understanding of their potential benefits, active constituents, and mechanisms of action remains lacking. Consequently, this narrative review aims to meticulously analyze and consolidate the existing scientific literature on [...] Read more.
Objectives: Despite the increasing scientific evidence regarding the application of Cranberries in dentistry, a comprehensive understanding of their potential benefits, active constituents, and mechanisms of action remains lacking. Consequently, this narrative review aims to meticulously analyze and consolidate the existing scientific literature on the utilization of Cranberries for the prevention and treatment of oral diseases. Materials and Methods: Electronic databases (PubMed, Scopus, and Web of Science) were searched up to October 2025. This review included in vitro, in vivo, and clinical research studies. A two-phase selection process was carried out. In phase 1, two reviewers independently screened titles and abstracts to identify potentially eligible studies. In phase 2, the same reviewers performed the full-text assessments of the eligible articles. Results: Among the 93 eligible articles, most assessed Cranberry use in Cariology (n = 28) and Periodontics (n = 26). Biofilm and microbial virulence factors (n = 46) were the most frequently studied topics. Cranberry extract (n = 32) and high-molecular-weight non-dialyzable material (NDM) (n = 23) were the most evaluated Cranberry fractions. Overall, Cranberry-derived compounds were identified as non-toxic and demonstrated promising antimicrobial activity against dental caries-related microorganisms in preclinical studies (n = 20). Regarding periodontal and peri-implant diseases, Cranberry demonstrated host immune modulator effects, counteracting the inflammatory and destructive mechanisms (n = 8). Additionally, Cranberries presented benefits in reducing the inflammation associated with periodontal disease and temporal mandibular joint lesions (n = 1). Regarding dental erosion, Cranberry inhibited dentin erosion (n = 4); however, no effect was observed on enamel lesions (n = 2). As an antioxidant agent, Cranberry showed effectiveness in preventing dental erosion (n = 18). Beyond that, Cranberry neutralized reactive oxygen species generated immediately after dental bleaching, enhancing bond strength (n = 2) and counteracting the oxygen ions formed on the tooth surface following bleaching procedures (n = 3). In osteoclastogenesis assays, A-type proanthocyanidins inhibited bone resorption (n = 1). In osteogenic analysis, preservation of hydroxycarbonate apatite deposition and an increase in early and late osteogenic markers were observed (n = 2). Conclusions: Cranberry bioactive compounds, both individually and synergistically, exhibit substantial potential for diverse applications within dentistry, particularly in the prevention and management of oral and maxillofacial diseases. This review provides insights into the plausible incorporation of Cranberries in contemporary dentistry, offering readers an informed perspective on their potential role. Full article
(This article belongs to the Special Issue Poly-Pharmacological Effects and Mechanisms of Phytochemicals)
Show Figures

Figure 1

16 pages, 1872 KB  
Article
Development of Supplements of Calcium Microencapsulated with Brewer’s Spent Yeast Mannoproteins—Study of Gastrointestinal and Colonic Bioaccessibility
by Marilin E. Aquino, Silvina R. Drago and Raúl E. Cian
Foods 2025, 14(15), 2632; https://doi.org/10.3390/foods14152632 - 27 Jul 2025
Cited by 1 | Viewed by 1168
Abstract
Calcium microcapsules were developed by spray-drying using mannoproteins (MPs) extracted from brewer’s spent yeast, xanthan gum (XG), and maltodextrin as encapsulating materials. The formulas included 11 g of calcium, 24 g of MP, and 0, 2, 4, or 8 g of XG 100 [...] Read more.
Calcium microcapsules were developed by spray-drying using mannoproteins (MPs) extracted from brewer’s spent yeast, xanthan gum (XG), and maltodextrin as encapsulating materials. The formulas included 11 g of calcium, 24 g of MP, and 0, 2, 4, or 8 g of XG 100 g−1 solids, obtaining C1, C2, C3, and C4 microcapsules, respectively. Maltodextrin was added to complete 100 g of solids. Calcium intestinal (IB), colonic (CB), and total bioaccessibility (TB) were estimated after a simulated gastrointestinal digestion followed by in vitro colonic fermentation. The macromolecules of microcapsules interacted by ionic and hydrophobic forces. Microcapsules C1 and C2 showed a spherical shape. However, the addition of XG to the formulation contributed to the formation of concavities in the microcapsules. All microcapsules had higher IB than the control (CaCl2), probably due to the calcium-chelating peptides dialyzed from MP. Moreover, C1 and C2 showed the highest IB values (≈23%). However, C3 and C4 showed the highest CB values (≈11%), attributing this effect to the short-chain fatty acids produced during colonic fermentation. Finally, C1 and C2 showed the highest TB (31.8 ± 0.1 and 32.0 ± 0.4%, respectively). The use of MP allowed for obtaining a supplement with high calcium bioaccessibility. Full article
Show Figures

Graphical abstract

32 pages, 1900 KB  
Review
Development and Investigation of a New Polysulfone Dialyzer with Increased Membrane Hydrophilicity
by Adam M. Zawada, Bettina Griesshaber, Bertram Ottillinger, Ansgar Erlenkötter, Nathan Crook, Skyler Boyington, Manuela Stauss-Grabo, James P. Kennedy and Thomas Lang
Membranes 2025, 15(5), 132; https://doi.org/10.3390/membranes15050132 - 30 Apr 2025
Viewed by 5014
Abstract
Innovation in dialysis care is fundamental to improve well-being and outcomes of patients with end-stage kidney disease. The dialyzer is the core element of dialysis treatments, as it largely defines which substances are removed from the patient’s body. Moreover, its large surface size [...] Read more.
Innovation in dialysis care is fundamental to improve well-being and outcomes of patients with end-stage kidney disease. The dialyzer is the core element of dialysis treatments, as it largely defines which substances are removed from the patient’s body. Moreover, its large surface size is the major place of interaction of the patient’s blood with artificial surfaces and thus may lead to undesired effects such as inflammation or coagulation. In the present article we summarize the development path for a new dialyzer, including in vitro and clinical evidence generation. We use the example of the novel FX CorAL dialyzer, which has recently entered European and US markets, to show which steps are needed to develop and characterize a new dialyzer. The FX CorAL dialyzer includes a new hydrophilic membrane, which features reduced protein adsorption, sustained performance, and an improved hemocompatibility profile, characterized in numerous in vitro and clinical studies. Safety evaluations revealed a favorable profile, with low incidences of adverse device effects. Insights gained from both in vitro and clinical studies contribute to the advancement of dialyzer development, ultimately leading to improved patient care. Full article
(This article belongs to the Special Issue Recent Advances in Polymeric Membranes—Preparation and Applications)
Show Figures

Figure 1

11 pages, 857 KB  
Article
Vancomycin Sequestration in ST Filters: An In Vitro Study
by Frédéric J. Baud, Pascal Houzé, Jean-Herlé Raphalen, Pascal Philippe and Lionel Lamhaut
Antibiotics 2023, 12(3), 620; https://doi.org/10.3390/antibiotics12030620 - 21 Mar 2023
Cited by 2 | Viewed by 2139
Abstract
Background. Sequestration of vancomycin in ST® filters used in continuous renal therapy is a pending question. Direct vancomycin-ST® interaction was assessed using the in vitro NeckEpur® technology. Method. ST150® filter and Prismaflex dialyzer, Baxter-Gambro, were used. Two modes were [...] Read more.
Background. Sequestration of vancomycin in ST® filters used in continuous renal therapy is a pending question. Direct vancomycin-ST® interaction was assessed using the in vitro NeckEpur® technology. Method. ST150® filter and Prismaflex dialyzer, Baxter-Gambro, were used. Two modes were assessed in duplicate: (i) continuous diafiltration (CDF): 4 L/h, (ii) continuous dialysis (CD): 2.5 L/h post-filtration. Results. The mean initial vancomycin concentration in the central compartment (CC) was 51.4 +/− 5.0 mg/L. The mean percentage eliminated from the CC over 6 h was 91 +/− 4%. The mean clearances from the CC by CDF and CD were 2.8 and 1.9 L/h, respectively. The mean clearances assessed using cumulative effluents were 4.4 and 2.2 L/h, respectively. The mean percentages of the initial dose eliminated in the effluents from the CC by CDF and CD were 114 and 108% with no detectable sequestration of vancomycin in both modes of elimination. Discussion. Significant sequestration adds a clearance to that provided by CDF and CD. The study provides multiple evidence from the CC, the filter, and the effluents of the lack of an increase in total clearance in comparison with the flow rates without significant sequestration in the ST® filter comparing cumulative effluents to the initial dose in the CC. Conclusions. There is no evidence ST® filters directly sequestrate vancomycin. Full article
Show Figures

Figure 1

12 pages, 898 KB  
Article
In Vitro Bioaccessibility of Selenium from Commonly Consumed Fish in Thailand
by Alongkote Singhato, Kunchit Judprasong, Piyanut Sridonpai, Nunnapus Laitip, Nattikarn Ornthai, Charun Yafa and Chanika Chimkerd
Foods 2022, 11(21), 3312; https://doi.org/10.3390/foods11213312 - 22 Oct 2022
Cited by 8 | Viewed by 2910
Abstract
Selenium (Se), abundantly obtained in fish, is a crucial trace element for human health. Since there are no data on Se bioaccessibility from commonly consumed fish in Thailand, this study assessed the in vitro bioaccessibility of Se using the equilibrium dialyzability method. The [...] Read more.
Selenium (Se), abundantly obtained in fish, is a crucial trace element for human health. Since there are no data on Se bioaccessibility from commonly consumed fish in Thailand, this study assessed the in vitro bioaccessibility of Se using the equilibrium dialyzability method. The five fish species most commonly consumed in Thailand were selected to determine total Se content using several preparation methods (fresh, boiling, and frying). Equilibrium dialyzability was used to perform in vitro bioaccessibility using enzymatic treatment to simulate gastrointestinal digestion for all boiled and fried fish as well as measuring Se using inductively coupled plasma triple quadrupole mass spectrometry (ICP-QQQ-MS). Two-way ANOVA with interaction followed by Tukey’s honestly significant difference (HSD) post hoc test revealed that boiled Indo-Pacific Spanish mackerel, longtail tuna, and short-bodied mackerel were significantly higher in Se content than striped snakehead and giant sea perch (p < 0.05). For fried fish, longtail tuna showed the highest Se content (262.4 µg/100 g of product) and was significantly different compared to the other fish (p < 0.05, estimated marginal means was 43.8–115.6 µg/100 g of product). Se bioaccessibilities from striped snakehead (70.0%) and Indo-Pacific Spanish mackerel (64.6%) were significantly higher than for longtail tuna (p < 0.05). No significant difference in bioaccessibility was found in terms of preparation method (i.e., boiling and frying). In conclusion, the fish included in this study, either boiled or fried, have high Se content and are good sources of Se due to high bioaccessibility. Full article
Show Figures

Figure 1

18 pages, 1622 KB  
Article
Influence of Simulated In Vitro Gastrointestinal Digestion on the Phenolic Profile, Antioxidant, and Biological Activity of Thymbra spicata L. Extracts
by Farah Diab, Mohamad Khalil, Giulio Lupidi, Hawraa Zbeeb, Annalisa Salis, Gianluca Damonte, Massimo Bramucci, Piero Portincasa and Laura Vergani
Antioxidants 2022, 11(9), 1778; https://doi.org/10.3390/antiox11091778 - 9 Sep 2022
Cited by 16 | Viewed by 3726
Abstract
Plants or plant extracts are widely investigated for preventing/counteracting several chronic disorders. The oral route is the most common route for nutraceutical and drug administration. Currently, it is still unclear as to whether and how the pattern of phenolic compounds (PCs) found in [...] Read more.
Plants or plant extracts are widely investigated for preventing/counteracting several chronic disorders. The oral route is the most common route for nutraceutical and drug administration. Currently, it is still unclear as to whether and how the pattern of phenolic compounds (PCs) found in the plants as well as their bioactivity could be modified during the gastrointestinal transit. Recent studies have revealed antioxidant and anti-steatotic properties of Thymbra spicata. Here, we investigated the possible loss of phytochemicals that occurs throughout the sequential steps of a simulated in vitro gastrointestinal (GI) digestion of aqueous and ethanolic extracts of aerial parts of T. spicata. Crude, digested, and dialyzed extracts were characterized in terms of their phenolic profile and biological activities. Total contents of carbohydrates, proteins, PCs, flavonoids, and hydroxycinnamic acids were quantified. The changes in the PC profile and in bioactive compounds upon the simulated GI digestion were monitored by HPLC–MS/MS analysis. The antioxidant activity was measured by different spectrophotometric assays, and the antiproliferative potential was assessed by using three representative human cancer cell lines. We observed that the simulated GI digestion reduced the phytochemical contents in both aqueous and ethanolic T. spicata extracts and modified the PC profile. However, T. spicata extracts improved their antioxidant potential after digestion, while a partial reduction in the antiproliferative activity was observed for the ethanolic extract. Therefore, our results could provide a scientific basis for the employment of T. spicata extract as valuable nutraceutical. Full article
Show Figures

Graphical abstract

16 pages, 931 KB  
Review
The Application of Hollow Fiber Cartridge in Biomedicine
by Yixuan Hou, Kun Mi, Lei Sun, Kaixiang Zhou, Lei Wang, Lan Zhang, Zhenli Liu and Lingli Huang
Pharmaceutics 2022, 14(7), 1485; https://doi.org/10.3390/pharmaceutics14071485 - 18 Jul 2022
Cited by 13 | Viewed by 4270
Abstract
The hollow fiber cartridge has the advantages of good semi-permeability, high surface area to volume ratio, convenient operation, and so on. Its application in chemical analysis, drug in vitro experiment, hemodialysis, and other fields has been deeply studied. This paper introduces the basic [...] Read more.
The hollow fiber cartridge has the advantages of good semi-permeability, high surface area to volume ratio, convenient operation, and so on. Its application in chemical analysis, drug in vitro experiment, hemodialysis, and other fields has been deeply studied. This paper introduces the basic structure of hollow fiber cartridge, compares the advantages and disadvantages of a hollow fiber infection model constructed by a hollow fiber cartridge with traditional static model and animal infection model and introduces its application in drug effects, mechanism of drug resistance, and evaluation of combined drug regimen. The principle and application of hollow fiber bioreactors for cell culture and hollow fiber dialyzer for dialysis and filtration were discussed. The hollow fiber cartridge, whether used in drug experiments, artificial liver, artificial kidney, etc., has achieved controllable experimental operation and efficient and accurate experimental results, and will provide more convenience and support for drug development and clinical research in the future. Full article
Show Figures

Figure 1

15 pages, 5841 KB  
Article
Effect of Membrane Surface Area on Solute Removal Performance of Dialyzers with Fouling
by Takayoshi Kiguchi, Hiromi Ito and Akihiro C. Yamashita
Membranes 2022, 12(7), 684; https://doi.org/10.3390/membranes12070684 - 1 Jul 2022
Cited by 12 | Viewed by 3585
Abstract
In a clinical situation, since membrane fouling often causes the reduction of solute removal performance of the dialyzer, it is necessary to evaluate the performance of the dialyzer, considering the effects of fouling even in aqueous in vitro experiments that are useful for [...] Read more.
In a clinical situation, since membrane fouling often causes the reduction of solute removal performance of the dialyzer, it is necessary to evaluate the performance of the dialyzer, considering the effects of fouling even in aqueous in vitro experiments that are useful for the better design of dialyzers. We replicated the membrane fouling by immobilizing albumin on the membrane in a dialyzer using glutaraldehyde as a stabilizer. The modules of various membrane surface areas with and without replication of the fouling were used for performance evaluation of solute (creatinine, vitamin B12, and inulin) removal in dialysis experiments in vitro. Clearances for these solutes in the modules with fouling were lower than those without fouling. Furthermore, the smaller the surface area, the larger the fouling effect was observed in all solutes. Calculated pressure distribution in a module by using a mathematical model showed that the solute removal performance might be greatly affected by the rate of internal filtration that enhances the solute removal, especially for larger solutes. The increase in the rate of internal filtration should contribute to improving the solute removal performance of the dialyzer, with a higher effect in modules with a larger membrane surface area. Full article
(This article belongs to the Special Issue Membranes in Biomedical Engineering: Assisting Clinical Engineers)
Show Figures

Figure 1

11 pages, 3878 KB  
Article
Semi-Quantitative Evaluation of Asymmetricity of Dialysis Membrane Using Forward and Backward Ultrafiltration
by Akihiro C. Yamashita, Toshiki Kakee, Takahisa Ono, Jun Motegi, Satoru Yamaguchi and Takashi Sunohara
Membranes 2022, 12(6), 624; https://doi.org/10.3390/membranes12060624 - 15 Jun 2022
Cited by 3 | Viewed by 3161
Abstract
Performance of the dialysis membrane is strongly dependent upon the physicochemical structure of the membrane. The objective of this study is to devise a new in vitro evaluation technique to quantify the physicochemical structures of the membrane. Three commercial dialyzers with cellulose triacetate [...] Read more.
Performance of the dialysis membrane is strongly dependent upon the physicochemical structure of the membrane. The objective of this study is to devise a new in vitro evaluation technique to quantify the physicochemical structures of the membrane. Three commercial dialyzers with cellulose triacetate (CTA), asymmetric CTA (termed ATA®), and polyether sulfone (PES) membranes (Nipro Co., Osaka, Japan) were employed for investigation. Forward and backward ultrafiltration experiments were performed separately with aqueous vitamin B12 (MW 1355), α-chymotrypsin (MW 25,000), albumin (MW 66,000) and dextran solutions, introducing the test solution inside or outside the hollow fiber (HF), respectively. Sieving coefficients (s.c.) for these solutes were measured under the test solution flow rate of 200 mL/min and the ultrafiltration rate of 10 mL/min at 310 K, according to the guidelines provided by Japanese academic societies. We defined the ratio of s.c. in the backward ultrafiltration to that in the forward ultrafiltration and termed it the index for asymmetricity (IA). The IA values were unity for vitamin B12 and α-chymotrypsin in all three of the dialyzers. The IA values for albumin, however, were 1.0 in CTA, 1.9 in ATA®, and 3.9 in PES membranes, respectively, which corresponded well with the fact that CTA is homogeneous, whereas ATA® and PES are asymmetrical in structure. Moreover, the asymmetricity of ATA® and PES may be different by twofold. This fact was verified in continuous basis by employing dextran solution before and after being fouled with albumin. These findings may contribute to the development of a novel membrane for improved success of dialysis therapy. Full article
(This article belongs to the Special Issue Membranes in Biomedical Engineering: Assisting Clinical Engineers)
Show Figures

Figure 1

13 pages, 1518 KB  
Article
Effect of Near-Infrared Blood Photobiomodulation on Red Blood Cell Damage from the Extracorporeal Circuit during Hemodialysis In Vitro
by Tomasz Walski, Karolina Grzeszczuk-Kuć, Weronika Berlik, Izabela Synal-Kulczak, Raghvendra Bohara, Jerzy Detyna and Małgorzata Komorowska
Photonics 2022, 9(5), 341; https://doi.org/10.3390/photonics9050341 - 13 May 2022
Cited by 6 | Viewed by 5508
Abstract
The contact of blood with the bioincompatible membranes of the dialyzer, which is part of the extracorporeal circuit during hemodialysis (HD), causes upregulation of various cellular and non-cellular processes, including massive generation and release of reactive oxygen species (ROS), (which is one of [...] Read more.
The contact of blood with the bioincompatible membranes of the dialyzer, which is part of the extracorporeal circuit during hemodialysis (HD), causes upregulation of various cellular and non-cellular processes, including massive generation and release of reactive oxygen species (ROS), (which is one of the primary causes of anemia in chronic renal failure). We hypothesize that near-infrared (NIR) radiation possesses antioxidant properties and is considered to protect the red blood cell (RBC) membrane by enhancing its resilience to negative pressures. Our experimental setup consisted of an HD machine equipped with a dialyzer with a polyamide membrane; whole bovine blood was examined in vitro in blood-treated circulation. Blood samples were taken at 0, 5, 15, and 30 min during the HD therapy. We also assessed osmotic fragility, hematocrit, hemolysis, and oxidative stress as a concentration of reactive thiobarbituric acid substances (TBARS). Our results have shown that RBC membrane peroxidation increased significantly after 30 min of circulation, whereas the TBARS level in NIR-treated blood remained relatively steady throughout the experiment. The osmotic fragility of NIR-irradiated samples during dialysis was decreased compared to control samples. Our studies confirm that in vitro, blood photobiomodulation using NIR light diminishes oxidative damage during HD and can be considered a simultaneous pretreatment strategy for HD. Full article
Show Figures

Figure 1

11 pages, 2730 KB  
Article
Design and Development of a Computational Tool for a Dialyzer by Using Computational Fluid Dynamic (CFD) Model
by Tuba Yaqoob, Muhammad Ahsan, Sarah Farrukh and Iftikhar Ahmad
Membranes 2021, 11(12), 916; https://doi.org/10.3390/membranes11120916 - 24 Nov 2021
Cited by 4 | Viewed by 4071
Abstract
In order to reduce the hemodialysis cost and duration, an investigation of the effect of dialyzer design and process variables on the solute clearance rate is required. It is not easy to translate the in vivo transfer process with in vitro experiments, as [...] Read more.
In order to reduce the hemodialysis cost and duration, an investigation of the effect of dialyzer design and process variables on the solute clearance rate is required. It is not easy to translate the in vivo transfer process with in vitro experiments, as it involves a high cost to produce various designs and membranes for the dialyzer. The primary objective of this study was the design and development of a computational tool for a dialyzer by using a computational fluid dynamic (CFD) model. Due to their complexity, only researchers with expertise in computational analysis can use dialyzer models. Therefore, COMSOL Inc. (Stockholm, Sweden) has made an application on membrane dialysis to study the impact of different design and process parameters on dialyzed liquid concentration. Still, membrane mathematical modeling is not considered in this application. This void hinders an investigation of the impact of membrane characteristics on the solute clearance rate. This study has developed a stand-alone computational tool in COMSOL Multiphysics 5.4 to fill this void. A review of the literature conducted shows that there are no suitable stand-alone computational tools for kidney dialysis. Very little work has been undertaken to validate the stand-alone computational tool. Medical staff in the hospitals require a computational tool that can be installed quickly and provide results with limited knowledge of dialysis. This work aims to construct a user-friendly computational tool to solve this problem. The development of a user-friendly stand-alone computational tool for the dialyzer is described thoroughly. This application simulates a mathematical model with the Finite Element Method using the COMSOL Multiphysics solver. The software tool is converted to a stand-alone version with the COMSOL compiler. The stand-alone computational tool provides the clearance rate of six different toxins and module packing density. Compared with the previous application, the stand-alone computational tool of membrane dialysis enables the user to investigate the impact of membrane characteristics and process parameters on the clearance rate of different solutes. The results are also inconsistent with the literature data, and the differences ranges are 0.09–6.35% and 0.22–2.63% for urea clearance rate and glucose clearance rate, respectively. Statistical analysis of the results is presented as mean with 95% confidence intervals (CIs) and p values 0.9472 and 0.833 of the urea and glucose clearance rates, respectively. Full article
Show Figures

Figure 1

13 pages, 746 KB  
Article
Toxin Removal and Inflammatory State Modulation during Online Hemodiafiltration Using Two Different Dialyzers (TRIAD2 Study)
by Gabriele Donati, Maria Cappuccilli, Chiara Donadei, Matteo Righini, Anna Scrivo, Lorenzo Gasperoni, Fulvia Zappulo and Gaetano La Manna
Methods Protoc. 2021, 4(2), 26; https://doi.org/10.3390/mps4020026 - 22 Apr 2021
Cited by 3 | Viewed by 3714
Abstract
Uremic toxins play a pathological role in atherosclerosis and represent an important risk factor in dialysis patients. Online hemodiafiltration (HDF) has been introduced to improve the clearance of middle- and large-molecular-weight solutes (>500 Da) and has been associated with reduced cardiovascular mortality compared [...] Read more.
Uremic toxins play a pathological role in atherosclerosis and represent an important risk factor in dialysis patients. Online hemodiafiltration (HDF) has been introduced to improve the clearance of middle- and large-molecular-weight solutes (>500 Da) and has been associated with reduced cardiovascular mortality compared to standard hemodialysis. This non-randomized, open-label observational study will explore the efficacy of two dialyzers currently used for online HDF, a polysulfone-based high-flux membrane, and a cellulose triacetate membrane, in hemodialysis patients with signs of middle-molecule intoxication or intradialytic hypotension. In particular, the two filters will be evaluated for their ability in uremic toxin removal and modulation of inflammatory status. Sixteen subjects in standard chronic bicarbonate hemodialysis requiring a switch to online HDF in view of their clinical status will be enrolled and divided into two treatment arms, according to the previous history of hypersensitivity to polysulfone/polyethersulfone dialysis filters and hypersensitivity to drugs or other allergens. Group A will consist of 16 patients without a previous history of hypersensitivity and will be treated with a polysulfone filter (Helixone FX100), and group B, also consisting of 16 patients, with a previous history of hypersensitivity and will be treated with asymmetric triacetate (ATA; SOLACEA 21-H) dialyzer. Each patient will be followed for a period of 24 months, with monthly assessments of circulating middle-weight toxins and protein-bound toxins, markers of inflammation and oxidative stress, lymphocyte subsets, activated lymphocytes, and monocytes, cell apoptosis, the accumulation of advanced glycation end-products (AGEs), variations in arterial stiffens measured by pulse wave velocity (PWV), and mortality rate. The in vitro effect on endothelial cells of uremic serum collected from patients treated with the two different dialyzers will also be investigated to examine the changes in angiogenesis, cell migration, differentiation, apoptosis and proliferative potential, and gene and protein expression profile. The expected results will be a better awareness of the different effects of polysulfone gold-standard membrane for online HDF and the new ATA membrane on the removal of uremic toxins removal and inflammation due to blood–membrane interaction. Full article
(This article belongs to the Section Public Health Research)
Show Figures

Figure 1

19 pages, 3486 KB  
Article
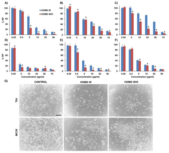
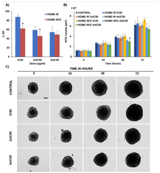
Anemonia sulcata and Its Symbiont Symbiodinium as a Source of Anti-Tumor and Anti-Oxidant Compounds for Colon Cancer Therapy: A Preliminary In Vitro Study
by Laura Cabeza, Mercedes Peña, Rosario Martínez, Cristina Mesas, Milagros Galisteo, Gloria Perazzoli, Jose Prados, Jesús M. Porres and Consolación Melguizo
Biology 2021, 10(2), 134; https://doi.org/10.3390/biology10020134 - 8 Feb 2021
Cited by 9 | Viewed by 4606
Abstract
Recently, invertebrate marine species have been investigated for the presence of natural products with antitumor activity. We analyzed the invertebrate Anemonia sulcata with (W) and without (W/O) the presence of its microalgal symbiont Symbiodinium as a source of bioactive compounds that may be [...] Read more.
Recently, invertebrate marine species have been investigated for the presence of natural products with antitumor activity. We analyzed the invertebrate Anemonia sulcata with (W) and without (W/O) the presence of its microalgal symbiont Symbiodinium as a source of bioactive compounds that may be applied in the therapy and/or prevention of colorectal cancer (CRC). Animals were mechanically homogenized and subjected to ethanolic extraction. The proximate composition and fatty acid profile were determined. In addition, an in vitro digestion was performed to study the potentially dialyzable fraction. The antioxidant and antitumor activity of the samples and the digestion products were analyzed in CRC cells in vitro. Our results show a high concentration of polyunsaturated fatty acid in the anemone and a great antioxidant capacity, which demonstrated the ability to prevent cell death and a high antitumor activity of the crude homogenates against CRC cells and multicellular tumor spheroids, especially W/O symbiont. These preliminary results support that Anemonia sulcata could be a source of bioactive compounds with antioxidant and antitumor potential against CRC and that the absence of its symbiont may enhance these properties. Further studies will be necessary to define the bioactive compounds of Anemonia sulcata and their mechanisms of action. Full article
(This article belongs to the Section Marine and Freshwater Biology)
Show Figures

Graphical abstract

20 pages, 3298 KB  
Article
Lemon Juice, Sesame Paste, and Autoclaving Influence Iron Bioavailability of Hummus: Assessment by an In Vitro Digestion/Caco-2 Cell Model
by Nour Doumani, Isabelle Severin, Laurence Dahbi, Elias Bou-Maroun, Maya Tueni, Nicolas Sok, Marie-Christine Chagnon, Jacqueline Maalouly and Philippe Cayot
Foods 2020, 9(4), 474; https://doi.org/10.3390/foods9040474 - 10 Apr 2020
Cited by 14 | Viewed by 9809
Abstract
Hummus, an iron-containing plant-based dish mainly made from chickpea purée, tahini, lemon juice and garlic, could be a valuable source of iron when bioavailable. Since the processing and formulation of food influence iron bioavailability, the present study investigated for the first time, their [...] Read more.
Hummus, an iron-containing plant-based dish mainly made from chickpea purée, tahini, lemon juice and garlic, could be a valuable source of iron when bioavailable. Since the processing and formulation of food influence iron bioavailability, the present study investigated for the first time, their effects on hummus. Firstly, iron bioaccessibility was assessed on eight samples (prepared according to the screening Hadamard matrix) by in vitro digestion preceding iron dialysis. Then, iron bioavailability of four selected samples was estimated by the in vitro digestion/Caco-2 cell model. Total and dialyzable iron were determined by the atomic absorption spectrometry and ferritin formation was determined using an ELISA kit. Only autoclaving, among other processes, had a significant effect on iron bioaccessibility (+9.5, p < 0.05). Lemon juice had the highest positive effect (+15.9, p < 0.05). Consequently, the effect of its acidic components were investigated based on a full factorial 23 experimental design; no significant difference was detected. Garlic’s effect was not significant, but tahini’s effect was negative (−8.9, p < 0.05). Despite the latter, hummus had a higher iron bioavailability than only cooked chickpeas (30.4 and 7.23 ng ferritin/mg protein, respectively). In conclusion, hummus may be a promising source of iron; further in vivo studies are needed for confirmation. Full article
(This article belongs to the Special Issue New Challenges and Opportunities of Food Digestion)
Show Figures

Figure 1

16 pages, 7118 KB  
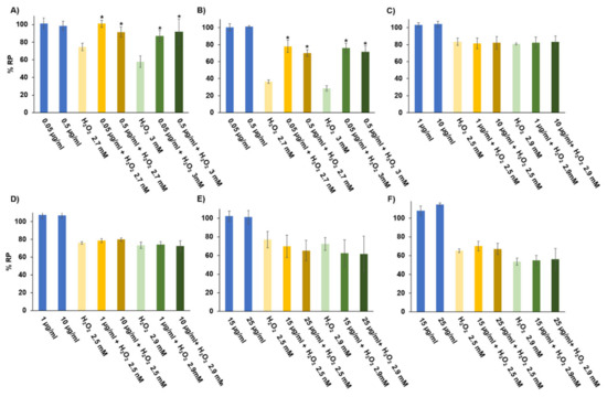
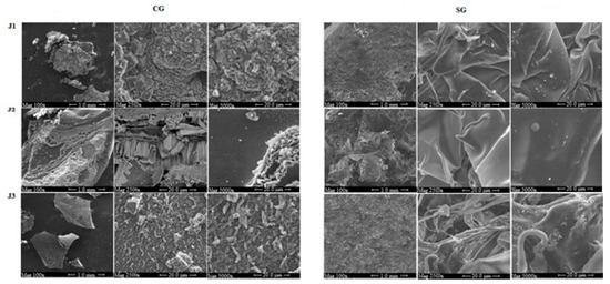
Article
Isolation and Purification of Glucans from an Italian Cultivar of Ziziphus jujuba Mill. and In Vitro Effect on Skin Repair
by Alessia Fazio, Chiara La Torre, Maria Cristina Caroleo, Paolino Caputo, Pierluigi Plastina and Erika Cione
Molecules 2020, 25(4), 968; https://doi.org/10.3390/molecules25040968 - 21 Feb 2020
Cited by 25 | Viewed by 4177
Abstract
Glucans possess a broad spectrum of biological activities. In this context, the present study was performed to isolate glucans from an Italian cultivar of Ziziphus jujuba Mill. at three different harvesting periods, in order to evaluate their effects on wound healing. The dry [...] Read more.
Glucans possess a broad spectrum of biological activities. In this context, the present study was performed to isolate glucans from an Italian cultivar of Ziziphus jujuba Mill. at three different harvesting periods, in order to evaluate their effects on wound healing. The dry fruits were subjected to an alkaline extraction and then isolated glucans were purified by dialyzation. The crude and soluble samples were characterized by FT-IR and SEM analyses. Afterwards, total, α- and β-glucan content was measured using an enzymatic procedure. The results highlighted that the glucan amount increased as the maturation proceeded as well as the β-glucan percentage, which ranged from 48.2 at the first harvesting to 65.4 at the third harvesting. Furthermore, the effects of isolated glucans on the viability and migration of keratinocytes were evaluated using the in vitro MTT and scratch wound assays. The best proliferative effects on keratinocyte migration have been achieved with soluble glucans from third harvesting at 100 μM after 24 and 48 h (*** P < 0.001). The same treated group showed significant narrowing of the scratch area after 24 h and complete closure of the injury after 48 h. The findings highlighted the effectiveness of soluble glucans on regeneration of damaged skin. Full article
(This article belongs to the Section Applied Chemistry)
Show Figures

Figure 1

Back to TopTop