Sign in to use this feature.

Years

Between: -

Subjects

remove_circle_outline
remove_circle_outline
remove_circle_outline
remove_circle_outline
remove_circle_outline
remove_circle_outline
remove_circle_outline
remove_circle_outline

Journals

remove_circle_outline
remove_circle_outline
remove_circle_outline
remove_circle_outline

Article Types

Countries / Regions

remove_circle_outline
remove_circle_outline
remove_circle_outline
remove_circle_outline

Search Results (290)

Search Parameters:
Keywords = immunoregulator

Order results
Result details
Results per page
Select all
Export citation of selected articles as:
26 pages, 8478 KB  
Article
Integrative Multi-Omics Analysis Reveals the Immunoregulatory Effects of Sepia Ink on ADHD-like Phenotypes
by Baohong Wei, Jiayi Yin, Wenmin Yuan, Peiling Cai, Qiaoling Song, Zhe Li, Xiaoqing Ma, Xue Yang, Lejia Hong, Huashi Guan, Guanhua Du and Wenzhe Yang
Curr. Issues Mol. Biol. 2026, 48(4), 410; https://doi.org/10.3390/cimb48040410 (registering DOI) - 16 Apr 2026
Abstract
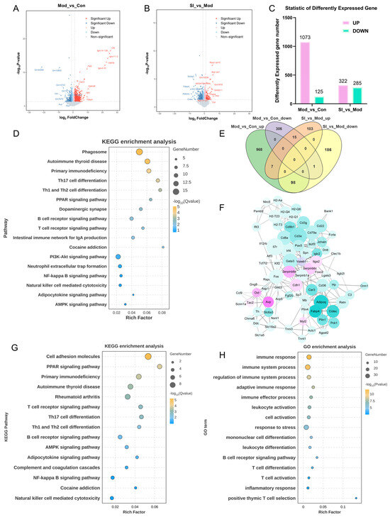
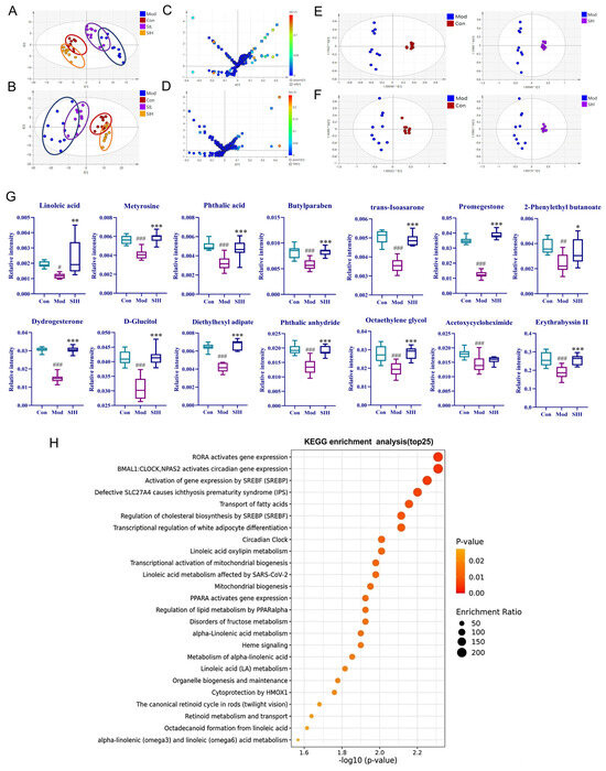
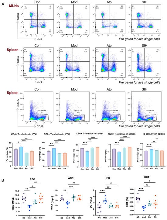
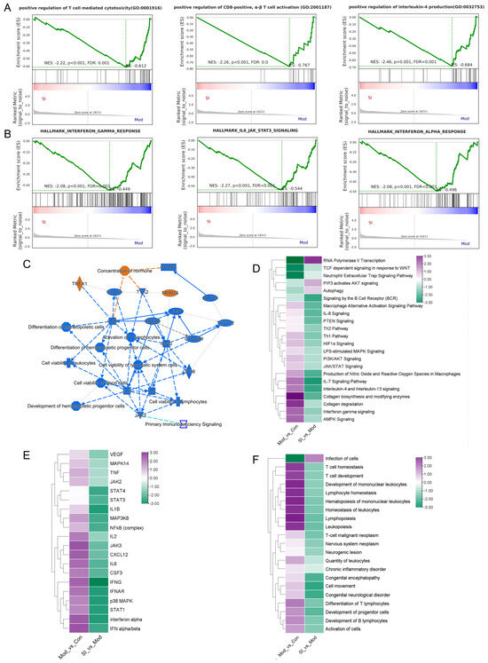
Attention-Deficit/Hyperactivity Disorder (ADHD), affecting 5–10% of children globally, faces treatment limitations due to adverse effects and uncertain long-term risks of current pharmacotherapies. This study investigated the therapeutic potential of sepia ink (SI), a marine-derived natural complex from cuttlefish, in a scopolamine-induced ADHD-like mouse [...] Read more.
Attention-Deficit/Hyperactivity Disorder (ADHD), affecting 5–10% of children globally, faces treatment limitations due to adverse effects and uncertain long-term risks of current pharmacotherapies. This study investigated the therapeutic potential of sepia ink (SI), a marine-derived natural complex from cuttlefish, in a scopolamine-induced ADHD-like mouse model. The chemical constituents of SI were characterized via Ultra-Performance Liquid Chromatography-Mass Spectrometry (UPLC-MS). The behavioral assessments, histopathological examinations, flow cytometry, and complete blood counts were utilized to evaluate its effects on ADHD-like phenotypes, neuroinflammation, and immune function. Integrated transcriptomic, plasma metabolomic, and 16S rRNA sequencing were used to explore the underlying mechanisms. SI significantly alleviated hyperactivity and improved spatial learning and memory deficits. It reduced hippocampal neuronal damage, attenuated neuroinflammation, and reversed scopolamine-induced immunosuppression in spleen and thymus. SI also restored the balance of immune cell subsets in both mesenteric lymph nodes and spleen, and the peripheral blood cell counts. Multi-omics analyses suggested that the beneficial effects of SI were associated with reduced neuroinflammation, rebalanced systemic immune responses, partial correction of lipid metabolic disturbances, and restoration of gut microbiota homeostasis. Collectively, our findings indicate that SI effectively mitigates the in vivo ADHD-like impairments by coordinating immune, metabolic, and gut microbiota-related processes, thereby supporting its potential as a marine-derived therapeutic candidate for further ADHD treatment. Full article
Show Figures

Graphical abstract

47 pages, 2629 KB  
Review
Research Progress on the Immunomodulatory Effects by Dang Gui (Radix Angelica sinensis) and Its Active Chemical Components
by Tong Li and Xueying Zhao
Molecules 2026, 31(7), 1153; https://doi.org/10.3390/molecules31071153 - 31 Mar 2026
Viewed by 535
Abstract
Dang Gui (Radix Angelica sinensis), a classic Chinese medicinal herb, is renowned for nourishing blood, promoting blood circulation, regulating meridians, and relieving pain, and widely used clinically for anemia, cancer, rheumatoid arthritis, ulcerative colitis, and other diseases. Studies have confirmed that [...] Read more.
Dang Gui (Radix Angelica sinensis), a classic Chinese medicinal herb, is renowned for nourishing blood, promoting blood circulation, regulating meridians, and relieving pain, and widely used clinically for anemia, cancer, rheumatoid arthritis, ulcerative colitis, and other diseases. Studies have confirmed that Dang Gui and its major bioactive components (e.g., polysaccharides, ferulic acid, (Z)-ligustilide) exert diverse pharmacological activities including immunomodulation, neuroprotection, and hepatoprotection. Based on a systematic literature search, this review summarizes the traditional applications and main chemical constituents of A. sinensis, with a focused analysis of its immunomodulatory effects. Evidence shows that A. sinensis exerts bidirectional immunoregulation by improving immune organ indices, promoting the proliferation and activation of immune cells, including T/B lymphocytes (T/B cells), macrophages, and regulating cytokine secretion. Furthermore, it reviews its immunomodulatory mechanisms in immune-related diseases (e.g., cancer, aplastic anemia, chronic pain), analyzes its quality control standards from regulatory and pharmacopeial perspectives and summarizes relevant safety research. This review comprehensively integrates the immunoregulatory effects and underlying mechanisms of A. sinensis, aiming to provide a scientific basis for its future research and clinical application. Full article
(This article belongs to the Special Issue Featured Review Papers in Food Chemistry—2nd Edition)
Show Figures

Figure 1

18 pages, 3448 KB  
Article
Mesenchymal Stromal Cells Respond to SARS-CoV-2 Peptides and Exhibit Altered T-Cell Regulatory Capacity
by Sabrina Summer, Hermann Maximilian Wolf, Viktoria Weber and Michael B. Fischer
Cells 2026, 15(7), 592; https://doi.org/10.3390/cells15070592 - 26 Mar 2026
Viewed by 483
Abstract
Background: MSCs possess strong immunoregulatory properties and play a central role in maintaining immune homeostasis by limiting inflammatory responses. Their function is highly plastic and influenced by environmental cues, including viral signals. How SARS-CoV-2-derived antigens affect MSC immunoregulation remains incompletely understood. This study [...] Read more.
Background: MSCs possess strong immunoregulatory properties and play a central role in maintaining immune homeostasis by limiting inflammatory responses. Their function is highly plastic and influenced by environmental cues, including viral signals. How SARS-CoV-2-derived antigens affect MSC immunoregulation remains incompletely understood. This study aimed to investigate the impact of SARS-CoV-2 peptides on MSC-mediated immune modulation of T-cells. Methods: MSCs were stimulated directly with SARS-CoV-2 spike protein S peptides or cocultured with SARS-CoV-2 peptide-activated T-cells. TLR4 surface expression and receptor downstream signaling were assessed to evaluate pathway activation. MSC immunoregulatory function was analyzed by measuring suppression of TNF-α and IFN-γ expression and induction of CD4+FOXP3+ regulatory T-cells. TLR4 inhibition and lipopolysaccharide (LPS) stimulation were used to examine pathway specificity and interaction. Results: SARS-CoV-2 peptides activated TLR4-associated signaling in MSCs, increasing TLR4 expression and NF-κB phosphorylation. Peptide-treated MSCs showed impaired suppression of pro-inflammatory cytokines and reduced induction of regulatory T-cells. TLR4 inhibition prevented these effects. LPS induced similar effects, while combining LPS and peptide stimulation partially restored physiological T-cell cytokine suppression. Conclusions: SARS-CoV-2 peptides modulate MSC immunoregulatory function on T-cells via TLR4-dependent mechanisms. Full article
(This article belongs to the Section Stem Cells)
Show Figures

Graphical abstract

30 pages, 824 KB  
Review
Vitamin D-Mediated Immunoregulation in Degenerative Diseases: Insights into Cardiovascular, Neurodegenerative and Musculoskeletal Disorders
by Ga Young Lee, Chan Yoon Park and Sung Nim Han
Nutrients 2026, 18(4), 629; https://doi.org/10.3390/nu18040629 - 14 Feb 2026
Viewed by 676
Abstract
Degenerative diseases are characterized by the gradual loss of cellular integrity, tissue function, and regenerative capacity. Cardiovascular diseases, neurodegenerative disorders, and musculoskeletal deterioration are considered major categories of degenerative diseases, and vitamin D deficiency has been linked with an increased risk of these [...] Read more.
Degenerative diseases are characterized by the gradual loss of cellular integrity, tissue function, and regenerative capacity. Cardiovascular diseases, neurodegenerative disorders, and musculoskeletal deterioration are considered major categories of degenerative diseases, and vitamin D deficiency has been linked with an increased risk of these conditions. Vitamin D has the potential to modulate neurogenerative process by influencing the progression of neuronal survival, neurogenesis, and synaptic plasticity through both genomic and non-genomic mechanisms mediated by vitamin D receptors, which are widely distributed across brain regions and cell types. Additionally, vitamin D regulates brain immunometabolism by modulating microglial and astrocytic inflammatory responses and oxidative stress. Vitamin D has long been recognized as essential for bone health. Beyond its classical role, vitamin D contributes to the maintenance of bone–muscle homeostasis, enhances mitochondrial biogenesis and ATP production while reducing oxidative stress, and facilitates bidirectional bone–muscle crosstalk through myokines and osteokines to coordinate bone remodeling and muscle regeneration. However, despite these mechanistic insights, the beneficial effects of vitamin D on these diseases—such as reduced risk or mitigation of progression—remains inconclusive. This review explores the relationships between vitamin D and cardiovascular, neurodegenerative, and musculoskeletal diseases, with a focus on the underlying immunological and metabolic mechanisms of actions. Full article
(This article belongs to the Special Issue The Role of B and D Vitamins in Degenerative Diseases)
Show Figures

Graphical abstract

35 pages, 7731 KB  
Article
Prostate Cancer: Dissecting Novel Immunosuppressive Mechanisms Through Context-Specific Transcriptomic Programs and MDSC Cells
by Pedro Reyes Martinez, Erick Sierra Diaz, Fabiola Solorzano Ibarra, Jorge Raul Vazquez Urrutia, José de Jesús Guerrero García, Martha Cecilia Téllez Bañuelos, Julio Enrique Castañeda Delgado, Karina Sanchez Reyes and Pablo Cesar Ortiz Lazareno
Int. J. Mol. Sci. 2026, 27(3), 1511; https://doi.org/10.3390/ijms27031511 - 3 Feb 2026
Viewed by 759
Abstract
Prostate cancer remains largely refractory to immunotherapy, implying the existence of context-specific immune landscape programs that diverge between circulation and tumor. Here, we integrate bulk RNA sequencing from three cohorts (patient peripheral mononuclear cells, primary prostate tissue, and biochemical-recurrence tumors) with multiparameter flow [...] Read more.
Prostate cancer remains largely refractory to immunotherapy, implying the existence of context-specific immune landscape programs that diverge between circulation and tumor. Here, we integrate bulk RNA sequencing from three cohorts (patient peripheral mononuclear cells, primary prostate tissue, and biochemical-recurrence tumors) with multiparameter flow cytometry, unsupervised UMAP/T-REX (Tracking Responders Expanding) mapping, and de novo discovery of long non-coding RNAs (lncRNAs) to characterize context-specific immunoregulation. Patient PBMCs revealed a coherent IL-1/TNF/IL-17 inflammatory architecture with strong chemotactic programs and an unexpected neutrophil-like signal despite density-gradient isolation, consistent with low-density PMN-MDSCs. In contrast, tumors broadly repressed chemokines and innate immune mediators, yet upregulated prostate cancer-associated lncRNAs, indicating local immune quiescence coupled with non-coding regulatory programs. Recurrent tumors acquired epithelial–mesenchymal transition and metabolic remodeling, accompanied by relapse-associated lncRNA signatures, whereas long-term nonrecurrent tumors preserved epithelial and stress-response networks. High-dimensional cytometry confirmed discrete, cancer-enriched myeloid clusters expressing CD47, SIRPα, PD-L1, CD73, and Galectin-9. Network analysis highlighted inflammatory hubs (CXCL2, PTGS2) in PBMCs and loss of mechanotransduction modules in tumors. Structural modeling uncovered a three-way junction and 3′ triple helix in lncRNA. Collectively, these data suggest that circulating inflammatory rewiring is associated with checkpoint-rich suppressor expansion and tumor immune quiescence, outlining integrated myeloid- and RNA-directed strategies for cancer research. Full article
(This article belongs to the Special Issue Latest Molecular Advances in Prostate Cancer)
Show Figures

Figure 1

17 pages, 4757 KB  
Article
Antiviral Activity of Eugenol Against Chinese Rice-Field Eel Rhabdovirus in Monopterus albus
by Jingwen Jiang, Mingyang Xue, Wenzhi Liu, Yong Zhou, Yiqun Li and Yuding Fan
Animals 2026, 16(2), 315; https://doi.org/10.3390/ani16020315 - 20 Jan 2026
Viewed by 466
Abstract
Chinese rice-field eel rhabdovirus (CrERV) is a serious epidemic pathogen of Chinese rice-field eel and causes severe economic losses to aquaculture. However, there are no commercial drugs presently available to control CrERV infection. Eugenol is a bioactive compound extracted from clove plants and [...] Read more.
Chinese rice-field eel rhabdovirus (CrERV) is a serious epidemic pathogen of Chinese rice-field eel and causes severe economic losses to aquaculture. However, there are no commercial drugs presently available to control CrERV infection. Eugenol is a bioactive compound extracted from clove plants and exhibits potential antiviral activity. In the study, the antiviral activity of eugenol against CrERV was investigated in Chinese rice-field eel (Monopterus albus). Eugenol reached the highest inhibition rate of 96.6% at 40 mg/L in Chinese rice-field eel kidney cells (CrEK). Notably, eugenol exhibits antiviral activity by directly targeting CrERV and additionally confers prophylactic effects against infection via its action on CrEK cells. The results of exploring the viral invasion cycle demonstrated that eugenol primarily exerted its antiviral effect during the middle stage and late stage (12 h and 24 h) of viral infection. In addition, eugenol inhibited CrERV-induced apoptosis of CrEK cells, maintained mitochondrial membrane potential levels, maintained physiological cellular morphology and structure, and protected cells from loss of cellular morphology, formation of apoptotic vesicles, and cell fragmentation. For the in vivo study, eugenol increased the survival rate of CrERV-infected rice-field eel by 56% and 48%, in prevention experiments and treatment experiments, respectively. Concurrently, eugenol significantly reduced viral loads and induced the upregulation of anti-inflammatory and antioxidant genes, indicating its potential for immunoregulation. In summary, eugenol holds potential for both preventing and treating CrERV infections in the aquaculture context. Full article
(This article belongs to the Section Aquatic Animals)
Show Figures

Figure 1

27 pages, 6157 KB  
Article
Oral GAD65-L. lactis Vaccine Halts Diabetes Progression in NOD Mice by Orchestrating Gut Microbiota–Metabolite Crosstalk and Fostering Intestinal Immunoregulation
by Shihan Zhang, Xinyi Wang, Chunli Ma, Tianyu Liu, Qingji Qin, Jiandong Shi, Meini Wu, Jing Sun and Yunzhang Hu
Microorganisms 2026, 14(1), 176; https://doi.org/10.3390/microorganisms14010176 - 13 Jan 2026
Viewed by 785
Abstract
This study successfully developed an oral vaccine for Type 1 Diabetes utilizing recombinant Lactococcus lactis expressing the GAD65 autoantigen. We conducted an in-depth investigation into its protective mechanisms in NOD mice, with a particular focus on its effects on the gut microbiota and [...] Read more.
This study successfully developed an oral vaccine for Type 1 Diabetes utilizing recombinant Lactococcus lactis expressing the GAD65 autoantigen. We conducted an in-depth investigation into its protective mechanisms in NOD mice, with a particular focus on its effects on the gut microbiota and metabolome. The administration of the GAD65-L. lactis vaccine resulted in a significant delay in diabetes onset and the preservation of pancreatic function. Our analyses revealed notable alterations in the gut microbial ecosystem, enhancing its diversity and the abundance of beneficial bacteria. Metabolomic profiling indicated time-dependent changes in metabolic pathways, with a marked enrichment of pyrimidine metabolism at 16 weeks and arachidonic acid metabolism at 24 weeks after vaccination by both GAD65-L. lactis and NZ9000-L. lactis. Integrated correlation analysis identified specific microbiota–metabolite interactions, including associations between Ruminiclostridium and lipid species in the GAD65-L. lactis group. These modifications in the microbial community and metabolic landscape were accompanied by enhanced immunoregulatory responses in intestinal LPLs, including expanded Treg populations and suppressed CD8+ T cells, a rising trend in IL-10-producing naive dendritic cells, and increased concentrations of TGF-β. Full article
(This article belongs to the Section Gut Microbiota)
Show Figures

Figure 1

23 pages, 1376 KB  
Review
Immunomodulatory Effects of Lidocaine: Mechanisms of Actions and Therapeutic Applications
by Jianwei Wu, Quanfu Chen, Zhiling He, Bin Yang, Zhenhua Dai and Feifei Qiu
Pharmaceuticals 2026, 19(1), 134; https://doi.org/10.3390/ph19010134 - 12 Jan 2026
Viewed by 1605
Abstract
Lidocaine, an amide-type regional anesthetic, has been an important medication in the field of anesthesia since its clinical approval. Recently, lidocaine has emerged as a powerful immunomodulatory agent beyond its classical anesthetic properties. This review has summarized the recent basic and clinical studies [...] Read more.
Lidocaine, an amide-type regional anesthetic, has been an important medication in the field of anesthesia since its clinical approval. Recently, lidocaine has emerged as a powerful immunomodulatory agent beyond its classical anesthetic properties. This review has summarized the recent basic and clinical studies with sufficient evidence on the multifaceted effects of lidocaine on both innate and adaptive immune cells, including macrophages, neutrophils, eosinophils, basophils, natural killer (NK) cells, mast cells, dendritic cells (DCs), monocytes, and T lymphocytes. We have also detailed how lidocaine affects critical cellular processes, such as cellular polarization, cytokine production, phagocytosis, and apoptosis, through multiple signaling pathways, including NF-κB, TLR4/p38 MAPK, voltage-sensitive sodium channels, HIF1α, TGF-β/Smad3, AMPK-SOCS3, TBK1-IRF7, and G protein-coupled receptors. These immunoregulatory effects of lidocaine are dependent on its concentration, duration of action, and the microenvironment. The immunomodulatory actions of lidocaine may contribute to its potential therapeutic value in various settings of diseases, such as cancer, sepsis, acute lung injury, asthma, organ transplantation, ischemia–reperfusion injury (IRI), and diabetes. We propose that lidocaine can be repurposed as an immunomodulator for treating immune-mediated inflammatory diseases. However, future research should define optimal dosing strategies, validate its mechanisms of action in clinical trials, and explore its novel clinical applications as a complementary immunotherapy. Full article
(This article belongs to the Section Pharmacology)
Show Figures

Figure 1

35 pages, 1515 KB  
Article
Bio-RegNet: A Meta-Homeostatic Bayesian Neural Network Framework Integrating Treg-Inspired Immunoregulation and Autophagic Optimization for Adaptive Community Detection and Stable Intelligence
by Yanfei Ma, Daozheng Qu and Mykhailo Pyrozhenko
Biomimetics 2026, 11(1), 48; https://doi.org/10.3390/biomimetics11010048 - 7 Jan 2026
Viewed by 798
Abstract
Contemporary neural and generative architectures are deficient in self-preservation mechanisms and sustainable stability. In uncertain or noisy situations, they frequently demonstrate oscillatory learning, overconfidence, and structural deterioration, indicating a lack of biological regulatory principles in artificial systems. We present Bio-RegNet, a meta-homeostatic Bayesian [...] Read more.
Contemporary neural and generative architectures are deficient in self-preservation mechanisms and sustainable stability. In uncertain or noisy situations, they frequently demonstrate oscillatory learning, overconfidence, and structural deterioration, indicating a lack of biological regulatory principles in artificial systems. We present Bio-RegNet, a meta-homeostatic Bayesian neural network architecture that integrates T-regulatory-cell-inspired immunoregulation with autophagic structural optimization. The model integrates three synergistic subsystems: the Bayesian Effector Network (BEN) for uncertainty-aware inference, the Regulatory Immune Network (RIN) for Lyapunov-based inhibitory control, and the Autophagic Optimization Engine (AOE) for energy-efficient regeneration, thereby establishing a closed energy–entropy loop that attains adaptive equilibrium among cognition, regulation, and metabolism. This triadic feedback achieves meta-homeostasis, transforming learning into a process of ongoing self-stabilization instead of static optimization. Bio-RegNet routinely outperforms state-of-the-art dynamic GNNs across twelve neuronal, molecular, and macro-scale benchmarks, enhancing calibration and energy efficiency by over 20% and expediting recovery from perturbations by 14%. Its domain-invariant equilibrium facilitates seamless transfer between biological and manufactured systems, exemplifying a fundamental notion of bio-inspired, self-sustaining intelligence—connecting generative AI and biomimetic design for sustainable, living computation. Bio-RegNet consistently outperforms the strongest baseline HGNN-ODE, improving ARI from 0.77 to 0.81 and NMI from 0.84 to 0.87, while increasing equilibrium coherence κ from 0.86 to 0.93. Full article
(This article belongs to the Special Issue Bio-Inspired AI: When Generative AI and Biomimicry Overlap)
Show Figures

Graphical abstract

18 pages, 5746 KB  
Article
Functional and Molecular Characterization of Extracellular Vesicles Enriched in Exosomes Released by Bone Marrow Mesenchymal Stromal Cells Exposed to IFNγ in Combination with Autophagy Modulators Tamoxifen or Chloroquine
by Vladimir Beljanski, Maria J. Moreno Hollweg, Renee Potens, Tanner Blaylock, Andres B. Irausquin, Nikhila Paleati and Lubov Nathanson
Non-Coding RNA 2026, 12(1), 1; https://doi.org/10.3390/ncrna12010001 - 24 Dec 2025
Viewed by 1113
Abstract
Background/Objectives: Bone marrow mesenchymal stromal cells (MSCs) are therapeutic cells that adopt an immunomodulatory phenotype when exposed to pro-inflammatory cytokines. Recent research efforts uncovered that many therapeutic benefits of MSCs can be attributed to the secretion of extracellular vesicles (EVs) such as [...] Read more.
Background/Objectives: Bone marrow mesenchymal stromal cells (MSCs) are therapeutic cells that adopt an immunomodulatory phenotype when exposed to pro-inflammatory cytokines. Recent research efforts uncovered that many therapeutic benefits of MSCs can be attributed to the secretion of extracellular vesicles (EVs) such as exosomes, small membrane vesicles of endocytic origin present in the cellular secretome. EVs’ formation and release are impacted by the autophagy pathway, which recycles proteins and organelles via lysosomal degradation. Methods: To evaluate how modulation of autophagy affects properties of MSC EVs enriched in exosomes under pro-inflammatory conditions, we treated the cells with either tamoxifen (TX) or chloroquine (CQ), two drugs known to stimulate or inhibit autophagy, respectively, together with IFNγ. MSC EVs enriched in exosomes were then purified from serum-free media, and their immunoregulatory properties were evaluated ex vivo using activated CD4 T cells; small RNA sequencing was also conducted to determine EVs’ microRNA content. Results: Our data indicate that MSCs treated with CQ + IFNγ yield EVs that possess somewhat higher capacity to decrease T cell proliferation compared to other EVs. Small RNA sequencing revealed that, although similar microRNAs were found in EVs isolated from all treated cells, the treatments exerted more effect on the levels of multiple microRNAs that are known to regulate either cancer or inflammation-related biological pathways in target cells. Conclusions: Overall, we conclude that the co-treatment of MSCs with TX or CQ in the presence of pro-inflammatory cytokine IFNγ has the potential to modulate microRNA content of EVs, potentially affecting biological properties of such EVs and their effect on target cells. Full article
Show Figures

Figure 1

19 pages, 4757 KB  
Article
Outer Membrane Vesicles Attenuate Klebsiella pneumoniae Infection Injury by Affecting Macrophage Polarisation and Helper T Cell Differentiation
by Wei Fan, Wei Wang, Lin Kong, Shifan Chen, Xinyu Zhang, Yilu Zhai, Bo Zhang, Yan Wang, Dazhuo Zhao, Xiukai Tang, Jiaqi Fu and Fuliang Sun
Microorganisms 2025, 13(12), 2849; https://doi.org/10.3390/microorganisms13122849 - 15 Dec 2025
Viewed by 730
Abstract
Klebsiella pneumoniae (K. pneumoniae) is an opportunistic bacteria that can result in severe liver abscesses, pulmonary damage, and potentially fatal outcomes. Research has demonstrated that the outer membrane vesicles (OMVs) released by it can provide significant protection to infected animals and [...] Read more.
Klebsiella pneumoniae (K. pneumoniae) is an opportunistic bacteria that can result in severe liver abscesses, pulmonary damage, and potentially fatal outcomes. Research has demonstrated that the outer membrane vesicles (OMVs) released by it can provide significant protection to infected animals and may serve as a promising candidate antigen for the development of a novel vaccine. Nevertheless, the specific mechanisms through which OMVs mitigate the detrimental effects of K. pneumoniae infection by promoting the polarization pathways of macrophages and T helper cells (Th cells) remain poorly understood. In this study, we first confirmed that Klebsiella pneumoniae outer membrane vesicles (K. pneumoniae_OMVs) were protective in K. pneumoniae-infected mice, and then we investigated the protective mechanisms by transcriptome data analysis. Then, we constructed a model of in vitro macrophage polarization, an in vivo model for Th differentiation, and a K. pneumoniae infection model in K. pneumoniae_OMVs-immunized mice. qRT-PCR, IHC, Western blotting, and ELISA were used to confirm the polarization indicators. The results showed that K. pneumoniae_OMVs were able to provide specific protection for mice with a maximum protection rate of 80%. In addition, the results of a transcriptome analysis suggested that the protective mechanism might be related to Th cells and macrophage polarization. Mice immunized with K. pneumoniae_OMVs were able to achieve rapid bacterial clearance after K. pneumoniae infection through an M1/Th1 immune response. Subsequently, tissue repair was accomplished through Th2/M2 immune response in the late stage of K. pneumoniae infection to avoid causing inflammatory damage. This study offers a theoretical foundation for the K. pneumoniae_OMVs vaccine’s actual application. Full article
(This article belongs to the Section Molecular Microbiology and Immunology)
Show Figures

Figure 1

13 pages, 934 KB  
Systematic Review
Β3-Adrenergic Receptors and Prematurity-Related Diseases: A Systematic Review
by Camilla Fazi and Carlo Dani
Children 2025, 12(12), 1586; https://doi.org/10.3390/children12121586 - 22 Nov 2025
Viewed by 506
Abstract
Background: β3 adrenergic receptors (β3-ARs) have recently gained scientific attention due to their widespread body expression and their heterogeneous span of tissue-related functions. Recent research has hypothesized their involvement in the pathogenesis of some of the most common complications in preterm infants. The [...] Read more.
Background: β3 adrenergic receptors (β3-ARs) have recently gained scientific attention due to their widespread body expression and their heterogeneous span of tissue-related functions. Recent research has hypothesized their involvement in the pathogenesis of some of the most common complications in preterm infants. The aim of the present systematic review is to examine the published scientific literature on the topic. Methods: PubMED/Medline and Cochrane databases were searched for studies reporting an association between β3-ARs, fetal development, and preterm newborns’ diseases. Results: Of 1596 articles found, 16 studies were selected for the review. Data currently available in the literature show that β3-ARs are upregulated in a hypoxic environment in several tissues and that their activation triggers a downstream cascade that promotes pro-angiogenic, anti-inflammatory, and immunoregulating effects, as well as metabolic adaptative processes and chemoresistance to xenobiotics. These characteristics seem to be central in the development of the fetus. Conclusions: Available preclinical data suggest the possible role of β3-ARs in the pathogenesis of a large number of premature newborn pathologies. Since fetal growth takes place in a low oxygenated environment, preterm delivery exposes newborns to a relatively hyperoxic setting while their development is not fully completed. Given the β3-ARs upregulation in a hypoxic environment, premature exposure to higher oxygen concentration levels affects their expression and their activity, probably derailing fetal normal development and injuring several organs. β3-ARs might therefore represent a central element in the pathogenesis of some of the main pathologies that preterm babies often develop. Full article
(This article belongs to the Section Pediatric Neonatology)
Show Figures

Figure 1

36 pages, 2919 KB  
Review
Viewing Inflammation and Immunoregulation Under the Calpain System Lens
by Vijay Kumar and John H. Stewart
Cells 2025, 14(22), 1814; https://doi.org/10.3390/cells14221814 - 19 Nov 2025
Viewed by 1659
Abstract
The controlled pro-inflammatory immune response is critical for fighting against external and endogenous threats, such as microbes/pathogens, allergens, xenobiotics, various antigens, and dying host cells and their mediators (DNA, RNA, and nuclear proteins) released into the circulation and cytosol (PAMPs, MAMPs, and DAMPs). [...] Read more.
The controlled pro-inflammatory immune response is critical for fighting against external and endogenous threats, such as microbes/pathogens, allergens, xenobiotics, various antigens, and dying host cells and their mediators (DNA, RNA, and nuclear proteins) released into the circulation and cytosol (PAMPs, MAMPs, and DAMPs). Several pattern recognition receptors (PRRs) and their downstream adaptor molecules, expressed by innate and adaptive immune cells, are critical in generating the inflammatory immune response by recognizing PAMPs, MAMPs, and DAMPs. However, their dysregulation may predispose the host to develop inflammation-associated organ damage, neurodegeneration, autoimmunity, cancer, and even death due to the absence of the inflammation resolution phase. The cytosolic calcium (Ca2+) level regulates the survival, proliferation, and immunological functions of immune cells. Cysteine-rich proteases, specifically calpains, are Ca2+-dependent proteases that become activated during inflammatory conditions, playing a critical role in the inflammatory process and associated organ damage. Therefore, this article discusses the expression and function of calpain-1 and calpain-2 (ubiquitous calpains) in various innate (epithelial, endothelial, dendritic, mast, and NK cells, as well as macrophages) and adaptive (T and B cells) immune cells, affecting inflammation and immune regulation. As inflammatory diseases are on the rise due to several factors, such as environment, lifestyle, and an aging population, we must not just investigate but strive for a deeper understanding of the inflammation and immunoregulation under the calpain system (calpain-1 and calpain-2 and their endogenous negative regulator calpastatin) lens, which is ubiquitous and senses cytosolic Ca2+ changes to impact immune response. Full article
Show Figures

Figure 1

20 pages, 1467 KB  
Review
The cGAS-STING Pathway in Pulmonary Diseases: Mechanisms and Therapeutic Potential
by Zhuo Zhang, Jiacheng Jiang, Guodong Wu, Xueping Wei, Yakun Weng and Long Shuang Huang
Int. J. Mol. Sci. 2025, 26(21), 10423; https://doi.org/10.3390/ijms262110423 - 27 Oct 2025
Cited by 1 | Viewed by 3442
Abstract
The cyclic GMP-AMP synthase–stimulator of interferon genes (cGAS-STING) pathway, a central innate immune sensor of cytosolic DNA, plays a dual role in immunoregulation within pulmonary diseases. Recent studies demonstrate its critical role in sensing microbial infections and tissue injury in the lung, allowing [...] Read more.
The cyclic GMP-AMP synthase–stimulator of interferon genes (cGAS-STING) pathway, a central innate immune sensor of cytosolic DNA, plays a dual role in immunoregulation within pulmonary diseases. Recent studies demonstrate its critical role in sensing microbial infections and tissue injury in the lung, allowing it to drive the production of type I interferons (IFN-I) and pro-inflammatory cytokines. While this pathway is essential for anti-viral defense and anti-tumor immunity, its dysregulation can exacerbate pathologies such as chronic obstructive pulmonary disease (COPD), pulmonary fibrosis, and lung cancer, mainly through sustained inflammation and fibroblast proliferation. Nowadays, many cGAS-STING agonists and inhibitors are available to treat different diseases. This review comprehensively summarizes the basic mechanism of the cGAS-STING pathway, its diverse roles across various pulmonary diseases, and the current landscape of potential therapeutic strategies targeting this pathway. Notably, the critical role of the cGAS-STING signaling pathway in various lung diseases offers new avenues for therapeutic research. Full article
(This article belongs to the Special Issue Molecular Advances and Perspectives of Lung Disease: 2nd Edition)
Show Figures

Figure 1

24 pages, 1454 KB  
Review
The Role of Tenascin-C in Neuroinflammation and Neuroplasticity
by Ya-Li Jin, Shi-Wen Bao, Meng-Xuan Huang, Yong-Jing Gao, Huan-Jun Lu and Xiao-Bo Wu
Int. J. Mol. Sci. 2025, 26(20), 10174; https://doi.org/10.3390/ijms262010174 - 19 Oct 2025
Cited by 2 | Viewed by 2299
Abstract
Tenascin-C (TNC) is a complex extracellular matrix (ECM) protein that plays a critical role in regulating cellular adhesion, motility, proliferation, and inflammation through its interaction with Toll-like receptor 4 (TLR4) and other receptors. The upregulation of TNC is associated with inflammatory responses, autoimmune [...] Read more.
Tenascin-C (TNC) is a complex extracellular matrix (ECM) protein that plays a critical role in regulating cellular adhesion, motility, proliferation, and inflammation through its interaction with Toll-like receptor 4 (TLR4) and other receptors. The upregulation of TNC is associated with inflammatory responses, autoimmune disorders, and neoplastic conditions during both physiological and pathological tissue remodeling. In the central nervous system (CNS), TNC contributes to neuroinflammatory processes by modulating the function of immune cells and the secretion of pro-inflammatory mediators, thereby playing a pivotal role in the initiation and progression of neuroinflammatory diseases. TNC is expressed in astrocytes, neural progenitor cells, and various neuronal populations within both developing and mature CNS regions. It regulates neuronal migration and axonal guidance during neurogenesis, facilitating synaptic plasticity and CNS regeneration. Furthermore, TNC enhances neuroplasticity through interactions with receptor families, such as integrins, to establish the molecular connections necessary for cell communication and signal transduction. This review investigates the mechanistic properties of TNC, focusing on its spatiotemporal expression, molecular interactions with receptors, and its role in neurological disorders, in addition to its modulatory capacity in neuroplastic processes. Additionally, this review delves into recent research advancements with respect to neuroinflammation involving TNC, along with therapeutic strategies targeting TNC. Full article
(This article belongs to the Special Issue Molecular and Cellular Mechanism in Neuroinflammation Research)
Show Figures

Figure 1

Back to TopTop