Next Article in Journal
Urinary Exosomal miRNAs as Non-Invasive Biomarkers Linked to Podocyte Morphometry in CKD
Previous Article in Journal
The Elusive Origin of Glioblastoma: Where Do We Stand?
 
 
Due to scheduled maintenance work on our servers, there may be short service disruptions on this website between 11:00 and 12:00 CEST on March 28th.
Font Type:
Arial Georgia Verdana
Font Size:
Aa Aa Aa
Line Spacing:
Column Width:
Background:
Article

Mesenchymal Stromal Cells Respond to SARS-CoV-2 Peptides and Exhibit Altered T-Cell Regulatory Capacity

by
Sabrina Summer
1,*,
Hermann Maximilian Wolf
2,
Viktoria Weber
3 and
Michael B. Fischer
1,4
1
Center for Experimental Medicine, Department for Biomedical Research, University for Continuing Education Krems, 3500 Krems, Austria
2
Faculty of Medicine, Sigmund Freud Private University, 1020 Vienna, Austria
3
Center for Biomedical Technology, Department for Biomedical Research, University for Continuing Education Krems, 3500 Krems, Austria
4
Department for Blood Group Serology and Transfusion Medicine, Medical University of Vienna, 1090 Vienna, Austria
*
Author to whom correspondence should be addressed.
Cells 2026, 15(7), 592; https://doi.org/10.3390/cells15070592
Submission received: 27 February 2026 / Revised: 18 March 2026 / Accepted: 20 March 2026 / Published: 26 March 2026
(This article belongs to the Section Stem Cells)

Highlights

What are the main findings?
  • Severe acute respiratory syndrome coronavirus (SARS-CoV)-2-related stimuli alter mesenchymal stromal cell (MSC)-mediated immunoregulation of T-cells through the activation of the Toll-like receptor (TLR)4 pathway.
  • Combined exposure of MSCs to SARS-CoV-2 peptides and lipopolysaccharide (LPS) indicates potential reciprocal signaling interactions.
What are the implications of the main findings?
  • SARS-CoV-2-associated inflammatory signals can compromise the immunosuppressive capacity of MSCs.
  • TLR4 emerges as a mechanistic pathway of MSCs in SARS-CoV-2 peptide recognition.

Abstract

Background: MSCs possess strong immunoregulatory properties and play a central role in maintaining immune homeostasis by limiting inflammatory responses. Their function is highly plastic and influenced by environmental cues, including viral signals. How SARS-CoV-2-derived antigens affect MSC immunoregulation remains incompletely understood. This study aimed to investigate the impact of SARS-CoV-2 peptides on MSC-mediated immune modulation of T-cells. Methods: MSCs were stimulated directly with SARS-CoV-2 spike protein S peptides or cocultured with SARS-CoV-2 peptide-activated T-cells. TLR4 surface expression and receptor downstream signaling were assessed to evaluate pathway activation. MSC immunoregulatory function was analyzed by measuring suppression of TNF-α and IFN-γ expression and induction of CD4+FOXP3+ regulatory T-cells. TLR4 inhibition and lipopolysaccharide (LPS) stimulation were used to examine pathway specificity and interaction. Results: SARS-CoV-2 peptides activated TLR4-associated signaling in MSCs, increasing TLR4 expression and NF-κB phosphorylation. Peptide-treated MSCs showed impaired suppression of pro-inflammatory cytokines and reduced induction of regulatory T-cells. TLR4 inhibition prevented these effects. LPS induced similar effects, while combining LPS and peptide stimulation partially restored physiological T-cell cytokine suppression. Conclusions: SARS-CoV-2 peptides modulate MSC immunoregulatory function on T-cells via TLR4-dependent mechanisms.

Graphical Abstract

1. Introduction

The immunomodulatory role of mesenchymal stromal cells (MSCs) has gained increasing recognition, with these cells acting as both sensors and effectors within inflammatory microenvironments [1,2].
As immune regulators, MSCs exhibit a dual function. They can either promote immune activation in response to injury or infection [3] or exert potent immunosuppressive effects to prevent excessive immune responses and maintain homeostasis [4]. This modulatory behavior is highly dependent on the surrounding tissue niche and environmental factors and may occur via direct cell-to-cell interactions or the secretion of soluble mediators, such as cytokines, chemokines and growth factors [5]. Central to their anti-inflammatory properties are soluble factors, such as prostaglandin E2 (PGE2), transforming growth factor-β (TGF-β), and indolamine-2,3-dioxygenase (IDO), as well as their interactions with immune cell subsets, particularly the induction and expansion of regulatory T-cells (Tregs) expressing forkhead box P3 (FOXP3) [6,7,8,9,10]. In particular, IDO is considered a key molecule mediating the balance between the immunostimulatory and immunosuppressive functions of MSCs [11]. Toll-like receptor (TLR)-3 activation can further enhance their anti-inflammatory activity by upregulating Delta-like 1-mediated Notch signaling [12,13].
Primarily, MSCs differentiate along the mesodermal lineages into osteocytes, chondrocytes, adipocytes, and fibroblasts and are therefore found in a range of tissues such as placental tissues, bone, cartilage, and adipose tissue. There is evidence that under specific conditions, MSCs exhibit plasticity allowing for limited differentiation into ectodermal and endodermal lineages as well [14,15]. These lineage commitment processes are governed by distinct transcription factors and signaling cascades. While differentiation into mesodermal lineages such as osteogenic, chondrogenic, and adipogenic fates is well established, reported trans-differentiation into non-mesodermal cell types remains controversial, as most evidence comes from in vitro models, and its relevance in vivo is still uncertain [14]. Further, MSCs of different tissue origin display distinct gene expression patterns, which may contribute to their variable differentiation capacities. This source-dependent functional heterogeneity is highly relevant to their biological role, as MSCs are known to play pivotal roles in tissue repair [16], angiogenesis [17,18] and immune regulation [19,20].
It is generally assumed that MSCs exert low immunogenicity primarily due to their absence of major histocompatibility complex (MHC) class II molecules. However, emerging evidence suggests that they can upregulate MHC class II under specific inflammatory conditions. Interferon (IFN)-γ stimulation can induce upregulation of MHC class II, particularly HLA-DR, as well as costimulatory molecules such as the intercellular adhesion molecule (ICAM)-1 and vascular cellular adhesion molecule (VCAM)-1 [21,22]. This enables MSCs to interact directly with CD4+ T-cells, potentially presenting antigens and influencing the adaptive immune response. Their antigen-presenting capacity, however, appears to be incomplete or regulatory in nature, as MSCs express lower levels of key co-stimulatory factors such as CD80 than professional antigen-presenting cells (APCs), thereby favoring T-cell anergy or tolerance rather than activation [23,24].
Given their combination of regenerative and immunomodulatory capacity, MSCs have potential in mitigating hyper-inflammation and supporting tissue repair in coronavirus disease 2019 (COVID-19) patients [25,26,27].
The COVID-19 pandemic has underscored the importance of understanding the immunopathology of viral infections. Severe acute respiratory syndrome coronavirus 2 (SARS-CoV-2) triggers a host immune response through pattern recognition receptors (PRRs) including surface receptors such as TLRs, and cytosolic pattern recognition receptors such as retinoic acid-inducible gene (RIG)-I-like receptors, the melanoma differentiation-associated protein (MDA)-5 and C-type lectin receptors (CLRs) [28,29,30]. In severe cases, this results in a dysregulated immune response and extensive release of cytokines and other pro-inflammatory factors, contributing to tissue damage and multiorgan failure [31,32]. Compared to other TLR family members such as TLR2, TLR4 has been proposed to play an important role in the recognition of SARS-CoV-2 components and the amplification of inflammatory signaling pathways associated with severe COVID-19 [33,34]. In addition, endosomal TLR3, TLR7, and TLR8 contribute to antiviral immune responses by detecting viral nucleic acids and their derivatives [35,36,37]. Among these receptors, TLR3 has been particularly associated with the inflammatory outcomes observed in patients [38,39]. Although this receptor is primarily expressed intracellularly, evidence suggests that TLR3 can, under certain conditions, translocate to the cell surface [40]. This relocation allows the receptor to detect extracellular RNA released from neighboring damaged cells, thereby further perpetuating inflammation [36]. An important but so far underexplored question is whether MSCs can directly sense SARS-CoV-2 viral components and how this recognition might alter their immunomodulatory behavior. MSCs express TLRs on their surface that can potentially recognize these viral components: among others, TLR-4, a receptor mostly implicated in lipopolysaccharide (LPS) recognition and inflammatory responses [27]. TLR4-mediated signaling in MSCs has been linked to the induction of a pro-inflammatory phenotype [13], potentially influencing the therapeutic role of MSCs in severe COVID-19 infections [34,41]. MSCs express also other viral sensing receptors such as RIG-1 and MDA-5, which could detect viral RNA within the cell. This study, however, focuses on the ability of MSCs to recognize viral peptides on their surface.
Here, we investigated the capacity of MSCs to recognize SARS-CoV-2-derived peptides [42,43] and to assess how these interactions influence their immunomodulatory function on T-cells. Antigen-specific T-cells are central to the adaptive immune response in COVID-19, where they coordinate pathogen-specific immunity but can also contribute to excessive inflammation. MSCs have been extensively studied for their reciprocal interactions with T-cells under inflammatory conditions [44,45,46] and are known to regulate immune responses by promoting the differentiation and stability of Tregs. Tregs play a critical role in controlling immune activation and limiting inflammation-mediated tissue damaging. Dysregulated Treg responses have been associated with disease severity in COVID-19 [47]. By supporting Treg induction and function, MSCs may contribute to the resolution of excessive immune responses during viral infection. Understanding how SARS-CoV-2-associated signals affect MSC-T-cell crosstalk is therefore essential for clarifying the role of MSCs in shaping immune regulation during COVID-19 and related inflammatory conditions.

2. Materials and Methods

2.1. Human Donor Samples

The study was conducted in accordance with the Declaration of Helsinki and approved by the ethics committee of the University for Continuous Education Krems, ethics vote number EK GZ 13/2015-2025, and the Ethic Commission of Lower Austria, ethics vote number GSl-EK-4/3122015. Written informed consent was acquired from all donors. The study included 16 blood donators and 18 placental tissue donators (Table 1).

2.2. Isolation of T-Cells from Human Whole Blood

Human whole blood was freshly drawn from healthy donors at the University for Continuous Education Krems (EK GZ 13/2015-2025) into vacutainer tubes (Vacuette, Greiner Bio-One, Kremsmünster, Austria) containing sodium citrate following written informed consent. Leucocyte reduction chambers, obtained as medical waste during single platelet apheresis of healthy donors, were provided by the Department of Transfusion Medicine and Blood Group Serology at the AKH Vienna. Mononuclear cells (MNCs) were isolated using gradient density centrifugation (Lymphoprep, Stemcell Technologies, Köln, Germany). MNCs were washed with phosphate-buffered saline (PBS, Gibco, ThermoFisher, Waltham, MA, USA) and used for the isolation of naïve T-cells using the human T-cell isolation kit (Stemcell Technologies), cultured in RPMI-Medium 1640 medium (Gibco) containing 2 mM L-glutamine, 100 U/mL penicillin and 100 mg/mL streptomycin (Invitrogen, ThermoFisher, Carlsbad, CA, USA) and supplemented with 10% heat inactivated fetal calf serum (FBS, Gibco, ThermoFisher) at 37 °C in humidified atmosphere containing 5% CO2 at a concentration of 1 × 106 cells/mL. The efficiency of T-cell isolation was tested by measuring CD3+ cell enrichment by flow cytometry. All experiments were performed with freshly isolated T-cells from preparations with an isolation efficiency above 90%. When indicated, T-cells were pre-incubated over night with staphylococcal enterotoxin B (SEB) at a final concentration of 1 μg/mL [48], ImmunoCult Human CD3/CD28 T Cell Activator (Stemcell Technologies), using 25 µL/mL medium and PepTivator SARS-CoV-2 Prot_S (Miltenyi, Bergisch-Gladbach, Germany) [42] at a concentration of 1 μg of peptides/mL. Controls were incubated in culture medium only. The PepTivator SARS-CoV-2 Prot_S pool contains 15-mer peptides with a 11 aa overlap covering the immunodominant sequence domains aa 304–338, 421–475, 492–519, 683–707, 741–770, 785–802, and 885–1273 of the surface (spike) glycoprotein of SARS-CoV-2. The sequences are listed in Table S1.

2.3. Isolation of Amniotic Mesenchymal Stem Cells from Human Placental Tissue

MSCs were isolated from human placental tissue within the first 24 h after birth and cultured in MSC growth medium (MSCGM, Lonza, Basel, Switzerland) as described previously [49]. Each MSC preparation was routinely analyzed in passage 1 for the expression of the surface markers CD73, CD90 and CD105, as well as CD31, CD34, CD44 and CD45 (Table S2, Figure S1) by flow cytometry using the CytoFlex LX (Beckman Coulter GmbH, Brea, CA, USA) in accordance with the ISCT guidelines [50], as previously described [18]. Placental tissues were obtained from healthy delivering women in accordance with the Austrian Hospital Act (KAG 1982) after written informed consent. The study was approved by the Ethic Commission of Lower Austria (GSl-EK-4/3122015).

2.4. Coculture Assays

MSCs were seeded 24 h before treatment or co-culturing in 6-well plates and T-25 flasks, respectively. For coculture assays, T-cells and MSCs were seeded at an effector-to-target (E:T) ratio of 1:20. After stimulation, T-cells were added to the MSCs in MSCBM medium supplemented with 10% FBS. After 24 h at 37 °C and 5% CO2, cells were collected, washed once with PBS, and used for further analysis. For intracellular flow cytometry, cells were treated with Brefeldin A (Biolegend, San Diego, CA, USA) for 4 h before harvesting. MSCs were stimulated at a concentration of 100 ng peptides/mL and with 100 ng/mL LPS, respectively, for 24 h. In inhibitor experiments, 100 µM Tak 242 TLR4 inhibitor (resatorvid, EMD Millipore Corp., Burlington, MA, USA) [51] was added before co-culturing with the peptides for 24 h.

2.5. Flow Cytometry

Immunophenotypic analysis was performed by staining the cells with a combination of surface marker antibodies (Table S2) and 7AAD (15239004, 5 µL per sample, ThermoFisher) as well as LIVE/DEAD Fixable Violet (ThermoFisher) in 100 µL PBS for 30 min at 4 °C. For intracellular staining, the cells were washed, fixed and permeabilized using the Foxp3 transcription factor staining buffer set (ThermoFisher) according to the manufacturer’s instructions for 20 min at room temperature (RT) in 100 µL fixation buffer and stained with fluorochrome conjugates against specific cytokines (Table S2) in 100 µL permeabilization buffer for 25 min at RT. Cells were dissolved in 100 µL PBS and immediately acquired on a CytoFlex LX flow cytometer and analyzed with the CytExpert software version 2.6. A lymphocyte/MSC and singlet gate was applied; dead cells and cell debris were excluded. At least 100,000 events were acquired and used for further gating.

2.6. Quantification of Inflammatory Cytokines and Chemokines

The Bio-Plex Pro customer-made human cytokine 18-plex bead array (Bio-Rad, Vienna, Austria) was used to quantify a specific set of interleukins (Table S3). The kit includes lyophilized standards to generate standard curves for each analyte with the values measured in the standard dilutions in Table S3 (detection limit of each analyte in S8). Supernatant samples were analyzed undiluted in duplicate according to the manufacturer’s instructions on a Bio-Plex 200 reader (Bio-Rad). Concentrations (pg/mL) of the analytes in the samples were calculated based on the standard curve.

2.7. Confocal Microscopy

Confocal microscopy of MSCs treated with SARS-CoV-2 peptides was performed with an Apochromat 63× objective oil on a confocal microscope (TCS SP8, Leica Microsystem GmbH, Wetzlar, Germany) using the LASX-software version 1.4.6. MSCs were cultivated in Nunc Lab-Tek II chamber slides (Nunc, ThermoFisher), fixed and permeabilized using the Foxp3 transcription factor staining buffer set (eBioscience, ThermoFisher) and stained with Alexa Fluor AF 488 phalloidin (1:200, ThermoFisher) for filamentous (f)-actin, MitoTracker Red CMXRos (1:10,000, ThermoFisher) for mitochondria and DAPI (1:1000, Sigma-Aldrich, St. Louis, MO, USA) to stain nuclei. Cells were mounted with Fluoromount-G (ThermoFisher). Images (2048 × 2048 pixels) were analyzed in ImageJ Fiji 1.54p.

2.8. Protein Extraction and Western Blot

Cells were resuspended in cold RIPA buffer (ThermoFisher) containing a protease inhibitor cocktail (1:1000, ThermoFisher). Samples were incubated for 30 min on ice and centrifugated at 14,000× g for 10 min at 4 °C. Supernatants were collected and protein concentration was determined using a 2100 Bioanalyzer (Agilent, Santa Clara, CA, USA). A total of 6 µg of protein was loaded per sample, run on 4–20% Novex Tris-Glycine gels (Invitrogen) and blotted to a nitrocellulose membrane (ThermoFisher). A total of 2% milk powder (Bio-Rad) in PBS/0.1% Tween-20 (Sigma-Aldrich) was used for blocking and primary antibody dilutions were used in PBS/0.1% Tween-20 overnight agitating at 4 °C. Phospho-p65 (Ser536, 1:1000 dilution, polyclonal, anti-rabbit, 3031S Cell Signaling, Danvers, MA, USA) [52] and GAPDH (1:1000 dilution, polyclonal, anti-rabbit, ab37168, Abcam, Cambridge, UK) [53] were used. Secondary antibody solutions were prepared in PBS/0.1% Tween-20 for horseradish peroxidase (HPR)-conjugated anti-rabbit (1:5000 dilution, 1706515, human IgG adsorbed, Bio-Rad). The detection was performed on a ChemiDoc XRS (Bio-Rad) using Clarity ECL Western Blotting Substrate (Bio-Rad). The marker image was acquired under transmission white light after chemiluminescence detection. The overlay image of chemiluminescence and marker image as well as data analysis was performed in ImageJ. Phospho-p65 expressed is displayed as relative expression to GAPDH.

2.9. Statistics

Statistical analyses were performed using GraphPad Prism 7.02. Data were analyzed for normality by Shapiro–Wilk and subsequently statistical differences were assessed by Welch’s test in parametric and the two-tailed Mann–Whitney U-test in non-parametric datasets with small sample sizes. Sample sizes and statistical test used are indicated in the figure legends. p-values < 0.05 were considered as statistically significant (*). Data was visualized as box whisker plots, min–max, showing all values, and as a bar graph ± SEM.

3. Results

3.1. MSCs Exhibited an Altered Immunomodulatory Response When Cocultured with SARS-CoV-2 Peptide-Activated T-Cells

SARS-CoV-2 peptide activated T-cells (TCOVID) were cocultured with amnion-derived MSCs (Figure S1). The term “COVID” refers to cells stimulated with SARS-CoV-2 peptides. The activation of the T-cells was confirmed by CD69 expression (Figure S2a) and the viability of unstimulated T-cells (Tunstim) in MSCBM medium compared to RPMI medium was assessed (Figure S2b). All healthy blood donors had received at least one COVID-19 vaccination at the time of the donation. The frequency of SARS-CoV-2 antigen-specific T-cells before vaccination or infection is quite low ranging from 0.1% to 2% [42,54]. After stimulation with the SARS-CoV-2 peptides, we observed a 2.5-fold increase in CD69 on CD3+ T-cells (Tunstim mean 3.9 ± SEM 2.19; TCOVID mean 9.7 ± SEM 0.79; Figure S2a). In response to TCOVID, MSCs showed a trend to elevated levels of IL-6 (Figure S3a, mean 23.337 ± SEM 24.725, n = 3), IL-1β (Figure S3b, mean 27.877 ± SEM 25.697, n = 3) and tumor necrosis factor (TNF)-α (Figure S3c, mean 5.365 ± SEM 4.581, n = 3) compared to coculture with Tunstim (IL-6 mean 5.15 ± SEM 4.917, IL-1β mean 7.4 ± SEM 6.521, TNF-α mean 2.263 ± SEM 0.055) (Figure S3a–c). Expression of anti-inflammatory TGF-β (Figure S3d, coculture Tunstim mean 0.35 ± SEM 0.485, coculture TCOVID mean 0.233 ± SEM 0.127, n = 3) and secretion of IL-10 (Figure S3e, coculture Tunstim mean 0.4033 ± SEM 0.2517, coculture TCOVID mean 0.38 ± SEM 0.3851, n = 3) were not altered. Expression of stromal cell-derived factor 1 (SDF-α) is increased in coculture with T-cells comparably between Tunstim and TCOVID coculture (Figure S3f, coculture Tunstim mean 73.11 ± SEM 36.65, coculture TCOVID mean 77.4 ± SEM 3.775, n = 3). Vascular endothelial growth factor (VEGF) (Figure S3g, coculture Tunstim mean 21.39 ± SEM 1.022, coculture TCOVID mean 15.91 ± SEM 2.154, n = 3) and RANTES (regulated on activation, normal T-cell expressed, and secreted) (Figure S3h, coculture Tunstim mean 948.9 ± SEM 696.8, coculture TCOVID mean 835.3 ± SEM 192.3, n = 3) showed a decrease in coculture with TCOVID of 30% and 20%, respectively, while eotaxin was increased in coculture with T-cells but comparable between Tunstim and TCOVID coculture (Figure S3i, coculture Tunstim mean 0.4 ± SEM 0.235, coculture TCOVID mean 0.43 ± SEM 0.141, n = 3).
In contrast, MSCs cocultured with T-cells activated with the superantigen staphylococcal enterotoxin SEB (TSEB) and anti-CD3/CD28 antibodies (TTCR) showed slightly increased levels of IL-10, IL-1β and VEGF (Figure S4a–c), with a more pronounced effect observed under TCR stimulation. The chemokine IL-8 is elevated in MSCs in coculture with TCOVID and TTCR (Figure S5a,b).
In addition, we analyzed changes in the CD4+ FOXP3+ population of TCOVID in presence of MSCs (Figure S6a). When cocultured with TCOVID, no significant increase in Treg frequency was observed (Figure S6a, coculture Tunstim mean 8.48 ± SEM 4.048, coculture TCOVID mean 10.36 ± SEM 5.327). Moreover, Tregs in MSC-TCOVID coculture showed a modest reduction in ectonucleotidases CD39 of 30% (Figure S6b, coculture Tunstim mean 57.983 ± SEM 28.927, coculture TCOVID mean 40.988 ± SEM 19.667), while the expression of intracellular CD73 remained unaltered (Figure S6b, coculture Tunstim mean 20.258 ± SEM 8.356, coculture TCOVID mean 19.268 ± SEM 7.966). As control, Tregs were also determined in MSC-TTCR and MSC-TSEB cocultures (Figure S6c). In MSC-TSEB coculture, a modest increase in Tregs could be observed compared to coculture with Tunstim (Figure S6c, coculture Tunstim mean 8.48 ± SEM 4.048, coculture TSEB mean 10.21 ± SEM 1.458), while in presence of TTCR, MSCs effectively promoted the expansion of the CD4+ FOXP3+ Treg subset (Figure S6c, coculture Tunstim mean 8.48 ± SEM 4.048, coculture TTCR mean 28.10 ± SEM 13.44).

3.2. In Response to SARS-CoV-2 Peptides MSCs Express Higher Levels of TLR4

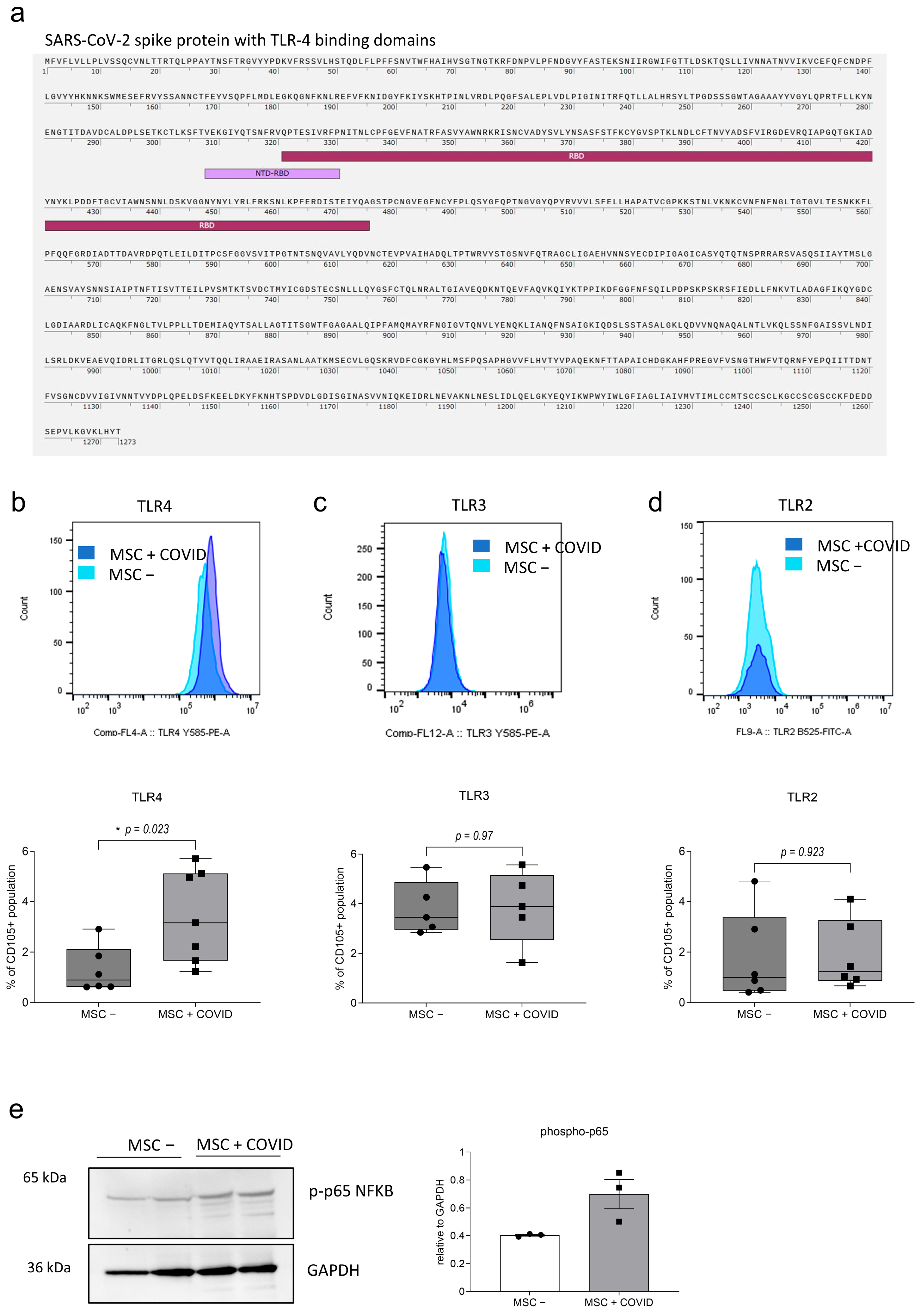
Sequence alignment analysis of the Peptivator Prot S peptides against the human TLR4/MD-2 (myeloid differentiation factor 2) complex (NCBI AAF05316.1 and BAA78717.1) revealed multiple regions of sequence similarity (Table S4). A total of 16 peptide alignments showed 40% sequence identity (six residues out of 15) with the target sequence, while two had sequence identities of 46.6% (seven residues out of 15). Regions within the SARS-CoV-2 spike protein sequence (1273 amino acids) that have been proposed to participate in TLR4 binding are shown in Figure 1a. These include an overlapping region between the N-terminal domain (NTD) and the receptor-binding domain (RBD) highlighted in violet (aa 308–330) as well as the central region of the RBD in purple (aa 320–475). Additionally, 16 peptides from the Peptivator Prot S pool (Table S1) map to these regions.
Stimulated MSCs with SARS-CoV-2-derived peptides (MSC + COVID) were examined for their surface expression of TLR2, TLR3 and TLR4 by flow cytometry (Figure 1b–d, Table S2). TLR4 expression was significantly upregulated in MSC + COVID, showing nearly a two-fold increase compared to untreated MSCs (Figure 1b, MSC − mean 1.3 ± SEM 0.925, n = 6; MSC + COVID mean 3.44 ± SEM 1.823, n = 7, * p 0.023, Mann–Whitney), while TLR3 and TLR2 levels remained unaltered (Figure 1c,d). Moreover, we observed a slight increase in phosphorylated NF-κB p65, a key transcription factor downstream of TLR4, by Western blotting (Figure 1e, original blot is presented in Figure S7). Levels of pp65 NF-κB are displayed relative to GAPDH expression (n = 3, MSC − mean 0.403 ± SEM 0.01, MSC + COVID mean 0.699 ± SEM 0.181).
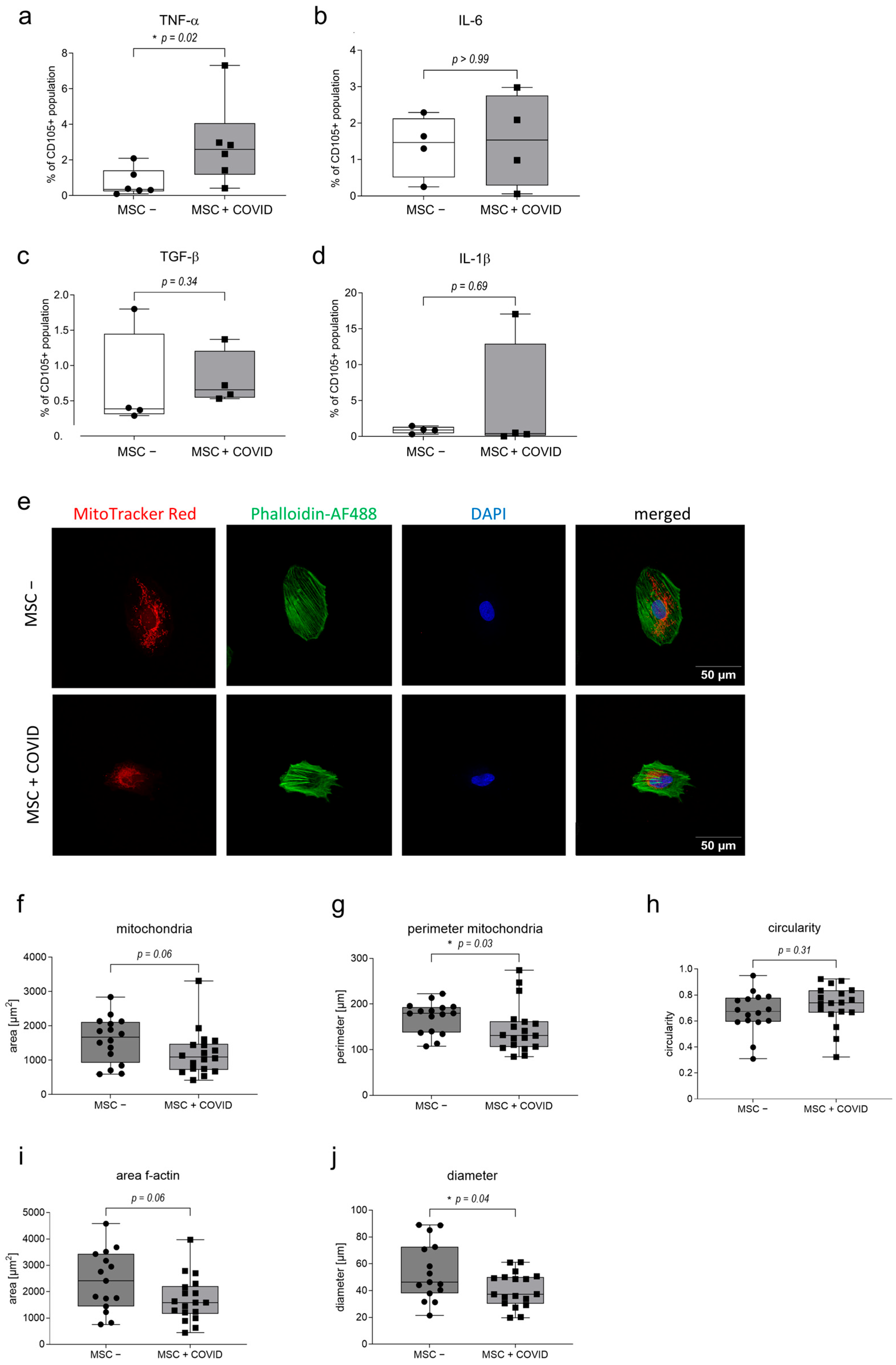
MSC + COVID also showed a significantly elevated expression of TNF-α (Figure 2a, * p = 0.02, Man-Whitney, n = 6), while IL-6 was not altered (Figure 2b). TGF-β and IL-1β levels were also comparable between MSC − and MSC + COVID (Figure 2c,d).
In addition, we assessed changes in mitochondra in MSC + COVID cells. There, mitochondria showed a condensed morphology and were redistributed closer to the nucleus (Figure 2e). Based on confocal images of MSC + COVID stained for mitochondria (MitoTracker Red, red), filamentous actin (f-actin, Phalloidin-AF488, green) and the nucleus (DAPI, blue), we observed a decrease in mitochondrial area (Figure 2f, p = 0.06, n = 16/18, Mann–Whitney) and perimeter (Figure 2g, * p = 0.03, n = 16/18, Mann–Whitney) in peptide-treated MSCs and a slight increase in circularity (Figure 2h, p = 0.31, n = 16/18, Welch’s test). Based on f-actin staining, cell area (Figure 2i, p = 0.06, n = 16/18, Welch’s test) and diameter (Figure 2j, * p = 0.04, n = 16/18, Welch’s test) were also decreased in MSC + COVID.

3.3. MSCs Show an Impaired Immunosuppressive Function on T-Cells in Response to SARS-CoV-2 Peptides

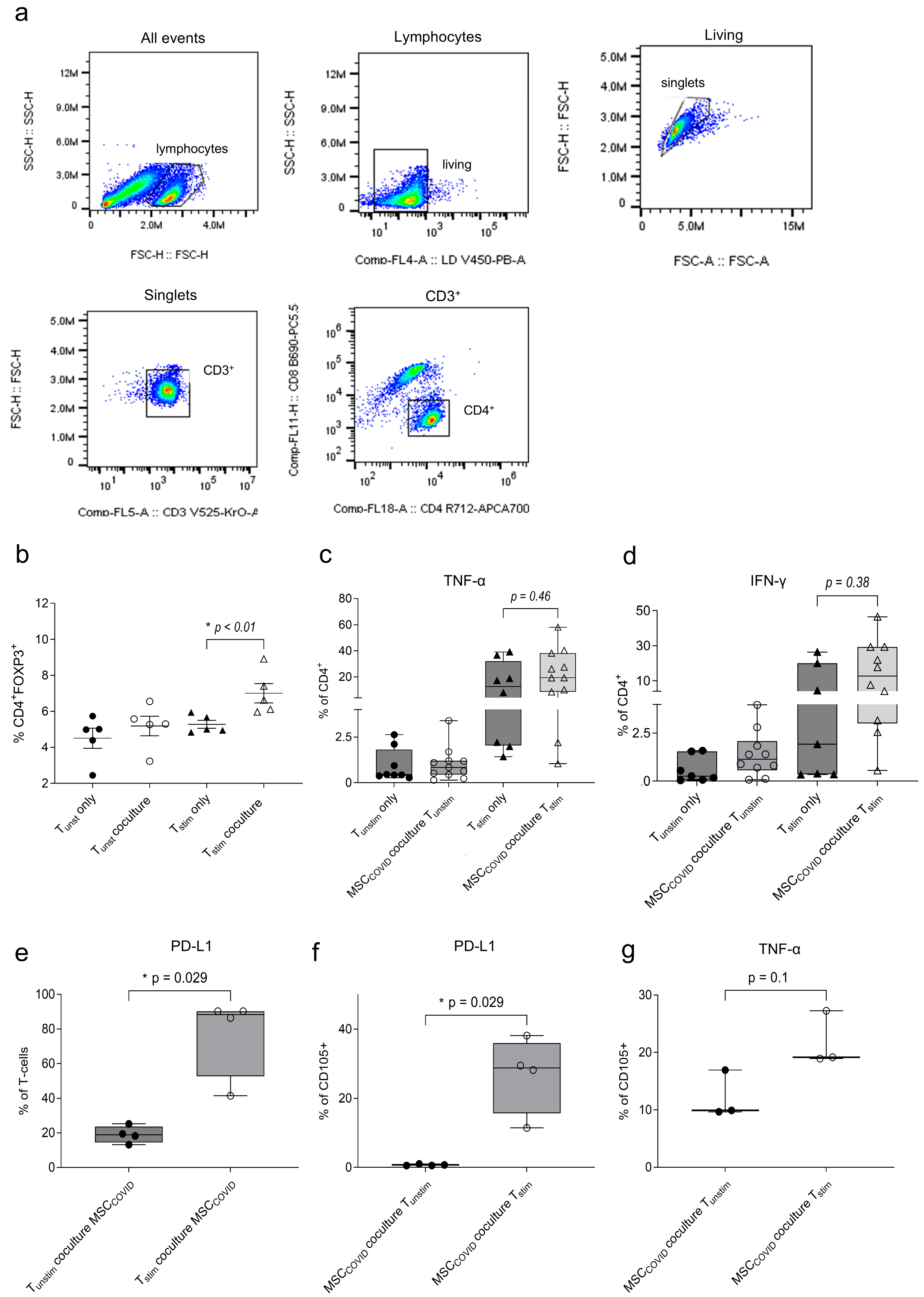
In coculture with MSCCOVID, the CD4+ FOXP3+ population in CD4+ T-cells (Figure 3a) was significantly increased in Tstim in coculture with peptide-primed MSCs compared to Tstim-only cultures (Figure 3b, * p < 0.01, n = 5, Mann–Whitney). TNF-α (Figure 3c; Tstim mean 15.676 ± SEM 15.268, n = 8; MSCCOVID coculture Tstim mean 22.834 ± SEM 17.630, n = 11) and IFN-γ (Figure 3d; Tstim mean 7.7 ± SEM 10.872, n = 7; MSCCOVID coculture Tstim mean 16.303 ± SEM 15.366, n = 10) expression in the CD4+ T-cell population remained comparable to Tstim with a tendency towards an elevated cytokine expression. Significantly increased programmed death (PD)-ligand(L)1 levels on the cocultured Tstim (Figure 3e, * p = 0.029, n = 4, Mann–Whitney) as well as on MSCCOVID in coculture with Tstim (Figure 3f, * p = 0.029, n = 4, Mann–Whitney) could be observed. TNF-α expression was further upregulated around 2-fold in MSCCOVID upon coculture with Tstim (Figure 3g; Tunstim coculture mean 12.17 ± SEM 4.133; Tstim coculture mean 21.787 ± SEM 4.741, n = 3).
MHC class II (HLA-DR, Figure S8a, MSC − mean 3.826 ± SEM 2.262, MSCCOVID mean 4.984 ± SEM 3.025, n = 5) and MHC class I (HLA-A, -B, -C, Figure S8b, MSC − mean 98.69 ± SEM 0.176, MSCCOVID mean 98.61 ± SEM 0.423, n = 3) antigen remained unaltered in MSCCOVID.
In coculture with SEB- and TCR-activated Th-cells (CD3+CD4+, CD3+CD5+ T-cells), MSCs suppress the expression of the pro-inflammatory cytokines TNF-α and IFN-γ (Figure S9a–d). In presence of MSCs, TTCR showed a reduction in TNF-α of 35% (Figure S9a, TTCR mean 20.69 ± SEM 17.14, TTCR coculture mean 13.08 ± SEM 10.13, n = 6) and a 30%–decrease in IFN-γ (Figure S9b, TTCR mean 10.3 ± SEM 6.814, TTCR coculture mean 7.81 ± SEM 3.755, n = 7). Notably, TSEB showed a significant increase in TNF-α in presence of MSCs compared to TSEB-only (Figure S9c, p = 0.02, n = 5, Mann–Whitney), but an unaltered level of IFN-γ (Figure S9d).

3.4. The Impaired Immunosuppressive Function of MSCs in Response to SARS-CoV-2 Peptides Is Associated with TLR4-Signaling

To assess the involvement of TLR4 signaling in the impact of SARS-CoV-2 peptides on MSC immunomodulation, we analyzed TLR4 expression in MSCs following 100 ng/mL LPS stimulation, a combination of LPS and SARS-CoV-2 peptides as well as treatment with the 100 µM TLR4 inhibitor Tak 242 in combination with SARS-CoV-2 peptides for 24 h. Tak 242 inhibitor (resatorvid) downregulates expression of TLR4 downstream signaling molecules MyD88 and TRIF [54]. Representative flow cytometry histograms (Figure 4a) from three independent experiments show low basal TLR4 expression in untreated MSC −, whereas stimulation with LPS resulted in a strong upregulation of TLR4 on CD105+ MSCs. An increased TLR4 expression was also observed in MSCs treated with LPS in combination with SARS-CoV-2 peptides. Treatment with TAK 242 in the presence of SARS-CoV-2 peptides reduced TLR4 expression.
Next, we evaluated the functional consequences of MSC pretreatment on CD4+ T-cell cytokine production in coculture. MSCs were pretreated for 24 h with LPS (MSCLPS), LPS and SARS-CoV-2 peptides (MSCLPS/COVID) and TAK-242 and SARS-CoV-2 peptides (MSCTAK/COVID), respectively, and subsequently cocultured with TCR-stimulated T-cells (TStim). Flow cytometric analysis of the intracellular cytokines TNF-α (Figure 4b) and IFN-γ (Figure 4c) was performed in cocultured CD4+ T-cells compared to Tstim-only. The figure also includes data from Figure 3, showing the cytokine expression in MSCCOVID-Tstim coculture relative to Tstim for comparison. MSCLPS showed similar effects on cytokine expression than MSCCOVID. In contrast, coculture with MSCTAK/COVID reduced TNF-α to 67% and IFN-γ expression to 73% relative to Tstim and differed significantly from MSCCOVID cocultures (Mann–Whitney, n = 5, TNF-α p = 0.008, IFN-γ p = 0.016). MSCLPS/COVID exhibited an immunosuppressive effect on T-cells comparable to that of MSCTak/COVID reducing TNF-α levels to 80% and IFN-γ to 70% in coculture relative to Tstim-only culture, and significantly lower than in MSCCOVID coculture (Figure 4b,c, n = 5, Mann–Whitney, TNF-α p = 0.008, IFN-γ p = 0.032).

4. Discussion

MSCs have gained substantial attention for their ability to alleviate inflammatory conditions due to their well-established immunosuppressive properties [27]. Therefore, MSCs have potential in mitigating inflammatory responses and supporting tissue repair in COVID-19 infections.
In line with this, our data indicates that MSCs respond to SARS-CoV-2 peptides by adopting a pro-inflammatory phenotype. This reprogramming may be initiated through the binding of these peptides to the TLR4 surface receptor [13], with direct consequences for their immunoregulatory capacity. The observed morphological changes, like mitochondrial condensation with perinuclear clustering and increased cytoskeletal density, in MSCs treated with SARS-CoV-2 peptides are consistent with cellular stress and inflammatory activation. These alterations likely reflect metabolic reprogramming and increased cytoskeletal tension, both of which have been linked to altered secretory behavior and reduced immunomodulatory function [55,56].
Under physiological conditions, MSCs can suppress effector T-cell responses, inhibit cytokine production, and promote Treg expansion [57,58]. MSCs pretreated with SARS-CoV-2 peptides exhibited impaired suppression of T-cell cytokine expression and failed to significantly downregulate TNF-α and IFN-γ in CD4+ T-cells. Moreover, exposure to SARS-CoV-2 peptides resulted in increased TLR4 expression and activation of NF-κB signaling in MSCs, accompanied by upregulation of TNF-α, whereas anti-inflammatory cytokines such as TGF-β and IL-10 were not induced. These findings are consistent with previous reports demonstrating that TLR4 stimulation polarizes MSCs toward a pro-inflammatory phenotype characterized by reduced immunosuppressive function and altered secretory profiles [11,59].
Although a direct interaction between SARS-CoV-2 peptides and TLR4 cannot be conclusively demonstrated in this study, our findings suggest the potential involvement of TLR4 signaling. This is supported by in silico and experimental studies reporting sequence similarities between SARS-CoV-2 spike peptides and known TLR4-interacting motifs [41,60,61], as well as the identification of spike protein domains implicated in TLR4 binding. Importantly, inhibition of TLR4 prevented the peptide-induced impairment of MSC-mediated cytokine suppression in T-cells, supporting a TLR4-dependent mechanism. Similarly, LPS-stimulated MSCs showed increased TLR4 expression and a reduced capacity to suppress T-cell cytokine production, comparable to peptide-treated MSCs. Interestingly, concurrent exposure of MSCs to LPS and SARS-CoV-2 peptides resulted in a physiological repression of pro-inflammatory cytokine production in T-cells, suggesting a potential reciprocal inhibitory interaction between LPS- and peptide-mediated signaling pathways.
To further investigate MSC–T-cell interactions under these conditions, we analyzed the expression of immune checkpoint molecules. Peptide-treated MSCs exhibited significantly elevated PD-L1 expression in coculture with stimulated T-cells, which was mirrored by increased PD-L1 levels on T-cells cocultured with these MSCs. Additionally, TNF-α expression was significantly upregulated in MSCs during coculture with activated T-cells. Consistent with the established role of PD-L1 in promoting Treg differentiation [62], an increased Treg frequency was observed in T-cells cocultured with peptide-pretreated MSCs. PD-L1 can bind both PD-1 and CD80, with distinct functional consequences. The PD-L1/PD-1 interaction delivers inhibitory signals that suppress T-cell activation and cytokine production, whereas PD-L1 binding to CD80 can inhibit PD-1/PD-L1 signaling while maintaining CD80-CD28 interactions that promote T-cell activation [63,64].
T-cells stimulated with SARS-CoV-2 peptides showed only a moderate increase in CD4+FOXP3+ Tregs in the presence of MSCs. Moreover, these cells lacked upregulation of CD39 and CD73, key mediators of adenosine-dependent Treg suppressive function [65], indicating impaired anti-inflammatory capacity. Although purified T-cells were used, a small fraction of contaminating APCs likely remained, as T-cell purity typically ranges from 90% to 97%. Even low numbers of APCs are sufficient to support antigen presentation and activation of antigen-specific T-cells [66]. SARS-CoV-2 peptides consist of overlapping 15-mer peptides designed for direct loading onto MHC class I and II molecules without prior processing, thereby enabling antigen presentation by residual APCs. Effective T-cell stimulation was confirmed by assessing CD69 expression following peptide exposure relative to untreated controls. MSCs do not constitutively express MHC class II molecules, and exposure to SARS-CoV-2 peptides did not induce MHC class II upregulation in our study. Furthermore, MSC-mediated suppression of T-cell responses has been consistently reported even in HLA-mismatched settings [67,68].
While our in vitro experiments cannot fully recapitulate the complex environment of severe COVID-19, our results suggest that SARS-CoV-2 antigenic stimulation involving TLR4 signaling can modulate the anti-inflammatory properties of MSCs and represent one of several mechanisms contributing to immune dysregulation in COVID-19 patients. A limitation of this study is that the data presented indicate trends rather than definitive statistically significant outcomes, likely reflecting differences in cellular responsiveness to the peptides. Further investigations are required to clarify the mechanisms underlying receptor activation in response to SARS-CoV-2 peptides and to determine whether the observed MSC phenotype is specific to SARS-CoV-2 or may also be induced by other viral antigens.
Overall, our findings support the emerging concept of MSC plasticity, whereby external cues such as TLR ligands or viral antigens can reprogram MSC behavior in ways that either enhance or impair inflammatory responses [58,69]. Given the reported potential of MSCs to modulate cytokine responses and support lung regeneration in COVID-19 [26], our data underscores the importance of understanding how inflammatory cues influence MSC function.

5. Conclusions

In summary, our data indicates that MSCs can respond to SARS-CoV-2-derived peptides in a TLR4-associated manner, resulting in altered immunosuppressive activity and changes in T-cell regulation. Given the central role of T-cells in COVID-19 pathogenesis where dysregulated effector responses and impaired regulatory T-cell function contribute to increased inflammation, these findings provide mechanistic insight into how SARS-CoV-2 antigens can influence MSC plasticity and, consequently, shape T-cell responses.

Supplementary Materials

The following supporting information can be downloaded at: https://www.mdpi.com/article/10.3390/cells15070592/s1, Figure S1: Representative histograms of MSC positive and negative surface markers; Figure S2: Flow cytometric analysis of a) CD69 expression in TCOVID and b) viability of T-cells in MSCBM medium; Figure S3: Analysis of inflammatory mediators in COVID cocultured cells and supernatants; Figure S4: Analysis of inflammatory mediators in SEB and TCR cocultured supernatants; Figure S5: Flow cytometric staining of intracellular IL-8 in cocultured MSCs; Figure S6: Flow cytometric analysis of regulatory T-cell population in cocultured TCOVID, TTCR and TSEB; Figure S7: Western blot of NF-κB in MSC + COVID; Figure S8: Analysis of HLA type I and type II expression on MSC + COVID; Figure S9: Flow cytometric analysis of intracellular cytokines in cocultured TTCR and TSEB; Table S1: List of peptide sequences in the Peptivator SARS-CoV-2 Prot S peptide pool from Miltenyi; Table S2: List of fluorochrome conjugates used in flow cytometric staining; Table S3: Bio-Plex Pro Human Cytokine Screening Panel, 18-Plex, analytes with region and value; Table S4: Alignment of Peptivator Prot S peptide sequences with the TLR4-MD-2 protein sequence by SnapGene.

Author Contributions

Conceptualization, S.S., M.B.F. and H.M.W.; methodology, S.S. and H.M.W.; validation, S.S.; formal analysis, S.S.; investigation, S.S.; resources, M.B.F. and V.W.; data curation, S.S.; writing—original draft preparation, S.S.; writing—review and editing, S.S., M.B.F., H.M.W. and V.W.; visualization, S.S.; supervision, M.B.F. and V.W.; project administration, S.S.; funding acquisition, M.B.F. and S.S. All authors have read and agreed to the published version of the manuscript.

Funding

This research was funded by the European Regional Development Fund INTERREG [AT-CZ-215] and the Austrian Research Fund FWF [ESP317-B]. For open access purposes, the author has applied a CC-BY public copyright license to any author-accepted manuscript version arising from this submission.

Institutional Review Board Statement

The study was conducted in accordance with the Declaration of Helsinki and approved by the ethics committee of the University for Continuous Education Krems (EK GZ 13/2015-2025, 21 January 2013), and the Ethic Commission of Lower Austria (GSl-EK-4/3122015, date of approval: 27 August 2025).

Informed Consent Statement

Informed consent was obtained from all subjects involved in the study.

Data Availability Statement

The original data presented in the study are openly available in the repositorium DOOR at https://doi.org/10.48341/vrdk-5755 (accessed on 18 March 2025).

Acknowledgments

Open Access Funding by the University for Continuing Education Krems.

Conflicts of Interest

The authors declare no conflicts of interest.

References

  1. Squillaro, T.; Peluso, G.; Galderisi, U. Clinical Trials with Mesenchymal Stem Cells: An Update. Cell Transplant. 2016, 25, 829–848. [Google Scholar] [CrossRef]
  2. Uccelli, A.; Moretta, L.; Pistoia, V. Mesenchymal stem cells in health and disease. Nat. Rev. Immunol. 2008, 8, 726–736. [Google Scholar] [CrossRef]
  3. Jiang, W.; Xu, J. Immune modulation by mesenchymal stem cells. Cell Prolif. 2020, 53, e12712. [Google Scholar] [CrossRef]
  4. Sarsenova, M.; Kim, Y.; Raziyeva, K.; Kazybay, B.; Ogay, V.; Saparov, A. Recent advances to enhance the immunomodulatory potential of mesenchymal stem cells. Front. Immunol. 2022, 13, 1010399. [Google Scholar] [CrossRef]
  5. Weiss, A.R.R.; Dahlke, M.H. Immunomodulation by Mesenchymal Stem Cells (MSCs): Mechanisms of Action of Living, Apoptotic, and Dead MSCs. Front. Immunol. 2019, 10, 1191. [Google Scholar] [CrossRef]
  6. Court, A.C.; Le-Gatt, A.; Luz-Crawford, P.; Parra, E.; Aliaga-Tobar, V.; Batiz, L.F.; Contreras, R.A.; Ortuzar, M.I.; Kurte, M.; Elizondo-Vega, R.; et al. Mitochondrial transfer from MSCs to T cells induces Treg differentiation and restricts inflammatory response. EMBO Rep. 2020, 21, e48052. [Google Scholar] [CrossRef] [PubMed]
  7. Zhang, Z.; Huang, S.; Wu, S.; Qi, J.; Li, W.; Liu, S.; Cong, Y.; Chen, H.; Lu, L.; Shi, S.; et al. Clearance of apoptotic cells by mesenchymal stem cells contributes to immunosuppression via PGE2. EBioMedicine 2019, 45, 341–350. [Google Scholar] [CrossRef] [PubMed]
  8. Chen, X.; Cai, C.; Xu, D.; Liu, Q.; Zheng, S.; Liu, L.; Li, G.; Zhang, X.; Li, X.; Ma, Y.; et al. Human Mesenchymal Stem Cell-Treated Regulatory CD23+CD43+ B Cells Alleviate Intestinal Inflammation. Theranostics 2019, 9, 4633–4647. [Google Scholar] [CrossRef]
  9. Luz-Crawford, P.; Kurte, M.; Bravo-Alegria, J.; Contreras, R.; Nova-Lamperti, E.; Tejedor, G.; Noel, D.; Jorgensen, C.; Figueroa, F.; Djouad, F.; et al. Mesenchymal stem cells generate a CD4+CD25+Foxp3+ regulatory T cell population during the differentiation process of Th1 and Th17 cells. Stem Cell Res. Ther. 2013, 4, 65. [Google Scholar] [CrossRef]
  10. Hegyi, B.; Kudlik, G.; Monostori, E.; Uher, F. Activated T-cells and pro-inflammatory cytokines differentially regulate prostaglandin E2 secretion by mesenchymal stem cells. Biochem. Biophys. Res. Commun. 2012, 419, 215–220. [Google Scholar] [CrossRef] [PubMed]
  11. Waterman, R.S.; Tomchuck, S.L.; Henkle, S.L.; Betancourt, A.M. A new mesenchymal stem cell (MSC) paradigm: Polarization into a pro-inflammatory MSC1 or an Immunosuppressive MSC2 phenotype. PLoS ONE 2010, 5, e10088. [Google Scholar] [CrossRef]
  12. Rashedi, I.; Gomez-Aristizabal, A.; Wang, X.H.; Viswanathan, S.; Keating, A. TLR3 or TLR4 Activation Enhances Mesenchymal Stromal Cell-Mediated Treg Induction via Notch Signaling. Stem Cells 2017, 35, 265–275. [Google Scholar] [CrossRef]
  13. Kaundal, U.; Rakha, A. Differential effects of TLR3 and TLR4 activation on MSC-mediated immune regulation. Biochem. Biophys. Rep. 2024, 39, 101809. [Google Scholar] [CrossRef] [PubMed]
  14. Ullah, I.; Subbarao, R.B.; Rho, G.J. Human mesenchymal stem cells—Current trends and future prospective. Biosci. Rep. 2015, 35, e00191. [Google Scholar] [CrossRef]
  15. Wagner, W.; Wein, F.; Seckinger, A.; Frankhauser, M.; Wirkner, U.; Krause, U.; Blake, J.; Schwager, C.; Eckstein, V.; Ansorge, W.; et al. Comparative characteristics of mesenchymal stem cells from human bone marrow, adipose tissue, and umbilical cord blood. Exp. Hematol. 2005, 33, 1402–1416. [Google Scholar] [CrossRef] [PubMed]
  16. Wu, S.; Sun, S.; Fu, W.; Yang, Z.; Yao, H.; Zhang, Z. The Role and Prospects of Mesenchymal Stem Cells in Skin Repair and Regeneration. Biomedicines 2024, 12, 743. [Google Scholar] [CrossRef]
  17. Antoon, R.; Overdevest, N.; Saleh, A.H.; Keating, A. Mesenchymal stromal cells as cancer promoters. Oncogene 2024, 43, 3545–3555. [Google Scholar] [CrossRef] [PubMed]
  18. Summer, S.; Rossmanith, E.; Pasztorek, M.; Fiedler, C.; Groger, M.; Rauscher, S.; Weber, V.; Fischer, M.B. Mesenchymal stem cells support human vascular endothelial cells to form vascular sprouts in human platelet lysate-based matrices. PLoS ONE 2022, 17, e0278895. [Google Scholar] [CrossRef]
  19. Dadfar, S.; Yazdanpanah, E.; Pazoki, A.; Nemati, M.H.; Eslami, M.; Haghmorad, D.; Oksenych, V. The Role of Mesenchymal Stem Cells in Modulating Adaptive Immune Responses in Multiple Sclerosis. Cells 2024, 13, 1556. [Google Scholar] [CrossRef]
  20. Chen, B.; Chen, Z.; He, M.; Zhang, L.; Yang, L.; Wei, L. Recent advances in the role of mesenchymal stem cells as modulators in autoinflammatory diseases. Front. Immunol. 2024, 15, 1525380. [Google Scholar] [CrossRef]
  21. Krampera, M.; Glennie, S.; Dyson, J.; Scott, D.; Laylor, R.; Simpson, E.; Dazzi, F. Bone marrow mesenchymal stem cells inhibit the response of naive and memory antigen-specific T cells to their cognate peptide. Blood 2003, 101, 3722–3729. [Google Scholar] [CrossRef]
  22. Francois, M.; Romieu-Mourez, R.; Li, M.; Galipeau, J. Human MSC suppression correlates with cytokine induction of indoleamine 2,3-dioxygenase and bystander M2 macrophage differentiation. Mol. Ther. 2012, 20, 187–195. [Google Scholar] [CrossRef]
  23. Wang, Y.; Luo, P.; Wuren, T. Narrative Review of Mesenchymal Stem Cell Therapy in Renal Diseases: Mechanisms, Clinical Applications, and Future Directions. Stem Cells Int. 2024, 2024, 8658246. [Google Scholar] [CrossRef]
  24. Sanchez-Abarca, L.I.; Alvarez-Laderas, I.; Diez Campelo, M.; Caballero-Velazquez, T.; Herrero, C.; Muntion, S.; Calderon, C.; Garcia-Guerrero, E.; Sanchez-Guijo, F.; Del Canizo, C.; et al. Uptake and delivery of antigens by mesenchymal stromal cells. Cytotherapy 2013, 15, 673–678. [Google Scholar] [CrossRef]
  25. Fang, Y.; Lao, P.; Tang, L.; Chen, J.; Chen, Y.; Sun, L.; Tan, W.; Fan, X. Mechanisms of Potential Therapeutic Utilization of Mesenchymal Stem Cells in COVID-19 Treatment. Cell Transplant. 2023, 32, 9636897231184611. [Google Scholar] [CrossRef]
  26. Leng, Z.; Zhu, R.; Hou, W.; Feng, Y.; Yang, Y.; Han, Q.; Shan, G.; Meng, F.; Du, D.; Wang, S.; et al. Transplantation of ACE2(-) Mesenchymal Stem Cells Improves the Outcome of Patients with COVID-19 Pneumonia. Aging Dis. 2020, 11, 216–228. [Google Scholar] [CrossRef]
  27. Sachdeva, K.; Kumar, A.; Mohanty, S. Virology of SARS-CoV-2 and management of nCOVID-19 utilizing immunomodulation properties of human mesenchymal stem cells—A literature review. Stem Cell Investig. 2021, 8, 23. [Google Scholar] [CrossRef]
  28. Kouwaki, T.; Nishimura, T.; Wang, G.; Oshiumi, H. RIG-I-Like Receptor-Mediated Recognition of Viral Genomic RNA of Severe Acute Respiratory Syndrome Coronavirus-2 and Viral Escape From the Host Innate Immune Responses. Front. Immunol. 2021, 12, 700926. [Google Scholar] [CrossRef]
  29. Mantovani, S.; Oliviero, B.; Varchetta, S.; Renieri, A.; Mondelli, M.U. TLRs: Innate Immune Sentries Against SARS-CoV-2 Infection. Int. J. Mol. Sci. 2023, 24, 8065. [Google Scholar] [CrossRef]
  30. Simpson, J.D.; Ray, A.; Marcon, C.; Dos Santos Natividade, R.; Dorrazehi, G.M.; Durlet, K.; Koehler, M.; Alsteens, D. Single-Molecule Analysis of SARS-CoV-2 Binding to C-Type Lectin Receptors. Nano Lett. 2023, 23, 1496–1504. [Google Scholar] [CrossRef]
  31. Blanco-Melo, D.; Nilsson-Payant, B.E.; Liu, W.C.; Uhl, S.; Hoagland, D.; Moller, R.; Jordan, T.X.; Oishi, K.; Panis, M.; Sachs, D.; et al. Imbalanced Host Response to SARS-CoV-2 Drives Development of COVID-19. Cell 2020, 181, 1036–1045.e9. [Google Scholar] [CrossRef]
  32. Gustine, J.N.; Jones, D. Immunopathology of Hyperinflammation in COVID-19. Am. J. Pathol. 2021, 191, 4–17. [Google Scholar] [CrossRef]
  33. Bhattacharya, M.; Sharma, A.R.; Mallick, B.; Sharma, G.; Lee, S.S.; Chakraborty, C. Immunoinformatics approach to understand molecular interaction between multi-epitopic regions of SARS-CoV-2 spike-protein with TLR4/MD-2 complex. Infect. Genet. Evol. 2020, 85, 104587. [Google Scholar] [CrossRef]
  34. Shirato, K.; Kizaki, T. SARS-CoV-2 spike protein S1 subunit induces pro-inflammatory responses via toll-like receptor 4 signaling in murine and human macrophages. Heliyon 2021, 7, e06187. [Google Scholar] [CrossRef]
  35. Martinez-Espinoza, I.; Guerrero-Plata, A. The Relevance of TLR8 in Viral Infections. Pathogens 2022, 11, 134. [Google Scholar] [CrossRef]
  36. Suresh, M.V.; Thomas, B.; Machado-Aranda, D.; Dolgachev, V.A.; Kumar Ramakrishnan, S.; Talarico, N.; Cavassani, K.; Sherman, M.A.; Hemmila, M.R.; Kunkel, S.L.; et al. Double-Stranded RNA Interacts with Toll-Like Receptor 3 in Driving the Acute Inflammatory Response Following Lung Contusion. Crit. Care Med. 2016, 44, e1054–e1066. [Google Scholar] [CrossRef]
  37. Walsh, K.B.; Teijaro, J.R.; Zuniga, E.I.; Welch, M.J.; Fremgen, D.M.; Blackburn, S.D.; von Tiehl, K.F.; Wherry, E.J.; Flavell, R.A.; Oldstone, M.B. Toll-like receptor 7 is required for effective adaptive immune responses that prevent persistent virus infection. Cell Host Microbe 2012, 11, 643–653. [Google Scholar] [CrossRef]
  38. Kamiab, Z.; Kazemi Arababadi, M.; Bahrehmand, F.; Bazmandegan, G.; Sayadi, A.; Abbasifard, M. Toll-Like Receptor Dysregulation in The Hospitalized COVID-19 Patients. Adv. Biomed. Res. 2025, 14, 78. [Google Scholar] [CrossRef]
  39. Zhang, Q.; Bastard, P.; Liu, Z.; Le Pen, J.; Moncada-Velez, M.; Chen, J.; Ogishi, M.; Sabli, I.K.D.; Hodeib, S.; Korol, C.; et al. Inborn errors of type I IFN immunity in patients with life-threatening COVID-19. Science 2020, 370, eabd4570. [Google Scholar] [CrossRef]
  40. Mielcarska, M.B.; Bossowska-Nowicka, M.; Toka, F.N. Cell Surface Expression of Endosomal Toll-Like Receptors-A Necessity or a Superfluous Duplication? Front. Immunol. 2020, 11, 620972. [Google Scholar] [CrossRef]
  41. Zhao, Y.; Kuang, M.; Li, J.; Zhu, L.; Jia, Z.; Guo, X.; Hu, Y.; Kong, J.; Yin, H.; Wang, X.; et al. SARS-CoV-2 spike protein interacts with and activates TLR41. Cell Res. 2021, 31, 818–820. [Google Scholar] [CrossRef]
  42. Sauerwein, K.M.T.; Geier, C.B.; Stemberger, R.F.; Akyaman, H.; Illes, P.; Fischer, M.B.; Eibl, M.M.; Walter, J.E.; Wolf, H.M. Antigen-Specific CD4+ T-Cell Activation in Primary Antibody Deficiency After BNT162b2 mRNA COVID-19 Vaccination. Front. Immunol. 2022, 13, 827048. [Google Scholar] [CrossRef]
  43. Marcinkevics, R.; Silva, P.N.; Hankele, A.K.; Dornte, C.; Kadelka, S.; Csik, K.; Godbersen, S.; Goga, A.; Hasenohrl, L.; Hirschi, P.; et al. Machine learning analysis of humoral and cellular responses to SARS-CoV-2 infection in young adults. Front. Immunol. 2023, 14, 1158905. [Google Scholar] [CrossRef]
  44. Laing, A.G.; Fanelli, G.; Ramirez-Valdez, A.; Lechler, R.I.; Lombardi, G.; Sharpe, P.T. Mesenchymal stem cells inhibit T-cell function through conserved induction of cellular stress. PLoS ONE 2019, 14, e0213170. [Google Scholar] [CrossRef]
  45. Marinescu, C.I.; Preda, M.B.; Burlacu, A. A procedure for in vitro evaluation of the immunosuppressive effect of mouse mesenchymal stem cells on activated T cell proliferation. Stem Cell Res. Ther. 2021, 12, 319. [Google Scholar] [CrossRef]
  46. Palomares Cabeza, V.; Hoogduijn, M.J.; Kraaijeveld, R.; Franquesa, M.; Witte-Bouma, J.; Wolvius, E.B.; Farrell, E.; Brama, P.A.J. Pediatric Mesenchymal Stem Cells Exhibit Immunomodulatory Properties Toward Allogeneic T and B Cells Under Inflammatory Conditions. Front. Bioeng. Biotechnol. 2019, 7, 142. [Google Scholar] [CrossRef]
  47. Dhawan, M.; Rabaan, A.A.; Alwarthan, S.; Alhajri, M.; Halwani, M.A.; Alshengeti, A.; Najim, M.A.; Alwashmi, A.S.S.; Alshehri, A.A.; Alshamrani, S.A.; et al. Regulatory T Cells (Tregs) and COVID-19: Unveiling the Mechanisms, and Therapeutic Potentialities with a Special Focus on Long COVID. Vaccines 2023, 11, 699. [Google Scholar] [CrossRef]
  48. Roetzer, A.; Gruener, C.S.; Haller, G.; Beyerly, J.; Model, N.; Eibl, M.M. Enterotoxin Gene Cluster-Encoded SEI and SElN from Staphylococcus aureus Isolates are Crucial for the Induction of Human Blood Cell Proliferation and Pathogenicity in Rabbits. Toxins 2016, 8, 314. [Google Scholar] [CrossRef]
  49. Pasztorek, M.; Rossmanith, E.; Mayr, C.; Hauser, F.; Jacak, J.; Ebner, A.; Weber, V.; Fischer, M.B. Influence of Platelet Lysate on 2D and 3D Amniotic Mesenchymal Stem Cell Cultures. Front. Bioeng. Biotechnol. 2019, 7, 338. [Google Scholar] [CrossRef]
  50. Dominici, M.; Le Blanc, K.; Mueller, I.; Slaper-Cortenbach, I.; Marini, F.; Krause, D.; Deans, R.; Keating, A.; Prockop, D.; Horwitz, E. Minimal criteria for defining multipotent mesenchymal stromal cells. The International Society for Cellular Therapy position statement. Cytotherapy 2006, 8, 315–317. [Google Scholar] [CrossRef]
  51. Xu, J.B.; Guan, W.J.; Zhang, Y.L.; Qiu, Z.E.; Chen, L.; Hou, X.C.; Yue, J.; Zhou, Y.Y.; Sheng, J.; Zhao, L.; et al. SARS-CoV-2 envelope protein impairs airway epithelial barrier function and exacerbates airway inflammation via increased intracellular Cl(-) concentration. Signal Transduct. Target. Ther. 2024, 9, 74. [Google Scholar] [CrossRef]
  52. Shen, X.; Zhang, Q.; Ding, J.; Zhou, J.; Tan, S.; Feng, X.; Xu, Z.; Hua, F. Licochalcone D inhibits osteoclast differentiation and postmenopausal osteoporosis by inactivating the NF-kappaB signaling pathway. J. Orthop. Surg. Res. 2025, 20, 713. [Google Scholar] [CrossRef]
  53. Huang, M.; Coral, D.; Ardalani, H.; Spegel, P.; Saadat, A.; Claussnitzer, M.; Mulder, H.; Franks, P.W.; Kalamajski, S. Identification of a weight loss-associated causal eQTL in MTIF3 and the effects of MTIF3 deficiency on human adipocyte function. elife 2023, 12, e84168. [Google Scholar] [CrossRef]
  54. Sattler, A.; Angermair, S.; Stockmann, H.; Heim, K.M.; Khadzhynov, D.; Treskatsch, S.; Halleck, F.; Kreis, M.E.; Kotsch, K. SARS-CoV-2-specific T cell responses and correlations with COVID-19 patient predisposition. J. Clin. Investig. 2020, 130, 6477–6489. [Google Scholar] [CrossRef]
  55. Yan, W.; Diao, S.; Fan, Z. The role and mechanism of mitochondrial functions and energy metabolism in the function regulation of the mesenchymal stem cells. Stem Cell Res. Ther. 2021, 12, 140. [Google Scholar] [CrossRef]
  56. Akhter, W.; Nakhle, J.; Vaillant, L.; Garcin, G.; Le Saout, C.; Simon, M.; Crozet, C.; Djouad, F.; Jorgensen, C.; Vignais, M.L.; et al. Transfer of mesenchymal stem cell mitochondria to CD4+ T cells contributes to repress Th1 differentiation by downregulating T-bet expression. Stem Cell Res. Ther. 2023, 14, 12. [Google Scholar] [CrossRef]
  57. Shi, Y.; Wang, Y.; Li, Q.; Liu, K.; Hou, J.; Shao, C.; Wang, Y. Immunoregulatory mechanisms of mesenchymal stem and stromal cells in inflammatory diseases. Nat. Rev. Nephrol. 2018, 14, 493–507. [Google Scholar] [CrossRef]
  58. Wang, Y.; Chen, X.; Cao, W.; Shi, Y. Plasticity of mesenchymal stem cells in immunomodulation: Pathological and therapeutic implications. Nat. Immunol. 2014, 15, 1009–1016. [Google Scholar] [CrossRef]
  59. Opitz, C.A.; Litzenburger, U.M.; Lutz, C.; Lanz, T.V.; Tritschler, I.; Koppel, A.; Tolosa, E.; Hoberg, M.; Anderl, J.; Aicher, W.K.; et al. Toll-like receptor engagement enhances the immunosuppressive properties of human bone marrow-derived mesenchymal stem cells by inducing indoleamine-2,3-dioxygenase-1 via interferon-beta and protein kinase R. Stem Cells 2009, 27, 909–919. [Google Scholar] [CrossRef]
  60. Prakasam, P.; Shenoy, T.N.; Abdul Salam, A.A.; Basheer Ahamed, S.I. Structural insights into TLR4 activation by SARS-CoV-2 spike protein: Implications for inflammatory response modulation. Mol. Divers 2025. [Google Scholar] [CrossRef]
  61. Sahanic, S.; Hilbe, R.; Dunser, C.; Tymoszuk, P.; Loffler-Ragg, J.; Rieder, D.; Trajanoski, Z.; Krogsdam, A.; Demetz, E.; Yurchenko, M.; et al. SARS-CoV-2 activates the TLR4/MyD88 pathway in human macrophages: A possible correlation with strong pro-inflammatory responses in severe COVID-19. Heliyon 2023, 9, e21893. [Google Scholar] [CrossRef]
  62. Ou, Q.; Dou, X.; Tang, J.; Wu, P.; Pan, D. Small extracellular vesicles derived from PD-L1-modified mesenchymal stem cell promote Tregs differentiation and prolong allograft survival. Cell Tissue Res. 2022, 389, 465–481. [Google Scholar] [CrossRef]
  63. Kawasaki, Y.; Sato, K.; Mashima, K.; Nakano, H.; Ikeda, T.; Umino, K.; Morita, K.; Izawa, J.; Takayama, N.; Hayakawa, H.; et al. Mesenchymal Stromal Cells Inhibit Aerobic Glycolysis in Activated T Cells by Negatively Regulating Hexokinase II Activity Through PD-1/PD-L1 Interaction. Transplant. Cell Ther. 2021, 27, 231.e1–231.e8. [Google Scholar] [CrossRef]
  64. Zhao, Y.; Lee, C.K.; Lin, C.H.; Gassen, R.B.; Xu, X.; Huang, Z.; Xiao, C.; Bonorino, C.; Lu, L.F.; Bui, J.D.; et al. PD-L1:CD80 Cis-Heterodimer Triggers the Co-stimulatory Receptor CD28 While Repressing the Inhibitory PD-1 and CTLA-4 Pathways. Immunity 2019, 51, 1059–1073.e9. [Google Scholar] [CrossRef] [PubMed]
  65. Borsellino, G.; Kleinewietfeld, M.; Di Mitri, D.; Sternjak, A.; Diamantini, A.; Giometto, R.; Hopner, S.; Centonze, D.; Bernardi, G.; Dell′Acqua, M.L.; et al. Expression of ectonucleotidase CD39 by Foxp3+ Treg cells: Hydrolysis of extracellular ATP and immune suppression. Blood 2007, 110, 1225–1232. [Google Scholar] [CrossRef] [PubMed]
  66. Harding, C.V.; Unanue, E.R. Quantitation of antigen-presenting cell MHC class II/peptide complexes necessary for T-cell stimulation. Nature 1990, 346, 574–576. [Google Scholar] [CrossRef]
  67. Li, Y.; Jin, M.; Guo, D.; Shen, S.; Lu, K.; Pan, R.; Sun, L.; Zhang, H.; Shao, J.; Pan, G. Unveiling the immunogenicity of allogeneic mesenchymal stromal cells: Challenges and strategies for enhanced therapeutic efficacy. Biomed. Pharmacother. 2024, 180, 117537. [Google Scholar] [CrossRef]
  68. Han, X.; Liao, R.; Li, X.; Zhang, C.; Huo, S.; Qin, L.; Xiong, Y.; He, T.; Xiao, G.; Zhang, T. Mesenchymal stem cells in treating human diseases: Molecular mechanisms and clinical studies. Signal Transduct. Target. Ther. 2025, 10, 262. [Google Scholar] [CrossRef]
  69. Ragni, E.; Perucca Orfei, C.; De Luca, P.; Mondadori, C.; Vigano, M.; Colombini, A.; de Girolamo, L. Inflammatory priming enhances mesenchymal stromal cell secretome potential as a clinical product for regenerative medicine approaches through secreted factors and EV-miRNAs: The example of joint disease. Stem Cell Res. Ther. 2020, 11, 165. [Google Scholar] [CrossRef] [PubMed]
Figure 1. (a) Protein sequence of SARS-CoV-2 spike protein (Prot S, NCBI QIH45093.1) highlighting the N-terminal domain (NTD)/receptor binding domain (RBD) (violet) and the RBD core domain (purple). (b) TLR4 (n = 7), (c) TLR3 (n = 5) and (d) TLR2 (n = 6) expression was assessed on MSCs treated with SARS-CoV-2 peptide (MSC + COVID) and unstimulated MSCs (MSC −) by flow cytometry. Data shown as proportion of CD105+ living MSCs, box whisker min–max values, Mann–Whitney. Gating of MSCs forward-side scatter (size)-singlets-living-CD105+. Representative histograms of each TLR above, MSC − (light blue) and MSC + COVID (dark blue). (e) Western blot of two replicates of MSC − and MSC + COVID as well as an analysis of phospho-p65 NFĸB expression relative to GAPDH expression in MSC − and MSC + COVID (n = 3). The blot was acquired on a Chemidoc MP Imaging system with an exposure time of 40 s. The blot was processed in ImageJ 1.54p by inverting the image, adjusting the contrast and cropping the specific bands for p-p65 (65 kDa, 1:1000, anti-rabbit) and GAPDH (36 kDa, 1:1000, anti-rabbit). Both p-p65 and GAPDH were analyzed on the same blot using identical processing settings. Values are given as mean ± SEM relative to GAPDH expression. Band sizes indicated in the blot. * p < 0.05.
Figure 1. (a) Protein sequence of SARS-CoV-2 spike protein (Prot S, NCBI QIH45093.1) highlighting the N-terminal domain (NTD)/receptor binding domain (RBD) (violet) and the RBD core domain (purple). (b) TLR4 (n = 7), (c) TLR3 (n = 5) and (d) TLR2 (n = 6) expression was assessed on MSCs treated with SARS-CoV-2 peptide (MSC + COVID) and unstimulated MSCs (MSC −) by flow cytometry. Data shown as proportion of CD105+ living MSCs, box whisker min–max values, Mann–Whitney. Gating of MSCs forward-side scatter (size)-singlets-living-CD105+. Representative histograms of each TLR above, MSC − (light blue) and MSC + COVID (dark blue). (e) Western blot of two replicates of MSC − and MSC + COVID as well as an analysis of phospho-p65 NFĸB expression relative to GAPDH expression in MSC − and MSC + COVID (n = 3). The blot was acquired on a Chemidoc MP Imaging system with an exposure time of 40 s. The blot was processed in ImageJ 1.54p by inverting the image, adjusting the contrast and cropping the specific bands for p-p65 (65 kDa, 1:1000, anti-rabbit) and GAPDH (36 kDa, 1:1000, anti-rabbit). Both p-p65 and GAPDH were analyzed on the same blot using identical processing settings. Values are given as mean ± SEM relative to GAPDH expression. Band sizes indicated in the blot. * p < 0.05.
Cells 15 00592 g001
Figure 2. Flow cytometric analysis of intracellular cytokines (a) TNF-α (n = 6), (b) IL-6 (n = 4), (c) TGF-β (n = 4) and (d) IL-1β (n = 4) in untreated MSCs (MSC −) and MSCs treated with SARS-CoV-2 peptides (MSC + COVID). MSCs were gated by FSC-SSC-singlets-living-CD105+. Cytokine expression is displayed as proportion of the living CD105+ population. Box whisker min–max values, Mann–Whitney. (e) Representative image of MSC − and MSC + COVID stained with MitoTracker Red CMXRos for mitochondria (red), Alexa Fluor AF488 phalloidin for filamentous actin (green), and counterstained with DAPI (nuclei, blue) and analyzed by confocal microscopy (2048 × 2048). The bar indicates 50 μm. (f) The area (n = 18, Mann–Whitney), (g) perimeter (n = 18, Mann–Whitney) and (h) circularity (n = 18, Welch’s test) of mitochondria in MSC − and MSC + COVID were calculated in Image J Fiji. (i) The area of filamentous actin (n = 18, Mann–Whitney) and (j) diameter in µm of each cell (n = 18, Mann–Whitney) were measured in Image J Fiji. Box whisker min–max values. * p < 0.05.
Figure 2. Flow cytometric analysis of intracellular cytokines (a) TNF-α (n = 6), (b) IL-6 (n = 4), (c) TGF-β (n = 4) and (d) IL-1β (n = 4) in untreated MSCs (MSC −) and MSCs treated with SARS-CoV-2 peptides (MSC + COVID). MSCs were gated by FSC-SSC-singlets-living-CD105+. Cytokine expression is displayed as proportion of the living CD105+ population. Box whisker min–max values, Mann–Whitney. (e) Representative image of MSC − and MSC + COVID stained with MitoTracker Red CMXRos for mitochondria (red), Alexa Fluor AF488 phalloidin for filamentous actin (green), and counterstained with DAPI (nuclei, blue) and analyzed by confocal microscopy (2048 × 2048). The bar indicates 50 μm. (f) The area (n = 18, Mann–Whitney), (g) perimeter (n = 18, Mann–Whitney) and (h) circularity (n = 18, Welch’s test) of mitochondria in MSC − and MSC + COVID were calculated in Image J Fiji. (i) The area of filamentous actin (n = 18, Mann–Whitney) and (j) diameter in µm of each cell (n = 18, Mann–Whitney) were measured in Image J Fiji. Box whisker min–max values. * p < 0.05.
Cells 15 00592 g002
Figure 3. (a) Gating strategy of CD4+FOXP3+ Tregs is displayed. (b) The frequency of CD4+FOXP3+ Tregs was assessed by flow cytometry in CD3+ T-cells in coculture with peptide-pretreated MSCs (MSCCOVID) and as unstimulated (Tunstim-only) and stimulated (Tstim-only) single culture (n = 5). T-cells were pre-stimulated with TCR stimulant for 24 h before coculture. Flow cytometric analysis of intracellular (c) TNF-α (n = 11, Mann–Whitney), (d) IFN-γ (n = 10, Mann–Whitney) in CD4+ T-cells (gating as in a) in coculture with peptide-pretreated MSCs (MSCCOVID). PD-L1 on the surface of (e) T-cells (n = 4, Mann–Whitney) and (f) CD105+ MSCCOVID (n = 4, Mann–Whitney) and (g) intracellular level of TNF-α in CD105+ MSCCOVID (n = 3, Mann–Whitney) in coculture with Tunstim and Tstim were measured by flow cytometry. Box whisker min–max values. MSC gating forward-side scatter-singlets-living-CD105+. * p < 0.05.
Figure 3. (a) Gating strategy of CD4+FOXP3+ Tregs is displayed. (b) The frequency of CD4+FOXP3+ Tregs was assessed by flow cytometry in CD3+ T-cells in coculture with peptide-pretreated MSCs (MSCCOVID) and as unstimulated (Tunstim-only) and stimulated (Tstim-only) single culture (n = 5). T-cells were pre-stimulated with TCR stimulant for 24 h before coculture. Flow cytometric analysis of intracellular (c) TNF-α (n = 11, Mann–Whitney), (d) IFN-γ (n = 10, Mann–Whitney) in CD4+ T-cells (gating as in a) in coculture with peptide-pretreated MSCs (MSCCOVID). PD-L1 on the surface of (e) T-cells (n = 4, Mann–Whitney) and (f) CD105+ MSCCOVID (n = 4, Mann–Whitney) and (g) intracellular level of TNF-α in CD105+ MSCCOVID (n = 3, Mann–Whitney) in coculture with Tunstim and Tstim were measured by flow cytometry. Box whisker min–max values. MSC gating forward-side scatter-singlets-living-CD105+. * p < 0.05.
Cells 15 00592 g003
Figure 4. (a) Representative flow cytometry histogram of TLR4 and relative fluorescent intensity of TLR4 in treated MSCS relative to untreated MSC (n = 3). Untreated MSCs (MSC −, light blue), MSCs treated with 100 ng/mL LPS and 100 ng/mL SARS-CoV-2 peptides (dark blue), MSCs treated with 100 ng/mL LPS alone (green), and MSCs treated with 100 µM TAK-242 inhibitor and 100 ng/mL SARS-CoV-2 peptides (orange) for 24 h. MSC gating: size gate-singlets-living-CD105+. (b) Flow cytometric analysis of intracellular (b) TNF-α (n = 5, Mann–Whitney), and (c) IFN-γ (n = 5, Mann–Whitney) in CD4+ T-cells (gating lymphocytes-singlets-living-CD3+CD4+CD8) in coculture with MSC pre-treated with 100 ng/mL LPS (MSCLPS), with 100 ng/mL LPS and 100 ng/mL SARS-CoV-2 peptides (MSCLPS/COVID) and with 100 µM Tak 242 TLR4 inhibitor and 100 ng/mL SARS-CoV-2 peptides (MSCTak/COVID) for 24 h. T-cells were pre-stimulated with TCR for 24 h before coculture. Values are presented as proportion of CD4+ T-cell population relative to Tstim. Five representative experiments from Figure 3c,d were integrated and displayed as proportion in CD4+ T-cells relative to Tstim. Box whisker min–max values. * p < 0.05.
Figure 4. (a) Representative flow cytometry histogram of TLR4 and relative fluorescent intensity of TLR4 in treated MSCS relative to untreated MSC (n = 3). Untreated MSCs (MSC −, light blue), MSCs treated with 100 ng/mL LPS and 100 ng/mL SARS-CoV-2 peptides (dark blue), MSCs treated with 100 ng/mL LPS alone (green), and MSCs treated with 100 µM TAK-242 inhibitor and 100 ng/mL SARS-CoV-2 peptides (orange) for 24 h. MSC gating: size gate-singlets-living-CD105+. (b) Flow cytometric analysis of intracellular (b) TNF-α (n = 5, Mann–Whitney), and (c) IFN-γ (n = 5, Mann–Whitney) in CD4+ T-cells (gating lymphocytes-singlets-living-CD3+CD4+CD8) in coculture with MSC pre-treated with 100 ng/mL LPS (MSCLPS), with 100 ng/mL LPS and 100 ng/mL SARS-CoV-2 peptides (MSCLPS/COVID) and with 100 µM Tak 242 TLR4 inhibitor and 100 ng/mL SARS-CoV-2 peptides (MSCTak/COVID) for 24 h. T-cells were pre-stimulated with TCR for 24 h before coculture. Values are presented as proportion of CD4+ T-cell population relative to Tstim. Five representative experiments from Figure 3c,d were integrated and displayed as proportion in CD4+ T-cells relative to Tstim. Box whisker min–max values. * p < 0.05.
Cells 15 00592 g004aCells 15 00592 g004b
Table 1. Donor characteristics.
Table 1. Donor characteristics.
GroupBlood DonationsPlacental Tissue
Number of subjects1618
Age range (y), median26–63, 40.5not available *
Sex (n, %)
male8 (50)
female8 (50)18 (100)
* Not covered by the ethical approval.
Disclaimer/Publisher’s Note: The statements, opinions and data contained in all publications are solely those of the individual author(s) and contributor(s) and not of MDPI and/or the editor(s). MDPI and/or the editor(s) disclaim responsibility for any injury to people or property resulting from any ideas, methods, instructions or products referred to in the content.

Share and Cite

MDPI and ACS Style

Summer, S.; Wolf, H.M.; Weber, V.; Fischer, M.B. Mesenchymal Stromal Cells Respond to SARS-CoV-2 Peptides and Exhibit Altered T-Cell Regulatory Capacity. Cells 2026, 15, 592. https://doi.org/10.3390/cells15070592

AMA Style

Summer S, Wolf HM, Weber V, Fischer MB. Mesenchymal Stromal Cells Respond to SARS-CoV-2 Peptides and Exhibit Altered T-Cell Regulatory Capacity. Cells. 2026; 15(7):592. https://doi.org/10.3390/cells15070592

Chicago/Turabian Style

Summer, Sabrina, Hermann Maximilian Wolf, Viktoria Weber, and Michael B. Fischer. 2026. "Mesenchymal Stromal Cells Respond to SARS-CoV-2 Peptides and Exhibit Altered T-Cell Regulatory Capacity" Cells 15, no. 7: 592. https://doi.org/10.3390/cells15070592

APA Style

Summer, S., Wolf, H. M., Weber, V., & Fischer, M. B. (2026). Mesenchymal Stromal Cells Respond to SARS-CoV-2 Peptides and Exhibit Altered T-Cell Regulatory Capacity. Cells, 15(7), 592. https://doi.org/10.3390/cells15070592

Note that from the first issue of 2016, this journal uses article numbers instead of page numbers. See further details here.

Article Metrics

Article metric data becomes available approximately 24 hours after publication online.
Back to TopTop