Sign in to use this feature.

Years

Between: -

Subjects

remove_circle_outline
remove_circle_outline
remove_circle_outline
remove_circle_outline
remove_circle_outline
remove_circle_outline
remove_circle_outline
remove_circle_outline
remove_circle_outline

Journals

remove_circle_outline
remove_circle_outline
remove_circle_outline
remove_circle_outline
remove_circle_outline
remove_circle_outline
remove_circle_outline
remove_circle_outline
remove_circle_outline

Article Types

Countries / Regions

remove_circle_outline
remove_circle_outline
remove_circle_outline
remove_circle_outline

Search Results (687)

Search Parameters:
Keywords = hydrogen enrichment

Order results
Result details
Results per page
Select all
Export citation of selected articles as:
31 pages, 1615 KB  
Article
From Antioxidant Defenses to Transcriptomic Signatures: Concentration-Dependent Responses to Polystyrene Nanoplastics in Reef Fish
by Manuela Piccardo, Mirko Mutalipassi, Lucia Pittura, Rosa Maria Sepe, Pasquale De Luca, Laurence Besseau, Monia Renzi, Stefania Gorbi, Vincent Laudet, Alberto Pallavicini, Paolo Sordino and Antonio Terlizzi
Microplastics 2026, 5(1), 14; https://doi.org/10.3390/microplastics5010014 - 16 Jan 2026
Abstract
Nanoplastics (NPs) pose significant risks due to their small size and ability to penetrate biological tissues. However, the molecular pathways and cellular mechanisms affected by NP exposure in marine teleosts remain poorly understood, especially in tropical reef fishes. This study examined the impact [...] Read more.
Nanoplastics (NPs) pose significant risks due to their small size and ability to penetrate biological tissues. However, the molecular pathways and cellular mechanisms affected by NP exposure in marine teleosts remain poorly understood, especially in tropical reef fishes. This study examined the impact of short-term (7 days) waterborne exposure of 100 nm-carboxyl-modified polystyrene NPs on the false clownfish (Amphiprion ocellaris) exposed at two daily concentrations: low (20 µg/L, environmentally relevant) and high (2000 µg/L). A multidisciplinary approach, including biochemical and transcriptomic analyses, was conducted to assess toxic effects. Biochemical assays revealed limited changes in antioxidant defenses (CAT, GR, GST, TOSC). However, the Integrated Biomarker Response index (IBRv2i) suggested a compromised physiological condition, supported by transcriptomic data. Transcriptomic profiling revealed 409 significantly differentially expressed genes (DEGs) in the high-concentration and 354 DEGs in the low-concentration groups, with 120 shared DEGs mostly upregulated and indicative of a core molecular response. Collectively, the transcriptional profile of the low-concentration group resembled an early-warning, energy-reallocation strategy aimed at preserving essential sensory functions while minimizing expendable functions. The high-concentration group amplified the shared stress signature and recruited an additional 289 unique genes, resulting in pronounced enrichment of Gene Ontology terms related to “muscle contraction”, “oxygen transport”, “hydrogen-peroxide catabolism”, and “extracellular-matrix”. This study demonstrates that PS-NP exposure can alter gene expression and physiology in juvenile reef fish, even at environmentally relevant concentrations. Molecular responses varied with concentrations highlighting the role of exposure level in influencing biological systems and potential long-term impacts of NP pollution in marine environments. Full article
26 pages, 7456 KB  
Article
Multicellular Model Reveals the Mechanism of AEE Alleviating Vascular Endothelial Cell Injury via Anti-Inflammatory and Antioxidant Effects
by Ji Feng, Qi Tao, Meng-Zhen Li, Zhi-Jie Zhang, Qin-Fang Yu and Jian-Yong Li
Int. J. Mol. Sci. 2026, 27(2), 877; https://doi.org/10.3390/ijms27020877 - 15 Jan 2026
Abstract
Vascular endothelial injury is a key pathological characteristic of multiple diseases, such as atherosclerosis, stroke, and mastitis. Aspirin eugenol ester (AEE) has been confirmed to exert a significant protective effect on vascular endothelial injury. However, the universal action patterns and underlying mechanisms of [...] Read more.
Vascular endothelial injury is a key pathological characteristic of multiple diseases, such as atherosclerosis, stroke, and mastitis. Aspirin eugenol ester (AEE) has been confirmed to exert a significant protective effect on vascular endothelial injury. However, the universal action patterns and underlying mechanisms of AEE across different pathological scenarios have not been systematically elucidated. This study aimed to investigate the effect and mechanism of AEE in alleviating multiple vascular endothelial injury models. Nine vascular endothelial injury models were established by treating bovine aortic endothelial cells (BAECs), mouse aortic endothelial cells (MAECs), and human umbilical vein endothelial cells (Huvecs) with ethanol (EtOH), hydrogen peroxide (H2O2), and copper sulfate (CuSO4), respectively. The protective effects of AEE were systematically evaluated via morphological observation, detection of inflammatory responses, and oxidative stress markers. Furthermore, metabolomics was employed to identify and analyze differentially expressed metabolites between the nine model groups and AEE groups. AEE exerted protective effects on all nine vascular endothelial injury models, inhibiting inflammation and oxidative stress induced by all inducers. Metabolomic analysis revealed that the differentially expressed metabolites modulated by AEE in most models were primarily enriched in lipid metabolism, amino acid metabolism, coenzyme biosynthesis, and other related pathways. AEE could improve vascular endothelial injury by upregulating antioxidant substance which included eicosapentaenoic acid (EPA), choline, coenzyme A (CoA), glutathione (GSH), catalase (CAT) and superoxide dismutase (SOD), as well as downregulating substances that cause endothelial oxidative damage, including phytosphingosine (PS), palmitic acid (PA), and arachidonic acid (AA). Full article
Show Figures

Figure 1

26 pages, 3311 KB  
Article
Effects of Aquatic Plants on Water Quality, Microbial Community, and Fish Behaviors in Newly Established Betta Aquaria
by Yidan Xu, Lixia Li, Yuting Chen, Yue Zhang, Tianyu Niu, Puyi Huang and Longhui Chai
Animals 2026, 16(2), 247; https://doi.org/10.3390/ani16020247 - 14 Jan 2026
Viewed by 117
Abstract
Maintaining water quality and fish well-being in newly established, small, unfiltered betta (Betta splendens) aquaria is a significant challenge. To improve betta fish breeding and welfare, this study set up four groups: the Sagittaria subulata (S.su) group, the Alternanthera [...] Read more.
Maintaining water quality and fish well-being in newly established, small, unfiltered betta (Betta splendens) aquaria is a significant challenge. To improve betta fish breeding and welfare, this study set up four groups: the Sagittaria subulata (S.su) group, the Alternanthera reineckii (A.re) group, the Wolffia globosa (W.gl) group, and the plant-free (CG) group. We evaluated the effects of aquatic plants on water quality, fish behavior, and microbial community in newly established tanks over 25 days. The results demonstrated that both the dissolved oxygen (DO) and potential of hydrogen (pH) decreased with the experimental duration, while ammonia nitrogen (NH3-N) increased over time in all groups. Compared to the CG group, all aquatic plants significantly reduced the NH3-N accumulation. The S.su group exhibited the lowest mean NH3-N concentration of only 0.14 mg·L−1, which was considerably lower than that of the other groups (p < 0.05). The behavioral analysis revealed that, during the 25-day randomized monitoring period, bettas in the S.su group exhibited the lowest surface breathing, with an average of only 0.36 events per 5 min, which was significantly lower than that of the CG group (p < 0.05). Additionally, the S.su and W.gl groups demonstrated longer average swimming durations than the other groups, suggesting a potential trend toward improved welfare in betta fish. Aquatic plants shaped the microbial diversity and composition within the experimental aquatic system. The W.gl group had the highest microbial diversity, and the A.re and S.su groups enriched Verrucomicrobiota. These results demonstrate the preferential shaping of microbial communities by aquatic plants, suggesting a potential pathway for enhancing water quality. In conclusion, S. subulata demonstrates the greatest benefits under the experimental conditions, making it a more suitable choice for this experiment. Full article
(This article belongs to the Section Aquatic Animals)
Show Figures

Figure 1

20 pages, 7571 KB  
Article
Discontinued BACE1 Inhibitors in Phase II/III Clinical Trials and AM-6494 (Preclinical) Towards Alzheimer’s Disease Therapy: Repurposing Through Network Pharmacology and Molecular Docking Approach
by Samuel Chima Ugbaja, Hezekiel Matambo Kumalo and Nceba Gqaleni
Pharmaceuticals 2026, 19(1), 138; https://doi.org/10.3390/ph19010138 - 13 Jan 2026
Viewed by 118
Abstract
Background: β-site amyloid precursor protein cleaving enzyme 1 (BACE1) inhibitors demonstrated amyloid-lowering efficacy but failed in phase II/III clinical trials due to adverse effects and limited disease-modifying outcomes. This study employed an integrated network pharmacology and molecular docking approach to quantitatively elucidate [...] Read more.
Background: β-site amyloid precursor protein cleaving enzyme 1 (BACE1) inhibitors demonstrated amyloid-lowering efficacy but failed in phase II/III clinical trials due to adverse effects and limited disease-modifying outcomes. This study employed an integrated network pharmacology and molecular docking approach to quantitatively elucidate the multitarget mechanisms of 4 (phase II/III) discontinued BACE1 inhibitors (Verubecestat, Lanabecestat, Elenbecestat, and Umibecestat) and the preclinical compound AM-6494 in Alzheimer’s disease (AD). Methods: Drug-associated targets were intersected with AD-related genes to construct a protein–protein interaction (PPI) network, followed by topological analysis to identify hub proteins. Gene Ontology (GO) and KEGG pathway enrichment analyses were performed using statistically significant thresholds (p < 0.05, FDR-adjusted). Molecular docking was conducted using AutoDock Vina to quantify binding affinities and interaction modes between the selected compounds and the identified hub proteins. Results: Network analysis identified 10 hub proteins (CASP3, STAT3, BCL2, AKT1, MTOR, BCL2L1, HSP90AA1, HSP90AB1, TNF, and MDM2). GO enrichment highlighted key biological processes, including the negative regulation of autophagy, regulation of apoptotic signalling, protein folding, and inflammatory responses. KEGG pathway analysis revealed significant enrichment in the PI3K–AKT–MTOR signalling, apoptosis, and TNF signalling pathways. Molecular docking demonstrated strong multitarget binding, with binding affinities ranging from approximately −6.6 to −11.4 kcal/mol across the hub proteins. Umibecestat exhibited the strongest binding toward AKT1 (−11.4 kcal/mol), HSP90AB1 (−9.5 kcal/mol), STAT3 (−8.9 kcal/mol), HSP90AA1 (−8.5 kcal/mol), and MTOR (−8.3 kcal/mol), while Lanabecestat showed high affinity for AKT1 (−10.6 kcal/mol), HSP90AA1 (−9.9 kcal/mol), BCL2L1 (−9.2 kcal/mol), and CASP3 (−8.5 kcal/mol), respectively. These interactions were stabilized by conserved hydrogen bonding, hydrophobic contacts, and π–alkyl interactions within key regulatory domains of the target proteins, supporting their multitarget engagement beyond BACE1 inhibition. Conclusions: This study demonstrates that clinically failed BACE1 inhibitors engage multiple non-structural regulatory proteins that are central to AD pathogenesis, particularly those governing autophagy, apoptosis, proteostasis, and neuroinflammation. The identified ligand–hub protein complexes provide a mechanistic rationale for repurposing and optimization strategies targeting network-level dysregulation in Alzheimer’s disease, warranting further in silico refinement and experimental validation. Full article
(This article belongs to the Special Issue NeuroImmunoEndocrinology)
Show Figures

Graphical abstract

15 pages, 1755 KB  
Article
Simulation Study on Injection/Withdrawal Scenarios of Hydrogen-Blended Methane in a Depleted Gas Reservoir
by Yujin Kim and Hochang Jang
Energies 2026, 19(2), 374; https://doi.org/10.3390/en19020374 - 12 Jan 2026
Viewed by 87
Abstract
This study presents a quantitative simulation analysis of hydrogen-enriched methane (HENG) storage with nitrogen as the cushion-gas in a depleted gas reservoir by varying three key operational parameters: the injection/withdrawal period, hydrogen blending ratio (5–20%), and injection depth. Ten injection–withdrawal cycles were modeled [...] Read more.
This study presents a quantitative simulation analysis of hydrogen-enriched methane (HENG) storage with nitrogen as the cushion-gas in a depleted gas reservoir by varying three key operational parameters: the injection/withdrawal period, hydrogen blending ratio (5–20%), and injection depth. Ten injection–withdrawal cycles were modeled for each scenario, and performance was evaluated using cycle-averaged and cumulative hydrogen purity, recovery factors, and the mixing zone size. Extending the injection period increased hydrogen purity to 20.00–20.26% and reduced nitrogen to 0.001–0.003%, but recovery decreased from 65.63 to 53.83–41.09% due to enhanced dispersion and residual trapping. The blending ratio was the dominant control: 20% blending yielded 19.9–20.0% purity with nitrogen as low as 0.00–0.03%, whereas 5–10% blending produced lower purity but minimized nitrogen production to 0.97–1.08%. Injection depth affected nitrogen recovery more than purity, increasing from 0.72–1.20% (upper) to 1.46–1.61% (lower), along with thicker mixing zones. Final mixing zone size ranged from 3176 to 5546 blocks, with smaller zones consistently linked to higher purity and lower nitrogen breakthrough. The shut-in period further reduced nitrogen recovery from 6.49 to 1.33% and stabilized mixing behavior. Overall, minimizing late-cycle mixing zone thickness is essential for maintaining HENG storage performance. Although this study provides quantitative insights into HENG operational strategies, the use of a homogeneous grid and simplified fluid properties limits representation of geological heterogeneity and reactive processes. Future work will incorporate heterogeneity and reaction modeling into field-scale simulations to validate and refine these operating strategies for practical deployment. Full article
(This article belongs to the Topic Exploitation and Underground Storage of Oil and Gas)
Show Figures

Figure 1

19 pages, 3650 KB  
Article
Impacts of Hydrogen Blending on High-Rise Building Gas Distribution Systems: Case Studies in Weifang, China
by Yitong Xie, Xiaomei Huang, Haidong Xu, Guohong Zhang, Binji Wang, Yilin Zhao and Fengwen Pan
Buildings 2026, 16(2), 294; https://doi.org/10.3390/buildings16020294 - 10 Jan 2026
Viewed by 107
Abstract
Hydrogen is widely regarded as a promising clean energy carrier, and blending hydrogen into existing natural gas pipelines is considered a cost-effective and practical pathway for large-scale deployment. Supplying hydrogen-enriched natural gas to buildings requires careful consideration of the safe operation of pipelines [...] Read more.
Hydrogen is widely regarded as a promising clean energy carrier, and blending hydrogen into existing natural gas pipelines is considered a cost-effective and practical pathway for large-scale deployment. Supplying hydrogen-enriched natural gas to buildings requires careful consideration of the safe operation of pipelines and appliances without introducing new risks. In this study, on-site demonstrations and experimental tests were conducted in two high-rise buildings in Weifang to evaluate the impact of hydrogen addition on high-rise building natural gas distribution systems. The results indicate that hydrogen blending up to 20% by volume does not cause stratification in building risers and leads only to a relatively minor increase in additional pressure, approximately 0.56 Pa/m for every 10% increase in hydrogen addition. While hydrogen addition may increase leakage primarily in aging indoor gas systems, gas meter leakage rates under a 10% hydrogen blend remain below 3 mL/h, satisfying safety requirements. In addition, in-service domestic gas alarms remain effective under hydrogen ratios of 0–20%, with average response times of approximately 19–20 s. These findings help clarify the safety performance of hydrogen-blended natural gas in high-rise building distribution systems and provide practical adjustment measures to support future hydrogen injection projects. Full article
Show Figures

Figure 1

39 pages, 10403 KB  
Article
High-Temperature Degradation of Hastelloy C276 in Methane and 99% Cracked Ammonia Combustion: Surface Analysis and Mechanical Property Evolution at 4 Bar
by Mustafa Alnaeli, Burak Goktepe, Steven Morris and Agustin Valera-Medina
Processes 2026, 14(2), 235; https://doi.org/10.3390/pr14020235 - 9 Jan 2026
Viewed by 173
Abstract
This study examines the high-temperature degradation of Hastelloy C276, a corrosion-resistant nickel-based alloy, during exposure to combustion products generated by methane and 99% cracked ammonia. Using a high-pressure optical combustor (HPOC) at 4 bar and exhaust temperatures of 815–860 °C, standard tensile specimens [...] Read more.
This study examines the high-temperature degradation of Hastelloy C276, a corrosion-resistant nickel-based alloy, during exposure to combustion products generated by methane and 99% cracked ammonia. Using a high-pressure optical combustor (HPOC) at 4 bar and exhaust temperatures of 815–860 °C, standard tensile specimens were exposed for five hours to fully developed post-flame exhaust gases, simulating real industrial turbine or burner conditions. The surfaces and subsurface regions of the samples were analysed using scanning electron microscopy (SEM; Zeiss Sigma HD FEG-SEM, Carl Zeiss, Oberkochen, Germany) and energy-dispersive X-ray spectroscopy (EDX; Oxford Instruments X-MaxN detectors, Oxford Instruments, Abingdon, United Kingdom), while mechanical properties were evaluated by tensile testing, and the gas-phase compositions were tracked in detail for each fuel blend. Results show that exposure to methane causes moderate oxidation and some grain boundary carburisation, with localised carbon enrichment detected by high-resolution EDX mapping. In contrast, 99% cracked ammonia resulted in much more aggressive selective oxidation, as evidenced by extensive surface roughening, significant chromium depletion, and higher oxygen incorporation, correlating with increased NOx in the exhaust gas. Tensile testing reveals that methane exposure causes severe embrittlement (yield strength +41%, elongation −53%) through grain boundary carbide precipitation, while cracked ammonia exposure results in moderate degradation (yield strength +4%, elongation −24%) with fully preserved ultimate tensile strength (870 MPa), despite more aggressive surface oxidation. These counterintuitive findings demonstrate that grain boundary integrity is more critical than surface condition for mechanical reliability. These findings underscore the importance of evaluating material compatibility in low-carbon and hydrogen/ammonia-fuelled combustion systems and establish critical microstructural benchmarks for the anticipated mechanical testing in future work. Full article
(This article belongs to the Special Issue Experiments and Diagnostics in Reacting Flows)
Show Figures

Figure 1

23 pages, 6204 KB  
Article
Transcriptome and Hormone Analysis Revealed Jasmonic Acid-Mediated Immune Responses of Potato (Solanum tuberosum) to Potato Spindle Tuber Viroid Infection
by Iva Marković, Bernard Jarić, Jana Oklešťková, Jitka Široká, Kristina Majsec, Jasna Milanović, Snježana Kereša, Ivanka Habuš Jerčić, Ondřej Novák and Snježana Mihaljević
Antioxidants 2026, 15(1), 86; https://doi.org/10.3390/antiox15010086 - 8 Jan 2026
Viewed by 206
Abstract
Potato is a globally important non-cereal crop in which infection with potato spindle tuber viroid (PSTVd) can cause stunted growth and significantly reduce tuber yield. We previously showed that PSTVd induces accumulation of the plant hormone jasmonic acid (JA) and alters antioxidant responses [...] Read more.
Potato is a globally important non-cereal crop in which infection with potato spindle tuber viroid (PSTVd) can cause stunted growth and significantly reduce tuber yield. We previously showed that PSTVd induces accumulation of the plant hormone jasmonic acid (JA) and alters antioxidant responses in potato plants. To clarify the role of JA in response to PSTVd, we analyzed disease development in transgenic JA-deficient opr3 and JA-insensitive coi1 lines compared to the wild-type. Transcriptomic analysis using RNA-Seq revealed that most genotype-specific differentially expressed genes (DEGs) in all comparisons were enriched in plant hormone signal transduction, plant-pathogen interaction, and MAPK signaling pathways, although the number of DEGs varied. These differences were confirmed by independent data from RT-qPCR, hormone, and hydrogen peroxide (H2O2) analyses. After PSTVd infection, opr3 plants showed enhanced JA signaling and increased abscisic acid (ABA) and auxin (AUX) content. In contrast, coi1 plants showed reduced ABA, AUX, and salicylic acid content. Both opr3 and coi1 plants showed reduced JA and H2O2 content and lower expression of defense-related genes, resulting in milder symptoms but increased viroid accumulation. In addition, treatment with methyl jasmonate alleviated symptoms in infected wild-type plants. Together, these results indicate a modulatory role for JA and JA signaling in basal immune responses and symptom development in the potato-PSTVd interaction. Full article
(This article belongs to the Special Issue Oxidative Stress and Antioxidant Defense in Crop Plants, 2nd Edition)
Show Figures

Figure 1

19 pages, 2702 KB  
Article
Novel Angiotensin-Converting Enzyme Inhibitory Peptides from Bungarus multicinctus: Simulated Gastrointestinal Digestion, Identification and Antihypertensive Mechanism
by Yingying Ren, Han He, Yubin Cai, Shuyan Han, Ayzohra Ablat, Qiang Yin and Dandan Mu
Pharmaceuticals 2026, 19(1), 96; https://doi.org/10.3390/ph19010096 - 4 Jan 2026
Viewed by 216
Abstract
Background/Objectives: Hypertension represents a leading contributor to cardiovascular disorders and premature mortality. Given the pervasive nature of adverse effects associated with current angiotensin-converting enzyme inhibitors (ACEIs), there is a significant interest in identifying novel bioactive lead compounds from natural sources. This study [...] Read more.
Background/Objectives: Hypertension represents a leading contributor to cardiovascular disorders and premature mortality. Given the pervasive nature of adverse effects associated with current angiotensin-converting enzyme inhibitors (ACEIs), there is a significant interest in identifying novel bioactive lead compounds from natural sources. This study identifies, for the first time, three novel angiotensin-converting enzyme (ACE) inhibitory peptides released from Bungarus multicinctus (BM) via simulated gastrointestinal digestion (SGD). Methods: Active fractions were enriched by ultrafiltration and subjected to stability assessment. The peptide sequences were then determined using Liquid Chromatography-Tandem Mass Spectrometry (LC-MS/MS) and bioinformatics tools, followed by chemical synthesis. Finally, the inhibitory mechanism was investigated using kinetic analysis and molecular docking. Results: The intestinal digest exhibited potent ACE inhibition, with the <5 kDa fraction achieving 79% inhibition at 1 mg/mL and demonstrating favorable stability under varying temperatures, pH, and ionic strengths. Molecular docking revealed strong binding (affinity < −9.9 kcal/mol) of the peptides PPSPPRW, WGFTKF, and PSLFPPRL to key ACE residues—Tyr523, His513, and Arg522—via hydrogen and hydrophobic interactions. Enzyme kinetics characterized PPSPPRW and WGFTKF as competitive inhibitors, and PSLFPPRL as mixed type. The peptides demonstrated acceptable cell viability at lower concentrations, establishing a preliminary safety window for therapeutic application. Conclusions: These findings establish BM as a valuable source of stable, bioactive ACE-inhibitory peptides (ACEIPs) acting as promising lead compounds for antihypertensive therapies. Full article
Show Figures

Figure 1

16 pages, 1623 KB  
Article
Hydrothermal Carbonization of Fish Waste: A Sustainable Pathway for Valorization and Resource Recovery
by Carmen María Álvez-Medina, Sergio Nogales-Delgado, Beatriz Ledesma Cano, Vicente Montes-Jiménez and Silvia Román Suero
Clean Technol. 2026, 8(1), 4; https://doi.org/10.3390/cleantechnol8010004 - 4 Jan 2026
Viewed by 180
Abstract
Fisheries and aquaculture residues pose escalating environmental challenges due to their high moisture content, nutrient loads, and pollutant potential when improperly managed. Conventional valorization routes, such as fishmeal, fish oil, and silage, offer partial mitigation but remain limited in scalability, conversion efficiency, and [...] Read more.
Fisheries and aquaculture residues pose escalating environmental challenges due to their high moisture content, nutrient loads, and pollutant potential when improperly managed. Conventional valorization routes, such as fishmeal, fish oil, and silage, offer partial mitigation but remain limited in scalability, conversion efficiency, and environmental performance. In this study, fish processing residues were subjected to hydrothermal carbonization (HTC) under controlled subcritical conditions (180–220 °C), along with a high-severity catalytic run (325 °C) using sodium bicarbonate (NaHCO3) as an additive. The latter condition exceeded the typical HTC range and entered the subcritical hydrothermal liquefaction (HTL) regime. The resulting solid, liquid, and gaseous fractions were comprehensively characterized to assess their energy potential, chemical composition, and reactivity. Hydrochars achieved higher heating values (HHVs) ranging from 14.2 to 25.7 MJ/kg. These results underscore their suitability as renewable solid fuels. The gas products were dominated by CO2 under standard HTC conditions. In contrast, the catalytic run in the subcritical HTL regime achieved a hydrogen enrichment of up to 30 vol.%, demonstrating the efficacy of NaHCO3 in promoting the water-gas shift reaction. Subsequent air gasification confirmed the high reactivity of the hydrochars, producing syngas enriched in H2 and CO at elevated temperatures. Overall, this study demonstrates a scalable multiproduct valorization route for fishery residues, supporting circular bioeconomy strategies and contributing to the achievement of UN Sustainable Development Goals (SDGs 7, 12, and 13). Full article
Show Figures

Figure 1

21 pages, 4683 KB  
Article
Research on Cold Resistance of Kandelia obovata Transplanted to Zhoushan Area at the mRNA Level
by Haozhe Li, Zhibin Sun, Weiye Li, Xiaolong Yin, Xian Xu, Xiaolin Zhang, Xiaojun Yan, Xinan Wang, Yuanyuan Li and Aijun Ma
Int. J. Mol. Sci. 2026, 27(1), 429; https://doi.org/10.3390/ijms27010429 - 31 Dec 2025
Viewed by 262
Abstract
To elucidate the physiological and molecular mechanisms underlying cold tolerance in the mangrove species Kandelia obovata Sheue & al, this study measured the antioxidant enzyme activities and photosynthetic pigment contents of two populations—cold-tolerant and -sensitive—under natural overwintering conditions. In addition, transcriptome sequencing was [...] Read more.
To elucidate the physiological and molecular mechanisms underlying cold tolerance in the mangrove species Kandelia obovata Sheue & al, this study measured the antioxidant enzyme activities and photosynthetic pigment contents of two populations—cold-tolerant and -sensitive—under natural overwintering conditions. In addition, transcriptome sequencing was performed to analyze differentially expressed genes (DEGs), transcription factor families, single nucleotide polymorphisms (SNPs), and alternative splicing events. The results showed that catalase activity was significantly elevated in the cold-tolerant population, which enhanced the efficiency of hydrogen peroxide scavenging. In contrast, although the superoxide dismutase activity was relatively high in the cold-sensitive population, its downstream scavenging capacity was insufficient, resulting in an overall lower antioxidant efficiency. The KEGG enrichment analysis indicated that pathways such as phenylpropanoid biosynthesis, amino sugar metabolism, and plant hormone signal transduction might be involved in the response to low-temperature stress. Further analysis revealed that transcription factors such as WRKY, NAC, MYB, and ERF were differentially expressed at significant levels in the cold-tolerant population, suggesting that they may play important roles in low-temperature adaptation. In addition, the diversity of SNPs and alternative splicing events may enhance protein function and contribute to improved cold tolerance. In summary, the cold-tolerant K. obovata population achieves low-temperature tolerance through multiple mechanisms, including antioxidant defense, metabolic regulation, and transcriptional as well as post-transcriptional regulation. This study provides a theoretical basis for elucidating the molecular foundations of cold tolerance in K. obovata. Full article
(This article belongs to the Special Issue Abiotic Stress Tolerance and Genetic Diversity in Plants, 2nd Edition)
Show Figures

Figure 1

29 pages, 8236 KB  
Article
Enriched Environment Ameliorates Cerebral Ischemia–Reperfusion Injury via Dopamine–H2S Axis-Mediated Dual Mitophagy Activation
by Bao Zhou, Haocheng Qin, Pengkun Yang, Na Ren, Lu Sun, Zhengran Ding, Zhong He, Shuai Zhang, Zijian Hua, Ya Zheng, Ce Li, Shenyi Kuang, Yulian Zhu and Kewei Yu
Antioxidants 2026, 15(1), 52; https://doi.org/10.3390/antiox15010052 - 30 Dec 2025
Viewed by 407
Abstract
Cerebral ischemia–reperfusion injury triggers mitochondrial dysfunction and oxidative stress, exacerbating neuronal apoptosis. Emerging evidence highlights hydrogen sulfide (H2S) as a gasotransmitter modulating redox balance, autophagy, and apoptosis. This study investigates the neuroprotective mechanisms of Enriched Environment (EE) against ischemic injury, focusing [...] Read more.
Cerebral ischemia–reperfusion injury triggers mitochondrial dysfunction and oxidative stress, exacerbating neuronal apoptosis. Emerging evidence highlights hydrogen sulfide (H2S) as a gasotransmitter modulating redox balance, autophagy, and apoptosis. This study investigates the neuroprotective mechanisms of Enriched Environment (EE) against ischemic injury, focusing on mitochondrial dynamics and H2S-mediated pathways. Using MCAO mice and OGD/R-treated SH-SY5Y neurons, interventions targeting H2S synthesis, hypoxia-inducible factor 1-alpha (HIF-1α), and mitophagy were implemented. Behavioral, histological, and molecular analyses demonstrated EE significantly improved neurological outcomes, suppressed apoptosis, and attenuated oxidative damage (reduced MDA, elevated MnSOD/glutathione). Mechanistically, EE enhanced mitophagy via dual pathways: canonical PINK1/parkin-mediated mitochondrial clearance, corroborated by transmission electron microscope and LC3B/parkin colocalization, and non-canonical HIF-1α/BNIP3L axis activation. Transcriptomic and Co-immunoprecipitation (Co-IP) data revealed EE upregulated endogenous H2S biosynthesis post-injury by promoting dopamine-induced calcium influx, which activated calmodulin-dependent signaling to stimulate cystathionine β-synthase/γ-lyase expression. Pharmacological blockade of H2S synthesis or HIF-1α abolished mitochondrial protection, confirming H2S as a central mediator. Notably, H2S exerted antiapoptotic effects by restoring mitochondrial integrity through synergistic mitophagy activation and oxidative stress mitigation. These findings propose a novel neuroprotective cascade: EE-induced dopaminergic signaling potentiates H2S production, which coordinates PINK1/parkin and HIF-1α/BNIP3L pathways to eliminate dysfunctional mitochondria, thereby preserving neuronal homeostasis. This study elucidates therapeutic potential of EE via H2S-driven mitochondrial quality control, offering insights for ischemic brain injury intervention. Full article
Show Figures

Figure 1

14 pages, 4802 KB  
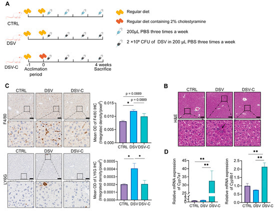
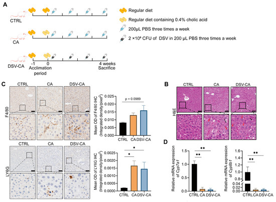
Article
Bile Acid Sequestration Attenuates Desulfovibrio-Induced Hepatic Injury
by Songfan Yang, Lingxi Zhou, Jie Dong, Sifan Wang, Yuzheng Xue, Yilin Ren and Yan Geng
Microorganisms 2026, 14(1), 79; https://doi.org/10.3390/microorganisms14010079 - 30 Dec 2025
Viewed by 333
Abstract
Desulfovibrio (DSV), sulfate-reducing gut bacteria that generate hydrogen sulfide (H2S), can impact host health through diverse mechanisms including bile acid (BA) metabolism. Although intestinal overgrowth of DSV expands the BA pool and promotes liver injury, its causal role in hepatic pathophysiology [...] Read more.
Desulfovibrio (DSV), sulfate-reducing gut bacteria that generate hydrogen sulfide (H2S), can impact host health through diverse mechanisms including bile acid (BA) metabolism. Although intestinal overgrowth of DSV expands the BA pool and promotes liver injury, its causal role in hepatic pathophysiology remains incompletely defined. Here, by employing complementary interventions of cholic acid (CA) supplementation and the BA sequestrant cholestyramine in mouse models, we show that DSV-driven liver injury is mediated by aberrant BA metabolism coupled with gut microbial remodeling. CA alone induced overt hepatic damage, whereas supplemental DSV did not further exacerbate injury caused by excessive CA. Intervention with the BA sequestrant cholestyramine markedly attenuated DSV-elicited hepatic inflammatory and histological alterations, which were associated with an upregulation of the intestinal BAs pool. Hepatic expression of BAs synthetic genes Cyp7a1 and Cyp8b1 verified a negative-feedback regulation of BA metabolism upon treatments. 16S rRNA gene sequencing revealed that CA, DSV, and the cholestyramine all significantly influenced the gut microbiota. CA reduced microbial richness and drove community separation, while DSV intervention under high BA conditions enriched specific biomarkers including Eubacterium ventriosum and Enterorhabdus. Notably, the administration of cholestyramine attenuated these DSV-associated microbial shifts and further reduced overall species richness, confirming the integral role of BA dynamics in shaping the gut microbial community. Collectively, our research reveals the intricate link between DSV, BAs, and gut microbiota in liver injury, and suggests that modulation of BAs may hold therapeutic potential for DSV-associated liver hepatic conditions. Full article
(This article belongs to the Section Gut Microbiota)
Show Figures

Figure 1

27 pages, 6999 KB  
Article
Enhanced Salt Stress Tolerance in Maize Using Biostimulant and Biosurfactant Applications
by Zeynep Gul, Melek Ekinci, Melike Akca, Metin Turan, Esma Yigider, Murat Aydin, Nazlı Ilke Eken Türer and Ertan Yildirim
Agronomy 2026, 16(1), 100; https://doi.org/10.3390/agronomy16010100 - 29 Dec 2025
Viewed by 338
Abstract
This research was conducted to investigate effects of biostimulants containing plant growth-promoting rhizobacteria and enriched biosurfactants, which were tested individually and in combination (biostimulant + enriched biosurfactant) on plant growth parameters, physiological and biochemical properties of maize seedlings under different salinity conditions (0, [...] Read more.
This research was conducted to investigate effects of biostimulants containing plant growth-promoting rhizobacteria and enriched biosurfactants, which were tested individually and in combination (biostimulant + enriched biosurfactant) on plant growth parameters, physiological and biochemical properties of maize seedlings under different salinity conditions (0, 100, 200 mM NaCl). In the experiment, biostimulant (B: 0.3 g/L), enriched biosurfactant (E-S: 3 mL/L), and their combination (B + E-S) were applied by foliar spray at each NaCl level. Salt stress negatively affected the growth and physiological traits of maize seedlings, while biostimulant and enriched biosurfactant improved these parameters. Under severe salinity stress (200 mM NaCl), the biostimulant, enriched biosurfactant, and their combined application markedly mitigated oxidative and osmotic damage. Compared with the untreated 200 mM NaCl group, these treatments (B, ES, B + ES) reduced proline accumulation by 65%, 52%, and 70%; hydrogen peroxide (H2O2) level by 53%, 39%, and 58%; and malondialdehyde (MDA) content by 72%, 50%, and 73%, respectively. These reductions indicate a substantial decrease in oxidative stress and membrane lipid peroxidation. In conclusion, biostimulant and enriched biosurfactant applications may be a promising approach to reduce the negative effects of salinity stress on maize. Full article
(This article belongs to the Section Plant-Crop Biology and Biochemistry)
Show Figures

Figure 1

18 pages, 3245 KB  
Article
Swirl Flame Stability for Hydrogen-Enhanced LPG Combustion in a Low-Swirl Burner: Experimental Investigation
by Abdulrahman E. J. Alhamd, Abdulrazzak Akroot and Hasanain A. Abdul Wahhab
Appl. Sci. 2026, 16(1), 347; https://doi.org/10.3390/app16010347 - 29 Dec 2025
Viewed by 176
Abstract
Recent progress in hydrogen combustion indicates that hydrogen could partially or fully replace traditional fuels in power plants, but maintaining stable flames remains a major challenge for many combustion systems. This study presents the effect of hydrogen enrichment of Liquid Petroleum Gas (LPG) [...] Read more.
Recent progress in hydrogen combustion indicates that hydrogen could partially or fully replace traditional fuels in power plants, but maintaining stable flames remains a major challenge for many combustion systems. This study presents the effect of hydrogen enrichment of Liquid Petroleum Gas (LPG) on the low-swirl flame structure and flame temperature at different hydrogen mass fractions and equivalence ratios (φ = 0.501 and 1.04). The experimental observations for low-swirl flames under various conditions, including the effect of increasing hydrogen enrichment from 0% to ~20%, were discussed. Experiments were performed using a swirl burner, flame photography, and temperature measurements to evaluate the dynamic swirl flame, stability, and flame temperature distribution. The results show that moderate hydrogen enrichment (5–15%) improves flame stability and delays blow-off. In contrast, very high hydrogen concentrations may destabilize the flame due to higher reactivity and enhanced sensitivity to flow perturbations. Also, hydrogen enrichment up to ~20% enhances flame compactness, intensifies heat release, and reduces oscillatory instability without triggering blow-off or flashback, making hydrogen blending a promising strategy for stabilizing swirl flames at rich operating conditions. Finally, hydrogen enrichment consistently increases swirl flame temperature at both equivalence ratios. Full article
(This article belongs to the Special Issue Clean Combustion Technologies and Renewable Fuels)
Show Figures

Figure 1

Back to TopTop