Enriched Environment Ameliorates Cerebral Ischemia–Reperfusion Injury via Dopamine–H2S Axis-Mediated Dual Mitophagy Activation
Abstract
1. Introduction
2. Materials and Methods
2.1. Experimental Animals
2.2. Antibody and Drug Administration
2.3. Animal Model Establishment
2.4. Cell Culture and Oxygen-Glucose Deprivation/Reperfusion (OGD/R) Modeling
2.5. Cell Viability Assay
2.6. Assessment of Infarction Volume
2.7. Western Blotting
2.8. Immunofluorescence
2.9. Nissl Staining
2.10. Assessment of Neuronal Apoptosis
2.11. Transmission Electron Microscopy
2.12. Quantification of MDA, T-AOC, and GSH
2.13. Mitochondrial Membrane Potential Assay
2.14. Mitochondrial Viability Assessment
2.15. Reactive Oxygen Species (ROS) Detection
2.16. Hydrogen Sulfide (H2S) Quantification
2.17. Body Weight Monitoring
2.18. Neurobehavioral Assessment
2.18.1. mNSS
2.18.2. CatWalk XT Gait Analysis
2.18.3. Open Field Test
2.18.4. Rotarod Test
2.19. Co-Immunoprecipitation
2.20. Flow Cytometry
2.21. Housing Conditions
2.22. High-Throughput RNA Sequencing
2.23. Statistical Analysis
3. Results
3.1. EE Exerts Neuroprotective Effects by Attenuating Neuronal Apoptosis and Reducing Infarct Volume After Cerebral Ischemia–Reperfusion Injury
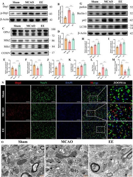
3.2. EE Demonstrates Significant Regulatory Effects on Mitochondrial Dynamics and Mitophagy Following Cerebral Ischemia–Reperfusion Injury
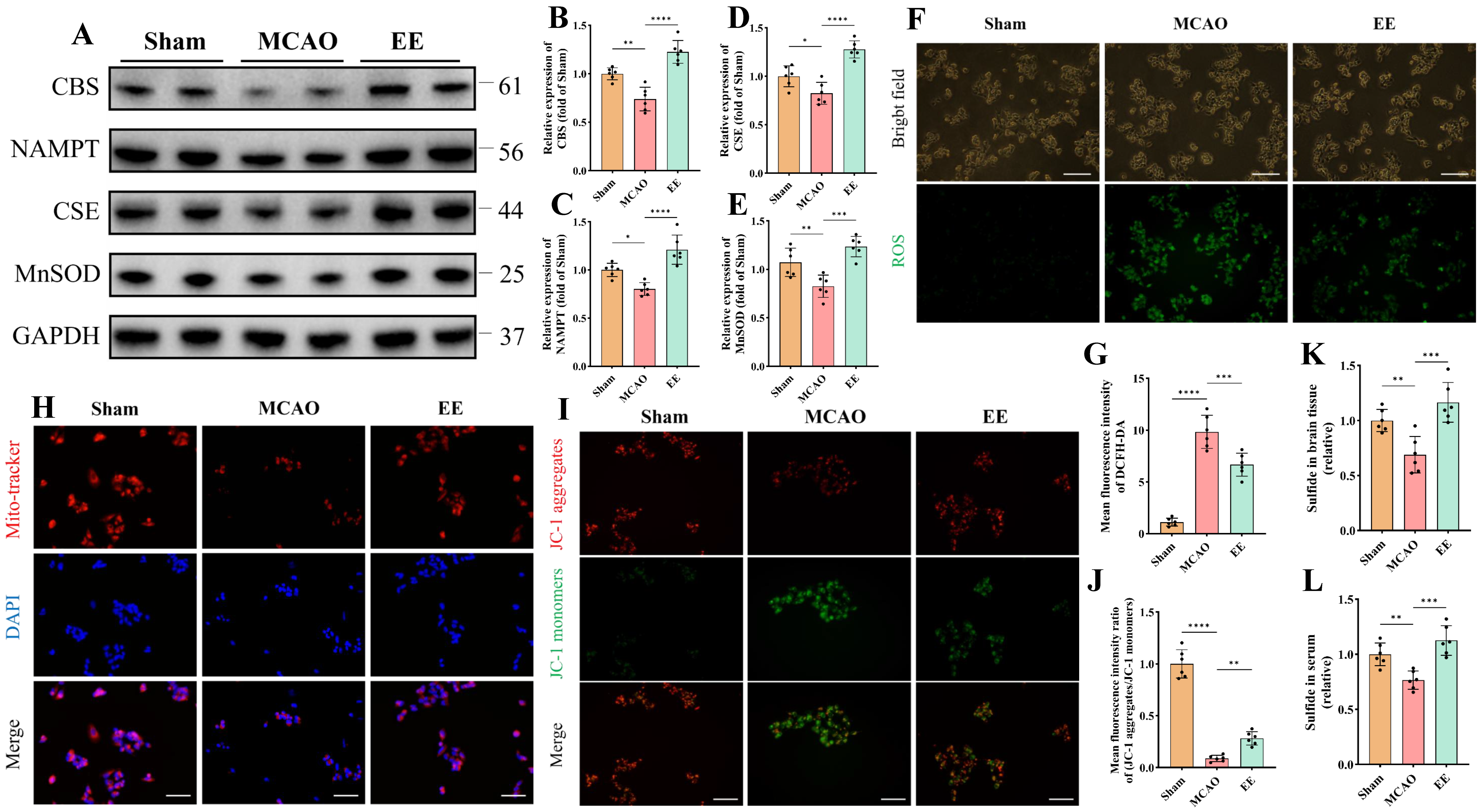
3.3. EE Modulates Endogenous H2S Production, Mitigates Oxidative Stress, and Preserves Mitochondrial Function Post-CIRI
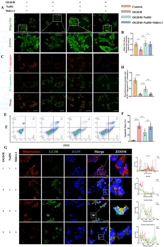
3.4. H2S Ameliorates Mitophagy and Mitochondrial Function in Ischemic-Hypoxic Neurons
3.5. EE Ameliorates Mitophagy and Mitochondrial Function via H2S Regulation
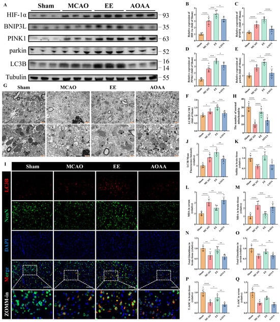
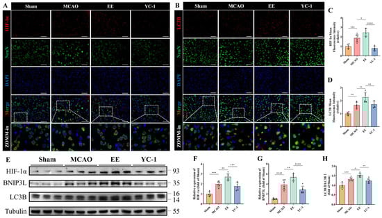
3.6. EE Activates the Non-Canonical HIF-1α/BNIP3L/LC3B Mitophagy Pathway via H2S Modulation
3.7. EE-Mediated H2S Regulation Improves Neuronal Function via Mitophagy Restoration in Cerebral Ischemia
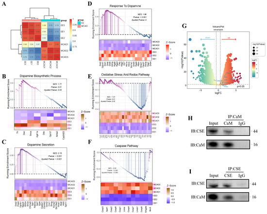
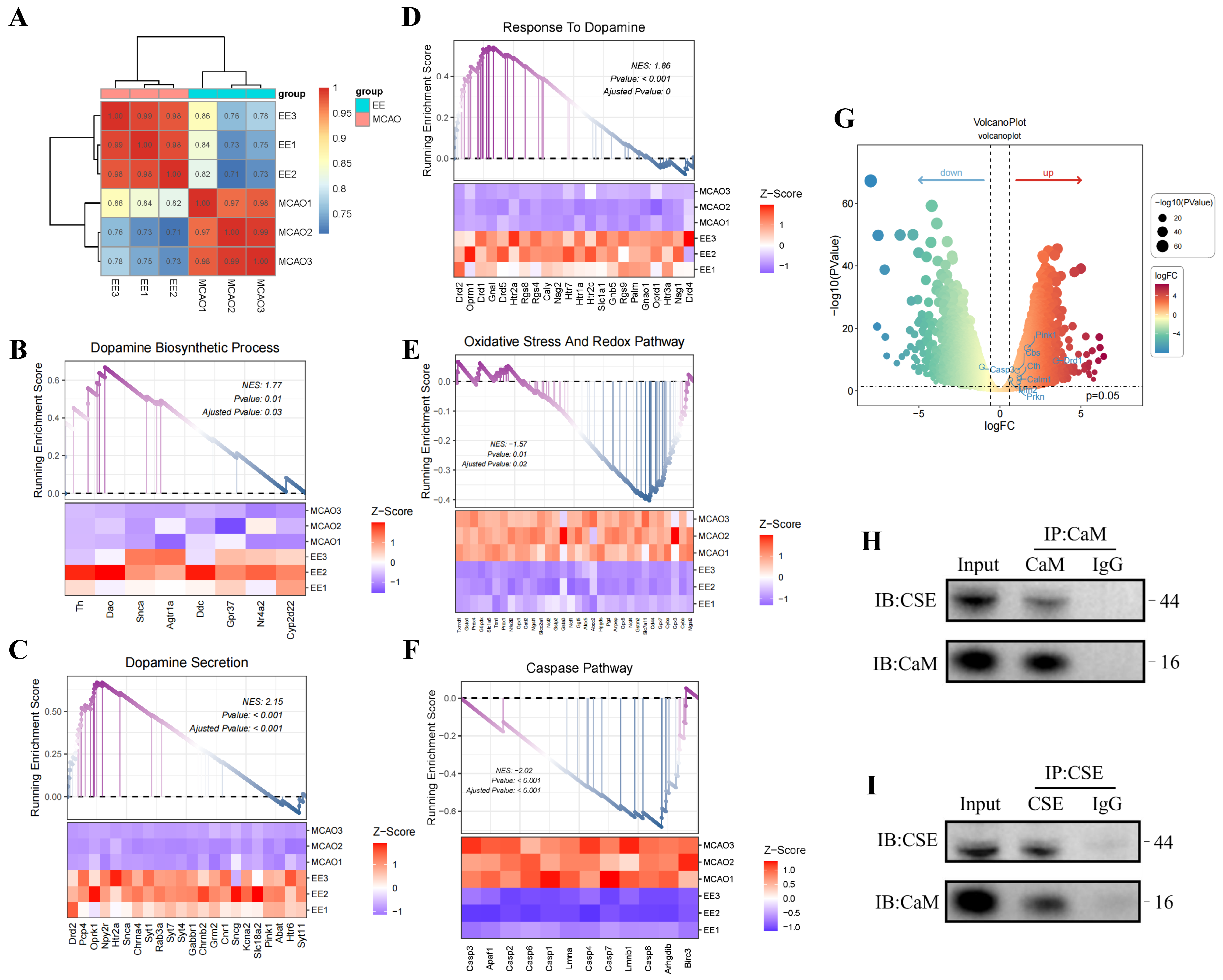
3.8. EE Potentiates H2S Biosynthesis via Calmodulin Signaling Orchestrated by Dopamine Modulation
4. Discussion
5. Conclusions
Supplementary Materials
Author Contributions
Funding
Institutional Review Board Statement
Informed Consent Statement
Data Availability Statement
Conflicts of Interest
Abbreviations
References
- Feigin, V.L.; Brainin, M.; Norrving, B.; Martins, S.O.; Pandian, J.; Lindsay, P.; Grupper, M.F.; Rautalin, I. World Stroke Organization: Global Stroke Fact Sheet 2025. Int. J. Stroke 2025, 20, 132–144. [Google Scholar] [CrossRef]
- Ho, J.P.; Powers, W.J. Contemporary Management of Acute Ischemic Stroke. Annu. Rev. Med. 2025, 76, 417–429. [Google Scholar] [CrossRef]
- Zhao, Y.; Xin, Z.; Li, N.; Chang, S.; Chen, Y.; Geng, L.; Chang, H.; Shi, H.; Chang, Y.-Z. Nano-Liposomes of Lycopene Reduces Ischemic Brain Damage in Rodents by Regulating Iron Metabolism. Free Radic. Biol. Med. 2018, 124, 1–11. [Google Scholar] [CrossRef]
- Zhang, Q.; Li, S.; Chen, H.; Yin, J.; Chen, Y.; Liu, L.; He, W.; Min, Z.; Gong, Y.; Xu, J.; et al. Reduction of Oxidative Stress and Excitotoxicity by Mesenchymal Stem Cell Biomimetic Co-Delivery System for Cerebral Ischemia-Reperfusion Injury Treatment. Small 2024, 20, e2401045. [Google Scholar] [CrossRef] [PubMed]
- Sabogal-Guáqueta, A.M.; Hobbie, F.; Keerthi, A.; Oun, A.; Kortholt, A.; Boddeke, E.; Dolga, A. Linalool Attenuates Oxidative Stress and Mitochondrial Dysfunction Mediated by Glutamate and NMDA Toxicity. Biomed. Pharmacother. 2019, 118, 109295. [Google Scholar] [CrossRef] [PubMed]
- Granger, D.N.; Kvietys, P.R. Reperfusion Injury and Reactive Oxygen Species: The Evolution of a Concept. Redox Biol. 2015, 6, 524–551. [Google Scholar] [CrossRef]
- Huang, J.; Chen, L.; Yao, Z.-M.; Sun, X.-R.; Tong, X.-H.; Dong, S.-Y. The Role of Mitochondrial Dynamics in Cerebral Ischemia-Reperfusion Injury. Biomed. Pharmacother. 2023, 162, 114671. [Google Scholar] [CrossRef] [PubMed]
- Qin, H.; Su, L.; Zhou, B.; Yang, P.; Zhu, Y.-L.; Liang, D. Remote Ischemic Postconditioning Improve Cerebral Ischemia-Reperfusion Injury Induced Cognitive Dysfunction through Suppressing Mitochondrial Apoptosis in Hippocampus via TK/BK/B2R-Mediated PI3K/AKT. Mol. Neurobiol. 2025, 62, 10652–10669. [Google Scholar] [CrossRef]
- Zhang, Q.-Q.; Luo, L.; Liu, M.-X.; Wang, C.-J.; Wu, Y.; Yu, K.-W. Enriched Environment-Induced Neuroprotection against Cerebral Ischemia-Reperfusion Injury Might Be Mediated via Enhancing Autophagy Flux and Mitophagy Flux. Mediat. Inflamm. 2022, 2022, 2396487. [Google Scholar] [CrossRef]
- Qin, H.; Chen, D.; Zhou, B.; Yang, P.; Zheng, Y.; Sun, L.; Ding, Z.; He, Z.; Zhang, S.; Hua, Z.; et al. Synergistic Therapeutic Platform Combining Transcranial Low-Intensity Ultrasound Stimulation and Curcumin Load Liposome Ameliorates Cerebral Ischemia by Modulating Microglia Polarization-Mediated Neuroinflammatory Microenvironment. Research 2025, 8, 861. [Google Scholar] [CrossRef]
- Luo, L.; Liu, M.; Fan, Y.; Zhang, J.; Liu, L.; Li, Y.; Zhang, Q.; Xie, H.; Jiang, C.; Wu, J.; et al. Intermittent Theta-Burst Stimulation Improves Motor Function by Inhibiting Neuronal Pyroptosis and Regulating Microglial Polarization via TLR4/NFκB/NLRP3 Signaling Pathway in Cerebral Ischemic Mice. J. Neuroinflammation 2022, 19, 141. [Google Scholar] [CrossRef] [PubMed]
- Qin, H.; Sun, L.; Su, L.; Zhou, B.; He, Z.; Yang, P.; Ding, Z.; Zhu, Y.-L.; Liang, D. Remote Ischemic Postconditioning Protects the Neurovascular Units in MCAO/R Rats through HIF-1α-Mediated Pathway. ACS Omega 2025, 10, 17584–17594. [Google Scholar] [CrossRef]
- Han, Y.; Yuan, M.; Guo, Y.-S.; Shen, X.-Y.; Gao, Z.-K.; Bi, X. The Role of Enriched Environment in Neural Development and Repair. Front. Cell Neurosci. 2022, 16, 890666. [Google Scholar] [CrossRef]
- Yu, K.-W.; Wang, C.-J.; Wu, Y.; Wang, Y.-Y.; Wang, N.-H.; Kuang, S.-Y.; Liu, G.; Xie, H.-Y.; Jiang, C.-Y.; Wu, J.-F. An Enriched Environment Increases the Expression of Fibronectin Type III Domain-Containing Protein 5 and Brain-Derived Neurotrophic Factor in the Cerebral Cortex of the Ischemic Mouse Brain. Neural Regen. Res. 2020, 15, 1671–1677. [Google Scholar] [CrossRef] [PubMed]
- Wu, X.; Liu, S.; Hu, Z.; Zhu, G.; Zheng, G.; Wang, G. Enriched Housing Promotes Post-Stroke Neurogenesis through Calpain 1-STAT3/HIF-1α/VEGF Signaling. Brain Res. Bull. 2018, 139, 133–143. [Google Scholar] [CrossRef]
- Guo, Y.-S.; Yuan, M.; Han, Y.; Shen, X.-Y.; Gao, Z.-K.; Bi, X. Effects of Enriched Environment on Microglia and Functional White Matter Recovery in Rats with Post Stroke Cognitive Impairment. Neurochem. Int. 2022, 154, 105295. [Google Scholar] [CrossRef]
- Sun, Y.; Li, D.; Su, Y.; Zhao, H.; Pang, W.; Zhao, W.; Wu, S. Protective Effect of Hydrogen Sulfide Is Mediated by Negative Regulation of Epigenetic Histone Acetylation in Parkinson’s Disease. Arch. Med. Sci. 2023, 19, 1124–1135. [Google Scholar] [CrossRef]
- Huang, Y.; Omorou, M.; Gao, M.; Mu, C.; Xu, W.; Xu, H. Hydrogen Sulfide and Its Donors for the Treatment of Cerebral Ischaemia-Reperfusion Injury: A Comprehensive Review. Biomed. Pharmacother. 2023, 161, 114506. [Google Scholar] [CrossRef]
- Cirino, G.; Szabo, C.; Papapetropoulos, A. Physiological Roles of Hydrogen Sulfide in Mammalian Cells, Tissues, and Organs. Physiol. Rev. 2023, 103, 31–276. [Google Scholar] [CrossRef]
- Sun, Y.; Lu, F.; Yu, X.; Wang, B.; Chen, J.; Lu, F.; Peng, S.; Sun, X.; Yu, M.; Chen, H.; et al. Exogenous H2S Promoted USP8 Sulfhydration to Regulate Mitophagy in the Hearts of Db/Db Mice. Aging Dis. 2020, 11, 269–285. [Google Scholar] [CrossRef] [PubMed]
- Rao, G.; Murphy, B.; Dey, A.; Dwivedi, S.K.D.; Zhang, Y.; Roy, R.V.; Chakraborty, P.; Bhattacharya, R.; Mukherjee, P. Cystathionine Beta Synthase Regulates Mitochondrial Dynamics and Function in Endothelial Cells. FASEB J. 2020, 34, 9372–9392. [Google Scholar] [CrossRef]
- Cheng, Y.-Q.; Zhang, R.-X.; Li, X.-Y.; Zhou, X.-T.; Chen, M.; Liu, A.-J. The Dopamine Transporter Is a New Target for Ischemic Stroke. CNS Neurosci. Ther. 2024, 30, e70092. [Google Scholar] [CrossRef] [PubMed]
- Li, H.; Sun, F.; Bai, S.; Chang, G.; Wu, R.; Wei, Y.; Wen, X.; Xi, Y.; Hao, J.; Zaid, A. The DR1-CSE/H2S System Inhibits Renal Fibrosis by Downregulating the ERK1/2 Signaling Pathway in Diabetic Mice. Int. J. Mol. Med. 2022, 49, 7. [Google Scholar] [CrossRef]
- Li, N.; Zhang, X.; Zhai, J.; Yin, J.; Ma, K.; Wang, R.; Qin, X.; Li, Y.; Dong, X.; Wang, S. Isoflurane and Netrin-1 Combination Therapy Enhances Angiogenesis and Neurological Recovery by Improving the Expression of HIF-1α-Netrin-1-UNC5B/VEGF Cascade to Attenuate Cerebral Ischemia Injury. Exp. Neurol. 2022, 352, 114028. [Google Scholar] [CrossRef]
- Wang, F.; Zhou, H.; Zhang, X. SAM, a Cystathionine Beta-Synthase Activator, Promotes Hydrogen Sulfide to Promote Neural Repair Resulting from Massive Cerebral Infarction Induced by Middle Cerebral Artery Occlusion. Metab. Brain Dis. 2022, 37, 1641–1654. [Google Scholar] [CrossRef]
- Zeng, X.; Zhang, Y.-D.; Ma, R.-Y.; Chen, Y.-J.; Xiang, X.-M.; Hou, D.-Y.; Li, X.-H.; Huang, H.; Li, T.; Duan, C.-Y. Activated Drp1 Regulates P62-Mediated Autophagic Flux and Aggravates Inflammation in Cerebral Ischemia-Reperfusion via the ROS-RIP1/RIP3-Exosome Axis. Mil. Med. Res. 2022, 9, 25. [Google Scholar] [CrossRef] [PubMed]
- Jiang, X.-L.; Zhang, Z.-B.; Feng, C.-X.; Lin, C.-J.; Yang, H.; Tan, L.-L.; Ding, X.; Xu, L.-X.; Li, G.; Pan, T.; et al. PHLDA1 Contributes to Hypoxic Ischemic Brain Injury in Neonatal Rats via Inhibiting FUNDC1-Mediated Mitophagy. Acta Pharmacol. Sin. 2024, 45, 1809–1820. [Google Scholar] [CrossRef] [PubMed]
- Zhang, R.; Lin, Y.-Q.; Wang, W.-S.; Wang, X.-Q. Excessive nNOS/NO/AMPK Signaling Activation Mediated by the Blockage of the CBS/H2S System Contributes to Oxygen-glucose Deprivation-induced Endoplasmic Reticulum Stress in PC12 Cells. Int. J. Mol. Med. 2017, 40, 549–557. [Google Scholar] [CrossRef][Green Version]
- Xi, Y.; Wen, X.; Zhang, Y.; Jiao, L.; Bai, S.; Shi, S.; Chang, G.; Wu, R.; Sun, F.; Hao, J.; et al. DR1 Activation Inhibits the Proliferation of Vascular Smooth Muscle Cells through Increasing Endogenous H2S in Diabetes. Aging Dis. 2022, 13, 910–926. [Google Scholar] [CrossRef] [PubMed]
- Huang, W.; Wen, F.; Yang, P.; Li, Y.; Li, Q.; Shu, P. Yi-Qi-Hua-Yu-Jie-Du Decoction Induces Ferroptosis in Cisplatin-Resistant Gastric Cancer via the AKT/GSK3β/NRF2/GPX4 Axis. Phytomedicine 2024, 123, 155220. [Google Scholar] [CrossRef]
- Feng, A.; Zhao, Z.; Liu, C.; Du, C.; Gao, P.; Liu, X.; Li, D. Study on Characterization of Bupleurum Chinense Polysaccharides with Antioxidant Mechanisms Focus on ROS Relative Signaling Pathways and Anti-Aging Evaluation in Vivo Model. Int. J. Biol. Macromol. 2024, 266, 131171. [Google Scholar] [CrossRef]
- Xie, W.; Zhu, T.; Zhang, S.; Sun, X. Protective Effects of Gypenoside XVII against Cerebral Ischemia/Reperfusion Injury via SIRT1-FOXO3A- and Hif1a-BNIP3-Mediated Mitochondrial Autophagy. J. Transl. Med. 2022, 20, 622. [Google Scholar] [CrossRef] [PubMed]
- Zheng, W.; Han, X.; Han, B.; Li, G.; Gan, J.; Wang, T.; Xu, B.; He, J.; Du, W.; Cao, X.; et al. LAR Downregulation Protects the Astrocytic U251 and Cocultured SH-SY5Y Cells in a Rotenone-Induced Parkinson’s Disease Cell Model. Int. J. Mol. Sci. 2023, 24, 11111. [Google Scholar] [CrossRef]
- Marutani, E.; Morita, M.; Hirai, S.; Kai, S.; Grange, R.M.H.; Miyazaki, Y.; Nagashima, F.; Traeger, L.; Magliocca, A.; Ida, T.; et al. Sulfide Catabolism Ameliorates Hypoxic Brain Injury. Nat. Commun. 2021, 12, 3108. [Google Scholar] [CrossRef] [PubMed]
- Xie, X.; Cao, Y.; Dai, L.; Zhou, D. Bone Marrow Mesenchymal Stem Cell-Derived Exosomal lncRNA KLF3-AS1 Stabilizes Sirt1 Protein to Improve Cerebral Ischemia/Reperfusion Injury via miR-206/USP22 Axis. Mol. Med. 2023, 29, 3. [Google Scholar] [CrossRef]
- Tigano, M.; Vargas, D.C.; Tremblay-Belzile, S.; Fu, Y.; Sfeir, A. Nuclear Sensing of Breaks in Mitochondrial DNA Enhances Immune Surveillance. Nature 2021, 591, 477–481. [Google Scholar] [CrossRef]
- Czabotar, P.E.; Garcia-Saez, A.J. Mechanisms of BCL-2 Family Proteins in Mitochondrial Apoptosis. Nat. Rev. Mol. Cell Biol. 2023, 24, 732–748. [Google Scholar] [CrossRef]
- Wang, S.; Shi, X.; Xiong, T.; Chen, Q.; Yang, Y.; Chen, W.; Zhang, K.; Nan, Y.; Huang, Q.; Ai, K. Inhibiting Mitochondrial Damage for Efficient Treatment of Cerebral Ischemia-Reperfusion Injury Through Sequential Targeting Nanomedicine of Neuronal Mitochondria in Affected Brain Tissue. Adv. Mater. 2024, 36, e2409529. [Google Scholar] [CrossRef]
- Deng, G.; Muqadas, M.; Adlat, S.; Zheng, H.; Li, G.; Zhu, P.; Nasser, M.I. Protective Effect of Hydrogen Sulfide on Cerebral Ischemia-Reperfusion Injury. Cell Mol. Neurobiol. 2023, 43, 15–25. [Google Scholar] [CrossRef] [PubMed]
- Onodera, Y.; Nam, J.-M.; Horikawa, M.; Shirato, H.; Sabe, H. Arf6-Driven Cell Invasion Is Intrinsically Linked to TRAK1-Mediated Mitochondrial Anterograde Trafficking to Avoid Oxidative Catastrophe. Nat. Commun. 2018, 9, 2682. [Google Scholar] [CrossRef] [PubMed]
- Zhuang, Z.-Q.; Zhang, Z.-Z.; Zhang, Y.-M.; Ge, H.-H.; Sun, S.-Y.; Zhang, P.; Chen, G.-H. A Long-Term Enriched Environment Ameliorates the Accelerated Age-Related Memory Impairment Induced by Gestational Administration of Lipopolysaccharide: Role of Plastic Mitochondrial Quality Control. Front. Cell. Neurosci. 2020, 14, 559182. [Google Scholar] [CrossRef]
- Mao, Z.; Tian, L.; Liu, J.; Wu, Q.; Wang, N.; Wang, G.; Wang, Y.; Seto, S. Ligustilide Ameliorates Hippocampal Neuronal Injury after Cerebral Ischemia Reperfusion through Activating PINK1/Parkin-Dependent Mitophagy. Phytomedicine 2022, 101, 154111. [Google Scholar] [CrossRef] [PubMed]
- Fu, Z.-J.; Wang, Z.-Y.; Xu, L.; Chen, X.-H.; Li, X.-X.; Liao, W.-T.; Ma, H.-K.; Jiang, M.-D.; Xu, T.-T.; Xu, J.; et al. HIF-1α-BNIP3-Mediated Mitophagy in Tubular Cells Protects against Renal Ischemia/Reperfusion Injury. Redox Biol. 2020, 36, 101671. [Google Scholar] [CrossRef]
- Hwang, I.; Kim, B.-S.; Lee, H.Y.; Cho, S.-W.; Lee, S.E.; Ahn, J.-Y. PA2G4/EBP1 Ubiquitination by PRKN/PARKIN Promotes Mitophagy Protecting Neuron Death in Cerebral Ischemia. Autophagy 2024, 20, 365–379. [Google Scholar] [CrossRef]
- He, R.; Wang, Z.; Cui, M.; Liu, S.; Wu, W.; Chen, M.; Wu, Y.; Qu, Y.; Lin, H.; Chen, S.; et al. HIF1A Alleviates Compression-Induced Apoptosis of Nucleus Pulposus Derived Stem Cells via Upregulating Autophagy. Autophagy 2021, 17, 3338–3360. [Google Scholar] [CrossRef]
- Shen, X.; Luo, L.; Wang, F.; Yu, K.; Xie, H.; Tian, S.; Liu, G.; Bao, C.; Fan, Y.; Xing, Y.; et al. An Enriched Environment Enhances Angiogenesis Surrounding the Cingulum in Ischaemic Stroke Rats. Neural Plast. 2020, 2020, 8840319. [Google Scholar] [CrossRef] [PubMed]
- Szabo, C. Novel Regulatory Roles of Hydrogen Sulfide in Health and Disease. Biomolecules 2022, 12, 1372. [Google Scholar] [CrossRef]
- Murphy, B.; Bhattacharya, R.; Mukherjee, P. Hydrogen Sulfide Signaling in Mitochondria and Disease. FASEB J. 2019, 33, 13098–13125. [Google Scholar] [CrossRef]
- Lu, H.; Zeng, H.; Wei, W.; Chen, Y.; Zhou, Z.; Ning, X.; Hu, P. A Fluorogenic ROS-Triggered Hydrogen Sulfide Donor for Alleviating Cerebral Ischemia-Reperfusion Injury. Theranostics 2024, 14, 7589–7603. [Google Scholar] [CrossRef] [PubMed]
- Chu, X.; Liu, D.; Li, T.; Ke, H.; Xin, D.; Wang, S.; Cao, Y.; Xue, H.; Wang, Z. Hydrogen Sulfide-Modified Extracellular Vesicles from Mesenchymal Stem Cells for Treatment of Hypoxic-Ischemic Brain Injury. J. Control Release 2020, 328, 13–27. [Google Scholar] [CrossRef]
- Magierowska, K.; Korbut, E.; Wójcik-Grzybek, D.; Bakalarz, D.; Sliwowski, Z.; Cieszkowski, J.; Szetela, M.; Torregrossa, R.; Whiteman, M.; Magierowski, M. Mitochondria-Targeted Hydrogen Sulfide Donors versus Acute Oxidative Gastric Mucosal Injury. J. Control Release 2022, 348, 321–334. [Google Scholar] [CrossRef] [PubMed]
- Stachowicz, A.; Czepiel, K.; Wiśniewska, A.; Stachyra, K.; Ulatowska-Białas, M.; Kuśnierz-Cabala, B.; Surmiak, M.; Majka, G.; Kuś, K.; Wood, M.E.; et al. Mitochondria-Targeted Hydrogen Sulfide Donor Reduces Fatty Liver and Obesity in Mice Fed a High Fat Diet by Inhibiting de Novo Lipogenesis and Inflammation via mTOR/SREBP-1 and NF-κB Signaling Pathways. Pharmacol. Res. 2024, 209, 107428. [Google Scholar] [CrossRef]
- Stachowicz, A.; Wiśniewska, A.; Czepiel, K.; Pomierny, B.; Skórkowska, A.; Kuśnierz-Cabala, B.; Surmiak, M.; Kuś, K.; Wood, M.E.; Torregrossa, R.; et al. Mitochondria-Targeted Hydrogen Sulfide Donor Reduces Atherogenesis by Changing Macrophage Phenotypes and Increasing UCP1 Expression in Vascular Smooth Muscle Cells. Biomed. Pharmacother. 2024, 180, 117527. [Google Scholar] [CrossRef]
- Jomova, K.; Raptova, R.; Alomar, S.Y.; Alwasel, S.H.; Nepovimova, E.; Kuca, K.; Valko, M. Reactive Oxygen Species, Toxicity, Oxidative Stress, and Antioxidants: Chronic Diseases and Aging. Arch. Toxicol. 2023, 97, 2499–2574. [Google Scholar] [CrossRef]
- Moldogazieva, N.T.; Mokhosoev, I.M.; Feldman, N.B.; Lutsenko, S.V. ROS and RNS Signalling: Adaptive Redox Switches through Oxidative/Nitrosative Protein Modifications. Free Radic. Res. 2018, 52, 507–543. [Google Scholar] [CrossRef] [PubMed]
- Sies, H.; Jones, D.P. Reactive Oxygen Species (ROS) as Pleiotropic Physiological Signalling Agents. Nat. Rev. Mol. Cell Biol. 2020, 21, 363–383. [Google Scholar] [CrossRef] [PubMed]
- Wang, L.; Li, J.; Wang, Y.; Ge, C.; Huang, Q.; Li, L.; Wang, N.; Chen, Y.; Zhou, X.; Chang, D.; et al. Dan-Deng-Tong-Nao Softgel Capsule Promotes Angiogenesis of Cerebral Microvasculature to Protect Cerebral Ischemia Reperfusion Injury via Activating HIF-1α-VEGFA-Notch1 Signaling Pathway. Phytomedicine 2023, 118, 154966. [Google Scholar] [CrossRef]
- Cui, Y.; Zhang, Y.; Zhao, X.; Shao, L.; Liu, G.; Sun, C.; Xu, R.; Zhang, Z. ACSL4 Exacerbates Ischemic Stroke by Promoting Ferroptosis-Induced Brain Injury and Neuroinflammation. Brain Behav. Immun. 2021, 93, 312–321. [Google Scholar] [CrossRef] [PubMed]
- Liu, X.; Sui, X.; Zhang, Y.; Yue, R.; Yin, S. Efficacy of Puerarin in Rats with Focal Cerebral Ischemia through Modulation of the SIRT1/HIF-1α/VEGF Signaling Pathway and Its Effect on Synaptic Plasticity. Heliyon 2023, 9, e15872. [Google Scholar] [CrossRef] [PubMed]
- Jin, W.; Zhao, J.; Yang, E.; Wang, Y.; Wang, Q.; Wu, Y.; Tong, F.; Tan, Y.; Zhou, J.; Kang, C. Neuronal STAT3/HIF-1α/PTRF Axis-Mediated Bioenergetic Disturbance Exacerbates Cerebral Ischemia-Reperfusion Injury via PLA2G4A. Theranostics 2022, 12, 3196–3216. [Google Scholar] [CrossRef]
- Zhong, S.; Chen, W.; Wang, B.; Gao, C.; Liu, X.; Song, Y.; Qi, H.; Liu, H.; Wu, T.; Wang, R.; et al. Energy Stress Modulation of AMPK/FoxO3 Signaling Inhibits Mitochondria-Associated Ferroptosis. Redox Biol. 2023, 63, 102760. [Google Scholar] [CrossRef]
- Bellot, G.; Garcia-Medina, R.; Gounon, P.; Chiche, J.; Roux, D.; Pouysségur, J.; Mazure, N.M. Hypoxia-Induced Autophagy Is Mediated through Hypoxia-Inducible Factor Induction of BNIP3 and BNIP3L via Their BH3 Domains. Mol. Cell Biol. 2009, 29, 2570–2581. [Google Scholar] [CrossRef]
- Picca, A.; Faitg, J.; Auwerx, J.; Ferrucci, L.; D’Amico, D. Mitophagy in Human Health, Ageing and Disease. Nat. Metab. 2023, 5, 2047–2061. [Google Scholar] [CrossRef] [PubMed]
- Wang, P.; Shao, B.-Z.; Deng, Z.; Chen, S.; Yue, Z.; Miao, C.-Y. Autophagy in Ischemic Stroke. Prog. Neurobiol. 2018, 163–164, 98–117. [Google Scholar] [CrossRef]
- Stergiou, I.E.; Kambas, K.; Poulaki, A.; Giannouli, S.; Katsila, T.; Dimitrakopoulou, A.; Vidali, V.; Mouchtouris, V.; Kloukina, I.; Xingi, E.; et al. Exploiting the Role of Hypoxia-Inducible Factor 1 and Pseudohypoxia in the Myelodysplastic Syndrome Pathophysiology. Int. J. Mol. Sci. 2021, 22, 4099. [Google Scholar] [CrossRef] [PubMed]
- Lu, H.; Li, S.; Dai, D.; Zhang, Q.; Min, Z.; Yang, C.; Sun, S.; Ye, L.; Teng, C.; Cao, X.; et al. Enhanced Treatment of Cerebral Ischemia-Reperfusion Injury by Intelligent Nanocarriers through the Regulation of Neurovascular Units. Acta Biomater. 2022, 147, 314–326. [Google Scholar] [CrossRef] [PubMed]
- Lan, X.; Wang, Q.; Liu, Y.; You, Q.; Wei, W.; Zhu, C.; Hai, D.; Cai, Z.; Yu, J.; Zhang, J.; et al. Isoliquiritigenin Alleviates Cerebral Ischemia-Reperfusion Injury by Reducing Oxidative Stress and Ameliorating Mitochondrial Dysfunction via Activating the Nrf2 Pathway. Redox Biol. 2024, 77, 103406. [Google Scholar] [CrossRef]










Disclaimer/Publisher’s Note: The statements, opinions and data contained in all publications are solely those of the individual author(s) and contributor(s) and not of MDPI and/or the editor(s). MDPI and/or the editor(s) disclaim responsibility for any injury to people or property resulting from any ideas, methods, instructions or products referred to in the content. |
© 2025 by the authors. Licensee MDPI, Basel, Switzerland. This article is an open access article distributed under the terms and conditions of the Creative Commons Attribution (CC BY) license.
Share and Cite
Zhou, B.; Qin, H.; Yang, P.; Ren, N.; Sun, L.; Ding, Z.; He, Z.; Zhang, S.; Hua, Z.; Zheng, Y.; et al. Enriched Environment Ameliorates Cerebral Ischemia–Reperfusion Injury via Dopamine–H2S Axis-Mediated Dual Mitophagy Activation. Antioxidants 2026, 15, 52. https://doi.org/10.3390/antiox15010052
Zhou B, Qin H, Yang P, Ren N, Sun L, Ding Z, He Z, Zhang S, Hua Z, Zheng Y, et al. Enriched Environment Ameliorates Cerebral Ischemia–Reperfusion Injury via Dopamine–H2S Axis-Mediated Dual Mitophagy Activation. Antioxidants. 2026; 15(1):52. https://doi.org/10.3390/antiox15010052
Chicago/Turabian StyleZhou, Bao, Haocheng Qin, Pengkun Yang, Na Ren, Lu Sun, Zhengran Ding, Zhong He, Shuai Zhang, Zijian Hua, Ya Zheng, and et al. 2026. "Enriched Environment Ameliorates Cerebral Ischemia–Reperfusion Injury via Dopamine–H2S Axis-Mediated Dual Mitophagy Activation" Antioxidants 15, no. 1: 52. https://doi.org/10.3390/antiox15010052
APA StyleZhou, B., Qin, H., Yang, P., Ren, N., Sun, L., Ding, Z., He, Z., Zhang, S., Hua, Z., Zheng, Y., Li, C., Kuang, S., Zhu, Y., & Yu, K. (2026). Enriched Environment Ameliorates Cerebral Ischemia–Reperfusion Injury via Dopamine–H2S Axis-Mediated Dual Mitophagy Activation. Antioxidants, 15(1), 52. https://doi.org/10.3390/antiox15010052

