Sign in to use this feature.

Years

Between: -

Subjects

remove_circle_outline
remove_circle_outline
remove_circle_outline
remove_circle_outline
remove_circle_outline
remove_circle_outline
remove_circle_outline
remove_circle_outline
remove_circle_outline

Journals

remove_circle_outline
remove_circle_outline
remove_circle_outline
remove_circle_outline
remove_circle_outline
remove_circle_outline
remove_circle_outline
remove_circle_outline
remove_circle_outline
remove_circle_outline
remove_circle_outline
remove_circle_outline
remove_circle_outline
remove_circle_outline
remove_circle_outline
remove_circle_outline
remove_circle_outline
remove_circle_outline
remove_circle_outline
remove_circle_outline
remove_circle_outline
remove_circle_outline
remove_circle_outline
remove_circle_outline
remove_circle_outline
remove_circle_outline
remove_circle_outline
remove_circle_outline
remove_circle_outline
remove_circle_outline
remove_circle_outline

Article Types

Countries / Regions

remove_circle_outline
remove_circle_outline
remove_circle_outline
remove_circle_outline
remove_circle_outline
remove_circle_outline
remove_circle_outline
remove_circle_outline
remove_circle_outline
remove_circle_outline
remove_circle_outline

Search Results (7,356)

Search Parameters:
Keywords = high-resolution observations

Order results
Result details
Results per page
Select all
Export citation of selected articles as:
27 pages, 15800 KB  
Article
An Early-Season Episode of Rainstorms in Hong Kong—Observational and Forecasting Aspects
by Tsz Ki Lau, Hiu Fai Law, Hon Yin Yeung, Wai Po Tse, Chun Kit Ho, Yu-Heng He, Sin Ki Lai and Pak Wai Chan
Atmosphere 2026, 17(5), 454; https://doi.org/10.3390/atmos17050454 - 29 Apr 2026
Abstract
In the period 2 to 4 March 2026, two rainstorms with intense convective weather occurred within and in the vicinity of Hong Kong, China, in the early rain season of the year in southern China. This is rather uncommon because the atmosphere is [...] Read more.
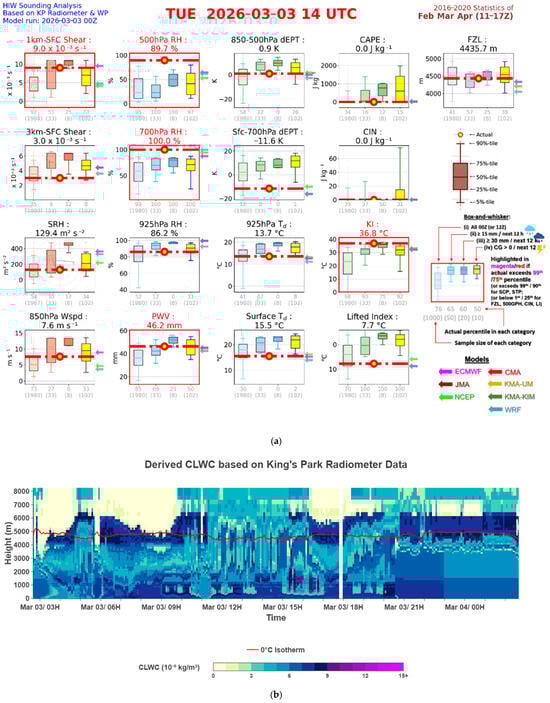
In the period 2 to 4 March 2026, two rainstorms with intense convective weather occurred within and in the vicinity of Hong Kong, China, in the early rain season of the year in southern China. This is rather uncommon because the atmosphere is still generally stable (with very low or even zero value of convective available potential energy), and upper tropospheric divergence does not yet exist in the region climatologically. The rain episode is documented in this paper from both observational and forecasting aspects. On the observational side, a low-level vortex is found on and near the surface based on Doppler velocity measurements from a newly installed C-band solid-state weather radar. Combining the three-dimensional wind field as retrieved from the weather data and the measurements from the other ground-based remote-sensing meteorological equipment, the intense convection is mainly triggered by middle to lower tropospheric waves, and the vertical circulation in the atmospheric boundary layer may be stretched vertically upward to form the low-level vortex. In the second rainstorm, features of elevated thunderstorms are also identified. On the forecasting side, a high-resolution, limited-area atmosphere–ocean–wave coupled model manages to capture the occurrence and the timing of the heavy rain. The sub-seasonal forecast by a global model also provides a useful indication of the occurrence of above-normal rainfall over southern China, with a rather special feature of a deep and stationary westerly trough located to the north of the Indochina Peninsula. The microscale cyclone could be successfully picked up by the real-time run of a high-resolution numerical weather prediction model with data assimilation. This paper also discusses the weather service aspect of this rather unusual rainstorm episode. Full article
(This article belongs to the Section Meteorology)
Show Figures

Figure 1

21 pages, 21894 KB  
Article
Preflight Calibration and Performance Assessment of the Geostationary Interferometric Infrared Sounder (GIIRS) Onboard the FengYun-4B Satellite
by Lu Lee, Libing Li, Yaopu Zou, Zhanhu Wang, Changpei Han, Liguo Zhang and Lei Ding
Sensors 2026, 26(9), 2763; https://doi.org/10.3390/s26092763 - 29 Apr 2026
Abstract
The Geostationary Interferometric Infrared Sounder (GIIRS) onboard the FengYun-4B weather satellite provides critical upwelling atmospheric infrared radiance. To address the limitations of the previous sounder (FY-4A/GIIRS) in terms of spatial resolution and spectral coverage, FY-4B/GIIRS has increased the spatial resolution to 12 km [...] Read more.
The Geostationary Interferometric Infrared Sounder (GIIRS) onboard the FengYun-4B weather satellite provides critical upwelling atmospheric infrared radiance. To address the limitations of the previous sounder (FY-4A/GIIRS) in terms of spatial resolution and spectral coverage, FY-4B/GIIRS has increased the spatial resolution to 12 km and added more spectral channels in the long-wave band to enhance the observation details and information content of weather systems. To evaluate its baseline performance, a comprehensive preflight test campaign—encompassing spectral and radiometric assessments—was conducted in a thermal vacuum (TVAC) chamber. Spectral characterization via laser measurements confirmed the instrument spectral response function (ISRF) is highly consistent with the theoretical cardinal sine function (sinc). Gas-cell tests demonstrated that, after correcting for off-axis effect, the spectral calibration errors are on average less than 5 ppm, validated against Line-By-Line Radiative Transfer Model (LBLRTM) simulations. The radiometric calibration employed temperature-variable blackbodies for noise performance and radiometric accuracy assessments. The radiometric sensitivity, characterized by Noise Equivalent differential Radiance (NEdR), is less than 0.5 and 0.1 mW/(m2·sr·cm−1) in the long-wave infrared (LWIR) and mid-wave infrared (MWIR) bands, respectively. To address the LWIR detector nonlinearity, an iterative polynomial fitting algorithm based on spectral responsivity invariance was implemented. This correction reduces the radiometric deviation from >1.0 K to ~0.2 K, meeting the 0.7 K accuracy requirement across a 180–315 K dynamic range. Conversely, the MWIR band exhibits high linearity but is limited by noise when observing low-temperature scenarios and can only meet the 0.7 K requirement within the range of 250 to 315 K. Full article
(This article belongs to the Special Issue Remote Sensing in Atmospheric Measurements)
Show Figures

Figure 1

28 pages, 31083 KB  
Article
Mechanistic Interpretation of Field-Measured Pavement Response Under Heavy-Vehicle Loading
by Suphawut Malaikrisanachalee, Auckpath Sawangsuriya, Phansak Sattayhatewa, Ponlathep Lertworawanich, Apiniti Jotisankasa, Susit Chaiprakaikeow and Narongrit Wongwai
Infrastructures 2026, 11(5), 154; https://doi.org/10.3390/infrastructures11050154 - 29 Apr 2026
Abstract
This study presents a data-driven framework for the mechanistic interpretation of asphalt pavement responses using an integrated smart sensing and monitoring system deployed on a national highway in Thailand. A fully instrumented pavement test section was developed, incorporating a multi-sensor embedded network and [...] Read more.
This study presents a data-driven framework for the mechanistic interpretation of asphalt pavement responses using an integrated smart sensing and monitoring system deployed on a national highway in Thailand. A fully instrumented pavement test section was developed, incorporating a multi-sensor embedded network and a field data acquisition platform integrated with weigh-in-motion (WIM) technology. The system consists of 54 sensors, including strain gauges, pressure cells, moisture sensors, and thermocouples, installed at multiple depths to capture high-resolution stress–strain responses under controlled heavy-vehicle loading. Field measurements were analyzed and compared with classical mechanistic models, including Boussinesq’s theory, Odemark’s equivalent thickness method, and Burmister’s multilayer elastic theory. The results demonstrate good agreement for vertical stress predictions in deeper layers, while significant discrepancies were observed in strain responses, particularly in the asphalt layer, where measured tensile strains were up to 2.5 times higher than theoretical estimates. The findings indicate that conventional elastic models provide useful first-order approximations; however, discrepancies were observed in representing the viscoelastic behavior of asphalt materials under real loading conditions. Furthermore, the integration of sensor data with traffic loading information confirms that axle load magnitude is the dominant factor governing pavement responses, whereas vehicle speed primarily influences load duration. The proposed framework demonstrates the potential of smart sensing systems for enabling automated, data-driven pavement analysis and supporting digital twin-based infrastructure management. Full article
Show Figures

Figure 1

19 pages, 3607 KB  
Article
A Scalable Geospatial Transformation Workflow for Structuring Mid-Trip Stops and Hotspot Connectivity from Large-Scale Bike-Sharing GPS Trajectories
by Il-Jung Seo
ISPRS Int. J. Geo-Inf. 2026, 15(5), 186; https://doi.org/10.3390/ijgi15050186 - 28 Apr 2026
Abstract
High-resolution GPS trajectories pose a geospatial processing challenge: transforming temporally ordered observations into structured spatial representations that retain intra-trip state transitions at metropolitan scale. This study develops and validates a scalable geospatial transformation workflow for detecting and structuring recurrent mid-trip stops from large-scale [...] Read more.
High-resolution GPS trajectories pose a geospatial processing challenge: transforming temporally ordered observations into structured spatial representations that retain intra-trip state transitions at metropolitan scale. This study develops and validates a scalable geospatial transformation workflow for detecting and structuring recurrent mid-trip stops from large-scale trajectory data. Using approximately 97 million GPS observations from Seoul’s public bike-sharing system, stopping episodes are identified through speed-based segmentation and density-based spatial clustering (DBSCAN). Recurrent stopping hotspots are attributed with spatial context via a land-use overlay and proximity analysis to pedestrian crossings. Sequential transitions between recurrent hotspots are represented as directed and weighted hotspot-to-hotspot networks, whose structural properties are evaluated using connectivity, clustering, path length, and modularity metrics under degree-preserving randomization. The workflow emphasizes explicit parameterization and modular processing, aligning with reproducible GIS-based spatial analytical frameworks. By converting fine-grained trajectory observations into validated mesoscopic connectivity representations, the framework provides a transferable geospatial processing pipeline for extracting structured connectivity information from high-resolution trajectory datasets. Full article
Show Figures

Figure 1

21 pages, 6507 KB  
Article
Deriving Deflection of the Vertical and Gravity Anomaly from SWOT/KaRIn Data Using an Optimized Discretization Method
by Hengyang Guo, Xiaoyun Wan and Xing Wu
Remote Sens. 2026, 18(9), 1360; https://doi.org/10.3390/rs18091360 - 28 Apr 2026
Abstract
The Surface Water and Ocean Topography (SWOT) mission carries a Ka-band interferometric radar altimeter (KaRIn), which enables high-resolution wide-swath measurements of sea surface height, providing new opportunities for deriving high-precision marine gravity fields. The discretization method used by the Scripps Institution of Oceanography [...] Read more.
The Surface Water and Ocean Topography (SWOT) mission carries a Ka-band interferometric radar altimeter (KaRIn), which enables high-resolution wide-swath measurements of sea surface height, providing new opportunities for deriving high-precision marine gravity fields. The discretization method used by the Scripps Institution of Oceanography (SIO) is one of the simplest methods for deriving deflections of the vertical (DOV), as it avoids parameter estimation and complex mathematical procedures. However, this method only uses adjacent observations for first-order differentiation and ignores diagonal directions, resulting in relatively low data utilization for SWOT/KaRIn data. The optimized discretization method is proposed to take advantage of the two-dimensional characteristics of KaRIn data. Multi-directional data is introduced to estimate the DOV (SWOT_DOV), and the numerical differentiation strategy is extended to higher orders. These significantly improve the solution quality. The standard deviation (STD) of the differences between SWOT_DOV and north_32.1 is 1.60 μrad, and that with east_32.1 is 2.02 μrad. Gravity anomalies are further derived using the inverse Vening-Meinesz formula. Validation using NCEI shipborne gravity data indicates an STD of 3.85 mGal. Further analyses considering seafloor topography gradient, depth, and offshore distance demonstrate that SWOT/KaRIn data have a stable capability to restore high-precision marine gravity field features. Full article
Show Figures

Figure 1

21 pages, 2149 KB  
Article
Seasonal Hydraulic Regime Shifts in a V-Shaped Wetland Flume: From Retentive Storage to Advective Bypass
by Mohamed Z. Moustafa and Wasantha A. M. Lal
Water 2026, 18(9), 1044; https://doi.org/10.3390/w18091044 - 28 Apr 2026
Abstract
Hydrodynamic efficiency in wetland systems is governed by the complex interaction between fluid flow and vegetation density. This study quantifies the impact of seasonal emergent vegetation growth on solute transport in a V-shaped flume. Using high-resolution tracer data from high-density (January) and low-density [...] Read more.
Hydrodynamic efficiency in wetland systems is governed by the complex interaction between fluid flow and vegetation density. This study quantifies the impact of seasonal emergent vegetation growth on solute transport in a V-shaped flume. Using high-resolution tracer data from high-density (January) and low-density (November) conditions, we characterized hydraulic parameters, longitudinal velocity (v), and dispersion (D), across an upstream conduit (Reach 1) and a downstream retention zone (Reach 2). Results revealed that in January, Reach 2 exhibited massive hydraulic retardation (v ≈ 1.8 cm s−1) and extensive non-Fickian tailing (variance > 30,000 s2), maintaining an idealized retentive state (Pe ≈ 20). Conversely, seasonal biomass reduction in November resulted in lower variance (≈16,500 s2) and drastically increased the risk of extreme advective bypass (Pe > 500). These findings provide critical empirical validation for macro-scale models like the Dynamic Model for Stormwater Treatment Areas (DMSTAs). Specifically, the massive temporal variance observed during the retentive state yielded an empirical Tanks-in-Series value of N ≈ 5.7, directly validating standard DMSTA defaults for dense emergent marshes. Furthermore, the Transient Storage Model (TSM) storage ratio (As/A) offers a quantitative mechanism to penalize modeled void fractions, accounting for vegetative “dead zones.” By integrating these flume-derived metrics, wetland managers can optimize hydraulic designs and improve the prediction of treatment efficiency across seasonal variations. Full article
(This article belongs to the Section Hydraulics and Hydrodynamics)
Show Figures

Figure 1

23 pages, 4158 KB  
Article
A Sea Mud Feed Matrix Shapes Short-Term Dietborne Glyphosate Exposure in the Sea Cucumber (Apostichopus japonicus): Tissue Residues, Buffered Enzyme Responses, and Dominance-Structured Gut Microbiota Shifts
by Jingchun Sun, Libin Zhang, Christopher D. Hepburn, Shaoping Kuang and Hongsheng Yang
Animals 2026, 16(9), 1344; https://doi.org/10.3390/ani16091344 - 28 Apr 2026
Abstract
Deposit-feeding sea cucumbers ingest sediment-like particles, making substrate-associated exposure pathways ecologically relevant in coastal aquaculture. In this study, a sea mud feed matrix was used to evaluate short-term dietborne/substrate-linked glyphosate exposure in Apostichopus japonicus over 72 h, with the aim of characterizing early [...] Read more.
Deposit-feeding sea cucumbers ingest sediment-like particles, making substrate-associated exposure pathways ecologically relevant in coastal aquaculture. In this study, a sea mud feed matrix was used to evaluate short-term dietborne/substrate-linked glyphosate exposure in Apostichopus japonicus over 72 h, with the aim of characterizing early residue formation, short-term sublethal biomarker responses, and gut microbiota shifts under a benthic feeding scenario. Analytical verification confirmed a clear glyphosate gradient in the prepared feed matrices, with no glyphosate detected in the control matrix and measured concentrations of 8.66 ± 1.59 mg/kg, 1330 ± 390 mg/kg, and 6960 ± 1710 mg/kg in the low-, medium-, and high-dose groups, respectively. No mortality or obvious external lesions were observed during the exposure period. Tissue analysis confirmed measurable internal glyphosate residues and compartment-specific distribution, indicating successful internal exposure under the matrix-linked route. Most digestive and immune/antioxidant biomarkers remained relatively stable within the 72 h window; however, amylase showed a marked response in the low-dose group, and superoxide dismutase showed dose-associated changes in the medium- and high-dose groups, indicating selective sensitivity among enzyme endpoints. Gut microbiota analysis revealed a dominance-structured community with limited alpha-diversity variation among groups, whereas community composition showed subtle treatment-related shifts that were more evident at finer taxonomic resolution. Predicted functional profiles remained broadly similar across treatments. Overall, the 72 h exposure design was effective for identifying early internal exposure and short-term biological responses under a sea mud-associated feeding route, while host physiological responses remained largely buffered over this time scale and the gut microbiota provided a more sensitive interface-level signal of exposure-associated change. These findings support the value of a route-specific, gut-centered framework for evaluating early herbicide exposure responses in benthic mariculture species and suggest that matrix-associated feeding conditions may modify the apparent magnitude of short-term responses. Full article
(This article belongs to the Section Aquatic Animals)
Show Figures

Figure 1

27 pages, 14460 KB  
Article
Reconstructing High-Resolution Coastal Water Quality Data Based on a Deep Learning Multivariate Downscaling Approach
by Xiaoyu Liu, Xuan Wang, Yicong Tong, Wei Li and Guijun Han
Remote Sens. 2026, 18(9), 1346; https://doi.org/10.3390/rs18091346 - 28 Apr 2026
Abstract
The availability of high-resolution oceanographic data is critical for evidence-based coastal environmental management and climate resilience planning, yet it remains constrained by observational gaps and the prohibitive computational cost of fine-scale hydrodynamic modeling. While downscaling techniques provide a viable pathway, current data-driven approaches [...] Read more.
The availability of high-resolution oceanographic data is critical for evidence-based coastal environmental management and climate resilience planning, yet it remains constrained by observational gaps and the prohibitive computational cost of fine-scale hydrodynamic modeling. While downscaling techniques provide a viable pathway, current data-driven approaches often lack statistical physical associations, overlook multivariate environmental interactions, and struggle to represent complex coastal topography. To address these limitations, we present MEOFGAN—an environmentally informed downscaling framework that integrates multivariate empirical orthogonal function (MEOF) decomposition with a generative adversarial network (GAN). The model extracts physically interpretable spatial modes of coupled ocean variables, learns their cross-scale transitions through adversarial training, and systematically incorporates high-resolution bathymetry as a static environmental constraint to enhance spatial fidelity. When applied to the Bohai Sea, MEOFGAN successfully downscales sea surface temperature (SST) and sea surface height (SSH) from 1/4° to 1/12°, achieving error reductions of 30–68% compared to benchmark methods while preserving ecologically relevant structural patterns (SSIM > 0.92). The framework demonstrates strong generalization by reconstructing 500 m resolution distributions of chlorophyll-a (Chl-a), dissolved oxygen (DO), and salinity in Bohai Bay, capturing fine-scale environmental gradients during a documented algal bloom event. This work establishes a methodological framework that can be transferred as a paradigm for generating high-resolution coastal datasets. Rather than serving as a universally transferable pre-trained model, the framework requires region-specific training and application. Data generated in this manner can directly support water quality monitoring, eutrophication assessment, habitat mapping, and regionally tailored climate adaptation strategies. Full article
Show Figures

Figure 1

24 pages, 11512 KB  
Article
Summertime Increase in the Frequency of Low-Pressure Systems in the Mediterranean Region from 1940 to 2024
by Muhammad Attiq Khan and Ulrich Foelsche
Climate 2026, 14(5), 93; https://doi.org/10.3390/cli14050093 - 27 Apr 2026
Viewed by 103
Abstract
Mediterranean low-pressure systems or cyclones are responsible for many extreme events affecting the region. This study presents a comprehensive analysis of Mediterranean cyclones from 1940 to 2024 using high-resolution ERA5 reanalysis data. This study implements a detection algorithm based on geopotential height minima [...] Read more.
Mediterranean low-pressure systems or cyclones are responsible for many extreme events affecting the region. This study presents a comprehensive analysis of Mediterranean cyclones from 1940 to 2024 using high-resolution ERA5 reanalysis data. This study implements a detection algorithm based on geopotential height minima on three different pressure levels (1000 hPa, 850 hPa and 700 hPa). Cyclone tracks in this study are constructed by linking identified low-pressure centers at successive time steps using a nearest neighbor tracking algorithm. The number of cyclones at 1000 hPa is filtered by matching them with upper levels and restricting them within 150 km from the coast, covering the entire Mediterranean region, which we divided into three subregions: the western Mediterranean, the eastern Mediterranean, and the Black Sea. Seasonal analysis was performed for winter (December–February), spring (March–May), summer (June–August), and autumn (September–November). Our results have recorded 39,933 individual cyclone tracks, where the majority (25,265 cyclones; 63.3%) are short-lived (24–72 h). Regionally, the western Mediterranean has the highest cyclone density, followed by the Black Sea and the eastern Mediterranean. While there is only a small increase in total numbers, a notable increase in cyclone activity is observed during the summer months, particularly in August, with a statistically significant rise of 18.4% since 1980 across the whole Mediterranean region. In the western Mediterranean, this August intensification was even 23.8%. As a result of this, the annual peak of cyclone activity has shifted from May/June to August. Full article
(This article belongs to the Special Issue The Importance of Long Climate Records (Second Edition))
Show Figures

Figure 1

27 pages, 5386 KB  
Article
Sustainable Coastal Safety: Hydrodynamic Modeling of Drowning Risk Zones at Ras El-Bar, Nile Delta, Egypt
by Hesham M. El-Asmar and Mahmoud Sh. Felfla
Sustainability 2026, 18(9), 4324; https://doi.org/10.3390/su18094324 - 27 Apr 2026
Viewed by 192
Abstract
Ras El-Bar, a premier historic coastal resort on Egypt’s Nile Delta, has experienced a marked increase in drowning incidents in recent years, despite the presence of extensive coastal protection structures. While these measures, particularly detached breakwaters (DBWs), groins, and port jetties, were originally [...] Read more.
Ras El-Bar, a premier historic coastal resort on Egypt’s Nile Delta, has experienced a marked increase in drowning incidents in recent years, despite the presence of extensive coastal protection structures. While these measures, particularly detached breakwaters (DBWs), groins, and port jetties, were originally implemented to mitigate shoreline erosion, their influence on nearshore hydrodynamics and swimmer safety remains insufficiently understood. In this context, the present study integrates high-resolution bathymetric data, remote sensing observations, and coupled numerical modeling (CMS-Wave and CMS-Flow) to examine how these interventions have altered wave–current interactions. The results indicate that the modified coastal setting produces distinct flow regimes, ranging from weak offshore currents (<0.1 m/s) to moderate rip currents (≈0.25 m/s) within DBW shadow zones, and locally intensified flows exceeding 0.7 m/s in shallow nearshore areas. These conditions facilitate the development of vortices and persistent rip currents, particularly within inter-DBW embayments. A simulation-based swimming risk map was developed by integrating water depth and simulated current characteristics, classifying the coastline into safe, moderate-risk, and high-risk zones. High-risk zones, concentrated within inter-DBW embayments at depths exceeding 2 m, show broad spatial agreement with available drowning and rescue incident records, subject to the limitations of the informal dataset, while the shallow accretional shadow zones landward of the DBWs exhibit comparatively lower hydrodynamic energy and safer conditions. Overall, the study demonstrates that coastal protection structures, although effective in controlling erosion, may unintentionally increase human risk when safety considerations are not incorporated into their design and management. Accordingly, a set of integrated, sustainability-oriented measures is proposed, including enhanced real-time monitoring, regulated beach access, adaptive sand nourishment, and targeted public awareness, with the aim of achieving a more balanced and resilient approach to coastal zone management. Full article
(This article belongs to the Section Environmental Sustainability and Applications)
34 pages, 990 KB  
Review
Comparative Review of Global Methane Budget Estimation: Top-Down, Bottom-Up, and Integrated Approaches
by Belachew Beyene Alem, Baozhang Chen, Huifang Zhang and Umar Iqbal
Remote Sens. 2026, 18(9), 1336; https://doi.org/10.3390/rs18091336 - 27 Apr 2026
Viewed by 80
Abstract
Methane (CH4) is a potent greenhouse gas, and accurately estimating its global budget is essential for climate change mitigation. This review provides a comparative synthesis of top-down, bottom-up, and integrated approaches for quantifying methane emissions and sinks, with a particular focus [...] Read more.
Methane (CH4) is a potent greenhouse gas, and accurately estimating its global budget is essential for climate change mitigation. This review provides a comparative synthesis of top-down, bottom-up, and integrated approaches for quantifying methane emissions and sinks, with a particular focus on the role of remote sensing. Top-down methods, leveraging satellite observations from instruments like GOSAT and TROPOMI within atmospheric inversion frameworks (Bayesian, 4D-Var), provide observationally constrained, spatially integrated fluxes, reducing global budget uncertainty to ±5–10%. However, they face challenges in source attribution and rely heavily on transport model accuracy. Conversely, bottom-up approaches, including process-based models (e.g., CLM, DNDC) and emission inventories (e.g., EDGAR), offer detailed, sector-specific insights but are prone to underestimating emissions from super-emitters and diffuse sources like wetlands, with uncertainties often exceeding ±20–40% for individual sectors. Key persistent discrepancies between the two approaches are largest for natural sources (e.g., a 20–40 Tg yr−1 gap for tropical wetlands). Integrated approaches, which synergize top-down atmospheric constraints with bottom-up inventory data, are emerging as the most robust methodology, effectively narrowing the global budget gap and improving confidence. Recent advancements in satellite missions (e.g., MethaneSAT), machine learning algorithms for plume detection, and high-resolution inversion models are transforming monitoring capabilities. However, challenges remain in harmonizing datasets, representing complex microbial processes in models, and expanding observational coverage in data-scarce tropical regions. This review concludes by outlining a future path centered on hybrid inversion frameworks, AI-driven source attribution, and cross-disciplinary collaboration to deliver the actionable methane budgets needed for effective climate policy. Full article
16 pages, 5687 KB  
Article
Point-to-Point Macular Structure–Function Relationships in Healthy and Glaucomatous Eyes Using OCT and Microperimetry
by Jose Javier Garcia-Medina, Paloma Sobrado-Calvo, Lorena Lopez-Canovas, Maria Dolores Lopez-Bernal, Maria Dolores Pinazo-Duran, Vicente Zanon-Moreno and Monica Del-Rio-Vellosillo
J. Clin. Med. 2026, 15(9), 3312; https://doi.org/10.3390/jcm15093312 - 27 Apr 2026
Viewed by 72
Abstract
Purpose: To explore anatomically adjusted point-to-point relationships between macular sensitivity and intraretinal layer thickness in healthy and glaucomatous eyes using combined optical coherence tomography (OCT) and microperimetry. Methods: Seventy-two eyes were included (27 healthy controls and 45 eyes with primary open-angle [...] Read more.
Purpose: To explore anatomically adjusted point-to-point relationships between macular sensitivity and intraretinal layer thickness in healthy and glaucomatous eyes using combined optical coherence tomography (OCT) and microperimetry. Methods: Seventy-two eyes were included (27 healthy controls and 45 eyes with primary open-angle glaucoma). Retinal sensitivity was assessed using MP-1 microperimetry, and retinal structure was evaluated with Spectralis OCT. Automatic segmentations included macular retinal nerve fiber layer (mRNFL), ganglion cell layer (GCL), inner plexiform layer (IPL), GCL + IPL, ganglion cell complex (mRNFL + GCL + IPL), and the outer retinal layer. Microperimetry maps were anatomically aligned with OCT grids using vascular landmarks, and ganglion cell displacement was considered when analyzing inner retinal layers. Thickness measurements were obtained at corresponding anatomical points, and structure–function associations were assessed using Spearman correlation analysis to generate spatial correlation maps. Results: Almost no significant pointwise correlations were detected in healthy eyes across any retinal segmentation. In glaucomatous eyes, significant positive correlations were observed for inner retinal layers, whereas no significant associations were found for the outer retinal layer. Distinct spatial patterns were identified, with peripheral correlations for mRNFL and paracentral temporal correlations for GCL, IPL, and GCL + IPL. The highest number of significant associations was observed for the ganglion cell complex. Conclusions: Anatomically adjusted pointwise analysis revealed localized and heterogeneous patterns of macular structure–function coupling predominantly involving ganglion cell-related layers in glaucoma. High-resolution mapping may uncover spatial relationships that are partially obscured by regional or spatially averaged approaches and should be interpreted as a complementary exploratory strategy rather than a replacement for established regional analyses. Full article
(This article belongs to the Special Issue Advances in the Diagnosis and Treatment of Glaucoma)
Show Figures

Figure 1

13 pages, 3611 KB  
Article
Post-Processing Optimization of MDLP-Fabricated 316L Stainless Steel: Microstructural Evolution and Mechanical Properties
by Zequn Wu, Weiwei Liu, Hongzhi Zhou, Xing Zhang, Yao Chen, Qinghao Zhang, Wenjie Xu, Wenli Li and Zhanwen Xing
Materials 2026, 19(9), 1769; https://doi.org/10.3390/ma19091769 - 27 Apr 2026
Viewed by 82
Abstract
Metal Digital light processing (MDLP) offers high resolution and excellent surface quality, but the final properties of printed parts are highly dependent on post-processing. In this study, the effects of debinding, decarburization, and sintering on the shape fidelity, microstructure, and mechanical properties of [...] Read more.
Metal Digital light processing (MDLP) offers high resolution and excellent surface quality, but the final properties of printed parts are highly dependent on post-processing. In this study, the effects of debinding, decarburization, and sintering on the shape fidelity, microstructure, and mechanical properties of MDLP-fabricated 316L stainless steel were systematically investigated. The optimal post-processing route consisted of debinding in an inert atmosphere, decarburization in air within 400–600 °C, and sintering at 1370 °C for 4 h under flowing nitrogen. Under these conditions, the sintered parts achieved a relative density of 98.03 ± 0.23%, hardness of 380.63 ± 9.15 HV, elastic modulus of 213.47 ± 5.5 GPa, tensile strength of 519.7 ± 22 MPa, and elongation at fracture of 76.8 ± 9.3%. Microstructural analysis showed that increasing the sintering temperature reduced porosity and smoothed the morphology of Cr-rich oxygen-containing second phase regions, thereby alleviating stress concentration and improving mechanical properties. This study provides an effective post-processing strategy for MDLP-fabricated 316L stainless steel and examines the microstructural origins of the observed property evolution. Full article
Show Figures

Figure 1

12 pages, 5750 KB  
Case Report
Revision Surgical Management of Refractory Nasal Vestibular Stenosis in an Exotic Shorthair Cat Using a Combined Surgical Technique and a Steroid-Eluting Implant (PROPEL Contour)
by Hyeong-mok Kim, Su-jin Son, Seok-ho Jeon and Hwi-yool Kim
Vet. Sci. 2026, 13(5), 423; https://doi.org/10.3390/vetsci13050423 - 27 Apr 2026
Viewed by 100
Abstract
Severe nasal vestibular stenosis in brachycephalic cats involves species-specific anatomical structures distinct from those in dogs, often leading to a high recurrence rate even after standard surgical correction. This case report introduces an innovative surgical strategy for a refractory Exotic Shorthair cat presenting [...] Read more.
Severe nasal vestibular stenosis in brachycephalic cats involves species-specific anatomical structures distinct from those in dogs, often leading to a high recurrence rate even after standard surgical correction. This case report introduces an innovative surgical strategy for a refractory Exotic Shorthair cat presenting with obligate open-mouth breathing and complete nasal obstruction despite three previous surgical interventions. To remove the recurrent scar tissue and maximize the nasal vestibular lumen, a combined surgical approach was performed, incorporating a ventral vertical resection, bilateral wedge resections, and bilateral single pedicle advancement flaps. To maintain the acquired airway and prevent restenosis, a steroid-eluting bioabsorbable implant (PROPEL Contour) was placed within the resected nasal vestibule, marking its first application in veterinary medicine. Postoperatively, open-mouth breathing resolved immediately. At the long-term 20-month follow-up, normal nasal breathing was maintained without restenosis or nasal discharge, with complete resolution of all preoperative clinical signs, and no implant-related adverse effects or infections were observed. The concurrent application of radical structural resection and a PROPEL Contour implant effectively suppresses tissue regrowth and maintains stable nasal patency, offering a highly promising therapeutic protocol for refractory feline nasal vestibular stenosis. Full article
(This article belongs to the Section Veterinary Surgery)
Show Figures

Figure 1

26 pages, 5405 KB  
Article
Performance of the ForestGALES Model in Predicting Wind Damage Patterns in a New Zealand Radiata Pine Trial Following Cyclone Gabrielle
by Kate Halstead, Michael S. Watt, Nicolò Camarretta, Barry Gardiner, Juan C. Suárez and Tommaso Locatelli
Forests 2026, 17(5), 527; https://doi.org/10.3390/f17050527 - 26 Apr 2026
Viewed by 122
Abstract
Under climate change, extreme wind events are predicted to become both more common and more severe, increasing the vulnerability of plantation forests. In February 2023, ex-tropical Cyclone Gabrielle caused widespread wind damage to radiata pine (Pinus radiata D. Don) forests across the [...] Read more.
Under climate change, extreme wind events are predicted to become both more common and more severe, increasing the vulnerability of plantation forests. In February 2023, ex-tropical Cyclone Gabrielle caused widespread wind damage to radiata pine (Pinus radiata D. Don) forests across the North Island of New Zealand, providing a rare opportunity to evaluate mechanistic wind-risk modelling under extreme storm conditions. This study assessed the performance of the ForestGALES model in predicting wind damage within the Rangipo genetic accelerator trial and examined the influence of stocking and cultivation on wind vulnerability. Using detailed pre-cyclone field measurements and high-resolution unmanned aerial vehicle light detection and ranging (ULS) data, ForestGALES was parameterised for the Rangipo trial and applied at both individual-tree and stand scales. Model predictions were compared with observed post-cyclone damage using balanced area under the receiver operating characteristic curve (AUC), accounting for strong class imbalance. Wind damage was observed in 16.7% of trees, of which 10.2% showed stem breakage and 6.5% overturning. Across both spatial scales, overturning was more accurately predicted than stem breakage. At the individual-tree scale, ForestGALES showed moderate predictive skill, with balanced AUC values of 0.650 ± 0.014 for overturning, 0.595 ± 0.011 for breakage, and 0.621 ± 0.008 for total damage. Model performance was stronger at the stand scale, where discrimination was highest for overturning (AUC 0.811 ± 0.122), followed by breakage (0.693 ± 0.116) and total damage (0.623 ± 0.083). Silvicultural treatments significantly influenced predicted critical wind speeds (CWS). High-stocking treatments exhibited consistently higher CWS values and therefore greater wind firmness than low-stocking treatments, while cultivation effects were smaller but significant. Simulated reductions in stocking further demonstrated increased wind vulnerability as stocking declined, highlighting thinning as a primary determinant of wind risk. These findings demonstrate that ForestGALES can reliably discriminate wind damage at operational stand scales under extreme cyclone conditions and highlight the importance of stand structure in improving plantation resilience under increasingly storm-prone climates. Full article
(This article belongs to the Section Forest Inventory, Modeling and Remote Sensing)
Back to TopTop