Sign in to use this feature.

Years

Between: -

Subjects

remove_circle_outline
remove_circle_outline
remove_circle_outline
remove_circle_outline
remove_circle_outline
remove_circle_outline
remove_circle_outline
remove_circle_outline
remove_circle_outline

Journals

Article Types

Countries / Regions

Search Results (30)

Search Parameters:
Keywords = high-pressure synchronous generator

Order results
Result details
Results per page
Select all
Export citation of selected articles as:
25 pages, 20305 KB  
Article
Real-Time Detection of Industrial Respirator Fit Using Embedded Breath Sensors and Machine Learning Algorithms
by Pablo Aqueveque, Pedro Pinacho-Davidson, Emilio Ramos, Sergio Sobarzo, Francisco Pastene and Anibal S. Morales
Biosensors 2025, 15(11), 745; https://doi.org/10.3390/bios15110745 - 5 Nov 2025
Viewed by 651
Abstract
Maintaining an effective facial seal is critical for the performance of tight-fitting industrial respirators used in high-risk sectors such as mining, manufacturing, and construction. Traditional fit verification methods—Qualitative Fit Testing (QLFT) and Quantitative Fit Testing (QNFT)—are limited to periodic assessments and cannot detect [...] Read more.
Maintaining an effective facial seal is critical for the performance of tight-fitting industrial respirators used in high-risk sectors such as mining, manufacturing, and construction. Traditional fit verification methods—Qualitative Fit Testing (QLFT) and Quantitative Fit Testing (QNFT)—are limited to periodic assessments and cannot detect fit degradation during active use. This study presents a real-time fit detection system based on embedded breath sensors and machine learning algorithms. A compact sensor module inside the respirator continuously measures pressure, temperature, and humidity, transmitting data via Bluetooth Low Energy (BLE) to a smartphone for on-device inference. This system functions as a multimodal biosensor: intra-mask pressure tracks flow-driven mechanical dynamics, while temperature and humidity capture the thermal–hygrometric signature of exhaled breath. Their cycle-synchronous patterns provide an indirect yet reliable readout of respirator–face sealing in real time. Data were collected from 20 healthy volunteers under fit and misfit conditions using OSHA-standardized procedures, generating over 10,000 labeled breathing cycles. Statistical features extracted from segmented signals were used to train Random Forest, Support Vector Machine (SVM), and XGBoost classifiers. Model development and validation were conducted using variable-size sliding windows depending on the person’s breathing cycles, k-fold cross-validation, and leave-one-subject-out (LOSO) evaluation. The best-performing models achieved F1 scores approaching or exceeding 95%. This approach enables continuous, non-invasive fit monitoring and real-time alerts during work shifts. Unlike conventional techniques, the system relies on internal physiological signals rather than external particle measurements, providing a scalable, cost-effective, and field-deployable solution to enhance occupational safety and regulatory compliance. Full article
Show Figures

Figure 1

17 pages, 11223 KB  
Article
Hydrocarbon-Bearing Hydrothermal Fluid Migration Adjacent to the Top of the Overpressure Zone in the Qiongdongnan Basin, South China Sea
by Dongfeng Zhang, Ren Wang, Hongping Liu, Heting Huang, Xiangsheng Huang and Lei Zheng
Appl. Sci. 2025, 15(19), 10587; https://doi.org/10.3390/app151910587 - 30 Sep 2025
Viewed by 492
Abstract
The Qiongdongnan Basin constitutes a sedimentary basin characterized by elevated temperatures, significant overpressures, and abundant hydrocarbons. Investigations within this basin have identified hydrothermal fluid movements linked to overpressure conditions, comprising two vertically separated overpressured intervals. The shallow overpressure compartment is principally caused by [...] Read more.
The Qiongdongnan Basin constitutes a sedimentary basin characterized by elevated temperatures, significant overpressures, and abundant hydrocarbons. Investigations within this basin have identified hydrothermal fluid movements linked to overpressure conditions, comprising two vertically separated overpressured intervals. The shallow overpressure compartment is principally caused by a combination of undercompaction and clay diagenesis. In contrast, the deeper high-pressure compartment results from hydrocarbon gas generation. Numerical pressure modeling indicates late-stage (post-5 Ma) development of significant overpressure within the deep compartment. It is proposed that accelerated subsidence in the Pliocene-Quaternary initiated substantial gas generation, thereby promoting the formation of the deep overpressured system. Multiple organic maturation parameters, combined with fluid inclusion microthermometry, reveal a thermal anomaly adjacent to the upper boundary of the deep overpressured zone. This anomaly indicates vertical transport of hydrothermal fluids ascending from the underlying high-pressure zone. Laser Raman spectroscopy confirms the presence of both hydrocarbons and carbon dioxide within these migrating fluids. Integration of fluid inclusion thermometry with burial history modeling constrains the timing of hydrocarbon-carrying fluid charge to the interval from 4.2 Ma onward, synchronous with modeled peak gas generation and a phase of pronounced overpressure buildup. We propose that upon exceeding the fracture gradient threshold, fluid pressure triggered upward migration of deeply sourced, hydrocarbon-enriched fluids through hydrofracturing pathways. This process led to localized dissolution and fracturing near the top of the deep overpressured system, while simultaneously facilitating significant hydrocarbon accumulation and forming preferential accumulation zones. These findings provide critical insights into petroleum exploration in overpressured sedimentary basins. Full article
(This article belongs to the Special Issue Advances in Petroleum Exploration and Application)
Show Figures

Figure 1

23 pages, 4045 KB  
Article
Analysis and Optimization of Dynamic Characteristics of Primary Frequency Regulation Under Deep Peak Shaving Conditions for Industrial Steam Extraction Heating Thermal Power Units
by Libin Wen, Jinji Xi, Hong Hu and Zhiyuan Sun
Processes 2025, 13(10), 3082; https://doi.org/10.3390/pr13103082 - 26 Sep 2025
Viewed by 451
Abstract
This study investigates the primary frequency regulation dynamic characteristics of industrial steam extraction turbine units under deep peak regulation conditions. A high-fidelity integrated dynamic model was established, incorporating the governor system, steam turbine with extraction modules, and interconnected pipeline dynamics. Through comparative simulations [...] Read more.
This study investigates the primary frequency regulation dynamic characteristics of industrial steam extraction turbine units under deep peak regulation conditions. A high-fidelity integrated dynamic model was established, incorporating the governor system, steam turbine with extraction modules, and interconnected pipeline dynamics. Through comparative simulations and experimental validation, the model demonstrates high accuracy in replicating real-unit responses to frequency disturbances. For the power grid system in this study, the frequency disturbance mainly comes from three aspects: first, the power imbalance formed by the random mutation of the load side and the intermittence of new energy power generation; second, transformation of the energy structure directly reduces the available frequency modulation resources; third, the system-equivalent inertia collapse effect caused by the integration of high permeability new energy; the rotational inertia provided by the traditional synchronous unit is significantly reduced. In the cogeneration unit and its control system in Guangxi involved in this article, key findings reveal that increased peak regulation depth (30~50% rated power) exacerbates nonlinear fluctuations. This is due to boiler combustion stability thresholds and steam pressure variations. Key parameters—dead band, power limit, and droop coefficient—have coupled effects on performance. Specifically, too much dead band (>0.10 Hz) reduces sensitivity; likewise, too high a power limit (>4.44%) leads to overshoot and slow recovery. The robustness of parameter configurations is further validated under source-load random-intermittent coupling disturbances, highlighting enhanced anti-interference capability. By constructing a coordinated control model of primary frequency modulation, the regulation strategy of boiler and steam turbine linkage is studied, and the optimization interval of frequency modulation dead zone, adjustment coefficient, and frequency modulation limit parameters are quantified. Based on the sensitivity theory, the dynamic influence mechanism of the key control parameters in the main module is analyzed, and the degree of influence of each parameter on the frequency modulation performance is clarified. This research provides theoretical guidance for optimizing frequency regulation strategies in coal-fired units integrated with renewable energy systems. Full article
(This article belongs to the Section Energy Systems)
Show Figures

Figure 1

20 pages, 3380 KB  
Article
The Real-Time Estimation of Respiratory Flow and Mask Leakage in a PAPR Using a Single Differential-Pressure Sensor and Microcontroller-Based Smartphone Interface in the Development of a Public-Oriented Powered Air-Purifying Respirator as an Alternative to Lockdown Measures
by Yusaku Fujii
Sensors 2025, 25(17), 5340; https://doi.org/10.3390/s25175340 - 28 Aug 2025
Cited by 1 | Viewed by 1102
Abstract
In this study, a prototype system was developed as a potential alternative to lockdown measures against the spread of airborne infectious diseases such as COVID-19. The system integrates real-time estimation functions for respiratory flow and mask leakage into a low-cost powered air-purifying respirator [...] Read more.
In this study, a prototype system was developed as a potential alternative to lockdown measures against the spread of airborne infectious diseases such as COVID-19. The system integrates real-time estimation functions for respiratory flow and mask leakage into a low-cost powered air-purifying respirator (PAPR) designed for the general public. Using only a single differential-pressure sensor (SDP810) and a controller (Arduino UNO R4 WiFi), the respiratory flow (Q3e) is estimated from the differential pressure (ΔP) and battery voltage (Vb), and both the wearing status and leak status are transmitted to and displayed on a smartphone application. For evaluation, a testbench called the Respiratory Airflow Testbench was constructed by connecting a cylinder–piston drive to a mannequin head to simulate realistic wearing conditions. The estimated respiratory flow Q3e, calculated solely from ΔP and Vb, showed high agreement with the measured flow Q3m obtained from a reference flow sensor, confirming the effectiveness of the estimation algorithm. Furthermore, an automatic leak detection method based on the time-integrated value of Q3e was implemented, enabling the detection of improper wearing. This system thus achieves respiratory flow estimation and leakage detection based only on ΔP and Vb. In the future, it is expected to be extended to applications such as pressure control synchronized with breathing activity and health monitoring based on respiratory and coughing analysis. This platform also has the potential to serve as the foundation of a PAPR Wearing Status Network Management System, which will contribute to societal-level infection control through the networked sharing of wearing status information. Full article
Show Figures

Figure 1

16 pages, 13161 KB  
Article
Experimental Assessment of the Effects of Gas Composition on Volatile Flames of Coal and Biomass Particles in Oxyfuel Combustion Using Multi-Parameter Optical Diagnostics
by Tao Li, Haowen Chen and Benjamin Böhm
Processes 2025, 13(6), 1817; https://doi.org/10.3390/pr13061817 - 8 Jun 2025
Viewed by 901
Abstract
This experimental study examines the particle-level combustion behavior of high-volatile bituminous coal and walnut shell particles in oxyfuel environments, with a particular focus on the gas-phase ignition characteristics and the structural development of volatile flames. Particles with similar size and shape distributions (a [...] Read more.
This experimental study examines the particle-level combustion behavior of high-volatile bituminous coal and walnut shell particles in oxyfuel environments, with a particular focus on the gas-phase ignition characteristics and the structural development of volatile flames. Particles with similar size and shape distributions (a median diameter of about 126 µm and an aspect ratio of around 1.5) are combusted in hot flows generated using lean, flat flames, where the oxygen mole fraction is systematically varied in both CO2/O2 and N2/O2 atmospheres while maintaining comparable gas temperatures and particle heating rates. The investigation employs a high-speed multi-camera diagnostic system combining laser-induced fluorescence of OH, diffuse backlight-illumination, and Mie scattering to simultaneously measure the particle size, shape, and velocity; the ignition delay time; and the volatile flame dynamics during early-stage volatile combustion. Advanced detection algorithms enable the extraction of these multiple parameters from spatiotemporally synchronized measurements. The results reveal that the ignition delay time decreases with an increasing oxygen mole fraction up to 30 vol%, beyond which point further oxygen enrichment no longer accelerates the ignition, as the process becomes limited by the volatile release rate. In contrast, the reactivity of volatile flames shows continuous enhancement with an increasing oxygen mole fraction, indicating non-premixed flame behavior governed by the diffusion of oxygen toward the particles. The analysis of the flame stand-off distance demonstrates that volatile flames burn closer to the particles at higher oxygen mole fractions, consistent with the expected scaling of O2 diffusion with its partial pressure. Notably, walnut shell and coal particles exhibit remarkably similar ignition delay times, volatile flame sizes, and OH-LIF intensities. The substitution of N2 with CO2 produces minimal differences, suggesting that for 126 µm particles under high-heating-rate conditions, the relatively small variations in the heat capacity and O2 diffusivity between these diluents have negligible effects on the homogeneous combustion phenomena observed. Full article
(This article belongs to the Special Issue Experiments and Diagnostics in Reacting Flows)
Show Figures

Figure 1

43 pages, 30460 KB  
Review
Review of Micro-Engines Utilizing Unsteady Wave Compression
by Koji Okamoto, Toshio Nagashima and Janusz Piechna
Energies 2025, 18(6), 1427; https://doi.org/10.3390/en18061427 - 13 Mar 2025
Viewed by 3856
Abstract
Compression via pressure waves is an effective but specific way of compressing gases. This paper presents a broad overview of work related to the use of unsteady processes in the construction of micro-engines. The main advantages of wave rotors, such as a low [...] Read more.
Compression via pressure waves is an effective but specific way of compressing gases. This paper presents a broad overview of work related to the use of unsteady processes in the construction of micro-engines. The main advantages of wave rotors, such as a low rotor speed, self-cooling channels, high compression in a single stage, and the possibility of operating at a very small geometric scale, are addressed, and their disadvantages, such as the requirement of the precise synchronization of wave processes and poor torque-generation properties, are also outlined. This review highlights the possibility of operating at a geometric scale, which conventional solutions have failed to achieve. In the thermodynamic cycle of a micro-engine, a compression process carried out in an unsteady manner is superior in efficiency to stationary solutions. On the contrary, in the expansion process, fluid inertia is an obstacle to the full utilization of the thermal energy transferred to the fluid in the combustion chamber. The best solution is, therefore, a favorable combination of both features, leading to unsteady compression and steady-state expansion in the heat engine cycle. This article presents an overview of the existing technical solutions and published research results devoted to the construction of pressure wave compression micro-engines: patents, scientific publications describing various research methods, numerical calculations, and the experimental results of unusual technical solutions. Characteristic solutions and problems arising in the development of these methods, which range from superchargers to autonomous engines, are presented and discussed. Directions for further research are suggested. Full article
(This article belongs to the Special Issue Steady and Unsteady Shock Waves—Expansion Waves Energy Converters)
Show Figures

Figure 1

26 pages, 19399 KB  
Article
The Status of Wild Grapevine (Vitis vinifera L. subsp. sylvestris (C.C. Gmel.) Hegi) Populations in Georgia (South Caucasus)
by Gabriele Cola, Gabriella De Lorenzis, Osvaldo Failla, Nikoloz Kvaliashvili, Shengeli Kikilashvili, Maia Kikvadze, Londa Mamasakhlisashvili, Irma Mdinaradze, Ramaz Chipashvili and David Maghradze
Plants 2025, 14(2), 232; https://doi.org/10.3390/plants14020232 - 15 Jan 2025
Cited by 2 | Viewed by 2345
Abstract
Repeated expeditions across various regions of Georgia in the early 2000s led to the identification of 434 wild grapevine individuals (Vitis vinifera L. subsp. sylvestris (C.C. Gmel.) Hegi) across 127 different sites, with 45% of these sites containing only a single vine [...] Read more.
Repeated expeditions across various regions of Georgia in the early 2000s led to the identification of 434 wild grapevine individuals (Vitis vinifera L. subsp. sylvestris (C.C. Gmel.) Hegi) across 127 different sites, with 45% of these sites containing only a single vine and only 7% more than 9 vines. A total of 70 accessions were propagated in a germplasm collection, 41 of them were descripted from the ampelographic point of view and 32 from the phenological one. The geographical and ecological analysis confirmed that wild grapevines primarily grow in humid environments with warm and fully humid climates, often near rivers. They favor deep, fertile, and evolved soils, mainly alluvial and cinnamonic types (80%), with a marginal presence on strongly eroded soils. Their main natural vegetations are forests and open woodlands, with some individuals in the Southeast found in steppes. The altitudinal range spans from 0 to 1200 m, with 80% of vines distributed between 400 and 900 m. The phenological analysis revealed significant differences among the accessions but no difference among populations, with only a slight variation in bud-break timing, indicating a high level of synchronicity overall. Flowering timing proved to be the most uniform stage, suggesting minimal environmental pressure on genetic adaptation. The mature leaf morphology exhibited significant polymorphism, though leaves were generally three- or five-lobed, weak-wrinkling, and -blistering, with a low density of hairs. Bunch and berry morphology were more uniform. Bunches were consistently very small, cylindrical, and never dense or winged. Berries were also very small, mostly globular, always blue-black in color, and non-aromatic. A striking feature was the frequency of red flesh coloration, which ranged from weak to strong, with uncolored flesh being rare. The Georgian population of wild grapevines was found to be fragmented, often consisting of scattered single individuals or small groups. Therefore, we believe it is urgent for Georgia to implement specific protection measures to preserve this vital genetic resource. Full article
(This article belongs to the Section Plant Ecology)
Show Figures

Figure 1

29 pages, 1433 KB  
Article
Sparse Convolution FPGA Accelerator Based on Multi-Bank Hash Selection
by Jia Xu, Han Pu and Dong Wang
Micromachines 2025, 16(1), 22; https://doi.org/10.3390/mi16010022 - 27 Dec 2024
Viewed by 2308
Abstract
Reconfigurable processor-based acceleration of deep convolutional neural network (DCNN) algorithms has emerged as a widely adopted technique, with particular attention on sparse neural network acceleration as an active research area. However, many computing devices that claim high computational power still struggle to execute [...] Read more.
Reconfigurable processor-based acceleration of deep convolutional neural network (DCNN) algorithms has emerged as a widely adopted technique, with particular attention on sparse neural network acceleration as an active research area. However, many computing devices that claim high computational power still struggle to execute neural network algorithms with optimal efficiency, low latency, and minimal power consumption. Consequently, there remains significant potential for further exploration into improving the efficiency, latency, and power consumption of neural network accelerators across diverse computational scenarios. This paper investigates three key techniques for hardware acceleration of sparse neural networks. The main contributions are as follows: (1) Most neural network inference tasks are typically executed on general-purpose computing devices, which often fail to deliver high energy efficiency and are not well-suited for accelerating sparse convolutional models. In this work, we propose a specialized computational circuit for the convolutional operations of sparse neural networks. This circuit is designed to detect and eliminate the computational effort associated with zero values in the sparse convolutional kernels, thereby enhancing energy efficiency. (2) The data access patterns in convolutional neural networks introduce significant pressure on the high-latency off-chip memory access process. Due to issues such as data discontinuity, the data reading unit often fails to fully exploit the available bandwidth during off-chip read and write operations. In this paper, we analyze bandwidth utilization in the context of convolutional accelerator data handling and propose a strategy to improve off-chip access efficiency. Specifically, we leverage a compiler optimization plugin developed for Vitis HLS, which automatically identifies and optimizes on-chip bandwidth utilization. (3) In coefficient-based accelerators, the synchronous operation of individual computational units can significantly hinder efficiency. Previous approaches have achieved asynchronous convolution by designing separate memory units for each computational unit; however, this method consumes a substantial amount of on-chip memory resources. To address this issue, we propose a shared feature map cache design for asynchronous convolution in the accelerators presented in this paper. This design resolves address access conflicts when multiple computational units concurrently access a set of caches by utilizing a hash-based address indexing algorithm. Moreover, the shared cache architecture reduces data redundancy and conserves on-chip resources. Using the optimized accelerator, we successfully executed ResNet50 inference on an Intel Arria 10 1150GX FPGA, achieving a throughput of 497 GOPS, or an equivalent computational power of 1579 GOPS, with a power consumption of only 22 watts. Full article
Show Figures

Figure 1

16 pages, 3386 KB  
Article
Constrained Model Predictive Control for Generation Power Distribution on Aircraft Engines
by Lingfei Xiao, Yushuo Tan, Robert R. Sattarov and Ye Wei
Energies 2024, 17(18), 4533; https://doi.org/10.3390/en17184533 - 10 Sep 2024
Cited by 1 | Viewed by 1330
Abstract
Aiming at the increasing demand for electric energy in aircraft in the future, a multi-objective optimization aircraft engine constrained model predictive control method based on generation power distribution is proposed. Firstly, based on the aircraft engine component level model and the equilibrium manifold [...] Read more.
Aiming at the increasing demand for electric energy in aircraft in the future, a multi-objective optimization aircraft engine constrained model predictive control method based on generation power distribution is proposed. Firstly, based on the aircraft engine component level model and the equilibrium manifold theory, the aircraft engine equilibrium manifold expansion model is established. Secondly, the influence of the power generation is modeled, and the influence of the low- and high-pressure shaft generators on the normal operation of the aircraft engine is studied and compared. The control variables such as fuel flow and total generation power are taken as the constraint conditions to design the constraint model predictive controller. Furthermore, the multi-objective grey wolf optimization algorithm is introduced to intelligently optimize the parameters of the designed controller. At last, the simulation based on the component level model shows that the high-pressure shaft generator has less influence on the state quantity, including engine thrust, than the low-pressure shaft generator. The proposed control method using the multi-objective gray wolf optimization (MOGWO) algorithm has rapid response and no steady-state error. Full article
(This article belongs to the Section F3: Power Electronics)
Show Figures

Figure 1

36 pages, 19816 KB  
Article
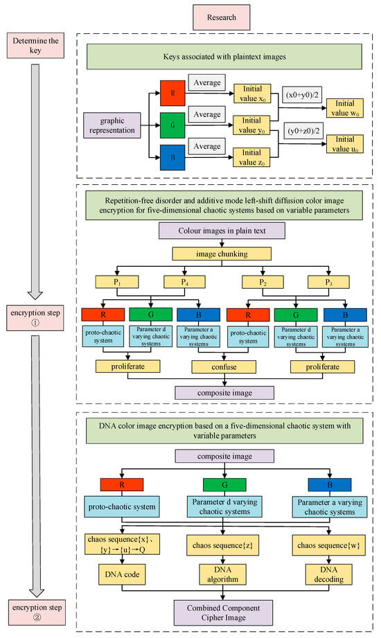
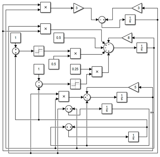
Research on Variable Parameter Color Image Encryption Based on Five-Dimensional Tri-Valued Memristor Chaotic System
by Pan Wang and Lina Ding
Entropy 2024, 26(7), 536; https://doi.org/10.3390/e26070536 - 22 Jun 2024
Cited by 3 | Viewed by 1539
Abstract
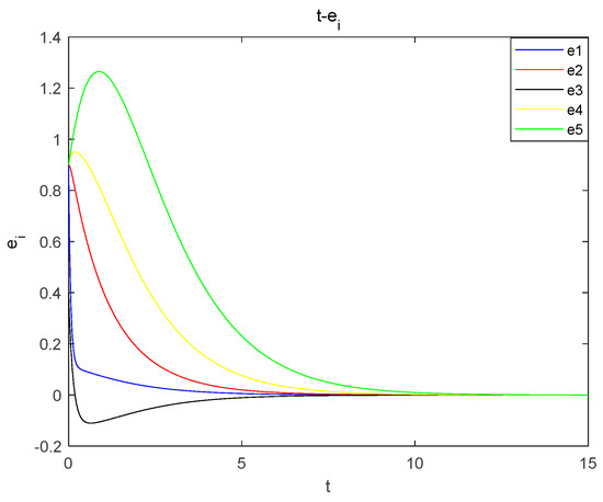
To construct a chaotic system with complex characteristics and to improve the security of image data, a five-dimensional tri-valued memristor chaotic system with high complexity is innovatively constructed. Firstly, a pressure-controlled tri-valued memristor on Liu’s pseudo-four-wing chaotic system is introduced. Through analytical methods, [...] Read more.
To construct a chaotic system with complex characteristics and to improve the security of image data, a five-dimensional tri-valued memristor chaotic system with high complexity is innovatively constructed. Firstly, a pressure-controlled tri-valued memristor on Liu’s pseudo-four-wing chaotic system is introduced. Through analytical methods, such as Lyapunov exponential map, bifurcation map and attractor phase diagram, it is demonstrated that the new system has rich dynamical behaviors with periodic limit rings varying with the coupling parameter of the system, variable airfoil phenomenon as well as transient chaotic phenomenon of chaos-periodic depending on the system parameter and chaos-quasi-periodic depending on the memristor parameter. The system is simulated with dynamic circuits based on Simulink. Secondly, the differently structured synchronous controls of chaotic systems are realized using a nonlinear feedback control method. Finally, based on the newly constructed five-dimensional chaotic system, a variable parameter color image encryption scheme is proposed to iteratively generate varying chaotic pseudo-random sequences by varying the system parameters, which will be used for repetition-free disambiguation, additive modulo left-shift diffusion and DNA encryption for the three components of RGB of the color image after chunking. The simulation results are analyzed by histogram, information entropy, adjacent pixel correlation, etc., and the images are tested using differential attack, noise attack and geometric attack, as well as analyzing the PSNR and SSIM of the decrypted image quality. The results show that the encryption method has a certain degree of security and can be applied to medical, military and financial fields with more complex environmental requirements. Full article
(This article belongs to the Section Multidisciplinary Applications)
Show Figures

Figure 1

27 pages, 5321 KB  
Article
The Interaction between Short- and Long-Term Energy Storage in an nZEB Office Building
by George Stamatellos and Antiopi-Malvina Stamatellou
Energies 2024, 17(6), 1441; https://doi.org/10.3390/en17061441 - 17 Mar 2024
Cited by 7 | Viewed by 1803
Abstract
The establishment of near-autonomous micro-grids in commercial or public building complexes is gaining increasing popularity. Short-term storage capacity is provided by means of large battery installations, or, more often, by the employees’ increasing use of electric vehicle batteries, which are allowed to operate [...] Read more.
The establishment of near-autonomous micro-grids in commercial or public building complexes is gaining increasing popularity. Short-term storage capacity is provided by means of large battery installations, or, more often, by the employees’ increasing use of electric vehicle batteries, which are allowed to operate in bi-directional charging mode. In addition to the above short-term storage means, a long-term storage medium is considered essential to the optimal operation of the building’s micro-grid. The most promising long-term energy storage carrier is hydrogen, which is produced by standard electrolyzer units by exploiting the surplus electricity produced by photovoltaic installation, due to the seasonal or weekly variation in a building’s electricity consumption. To this end, a novel concept is studied in this paper. The details of the proposed concept are described in the context of a nearly Zero Energy Building (nZEB) and the associated micro-grid. The hydrogen produced is stored in a high-pressure tank to be used occasionally as fuel in an advanced technology hydrogen spark ignition engine, which moves a synchronous generator. A size optimization study is carried out to determine the genset’s rating, the electrolyzer units’ capacity and the tilt angle of the rooftop’s photovoltaic panels, which minimize the building’s interaction with the external grid. The hydrogen-fueled genset engine is optimally sized to 40 kW (0.18 kW/kWp PV). The optimal tilt angle of the rooftop PV panels is 39°. The maximum capacity of the electrolyzer units is optimized to 72 kW (0.33 kWmax/kWp PV). The resulting system is tacitly assumed to integrate to an external hydrogen network to make up for the expected mismatches between hydrogen production and consumption. The significance of technology in addressing the current challenges in the field of energy storage and micro-grid optimization is discussed, with an emphasis on its potential benefits. Moreover, areas for further research are highlighted, aiming to further advance sustainable energy solutions. Full article
Show Figures

Figure 1

8 pages, 2092 KB  
Article
Gain Measurement of ZnGeP2 Optical Parametric Oscillator Pulses in a High-Pressure CO2 Amplifier
by Ziren Zhu, Yu Liu, Jinghan Ye, Juntao Tian, Tianjian Wan, Jinzhou Bai, Yijun Zheng, Rongqing Tan, Zhiyong Li and Xinjun Su
Photonics 2024, 11(2), 154; https://doi.org/10.3390/photonics11020154 - 5 Feb 2024
Cited by 2 | Viewed by 1965
Abstract
Laser pulse amplification by a high-pressure CO2 amplifier in the long-wave infrared (LWIR) spectral range is a feasible technology for strong-field physics research. Crystals such as ZnGeP2 (ZGP) have high nonlinear coefficients and transmittance in the LWIR region, with spectral widths [...] Read more.
Laser pulse amplification by a high-pressure CO2 amplifier in the long-wave infrared (LWIR) spectral range is a feasible technology for strong-field physics research. Crystals such as ZnGeP2 (ZGP) have high nonlinear coefficients and transmittance in the LWIR region, with spectral widths of generated pulses closely matching the gain spectrum of high-pressure CO2 amplifiers. Therefore, ZGP optical parametric oscillation (OPO) may allow higher-efficiency energy extraction in amplifiers, improving the output characteristics of LWIR amplification systems. In this study, the gain measurement of ZGP OPO pulses amplified by a high-pressure CO2 amplifier was carried out for the first time. Single-detector acquisition was utilized to achieve a unified sensor responsivity, and a laser signal-triggered function generator was used to synchronize the seed pulse and amplifier. Six-pass amplification was performed successively, yielding an amplification factor of 4.5 for the peak power and a maximum coefficient of 0.42% cm−1 for the small-signal gain. The gain and loss effect during small-signal amplification were discussed. The potential capability of acquiring ultra-short pulses with ZGP OPO pulses was also explored with the FFT function of MATLAB software. Full article
Show Figures

Figure 1

19 pages, 1025 KB  
Article
Similar Patterns of Dysautonomia in Myalgic Encephalomyelitis/Chronic Fatigue and Post-COVID-19 Syndromes
by Varvara A. Ryabkova, Artemiy V. Rubinskiy, Valeriy N. Marchenko, Vasiliy I. Trofimov and Leonid P. Churilov
Pathophysiology 2024, 31(1), 1-17; https://doi.org/10.3390/pathophysiology31010001 - 5 Jan 2024
Cited by 9 | Viewed by 7285
Abstract
Background: There is a considerable overlap between the clinical presentation of post-COVID-19 condition (PCC) and myalgic encephalomyelitis/chronic fatigue syndrome (ME/CFS). Many of their common symptoms can be linked to dysregulation of the autonomic nervous system (dysautonomia). This study aimed to objectively assess autonomic [...] Read more.
Background: There is a considerable overlap between the clinical presentation of post-COVID-19 condition (PCC) and myalgic encephalomyelitis/chronic fatigue syndrome (ME/CFS). Many of their common symptoms can be linked to dysregulation of the autonomic nervous system (dysautonomia). This study aimed to objectively assess autonomic function in a general group of patients with PCC and in a group of patients with ME/CFS whose disease was not related to COVID-19. We hypothesize that the similarity in the chronic symptoms of patients with PCC and ME/CFS extends to objective autonomic nervous system abnormalities. Methods: Synchronous recordings of an electrocardiogram and continuous dynamics of blood pressure in the digital artery using the Penaz method were obtained using the spiroarteriocardiorhythmography method in 34 patients diagnosed with ME/CFS, in whom the onset of the disease was not associated with COVID-19, 29 patients meeting the PCC definition and 32 healthy controls. Heart rate variability (HRV) and systolic and diastolic blood pressure variability (BPV) were assessed at rest and in tests with fixed respiratory rates. Indicators of baroreflex regulation (baroreflex effectiveness index and baroreflex sensitivity) were additionally determined at rest. Results: The total power and power of low-frequency and high-frequency of RR interval variability at rest as well as baroreflex sensitivity were significantly lower both in PCC and ME/CFS patients compared to healthy controls. Several diagnostic prediction models for ME/CFS were developed based on HRV parameters. During slow breathing, the HRV parameters returned to normal in PCC but not in ME/CFS patients. The correlation analysis revealed a close relationship of HRV, BPV parameters and baroreflex sensitivity with fatigue, but not with HADS depressive/anxiety symptoms in the ME/CFS and PCC patients. Conclusions: A similar pattern of HRV and baroreflex failure with signs of a pathological acceleration of age-dependent dysautonomia was identified in the ME/CFS and PCC patients. The clinical, diagnostic and therapeutic implications of these findings are discussed, in light of previously described relationships between inflammation, vascular pathology, atherosclerotic cardiovascular disease and autonomic dysfunction. Full article
Show Figures

Figure 1

19 pages, 13427 KB  
Article
Experimental Investigation of Column Separation Using Rapid Closure of an Upstream Valve
by Huan Wang, Ling Zhou and Deyou Liu
Appl. Sci. 2023, 13(23), 12874; https://doi.org/10.3390/app132312874 - 30 Nov 2023
Cited by 2 | Viewed by 1420
Abstract
In this study, the phenomenon of column separation that occurs in the downstream pipeline of a rapid closure valve is experimentally investigated. Special attention is paid to the dynamic behavior of the formation, growth, and collapse processes of cavities, which are observed using [...] Read more.
In this study, the phenomenon of column separation that occurs in the downstream pipeline of a rapid closure valve is experimentally investigated. Special attention is paid to the dynamic behavior of the formation, growth, and collapse processes of cavities, which are observed using a high-speed camera. Synchronized images of cavity patterns and measured pressure histories are analyzed to elucidate the process of water column separation, the mechanism of column separation events, and the influence of parameters on the transient flow. Experimental results indicate that during the collapse process of vapor cavities, a superposition phenomenon involving a positive pressure wave and collapse wave occurs, resulting in a nearly three times rise of Joukowsky pressure. In all test cases, the maximum pressure of the pipeline exceeded 150 times the reservoir static pressure. A new classification for a water hammer combined with cavitation (four types of pressure oscillation patterns) is proposed based on whether the duration of column separation decreases sequentially and the maximum pipeline pressure follows the first collapse of cavities at the valve. As the initial flow velocity increases, there is generally an increase in maximum pressure; however, this trend may be scattered under certain operation conditions. Full article
(This article belongs to the Section Civil Engineering)
Show Figures

Figure 1

12 pages, 1547 KB  
Review
The Circadian Clock Coordinates the Tradeoff between Adaptation to Abiotic Stresses and Yield in Crops
by Hang Xu, Yi Zuo, Jian Wei and Lei Wang
Biology 2023, 12(11), 1364; https://doi.org/10.3390/biology12111364 - 24 Oct 2023
Cited by 9 | Viewed by 3633
Abstract
Plants have evolved a circadian clock to adapt to ever-changing diel and seasonal environmental conditions. The circadian clock is generally considered an internal system that has evolved to adapt to cyclic environmental cues, especially diel light and temperature changes, which is essential for [...] Read more.
Plants have evolved a circadian clock to adapt to ever-changing diel and seasonal environmental conditions. The circadian clock is generally considered an internal system that has evolved to adapt to cyclic environmental cues, especially diel light and temperature changes, which is essential for higher plants as they are sessile organisms. This system receives environmental signals as input pathways which are integrated by circadian core oscillators to synchronize numerous output pathways, such as photosynthesis, the abiotic stress response, metabolism, and development. Extreme temperatures, salinity, and drought stresses cause huge crop losses worldwide, imposing severe pressure on areas of agricultural land. In crop production, the circadian system plays a significant role in determining flowering time and responding to external abiotic stresses. Extensive studies over the last two decades have revealed that the circadian clock can help balance the tradeoff between crop yield-related agronomic traits and adaptation to stress. Herein, we focus on summarizing how the circadian clock coordinates abiotic stress responses and crop yield. We also propose that there might be an urgent need to better utilize circadian biology in the future design of crop breeding to achieve high yields under stress conditions. Full article
(This article belongs to the Collection Abiotic Stress Tolerance in Cereals)
Show Figures

Figure 1

Back to TopTop