Sign in to use this feature.

Years

Between: -

Subjects

remove_circle_outline
remove_circle_outline
remove_circle_outline
remove_circle_outline
remove_circle_outline
remove_circle_outline
remove_circle_outline
remove_circle_outline

Journals

Article Types

Countries / Regions

Search Results (30)

Search Parameters:
Keywords = high chlorine concentration exposure

Order results
Result details
Results per page
Select all
Export citation of selected articles as:
27 pages, 3785 KB  
Article
Comprehensive Analysis of Chlorine-Induced Aging in High-Density Polyethylene: Insights into Structural, Thermal, and Mechanical Degradation Mechanisms
by Elena-Emilia Sirbu, Maria Tănase, Alin Diniță, Cătălina Călin, Gheorghe Brănoiu and Ionuț Banu
Polymers 2026, 18(1), 14; https://doi.org/10.3390/polym18010014 - 21 Dec 2025
Abstract
This study investigates chlorine-induced aging of high-density polyethylene (HDPE) through a 3 × 3 factorial matrix combining three temperatures (20, 40, 60 °C) and three chlorine concentrations (5, 10, 20 ppm) over 45 days. Tensile tests revealed progressive embrittlement, with elongation at break [...] Read more.
This study investigates chlorine-induced aging of high-density polyethylene (HDPE) through a 3 × 3 factorial matrix combining three temperatures (20, 40, 60 °C) and three chlorine concentrations (5, 10, 20 ppm) over 45 days. Tensile tests revealed progressive embrittlement, with elongation at break decreasing sharply under severe aging; samples exposed to 60 °C and 20 ppm exhibited premature brittle failure despite peak stresses remaining near ~22 MPa. XRD results showed a reduction in crystallinity from 67.07% (reference) to 61.06–61.31% under the most aggressive conditions, accompanied by a decrease in crystallite size from 5.60 nm to 2.10–2.50 nm. FTIR analysis confirmed oxidation through increased carbonyl absorption at 1716 cm−1 and new bands at 1608–1635 cm−1. TGA revealed substantial thermal deterioration, with T5% falling from 450 °C (reference) to 327 °C at 60 °C/20 ppm, along with an additional degradation peak at 398 °C. DSC showed a melting temperature decrease from 136.32 °C to 131.67 °C and an increase in crystallinity from 41.07% (unexposed sample) to 59.19% (60 °C/20 ppm). Statistical analysis of the results established that degradation is governed by different dominant factors depending on the measured property: Chlorine concentration was found to be the dominant factor for XRD crystallinity and thermal decomposition T5%, confirming that surface structural damage and early molecular weight loss are driven primarily by chlorine-induced oxidation. Conversely, DSC crystallinity was governed primarily by temperature, reflecting thermally driven molecular reorganization within the bulk material. Overall, chlorine exposure, amplified by temperature, accelerates chemical oxidation, structural degradation, and mechanical embrittlement, reducing the long-term reliability of HDPE in chlorinated water systems. The findings provide critical data for predicting the service life and informing material selection for HDPE components used in high-temperature or high-chlorine water distribution systems. Full article
(This article belongs to the Special Issue Functional Polymer Composites: Synthesis and Application)
Show Figures

Figure 1

13 pages, 8294 KB  
Article
Occurrence, Homologue Profiles and Risk Assessment of Short- and Medium-Chain Chlorinated Paraffins in Edible Vegetable Oils
by Yu Lu, Nan Wu, Lirong Gao, Lei Zhang, Tingting Zhou, Pei Cao, Jinyao Chen and Pingping Zhou
Foods 2025, 14(23), 3988; https://doi.org/10.3390/foods14233988 - 21 Nov 2025
Viewed by 390
Abstract
Dietary intake is the major route of human exposure to fat-soluble and persistent chlorinated paraffins (CPs), which tend to accumulate in lipid-rich foods such as edible vegetable oils. This study investigated the levels of short-chain (SCCPs) and medium-chain chlorinated paraffins (MCCPs) in commercially [...] Read more.
Dietary intake is the major route of human exposure to fat-soluble and persistent chlorinated paraffins (CPs), which tend to accumulate in lipid-rich foods such as edible vegetable oils. This study investigated the levels of short-chain (SCCPs) and medium-chain chlorinated paraffins (MCCPs) in commercially available vegetable oils and assessed their potential health risks. The concentrations of SCCPs and MCCPs in 29 commercial edible vegetable oils were analyzed using comprehensive two-dimensional gas chromatography coupled with electron capture negative ionization mass spectrometry (GC × GC-ECNI-MS). Dietary exposure levels were estimated through probabilistic assessment integrating analytical results with dietary consumption data from the Chinese Total Diet Study (2017–2020). The margin of exposure (MOE) approach was employed for risk characterization. The average concentrations of SCCPs and MCCPs were 112 ng/g and 139 ng/g, respectively. The highest SCCP and MCCP concentration were found in sesame oil and peanut oil, respectively. Overall, MCCPs levels were generally higher than SCCPs. The estimated daily intakes (EDIs) of SCCPs and MCCPs were 56.06 and 73.63 ng/kg bw/d on average, with high consumers (P95) exposed to 180.91 and 230.49 ng/kg bw/d, respectively. Corresponding MOE at P95 were 1.27 × 104 for SCCPs and 1.56 × 105 for MCCPs. The current SCCPs and MCCPs dietary intake originated from edible vegetable oils did not pose a significant health risk. This study provides the first probabilistic exposure assessment of CPs in Chinese edible vegetable oils, offering current contamination profiles. Full article
(This article belongs to the Section Food Quality and Safety)
Show Figures

Figure 1

23 pages, 1872 KB  
Article
The Indoor Environment During Swimming Competitions and Its Impact on Construction Materials: Airborne Trichloramine as a Degradation Factor
by Małgorzata Kieszkowska-Krzewicka, Katarzyna Ratajczak, Katarzyna Peta and Robert Artur Cichowicz
Appl. Sci. 2025, 15(22), 12040; https://doi.org/10.3390/app152212040 - 12 Nov 2025
Viewed by 594
Abstract
Swimming is one of the most popular forms of recreational sport worldwide, recommended for people of all ages as a healthy activity. While numerous studies have focused on the impact of indoor air quality on the health of pool users, relatively few have [...] Read more.
Swimming is one of the most popular forms of recreational sport worldwide, recommended for people of all ages as a healthy activity. While numerous studies have focused on the impact of indoor air quality on the health of pool users, relatively few have addressed how specific airborne parameters in indoor swimming facilities affect the durability of construction materials. This article analyzes the current state of knowledge on the influence of the pool indoor environment on structural reliability, with trichloramine (NCl3) emphasized as a degradation factor. Indoor pool environments are classified as chemically aggressive, due to elevated air temperature (~30 °C), high humidity (often exceeding 60%), and the presence of volatile chlorine compounds released from disinfected water. Our case study demonstrates that during swimming competitions, the average concentration of airborne NCl3 reached a value of 900 µg/m3, with peaks up to 1200 µg/m3, i.e., about ten times higher than on typical usage days. The median trichloramine concertation during the competition was 1071 µg/m3. Such exposure conditions accelerate corrosion processes in stainless steels and other building materials, reducing service life and requiring targeted monitoring and preventive maintenance. Based on the findings, recommendations are provided regarding material selection, highlighting the importance of surface texture, ventilation strategies, and protective measures tailored to periods of intensive facility use. Full article
(This article belongs to the Special Issue Surface Metrology in Advanced and Precision Manufacturing)
Show Figures

Figure 1

14 pages, 3552 KB  
Article
Service Performance Evaluation Model of Marine Concrete Based on Physical Information Neural Network
by Shiqi Wang, Haidong Cheng, Peihan Kong, Bo Zhang and Fuyuan Gong
Buildings 2025, 15(17), 3209; https://doi.org/10.3390/buildings15173209 - 5 Sep 2025
Cited by 1 | Viewed by 619
Abstract
In this paper, an intelligent simulation method for chloride ion diffusion behavior in marine concrete is established based on a physical information neural network. The dimensionless constraint equation is constructed to solve the influence of different physical parameter dimensions on the generalization ability [...] Read more.
In this paper, an intelligent simulation method for chloride ion diffusion behavior in marine concrete is established based on a physical information neural network. The dimensionless constraint equation is constructed to solve the influence of different physical parameter dimensions on the generalization ability of the model. The performance of the simulation method is verified by field measured data. The influence of different exposure ages and chloride ion diffusion coefficients on chloride ion diffusion behavior is quantified. The temporal and spatial distribution characteristics of chlorine ion (C) in concrete under a multi-dimensional diffusion state are analyzed, and the reliability model is further constructed to evaluate the degradation law of the service performance of marine concrete. The results show that the dimensionless physical information neural network model can effectively simulate the diffusion behavior and spatial–temporal distribution of C in marine concrete. The maximum error between the predicted value and the experimental value obtained by the method proposed in this paper is less than 15%. The dimension problem of high-order nonlinear equations can be solved by Non-PINN, with the maximum error value less than 5%. The spatial–temporal distributions of C on different exposed surfaces under a multi-dimensional diffusion state are independent of each other. The service performance of marine concrete will increase with an increase in slag content and protective layer thickness, and decrease with an increase in surface chloride ion concentration. Full article
(This article belongs to the Section Building Structures)
Show Figures

Figure 1

11 pages, 723 KB  
Article
Anthropogenic Release of Per- and Polyfluoroalkyl Substances into Surface Water Systems: Distribution Characteristics and Environmental Persistence Analysis
by Miaomiao Sun and Yuqian Li
Water 2025, 17(11), 1589; https://doi.org/10.3390/w17111589 - 24 May 2025
Cited by 1 | Viewed by 930
Abstract
In view of the issues including the incomplete identification of alternatives and difficulty in tracing pollution sources in PFAS pollution monitoring in surface water, this study took typical surface waters with intensive human activities as the object to perform PFAS screening. A nontarget [...] Read more.
In view of the issues including the incomplete identification of alternatives and difficulty in tracing pollution sources in PFAS pollution monitoring in surface water, this study took typical surface waters with intensive human activities as the object to perform PFAS screening. A nontarget analysis based on high-resolution mass spectrometry was developed, coupled with a modified solid phase extraction pretreatment method, to achieve the comprehensive screening of 12 legacy carboxylic acids and sulfonic acids, as well as 2 novel alternatives in water. Surface water samples were collected from typical functional areas of human activity to reveal the spatial differential distribution of PFAS concentrations. The long-chain PFASs showed a high detected concentration, among which PFOS, PFUnDA, and PFOA concentrations were especially high in urban complex pollution areas, while PFDA, PFOS, and PFOA were the main components in agricultural areas. The two exposure patterns showed a certain degree of differentiation, which may be related to different pollution sources. PFASs with a long carbon chain, especially chlorine-substituted sulfonic acid, are high-persistent-risk substances. This study provided the data basis for the prevention and control of PFAS pollution in surface water, and supported the treatment of emerging pollutants in the region. Full article
Show Figures

Figure 1

20 pages, 1636 KB  
Article
Field Comparison of Active and Passive Soil Gas Sampling Techniques for VOC Monitoring at Contaminated Sites
by Raffaella Borrelli, Alessandra Cecconi, Alessandro Oldani, Federico Fuin, Renata Emiliani, Fabrizio Cacciari, Antonella Vecchio, Camilla Lanari, Federico Villani, Guido Bonfedi, Donatella Giacopetti, Renato Baciocchi and Iason Verginelli
Environments 2025, 12(5), 141; https://doi.org/10.3390/environments12050141 - 26 Apr 2025
Viewed by 933
Abstract
This study presented a comprehensive comparison of soil gas sampling methodologies to monitor volatile organic compounds (VOCs) at two industrial sites in northern Italy. Utilizing active sampling techniques, such as stainless-steel canisters, vacuum bottles, and sorbent tubes, alongside passive methods like low-density polyethylene [...] Read more.
This study presented a comprehensive comparison of soil gas sampling methodologies to monitor volatile organic compounds (VOCs) at two industrial sites in northern Italy. Utilizing active sampling techniques, such as stainless-steel canisters, vacuum bottles, and sorbent tubes, alongside passive methods like low-density polyethylene (PE) membranes, sorbent pens, and Waterloo Membrane Samplers (WMS), the research examines their effectiveness under varied environmental conditions. Five field campaigns were conducted in two areas of the industrial sites characterized by BTEX and chlorinated solvent contamination. The results highlighted that active sampling, while expensive, provides real-time, high-resolution VOC concentration data, often outperforming passive methods for heavier compounds (e.g., hexachlorobutadiene). However, using the active systems in certain campaigns, challenges such as high soil humidity or atmospheric air infiltration were observed, resulting in an underestimation of the soil gas concentrations. Passive sampling systems demonstrated cost-effective, efficient alternatives, offering consistent spatial and temporal coverage. These methods showed alignment with active techniques for lighter compounds (e.g., TCE and BTEX) but faced limitations in sorbent saturation and equilibrium time for heavier VOCs (e.g., hexachlorobutadiene), requiring adjustments in exposure duration to enhance accuracy. PE samplers provided results comparable to active methods, especially for BTEX and TCE, while WMS and sorbent pens exhibited lower sensitivity for certain analytes. This underscores the importance of optimizing sampler configurations and deployment strategies. The findings emphasize the value of integrating active and passive approaches to achieve robust VOC assessments in heterogeneous subsurface environments. Full article
Show Figures

Figure 1

15 pages, 18466 KB  
Article
Human Health Risk Assessment of Chlorinated Hydrocarbons in Groundwater Based on Multi-Pathway Analysis
by Yidi Wang, Guilan Li, Xiaohan Li, Ye Yang, Kaifang Ding, Shilu Xing, Yilong Zhang and Luxing Zhang
Toxics 2024, 12(12), 894; https://doi.org/10.3390/toxics12120894 - 9 Dec 2024
Cited by 2 | Viewed by 2188
Abstract
The rapid development of the global chemical industry has led to widespread groundwater contamination, with frequent pollution incidents posing severe threats to water safety. However, there has been insufficient assessment of the health risks posed by chlorinated hydrocarbon contamination in groundwater around chemical [...] Read more.
The rapid development of the global chemical industry has led to widespread groundwater contamination, with frequent pollution incidents posing severe threats to water safety. However, there has been insufficient assessment of the health risks posed by chlorinated hydrocarbon contamination in groundwater around chemical industrial parks. This study evaluates the chlorinated hydrocarbon contamination in groundwater at a chemical park and conducts a multi-pathway health risk assessment, identifying the key risk pollutants. In addition, sensitivity analysis of the primary exposure pathways was performed using the Monte Carlo method. The results indicate severe exceedance of pollutant concentrations with widespread diffusion. Carcinogenic risks were mainly driven by vinyl chloride, whose oral cancer slope factor was significantly higher than that of other substances, while non-carcinogenic risks were dominated by trichloro-ethylene, which had the lowest reference dose. Both carcinogenic and non-carcinogenic risks through the drinking water pathway accounted for approximately 90% of the total risk, whereas the risk contribution from dermal contact was negligible. Although boiling water can partially reduce the risks, its effect on high-concentration pollutants is limited. Additionally, sensitivity analysis showed that pollutant concentration was the primary influencing factor for risk values, followed by exposure duration. The findings of this study provide a scientific basis for effectively formulating pollution control measures and ensuring the drinking water safety of nearby residents. Full article
(This article belongs to the Section Exposome Analysis and Risk Assessment)
Show Figures

Figure 1

16 pages, 4650 KB  
Article
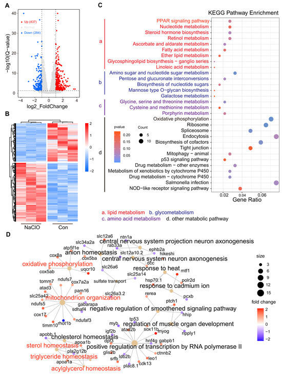
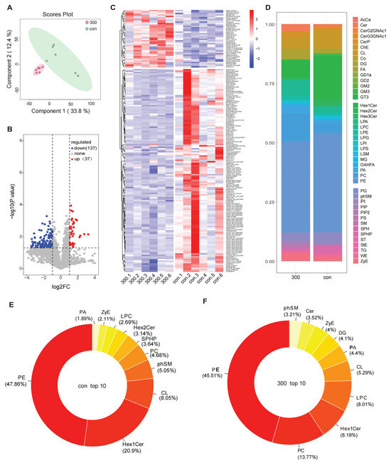
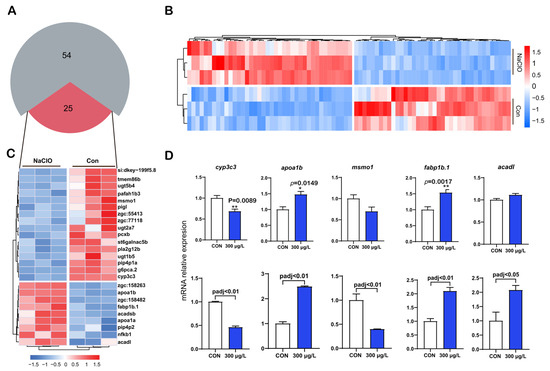
Sodium Hypochlorite (NaClO) Disturbed Lipid Metabolism in Larval Zebrafish (Danio rerio), as Revealed by Lipidomics and Transcriptomics Analyses
by Wen Wang, Hua Yang, Xingning Xiao, Qu Chen, Wentao Lv, Lingyan Ma, Chanlin Fang, Yuanxiang Jin and Yingping Xiao
Toxics 2024, 12(10), 718; https://doi.org/10.3390/toxics12100718 - 30 Sep 2024
Cited by 2 | Viewed by 1578
Abstract
Sodium hypochlorite (NaClO) has been widely utilized since the initial outbreak of coronavirus disease (COVID-19). The widespread use of NaClO means that it can directly enter aquatic ecosystems through wastewater discharge. In this study, we analyzed the expression of PPAR-γ, FAS, [...] Read more.
Sodium hypochlorite (NaClO) has been widely utilized since the initial outbreak of coronavirus disease (COVID-19). The widespread use of NaClO means that it can directly enter aquatic ecosystems through wastewater discharge. In this study, we analyzed the expression of PPAR-γ, FAS, and ACC1, which significantly increased in larval zebrafish following exposure to 300 μg/L NaClO for 7 days. Additionally, we examined the effects of high concentrations of NaClO on zebrafish through non-targeted lipidomics and transcriptomics. A total of 44 characteristic lipid molecules were identified using non-targeted lipidomics; an absolute quantitative analysis revealed that the contents of these subclasses of lipids decreased significantly following exposure to 300 μg/L NaClO for 7 days. The levels of triglyceride (TG), phosphatidylethanolamines (PE), and diglyceride (DG) were particularly affected. Transcriptomic analysis revealed that exposure to 300 μg/L NaClO could significantly disrupt global gene transcription in larval zebrafish. Interestingly, more than 700 differentially expressed genes (DEGs) were identified, primarily associated with lipid metabolism and glycometabolism pathways. Overall, our study provided new insights into the toxicological effects of chlorine-containing disinfectants in aquatic organisms. Full article
(This article belongs to the Section Novel Methods in Toxicology Research)
Show Figures

Graphical abstract

13 pages, 9113 KB  
Article
Experimental Study on the Chlorine-Induced Corrosion and Blister Formation of Steel Pipes Coated with Modified Polyethylene Powder
by Myung Kue Lee, Dongchan Kim and Min Ook Kim
Polymers 2024, 16(17), 2415; https://doi.org/10.3390/polym16172415 - 26 Aug 2024
Cited by 2 | Viewed by 1925
Abstract
In this study, chlorine-induced corrosion and blister formation on steel pipes (SPs) coated with modified polyethylene powder (MPP) were evaluated through various tests, including chlorine exposure, wet immersion, and temperature gradient experiments. The results confirmed that the extent of corrosion and iron leaching [...] Read more.
In this study, chlorine-induced corrosion and blister formation on steel pipes (SPs) coated with modified polyethylene powder (MPP) were evaluated through various tests, including chlorine exposure, wet immersion, and temperature gradient experiments. The results confirmed that the extent of corrosion and iron leaching varied with the coating type as expected. In batch leaching tests, no corrosion was observed on modified polyethylene-coated steel pipes (MPCSPs) within a chlorine concentration range of 0 mg/L to 10 mg/L; similarly, there were no significant changes in specimen weight or iron levels. In contrast, the control group with uncoated SPs exhibited significant iron leaching and corrosion, a trend consistent in sequential leaching experiments. SEM analysis after a month of chlorine exposure revealed no significant corrosion on MPCSPs, and SEM-EDX confirmed no major changes in the carbon bond structure, indicating resistance to high chlorine concentrations. Comparative analysis of wet immersion and temperature gradient tests between MPCSP and conventional epoxy-coated SP (ECSP) specimens revealed that MPCSPs did not develop blisters even after 100 days of immersion, whereas ECSPs began showing blisters as early as 50 days. In temperature gradient tests, MPCSPs showed no blisters after 100 days, while ECSPs exhibited severe internal coating layer blisters. Full article
(This article belongs to the Special Issue Polymer Composites in Municipal Solid Waste Landfills)
Show Figures

Figure 1

13 pages, 3626 KB  
Article
Discovering Halite Traces on a Victim’s Clothing through a Forensic Geoscience Analytical Approach: A Suspicious Case in Italy
by Marcelo da Silveira Tortolero Araujo Lourenço, Rosa Maria Di Maggio, Chiara Germinario, Celestino Grifa, Francesco Izzo, Alessio Langella and Mariano Mercurio
Forensic Sci. 2024, 4(3), 396-408; https://doi.org/10.3390/forensicsci4030024 - 5 Aug 2024
Viewed by 2256
Abstract
This suspect case focuses on investigating the presence of halite (NaCl) crystals on the clothing of a deceased individual to determine whether they resulted from immersion in seawater or residual absorption after immersion (i.e., the crystals were left on the clothing after contact [...] Read more.
This suspect case focuses on investigating the presence of halite (NaCl) crystals on the clothing of a deceased individual to determine whether they resulted from immersion in seawater or residual absorption after immersion (i.e., the crystals were left on the clothing after contact with the victim’s wet body). Thirteen clothing samples were collected from various garments worn by the victim and were subjected to optical stereomicroscopy, Scanning Electron Microscopy (SEM), coupled with Energy Dispersive Spectroscopy (EDS), and Simultaneous Thermal Analysis (STA). Optical stereomicroscopy revealed numerous white-colored, vitreous, and greasy luster microcrystals dispersed between fabric fibers, with higher concentrations observed near the hem seams and metal rivets. These microcrystals exhibited predominantly cubic and irregular morphologies. Additionally, sandy particles and organic elements, such as plant fragments and micro seashells, were detected, indicative of coastal environment exposure. SEM-EDS analysis confirmed the presence mainly of sodium and chlorine in stoichiometric ratios consistent with halite, with crystals exhibiting amorphous, needle-shaped, or cubic morphologies. Furthermore, STA analysis identified weight loss events attributed to organic decomposition and halite decomposition at high temperatures, corroborating SEM-EDS findings. The distribution and characteristics of halite crystals, along with other trace elements, support the hypothesis of immersion in seawater while wearing clothing. Specifically, the higher concentrations of halite crystals near thicker fabric portions and metal rivets suggest slower drying rates and longer evaporation times, indicative of immersion rather than residual absorption after swimming. This finding not only helps in determining the victim’s exposure to seawater but also establishes a methodology for distinguishing between different sources of halite residue on clothing. Overall, the comprehensive mineralogical characterization of halite crystals on clothing samples, using best practices of forensic mineralogy, provides valuable forensic insights related to the circumstances that led to the victim’s death. This approach aided investigators in reconstructing the sequence of events, enhancing the accuracy of forensic reconstructions. Moreover, this study contributes to the broader field of forensic geoscience by demonstrating the practical applications of mineralogical analysis in criminal investigations, potentially guiding future research and improving investigative techniques in similar cases. Full article
(This article belongs to the Special Issue The Role of Forensic Geology in Criminal Investigations)
Show Figures

Figure 1

16 pages, 5829 KB  
Article
Identification of Airborne Particle Types and Sources at a California School Using Electron Microscopy
by Jeff Wagner, Rosemary Castorina, Kazukiyo Kumagai, McKenna Thompson, Rebecca Sugrue, Elizabeth M. Noth, Asa Bradman and Susan Hurley
Atmosphere 2023, 14(11), 1702; https://doi.org/10.3390/atmos14111702 - 20 Nov 2023
Cited by 3 | Viewed by 2205
Abstract
We conducted a pilot study to investigate air quality indoors in two classrooms and outdoors on the school grounds in a California community with historically high PM2.5 (fine particulate matter, diameter < 2.5 μm). We used computer-controlled scanning electron microscopy of passive [...] Read more.
We conducted a pilot study to investigate air quality indoors in two classrooms and outdoors on the school grounds in a California community with historically high PM2.5 (fine particulate matter, diameter < 2.5 μm). We used computer-controlled scanning electron microscopy of passive samples to identify major PM types, which were used to help interpret continuous PM2.5 and black carbon sensor data. The five major PM types were sodium salt particles with sulfur, calcium, or chlorine; aluminosilicate dusts; carbonaceous combustion agglomerates; biogenic particles; and metal-rich particles. Based on morphological evidence of water droplets, the salt particles are hypothesized to be secondary aerosols formed via the reaction of sodium chloride fog droplets with sulfur from regional sources. The carbonaceous agglomerates had unusual morphologies consistent with low-temperature combustion and smoke from open-burning activities observed nearby. The passive PM sampler and continuous sensor results indicated lower concentrations in the classroom equipped with an air cleaner. Passive samples collected in one classroom exhibited enhanced PM10–2.5 crustal particles and PM2.5 metal particles, suggesting a potential local PM source in that room. Future study designs that enable longer passive sampling times would reduce detection limits and sample contamination concerns. The determination of major airborne particle types in a given environment makes this technique a useful and unique community exposure assessment tool, even in these limited-duration (48 h) deployments. Full article
(This article belongs to the Special Issue Chemical and Morphological Characterization of Atmospheric Aerosols)
Show Figures

Figure 1

16 pages, 4470 KB  
Article
Impact of Long-Term Exposure to High Chlorine and to Low pH Solutions during Chlorine Regeneration of Ammonia-Loaded Zeolite
by Roberto Martin Narbaitz, Tianguang Zhang, Grace Oluwatomisin Akerele, Majid Sartaj and Jason Downey
Minerals 2023, 13(10), 1247; https://doi.org/10.3390/min13101247 - 23 Sep 2023
Cited by 2 | Viewed by 1950
Abstract
An earlier study has shown that chlorine solutions were capable of effectively regenerating an ammonium-loaded zeolite column; however, the chlorine concentrations were high (1000 mg Cl2/L), and for two hours of the regeneration cycle, the pH was approximately 3. This led [...] Read more.
An earlier study has shown that chlorine solutions were capable of effectively regenerating an ammonium-loaded zeolite column; however, the chlorine concentrations were high (1000 mg Cl2/L), and for two hours of the regeneration cycle, the pH was approximately 3. This led to concerns regarding the long-term durability of the zeolite. The objective of this study is to investigate the durability of a zeolite by conducting long-term batch exposure tests using (a) high concentration chlorine solutions and (b) low pH solutions. Particle size analysis, SEM images, N2 gas adsorption tests, FTIR characterization and batch loading tests showed that 35-day exposure to 1000 mg Cl2/L solutions did not significantly impact the zeolite studied. This chlorine exposure is equivalent to 840,000 ppm-h, which is three orders of magnitude higher than the values recommended by the supplier. The 90-day-long low pH exposure tests showed that pH = 4 solutions only slightly impacted the zeolite’s characteristics and ammonium uptake; however, the pH = 3 exposure led to discernable changes, and the pH = 2 exposure led to an even greater impact. At pH = 2, there was a breakdown of some external part of the zeolite particles, leading to a 7.1-fold increase in the fines and a 56% reduction in the ammonium uptake. The decrease in the ammonium uptake was proportional to the percent of fines. Full article
Show Figures

Graphical abstract

28 pages, 3985 KB  
Article
Intracellular Fate of the Photosensitizer Chlorin e4 with Different Carriers and Induced Metabolic Changes Studied by 1H NMR Spectroscopy
by Martina Vermathen, Tobias Kämpfer, Jean-Marc Nuoffer and Peter Vermathen
Pharmaceutics 2023, 15(9), 2324; https://doi.org/10.3390/pharmaceutics15092324 - 15 Sep 2023
Cited by 3 | Viewed by 1836
Abstract
Porphyrinic photosensitizers (PSs) and their nano-sized polymer-based carrier systems are required to exhibit low dark toxicity, avoid side effects, and ensure high in vivo tolerability. Yet, little is known about the intracellular fate of PSs during the dark incubation period and how it [...] Read more.
Porphyrinic photosensitizers (PSs) and their nano-sized polymer-based carrier systems are required to exhibit low dark toxicity, avoid side effects, and ensure high in vivo tolerability. Yet, little is known about the intracellular fate of PSs during the dark incubation period and how it is affected by nanoparticles. In a systematic study, high-resolution magic angle spinning NMR spectroscopy combined with statistical analyses was used to study the metabolic profile of cultured HeLa cells treated with different concentrations of PS chlorin e4 (Ce4) alone or encapsulated in carrier systems. For the latter, either polyvinylpyrrolidone (PVP) or the micelle-forming polyethylene glycol (PEG)-polypropylene glycol triblock copolymer Kolliphor P188 (KP) were used. Diffusion-edited spectra indicated Ce4 membrane localization evidenced by Ce4 concentration-dependent chemical shift perturbation of the cellular phospholipid choline resonance. The effect was also visible in the presence of KP and PVP but less pronounced. The appearance of the PEG resonance in the cell spectra pointed towards cell internalization of KP, whereas no conclusion could be drawn for PVP that remained NMR-invisible. Multivariate statistical analyses of the cell spectra (PCA, PLS-DA, and oPLS) revealed a concentration-dependent metabolic response upon exposure to Ce4 that was attenuated by KP and even more by PVP. Significant Ce4-concentration-dependent alterations were mainly found for metabolites involved in the tricarboxylic acid cycle and the phosphatidylcholine metabolism. The data underline the important protective role of the polymeric carriers following cell internalization. Moreover, to our knowledge, for the first time, the current study allowed us to trace intracellular PS localization on an atomic level by NMR methods. Full article
(This article belongs to the Section Gene and Cell Therapy)
Show Figures

Graphical abstract

13 pages, 3110 KB  
Article
Impact of Chlorine Dioxide on Pathogenic Waterborne Microorganisms Occurring in Dental Chair Units
by Theresa Isabella Maria Krüger, Susann Herzog, Alexander Mellmann and Thorsten Kuczius
Microorganisms 2023, 11(5), 1123; https://doi.org/10.3390/microorganisms11051123 - 26 Apr 2023
Cited by 8 | Viewed by 3216
Abstract
Bacterial contamination is a problem in dental unit water lines with the consequence of implementing regular disinfection. In this study, the short-term impact of chlorine dioxide (ClO2) treatment was investigated on the microorganisms Legionella pneumophila and L. anisa, Pseudomonas aeruginosa [...] Read more.
Bacterial contamination is a problem in dental unit water lines with the consequence of implementing regular disinfection. In this study, the short-term impact of chlorine dioxide (ClO2) treatment was investigated on the microorganisms Legionella pneumophila and L. anisa, Pseudomonas aeruginosa, Escherichia coli, and Staphylococcus aureus. The environmental background was proven as an important factor regarding the tolerance to 0.4 mg/L ClO2 as saline and phosphate-buffered saline resulted in a higher bacterial reduction than tap water. Gram-positive microorganisms demonstrated higher robustness to ClO2 than Gram-negative, and microorganisms adapted to tap water showed increased stability compared to cultured cells. At high densities, substantial numbers of bacteria were able to withstand disinfection, whereby the use of 4.6 mg/L ClO2 increased the inactivation rate. A massive cell decrease occurred within the first 5 minutes with subsequent plateau formation or slowed cell reduction upon further exposure. This biphasic kinetics cannot be explained by a ClO2 depletion effect alone, because the probability of bacterial subpopulations with increased tolerance should be taken into account, too. Our results prove high disinfection efficiency to microorganisms that were rather found in correlation to the level of bacterial contamination and background solutions than the chosen concentration for ClO2 treatment itself. Full article
(This article belongs to the Section Public Health Microbiology)
Show Figures

Figure 1

11 pages, 2215 KB  
Article
Impacts of Chlorine on the Change of Chlorophyll Fluorescence Spectrum to Phaeodactylum tricornutum
by Na Li, Shimeng Chen, Jun Yang, Jun Song and Yongxin Song
Analytica 2023, 4(2), 102-112; https://doi.org/10.3390/analytica4020009 - 11 Apr 2023
Cited by 3 | Viewed by 3898
Abstract
Chlorine-containing disinfectants have been widely used all over the world to prevent COVID-19. However, little is known about the potential risk of chlorine-containing disinfectants in the marine environment. Phaeodactylum tricornutum (P. tricornutum) is a typical marine economic diatom, often used as [...] Read more.
Chlorine-containing disinfectants have been widely used all over the world to prevent COVID-19. However, little is known about the potential risk of chlorine-containing disinfectants in the marine environment. Phaeodactylum tricornutum (P. tricornutum) is a typical marine economic diatom, often used as an effective biomarker in ecotoxicology research. Here, the present study has investigated the effect of different effective chlorine concentrations on photosynthesis of P. tricornutum by chlorophyll fluorescence spectroscopy. Results have demonstrated that chlorine exposure promoted the chlorophyll fluorescence intensity at initial stage (24 h), suggesting that a large amount of energy is emitted in the form of fluorescence. However, the chlorophyll fluorescence intensity could not be detected under the high effective chlorine concentrations (6.7 × 10−3, 1.0 × 10−2, 1.3 × 10−2 and 1.7 × 10−2 mg L−1) after 48 h, indicating that the chlorine had high toxicity leading to the death of microalgae. In addition, the emission spectra of P. tricornutum were determined to contain two distinct fluorescence peaks representing the core antenna of photosystem II (685 nm) and the photosystem I complexes (710 nm) in the control group. The fluorescence emission peak value at 685 nm is significantly lower than the peak value at 710 nm in the control group, whereas chlorine treatments were opposite. It can be concluded that microalgae can regulate the distribution of excitation energy between the two photosystems to ensure that algae can utilize light energy. The result also found that the peak position of fluorescence emission spectra has a blue shift in all of NaClO treatments. The fluorescence intensity of microalgae excited at 467 nm was lower than that at 439 nm in chlorine treatments, illustrating chlorophyll b antenna was more easily damaged than chlorophyll a antenna. Our findings are providing new insights into the changing mechanism of chlorophyll fluorescence on P. tricornutum under chlorine stress and valuable data for risk assessment of marine environments. Full article
Show Figures

Graphical abstract

Back to TopTop