Sodium Hypochlorite (NaClO) Disturbed Lipid Metabolism in Larval Zebrafish (Danio rerio), as Revealed by Lipidomics and Transcriptomics Analyses
Abstract
1. Introduction
2. Materials and Methods
2.1. Reagents and Chemicals
2.2. Zebrafish Maintenance and Spawning
2.3. Embryonic Exposure
2.4. Physiological Index Analysis
2.5. Gene Expression Analyses
2.6. Nontargeted Absolute Quantitative Lipidomic Analysis
2.7. Transcriptomic Analysis
2.8. Statistical Analysis
3. Results
3.1. Effects of NaClO Exposure on the Physical Index
3.2. Effects of NaClO Exposure on Gene Transcription Related to Energy Metabolism
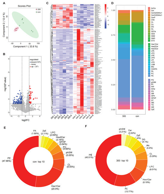
3.3. Lipidomic Analysis of Larval Zebrafish Exposed to NaClO
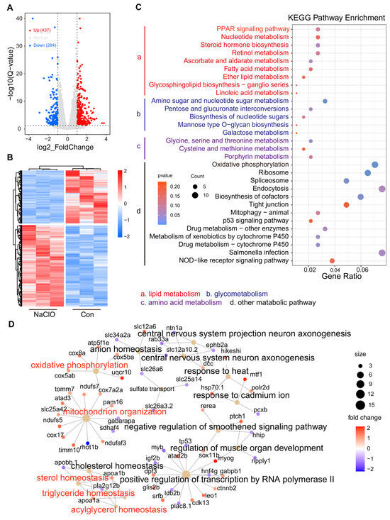
3.4. Transcriptomic Analysis after Exposure to NaClO
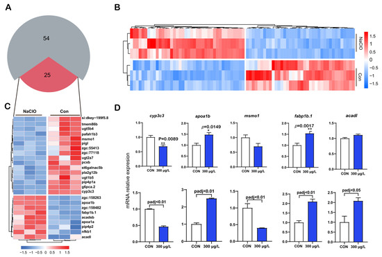
3.5. Enrichment of Genes Related to Lipid Metabolism and Transcriptome Verification
4. Discussion
5. Conclusions
Supplementary Materials
Author Contributions
Funding
Institutional Review Board Statement
Informed Consent Statement
Data Availability Statement
Conflicts of Interest
References
- Viana Martins, C.P.; Xavier, C.S.F.; Cobrado, L. Disinfection methods against SARS-CoV-2: A systematic review. J. Hosp. Infect. 2022, 119, 84–117. [Google Scholar] [CrossRef]
- Adibhatla, R.M.; Hatcher, J.F.; Dempsey, R.J. Lipids and lipidomics in brain injury and diseases. AAPS J. 2006, 8, E314–E321. [Google Scholar] [CrossRef]
- Cutler, D.; Miller, G. The role of public health improvements in health advances: The twentieth-century united states. Demography 2005, 42, 1–22. [Google Scholar] [CrossRef]
- Wang, J.; Duan, H.; Liang, C.; Sun, H.; Zhang, J.; Shen, J.; Zhang, L. Key Points of the Program for Disinfection Technology in Special Places During the Coronavirus Disease-2019 (COVID-19) Outbreak. China CDC Wkly. 2020, 2, 140–142. [Google Scholar] [CrossRef]
- Lu, J.; Guo, J. Disinfection spreads antimicrobial resistance. Science 2021, 371, 474. [Google Scholar] [CrossRef]
- Zhang, H.; Tang, W.; Chen, Y.; Yin, W. Disinfection threatens aquatic ecosystems. Science 2020, 368, 146–147. [Google Scholar] [CrossRef]
- Chu, W.; Fang, C.; Deng, Y.; Xu, Z. Intensified disinfection amid COVID-19 pandemic poses potential risks to water quality and safety. Environ. Sci. Technol. 2021, 55, 4084–4086. [Google Scholar] [CrossRef]
- Li, S.; Jiang, Y.; Sun, Q.; Coffin, S.; Chen, L.; Qiao, K.; Gui, W.; Zhu, G. Tebuconazole induced oxidative stress related hepatotoxicity in adult and larval zebrafish (Danio rerio). Chemosphere 2020, 241, 125129. [Google Scholar] [CrossRef]
- Sedlak, D.L.; von Gunten, U. Chemistry. The chlorine dilemma. Science 2011, 331, 42–43. [Google Scholar] [CrossRef]
- Zeituni, E.M.; Farber, S.A. Studying Lipid Metabolism and Transport During Zebrafish Development. Methods Mol. Biol. 2016, 1451, 237–255. [Google Scholar]
- Carnevali, O.; Notarstefano, V.; Olivotto, I.; Graziano, M.; Gallo, P.; Di Marco Pisciottano, I.; Vaccari, L.; Mandich, A.; Giorgini, E.; Maradonna, F. Dietary administration of EDC mixtures: A focus on fish lipid metabolism. Aquat. Toxicol. 2017, 185, 95–104. [Google Scholar] [CrossRef] [PubMed]
- Guan, Y.; Gao, J.; Zhang, Y.; Chen, S.; Yuan, C.; Wang, Z. Effects of bisphenol A on lipid metabolism in rare minnow Gobiocypris rarus. Comp. Biochem. Physiol. Part C Toxicol. Pharmacol. 2016, 179, 144–149. [Google Scholar] [CrossRef]
- Li, D.; Huang, Y.; Gao, S.; Chen, L.; Zhang, M.; Du, Z. Sex-specific alterations of lipid metabolism in zebrafish exposed to polychlorinated biphenyls. Chemosphere 2019, 221, 768–777. [Google Scholar] [CrossRef] [PubMed]
- Weng, Y.; Huang, Z.; Wu, A.; Yu, Q.; Lu, H.; Lou, Z.; Lu, L.; Bao, Z.; Jin, Y. Embryonic toxicity of epoxiconazole exposure to the early life stage of zebrafish. Sci. Total Environ. 2021, 778, 146407. [Google Scholar] [CrossRef] [PubMed]
- Ning, L.J.; He, A.Y.; Lu, D.L.; Li, J.M.; Qiao, F.; Li, D.L.; Zhang, M.L.; Chen, L.Q.; Du, Z.Y. Nutritional background changes the hypolipidemic effects of fenofibrate in Nile tilapia (Oreochromis niloticus). Sci. Rep. 2017, 7, 41706. [Google Scholar] [CrossRef]
- Weil, C.; Lefèvre, F.; Bugeon, J. Characteristics and metabolism of different adipose tissues in fish. Rev. Fish Biol. Fish. 2012, 23, 157–173. [Google Scholar] [CrossRef]
- Yan, J.; Liao, K.; Wang, T.; Mai, K.; Xu, W.; Ai, Q. Dietary Lipid Levels Influence Lipid Deposition in the Liver of Large Yellow Croaker (Larimichthys crocea) by Regulating Lipoprotein Receptors, Fatty Acid Uptake and Triacylglycerol Synthesis and Catabolism at the Transcriptional Level. PLoS ONE 2015, 10, e0129937. [Google Scholar] [CrossRef]
- Ma, L.; Tao, S.; Song, T.; Lyu, W.; Li, Y.; Wang, W.; Shen, Q.; Ni, Y.; Zhu, J.; Zhao, J.; et al. Clostridium butyricum and carbohydrate active enzymes contribute to the reduced fat deposition in pigs. Imeta 2024, 3, e160. [Google Scholar] [CrossRef] [PubMed]
- Jiang, J.; Chen, L.; Wu, S.; Lv, L.; Liu, X.; Wang, Q.; Zhao, X. Effects of difenoconazole on hepatotoxicity, lipid metabolism and gut microbiota in zebrafish (Danio rerio). Environ. Pollut. 2020, 265, 114844. [Google Scholar] [CrossRef]
- Hao, W.; Zhang, Y.; Xie, Y.; Guo, B.; Chang, J.; Li, J.; Xu, P.; Wang, H. Myclobutanil accumulation, transcriptional alteration, and tissue injury in lizards (Eremias argus) treated with myclobutanil enantiomers. Ecotoxicol. Environ. Saf. 2019, 171, 247–255. [Google Scholar] [CrossRef]
- Braun, J.M. Early-life exposure to EDCs: Role in childhood obesity and neurodevelopment. Nat. Rev. Endocrinol. 2017, 13, 161–173. [Google Scholar] [CrossRef]
- Heindel, J.J.; Blumberg, B.; Cave, M.; Machtinger, R.; Mantovani, A.; Mendez, M.A.; Nadal, A.; Palanza, P.; Panzica, G.; Sargis, R.; et al. Metabolism disrupting chemicals and metabolic disorders. Reprod. Toxicol. 2017, 68, 3–33. [Google Scholar] [CrossRef]
- Wu, A.; Yu, Q.; Lu, H.; Lou, Z.; Zhao, Y.; Luo, T.; Fu, Z.; Jin, Y. Developmental toxicity of procymidone to larval zebrafish based on physiological and transcriptomic analysis. Comp. Biochem. Physiol. C Toxicol. Pharmacol. 2021, 248, 109081. [Google Scholar] [CrossRef] [PubMed]
- Fang, C.; Fang, L.; Di, S.; Yu, Y.; Wang, X.; Wang, C.; Jin, Y. Characterization of N-(1,3-dimethylbutyl)-N′-phenyl-p-phenylenediamine (6PPD)-induced cardiotoxicity in larval zebrafish (Danio rerio). Sci. Total Environ. 2023, 882, 163595. [Google Scholar] [CrossRef]
- Bootorabi, F.; Manouchehri, H.; Changizi, R.; Barker, H.; Palazzo, E.; Saltari, A.; Parikka, M.; Pincelli, C.; Aspatwar, A. Zebrafish as a Model Organism for the Development of Drugs for Skin Cancer. Int. J. Mol. Sci. 2017, 18, 1550. [Google Scholar] [CrossRef]
- Shen, R.; Yu, Y.; Lan, R.; Yu, R.; Yuan, Z.; Xia, Z. The cardiovascular toxicity induced by high doses of gatifloxacin and ciprofloxacin in zebrafish. Environ. Pollut. 2019, 254, 112861. [Google Scholar] [CrossRef] [PubMed]
- Arman, S.; Isisag Ucuncu, S. Cardiac toxicity of acrolein exposure in embryonic zebrafish (Danio rerio). Environ. Sci. Pollut. Res. Int. 2020, 27, 22423–22433. [Google Scholar] [CrossRef] [PubMed]
- Zhao, Y.; Fang, C.; Jin, C.; Bao, Z.; Yang, G.; Jin, Y. Catechin from green tea had the potential to decrease the chlorpyrifos induced oxidative stress in larval zebrafish (Danio rerio). Pestic. Biochem. Physiol. 2022, 182, 105028. [Google Scholar] [CrossRef] [PubMed]
- Fang, C.; Di, S.; Yu, Y.; Qi, P.; Wang, X.; Jin, Y. 6PPD induced cardiac dysfunction in zebrafish associated with mitochondrial damage and inhibition of autophagy processes. J. Hazard. Mater. 2024, 471, 134357. [Google Scholar] [CrossRef]
- Westerfield, M. The Zebrafish Book: A Guide for the Laboratory Use of Danio (Brachydanio) rerio; University of Oregon Press: Eugene, OR, USA, 1993. [Google Scholar]
- Fang, L.; Fang, C.; Di, S.; Yu, Y.; Wang, C.H.; Wang, X.; Jin, Y. Oral exposure to tire rubber-derived contaminant 6PPD and 6PPD-quinone induce hepatotoxicity in mice. Sci. Total Environ. 2023, 869, 161836. [Google Scholar] [CrossRef] [PubMed]
- Ma, L.; Lyu, W.; Song, Y.; Chen, K.; Lv, L.; Yang, H.; Wang, W.; Xiao, Y. Anti-Inflammatory Effect of Clostridium butyricum-Derived Extracellular Vesicles in Ulcerative Colitis: Impact on Host microRNAs Expressions and Gut Microbiome Profiles. Mol. Nutr. Food Res. 2023, 67, e2200884. [Google Scholar] [CrossRef] [PubMed]
- Cantor, J.R.; Abu-Remaileh, M.; Kanarek, N.; Freinkman, E.; Gao, X.; Louissaint, A.; Lewis, C.A., Jr.; Sabatini, D.M. Physiologic Medium Rewires Cellular Metabolism and Reveals Uric Acid as an Endogenous Inhibitor of UMP Synthase. Cell 2017, 169, 258–272.e217. [Google Scholar] [CrossRef] [PubMed]
- Bao, Z.; Zhao, Y.; Wu, A.; Lou, Z.; Lu, H.; Yu, Q.; Fu, Z.; Jin, Y. Sub-chronic carbendazim exposure induces hepatic glycolipid metabolism disorder accompanied by gut microbiota dysbiosis in adult zebrafish (Daino rerio). Sci. Total Environ. 2020, 739, 140081. [Google Scholar] [CrossRef]
- Wang, Y.; Teng, M.; Wang, D.; Yan, J.; Miao, J.; Zhou, Z.; Zhu, W. Enantioselective bioaccumulation following exposure of adult zebrafish (Danio rerio) to epoxiconazole and its effects on metabolomic profile as well as genes expression. Environ. Pollut. 2017, 229, 264–271. [Google Scholar] [CrossRef] [PubMed]
- Mu, X.; Chai, T.; Wang, K.; Zhu, L.; Huang, Y.; Shen, G.; Li, Y.; Li, X.; Wang, C. The developmental effect of difenoconazole on zebrafish embryos: A mechanism research. Environ. Pollut. 2016, 212, 18–26. [Google Scholar] [CrossRef] [PubMed]
- Sun, L.; Li, J.; Zuo, Z.; Chen, M.; Wang, C. Chronic exposure to paclobutrazol causes hepatic steatosis in male rockfish Sebastiscus marmoratus and the mechanism involved. Aquat. Toxicol. 2013, 126, 148–153. [Google Scholar] [CrossRef] [PubMed]
- Ducheix, S.; Lobaccaro, J.M.A.; Martin, P.G.; Guillou, H. Liver X Receptor: An oxysterol sensor and a major player in the control of lipogenesis. Chem. Phys. Lipids 2011, 164, 500–514. [Google Scholar] [CrossRef] [PubMed]
- Cho, H.K.; Kong, H.J.; Nam, B.H.; Kim, W.J.; Noh, J.K.; Lee, J.H.; Kim, Y.-O.; Cheong, J. Molecular cloning and characterization of olive flounder (Paralichthys olivaceus) peroxisome proliferator-activated receptor gamma. Gen. Comp. Endocrinol. 2009, 163, 251–258. [Google Scholar] [CrossRef]
- Cole, M.; Lindeque, P.; Fileman, E.; Halsband, C.; Galloway, T.S. The impact of polystyrene microplastics on feeding, function and fecundity in the marine copepod Calanus helgolandicus. Environ. Sci. Technol. 2015, 49, 1130–1137. [Google Scholar] [CrossRef]
- Capitão, A.M.F.; Lopes-Marques, M.S.; Ishii, Y.; Ruivo, R.; Fonseca, E.S.S.; Páscoa, I.; Jorge, R.P.; Barbosa, M.A.G.; Hiromori, Y.; Miyagi, T.; et al. Evolutionary Exploitation of Vertebrate Peroxisome Proliferator-Activated Receptor γ by Organotins. Environ. Sci. Technol. 2018, 52, 13951–13959. [Google Scholar] [CrossRef] [PubMed]
- Hill, A.J.; Teraoka, H.; Heideman, W.; Peterson, R.E. Zebrafish as a Model Vertebrate for Investigating Chemical Toxicity. Toxicol. Sci. 2005, 86, 6–19. [Google Scholar] [CrossRef] [PubMed]
- Sato, K.; Kamada, T. Regulation of bile acid, cholesterol, and fatty acid synthesis in chicken primary hepatocytes by different concentrations of T0901317, an agonist of liver X receptors. Comp. Biochem. Physiol. A Mol. Integr. Physiol. 2011, 158, 201–206. [Google Scholar] [CrossRef]
- Li, M.; Zhu, M.; Chai, W.; Wang, Y.; Song, Y.; Liu, B.; Cai, C.; Song, Y.; Sun, X.; Xue, P.; et al. Determination of the Heterogeneity of Intramuscular Fat and Visceral Adipose Tissue From Dezhou Donkey by Lipidomics and Transcriptomics Profiling. Front. Nutr. 2021, 8, 746684. [Google Scholar] [CrossRef] [PubMed]
- Zhang, W.; Song, Y.; Chai, T.; Liao, G.; Zhang, L.; Jia, Q.; Qian, Y.; Qiu, J. Lipidomics perturbations in the brain of adult zebrafish (Danio rerio) after exposure to chiral ibuprofen. Sci. Total Environ. 2020, 713, 136565. [Google Scholar] [CrossRef] [PubMed]
- Jungnickel, H.; Potratz, S.; Baumann, S.; Tarnow, P.; von Bergen, M.; Luch, A. Identification of lipidomic biomarkers for coexposure to subtoxic doses of benzo[a]pyrene and cadmium: The toxicological cascade biomarker approach. Environ. Sci. Technol. 2014, 48, 10423–10431. [Google Scholar] [CrossRef]
- Zhang, Y.; Liu, Y.; Li, L.; Wei, J.; Xiong, S.; Zhao, Z. High resolution mass spectrometry coupled with multivariate data analysis revealing plasma lipidomic alteration in ovarian cancer in Asian women. Talanta 2016, 150, 88–96. [Google Scholar] [CrossRef]
- Petersen, M.C.; Shulman, G.I. Roles of Diacylglycerols and Ceramides in Hepatic Insulin Resistance. Trends Pharmacol. Sci. 2017, 38, 649–665. [Google Scholar] [CrossRef]
- Zhao, F.; Zhang, M.; Guo, M.; Duan, M.; Zheng, J.; Chen, X.; Liu, Y.; Qiu, L. Effects of sublethal concentration of metamifop on hepatic lipid metabolism in adult zebrafish (Danio rerio). Aquat. Toxicol. 2021, 238, 105938. [Google Scholar] [CrossRef] [PubMed]
- Martinez, R.; Codina, A.E.; Barata, C.; Tauler, R.; Pina, B.; Navarro-Martin, L. Transcriptomic effects of tributyltin (TBT) in zebrafish eleutheroembryos. A functional benchmark dose analysis. J. Hazard. Mater. 2020, 398, 122881. [Google Scholar] [CrossRef]
- Wang, Y.; Weng, Y.; Lv, L.; Wang, D.; Yang, G.; Jin, Y.; Wang, Q. Transgenerational effects of co-exposure to cadmium and carbofuran on zebrafish based on biochemical and transcriptomic analyses. J. Hazard. Mater. 2022, 439, 129644. [Google Scholar] [CrossRef]
- Xu, S.; Yu, Y.; Qin, Z.; Wang, C.; Hu, Q.; Jin, Y. Effects of 2-ethylhexyl diphenyl phosphate exposure on the glucolipid metabolism and cardiac developmental toxicity in larval zebrafish based on transcriptomic analysis. Comp. Biochem. Physiol. C Toxicol. Pharmacol. 2023, 267, 109578. [Google Scholar] [CrossRef] [PubMed]
- Bruce, K.D.; Zsombok, A.; Eckel, R.H. Lipid Processing in the Brain: A Key Regulator of Systemic Metabolism. Front. Endocrinol. 2017, 8, 60. [Google Scholar] [CrossRef] [PubMed]
- Laprairie, R.B.; Denovan-Wright, E.M.; Wright, J.M. Subfunctionalization of peroxisome proliferator response elements accounts for retention of duplicated fabp1 genes in zebrafish. BMC. Evol. Biol. 2016, 16, 147. [Google Scholar] [CrossRef] [PubMed]
- Han, Z.; Wang, Q.; Fu, J.; Chen, H.; Zhao, Y.; Zhou, B.; Gong, Z.; Wei, S.; Li, J.; Liu, H.; et al. Multiple bio-analytical methods to reveal possible molecular mechanisms of developmental toxicity in zebrafish embryos/larvae exposed to tris(2-butoxyethyl) phosphate. Aquat. Toxicol. 2014, 150, 175–181. [Google Scholar] [CrossRef]
- Porseryd, T.; Volkova, K.; Reyhanian Caspillo, N.; Kallman, T.; Dinnetz, P.; Porsh Hallstrom, I. Persistent Effects of Developmental Exposure to 17alpha-Ethinylestradiol on the Zebrafish (Danio rerio) Brain Transcriptome and Behavior. Front. Behav. Neurosci. 2017, 11, 69. [Google Scholar] [CrossRef] [PubMed]
- Wong, R.Y.; Oxendine, S.E.; Godwin, J. Behavioral and neurogenomic transcriptome changes in wild-derived zebrafish with fluoxetine treatment. BMC Genom. 2013, 14, 348. [Google Scholar] [CrossRef] [PubMed]
- Esteves, A.; Knoll-Gellida, A.; Canclini, L.; Silvarrey, M.C.; André, M.; Babin, P.J. Fatty acid-binding proteins have the potential to channel dietary fatty acids into enterocyte nuclei. J. Lipid Res. 2016, 57, 219–232. [Google Scholar] [CrossRef]
- Houten, S.M.; Wanders, R.J. A general introduction to the biochemistry of mitochondrial fatty acid beta-oxidation. J. Inherit. Metab. Dis. 2010, 33, 469–477. [Google Scholar] [CrossRef] [PubMed]






| Biochemical Indicators | NaClO (μg/L) | |||
|---|---|---|---|---|
| Con | 30 | 100 | 300 | |
| TC (mmol/gprot) | 0.0811 ± 0.0021 | 0.0779 ± 0.0011 | 0.0824 ± 0.0022 | 0.0773 ± 0.0018 |
| TG (mmol/gprot) | 0.0125 ± 0.0014 | 0.0127 ± 0.0006 | 0.0094 ± 0.0007 | 0.0101 ± 0.0014 |
| Glucose (mmol/gprot) | 0.1439 ± 0.0052 | 0.1524 ± 0.0119 | 0.1207 ± 0.0213 * | 0.1264 ± 0.0187 * |
| Pyruvate (μmol/gprot) | 0.0034 ± 0.0011 | 0.0043 ± 0.0020 | 0.0023 ± 0.0002 | 0.0013 ± 0.0001 ** |
| LDL (mmol/gprot) | 0.0478 ± 0.0028 | 0.0546 ± 0.0017 | 0.0514 ± 0.0014 | 0.0489 ± 0.0008 |
Disclaimer/Publisher’s Note: The statements, opinions and data contained in all publications are solely those of the individual author(s) and contributor(s) and not of MDPI and/or the editor(s). MDPI and/or the editor(s) disclaim responsibility for any injury to people or property resulting from any ideas, methods, instructions or products referred to in the content. |
© 2024 by the authors. Licensee MDPI, Basel, Switzerland. This article is an open access article distributed under the terms and conditions of the Creative Commons Attribution (CC BY) license (https://creativecommons.org/licenses/by/4.0/).
Share and Cite
Wang, W.; Yang, H.; Xiao, X.; Chen, Q.; Lv, W.; Ma, L.; Fang, C.; Jin, Y.; Xiao, Y. Sodium Hypochlorite (NaClO) Disturbed Lipid Metabolism in Larval Zebrafish (Danio rerio), as Revealed by Lipidomics and Transcriptomics Analyses. Toxics 2024, 12, 718. https://doi.org/10.3390/toxics12100718
Wang W, Yang H, Xiao X, Chen Q, Lv W, Ma L, Fang C, Jin Y, Xiao Y. Sodium Hypochlorite (NaClO) Disturbed Lipid Metabolism in Larval Zebrafish (Danio rerio), as Revealed by Lipidomics and Transcriptomics Analyses. Toxics. 2024; 12(10):718. https://doi.org/10.3390/toxics12100718
Chicago/Turabian StyleWang, Wen, Hua Yang, Xingning Xiao, Qu Chen, Wentao Lv, Lingyan Ma, Chanlin Fang, Yuanxiang Jin, and Yingping Xiao. 2024. "Sodium Hypochlorite (NaClO) Disturbed Lipid Metabolism in Larval Zebrafish (Danio rerio), as Revealed by Lipidomics and Transcriptomics Analyses" Toxics 12, no. 10: 718. https://doi.org/10.3390/toxics12100718
APA StyleWang, W., Yang, H., Xiao, X., Chen, Q., Lv, W., Ma, L., Fang, C., Jin, Y., & Xiao, Y. (2024). Sodium Hypochlorite (NaClO) Disturbed Lipid Metabolism in Larval Zebrafish (Danio rerio), as Revealed by Lipidomics and Transcriptomics Analyses. Toxics, 12(10), 718. https://doi.org/10.3390/toxics12100718

