Sign in to use this feature.

Years

Between: -

Subjects

remove_circle_outline
remove_circle_outline
remove_circle_outline
remove_circle_outline
remove_circle_outline
remove_circle_outline
remove_circle_outline

Journals

remove_circle_outline
remove_circle_outline

Article Types

Countries / Regions

remove_circle_outline
remove_circle_outline
remove_circle_outline
remove_circle_outline
remove_circle_outline

Search Results (324)

Search Parameters:
Keywords = hexokinase

Order results
Result details
Results per page
Select all
Export citation of selected articles as:
21 pages, 3444 KB  
Article
The Wheat Nucleoredoxin TaNRX1-2D Gene Ameliorates Salt Tolerance in Wheat (Triticum aestivum L.)
by Jianfei Zhou, Xiling Chang, Yaning Bu, Tianqi Song, Ling Kang, Yan Dong, Xinpeng Lei, Yuxin Wang, Xiaoxing Wang, Jiandong Ren, Jishan Xiang, Dongsheng Chen and Xiaoke Zhang
Plants 2026, 15(1), 146; https://doi.org/10.3390/plants15010146 - 4 Jan 2026
Viewed by 212
Abstract
Wheat is one of the most important crops contributing to global food and nutritional security. However, the gradual increase in soil salt content significantly impairs wheat growth and development, ultimately resulting in reduced yields. Therefore, enhancing the salt tolerance of wheat is of [...] Read more.
Wheat is one of the most important crops contributing to global food and nutritional security. However, the gradual increase in soil salt content significantly impairs wheat growth and development, ultimately resulting in reduced yields. Therefore, enhancing the salt tolerance of wheat is of significant importance. Salt stress commonly induces oxidative stress in plants, and nucleoredoxin (NRX) has been shown to effectively maintain redox homeostasis under stress conditions. However, the functional role and molecular mechanism of the NRX gene in regulating salt tolerance in wheat remain to be elucidated. The results of this study demonstrated that TaNRX1-2D homologous overexpression (OE) lines exhibited significantly enhanced tolerance to salt stress. The survival rate and antioxidant enzyme activities (including superoxide dismutase and catalase) in the OE lines were higher than those in the wild type (WT). In contrast, the levels of superoxide anion (O2), hydrogen peroxide (H2O2), and malondialdehyde (MDA) in the OE lines were markedly lower than those in the WT. Conversely, the RNA interference (RNAi) lines displayed opposing trends. The results of yeast one-hybrid (Y1H) and dual luciferase assays (D-LUC) demonstrated that the TaERD15L-3B transcription factor positively regulated the expression of the TaNRX1-2D gene by binding to the ABRERATCAL cis-acting element in the TaNRX1-2D promoter. Through luciferase complementation assay (LCA), bimolecular fluorescence complementation (BiFC) assay, and a “mutation capture strategy”, it was found that TaNRX1-2D (C54, 327S) interacted with TaCAT2-B, indicating that TaCAT2-B was the target protein of TaNRX1-2D. The results of data-independent acquisition (DIA) proteomics analysis indicated that TaNRX1-2D may mediate salt tolerance in wheat through the positive regulation of nsLTP protein abundance and the negative regulation of hexokinase protein abundance. In general, the TaERD15L-3B/TaNRX1-2D regulatory module played a crucial role in conferring salt tolerance in wheat. This study provided an important theoretical basis and identified a potential gene target for developing salt-tolerant wheat varieties through molecular breeding approaches. Full article
Show Figures

Figure 1

17 pages, 3587 KB  
Article
Brassinolide Alleviates Maize Silk Growth Under Water Deficit by Reprogramming Sugar Metabolism and Enhancing Antioxidant Defense
by Jinrong Xu, Zhicheng Cheng, Li Dai, Wangjing Li, Liyuan Chen, Gatera Anicet, Yi Yu and Youhong Song
Plants 2026, 15(1), 139; https://doi.org/10.3390/plants15010139 - 3 Jan 2026
Viewed by 247
Abstract
Reproductive-stage drought arrests silk elongation, causing a greater anthesis-silking interval and subsequent kernel loss in maize. Exogenous brassinolide (BR) is known to increase drought tolerance; however, its influence on silk growth under water deficit remains unresolved. Here, we subjected maize to drought before [...] Read more.
Reproductive-stage drought arrests silk elongation, causing a greater anthesis-silking interval and subsequent kernel loss in maize. Exogenous brassinolide (BR) is known to increase drought tolerance; however, its influence on silk growth under water deficit remains unresolved. Here, we subjected maize to drought before tassel emergence (V13) and then applied foliar BR at concentrations of 0, 0.1, 0.5, or 1 mg mL−1, with distilled water-sprayed plants serving as controls. Silk elongation under water-deficit stress was partially restored by 0.1 and 0.5 mg mL−1 BR but suppressed by 1 mg mL−1, with 0.5 mg mL−1 increasing silk length by 2.9-fold compared to the stress control, recovering it to 26.5% of the well-watered level. This protection was underpinned by elevated antioxidant capacity (POD, SOD, and CAT by 31–77%, 12–46%, and 20–33%, respectively) and a 25–76% rise in proline relative to the distilled water-sprayed, which collectively curtailed oxidative damage, as evidenced by 36–67% reductions in O2 and H2O2 levels and a 24% decrease in MDA content. Critically, BR reprogrammed sugar metabolism: sucrose phosphate synthase (SPS) activity declined, while sucrose synthase (SS-I) and vacuolar invertase (VIN) activities surged, thereby shifting carbon partitioning from sucrose toward hexoses to sustain energy supply for silk growth. Genome-wide RNA-seq identified 6171 upregulated and 3295 downregulated genes, significantly enriched in 20 pathways, including starch/sucrose metabolism, glycolysis/gluconeogenesis, and phenylpropanoid biosynthesis. The expression of key genes, including sucrose invertase (INV) and hexokinase (HK), was significantly upregulated by 2.4- to 8.7-fold and 2.3- to 4.0-fold, respectively, compared to the distilled water-sprayed control. This multi-level analysis demonstrates that BR mitigates drought-induced silk growth arrest by orchestrating antioxidant defense, osmotic regulation, and metabolic reprogramming into a coordinated network, providing mechanistic insights into brassinosteroid-mediated reproductive stress adaptation in maize. Full article
Show Figures

Figure 1

24 pages, 876 KB  
Review
Evolution of Biosensors and Current State-of-the-Art Applications in Diabetes Control
by Yahya Waly, Abdullah Hussain, Abdulrahman Al-Majmuei, Mohammad Alatoom, Ahmed J. Alaraibi, Ahmed Alaysereen and G. Roshan Deen
Biosensors 2026, 16(1), 39; https://doi.org/10.3390/bios16010039 - 3 Jan 2026
Viewed by 591
Abstract
Diabetes is a chronic metabolic disorder that poses a growing global health challenge, currently affecting nearly 500 million people. Over the past four decades, the rising prevalence of diabetes has highlighted the urgent need for innovations in monitoring and management. Traditional enzymatic methods, [...] Read more.
Diabetes is a chronic metabolic disorder that poses a growing global health challenge, currently affecting nearly 500 million people. Over the past four decades, the rising prevalence of diabetes has highlighted the urgent need for innovations in monitoring and management. Traditional enzymatic methods, including those using glucose oxidase, glucose dehydrogenase, and hexokinase, are widely adopted due to their specificity and relative ease of use. However, they are hindered by issues of instability, environmental sensitivity, and interference from other biomolecules. Non-enzymatic sensors, which employ metals and nanomaterials for the direct oxidation of glucose, offer an attractive alternative. These platforms demonstrate higher sensitivity and cost-effectiveness, though they remain under refinement for routine use. Non-invasive glucose detection represents a futuristic leap in diabetes care. By leveraging alternative biofluids such as saliva, tears, sweat, and breath, these methods promise enhanced patient comfort and compliance. Nonetheless, their limited sensitivity continues to challenge widespread adoption. Looking forward, the integration of nanotechnology, wearable biosensors, and artificial intelligence paves the way for personalized, affordable, and patient-centered diabetes management, marking a transformative era in healthcare. This review explores the evolution of glucose monitoring, from early chemical assays to advanced state-of-the-art nanotechnology-based approaches. Full article
(This article belongs to the Section Biosensors and Healthcare)
Show Figures

Figure 1

20 pages, 1546 KB  
Review
Advances in the Regulatory Mechanism of Enzymes Involved in Soluble Sugar Metabolism in Fruits
by Zixin Meng, Weiming Li, Guodi Huang, Xiang Li, Riwang Li, Yongsen Chen, Shixing Luo, Limei Guo, Yingying Tang, Yujuan Tang, Yu Zhang, Xiaowei Ma and Li Li
Plants 2026, 15(1), 138; https://doi.org/10.3390/plants15010138 - 3 Jan 2026
Viewed by 341
Abstract
Soluble sugars are key determinants of fruit quality, directly influencing sensory attributes such as sweetness and flavor, as well as nutritional value and texture. Their content and composition are precisely regulated by sugar-metabolizing enzymes. Key enzymes, including invertase (INV), sucrose phosphate synthase (SPS), [...] Read more.
Soluble sugars are key determinants of fruit quality, directly influencing sensory attributes such as sweetness and flavor, as well as nutritional value and texture. Their content and composition are precisely regulated by sugar-metabolizing enzymes. Key enzymes, including invertase (INV), sucrose phosphate synthase (SPS), sucrose synthase (SUS), fructokinase (FRK), and hexokinase (HXK), play pivotal roles in these processes. However, a systematic and in-depth analysis of their regulatory mechanisms is currently lacking, which hinders a comprehensive understanding of the regulatory network governing fruit sugar metabolism. This review employs bibliometric analysis to systematically examine research trends in fruit sugar metabolism. Furthermore, it synthesizes recent advances in the coordinated regulatory mechanisms from the perspectives of transcriptional regulation, epigenetic modifications, and signal transduction, aiming to provide a clearer framework for future research. At the transcriptional level, transcription factor families such as MYB, WRKY, NAC, and MADS-box achieve precise regulation of sugar metabolism-related genes by specifically binding to the promoters of their target genes. Regarding epigenetic regulation, mechanisms including histone modifications, non-coding RNAs, and DNA methylation influence the expression of sugar-metabolizing enzymes at the post-transcriptional level by modulating chromatin accessibility or mRNA stability. Signaling pathways integrate hormonal signals (e.g., ABA, ethylene), environmental signals (e.g., temperature, light), and sugar-derived signals into the regulatory network, forming complex feedback mechanisms. These regulatory mechanisms not only directly affect sugar accumulation in fruits but also participate in fruit quality formation by modulating processes such as cell turgor pressure and carbon allocation. By integrating recent findings on transcriptional regulation, epigenetics, and signaling pathways, this review provides a theoretical foundation for fruit quality improvement and targeted breeding. Full article
(This article belongs to the Section Horticultural Science and Ornamental Plants)
Show Figures

Figure 1

50 pages, 1412 KB  
Review
Curcumin Rewires the Tumor Metabolic Landscape: Mechanisms and Clinical Prospects
by Dingya Sun, Dun Hu, Jialu Wang, Xin Li, Jun Peng and Shan Wang
Nutrients 2026, 18(1), 53; https://doi.org/10.3390/nu18010053 - 23 Dec 2025
Viewed by 668
Abstract
Metabolic reprogramming is a fundamental hallmark and a key driver of malignant tumors. By reshaping glucose, lipid, and amino acid metabolism, as well as mitochondrial function, it sustains the abnormal proliferation and survival of tumor cells, making it a crucial target for anti-tumor [...] Read more.
Metabolic reprogramming is a fundamental hallmark and a key driver of malignant tumors. By reshaping glucose, lipid, and amino acid metabolism, as well as mitochondrial function, it sustains the abnormal proliferation and survival of tumor cells, making it a crucial target for anti-tumor therapy. Curcumin, a natural multi-target compound, exhibits unique advantages in intervening in tumor metabolic reprogramming due to its low toxicity and broad-spectrum regulatory properties. In various tumor models, it can directly modulate the activity of key glycolytic enzymes, such as hexokinase 2, lactate dehydrogenase A, and pyruvate kinase M2, as well as transporters like glucose transporter 1. Furthermore, it inhibits the expression of proteins related to lipid metabolism, including fatty acid synthase and stearoyl-CoA desaturase 1, while also intervening in amino acid metabolic networks, such as glutaminase and branched-chain amino acid transaminase. Additionally, curcumin targets mitochondrial function and reactive oxygen species balance, creating multi-dimensional intervention effects through various pathways, including the induction of ferroptosis by regulating the SLC7A11/GPX4 axis and modulating gut microbiota metabolism. Its mechanism of action involves the synergistic regulation of key signaling pathways, including phosphoinositide 3-kinase/Akt, NF-κB, AMP-activated protein kinase, and hypoxia-inducible factor-1alpha. Furthermore, its specific effect profile demonstrates significant dependency on cell type and tumor model. This article systematically reviews the regulatory effects of curcumin on these critical metabolic processes and pathways in tumor metabolic reprogramming, revealing its molecular mechanisms in disrupting tumor growth and progression by targeting energy and biosynthetic metabolism. These findings provide a significant theoretical foundation and a preclinical research perspective for the development of natural antitumor drugs based on metabolic regulation, as well as for optimizing combination therapy strategies. Full article
(This article belongs to the Section Phytochemicals and Human Health)
Show Figures

Figure 1

19 pages, 697 KB  
Review
Glucose Metabolism Modulation as a Strategy to Enhance Cancer Radiotherapy
by Shuaining Gao, Xiaochang Liu, Shi Chen and Pingkun Zhou
Metabolites 2025, 15(12), 793; https://doi.org/10.3390/metabo15120793 - 12 Dec 2025
Viewed by 864
Abstract
A systematic literature review of the PubMed database, filtering for publication dates up to and including October 2025, was conducted to identify relevant studies on glucose metabolism and radiotherapy. Radioresistance poses a major therapeutic challenge, in which tumor-associated glucose metabolic reprogramming, characterized by [...] Read more.
A systematic literature review of the PubMed database, filtering for publication dates up to and including October 2025, was conducted to identify relevant studies on glucose metabolism and radiotherapy. Radioresistance poses a major therapeutic challenge, in which tumor-associated glucose metabolic reprogramming, characterized by the Warburg effect, supports cellular energy requirements and contributes to radioresistance by facilitating DNA repair and promoting survival pathways. Targeting pivotal glycolytic enzymes, such as hexokinase (HK) and pyruvate kinase M2 (PKM2), and integrating radiotherapy with metabolic modulators have been shown to improve radiosensitivity. Special emphasis is placed on how these interventions remodel the tumor microenvironment and modulate antitumor immunity—emerging factors that influence therapeutic efficacy. This review highlights mechanistic insights and potential therapeutic targets for the development of effective radiosensitization strategies. Full article
(This article belongs to the Section Endocrinology and Clinical Metabolic Research)
Show Figures

Figure 1

19 pages, 1820 KB  
Article
The Placental Stress Code: Lymphocyte Proliferation, Immune and Metabolic Enzyme Shifts Reveal Oxidative Stress in Preeclampsia and Preeclampsia with Gestational Diabetes Mellitus
by Usha Rani Balu, Ramasamy Vasantharekha, Hannah P. Priyanka, Rahul S. Nair, Gaurav Mudgal and Seetharaman Barathi
Reprod. Med. 2025, 6(4), 43; https://doi.org/10.3390/reprodmed6040043 - 9 Dec 2025
Viewed by 498
Abstract
Background: Preeclampsia (PE) and gestational diabetes mellitus (GDM) are complex pregnancy disorders characterized by hypertension, proteinuria, increased blood glucose levels, and metabolic dysfunction. Methods: We investigated lymphocyte proliferation, immune function, key antioxidants, and metabolic and mitochondrial enzyme activities in women with PE and [...] Read more.
Background: Preeclampsia (PE) and gestational diabetes mellitus (GDM) are complex pregnancy disorders characterized by hypertension, proteinuria, increased blood glucose levels, and metabolic dysfunction. Methods: We investigated lymphocyte proliferation, immune function, key antioxidants, and metabolic and mitochondrial enzyme activities in women with PE and PE with GDM compared to normotensive pregnant (NP) controls. Lymphocyte proliferation was assessed following phytohemagglutinin (PHA) stimulation at varying concentrations (0.5, 2.5, and 5 µg/mL). Activities of key antioxidant enzymes, metabolic enzymes, and mitochondrial enzymes were measured. Other stress markers, including nitric oxide (NO) production and lipid peroxidation (TBARS), along with acetylcholine esterase (AChE) activity, and proinflammatory cytokine assays (IL-6 and TNF-α) were also evaluated from the PHA-induced lymphocytes. Results: Lymphocyte proliferation in response to PHA was significantly increased in PE and PE with GDM groups compared to NP, although low-dose PHA (0.5 and 2.5 µg/mL) moderately enhanced proliferation in NP. IL-6 and TNF-α levels were notably elevated in both disease groups. Antioxidant activities of SOD, GST, GPx and AChE, Citrate synthase, Cytochrome c oxidase, and NO production were significantly reduced in PE and PE with GDM, while hexokinase activity involved in glycolysis was elevated in both groups. Further, TBARS levels were elevated in the disease groups, particularly in PE with GDM. Conclusions: The findings arise from a clinical cross-sectional study and highlight significant immune alterations, oxidative stress, and mitochondrial impairment in PE and PE with GDM. The observed elevation in proinflammatory cytokines further underscore the role of immune activation in the pathogenesis of these complications, emphasizing the integrated immunometabolic shifts identified in this study, as potential molecular indicators for early intervention. Full article
(This article belongs to the Collection Recent Advances in Preeclampsia)
Show Figures

Graphical abstract

17 pages, 2307 KB  
Article
Proteome Analysis of Spermathecal Fluid and Seminal Plasma Reveals the Mechanism of Sperm Storage in Amphioctopus Fangsiao
by Xiaojie Sun, Jiantao Yao, Zexin Huang, Yan Li, Qihao Luo, Weijun Wang, Guohua Sun, Xiaohui Xu, Zan Li, Bin Li, Yanwei Feng and Jianmin Yang
Animals 2025, 15(23), 3495; https://doi.org/10.3390/ani15233495 - 4 Dec 2025
Viewed by 396
Abstract
The development of males and females of the cephalopod Amphioctopus fangsiao is asynchronous. The male produces sperm after maturity for storage in a spermatophore prior to mating. After mating, the sperm enter the female spermatheca for storage until ovulation occurs, a period that [...] Read more.
The development of males and females of the cephalopod Amphioctopus fangsiao is asynchronous. The male produces sperm after maturity for storage in a spermatophore prior to mating. After mating, the sperm enter the female spermatheca for storage until ovulation occurs, a period that lasts for 8 months. This is a biologically uncommon phenomenon because sperm cells generally fail to maintain their ability to fertilize for a long time after being ejaculated. However, the molecular mechanisms of this phenomenon are still not clear. Sperm cells are stored in the male spermatophore and the female spermatheca, each of which provides a suitable environment. To determine the molecular basis of the sperm storage mechanisms in A. fangsiao, protein profiles from spermathecal fluid and seminal plasma were characterized separately using mass spectrometry-based proteomics. The antioxidant enzymes superoxide dismutase (SOD), glutathione S-transferase (GST), and Thioredoxin (Trx), and the glycolytic enzymes lactate dehydrogenase (LDH), hexokinase (HK), pyruvate dehydrogenase kinase (PDK), and ATP synthase were significantly enriched in the spermathecal fluid. Catalase (CAT), glyceraldehyde-3-phosphate dehydrogenase (GAPDH), triosephosphate isomerase (TIM), phosphoglycerate kinase (PGK), and Chitinase were significantly enriched in the seminal plasma. The antimicrobial proteins transforming growth factor beta regulator 1 (TBRG1) and interleukin enhancer binding factor 2 (ILF2) and the extracellular matrix-related proteins transforming growth factor beta induced protein (TGFBIp) and thrombospondin type-1 domain-containing protein 4 (THSD4) were also significantly expressed in the spermathecal fluid. These proteins may be crucial for successful long-term sperm storage. We measured the activities of four antioxidant enzymes based on the proteomic results, supporting the antioxidant mechanism during the sperm storage process. This study enhances our understanding of the sperm storage ability of A. fangsiao. Full article
(This article belongs to the Section Aquatic Animals)
Show Figures

Figure 1

18 pages, 3279 KB  
Article
Resveratrol Targets Glycolytic Enzymes HK II and PKM2 to Promote Concurrent Apoptotic and Necrotic Cell Death in Malignant Melanoma
by Yeji Lee, Sang-Han Lee, Dongsic Choi, Hae-Seon Nam, Ki Dam Kim, Min Hyuk Choi, Moon-Kyun Cho and Yoon-Jin Lee
Curr. Issues Mol. Biol. 2025, 47(12), 1006; https://doi.org/10.3390/cimb47121006 - 29 Nov 2025
Viewed by 1725
Abstract
Malignant melanoma exhibits high metastatic potential and resistance to chemotherapy, highlighting the need for novel therapeutic strategies. Resveratrol, a natural polyphenol, exerts anticancer effects by modulating cellular metabolism and apoptosis. In this study, we investigated its effects on hexokinase II (HK II) and [...] Read more.
Malignant melanoma exhibits high metastatic potential and resistance to chemotherapy, highlighting the need for novel therapeutic strategies. Resveratrol, a natural polyphenol, exerts anticancer effects by modulating cellular metabolism and apoptosis. In this study, we investigated its effects on hexokinase II (HK II) and pyruvate kinase M2 (PKM2) in G361 and SK-MEL-24 melanoma cells. Resveratrol reduced HK II and PKM2 expression and enzymatic activity, resulting in decreased ATP production and inhibition of glycolysis-dependent energy metabolism. Apoptosis was induced, as indicated by increased cleaved caspase-3, elevated Bax/Bcl-2 ratio, and enhanced caspase-3/7 activity. Necroptosis was also activated, evidenced by increased phosphorylation of RIP and MLKL. Cell cycle analysis revealed G0/G1 phase arrest, and Annexin V staining confirmed apoptosis. These effects were stronger in G361 cells than in SK-MEL-24 cells, suggesting that HK II- and PKM2-dependent metabolic traits influence resveratrol sensitivity. In summary, resveratrol activates both apoptotic and necroptotic cell-death pathways by inhibiting HK II and PKM2, highlighting its potential as a metabolism-targeted therapeutic agent for malignant melanoma. Full article
Show Figures

Figure 1

16 pages, 1750 KB  
Article
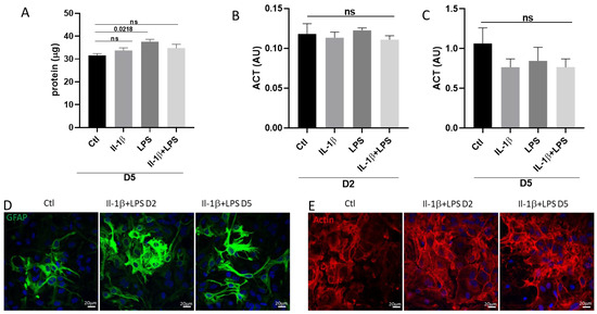
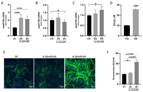
Adaptive Gene Expression Induced by a Combination of IL-1β and LPS in Primary Cultures of Mouse Astrocytes
by Thierry Coppola, Gwénola Poupon, Hélène Rangone, Stéphane Martin and Patricia Lebrun
Cells 2025, 14(21), 1737; https://doi.org/10.3390/cells14211737 - 5 Nov 2025
Viewed by 907
Abstract
Astrocytes are vital cells within the central nervous system (CNS), as they perform a critical role in supporting neurons by providing nutrients, such as lactate for energy, and safeguarding them against the toxicity of excessive neurotransmitters, such as glutamate. This study investigates astrocyte [...] Read more.
Astrocytes are vital cells within the central nervous system (CNS), as they perform a critical role in supporting neurons by providing nutrients, such as lactate for energy, and safeguarding them against the toxicity of excessive neurotransmitters, such as glutamate. This study investigates astrocyte adaptive mechanisms in response to chronic inflammation. The primary aim is to assess the long-term effects of an inflammation-induced environment using a combination of lipopolysaccharide (LPS) and interleukin-1β (IL-1β), on the expression of key genes involved in essential metabolic pathways for astrocyte function, including glutamate metabolism and clearance, lactate synthesis and transport, and glucose metabolism. We observed an upregulation of the glutamate transporter eaat2 (but not eaat1), leading to glutamate accumulation and altered glutamate-glutamine cycling, as well as increased glycolytic activity and lactate production/export via hexokinases (hk1 and hk2) and the mct4 lactate transporter. Interestingly, these mechanisms are reversible, indicating a precisely controlled adaptive system. This investigation facilitated the identification of the signaling pathways involved in astrocyte adaptive responses to stress. This will further guide our investigations towards the more complex domain of resistance and adaptation of CNS in pathophysiological conditions. Full article
(This article belongs to the Section Cellular Neuroscience)
Show Figures

Figure 1

14 pages, 9999 KB  
Article
Identification of HK3 as a Potential Key Biomarker in the Progression of Temporomandibular Joint Osteoarthritis via RNA Sequencing
by Ping Luo, Xueliang Lv, Wanting Wan and Hu Qiao
Biology 2025, 14(11), 1492; https://doi.org/10.3390/biology14111492 - 25 Oct 2025
Viewed by 698
Abstract
The pathogenesis of temporomandibular joint osteoarthritis (TMJOA) is poorly understood. This study aims to identify key biomarkers involved in TMJOA progression and explore potential therapeutic drugs through transcriptome analysis. A rat TMJOA model was established by bilateral injection of monosodium iodoacetate (MIA) into [...] Read more.
The pathogenesis of temporomandibular joint osteoarthritis (TMJOA) is poorly understood. This study aims to identify key biomarkers involved in TMJOA progression and explore potential therapeutic drugs through transcriptome analysis. A rat TMJOA model was established by bilateral injection of monosodium iodoacetate (MIA) into the TMJ cavities. Model validation was conducted using hematoxylin-eosin (HE) and Safranin O-Fast Green (SO-FG) staining. Differentially expressed genes (DEGs) were identified through RNA sequencing. Key pathways were explored using Kyoto Encyclopedia of Genes and Genomes (KEGG), Gene Ontology (GO), and Reactome pathway analyses. DEGs were clustered using MCODE analysis, and Hexokinase 3 (HK3) was identified as a key gene, which was further validated by qPCR. Potential drugs targeting HK3 were selected using the DGIdb database, and molecular docking was conducted to confirm drug-HK3 binding affinity. The TMJOA model was successfully established. RNA-seq analysis revealed 160 upregulated and 97 downregulated DEGs. KEGG, GO, and Reactome pathways analysis identified dysregulated pathways. The top five clusters of DEGs were identified, with HK3 emerging as the key gene. qPCR validation confirmed upregulated HK3 mRNA expression in TMJOA cartilage compared to the control group. Three drugs (MK8719, LY3372689, and Thiamet-G) targeting HK3 were identified through the Drug-Gene Interaction Database (DGIdb) screening, and molecular docking demonstrated high binding affinity between these drugs and HK3. This study suggests that HK3 may play a role in TMJOA progression and could serve as a potential biomarker for inflammatory progression in TMJOA. Targeting HK3 may offer new diagnostic and therapeutic strategies for TMJOA management. Full article
Show Figures

Figure 1

13 pages, 1433 KB  
Article
L-Arginine Supplementation Improves Endurance Under Chronic Fatigue: Inducing In Vivo Paradigms with In Vitro Support
by Somin Lee, Woo Nam, Kyu Sup An, Eun-Ji Cho, Yong-Min Choi and Hyeon Yeol Ryu
Nutrients 2025, 17(20), 3239; https://doi.org/10.3390/nu17203239 - 15 Oct 2025
Viewed by 3155
Abstract
Background: L-arginine is a conditionally essential amino acid that serves as a substrate for nitric oxide synthase and regulates energy metabolism. While its ergogenic effects have been proposed, the mechanisms underlying its anti-fatigue properties are not fully understood. Methods: Male ICR mice were [...] Read more.
Background: L-arginine is a conditionally essential amino acid that serves as a substrate for nitric oxide synthase and regulates energy metabolism. While its ergogenic effects have been proposed, the mechanisms underlying its anti-fatigue properties are not fully understood. Methods: Male ICR mice were orally administered L-arginine (300, 600, or 1200 mg/kg bw/day) for 28 days. Fatigue was chronically induced using twice-weekly forced swimming or treadmill running, and fatigue resistance was then assessed under these paradigms. Blood, skeletal muscle, and liver were analyzed for biomarkers including glucose, lactate, LDH, CPK, NEFA, ammonia, glycogen, nitric oxide, cortisol, and antioxidant enzymes. In parallel, C2C12 myoblasts were treated with L-arginine under proliferative and differentiated conditions to assess hexokinase (HK) activity, myogenin expression, and ROS generation. Results: In vivo, L-arginine decreased serum LDH, CPK, NEFA, ammonia, nitric oxide, and cortisol, while enhancing blood glucose and glycogen storage in both muscle and liver. Forced swimming reduced serum lactate, whereas treadmill exercise elevated intramuscular lactate, suggesting context-dependent lactate regulation. Importantly, L-arginine did not significantly improve forced-swimming immobility time, whereas treadmill time-to-exhaustion increased at the highest dose. Antioxidant responses were improved, as reflected by normalized hepatic catalase activity. In vitro, L-arginine increased HK activity, promoted myogenin expression, and reduced ROS levels, supporting improved glucose utilization, muscle differentiation, and oxidative stress resistance. Conclusions: These findings demonstrate that L-arginine supplementation under chronic fatigue-inducing paradigms improves endurance and alleviates fatigue by enhancing energy metabolism, preserving glycogen, reducing muscle injury, and attenuating oxidative stress. L-arginine shows potential as a functional ingredient for promoting exercise performance and recovery. Full article
(This article belongs to the Section Nutrition and Metabolism)
Show Figures

Figure 1

24 pages, 9190 KB  
Article
Targeting Glycolysis with 2-Deoxy-D-Glucose and Lysosomal Integrity with L-Leucyl-L-Leucine Methyl Ester as Antimelanoma Strategy
by Milica Kosic, Mihajlo Bosnjak, Milos Mandic, Ljubica Vucicevic, Maja Misirkic Marjanovic, Sofie Espersen Poulsen and Ljubica Harhaji-Trajkovic
Pharmaceutics 2025, 17(10), 1312; https://doi.org/10.3390/pharmaceutics17101312 - 9 Oct 2025
Viewed by 987
Abstract
Background/Objectives: Melanoma cells enhance glycolysis and expand lysosomes to support energy metabolism, proliferation, and metastasis. However, lysosomal membrane permeabilization (LMP) causes cathepsin leakage into cytosol triggering cytotoxicity. This study investigated the antimelanoma effect of 2-deoxy-D-glucose (2DG), an inhibitor of glycolytic enzyme hexokinase-2, [...] Read more.
Background/Objectives: Melanoma cells enhance glycolysis and expand lysosomes to support energy metabolism, proliferation, and metastasis. However, lysosomal membrane permeabilization (LMP) causes cathepsin leakage into cytosol triggering cytotoxicity. This study investigated the antimelanoma effect of 2-deoxy-D-glucose (2DG), an inhibitor of glycolytic enzyme hexokinase-2, in combination with cathepsin C-dependent LMP inducer L-leucyl-L-leucine methyl ester (LLOMe) and cathepsin C-independent LMP-inducers mefloquine and siramesine. Methods: The viability of A375 and B16 melanoma cells and primary fibroblasts was measured by crystal violet. Apoptosis, necrosis, and LMP were assessed by flow cytometry; caspase activation, mitochondrial depolarization, superoxide production, and energy metabolism were analyzed by fluorimetry, and expression of cathepsins and hexokinase-2 was evaluated by immunoblot. Appropriate inhibitors, antioxidant, and energy boosters were used to confirm cell death type and mechanism. Results: LLOMe triggered LMP, mitochondrial depolarization, and mitochondrial superoxide production, while suppressing oxidative phosphorylation. 2DG suppressed glycolysis and, together with LLOMe, synergized in ATP depletion, caspase activation, and mixed apoptosis and necrosis in A375 cells. Inhibitors of lysosomal acidification, cysteine cathepsins, and caspases, as well as antioxidant and energy boosters, reduced 2DG+LLOMe-induced toxicity. Cathepsins B, C, and D were lower, while hexokinase-2 was higher in A375 cells than fibroblasts. Accordingly, 2DG exhibited lower while LLOMe exhibited higher toxicity against fibroblasts than A375 and B16 cells. However, mefloquine and siramesine induced stronger LMP in A375 cells than in fibroblasts and showed melanoma-selective toxicity when combined with 2DG. Conclusions: 2DG-mediated glycolysis inhibition in combination with lysosomal destabilization induced by mefloquine and siramesine, but not with non-selectively toxic LLOMe, may be promising antimelanoma strategy. Full article
(This article belongs to the Section Drug Targeting and Design)
Show Figures

Graphical abstract

39 pages, 8071 KB  
Article
Re-Evaluating the Treatment Plan for Diabetic Macular Edema Based on Early Identification of Response and Possible Biochemical Predictors of Non-Response After the First Intravitreal Ranibizumab Injection
by Sameh Mohamed Elgouhary, Noha Rabie Bayomy, Mohamed Khaled Elfarash, Sara Zakaria Aboali, Sara Abdelmageed Barakat, Mona Abdelhamid Elnaggar and Noha Khirat Gaber
Biomedicines 2025, 13(10), 2438; https://doi.org/10.3390/biomedicines13102438 - 7 Oct 2025
Viewed by 1042
Abstract
Background: This study aimed to change the current concept of diabetic macular edema (DME) management through (1) early categorization of our DME patients into either responders or non-responders after the first intravitreal Ranibizumab (IVR) injection, and (2) finding a suitable clinical–biochemical diagnostic [...] Read more.
Background: This study aimed to change the current concept of diabetic macular edema (DME) management through (1) early categorization of our DME patients into either responders or non-responders after the first intravitreal Ranibizumab (IVR) injection, and (2) finding a suitable clinical–biochemical diagnostic panel to identify the possible cause(s) of non-response in each non-responder and changing the treatment plan in each particular patient accordingly. Patients and methods: Our study included 64 eyes of 40 patients with DME (Group A, DME patients) and 40 eyes of 40 healthy individuals matched for age and sex (Group B, controls). Blood and aqueous samples were collected from the study participants before and one month after IVR injection. The DME patients were further subdivided into responders and non-responders according to their response to the first IVR injection. Lymphocyte activation markers, NETosis markers, angiogenic factors, astrocytes, innate immunity, and inflammasome markers were assessed in both groups. Results: Multivariate regression analysis revealed that macular ischemia, aqueous levels of hexokinase 1, SELL CD62L, ELANE, MPO, VEGFA, and SEMA4D were the most significant factors affecting the response to IVR (p < 0.05). Conclusions: defining our DME patients as responders and non-responders after the first IVR injection, combined with potential utilization of a clinical–biochemical panel (macular ischemia- PCR array of combined Hexokinase 1, MPO, and SEMA4D) in each non-responder, may represent a good starting point for changing the current DME management strategy. Full article
(This article belongs to the Section Molecular and Translational Medicine)
Show Figures

Figure 1

25 pages, 1405 KB  
Article
Growth Phase-Dependent Changes in the Carbohydrate Metabolism of Penicillium Strains from Diverse Temperature Classes in Response to Cold Stress
by Jeny Miteva-Staleva, Ekaterina Krumova and Maria Angelova
Int. J. Mol. Sci. 2025, 26(19), 9308; https://doi.org/10.3390/ijms26199308 - 24 Sep 2025
Cited by 1 | Viewed by 925
Abstract
Three fungal strains belonging to the genus Penicillium from different temperature classes (two Antarctic strains—psychrotolerant and mesophilic, and a temperate mesophilic) were used to investigate their metabolic cell response to cold stress. The exponential- and stationary-growth-phase fungal cultures were exposed to a transient [...] Read more.
Three fungal strains belonging to the genus Penicillium from different temperature classes (two Antarctic strains—psychrotolerant and mesophilic, and a temperate mesophilic) were used to investigate their metabolic cell response to cold stress. The exponential- and stationary-growth-phase fungal cultures were exposed to a transient temperature downshift from optimal to 6 and 15 °C, respectively. The activity of the enzymes hexokinase, glucose-6-phosphate dehydrogenase, and glyceraldehyde 3-phosphate dehydrogenase from the glycolytic pathway, and that of the enzymes isocitrate dehydrogenase, succinate dehydrogenase, and malate dehydrogenase from the TCA cycle were studied. In all experiments, the cold-induced oxidative stress increased the indicated enzymatic activities depending on the strain’s temperature characteristics, the degree of stress, and the growth phase. Furthermore, enzyme activity was lower in cells from stationary-phase cultures (older cells) compared to those from exponential-phase cultures (younger cells). The cellular response was more pronounced in mesophilic strains, regardless of the location of isolation. The cold-adapted Antarctic psychrotolerant strain exhibited enhanced tolerance to low-temperature stress compared to mesophilic strains. These findings emphasize the significance of temperature preferences and growth phase in the survival of fungi under conditions of cold-induced oxidative stress. New information could prove beneficial in forecasting the behaviour of fungal pathogens such as plant pathogens in agriculture and human pathogens in medicine. Full article
(This article belongs to the Section Molecular Endocrinology and Metabolism)
Show Figures

Figure 1

Back to TopTop