Sign in to use this feature.

Years

Between: -

Subjects

remove_circle_outline
remove_circle_outline
remove_circle_outline
remove_circle_outline
remove_circle_outline
remove_circle_outline
remove_circle_outline

Journals

Article Types

Countries / Regions

Search Results (35)

Search Parameters:
Keywords = gluten removing

Order results
Result details
Results per page
Select all
Export citation of selected articles as:
23 pages, 1099 KB  
Article
Effect of Additive Removal on the Physicochemical Properties of Gluten-Free Bread
by Ramón Torres-Pérez, Marta Maravilla Siguero-Tudela, Tania Doménech, Purificación García-Segovia, Javier Martínez-Monzó and Marta Igual
Foods 2026, 15(2), 338; https://doi.org/10.3390/foods15020338 - 16 Jan 2026
Viewed by 187
Abstract
The growing demand for clean-label gluten-free bread is driving a reduction in additives, although their technological roles are not yet fully understood. This study evaluated the effect of progressively removing monocalcium phosphate, sodium bicarbonate, and mono- and diglycerides (MDG) on the quality of [...] Read more.
The growing demand for clean-label gluten-free bread is driving a reduction in additives, although their technological roles are not yet fully understood. This study evaluated the effect of progressively removing monocalcium phosphate, sodium bicarbonate, and mono- and diglycerides (MDG) on the quality of gluten-free bread during storage. Four formulations were prepared: a reference (RF) containing all additives, and three reduced-additive versions without monocalcium phosphate (FA), without monocalcium phosphate and sodium bicarbonate (FB), or without any additives (FC). Specific volume, moisture, water activity, crumb structure, color, and texture were assessed on days 1, 8, 15, and 22. Additive removal significantly affected bread quality: the formulation without leavening agents (FB) showed the lowest specific volume (≈2.8 cm3/g) and the highest crumb hardness (≈38 N), whereas the additive-free formulation (FC) achieved the highest specific volume (≈3.3 cm3/g) and a crumb structure comparable to the reference bread, with a higher void fraction (≈28%). During storage, all breads exhibited increasing hardness, although FC did not stale faster than RF, likely due to its higher specific volume after baking. The results confirm that sodium bicarbonate and monocalcium phosphate are essential for gas generation and structural development, while removal of MDG improved loaf volume without intensifying deterioration. Full article
(This article belongs to the Section Grain)
Show Figures

Figure 1

13 pages, 313 KB  
Article
Validity and Reliability of the Turkish Version of the Celiac Dietary Adherence Test
by Yeliz Serin, Gözde Ede İleri, Pelin Akın, Jurgita Andruškienė, Simona Grigaliūnienė, Darius Drungilas, Žydrūnas Lukošius and Mindaugas Kurmis
Medicina 2025, 61(12), 2239; https://doi.org/10.3390/medicina61122239 - 18 Dec 2025
Viewed by 562
Abstract
Background and Objectives: In clinical practice and research, it is necessary to use a standardized measurement tool to accurately determine dietary adherence in adults with celiac disease. The aim of this study is to validate the Celiac Dietary Adherence Test (CDAT) in [...] Read more.
Background and Objectives: In clinical practice and research, it is necessary to use a standardized measurement tool to accurately determine dietary adherence in adults with celiac disease. The aim of this study is to validate the Celiac Dietary Adherence Test (CDAT) in the Turkish patients with celiac disease. Methods: The CDAT was translated using forward-backward translation method, reviewed by experts, and tested for comprehensibility. The final revised version of the CDAT was completed by 97 adults diagnosed with celiac disease and following a gluten-free diet. Construct validity was assessed using exploratory factor analysis (EFA) and confirmatory factor analysis (CFA). Reliability was evaluated via internal consistency (Cronbach’s alpha) and test–retest reliability (Pearson correlation) after re-administration within 2 weeks. Results: Exploratory factor analysis yielded a Kaiser-Meyer-Olkin (KMO) value of 0.69, with Bartlett’s test of sphericity being significant (p < 0.001). EFA indicated a single-factor structure, explaining 55% of the total variance. CFA showed acceptable fit indices for the model (χ2/df = 1.45, CFI = 0.93, TLI = 0.90, RMSEA = 0.07, GFI = 0.94, AGFI = 0.88). Reliability analyses indicated Cronbach’s alpha of 0.70, and a test–retest correlation of 0.92. Items 5 and 6 were removed from the Turkish version of the CDAT because their factor loadings were below 0.40. Conclusions: The Turkish CDAT is valid and reliable for rapid, standardized assessment of adherence to a gluten-free diet in adults with celiac disease. Full article
(This article belongs to the Section Gastroenterology & Hepatology)
47 pages, 1358 KB  
Perspective
Is There a Future Without Gluten Restrictions for Celiac Patients? Update on Current Treatments
by Marina Girbal-González and Francisco J. Pérez-Cano
Nutrients 2025, 17(18), 2960; https://doi.org/10.3390/nu17182960 - 15 Sep 2025
Cited by 2 | Viewed by 6903
Abstract
Celiac disease (CeD) is a chronic autoimmune enteropathy triggered by dietary gluten in genetically predisposed individuals. Along with other disorders such as non-celiac gluten/wheat sensitivity and gluten allergy, adherence to a strict gluten-free diet (GFD) is required as the only effective treatment for [...] Read more.
Celiac disease (CeD) is a chronic autoimmune enteropathy triggered by dietary gluten in genetically predisposed individuals. Along with other disorders such as non-celiac gluten/wheat sensitivity and gluten allergy, adherence to a strict gluten-free diet (GFD) is required as the only effective treatment for CeD. To this end, and partially due to the burdensome nature and limited efficacy in some patients of a GFD, significant research into alternative therapies has been catalyzed. This review gives a perspective on current and emerging treatment strategies targeting different aspects of CeD pathogenesis. These include gluten-degrading enzymes (e.g., AN-PEP, Latiglutenase, Zamaglutenase), gluten-sequestering agents (e.g., AGY-010, BL-7010), modulators of intestinal permeability (e.g., Larazotide acetate, IMU-856), immune-modulating agents (e.g., ZED1227, AMG 714, EQ102), and strategies for immune tolerization (e.g., TAK-101, KAN-101, Nexvax2). Newer approaches are also targeting probiotics to modulate the gut microbiota (e.g., VSL#3, Lactobacillus plantarum HEAL9), nutraceuticals (e.g., polyphenols, vitamins), or food modifications to remove the gluten from naturally gluten-containing foodstuffs (e.g., gluten transamidation, Gluten Friendly™ technology). Despite encouraging results in preclinical and clinical trials, no treatment has yet been conclusively proven to serve as an effective alternative to the GFD. Continued research is essential to validate efficacy, optimize dosing, and ensure safety in broader patient populations. Here, we provide a comprehensive overview of the therapeutic landscape for CeD, analyze the main strengths and limitations of each treatment and highlight promising directions for future management of CeD, altogether evidencing the urgent need to develop effective alternatives for these patients. Full article
(This article belongs to the Section Nutritional Immunology)
Show Figures

Graphical abstract

18 pages, 5466 KB  
Article
Fabrication of Zein Nanoparticle-Functionalized Wheat Gluten Amyloid Fibril/Methyl Cellulose Hybrid Membranes with Efficient Performance for Water-in-Oil Emulsion Separation
by You-Ren Lai, Jun-Ying Lin, Jou-Ting Hsu, Ta-Hsien Lin, Su-Chun How and Steven S.-S. Wang
Polymers 2025, 17(17), 2409; https://doi.org/10.3390/polym17172409 - 4 Sep 2025
Cited by 4 | Viewed by 1191
Abstract
Considering the high stability of water-in-oil (W/O) emulsions, contamination from emulsified pollutants poses a long-term risk to the environment. In this study, hybrid membranes composed of wheat gluten amyloid fibrils (WGAFs) and zein nanoparticles (ZNPs) were prepared and used as a separator to [...] Read more.
Considering the high stability of water-in-oil (W/O) emulsions, contamination from emulsified pollutants poses a long-term risk to the environment. In this study, hybrid membranes composed of wheat gluten amyloid fibrils (WGAFs) and zein nanoparticles (ZNPs) were prepared and used as a separator to remove emulsified W/O droplets from the oily phase. ZNPs and WGAFs were synthesized through antisolvent method and fibrillation process. Next, a ZNP-functionalized wheat gluten AF/methyl cellulose (ZNP-WGAF/MC) hybrid membrane was fabricated, and its properties were investigated via various analytical techniques. Lastly, the separation efficiency of the ZNP-WGAF/MC hybrid membrane for various W/O emulsions was assessed using microscopy and light scattering. The formation of ZNPs or WGAFs was first verified via spectroscopic and microscopic methods. Our results indicated that the ZNP-WGAF/MC hybrid membranes were synthesized via chemical crosslinking coupled with the casting method. Furthermore, the incorporation of either WGAFs or ZNPs was found to improve the thermal stability and surface hydrophobicity of membranes. Finally, the separation efficiency of the ZNP-WGAF/MC hybrid membranes for various W/O emulsions was determined to be ~87–99%. This research demonstrates the potential of harnessing three-dimensional membranes composed of plant protein-based fibrils and nanoparticles to separate emulsified W/O mixtures. Full article
(This article belongs to the Special Issue Functional Polymer Membranes for Advanced Separation Technologies)
Show Figures

Graphical abstract

27 pages, 3370 KB  
Review
Sourdough Fermentation and Gluten Reduction: A Biotechnological Approach for Gluten-Related Disorders
by Ricardo H. Hernández-Figueroa, Aurelio López-Malo and Emma Mani-López
Microbiol. Res. 2025, 16(7), 161; https://doi.org/10.3390/microbiolres16070161 - 17 Jul 2025
Cited by 3 | Viewed by 9602
Abstract
Sourdough fermentation has emerged as a promising biotechnological approach to reducing gluten content and modifying gluten proteins in wheat-based products. This review assesses the current scientific literature on the enzymatic degradation and hydrolysis of gluten during lactic acid bacteria (LAB) sourdough fermentation. It [...] Read more.
Sourdough fermentation has emerged as a promising biotechnological approach to reducing gluten content and modifying gluten proteins in wheat-based products. This review assesses the current scientific literature on the enzymatic degradation and hydrolysis of gluten during lactic acid bacteria (LAB) sourdough fermentation. It explores implications for individuals with gluten-related disorders, including celiac disease, non-celiac gluten sensitivity and intolerance, as well as irritable bowel syndrome (IBS). In addition, LAB sourdough effect on fermentable oligo-, di-, monosaccharides and polyols (FODMAPs), amylase-trypsin inhibitors (ATIs), and phytate are revised. Selected homo- and heterofermentative LAB are capable of degrading gluten proteins, especially the polypeptides derived from the action of native cereal proteases. Mixed cultures of LAB degrade gluten peptides more effectively than monocultures. However, LAB sourdough is not sufficient to remove the toxic peptides to the minimal level (<20 ppm). This goal is achieved only if sourdough is combined with fungal proteases during sourdough fermentation. LAB sourdough directly contributes to lower FODMAPs but not ATIs and phytate. Phytate is reduced by the endogenous cereal phytases activated at acidic pHs (pH < 5.0), conditions generated during sourdough fermentation. ATIs are also lowered by endogenous cereal proteases instead of LAB proteases/peptidases. Despite LAB sourdough not fully degrading the gluten or directly reducing the ATIs and phytate, it participates through peptidases activity and acidic pH that trigger the action of endogenous cereal proteases and phytases. Full article
Show Figures

Figure 1

10 pages, 1505 KB  
Article
Evaluation of a Novel Detection Method for Allergen-Specific IgE Antibodies with IgE Receptor Crosslinking Using Rat Food Allergy Model
by Soichiro Ishii, Yuki Koga, Tomoharu Yokooji, Misaki Kakino, Ryohei Ogino, Takanori Taogoshi and Hiroaki Matsuo
Foods 2024, 13(17), 2713; https://doi.org/10.3390/foods13172713 - 27 Aug 2024
Cited by 1 | Viewed by 2800
Abstract
The specific detection of serum IgE antibodies specific to allergens (sIgE Abs) that can crosslink the plural high-affinity IgE receptor (FcεRIα) molecules on the surface of mast cells or basophils with a multivalent allergen can reduce the false-positive diagnoses observed in chemiluminescent and [...] Read more.
The specific detection of serum IgE antibodies specific to allergens (sIgE Abs) that can crosslink the plural high-affinity IgE receptor (FcεRIα) molecules on the surface of mast cells or basophils with a multivalent allergen can reduce the false-positive diagnoses observed in chemiluminescent and fluorescence enzyme immunoassays for type-I allergic patients. In this study, we detected sIgE Abs to the egg-allergen ovalbumin (OVA) and the wheat-allergen gluten in the sera of rats sensitized with each allergen using an amplified luminescence proximity homogeneous assay by crosslinking (AlphaCL). OVA and gluten were reacted with each sIgE Ab in the sera. Then, acceptor and donor beads labeled with the human FcεRIα were added to the reacted solution. The luminescence intensity for anti-OVA IgE Abs in the sera with the removal of IgG Abs was observed in five of seven (71.4%) of the sensitized rats, whereas no signals were observed in any of the unsensitized rats. The AlphaCL could also detect anti-gluten sIgE Abs in the sera of sensitized rats, but not of unsensitized rats. In conclusion, we successfully detected sIgE Abs in the sera of rats sensitized to two allergens using the AlphaCL. This detection method has the potential to be used as a new diagnostic tool for type-I allergic patients. Full article
(This article belongs to the Section Food Nutrition)
Show Figures

Figure 1

16 pages, 2982 KB  
Article
Analyzing Cooking Efficiency of Gradoli Purgatory Beans: Effects of Dehulling, Malting, and Monovalent Carbonates
by Alessio Cimini, Lorenzo Morgante and Mauro Moresi
Foods 2024, 13(16), 2505; https://doi.org/10.3390/foods13162505 - 9 Aug 2024
Cited by 4 | Viewed by 3198
Abstract
Legumes, rich in protein, fiber, and micronutrients, are increasingly popular in pulse-based and gluten-free foods despite global consumption stagnating at 21 g/day due to taste, low protein digestibility, anti-nutrients, and long cooking times. Bean resistance to cooking causes textural defects like the hardshell [...] Read more.
Legumes, rich in protein, fiber, and micronutrients, are increasingly popular in pulse-based and gluten-free foods despite global consumption stagnating at 21 g/day due to taste, low protein digestibility, anti-nutrients, and long cooking times. Bean resistance to cooking causes textural defects like the hardshell and hard-to-cook phenomena. The pectin–cation–phytate hypothesis explains why soaking beans in sodium salts reduces cooking time by enhancing pectin solubility in water. Gradoli Purgatory beans (GPB), from Italy′s Latium region, were malted, reducing phytic acid by 32% and oligosaccharides by 63%. This study evaluated the hardness of cooked GPB seeds in various conditions, including decorticated or malted states, using a modified standard method. Cooking at 98 °C for 7–75 min on an induction hob with a water-to-seed ratio of 4 g/g was tested. Soaking was applied before cooking for conventional seeds only, followed by texture analysis. Conventional GPBs were adequately cooked if their cotyledons disintegrated upon pressing, requiring a force peak of 250 to 220 N and cooking times of 52 to 57 min. Malted, decorticated, and split GPBs cooked similarly to raw decorticated and split ones, with times of 32 and 25 min, respectively. Faster cooking was due to bean coat removal and splitting, not chemical changes. Sodium or potassium carbonate/bicarbonate at 1–2 g/L improved cooking efficiency, with 2 g/L of sodium carbonate reducing cooking time to 13 min. Higher concentrations caused non-uniform cooking. Cooking malted, decorticated, and split GPBs in sodium-carbonated water reduced greenhouse gas emissions from 561 to 368 g CO2e/kg, meeting the demand for eco-friendly and nutritionally enhanced plant protein sources. Full article
Show Figures

Graphical abstract

15 pages, 1223 KB  
Article
Enhancing Gluten-Free Bread Production: Impact of Hydroxypropyl Methylcellulose, Psyllium Husk Fiber, and Xanthan Gum on Dough Characteristics and Bread Quality
by Ramón Torres-Pérez, Elena Martínez-García, Marta Maravilla Siguero-Tudela, Purificación García-Segovia, Javier Martínez-Monzó and Marta Igual
Foods 2024, 13(11), 1691; https://doi.org/10.3390/foods13111691 - 28 May 2024
Cited by 14 | Viewed by 6293
Abstract
The demand for gluten-free products has increased due to improved diagnoses and awareness of gluten-related issues. This study investigated the effect of HPMC, psyllium, and xanthan gum in gluten-free bread formulations. Three tests were conducted, varying the amount of these ingredients: in the [...] Read more.
The demand for gluten-free products has increased due to improved diagnoses and awareness of gluten-related issues. This study investigated the effect of HPMC, psyllium, and xanthan gum in gluten-free bread formulations. Three tests were conducted, varying the amount of these ingredients: in the first formulation, the amount of HPMC was increased to 4.4 g/100 g of flour and starch; in the second, psyllium husk fiber was increased to 13.2 g/100 g of flour and starch; and in the third formulation, xanthan gum was removed. Differences were observed among the formulations: increasing HPMC reduced extrusion force without affecting bread quality; adding psyllium increased dough elasticity but also crumb gumminess and crust hardness. Eliminating xanthan gum altered dough rheology, resulting in a softer and less gummy crumb, and a less reddish color in the final bread. Full article
Show Figures

Figure 1

22 pages, 2578 KB  
Article
Impact of Endogenous Lipids on Mechanical Properties of Wheat Gluten Fractions, Gliadin and Glutenin, under Small, Medium, and Large Deformations
by Gamze Yazar, Jozef L. Kokini and Brennan Smith
Lipidology 2024, 1(1), 30-51; https://doi.org/10.3390/lipidology1010004 - 16 Apr 2024
Cited by 5 | Viewed by 2937
Abstract
The individual viscoelastic responses of gluten proteins and their lipid-removed counterparts were studied under mixing deformations and small, medium, and large deformations selected in the Large Amplitude Oscillatory Shear (LAOS) sweeps. During Farinograph mixing, gliadin reached the 500 BU consistency line after 3.6 [...] Read more.
The individual viscoelastic responses of gluten proteins and their lipid-removed counterparts were studied under mixing deformations and small, medium, and large deformations selected in the Large Amplitude Oscillatory Shear (LAOS) sweeps. During Farinograph mixing, gliadin reached the 500 BU consistency line after 3.6 ± 0.4 min, while the highest consistency recorded for lipid-removed gliadin was 268 ± 8.4 BU, suggesting a reduction in the water absorption of gliadin in the absence of lipids. The affinity of glutenin to water increased in the absence of lipids, as development time was reached 11 min earlier for lipid-removed glutenin. Under small LAOS strains, tanδ of gliadin remained constant with the removal of lipids, while glutenin’s elasticity decreased (tanδ increased) in the absence of lipids at high frequencies. Intracycle strain-stiffening behavior (e3/e1 > 0) of gliadin increased under medium deformations with high frequency and decreased under low-frequency large deformations as lipids were removed, while this response decreased for glutenin with the removal of lipids only under high-frequency medium and large deformations. Under large LAOS strains, the clockwise rotation of the Lissajous–Bowditch curves for gliadin in the absence of lipids suggested higher intercycle strain-softening and shear-thinning, while the counter-clockwise rotation of the curves for glutenin in the absence of lipids suggested lower intercycle strain-softening and shear-thinning. These results revealed the influence of endogenous lipids on the viscous-dominated response of gliadin and to the elastic-dominated response of glutenin, while balancing the intracycle strain-stiffening behaviors of these gluten proteins especially under large deformations. Full article
(This article belongs to the Special Issue Technologies and Quality Control of Lipid-Based Foods)
Show Figures

Figure 1

15 pages, 1049 KB  
Article
Can a Fraction of Flour and Sugar Be Replaced with Fruit By-Product Extracts in a Gluten-Free and Vegan Cookie Recipe?
by Carlotta Breschi, Silvia D’Agostino, Francesco Meneguzzo, Federica Zabini, Jasmine Chini, Luca Lovatti, Luca Tagliavento, Lorenzo Guerrini, Maria Bellumori, Lorenzo Cecchi and Bruno Zanoni
Molecules 2024, 29(5), 1102; https://doi.org/10.3390/molecules29051102 - 29 Feb 2024
Cited by 6 | Viewed by 2304
Abstract
Certain food by-products, including not-good-for-sale apples and pomegranate peels, are rich in bioactive molecules that can be collected and reused in food formulations. Their extracts, rich in pectin and antioxidant compounds, were obtained using hydrodynamic cavitation (HC), a green, efficient, and scalable extraction [...] Read more.
Certain food by-products, including not-good-for-sale apples and pomegranate peels, are rich in bioactive molecules that can be collected and reused in food formulations. Their extracts, rich in pectin and antioxidant compounds, were obtained using hydrodynamic cavitation (HC), a green, efficient, and scalable extraction technique. The extracts were chemically and physically characterized and used in gluten-free and vegan cookie formulations to replace part of the flour and sugar to study whether they can mimic the role of these ingredients. The amount of flour + sugar removed and replaced with extracts was 5% and 10% of the total. Physical (dimensions, color, hardness, moisture content, water activity), chemical (total phenolic content, DPPH radical-scavenging activity), and sensory characteristics of cookie samples were studied. Cookies supplemented with the apple extract were endowed with similar or better characteristics compared to control cookies: high spread ratio, similar color, and similar sensory characteristics. In contrast, the pomegranate peel extract enriched the cookies in antioxidant molecules but significantly changed their physical and sensory characteristics: high hardness value, different color, and a bitter and astringent taste. HC emerged as a feasible technique to enable the biofortification of consumer products at a real scale with extracts from agri-food by-products. Full article
Show Figures

Graphical abstract

13 pages, 2896 KB  
Article
Bacillus subtilis Simultaneously Detoxified Aflatoxin B1 and Zearalenone
by Jianwen Wu, Zhenlong Wang, Wei An, Boquan Gao, Chunxiao Li, Bing Han, Hui Tao, Jinquan Wang, Xiumin Wang and Huanrong Li
Appl. Sci. 2024, 14(4), 1589; https://doi.org/10.3390/app14041589 - 16 Feb 2024
Cited by 25 | Viewed by 3555
Abstract
The co-occurrence of aflatoxin B1 (AFB1) and zearalenone (ZEN) in grain-based food and animal feed poses significant health risks to humans and animals due to their potent mutagenic, cytotoxic, and carcinogenic properties. Conventional physical and chemical methods are insufficient for effectively detoxifying multiple [...] Read more.
The co-occurrence of aflatoxin B1 (AFB1) and zearalenone (ZEN) in grain-based food and animal feed poses significant health risks to humans and animals due to their potent mutagenic, cytotoxic, and carcinogenic properties. Conventional physical and chemical methods are insufficient for effectively detoxifying multiple mycotoxins present in food and feed. In this study, we evaluated the capability of Bacillus subtilis ZJ-2019-1 (B. subtilis ZJ-2019-1) to simultaneously degrade AFB1 and ZEN while optimizing reaction to enhance degradation efficiency. The localization of active ingredients from B. subtilis ZJ-2019-1 was determined using high-performance liquid chromatography (HPLC). Our findings demonstrated that B. subtilis ZJ-2019-1 eliminated 60.88% of AFB1 and 33.18% of ZEN within 72 h at a concentration of 10 mg/L at 37 °C (pH 7.0) and exerted greater activity under alkaline conditions. The autoclaved and boiled supernatants of B. subtilis ZJ-2019-1 exhibited significant enhancement in the degradation of AFB1 and ZEN, achieving degradation rates of 79.85% and 100%, respectively, at a concentration of 1 mg/L within 48 h at 37 °C. Moreover, the crude enzymes from B. subtilis ZJ-2019-1 showed maximum degradation rates for AFB1 (100%) and ZEN (94.29%) within 72 h at 70 °C. Additionally, divalent cations (such as Co2+, Fe2+, Mn2+, and Ni2+) significantly augmented the activity of crude enzymes from B. subtilis ZJ-2019-1 towards mycotoxin degradation. Furthermore, when applied to corn gluten meals, B. subtilis ZJ-2019-1 strain effectively detoxify 66.08% of AFB1 and 22.01% of ZEN, surpassing the efficacy of a commercial detoxification agent on the market (34.17% for AFB1 and 2.28% for ZEN). Collectively, these findings indicated that B. subtilis ZJ-2019-1 is a promising candidate for the simultaneous removal of multiple mycotoxins in food and feed, while addressing health concerns associated with harmful mycotoxins. Full article
Show Figures

Figure 1

16 pages, 1249 KB  
Article
Quinoa (Chenopodium Quinoa Willd.) as Functional Ingredient for the Formulation of Gluten-Free Shortbreads
by Elisabetta Bravi, Valeria Sileoni and Ombretta Marconi
Foods 2024, 13(3), 377; https://doi.org/10.3390/foods13030377 - 24 Jan 2024
Cited by 11 | Viewed by 3415
Abstract
The incidence of celiac disease and gluten intolerance has been significantly rising globally. Gluten-free product consumption registered a sudden rise also among tolerant people, due to psychosocial factors. Biscuits are popular, low-cost bakery foods, consumed by nearly everyone worldwide. The removal of gluten [...] Read more.
The incidence of celiac disease and gluten intolerance has been significantly rising globally. Gluten-free product consumption registered a sudden rise also among tolerant people, due to psychosocial factors. Biscuits are popular, low-cost bakery foods, consumed by nearly everyone worldwide. The removal of gluten from the baked product causes some undesirable traits and different textures and tastes. The main goal consists in creating a food product with the same taste and texture as a product with gluten. Moreover, gluten-free bakery products are usually low-grade sources of protein and poor in dietary fiber. Quinoa is a source of total dietary fiber and valuable protein. In this study, quinoa flour was used as the main constituent in the formulation of gluten-free shortbreads to improve their nutritional properties. Six different recipes with different percentages of quinoa flour have been realized. The formulations were compared with each other and with a wheat flour control shortbread, using textural analysis. The experimental biscuits with textural features more similar to control shortbread were subjected to a triangle-discriminating and preference test and those selected by panelists was characterized from a chemical-physical and sensorial point of view. The experimental shortbreads constituted a good compromise to exploit the good nutritional composition of quinoa while maintaining an acceptable sensory profile. Full article
(This article belongs to the Section Nutraceuticals, Functional Foods, and Novel Foods)
Show Figures

Figure 1

13 pages, 965 KB  
Review
Celiac Disease: Risks of Cross-Contamination and Strategies for Gluten Removal in Food Environments
by Fabiana Magnabosco de Vargas, Louise Thomé Cardoso, Amanda Didoné, João P. M. Lima, Janaína Guimarães Venzke and Viviani Ruffo de Oliveira
Int. J. Environ. Res. Public Health 2024, 21(2), 124; https://doi.org/10.3390/ijerph21020124 - 24 Jan 2024
Cited by 7 | Viewed by 10821
Abstract
Celiac disease (CD) is the chronic immune-mediated enteropathy of the small bowel, manifesting when exposure to gluten occurs in genetically predisposed individuals. Nowadays, the only treatment considered safe for CD is a gluten-free diet (GFD). However, one of the problems faced by celiac [...] Read more.
Celiac disease (CD) is the chronic immune-mediated enteropathy of the small bowel, manifesting when exposure to gluten occurs in genetically predisposed individuals. Nowadays, the only treatment considered safe for CD is a gluten-free diet (GFD). However, one of the problems faced by celiac patients is the cross-contamination of gluten-free food when preparing meals, in addition to utensils, surfaces and equipment. This study aimed to evaluate cross-contamination in gluten-free products and strategies for removing gluten from cross-contamination in cooking environments. The selection of papers for this integrative review was carried out by searching different databases. Gluten cross-contamination is a global concern for celiac patients in food environments. Although some practices are positive, such as gluten labeling on processed food in several countries, it is crucial to promote good practices in food services around the world. Only a few studies showed effective results in removing gluten from surfaces and utensils; furthermore, sampling was limited, making it difficult to identify appropriate procedures to reduce cross-contamination. The variation in contamination in different kitchen environments also highlighted that celiac patients must continue paying attention to the methods used to prepare gluten-free food. More research is needed, especially into methods of removing gluten from surfaces and utensils, to ensure food safety for celiac patients in many food environments. Full article
(This article belongs to the Topic Food Hygiene and Food Safety)
Show Figures

Figure 1

13 pages, 264 KB  
Review
Parenteral Iron Therapy for Pediatric Patients
by Elpis Mantadakis, Sonia Alexiadou and Panagiota Zikidou
Hemato 2024, 5(1), 35-47; https://doi.org/10.3390/hemato5010005 - 19 Jan 2024
Cited by 3 | Viewed by 10718
Abstract
Iron deficiency (ID) is by far the most common nutritional disorder in developing and developed countries. When left untreated, ID leads to anemia. Although the usually recommended treatment for iron deficiency anemia (IDA) is oral iron therapy with countless products, such therapy necessitates [...] Read more.
Iron deficiency (ID) is by far the most common nutritional disorder in developing and developed countries. When left untreated, ID leads to anemia. Although the usually recommended treatment for iron deficiency anemia (IDA) is oral iron therapy with countless products, such therapy necessitates administration for >3–6 months with questionable patient compliance since most oral iron products have an unpleasant metallic aftertaste and cause intestinal side effects. In addition, in certain gastrointestinal conditions, such as inflammatory bowel diseases or untreated gluten-sensitive enteropathy, oral iron therapy is contraindicated or unsuccessful. Intravenous iron is considered safe in adults, where adverse events are mild and easily managed. The experience with parenteral iron in children is much more limited, and many pediatricians appear reluctant to use it because of uncorroborated fears of serious anaphylactic reactions. In the current article, we thoroughly review the available pediatric literature on the use of all commercially available parenteral iron products except ferumoxytol, which was recently removed from the market. We conclude that parenteral iron appears to be safe in children; it works faster than oral iron, and the newer third-generation products allow replacement of the total iron deficit in a single sitting. Full article
(This article belongs to the Section Non Neoplastic Blood Disorders)
16 pages, 2003 KB  
Article
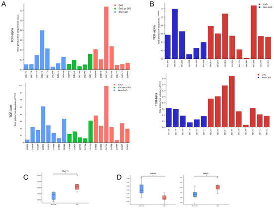
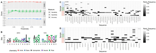
An Interpretable Classification Model Using Gluten-Specific TCR Sequences Shows Diagnostic Potential in Coeliac Disease
by Anna Fowler, Michael FitzPatrick, Aberami Shanmugarasa, Amro Sayed Fadel Ibrahim, Hannah Kockelbergh, Han-Chieh Yang, Amelia Williams-Walker, Kim Ngan Luu Hoang, Shelley Evans, Nicholas Provine, Paul Klenerman and Elizabeth J. Soilleux
Biomolecules 2023, 13(12), 1707; https://doi.org/10.3390/biom13121707 - 25 Nov 2023
Cited by 2 | Viewed by 2665
Abstract
Coeliac disease (CeD) is a T-cell mediated enteropathy triggered by dietary gluten which remains substantially under-diagnosed around the world. The diagnostic gold-standard requires histological assessment of intestinal biopsies taken at endoscopy while consuming a gluten-containing diet. However, there is a lack of concordance [...] Read more.
Coeliac disease (CeD) is a T-cell mediated enteropathy triggered by dietary gluten which remains substantially under-diagnosed around the world. The diagnostic gold-standard requires histological assessment of intestinal biopsies taken at endoscopy while consuming a gluten-containing diet. However, there is a lack of concordance between pathologists in histological assessment, and both endoscopy and gluten challenge are burdensome and unpleasant for patients. Identification of gluten-specific T-cell receptors (TCRs) in the TCR repertoire could provide a less subjective diagnostic test, and potentially remove the need to consume gluten. We review published gluten-specific TCR sequences, and develop an interpretable machine learning model to investigate their diagnostic potential. To investigate this, we sequenced the TCR repertoires of mucosal CD4+ T cells from 20 patients with and without CeD. These data were used as a training dataset to develop the model, then an independently published dataset of 20 patients was used as the testing dataset. We determined that this model has a training accuracy of 100% and testing accuracy of 80% for the diagnosis of CeD, including in patients on a gluten-free diet (GFD). We identified 20 CD4+ TCR sequences with the highest diagnostic potential for CeD. The sequences identified here have the potential to provide an objective diagnostic test for CeD, which does not require the consumption of gluten. Full article
Show Figures

Figure 1

Back to TopTop