Due to scheduled maintenance work on our servers, there may be short service disruptions on this website between 11:00 and 12:00 CEST on March 28th.
Sign in to use this feature.

Years

Between: -

Subjects

remove_circle_outline
remove_circle_outline
remove_circle_outline
remove_circle_outline
remove_circle_outline
remove_circle_outline
remove_circle_outline
remove_circle_outline
remove_circle_outline

Journals

remove_circle_outline
remove_circle_outline
remove_circle_outline
remove_circle_outline
remove_circle_outline
remove_circle_outline
remove_circle_outline
remove_circle_outline
remove_circle_outline
remove_circle_outline
remove_circle_outline
remove_circle_outline

Article Types

Countries / Regions

remove_circle_outline
remove_circle_outline
remove_circle_outline
remove_circle_outline
remove_circle_outline

Search Results (1,931)

Search Parameters:
Keywords = glutamine

Order results
Result details
Results per page
Select all
Export citation of selected articles as:
17 pages, 3472 KB  
Article
Energy-Metabolism-Enhancing Probiotics Enhance the Therapeutic Response to a Glucagon-like Peptide-1 Receptor Agonist
by A-Ram Kim, Seong-Gak Jeon, So-Jung Park, Byoung-Kook Kim, Mi-Na Kweon, Myoung Ho Jang and Bo-Gie Yang
Nutrients 2026, 18(7), 1050; https://doi.org/10.3390/nu18071050 - 26 Mar 2026
Abstract
Background/Objectives: Glucagon-like peptide-1 receptor agonists (GLP-1RAs) are effective treatments for obesity, but substantial weight regain is common after therapy is discontinued. This study investigated whether probiotic strains with anti-obesity effects could enhance GLP-1RA-induced weight loss and attenuate post-treatment weight rebound. Methods: [...] Read more.
Background/Objectives: Glucagon-like peptide-1 receptor agonists (GLP-1RAs) are effective treatments for obesity, but substantial weight regain is common after therapy is discontinued. This study investigated whether probiotic strains with anti-obesity effects could enhance GLP-1RA-induced weight loss and attenuate post-treatment weight rebound. Methods: Candidate lactic acid bacteria were screened for anti-obesity efficacy in a high-fat-diet (HFD)-induced obese mouse model, and the selected strain was further characterized using metabolomic profiling of culture supernatants. To examine its interaction with GLP-1RA therapy, obese mice received dulaglutide for 4 weeks and were monitored for 2 weeks after treatment withdrawal, while the probiotic was orally administered for a total of 6 weeks. Body weight, glycemic parameters, and muscle strength were assessed throughout the study. Results: Limosilactobacillus fermentum GB102 reduced body weight and improved glycemic control in HFD-fed mice. These metabolic benefits were associated with alterations in circulating metabolic hormones, including adipokines, along with attenuated inflammatory responses in adipose tissue. Metabolomic profiling revealed that GB102 produced high levels of succinic acid, a metabolite previously linked to thermogenic activation. This strain increased whole-body energy expenditure in HFD-fed mice, produced glutamine, and showed enhanced conversion of arginine into ornithine and citrulline. When combined with dulaglutide, GB102 enhanced weight loss, preserved muscle strength, and attenuated both weight regain and glycemic rebound following dulaglutide withdrawal. Conclusions: These findings suggest that energy-metabolism-enhancing probiotics such as GB102 may enhance the metabolic effects of GLP-1RA therapy and help attenuate weight regain after treatment discontinuation. Full article
(This article belongs to the Special Issue Probiotics and the Gut Microbiome in Obesity)
Show Figures

Figure 1

23 pages, 2501 KB  
Article
SNAT1 (SLC38A1) Is Not the Main Glutamine Transporter in Melanoma, but Controls Metabolism via Glutamine-Dependent Activation of P62 (SQSTM1)/cMYC-Axis
by Sandra Lörentz, Ines Böhme-Schäfer, Jörg König, Heinrich Sticht and Anja Katrin Bosserhoff
Cancers 2026, 18(7), 1068; https://doi.org/10.3390/cancers18071068 - 25 Mar 2026
Abstract
Background: Tumor cells can reprogram their metabolism, constituting a hallmark of cancer that plays a crucial role in tumor progression. As tumor cells exhibit an increased demand for nutrients, e.g., amino acids, they rely on extracellular sources and show deregulation of transport [...] Read more.
Background: Tumor cells can reprogram their metabolism, constituting a hallmark of cancer that plays a crucial role in tumor progression. As tumor cells exhibit an increased demand for nutrients, e.g., amino acids, they rely on extracellular sources and show deregulation of transport proteins. Among these, SNAT1 (SLC38A1) is described as the loader for glutamine that is responsible for the main influx of this amino acid. The aim of this study was to assess the molecular function of SNAT1 in melanoma regarding its role in amino acid transport and regulation of cellular metabolism. Methods: siPool-mediated downregulation of SNAT1 expression in melanoma cell lines was used to investigate the molecular function of this protein. Glutamine transport was assessed by measuring the intracellular and extracellular concentrations of glutamine. Regulation of downstream effectors was evaluated with qRT-PCR and Western Blot. Metabolism was investigated by performing Seahorse flux analysis. Mitochondrial staining was examined via flow cytometry. Protein interaction was assessed with Co-IP, and in silico modeling of protein interaction was performed with AlphaFold3. Results: In this study, we uncovered the new finding that SNAT1 is not primarily implicated in glutamine influx into melanoma cells but in signaling in response to extracellular glutamine. We identified P62 and cMYC as downstream effectors of SNAT1. By activating the P62/cMYC-axis and target genes of cMYC, SNAT1 modulates the metabolism of melanoma cells depending on the glutamine level. SNAT1 and P62 are interaction partners. Conclusions: This finding newly suggests that SNAT1 may function as a sensor or receptor (“transceptor”) for glutamine rather than being a direct and primary glutamine transporter, and could open up new therapeutic options targeting melanoma cells. Full article
Show Figures

Figure 1

22 pages, 13137 KB  
Article
Effects of High Temperature and Nitrogen Fertilizer on the Carbon and Nitrogen Metabolism Characteristics of Rice Varieties with Differing Taste Stability
by Ke Ma, Yuanyuan Zhou, Yao Ma, Zexin Qi and Heping Xu
Plants 2026, 15(7), 1006; https://doi.org/10.3390/plants15071006 - 25 Mar 2026
Abstract
Temperature and nitrogen fertilizer are key environmental factors that significantly affect rice growth and grain quality. There remains a lack of systematic research on the effects of temperature and nitrogen fertilizer on carbon–nitrogen metabolism during grain-filling, and consequently on the taste quality of [...] Read more.
Temperature and nitrogen fertilizer are key environmental factors that significantly affect rice growth and grain quality. There remains a lack of systematic research on the effects of temperature and nitrogen fertilizer on carbon–nitrogen metabolism during grain-filling, and consequently on the taste quality of rice varieties with different taste characteristics. To bridge this gap, pot experiments were conducted under different temperature and nitrogen fertilizer conditions to investigate the changes in carbon and nitrogen metabolism and the quality of different high-quality and stable-taste rice varieties during the grain filling stage. Our research results indicate that high-temperature conditions inhibit both carbon and nitrogen metabolism; however, the variations differ among rice varieties with differing taste stability. Under both normal and high nitrogen levels, compared to Akita Komachi (AK), a variety with poor taste stability, Jikedao 606 (J 606), a variety with strong taste stability, maintained a certain photosynthetic capacity under high-temperature conditions, with smaller decreases in net photosynthetic rate and soil–plant analysis development values, declining by 4.30–5.59% and 4.30–5.59% respectively. The decline in the activities of nitrate reductase, glutamine synthetase, and glutamate synthase in nitrogen metabolism was relatively small; in comparison, the decrease in the activities of ADP-glucose pyrophosphorylase, granule-bound starch synthase, starch branching enzyme, and starch debranching enzyme in carbon metabolism was comparatively minor. The content of amylose and amylopectin in the grains was maintained, improving the milled rice rate and head rice rate, thereby ensuring strong stability of excellent sensory quality. Under both high-temperature and high-nitrogen conditions, the yields of the two rice varieties were maintained. In summary, variations exist in carbon and nitrogen metabolism among different rice varieties with stable excellent taste under varying temperature and nitrogen fertilizer conditions. These metabolic differences affect starch synthesis in the endosperm, ultimately influencing the stability of rice sensory quality. This study provides a theoretical basis for nitrogen fertilizer application under high-temperature conditions and the cultivation of rice varieties with excellent taste stability. Full article
(This article belongs to the Special Issue Genetic and Metabolic Insights into Crop Improvement)
Show Figures

Figure 1

18 pages, 4335 KB  
Article
Efficient Ammonium Nitrogen Metabolization and γ-PGA Production by Bacillus velezensis GY1 Isolated from Swine Manure Digestate
by Hong-Ping Chen, Jia-Zhou Li, Jin-Yan Li, Zhi-Lin Wang, Jun-Jin Deng and Xue-Ming Dan
Microorganisms 2026, 14(4), 729; https://doi.org/10.3390/microorganisms14040729 (registering DOI) - 24 Mar 2026
Viewed by 83
Abstract
Efficient microbial assimilation of high-concentration ammonium nitrogen and its conversion into value-added bioproducts represent a pivotal yet underexplored strategy for sustainable nitrogen management. Here, we report a newly isolated Bacillus velezensis strain, GY1, with a robust intrinsic capacity for simultaneous NH4+ [...] Read more.
Efficient microbial assimilation of high-concentration ammonium nitrogen and its conversion into value-added bioproducts represent a pivotal yet underexplored strategy for sustainable nitrogen management. Here, we report a newly isolated Bacillus velezensis strain, GY1, with a robust intrinsic capacity for simultaneous NH4+-N assimilation and γ-polyglutamic acid (γ-PGA) biosynthesis. Under optimized conditions (37 °C, pH 7.0, C/N = 12:1), GY1 achieved 76.5% removal of ammonium nitrogen (400 mg/L) with negligible nitrite accumulation (<0.02 mg/L), indicating assimilation rather than nitrification. Transcriptomic analysis revealed a coordinated metabolic flux wherein the glutamine synthetase - glutamate synthase pathway GS-GOGAT pathway supplies glutamate for γ-PGA synthesis, while polymerization further facilitates ammonium sequestration via electrostatic interactions. GY1 produced up to 612.8 mg/L γ-PGA, and genetic overexpression of capB synchronized these pathways, enhancing both ammonium assimilation (87.4%) and γ-PGA yield (843.9 mg/L). Notably, this metabolic coupling remained resilient in complex substrates, achieving 68.8% ammonium removal and 220.7 mg/L γ-PGA production in untreated biogas slurry. Together, these findings establish GY1 as a metabolically robust platform linking nitrogen assimilation with biopolymer synthesis, offering a mechanistic framework for circular nitrogen economies. Full article
Show Figures

Graphical abstract

19 pages, 3768 KB  
Article
CISAT, a CoPP-Induced lncRNA, Improves Cardiac Mesenchymal Progenitor Cell Survival and Myocardial Repair via SFPQ/NRF2/p38 Redox Regulation
by Xiuchun Li, Xiao-Liang Wang, Sofia Lopez, Jill Wang and Chuanxi Cai
Cells 2026, 15(6), 557; https://doi.org/10.3390/cells15060557 - 20 Mar 2026
Viewed by 138
Abstract
Cellular therapy using human cardiac mesenchymal progenitor cells (hMPCs) for regenerative medicine is hindered by poor cell survival and senescence. Long non-coding RNAs (lncRNAs) are critical regulators of cellular processes, yet their role in cardiac aging remains underexplored. Here, lncRNA microarray profiling identified [...] Read more.
Cellular therapy using human cardiac mesenchymal progenitor cells (hMPCs) for regenerative medicine is hindered by poor cell survival and senescence. Long non-coding RNAs (lncRNAs) are critical regulators of cellular processes, yet their role in cardiac aging remains underexplored. Here, lncRNA microarray profiling identified a novel lncRNA, XLOC_002543, upregulated in hMPCs preconditioned with cobalt protoporphyrin (CoPP), which was named CoPP-Induced and SFPQ-Associated RNA Transcript (CISAT) due to its interaction with splicing factor proline and glutamine rich (SFPQ), confirmed via RNA pull-down and immunoprecipitation. CISAT was the only highly expressed transcript among seven lnc-ANKMY1-5 variants in hMPCs, as shown by RT-PCR. Notably, CISAT expression decreased in aging/senescent hMPCs, correlating with elevated p16INK4A, a senescence marker. Overexpression of CISAT reduced p16INK4A levels; enhanced hMPC survival, proliferation, and migration; and increased antioxidant and anti-apoptotic protein expression, while CISAT knockdown reduced resistance to H2O2-induced oxidative stress. In vivo, intramyocardial transplantation of CISAT-overexpressed hMPCs in an immune-deficient murine myocardial infarction model reduced fibrosis, promoted angiogenesis, and preserved cardiac function. Mechanistically, CISAT interacts with SFPQ to regulate NRF2-mediated redox homeostasis and inhibits p38 MAPK phosphorylation, mitigating senescence and enhancing cell survival. These findings suggest that targeting CISAT to modulate redox signaling and p38 MAPK pathways in aging hMPCs could improve their therapeutic efficacy for myocardial repair in heart disease. Full article
(This article belongs to the Special Issue The Role of Oxidative Stress in Cardiovascular Diseases—2nd Edition)
Show Figures

Graphical abstract

14 pages, 2556 KB  
Article
Targeting Glutaminase Isoforms GLS and GLS2 in Luminal Breast Cancer
by Brendah K. Masisi, Rokaya El Ansari, Ali Fakroun, Büsra Erkan, Emad A. Rakha and Andrew R. Green
Int. J. Mol. Sci. 2026, 27(6), 2780; https://doi.org/10.3390/ijms27062780 - 19 Mar 2026
Viewed by 181
Abstract
Upregulation of glutaminase enzymatic activity promotes tumour cell proliferation. Its overexpression correlates with poor disease outcome in patients, including those with breast cancer. A selective glutaminase inhibitor, CB-839, which targets cancer cells by blocking glutamine conversion to glutamate, has shown promising preclinical results [...] Read more.
Upregulation of glutaminase enzymatic activity promotes tumour cell proliferation. Its overexpression correlates with poor disease outcome in patients, including those with breast cancer. A selective glutaminase inhibitor, CB-839, which targets cancer cells by blocking glutamine conversion to glutamate, has shown promising preclinical results as a therapeutic target in triple-negative breast cancer treatment. The current study aimed to determine the importance of glutaminase in Oestrogen Receptor positive/luminal breast cancer to potentially identify therapeutic targets to treat this subtype. In vitro studies using luminal breast cancer cells were performed to investigate the effects of siRNA knockdown of glutaminase genes (GLS and GLS2) and inhibition using CB-839 on functional assays. Silencing GLS in luminal breast cancer cells significantly reduced cell proliferation whilst inducing apoptosis. A similar impact on cell proliferation was observed when silencing GLS2 in luminal B cells, but there was no observed effect on cell apoptosis and cell cycle. There was little effect of GLS inhibition using CB-839 in luminal breast cancer. This study demonstrates that glutaminase is necessary for luminal breast cancer growth and survival. Co-targeting GLS and GLS2 might be a novel approach for the treatment of this subclass. Further functional studies to evaluate the underlying molecular mechanisms of this process are warranted. Full article
(This article belongs to the Special Issue Current Research on Cancer Biology and Therapeutics: Fourth Edition)
Show Figures

Figure 1

23 pages, 2804 KB  
Article
Inhibition of Glutamate Dehydrogenase as a Potential Strategy to Modulate Intrahepatic Cholangiocarcinoma Cell Metabolism
by Anna Santarsiero, Ilaria Pappalardo, Alessandro Santarsiere, Ernesto Santoro, Marisabel Mecca, Antonio Evidente, Pierluigi Reveglia, Lucia Lecce, Federica De Carlo, Carlo Calabrese, Vittoria Infantino, Stefano Superchi and Simona Todisco
Biomolecules 2026, 16(3), 449; https://doi.org/10.3390/biom16030449 - 17 Mar 2026
Viewed by 218
Abstract
Cholangiocarcinoma (CCA) is a rare malignancy of the biliary tree with increasing global incidence and mortality and limited therapeutic options. Intrahepatic cholangiocarcinoma (iCCA) metabolism exhibits enhanced glycolysis, oxidative phosphorylation, and glutamine utilization. In this study, we investigated the therapeutic potential of targeting glutaminolysis [...] Read more.
Cholangiocarcinoma (CCA) is a rare malignancy of the biliary tree with increasing global incidence and mortality and limited therapeutic options. Intrahepatic cholangiocarcinoma (iCCA) metabolism exhibits enhanced glycolysis, oxidative phosphorylation, and glutamine utilization. In this study, we investigated the therapeutic potential of targeting glutaminolysis in iCCA, identifying glutamate dehydrogenase (GDH)—which converts glutamate to α-ketoglutarate—as a key metabolic hub. We evaluated the effects of pomegranate waste extract (PWE), a by-product of industrial pomegranate juice production, on cell viability, proliferation, migration, ATP production, and extracellular acidification in CCLP1 cells, an established iCCA model. Our results are consistent with an altered cellular energy metabolism. We further assessed GDH enzymatic activity, expression, and transcriptional regulation in the presence or absence of PWE and its major components, punicalagin and ellagic acid. GDH expression was downregulated by PWE in a dose-dependent manner through inhibition of NF-κB signaling, revealing a new mechanistic link between NF-κB and GDH. In addition, GDH enzymatic activity was dose-dependently inhibited by PWE, as well as punicalagin and ellagic acid. Notably, punicalagin was identified as a novel competitive inhibitor of GDH. Overall, these findings provide the first evidence that modulation of glutaminolysis through GDH targeting impairs iCCA cell growth and metabolism, supporting GDH as a promising metabolic target. This study highlights pomegranate-derived compounds as potential leads for the development of adjunctive or preventive strategies in intrahepatic cholangiocarcinoma. Full article
(This article belongs to the Special Issue Insights from the Editorial Board Members)
Show Figures

Figure 1

27 pages, 1324 KB  
Review
Metabolic Landscape and Emerging Therapeutic Potential in Pediatric and Adult Gliomas
by Cayley S. Brock, Lam Nguyen, Curtis Pattillo, Cheyenne J. Ahamed, Keisaku Sato and Kevin K. Kumar
Int. J. Mol. Sci. 2026, 27(6), 2720; https://doi.org/10.3390/ijms27062720 - 17 Mar 2026
Viewed by 313
Abstract
The underlying metabolism of tumor cells in gliomas has become an area of focus secondary to the difficulties in diagnosis and treatment of these tumors. Heterogeneity in both molecular and phenotypic features of tumor cells in pediatric and adult gliomas presents a significant [...] Read more.
The underlying metabolism of tumor cells in gliomas has become an area of focus secondary to the difficulties in diagnosis and treatment of these tumors. Heterogeneity in both molecular and phenotypic features of tumor cells in pediatric and adult gliomas presents a significant barrier to traditional treatment options such as radiotherapy and chemotherapy. Low-grade gliomas in pediatric and adult populations have relatively high survival rates, while high-grade gliomas have no effective treatments. Recent advancements in metabolomic techniques have uncovered key metabolic abnormalities, such as increased glutamine and creatinine in invasive edge cells and increased purines in viable tumor cells, distinguishing tumor cells in gliomas. Spatial metabolic heterogeneity and metabolic plasticity enable gliomas to adapt to diverse microenvironments and oxidative stress, necessitating precision medicine approaches that target subtype-specific metabolic vulnerabilities. Further, gliomas are characterized by high intratumoral heterogeneity, with metabolic distinctions between core, edge, viable, and necrotic regions. Altered metabolism of tumor cells has an impact on cells within the tumor microenvironment, resulting in a dysfunctional phenotypic state in resident cells. These metabolic abnormalities differentiate tumor cells from the surrounding microenvironment. Enhanced understanding of the metabolic abnormalities in gliomas could inform targeted therapies, increasing therapeutic response in patients. This review synthesizes emerging evidence on intratumoral and intertumoral heterogeneity in gliomas, highlights the role of tumor-immune cell crosstalk in shaping the metabolic landscape, and discusses how these vulnerabilities may be exploited to develop novel therapies. Full article
(This article belongs to the Special Issue Advanced Molecular Research in Brain Tumors)
Show Figures

Figure 1

22 pages, 7973 KB  
Article
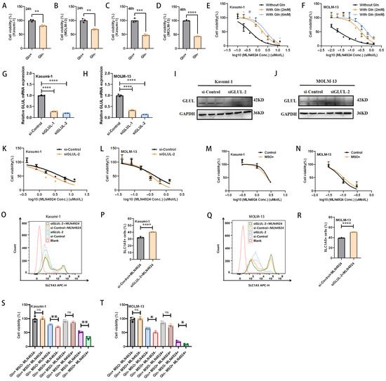
Targeting the Glutamine Transporter SLC1A5 Enhances Sensitivity of Acute Myeloid Leukemia to MLN4924
by Yin Wang, Yuancheng Guo, Xiao Tang, Yu Zhu, Haiping Liang, Yali Zhang and Bei Liu
Biomedicines 2026, 14(3), 667; https://doi.org/10.3390/biomedicines14030667 - 14 Mar 2026
Viewed by 278
Abstract
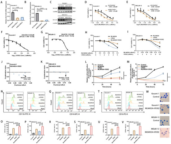
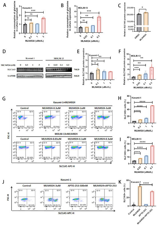
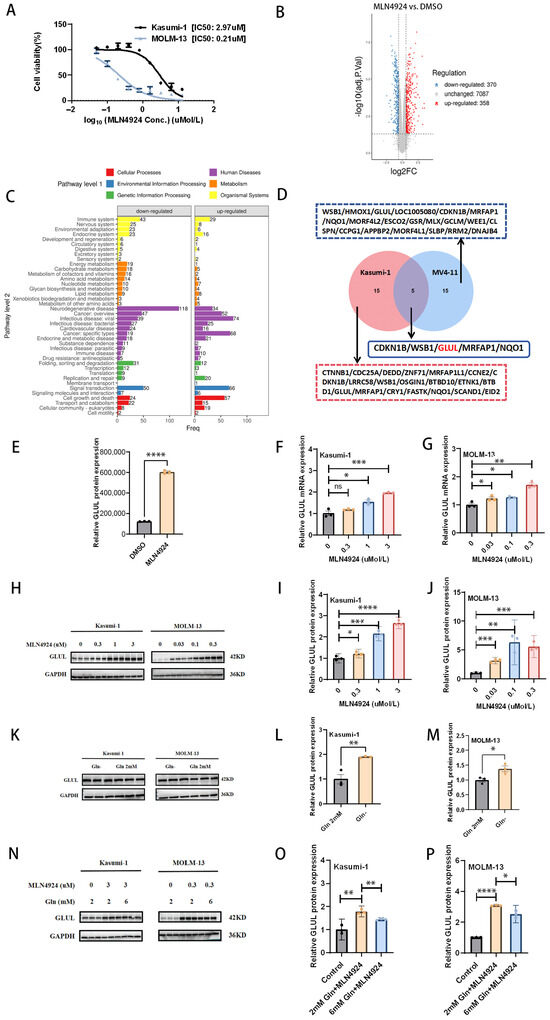
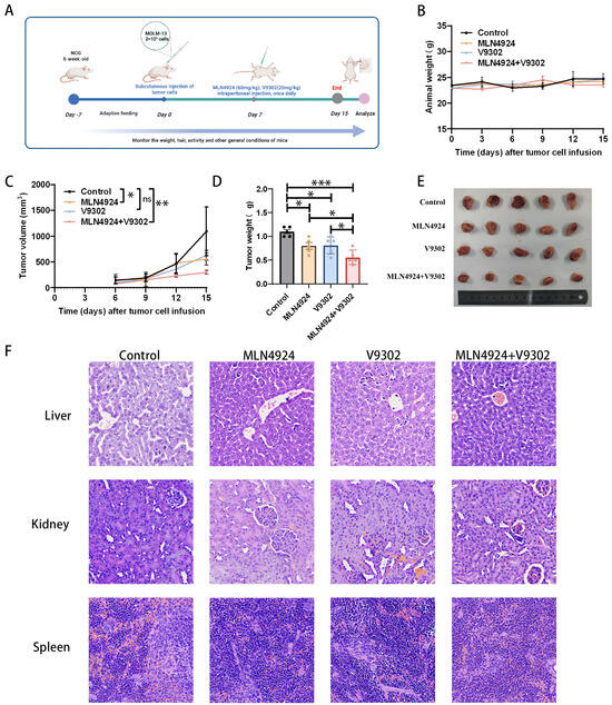
Background/Objectives: Acute myeloid leukemia (AML) remains a hematologic malignancy with poor prognosis. The neddylation inhibitor MLN4924 has demonstrated potent anti-leukemic activity in preclinical models, yet its clinical translation faces significant challenges. The aim of this study was to explore combination therapy strategies [...] Read more.
Background/Objectives: Acute myeloid leukemia (AML) remains a hematologic malignancy with poor prognosis. The neddylation inhibitor MLN4924 has demonstrated potent anti-leukemic activity in preclinical models, yet its clinical translation faces significant challenges. The aim of this study was to explore combination therapy strategies that could further enhance MLN4924’s anti-leukemia potential. Methods: AML cell lines used in this study were Kasumi-1 and MOLM-13. Cell viability was assessed using CCK-8 assays. mRNA and protein expression levels were determined through RT-qPCR and Western blot, respectively. Flow cytometry was employed to analyze surface markers (SLC1A5, CD11b, CD14, CD16), mitochondrial membrane potential (JC-1), and apoptosis (Annexin V-FITC/PI). In vivo efficacy was validated using an NCG mouse xenograft model. Transcriptomic profiling was performed to explore the potential mechanism by which MLN4924 in combination with V9302 inhibits leukemia. Results: Treatment with MLN4924 significantly upregulated key glutamine metabolic proteins, GLUL and the glutamine transporter SLC1A5, in AML cells. Knockdown of SLC1A5 significantly enhanced AML cell sensitivity to MLN4924. The combination of MLN4924 and the SLC1A5 inhibitor V9302 synergistically inhibited AML cell proliferation, induced monocytic differentiation, and promoted apoptosis. Transcriptomic analysis revealed that this combination therapy prominently suppressed the tricarboxylic acid (TCA) cycle. Conclusions: Neddylation inhibition induces compensatory upregulation of glutamine metabolism in AML. Co-targeting neddylation and glutamine transporter SLC1A5 synergistically exerts anti-leukemic effects, at least in part through disruption of the TCA cycle. This combination represents a novel and effective therapeutic strategy against AML. Full article
(This article belongs to the Section Molecular and Translational Medicine)
Show Figures

Figure 1

17 pages, 7525 KB  
Article
Effects of a Low-Fat Diet Supplemented with Plant Extract on Lipid Metabolism, Antioxidant Capacity, Inflammation, and Gut Microbiota in Healthy Beagles
by Mengdi Zhao, Yixin Wang, Yuanyuan Zhang, Xinda Liu, Wenhao Wang and Guangyu Li
Vet. Sci. 2026, 13(3), 266; https://doi.org/10.3390/vetsci13030266 - 13 Mar 2026
Viewed by 249
Abstract
Obesity has become a major disease in dogs and cats. Dietary management is a preventive measure because controlling energy intake (e.g., portion size and diet energy density) helps maintain an ideal BCS and reduces the likelihood of progressive weight gain and associated metabolic [...] Read more.
Obesity has become a major disease in dogs and cats. Dietary management is a preventive measure because controlling energy intake (e.g., portion size and diet energy density) helps maintain an ideal BCS and reduces the likelihood of progressive weight gain and associated metabolic abnormalities. This study evaluated a low-fat diet, with or without plant-extract supplementation, and its effects on serum biochemistry, lipid metabolism, gut microbiota, and metabolic profiles in healthy beagles. Thirty beagles were randomly divided into three groups (n = 10 per group): a conventional diet (Group A), a low-fat diet (Group B), and a low-fat diet supplemented with plant extract (Group C). The experiment lasted for a total of 9 weeks, comprising an adaptation period of one week and an experimental period of eight weeks. Results showed that, compared with Group A, the low-fat diet interventions (Groups B and C) significantly reduced serum levels of triglycerides, low-density lipoprotein, and total bile acids (p < 0.05). Furthermore, superoxide dismutase activity was significantly higher in Groups B and C than in Group A (p < 0.05). Compared with both Groups A and B, Group C exhibited significantly lower malondialdehyde levels, reduced proinflammatory cytokines (tumor necrosis factor-α, interleukin-1β, interleukin-6; p < 0.05), and decreased serum diamine oxidase activity and lipopolysaccharide levels (p < 0.05). The gut microbiota analysis revealed that Group C had a significantly increased relative abundance of beneficial bacteria, such as Lactobacillus (p < 0.05). Metabolomic analysis further indicated that beneficial metabolites, including γ-aminobutyric acid and glutamine, were significantly upregulated in Group C (p < 0.05). In conclusion, while a low-fat diet effectively regulated serum lipids in healthy dogs, the supplementation of a blended extract from Atractylodes lancea, Magnolia officinalis, and Citrus reticulata Blanco demonstrated broader efficacy. It further improved lipid metabolism, systemic antioxidant status, and intestinal barrier function, while attenuating inflammation and enriching beneficial gut microbes (Lactobacillus) and metabolites (GABA and glutamine). These findings suggest that while a low-fat diet alone is beneficial, its combination with plant extract provides a novel dietary strategy for promoting lipid metabolism and potentially reducing obesity-related disease risk in dogs. Full article
(This article belongs to the Special Issue The Role of Gut Microbiome in Regulating Animal Health)
Show Figures

Figure 1

29 pages, 32217 KB  
Article
Comprehensive In Silico Investigation of L-Glutamine Transporters and Metabolism in Glioblastoma
by Sachin Kumar, Chih-Yang Wang, Helena Kishore Lalwani, Juan Lorell Ngadio, Fitria Sari Wulandari, Daniel Dahlak Solomon and Hui-Pu Liu
Pharmaceuticals 2026, 19(3), 455; https://doi.org/10.3390/ph19030455 - 11 Mar 2026
Viewed by 297
Abstract
Background/Objectives: Glioblastoma (GBM) is the most aggressive primary brain tumor in adults and remains associated with poor prognosis despite multimodal therapy. Metabolic reprogramming, particularly increased dependence on glutamine, supports GBM bioenergetic, biosynthetic, and redox demands. This study aimed to systematically identify glutamine-associated metabolic [...] Read more.
Background/Objectives: Glioblastoma (GBM) is the most aggressive primary brain tumor in adults and remains associated with poor prognosis despite multimodal therapy. Metabolic reprogramming, particularly increased dependence on glutamine, supports GBM bioenergetic, biosynthetic, and redox demands. This study aimed to systematically identify glutamine-associated metabolic regulators with prognostic relevance and biological plausibility in GBM. Methods: Transcriptomic data from TCGA and GTEx were analyzed using GEPIA2, with survival validation performed using the CGGA. Functional pathway enrichment, protein expression assessment, protein–protein interaction network analysis, tumor microenvironment evaluation, epigenetic profiling, and single-cell RNA sequencing validation were integrated to contextualize candidate genes. Pharmacogenomic correlation analysis and structure-based molecular docking were applied as supportive validation layers. Results: Ceruloplasmin (CP), Solute Carrier Family 25 Member 13 (SLC25A13), and Solute Carrier Family 38 Member 2 (SLC38A2) were selectively dysregulated and associated with poor clinical outcomes in GBM. CP was linked to redox regulation and stress-adaptive survival programs, SLC25A13 to mitochondrial metabolite exchange and glutamine-coupled nucleotide biosynthesis, and SLC38A2 to glutamine uptake, nutrient sensing, and mTORC1-MYC-associated growth signaling. Conclusions: CP, SLC25A13, and SLC38A2 emerge as clinically relevant glutamine-associated metabolic regulators in GBM, linking redox regulation, mitochondrial metabolite exchange, and glutamine-driven growth signaling. These findings highlight transport- and exchange-centered metabolic nodes as potential biomarkers and candidates for future metabolic targeting in GBM. Full article
(This article belongs to the Section Medicinal Chemistry)
Show Figures

Figure 1

22 pages, 6146 KB  
Article
Investigating the Effect and Mechanism of Protocatechuic Aldehyde on Vascular Dementia Based on Multi-Omics Approach
by Tian Xiao, Jie Tao, Jiaoyang Tan, Xingjie Yi, Ziyi Wang and Xiaohua Duan
Biomolecules 2026, 16(3), 411; https://doi.org/10.3390/biom16030411 - 11 Mar 2026
Viewed by 251
Abstract
Background: The therapeutic effect and mechanism of protocatechuic aldehyde (PAL) on vascular dementia (VaD) were studied from a multi-group perspective. Methods: The pharmacological property of PAL was assessed by using both an in vivo two-vessel occlusion (2VO) rat model and an in vitro [...] Read more.
Background: The therapeutic effect and mechanism of protocatechuic aldehyde (PAL) on vascular dementia (VaD) were studied from a multi-group perspective. Methods: The pharmacological property of PAL was assessed by using both an in vivo two-vessel occlusion (2VO) rat model and an in vitro astrocyte–neuron co-culture system with oxygen–glucose deprivation (OGD) injury. On the basis of neurobehavioral test, Morris’ water maze test and hematoxylin and eosin staining, the pathological transformation of cognitive function and ischemic cerebral tissue was assessed. Key metabolites and targets through the comprehensive analysis of brain tissue and plasma metabolomics and transcriptomics were screened. Western blot and immunofluorescence were measured to assess proteins related to glutamate release, lactate shuttle and glycolysis. Results: PAL markedly improved the cognitive dysfunction of 2VO rats and reduced the nerve function score. The degeneration of neurons in the Hippocampal CA1 region was appreciably reduced. A total of eight common metabolites, including L-glutamate and L-glutamine, have been identified from plasma and brain sources. The pathway enrichment of glutamate metabolism is closely related to multiple energy metabolic pathways related to glycolysis. Combined with transcriptomic analysis and in vivo experiments, it was found that PAL can significantly downregulate the expression of the glutamate-releasing protein vGLUT1 and promote the process of glutamate transformation into glutamine. At the same time, it enhances the expression of lactate production, shuttle and utilization of related proteins GLUT-1, HK2, PFK, LDHA/B and PDH, MCT1/2/4. In the subsequent cell co-culture system, we confirmed that PAL can effectively lower the expression of vGLUT1, reduce the content of glutamate, and promote the lactate shuttle process, thus increasing the content of lactate and ATP and reducing apoptosis. Conclusions: PAL is associated with upregulation of key glycolytic enzymes and MCTs, suggesting a potential enhancement of the lactate shuttle mechanism. This process may involve the regulation of glutamate metabolism and coordinated modulation of energy metabolism pathways such as glycolysis, thereby improving intercellular energy supply and contributing to the therapeutic effects observed in vascular dementia. This study provides a mechanistic basis and preclinical evidence for the clinical development of PAL. Full article
(This article belongs to the Section Molecular Biology)
Show Figures

Graphical abstract

27 pages, 1051 KB  
Review
Pathogenic Mechanisms in Cervical Cancer: Energy Metabolism, Hypoxia and Therapy
by Valentina Giorgio, Valentina Del Dotto, Martina Grandi, Silvia Grillini, Giancarlo Solaini and Alessandra Baracca
Life 2026, 16(3), 450; https://doi.org/10.3390/life16030450 - 10 Mar 2026
Viewed by 329
Abstract
Cervical cancer has a high incidence and mortality, and is one of the leading causes of cancer-related deaths among women worldwide. The infection with high-risk subtypes of the human papillomavirus (HPV) represents a crucial factor in the development of precancerous lesions. HPV oncoproteins [...] Read more.
Cervical cancer has a high incidence and mortality, and is one of the leading causes of cancer-related deaths among women worldwide. The infection with high-risk subtypes of the human papillomavirus (HPV) represents a crucial factor in the development of precancerous lesions. HPV oncoproteins target multiple host factors to promote uncontrolled cellular proliferation, genomic instability, profound metabolic reprogramming, resistance to apoptosis and immune evasion. Thus, cervical carcinogenesis involves metabolic reprogramming in patient cells, such as enhanced aerobic glycolysis, and altered glutamine, lipid and mitochondrial metabolism, which collectively support the bioenergetic and biosynthetic demands of cancer cells. Cancer cells also activate several mechanisms to adapt and survive under hypoxic/anoxic conditions. The mechanisms underlying cervical carcinogenesis often involve non-coding RNAs. This review aims at summarizing the mechanisms and factors involved in the development and progression of cervical cancer following HPV infection, and offers an overview of the available therapies that have been developed for this disease. Full article
Show Figures

Figure 1

20 pages, 6716 KB  
Article
Foliar Titanium Dioxide Nanoparticles Enhance Rice Yield by Improving Photosynthesis, Ion Balance, and Antioxidant Defense Under Salt Stress
by Lingli Nie, Guoqiang Zhou, Yuqing Yin, Xiayu Guo, Aibin He, Shudong Li, Guoping Wu, Ruijie Zhang, Yanheng Zeng and Hongyi Chen
Plants 2026, 15(5), 826; https://doi.org/10.3390/plants15050826 - 7 Mar 2026
Viewed by 680
Abstract
Salinity stress severely limits rice productivity and grain quality worldwide. Although exogenous foliar application of titanium dioxide nanoparticles (nano-TiO2) has been reported to enhance crop stress tolerance, its regulatory roles in yield formation and grain quality in rice varieties with differing [...] Read more.
Salinity stress severely limits rice productivity and grain quality worldwide. Although exogenous foliar application of titanium dioxide nanoparticles (nano-TiO2) has been reported to enhance crop stress tolerance, its regulatory roles in yield formation and grain quality in rice varieties with differing salt tolerance are not well understood. In the present study, two contrasting rice varieties, viz., Jingliangyou 3261 (JLY3261; salt-tolerant) and Yuxiangyouzhan (YXYZ; salt-sensitive), were applied with five nano-TiO2 foliar application treatments—viz., CK: water spray; Ti1: 15 mg L−1; Ti2: 30 mg L−1; Ti3: 45 mg L−1; and Ti4: 60 mg L−1—at the jointing and panicle initiation stages. Plants were irrigated with 0.3% saltwater to simulate salt stress. The results showed that Ti2 and Ti3 treatments led to 8.59% and 14.80% increases in grain yield in JLY3261 and YXYZ, respectively, compared with CK. Ti2 and Ti3 treatments significantly increased the leaf area index, net photosynthetic rate, and aboveground biomass of both varieties at the heading stage. Meanwhile, the activities of antioxidant enzymes such as superoxide dismutase and peroxidase, as well as nitrogen metabolism enzymes including nitrate reductase and glutamine synthetase, were improved with a substantial reduction in malondialdehyde contents. Application of nano-TiO2 upregulated the expression of ion transport-related genes such as OsSOSs, OsNHXs and OsHKTs, thus improving leaf K+ accumulation and reducing Na+ content to optimize the K+/Na+ ratio. In addition, Ti2 and Ti3 treatments improved the milled rice rate, head rice rate, and protein content, while they decreased the chalkiness degree of both rice cultivars. Principal component analysis showed that the aboveground biomass at the heading stage was a core evaluation index for both varieties. Overall, foliar application of 30–45 mg L−1 nano-TiO2 was found to be effective regarding growth and yield improvement in rice under saline conditions. This study provides a theoretical basis for agro-management strategies for rice cultivation in saline–alkaline soils. Full article
(This article belongs to the Special Issue Fertilizer Management for Crop Resilience Under Abiotic Stress)
Show Figures

Figure 1

26 pages, 5613 KB  
Article
Interaction with COPII Member SAR1 Is Critical for the Delivery of Arabidopsis Xyloglucan Xylosyltransferases XXT2 and XXT5 to the Golgi Apparatus
by Ning Zhang, Jordan D. Julian and Olga A. Zabotina
Plants 2026, 15(5), 822; https://doi.org/10.3390/plants15050822 - 7 Mar 2026
Viewed by 284
Abstract
Transport of Golgi-localized proteins from the ER is mediated by the coat protein complex II (COPII) and its members, COPII inner coat subunit Sec24 and Secretion-associated Ras-related GTPase 1 (Sar1). Sar1 and Sec24 recognize cytosolic N-termini of glycosyltransferases (GTs) that contain peptide signals [...] Read more.
Transport of Golgi-localized proteins from the ER is mediated by the coat protein complex II (COPII) and its members, COPII inner coat subunit Sec24 and Secretion-associated Ras-related GTPase 1 (Sar1). Sar1 and Sec24 recognize cytosolic N-termini of glycosyltransferases (GTs) that contain peptide signals required for incorporation into COPII-coated vesicles. Xyloglucan Xylosyltransferases (XXTs) are required for xyloglucan (XyGs) biosynthesis and must be transported to the Golgi for proper function. In this study, we demonstrated that XXTs interact with AtSar1 in the COPII complex but not with AtSec24, which was previously reported to be the main recruiter of cargo proteins into COPII-coated vesicles. The mutation of the arginine to glutamine residues of di-arginine motifs in the N-termini of XXTs caused protein mislocalization and significantly reduced the strength of the interaction with AtSar1. These mutations caused 90% of XXTs to either remain in the ER or localize to small non-Golgi compartments. In turn, such mislocalization significantly suppressed the recovery of XyGs biosynthesis in Arabidopsis thaliana (Arabidopsis) mutants (xxt1xxt2 and xxt3xxt4xxt5), failing to restore their root phenotypes to normal. Our results demonstrate the interaction between cargo and AtSar1, highlighting the critical role of di-arginine motifs in this interaction. These results provide new insights into the mechanism of ER-to-Golgi delivery of plant GTs, which significantly advances our understanding of polysaccharide biosynthesis in the Golgi and the enzymes responsible for it. Full article
(This article belongs to the Collection Feature Papers in Plant Cell Biology)
Show Figures

Graphical abstract

Back to TopTop