Next Article in Journal
The Potential of Chlorogenic Acid in Regulating Oxidative Damage, Lipid Metabolism, and Inflammation in Chickens: A Comprehensive Review
Previous Article in Journal
Understanding Error Culture in Veterinary Medicine: A Survey Among Veterinary Support Staff Across German-Speaking Countries
Previous Article in Special Issue
Study of Fecal Microbiota Transplantation Ameliorates Colon Morphology and Microbiota Function in High-Fat Diet Mice
 
 
Font Type:
Arial Georgia Verdana
Font Size:
Aa Aa Aa
Line Spacing:
Column Width:
Background:
Article

Effects of a Low-Fat Diet Supplemented with Plant Extract on Lipid Metabolism, Antioxidant Capacity, Inflammation, and Gut Microbiota in Healthy Beagles

1
College of Animal Science and Technology, Qingdao Agricultural University, Qingdao 266109, China
2
College of Animal Science and Technology, Shandong Agricultural University, Tai’an 271018, China
3
Pet Nutrition Rresearch and Development Center Gambol Pet Group Co., Ltd., Liaocheng 252000, China
*
Author to whom correspondence should be addressed.
These authors contributed equally to this work.
Vet. Sci. 2026, 13(3), 266; https://doi.org/10.3390/vetsci13030266
Submission received: 15 January 2026 / Revised: 3 March 2026 / Accepted: 11 March 2026 / Published: 13 March 2026
(This article belongs to the Special Issue The Role of Gut Microbiome in Regulating Animal Health)

Simple Summary

Obesity is a common and serious health problem in pets. This study aimed to investigate whether a low-fat diet, with or without supplementation of a specific plant extract blend, could improve lipid metabolism in healthy dogs. In an 8-week animal trial, three dietary regimens were compared: a conventional diet, a low-fat diet, and a low-fat diet supplemented with the plant extracts. The results showed that both low-fat diets regulated lipid metabolism. Furthermore, the low-fat diet with plant extract supplementation enhanced antioxidant capacity, improved intestinal barrier function, modulated the relative abundance of beneficial gut bacteria, and increased beneficial metabolites in beagles. In conclusion, while a simple low-fat diet was effective, its combination with plant extracts provides a more comprehensive dietary strategy.

Abstract

Obesity has become a major disease in dogs and cats. Dietary management is a preventive measure because controlling energy intake (e.g., portion size and diet energy density) helps maintain an ideal BCS and reduces the likelihood of progressive weight gain and associated metabolic abnormalities. This study evaluated a low-fat diet, with or without plant-extract supplementation, and its effects on serum biochemistry, lipid metabolism, gut microbiota, and metabolic profiles in healthy beagles. Thirty beagles were randomly divided into three groups (n = 10 per group): a conventional diet (Group A), a low-fat diet (Group B), and a low-fat diet supplemented with plant extract (Group C). The experiment lasted for a total of 9 weeks, comprising an adaptation period of one week and an experimental period of eight weeks. Results showed that, compared with Group A, the low-fat diet interventions (Groups B and C) significantly reduced serum levels of triglycerides, low-density lipoprotein, and total bile acids (p < 0.05). Furthermore, superoxide dismutase activity was significantly higher in Groups B and C than in Group A (p < 0.05). Compared with both Groups A and B, Group C exhibited significantly lower malondialdehyde levels, reduced proinflammatory cytokines (tumor necrosis factor-α, interleukin-1β, interleukin-6; p < 0.05), and decreased serum diamine oxidase activity and lipopolysaccharide levels (p < 0.05). The gut microbiota analysis revealed that Group C had a significantly increased relative abundance of beneficial bacteria, such as Lactobacillus (p < 0.05). Metabolomic analysis further indicated that beneficial metabolites, including γ-aminobutyric acid and glutamine, were significantly upregulated in Group C (p < 0.05). In conclusion, while a low-fat diet effectively regulated serum lipids in healthy dogs, the supplementation of a blended extract from Atractylodes lancea, Magnolia officinalis, and Citrus reticulata Blanco demonstrated broader efficacy. It further improved lipid metabolism, systemic antioxidant status, and intestinal barrier function, while attenuating inflammation and enriching beneficial gut microbes (Lactobacillus) and metabolites (GABA and glutamine). These findings suggest that while a low-fat diet alone is beneficial, its combination with plant extract provides a novel dietary strategy for promoting lipid metabolism and potentially reducing obesity-related disease risk in dogs.

1. Introduction

Obesity is one of the most prevalent chronic diseases in companion dogs and cats and a major nutritional and metabolic health problem [1]. Recent epidemiological surveys report that more than half of pet dogs and cats in the United States (54%) and approximately 40% in South Korea are overweight or obese, reflecting a rapidly increasing global trend [2,3]. Importantly, metabolic alterations associated with obesity can develop before overt clinical obesity becomes apparent. Early-stage dysregulation of lipid metabolism and gut microbial composition is increasingly recognized as a critical window for obesity prevention and long-term metabolic health maintenance [4]. In dogs, excess adiposity is strongly associated with a higher incidence of insulin resistance and diabetes mellitus, degenerative joint disease and pancreatitis, thereby substantially impairing physical function and quality of life [4,5]. Moreover, obesity-related metabolic disturbances can exacerbate age-associated diseases and significantly shorten lifespan [5,6]. Dietary interventions are the primary strategy for reducing obesity risk and preventing obesity-related metabolic dysfunction. Beyond reducing fat intake, dietary management typically focuses on controlling overall energy intake and optimizing macronutrient composition. Notably, restricting energy intake and adjusting protein content are distinct approaches: the former targets energy balance, whereas adequate protein supports satiety and preservation of lean body mass during weight management [7]. However, long-term outcomes achieved by reducing dietary fat alone may be limited; therefore, additional nutritional strategies aimed at early metabolic regulation and prevention are increasingly needed [7,8].
Plant extracts have been extensively studied for their ability to improve lipid metabolism and enhance digestion. In vitro studies and mice obesity models indicate that Magnolia officinalis and its extract honokiol can inhibit pancreatic lipase, a key enzyme in fat digestion, presenting a potential mechanism to alleviate dietary fat burden [9,10]. Atractylodes lancea polysaccharides act as effective immunomodulators in mice models, protecting the intestinal mucosal barrier and enhancing mucosal immunity by mitigating gut microbiota dysbiosis and metabolic disturbances [11]. Moreover, studies in mice have shown that Citrus reticulata Blanco and its extracts demonstrate potential for obesity prevention, primarily by regulating gut microbiota and lowering serum levels of total cholesterol (T-CHO) and low-density lipoprotein (LDL-C) [12,13,14,15]. Pingwei San (PWS), a classical herbal formula primarily composed of M. officinalis, A. lancea, and Citrus reticulata Blanco, is documented in the Prescriptions of Taiping Benevolent Dispensary for traditionally treating disorders due to dampness obstruction in the spleen and stomach [16]. This suggests a potential synergistic effect. Collectively, these in vitro and rodent studies provide a rationale for investigating these plant extracts as dietary supplements to support lipid metabolism and metabolic homeostasis in dogs. The gut microbiota plays a key role in regulating host metabolism. This role offers potential avenues for the prevention of obesity and related metabolic dysfunction in pets [17,18]. Metabolomics provides powerful tools for deciphering the gut microbiota and host metabolism [19,20]. This study employed high-throughput sequencing and metabolomics to investigate the effects of a low-fat diet combined with botanical extracts (Magnolia officinalis, Atractylodes lancea, and Citrus reticulata Blanco) in healthy beagles, focusing on early markers of lipid metabolism, antioxidant capacity, anti-inflammatory function, and intestinal health.

2. Materials and Methods

2.1. Experimental Design and Feeding Management

The use of laboratory animals in this study was approved by the Laboratory Animal Ethics Committee of Qingdao Agricultural University (Grant No. DKY2025010; Date: 20250320; Qingdao, China). Prior to trial initiation, all dogs received vaccinations and regular deworming. Each animal was kept separately in 5 × 6 square kennels, with temperatures maintained at 21.0 ± 1.0 °C. The daily protocol included one hour of outdoor exercise (06:00–07:00), at least two hours of human interaction, and enrichment with toys.
Thirty clinically healthy adult beagles (2–3 years old) with an initial body condition score (BCS) of 4.7/9 were randomly divided into three groups (n = 10 per group, 5 males, 5 females): a conventional diet (Group A), a low-fat diet (Group B), and a low-fat diet supplemented with plant extract (Group C). The experiment lasted for a total of 9 weeks, comprising an adaptation period of one week and an experimental period of eight weeks. All diets were provided as extruded dry kibble. Dogs were fed twice daily at 8:00 AM and 8:00 PM. The daily food allowance was calculated according to the energy requirement equation reported in Nutrient Requirements of Dogs and Cats, MER (kcal/day) = 130 × BW (kg)0.75, and converted to grams based on the metabolizable energy (ME) of each diet. Any leftovers were weighed to determine actual intake. No additional treats were provided during the study, and water was available ad libitum. They were acclimatized on a standard diet for two weeks before group allocation. Feed intake was recorded daily, and behavioral status and general health were monitored regularly. Fecal scoring and body condition scoring were performed weekly.

2.2. Nutritional Composition of Experimental Diets

The diet consisted primarily of chicken, enzymatically hydrolyzed chicken, soy protein isolate, chicken liver, chicken heart, potato, chicken fat, fish oil and sweet potato. The specific nutritional levels are provided in Table 1. The diet for Group C was formulated by adding 1% of the plant extract mixture on the basis of the Group B diet. The extraction procedure followed the protocol of Fan et al. [21], with minor modifications. The herbal formula used in this study was provided by a commercial manufacturer (Tongrentang, Beijing, China). The intervention consisted of a multi-component herbal mixture with a dry weight ratio of Atractylodes lancea:Magnolia officinalis:Citrus reticulata Blanco = 8:5:5. Briefly, the herbal ingredients were soaked in distilled water and extracted using an aqueous extraction procedure, after which the combined extracts were concentrated and incorporated into the experimental diet. The fluctuations in nutrient indicators may be attributed to variations during feed processing and testing, but the raw ingredients used in both diets were identical. All experimental diets were commercially manufactured by Gambol Pet Group Co., Ltd. (Liaocheng, China).

2.3. Sample Collection

Sample collection was performed by trained personnel (a licensed veterinarian and trained research staff) at the experimental facility, following a standardized protocol to minimize handling variability and contamination. Fecal scores were determined using the Waltham® Fecal Scoring System (Supplementary Material Figure S1) [22]. Four days prior to the end of the experiment, feces and urine samples were collected over a consecutive four-day period using the total fecal collection. Daily fecal samples from each beagle were placed in sealed plastic bags, preserved with a 10% sulfuric acid solution (added at 5% of the fresh weight) and a small amount of toluene, and stored at −20 °C until analysis. After the trial, all fecal samples collected from each dog during the total collection period were thawed and homogenized. Subsamples of approximately 200× g were sterilized at 80 °C for 2 h, dried at 65 °C for 72 h until constant weight was achieved, ground, passed through a 40-mesh sieve, and stored for subsequent assays [23]. Urine samples from individuals were mixed thoroughly, filtered through three layers of filter paper, transferred to 20 mL centrifuge tubes, and stored at −20 °C.
On day 56, fresh fecal samples collected within 15 min were placed into cryovials, immediately flash frozen in liquid nitrogen and stored at −80 °C after transportation to the laboratory. Additionally, 10 mL of venous blood was drawn from the forelimb of beagles and centrifuged at 528× g and 4 °C for 10 min to obtain serum, which was stored at −80 °C [24].

2.4. Indicators and Methods of Measurement

2.4.1. Apparent Digestibility and Nitrogen Metabolism

Dry matter (DM, AOAC 934.01) was determined by oven drying at 65 °C, crude protein (CP) by the Kjeldahl method, ether extract (EE) by Soxhlet extraction and ash by incineration. Feed energy values were calculated according to NRC (2006). The formulas used to calculate nutrient digestibility and nitrogen metabolism indicators are provided in the Supplementary Materials.

2.4.2. Serum Biochemical Indices

The complete blood count for all animals was performed using a hematology analyzer. Serum trypsin, glucose (GLU), blood urea nitrogen (BUN), total bile acids (TBA), triglycerides (TG), T-CHO, high-density lipoprotein cholesterol (HDL-C), LDL-C, aspartate aminotransferase (AST) and alanine aminotransferase (ALT) were measured using Nanjing Jiancheng assay kits (Jiancheng, Nanjing, China). Superoxide dismutase (SOD), glutathione peroxidase (GSH-Px), catalase (CAT) and malondialdehyde (MDA) were determined according to the manufacturer’s protocols (Jiancheng, Nanjing, China). Likewise, diamine oxidase (DAO) was determined according to the manufacturer’s protocols (Geruisi, Nantong, China).
Additionally, the serum concentrations of tumor necrosis factor-α (TNF-α), interleukin-1β (IL-1β), interleukin-6 (IL-6), D-lactate and lipopolysaccharide (LPS) were measured using ELISA kits from Meimian (Meimian, Nanjing, China) Enzyme Immunity.

2.4.3. 16S rRNA Sequencing

Genomic DNA was extracted from fecal samples using the Fecal DNA Kit (Omega Bio-Tek, Norcross, GA, USA). The V3–V4 region of bacterial 16S rRNA genes was amplified using universal primers. The amplified nucleic acids were purified with the Agencourt AMPure XP Kit (Beckman Coulter, Pasadena, CA, USA), and sequencing libraries were constructed using the NEBNext Ultra II DNA Library Prep Kit (New England Biolabs, Beijing, China). Operational Taxonomic Units (OTUs) were clustered at 97% similarity. Species abundance and diversity were analyzed with the QIIME2 package [25,26]. LEfSe analysis identified statistically significant biomarkers between groups using thresholds of p < 0.05 and an LDA score ≥ 3.0.

2.4.4. Untargeted Metabolomics

Fecal samples (50 mg) were added to a MeOH:ACN:H2O solution (2:2:1, v/v/v) containing internal standards and steel beads, then homogenized at 60 Hz for 120 s and sonicated for 10 min. After incubation at −20 °C for 1 h, samples were centrifuged at 15,210× g and 4 °C for 15 min. The supernatants were lyophilized. For MS analysis, the residues were reconstituted in ACN:H2O (1:1, v/v), vortexed for 30 s, sonicated for 10 min and centrifuged again at 15,210× g and 4 °C for 15 min. Supernatants (2 μL) were injected into an Acquity UPLC system (Waters, Milford, MA, USA) with a flow rate of 0.3 mL/min and a column temperature of 50 °C [27]. Differential metabolites were screened using thresholds of fold change (FC) ≥ 1.0 and p < 0.05. Pathway enrichment analysis of differential metabolites was conducted using the KEGG database (https://www.kegg.jp/, accessed on 20 June 2025).

2.5. Data Analysis

Data are expressed as the mean ± standard deviation (SD) and visualized using GraphPad Prism (version 8.0). One-way analysis of variance (ANOVA) was used to assess differences between groups, with the significance threshold set at p < 0.05.

3. Results

3.1. Effects of a Low-Fat Diet with a Plant Extract Formula on Body Weight, Average Daily Gain and Fecal Scores in Beagles

The groups did not differ significantly in initial body weight, final body weight, average daily feed intake, or body condition score (Table 2, p > 0.05). Compared with Group A, Groups B and C showed markedly lower average daily gain (p < 0.05). Moreover, fecal scores did not differ significantly among groups throughout the trial period (Figure 1, p > 0.05).
Table 2. Effects of a low-fat diet with a plant extract on body weight and average daily gain in beagles.
Table 2. Effects of a low-fat diet with a plant extract on body weight and average daily gain in beagles.
ItemsABCp Value
Initial weight/kg8.35 ± 1.328.33 ± 1.158.31 ± 1.020.996
Final weight/kg10.12 ± 1.189.34 ± 1.129.29 ± 0.700.143
Average daily feed intake/g244.07 ± 13.66247.28 ± 8.22254.58 ± 5.070.107
Average daily gain/g31.61 ± 12.27 b20.93 ± 3.40 a17.59 ± 11.20 a0.011
Initial of BCS4.75 ± 0.35 4.70 ± 0.26 4.60 ± 0.32 0.556
Final of BCS4.95 ± 0.16 4.75 ± 0.26 4.75 ± 0.26 0.106
Note: Within a row, values without superscript letters or with the same superscript letters indicate no significant difference (p > 0.05); different superscript letters indicate significant differences (p < 0.05). The same conventions apply to tables below.

3.2. Effects of a Low-Fat Diet with a Plant Extract Formula on Apparent Digestibility in Beagles

Table 3 demonstrates that no significant differences existed among groups for DM, CP, or Ash apparent digestibility (p > 0.05). The apparent digestibility of crude fat in Group C was significantly higher than that in the low-fat diet Group B (p < 0.05) and demonstrated no significant difference compared to the conventional diet Group A (p > 0.05).

3.3. Effects of a Low-Fat Diet with a Plant Extract Formula on Nitrogen Metabolism in Beagles

Table 4 reveals that significant differences in nitrogen intake and fecal nitrogen among groups (p < 0.05), primarily due to variations in dietary crude protein. Additionally, urinary nitrogen, net protein utilization and the biological value of protein exhibited no significant differences (p > 0.05) across groups.

3.4. Effects of a Low-Fat Diet with a Plant Extract Formula on Hematological Parameters in Beagles

No significant differences were observed in hematological indices among the groups (Table 5, p > 0.05).
Table 5. Hematological parameters in beagles fed different experimental diets.
Table 5. Hematological parameters in beagles fed different experimental diets.
ItemsABCp Value
WBC 109/L9.59 ± 3.08 9.76 ± 1.65 11.46 ± 2.500.194
LYM%21.93 ± 6.69 20.59 ± 5.5618.53 ± 4.940.426
MON%9.31 ± 1.48 9.25 ± 2.21 8.07 ± 2.170.305
NEU%62.39 ± 6.66 64.39 ± 6.81 66.94 ± 8.080.381
EOS%6.27 ± 2.83 5.68 ± 2.88 6.37 ± 3.470.865
LYM × 109/L1.98 ± 0.56 1.94 ± 0.39 2.00 ± 0.450.960
MON × 109/L1.27 ± 0.271.14 ± 0.21.13 ± 0.310.459
NEU × 109/L7.09 ± 1.796.18 ± 0.956.23 ± 0.530.183
EOS × 109/L0.56 ± 0.24 0.55 ± 0.30 0.60 ± 0.230.898
PLT × 109/L294.60 ± 76.65 281.10 ± 97.77 224.50 ± 60.410.133
Neutrophil to Lymphocyte%3.69 ± 0.89 3.28 ± 0.64 3.25 ± 0.730.371
Platelet Lymphocyte%155.35 ± 41.77 147.30 ± 44.77 114.31 ± 30.580.065

3.5. Effects of a Low-Fat Diet with a Plant Extract Formula on Serum Biochemical Indices in Beagles

Table 6 shows that, compared with Group A, Groups B and C had significantly lower serum levels of TBA, T-CHO, TG, LDL-C and BUN (p < 0.05). Notably, serum BUN was substantially lower in Group C than in Group B (p < 0.05).

3.6. Effects of a Low-Fat Diet with a Plant Extract Formula on Antioxidant Capacity in Beagles

Table 7 shows that serum SOD activity was significantly higher in Groups B and C relative to Group A (p < 0.05). Notably, Group C demonstrated markedly higher serum GSH-Px activity than Group A (p < 0.05). Moreover, the serum contents of MDA were significantly decreased in Groups B and C relative to Group A (p < 0.05). No significant differences in CAT activity were observed among the groups (p > 0.05).

3.7. Effects of a Low-Fat Diet with a Plant Extract Formula on Cytokines in Beagles

Compared with Group A and Group B, Group C considerably reduced serum levels of TNF-α, IL-1β, IL-6, DAO and LPS (Table 8, p < 0.05). Additionally, no significant differences were observed in serum D-lactate content among the groups (p > 0.05).
Table 8. Serum cytokines and gut markers in beagles fed different experimental diets.
Table 8. Serum cytokines and gut markers in beagles fed different experimental diets.
ItemsABCp Value
TNF-α (pg/mL)33.97 ± 2.22 b33.97 ± 3.37 b25.96 ± 2.56 a<0.001
IL-1β (ng/mL)45.86 ± 4.24 b41.72 ± 3.14 b38.30 ± 3.27 a0.004
IL-6 (pg/mL)327.86 ± 32.59 b317.78 ± 24.99 b285.55 ± 8.97 a0.011
DAO (nmol/min/mL)0.88 ± 0.33 b0.73 ± 0.34 b0.31 ± 0.23 a0.004
D-lactate (ug/L)71.66 ± 6.9575.89 ± 7.0775.29 ± 6.870.484
LPS (ng/L)72.02 ± 6.83 b71.72 ± 5.81 b58.77 ± 5.72 a0.001

3.8. Effects of a Low-Fat Diet with a Plant Extract Formula on Gut Microbiota in Beagles

3.8.1. Gut Microbiota Composition

At the phylum level, the dominant phyla included Firmicutes, Actinobacteriota, Fusobacteriota, Proteobacteria and Bacteroidetes (Figure 2). Genus-level abundance analyses revealed the predominant genera: Blautia, Catenibacterium, Lactobacillus, Collinsella, and Streptococcus.

3.8.2. Construction of Phylogenetic Trees

To investigate phylogenetic relationships at the genus level, representative sequences from the top 100 genera were aligned using multiple sequence alignment (Figure S2).

3.8.3. Analysis of Alpha Diversity

The species accumulation curve approached a plateau, indicating sufficient sampling depth, with no significant increase in species observed upon additional sampling (Figure 3A). Moreover, alpha diversity indices showed no significant differences in Shannon, Simpson, Chao1, Dominance, or Pielou’s evenness indices among groups (Figure 3B–F, p > 0.05).

3.8.4. Beta Diversity Analysis

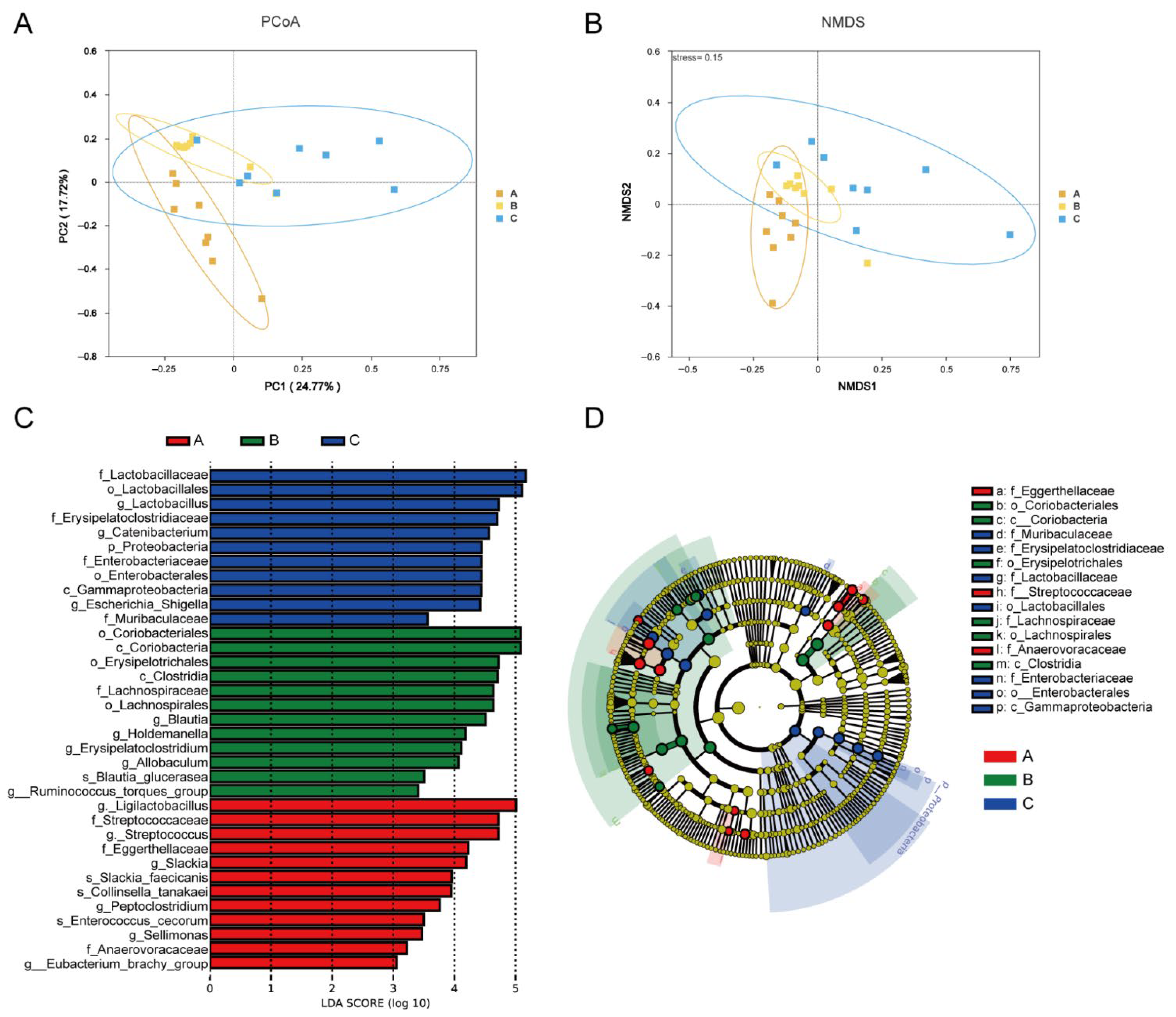
Principal coordinates analysis (PCoA) demonstrated that shorter distances between samples indicate greater similarity in community composition, with samples sharing similar structures clustering together. The diet of Group C exhibited distinct microbial profiles, positioned farther from those of Groups A and B (Figure 4A). Nonmetric multidimensional scaling (NMDS)—an indirect gradient analysis based on dissimilarity matrices—yielded acceptable stress values of 0.15 for the three groups, indicating a valid model fit (Figure 4B).

3.8.5. LEfSe Analysis of Microbiota

LEfSe results identified significant biomarkers as follows: Group B identified significant biomarkers, including o_Coriobacteriales, c_Coriobacteriia, o_Erysipelotrichales, c_Clostridia, f_Lachnospiraceae, and o_Lachnospirales. The significant biomarkers identified in Group C were f_Erysipelatoclostridiaceae, f_Lactobacillaceae, o_Lactobacillales, and g_LactobacillusB (Figure 4C,D).

3.9. Effects of a Low-Fat Diet with a Plant Extract Formula on Metabolites in Beagles

3.9.1. PLS-DA, OPLS-DA and Differential Metabolites of Metabolites

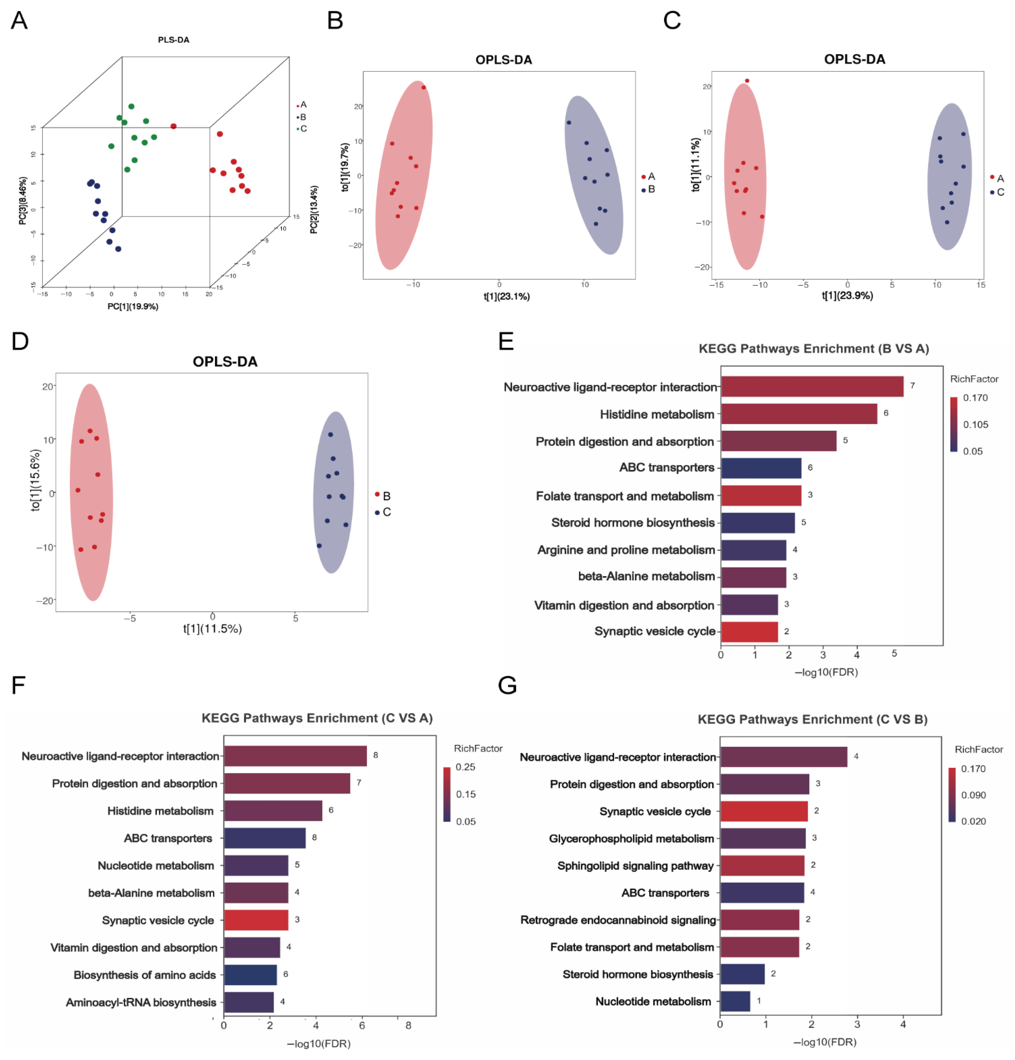
PLS-DA illustrated both intergroup and intragroup variations (Figure 5A). Groups B and C clustered closely, indicating high similarity, while showing distinctly separated Group A. In addition, OPLS-DA-based differential metabolite analysis revealed clustering between comparisons, confirming substantial metabolic differences suitable for subsequent analysis (Figure 5B–D). Furthermore, the number of differential metabolites among the different groups is shown in Table 9.

3.9.2. KEGG Pathway Analysis of Differential Metabolites

KEGG enrichment analysis revealed the following: Group B versus Group A was primarily enriched in neuroactive ligand receptor interaction, histidine metabolism and protein digestion and absorption. Group C versus Group A was predominantly enriched in neuroactive ligand receptor interaction and protein digestion and absorption. Group C versus Group B was enriched in neuroactive ligand receptor interaction and protein digestion and absorption (Figure 5E–G). Notably, significantly upregulated metabolites in Group C versus Group A included γ-aminobutyric acid (GABA) and glutamine (Table S1, Supplementary Material). In Group C versus Group B, markedly upregulated metabolites comprised GABA, phenylalanine, and DL valine.

4. Discussion

In this experiment, no significant differences were observed in fecal score, body weight, apparent digestibility of DM and CP, protein utilization rate, or protein biological value among the nutritional regulation diet, the plant extract formula diet, and the conventional diet in beagles. The apparent digestibility of crude fat in the low-fat dog food containing a plant extract formula was comparable to that of the conventional diet. Both the complete blood count and liver function parameters remained within normal ranges across all groups. These findings indicate that both the nutritional regulation diet and the low-fat dog food with the plant extract formula are safe.
PWS is a traditional Chinese herbal formula. Modern pharmacological studies have demonstrated that PWS and its components exhibit anti-inflammatory effects, promote intestinal mucosal repair, and modulate gut microbiota [16,21,28]. In this experiment, both Group B (low-fat diet) and Group C (supplemented low-fat diet) significantly reduced serum levels of TG, LDL-C, and TBA compared to Group A. TGs are mostly transported and metabolized in the form of plasma lipoproteins. Therefore, their levels can partially reflect the body’s lipid metabolic status [29]. LDL-C originates from triglyceride-rich very-low-density lipoprotein, which is synthesized and secreted by the liver. The lipid composition of LDL-C can serve as a predictor of hepatic lipid composition in obese patients [30]. Hence, these results indicate that the low-fat diet with a plant extract formula favorably modulates serum lipid parameters in healthy dogs. Liu et al. [31] reported that PWS alleviates high-fat-diet-induced colonic inflammation by modulating the gut microbiota-derived metabolite short-chain fatty acids. The gut microbiota can concurrently transform, synthesize, and decompose dietary lipids, thereby generating secondary metabolites with host-modulatory properties [32]. It is hypothesized that the observed findings in this study may be attributable to modulation of the gut microbiota.
The enzymatic activities of SOD, CAT and GSH-Px play a crucial role as the first line of defense in protecting cells and tissues from oxidative stress [33]. MDA was an end product of lipid peroxidation [34]. Fan et al. [21] reported that PWS alleviates spleen deficiency-induced diarrhea primarily by inhibiting the production of TNF-α, IL-1β, and IL-6, enhancing antioxidant capacity (GSH-Px and SOD), and increasing the expression of aquaporins and tight junction proteins. In this study, the Group C resulted in increased serum SOD activity and significant reduction in MDA, TNF-α, IL-1β and IL-6 levels compared to Group A beagles. The Th1 immune response enhances host defense mainly through the production of proinflammatory cytokines, such as TNF-α and IFN-γ. Analysis of the components of PWS indicates that magnolol, honokiol, hesperidin, and atractylenolide are among the most abundant chemical constituents in the formula [16,35]. Hesperidin exhibits a broad spectrum of pharmacological activities, including anti-inflammatory, antioxidant, and lipid-lowering effects for the prevention and management of obesity [35,36,37]. It has been reported that hesperidin modulates lipid and glucose metabolism by mediating the AMPK and PPAR signaling pathways, regulates antioxidant activity and inhibits apoptosis, while also influencing inflammatory responses through indirect modulation of the NF-κB pathway, thereby contributing to its lipid-lowering and anti-obesity effects [37]. Additionally, M. officinalis and its active constituents (Magnolol and Honokiol) significantly downregulate the expression of critical proinflammatory cytokines, such as TNF-α and IL-6, by suppressing the protein expression of NF-κB and Toll like receptors [38,39]. Based on this, it is hypothesized that the primary bioactive components in PWS enhanced the antioxidant and immune capacity of beagles in our study. These findings indicate that a low-fat canine diet supplemented with a plant extract formula can enhance antioxidant capacity and immune function by increasing antioxidant enzyme activity and suppressing inflammatory factors.
Regarding the gut microbiota, the dominant phyla in the gut microbiota of beagles across all groups were primarily Firmicutes, Actinobacteriota, Fusobacteriota, Proteobacteria and Bacteroidetes, consistent with previous reports [23,40]. In this experiment, no significant differences were observed in the alpha diversity of the gut microbiota among the beagles. The biomarkers differentiating beagles fed the Group B from those in Group A were f_Lachnospiraceae and o_Lachnospirales. As a core member of the gut microbiota, Lachnospiraceae has colonized the intestine since birth and has functioned as a key producer of butyrate in the gut [41,42]. Butyrate serves as the primary energy source for colonic epithelial cells, promotes mucin secretion, and enhances intestinal barrier function [43]. The biomarkers differentiating beagles fed the Group C from those in Group A were f_Erysipelatoclostridiaceae, f_Lactobacillaceae, o_Lactobacillales and g_Lactobacillus. Lactic acid bacteria (LAB) are a group of Gram-positive bacteria characterized by lactic acid production and are commonly detected in the gastrointestinal tract of mammals, including dogs. Metabolites produced by LAB, such as short-chain fatty acids, exopolysaccharides, and bacteriocins, have been reported to exert bioactive effects on gut homeostasis and host responses [44].DAO is an enzyme located in the upper layer of the villi in the small intestinal mucosa of mammals. The activity of DAO in the blood can indirectly reflect the integrity and extent of damage to the small intestinal mucosa and serves as an important indicator for monitoring intestinal barrier function [45]. In this study, compared to Group A, beagles in Group C fed the diet revealed substantially reduced serum DAO activity and LPS content. This indicates that feeding beagles a low-fat dog food supplemented with a plant extract can help maintain the stability of their gut barrier. Simultaneously, the low-fat diet supplemented with a plant extract formula modulates the overall health of beagles by enhancing the colonization of beneficial bacteria (Lactobacilli) and adjusting the relative abundance of gut microbiota.
To further investigate the impact of the botanical extract on systemic metabolism, we performed untargeted metabolomic analysis. The results revealed that the differential metabolites enriched between groups C and A were primarily associated with the “Neuroactive ligand receptor interaction” and “Protein digestion and absorption”. The metabolome of group C exhibited significant upregulation of beneficial metabolites, including GABA and glutamine. Notably, GABA, as a neurotransmitter, can enhance insulin secretion and lower blood glucose levels by inhibiting immune and inflammatory responses, suppressing β-cell apoptosis, promoting β-cell proliferation, and inducing the transdifferentiation of pancreatic islet α-cells into β-cells, among other mechanisms [46,47,48]. M. officinalis and its active constituents has been reported to mitigate inflammation by activating the GABA receptor, thereby modulating cytokine secretion in B and T lymphocytes [39]. Glutamine, a conditionally essential amino acid, plays vital roles in both normal physiological metabolism, and stress conditions [49]. It helps maintain the integrity of the gastrointestinal mucosal barrier, promotes mucosal repair, provides a critical nitrogen source, facilitates protein synthesis, and thereby supports nitrogen balance in the body [50]. It is noteworthy that in human clinical trials, glutamine supplementation has been shown to reduce both mortality risk and infection incidence in patients with metabolically induced acute pancreatitis [51]. These findings suggest that a low-fat dog food diet supplemented with a plant extract formula can modulate the “Neuroactive ligand receptor interaction” and “Protein digestion and absorption” metabolic pathways in beagles, significantly upregulate beneficial metabolites such as GABA and glutamine, and consequently gut microbiota homeostasis.
The primary objective of this study was to evaluate the efficacy of the traditional herbal formula as a whole. Accordingly, the intervention consisted of a multi-component herbal formula, and experimental groups receiving individual plant extracts were not included. While this design is appropriate for assessing overall effectiveness, it limits our ability to determine whether the observed effects are attributable to a single key herb or to synergistic interactions among the constituent herbs. In addition, no targeted or quantitative compositional analysis of the formula was conducted, and the gut microbiota findings should be interpreted with caution, as baseline (pre-intervention) microbiota profiling was not performed. Future studies will incorporate batch-to-batch quality control and chemical standardization of the formula, baseline microbiota sampling, and control groups receiving individual herbs to better link specific constituents and microbial changes with host outcomes.

5. Conclusions

In conclusion, a low-fat diet serves as an effective strategy for regulating serum lipid parameters and managing body weight in healthy dogs. Supplementation with a blend of extracts from Atractylodes lancea, Magnolia officinalis, and Citrus reticulata Blanco further modulates lipid metabolism in beagles, enhances systemic antioxidant capacity, attenuates inflammatory responses, improves intestinal barrier integrity, and increases the relative abundance of beneficial microorganisms (Lactobacillus) as well as the levels of beneficial metabolites such as GABA and glutamine. However, a limitation of this study is the use of healthy dogs as the experimental model. Future studies should therefore validate these findings in clinical cases of naturally occurring obesity or pancreatitis, which would support the use of this nutritional intervention as a supplementary dietary strategy for managing canine metabolic dysregulation and associated disease risks.

Supplementary Materials

The following supporting information can be downloaded at: https://www.mdpi.com/article/10.3390/vetsci13030266/s1, Figure S1: The Waltham® faeces scoring system; Figure S2: Construction of phylogenetic trees; Table S1: Summary of differential metabolites.

Author Contributions

G.L., conceptualization, funding acquisition; M.Z. and Y.W., investigation, methodology, visualization; M.Z. and Y.Z., writing—original draff; X.L. and W.W., Writing—review & editing. All authors have read and agreed to the published version of the manuscript.

Funding

The writing of the manuscript was supported by the Start-up Fund for Scientific Research of High-level Talents of Qingdao Agricultural University (1121021) to G.L. All authors declare no other competing interests.

Institutional Review Board Statement

The use of laboratory animals in this study was approved by the Laboratory Animal Ethics Committee of Qingdao Agricultural University (Grant No. DKY2025010; Date: 20 March 2025; Qingdao, China).

Informed Consent Statement

Informed consent was obtained from all subjects involved in the study.

Data Availability Statement

The data presented in this study are openly available in the NCBI database with the project number PRJNA1312903.

Conflicts of Interest

The authors declare no conflict of interest. Gambol Pet Group Co., Ltd. provided editorial assistance in manuscript revision but had no role in the design of the study; in the collection, analyses, or interpretation of data; in the writing of the manuscript; or in the decision to publish the results.

Abbreviations

The following abbreviations are used in this manuscript:
T-CHOtotal cholesterol
DMDry matter
CPcrude protein
EEether extract 
GLUglucose
BUNblood urea nitrogen
TBAtotal bile acids
TGtriglycerides
HDL-Chigh-density lipoprotein cholesterol
LDL-Clow-density lipoprotein cholesterol
ASTaspartate aminotransferase
ALTalanine aminotransferase
SODSuperoxide dismutase
GSH-Pxglutathione peroxidase
CATcatalase
MDAmalondialdehyde
DAOdiamine oxidase
TNF-αtumor necrosis factor-α
IL-1βinterleukin-1β
IL-6interleukin-6
LPSlipopolysaccharide
OTUsOperational Taxonomic Units 
SDstandard deviation 
ANOVAOne-way analysis of variance 

References

  1. Churchill, J.; Ward, E. Communicating with Pet Owners About Obesity: Roles of the Veterinary Health Care Team. Vet. Clin. N. Am. Small Anim. Pract. 2016, 46, 899–911. [Google Scholar] [CrossRef]
  2. Kipperman, B.S.; German, A.J. The Responsibility of Veterinarians to Address Companion Animal Obesity. Animals 2018, 8, 143. [Google Scholar] [CrossRef]
  3. Kwon, D.-W.; Park, D.-W. Design and Implementation of Application for Monitoring Companion Animals in Smart Devices. J. Korea Converg. Soc. 2016, 7, 7–12. [Google Scholar] [CrossRef][Green Version]
  4. German, A.J. Outcomes of Weight Management in Obese Pet Dogs: What Can We Do Better? Proc. Nutr. Soc. 2016, 75, 398–404. [Google Scholar] [CrossRef] [PubMed]
  5. Tvarijonaviciute, A.; Ceron, J.J.; Holden, S.L.; Cuthbertson, D.J.; Biourge, V.; Morris, P.J.; German, A.J. Obesity-Related Metabolic Dysfunction in Dogs: A Comparison with Human Metabolic Syndrome. BMC Vet. Res. 2012, 8, 147. [Google Scholar] [CrossRef] [PubMed]
  6. Mosing, M.; German, A.J.; Holden, S.L.; MacFarlane, P.; Biourge, V.; Morris, P.J.; Iff, I. Oxygenation and Ventilation Characteristics in Obese Sedated Dogs before and after Weight Loss: A Clinical Trial. Vet. J. 2013, 198, 367–371. [Google Scholar] [CrossRef]
  7. Cridge, H.; Parker, V.J.; Kathrani, A. Nutritional Management of Pancreatitis and Concurrent Disease in Dogs and Cats. J. Am. Vet. Med. Assoc. 2024, 262, 834–840. [Google Scholar] [CrossRef]
  8. Cridge, H.; Williams, D.A.; Barko, P.C. Exocrine Pancreatic Insufficiency in Dogs and Cats. J. Am. Vet. Med. Assoc. 2024, 262, 246–255. [Google Scholar] [CrossRef]
  9. Sciacca, C.; Cardullo, N.; Pulvirenti, L.; Di Francesco, A.; Muccilli, V. Evaluation of Honokiol, Magnolol and of a Library of New Nitrogenated Neolignans as Pancreatic Lipase Inhibitors. Bioorganic Chem. 2023, 134, 106455. [Google Scholar] [CrossRef] [PubMed]
  10. Lee, Y.-S.; Choi, S.-S.; Yonezawa, T.; Teruya, T.; Woo, J.-T.; Kim, H.J.; Cha, B.-Y. Honokiol, Magnolol, and a Combination of Both Compounds Improve Glucose Metabolism in High-Fat Diet-Induced Obese Mice. Food Sci. Biotechnol. 2015, 24, 1467–1474. [Google Scholar] [CrossRef]
  11. Wang, D.; Dong, Y.; Xie, Y.; Xiao, Y.; Ke, C.; Shi, K.; Zhou, Z.; Tu, J.; Qu, L.; Liu, Y. Atractylodes Lancea Rhizome Polysaccharide Alleviates Immunosuppression and Intestinal Mucosal Injury in Mice Treated with Cyclophosphamide. J. Agric. Food Chem. 2023, 71, 17112–17129. [Google Scholar] [CrossRef]
  12. Tung, Y.-C.; Chang, W.-T.; Li, S.; Wu, J.-C.; Badmeav, V.; Ho, C.-T.; Pan, M.-H. Citrus Peel Extracts Attenuated Obesity and Modulated Gut Microbiota in Mice with High-Fat Diet-Induced Obesity. Food Funct. 2018, 9, 3363–3373. [Google Scholar] [CrossRef]
  13. Su, Z.-Y.; Liao, J.-A.; Lin, C.-T.; Wei, G.-J.; Tung, Y.-C. Citrus Depressa Peel Extract Act as a Prebiotic to Reduce Lipid Accumulation and Modulate Gut Microbiota in Obese Mice. J. Food Drug Anal. 2024, 32, 219–232. [Google Scholar] [CrossRef] [PubMed]
  14. Li, Y.; Li, Z.; Chen, B.; Hou, Y.; Wen, Y.; Gan, L.; Jin, J.; Li, C.; Wu, P.; Li, D.; et al. Ultrasonic Assisted Extraction, Characterization and Gut Microbiota-Dependent Anti-Obesity Effect of Polysaccharide from Pericarpium Citri Reticulatae “Chachiensis.”. Ultrason. Sonochem. 2023, 95, 106383. [Google Scholar] [CrossRef] [PubMed]
  15. Feng, K.; Lan, Y.; Zhu, X.; Li, J.; Chen, T.; Huang, Q.; Ho, C.-T.; Chen, Y.; Cao, Y. Hepatic Lipidomics Analysis Reveals the Antiobesity and Cholesterol-Lowering Effects of Tangeretin in High-Fat Diet-Fed Rats. J. Agric. Food Chem. 2020, 68, 6142–6153. [Google Scholar] [CrossRef]
  16. Zhang, Z.; Shen, P.; Xie, W.; Cao, H.; Liu, J.; Cao, Y.; Zhang, N. Pingwei San Ameliorates Dextran Sulfate Sodium-Induced Chronic Colitis in Mice. J. Ethnopharmacol. 2019, 236, 91–99. [Google Scholar] [CrossRef]
  17. Ammer-Herrmenau, C.; Antweiler, K.L.; Asendorf, T.; Beyer, G.; Buchholz, S.M.; Cameron, S.; Capurso, G.; Damm, M.; Dang, L.; Frost, F.; et al. Gut Microbiota Predicts Severity and Reveals Novel Metabolic Signatures in Acute Pancreatitis. Gut 2024, 73, 485–495. [Google Scholar] [CrossRef]
  18. Li, X.-Y.; He, C.; Zhu, Y.; Lu, N.-H. Role of Gut Microbiota on Intestinal Barrier Function in Acute Pancreatitis. World J. Gastroenterol. 2020, 26, 2187–2193. [Google Scholar] [CrossRef]
  19. Puljiz, Z.; Kumric, M.; Vrdoljak, J.; Martinovic, D.; Ticinovic Kurir, T.; Krnic, M.O.; Urlic, H.; Puljiz, Z.; Zucko, J.; Dumanic, P.; et al. Obesity, Gut Microbiota, and Metabolome: From Pathophysiology to Nutritional Interventions. Nutrients 2023, 15, 2236. [Google Scholar] [CrossRef] [PubMed]
  20. Wishart, D.S. Metabolomics for Investigating Physiological and Pathophysiological Processes. Physiol. Rev. 2019, 99, 1819–1875. [Google Scholar] [CrossRef]
  21. Fan, Y.; Zhao, Q.; Wei, Y.; Wang, H.; Ga, Y.; Zhang, Y.; Hao, Z. Pingwei San Ameliorates Spleen Deficiency-Induced Diarrhea through Intestinal Barrier Protection and Gut Microbiota Modulation. Antioxidants 2023, 12, 1122. [Google Scholar] [CrossRef]
  22. Fournier, Q.; Serra, J.-C.; Williams, C.; Bavcar, S. Chemotherapy-Induced Diarrhoea in Dogs and Its Management with Smectite: Results of a Monocentric Open-Label Randomized Clinical Trial. Vet. Comp. Oncol. 2021, 19, 25–33. [Google Scholar] [CrossRef] [PubMed]
  23. Zhao, M.; Zhang, Y.; Li, Y.; Liu, K.; Bao, K.; Li, G. Impact of Pediococcus Acidilactici GLP06 Supplementation on Gut Microbes and Metabolites in Adult Beagles: A Comparative Analysis. Front. Microbiol. 2024, 15, 1369402. [Google Scholar] [CrossRef]
  24. Zentrichová, V.; Pechová, A.; Kovaříková, S. Zinc Concentration in Blood Serum of Healthy Dogs. Biol. Trace Elem. Res. 2023, 201, 3356–3366. [Google Scholar] [CrossRef]
  25. Bokulich, N.A.; Kaehler, B.D.; Rideout, J.R.; Dillon, M.; Bolyen, E.; Knight, R.; Huttley, G.A.; Gregory Caporaso, J. Optimizing Taxonomic Classification of Marker-Gene Amplicon Sequences with QIIME 2’s Q2-Feature-Classifier Plugin. Microbiome 2018, 6, 90. [Google Scholar] [CrossRef] [PubMed]
  26. Bolyen, E.; Rideout, J.R.; Dillon, M.R.; Bokulich, N.A.; Abnet, C.C.; Al-Ghalith, G.A.; Alexander, H.; Alm, E.J.; Arumugam, M.; Asnicar, F.; et al. Reproducible, Interactive, Scalable and Extensible Microbiome Data Science Using QIIME 2. Nat. Biotechnol. 2019, 37, 852–857. [Google Scholar] [CrossRef]
  27. Zhang, Y.; Zhao, M.; Liang, S.; Wu, Y.; Li, Y.; Li, G. Host-Derived Pediococcus Acidilactici GLP06 Mitigates Antibiotic-Associated Diarrhoea in Dogs. Probiotics Antimicrob. Prot. 2025. [Google Scholar] [CrossRef] [PubMed]
  28. Lee, J.H.; Kim, Y.-S.; Leem, K.H. Citri Reticulatae Pericarpium Limits TLR-4-Triggered Inflammatory Response in Raw264.7 Macrophages by Activating RasGRP3. Int. J. Mol. Sci. 2023, 24, 13777. [Google Scholar] [CrossRef]
  29. Toth, P.P.; Shah, P.K.; Lepor, N.E. Targeting Hypertriglyceridemia to Mitigate Cardiovascular Risk: A Review. Am. J. Prev. Cardiol. 2020, 3, 100086. [Google Scholar] [CrossRef]
  30. Lahelma, M.; Qadri, S.; Ahlholm, N.; Porthan, K.; Ruuth, M.; Juuti, A.; Orešič, M.; Hyötyläinen, T.; Öörni, K.; Yki-Järvinen, H. The Human Liver Lipidome Is Significantly Related to the Lipid Composition and Aggregation Susceptibility of Low-Density Lipoprotein (LDL) Particles. Atherosclerosis 2022, 363, 22–29. [Google Scholar] [CrossRef] [PubMed]
  31. Liu, T.; Ou, G.; Wu, J.; Wang, S.; Wang, H.; Wu, Z.; Jiang, Y.; Chen, Y.; Xu, H.; Deng, L.; et al. Pingwei Powder Alleviates High-Fat Diet-Induced Colonic Inflammation by Modulating Microbial Metabolites SCFAs. Front. Cell. Infect. Microbiol. 2025, 15, 1628488. [Google Scholar] [CrossRef]
  32. Brown, E.M.; Clardy, J.; Xavier, R.J. Gut Microbiome Lipid Metabolism and Its Impact on Host Physiology. Cell Host Microbe 2023, 31, 173–186. [Google Scholar] [CrossRef] [PubMed]
  33. Ighodaro, O.M.; Akinloye, O.A. First Line Defence Antioxidants-Superoxide Dismutase (SOD), Catalase (CAT) and Glutathione Peroxidase (GPX): Their Fundamental Role in the Entire Antioxidant Defence Grid. Alex. J. Med. 2018, 54, 287–293. [Google Scholar] [CrossRef]
  34. Del Rio, D.; Stewart, A.J.; Pellegrini, N. A Review of Recent Studies on Malondialdehyde as Toxic Molecule and Biological Marker of Oxidative Stress. Nutr. Metab. Cardiovasc. Dis. 2005, 15, 316–328. [Google Scholar] [CrossRef]
  35. Singh, B.; Singh, J.P.; Kaur, A.; Singh, N. Phenolic Composition, Antioxidant Potential and Health Benefits of Citrus Peel. Food Res. Int. 2020, 132, 109114. [Google Scholar] [CrossRef]
  36. Pereira, V.; Figueira, O.; Castilho, P.C. Hesperidin: A Flavanone with Multifaceted Applications in the Food, Animal Feed, and Environmental Fields. Phytochem. Rev. 2025, 24, 3291–3305. [Google Scholar] [CrossRef]
  37. Xiong, H.; Wang, J.; Ran, Q.; Lou, G.; Peng, C.; Gan, Q.; Hu, J.; Sun, J.; Yao, R.; Huang, Q. Hesperidin: A Therapeutic Agent for Obesity. Drug Des. Dev. Ther. 2019, 13, 3855–3866. [Google Scholar] [CrossRef]
  38. Wu, X.; Yu, C.; Cai, W.; Hua, J.; Li, S.; Wang, W. Protective Effect of a Polyphenolic Rich Extract from Magnolia officinalis Bark on Influenza Virus-Induced Pneumonia in Mice. J. Ethnopharmacol. 2011, 134, 191–194. [Google Scholar] [CrossRef]
  39. Munroe, M.E.; Businga, T.R.; Kline, J.N.; Bishop, G.A. Anti-Inflammatory Effects of the Neurotransmitter Agonist Honokiol in a Mouse Model of Allergic Asthma. J. Immunol. 2010, 185, 5586–5597. [Google Scholar] [CrossRef]
  40. Hayasaka, J.; Nunomura, Y.; Omura, M.; Katayama, Y.; Yokota, T.; Osawa, N.; Makino, S.; Mizutani, T.; Uchide, T.; Yoshiteru, M. Immunomodulatory Effects of Lactobacillus Biogenic Administration in Dogs. Jpn. J. Vet. Res. 2021, 69, 175–182. [Google Scholar]
  41. Vacca, M.; Celano, G.; Calabrese, F.M.; Portincasa, P.; Gobbetti, M.; De Angelis, M. The Controversial Role of Human Gut Lachnospiraceae. Microorganisms 2020, 8, 573. [Google Scholar] [CrossRef]
  42. Zaplana, T.; Miele, S.; Tolonen, A.C. Lachnospiraceae Are Emerging Industrial Biocatalysts and Biotherapeutics. Front. Bioeng. Biotechnol. 2024, 11, 1324396. [Google Scholar] [CrossRef]
  43. Hays, K.E.; Pfaffinger, J.M.; Ryznar, R. The Interplay between Gut Microbiota, Short-Chain Fatty Acids, and Implications for Host Health and Disease. Gut Microbes 2024, 16, 2393270. [Google Scholar] [CrossRef] [PubMed]
  44. Garbacz, K. Anticancer Activity of Lactic Acid Bacteria. Semin. Cancer Biol. 2022, 86, 356–366. [Google Scholar] [CrossRef] [PubMed]
  45. Dieryck, I.; De Backere, J.; Paeshuyse, J. Effect of Hatching System and Prophylactic Antibiotic Use on Serum Levels of Intestinal Health Biomarker Diamine Oxidase in Broilers at an Early Age. Animal 2022, 16, 100493. [Google Scholar] [CrossRef]
  46. Zhong, H.-J.; Wang, S.-Q.; Zhang, R.-X.; Zhuang, Y.-P.; Li, L.; Yi, S.-Z.; Li, Y.; Wu, L.; Ding, Y.; Zhang, J.; et al. Supplementation with High-GABA-Producing Lactobacillus Plantarum L5 Ameliorates Essential Tremor Triggered by Decreased Gut Bacteria-Derived GABA. Transl. Neurodegener. 2023, 12, 58. [Google Scholar] [CrossRef]
  47. Gajić Bojić, M.; Aranđelović, J.; Škrbić, R.; Savić, M.M. Peripheral GABAA Receptors—Physiological Relevance and Therapeutic Implications. Pharmacol. Ther. 2025, 266, 108759. [Google Scholar] [CrossRef]
  48. Cui, Q.; Yang, Q.; Wang, Z.; Wan, Y.; Jiang, D.; Liao, Y.; Du, W.; Ding, Y.; Zheng, J.; Li, X.; et al. GABA Ameliorates Diet-Induced Hepatic Steatosis and Insulin Resistance by Inhibiting Macrophage Activation. Diabetes Obes. Metab. 2025, 27, 5085–5098. [Google Scholar] [CrossRef] [PubMed]
  49. Dong, S.; Zhao, Z.; Li, X.; Chen, Z.; Jiang, W.; Zhou, W. Efficacy of Glutamine in Treating Severe Acute Pancreatitis: A Systematic Review and Meta-Analysis. Front. Nutr. 2022, 9, 865102. [Google Scholar] [CrossRef]
  50. Garcia, B.M.; Melchinger, P.; Medeiros, T.; Hendrix, S.; Prabhu, K.; Corrado, M.; Kingma, J.; Gorbatenko, A.; Deshwal, S.; Veronese, M.; et al. Glutamine Sensing Licenses Cholesterol Synthesis. EMBO J. 2024, 43, 5837–5856. [Google Scholar] [CrossRef] [PubMed]
  51. Asrani, V.; Chang, W.K.; Dong, Z.; Hardy, G.; Windsor, J.A.; Petrov, M.S. Glutamine Supplementation in Acute Pancreatitis: A Meta-Analysis of Randomized Controlled Trials. Pancreatology 2013, 13, 468–474. [Google Scholar] [CrossRef] [PubMed]
Figure 1. Effects of a low-fat diet with a plant extract formula on fecal scores in beagles.
Figure 1. Effects of a low-fat diet with a plant extract formula on fecal scores in beagles.
Vetsci 13 00266 g001
Figure 2. Effects of a low-fat diet with a plant extract formula on gut microbiota in beagles. (A) the relative abundance of Phylum (top six); (B) the relative abundance of the top ten genera; (C) Sankey diagram of gut microbiota in group A beagles; (D) Sankey diagram of gut microbiota in group B beagles; (E) Sankey diagram of gut microbiota in group C beagles.
Figure 2. Effects of a low-fat diet with a plant extract formula on gut microbiota in beagles. (A) the relative abundance of Phylum (top six); (B) the relative abundance of the top ten genera; (C) Sankey diagram of gut microbiota in group A beagles; (D) Sankey diagram of gut microbiota in group B beagles; (E) Sankey diagram of gut microbiota in group C beagles.
Vetsci 13 00266 g002
Figure 3. Effects of a low-fat diet with a plant extract formula on gut microbiota alpha diversity in beagles. (A) Species accumulation curve; (B) Shannon; (C) Simpson; (D) Chao1; (E) dominance; and (F) Pielou.
Figure 3. Effects of a low-fat diet with a plant extract formula on gut microbiota alpha diversity in beagles. (A) Species accumulation curve; (B) Shannon; (C) Simpson; (D) Chao1; (E) dominance; and (F) Pielou.
Vetsci 13 00266 g003
Figure 4. Effects of a low-fat diet with a plant extract formula on gut microbiota beta diversity and LEfSe analysis in beagles. (A) PCoA of the microbiota; (B) NMDS of the microbiota; (C) LDA scores for the bacterial taxa differentially abundant; and (D) cladograms generated by LEfSe.
Figure 4. Effects of a low-fat diet with a plant extract formula on gut microbiota beta diversity and LEfSe analysis in beagles. (A) PCoA of the microbiota; (B) NMDS of the microbiota; (C) LDA scores for the bacterial taxa differentially abundant; and (D) cladograms generated by LEfSe.
Vetsci 13 00266 g004
Figure 5. Effects of a low-fat diet with a plant extract formula on metabolites in beagles (A) PLS-DA; (B) OPLS-DA (A vs. B); (C) OPLS-DA (A vs. C); (D) OPLS-DA (B vs. C); (E) KEGG pathways (B vs. A); (F) KEGG pathways (C vs. A); (G) KEGG pathways (C vs. B).
Figure 5. Effects of a low-fat diet with a plant extract formula on metabolites in beagles (A) PLS-DA; (B) OPLS-DA (A vs. B); (C) OPLS-DA (A vs. C); (D) OPLS-DA (B vs. C); (E) KEGG pathways (B vs. A); (F) KEGG pathways (C vs. A); (G) KEGG pathways (C vs. B).
Vetsci 13 00266 g005
Table 1. Feed nutrient levels (/DM).
Table 1. Feed nutrient levels (/DM).
ItemNutrient Levels%
ABC
Dry matter97.4497.0896.87
Crude protein32.4925.1724.96
Crude fat16.405.866.02
Ash7.999.479.06
Calcium1.531.511.51
Total phosphorus1.071.141.13
Table 3. Apparent digestibility of nutrients in beagles fed different experimental diets.
Table 3. Apparent digestibility of nutrients in beagles fed different experimental diets.
ItemsABCp Value
Dry matter81.68 ± 1.99 81.08 ± 0.92 81.22 ± 0.85 0.588
Crude protein85.88 ± 1.37 85.66 ± 1.20 85.60 ± 0.710.845
Crude fat97.40 ± 0.86 b95.89 ± 0.97 a97.00 ± 0.73 b0.002
Ash25.36 ± 7.45 21.90 ± 5.17 23.35 ± 5.90 0.470
Table 4. Nitrogen metabolism in beagles fed different experimental diets.
Table 4. Nitrogen metabolism in beagles fed different experimental diets.
ItemsABCp Value
Intake nitrogen/(g/d)11.24 ± 2.07 b9.71 ± 1.06 a9.25 ± 0.71 a0.01
Feces nitrogen/(g/d)1.57 ± 0.24 b1.39 ± 0.17 a1.33 ± 0.13 a0.023
Urinary nitrogen/(g/d)3.68 ± 1.12 3.59 ± 0.64 3.48 ± 0.440.843
Retention nitrogen/(g/d)5.98 ± 2.61 4.73 ± 0.57 4.44 ± 0.430.082
Net protein utilization/%50.93 ± 17.6448.86 ± 4.12 48.04 ± 3.30 0.823
Biological value of protein/% 59.07 ± 20.02 57.03 ± 4.64 56.13 ± 3.950.856
Table 6. Serum biochemical indices in beagles fed different experimental diets.
Table 6. Serum biochemical indices in beagles fed different experimental diets.
ItemsABCp Value
Trypsin (mol/mL)1.42 ± 0.45 1.59 ± 0.62 1.85 ± 0.940.469
GLU (mg/dL)74.84 ± 5.71 81.43 ± 6.13 74.88 ± 6.260.063
TBA (μmol/L)8.67 ± 1.81 b3.95 ± 1.68 a3.19 ± 1.15 a<0.001
T-CHO (mmol/L)4.66 ± 0.55 b3.77 ± 0.41 a3.57 ± 0.47 a<0.001
TG (mmol/L)1.11 ± 0.12 b0.72 ± 0.16 a0.56 ± 0.25 a<0.001
HDL-C (mmol/L)2.27 ± 0.37 2.10 ± 0.25 2.40 ± 0.350.259
LDL-C (mmol/L)2.12 ± 0.45 b1.17 ± 0.35 a1.08 ± 0.29 a<0.001
BUN (mmol/L)8.21 ± 0.99 c6.96 ± 0.77 b5.68 ± 0.63 a<0.001
AST (U/L)9.35 ± 1.31 10.55 ± 2.66 9.45 ± 1.410.437
ALT (U/L) 27.12 ± 2.75 30.62 ± 5.93 26.16 ± 1.950.112
Table 7. Serum antioxidant capacity in beagles fed different experimental diets.
Table 7. Serum antioxidant capacity in beagles fed different experimental diets.
ItemsABCp Value
SOD (U/mL)34.50 ± 3.70 a41.97 ± 3.58 b51.52 ± 6.50 c<0.001
CAT (umol/mL)41.08 ± 8.8644.54 ± 10.6843.37 ± 11.840.824
GSH-Px (nmol/mL)277.98 ± 22.77 a266.85 ± 19.94 a304.35 ± 7.96 b0.003
MDA (nmol/mL)1.83 ± 0.36 b1.27 ± 0.27 a1.11 ± 0.13 a<0.001
Table 9. Statistical summary of differential metabolites.
Table 9. Statistical summary of differential metabolites.
Comparison UpDown
B vs. A145 160 
C vs. A163 155 
C vs. B 114 92 
Disclaimer/Publisher’s Note: The statements, opinions and data contained in all publications are solely those of the individual author(s) and contributor(s) and not of MDPI and/or the editor(s). MDPI and/or the editor(s) disclaim responsibility for any injury to people or property resulting from any ideas, methods, instructions or products referred to in the content.

Share and Cite

MDPI and ACS Style

Zhao, M.; Wang, Y.; Zhang, Y.; Liu, X.; Wang, W.; Li, G. Effects of a Low-Fat Diet Supplemented with Plant Extract on Lipid Metabolism, Antioxidant Capacity, Inflammation, and Gut Microbiota in Healthy Beagles. Vet. Sci. 2026, 13, 266. https://doi.org/10.3390/vetsci13030266

AMA Style

Zhao M, Wang Y, Zhang Y, Liu X, Wang W, Li G. Effects of a Low-Fat Diet Supplemented with Plant Extract on Lipid Metabolism, Antioxidant Capacity, Inflammation, and Gut Microbiota in Healthy Beagles. Veterinary Sciences. 2026; 13(3):266. https://doi.org/10.3390/vetsci13030266

Chicago/Turabian Style

Zhao, Mengdi, Yixin Wang, Yuanyuan Zhang, Xinda Liu, Wenhao Wang, and Guangyu Li. 2026. "Effects of a Low-Fat Diet Supplemented with Plant Extract on Lipid Metabolism, Antioxidant Capacity, Inflammation, and Gut Microbiota in Healthy Beagles" Veterinary Sciences 13, no. 3: 266. https://doi.org/10.3390/vetsci13030266

APA Style

Zhao, M., Wang, Y., Zhang, Y., Liu, X., Wang, W., & Li, G. (2026). Effects of a Low-Fat Diet Supplemented with Plant Extract on Lipid Metabolism, Antioxidant Capacity, Inflammation, and Gut Microbiota in Healthy Beagles. Veterinary Sciences, 13(3), 266. https://doi.org/10.3390/vetsci13030266

Note that from the first issue of 2016, this journal uses article numbers instead of page numbers. See further details here.

Article Metrics

Article metric data becomes available approximately 24 hours after publication online.
Back to TopTop