Sign in to use this feature.

Years

Between: -

Subjects

remove_circle_outline
remove_circle_outline
remove_circle_outline
remove_circle_outline
remove_circle_outline
remove_circle_outline
remove_circle_outline
remove_circle_outline
remove_circle_outline

Journals

remove_circle_outline
remove_circle_outline
remove_circle_outline
remove_circle_outline
remove_circle_outline
remove_circle_outline
remove_circle_outline
remove_circle_outline
remove_circle_outline
remove_circle_outline
remove_circle_outline
remove_circle_outline
remove_circle_outline
remove_circle_outline
remove_circle_outline

Article Types

Countries / Regions

remove_circle_outline
remove_circle_outline
remove_circle_outline
remove_circle_outline
remove_circle_outline
remove_circle_outline
remove_circle_outline
remove_circle_outline

Search Results (1,406)

Search Parameters:
Keywords = gene-set test

Order results
Result details
Results per page
Select all
Export citation of selected articles as:
19 pages, 7558 KB  
Article
Triplex Proofman-LMTIA: A Rapid, Specific, and Sensitive Assay for Detecting Wheat, Peanut, and Soybean Allergens in Foods
by Linqing Guo, Dan Zhou, Chunmei Song, Chaoqun Wang, Duoxuan Liu, Yue Cao, Xiaodong Zhang, Bo Tian and Deguo Wang
Foods 2026, 15(8), 1340; https://doi.org/10.3390/foods15081340 (registering DOI) - 12 Apr 2026
Abstract
Wheat, soybean, and peanut are recognized as major food allergens, with their prevalence rising globally, necessitating rapid and reliable detection methods. A new detection approach was developed in this research, which integrates Ladder-shape Melting Temperature Isothermal Amplification (LMTIA) with Proofreading Enzyme-Mediated Probe Cleavage [...] Read more.
Wheat, soybean, and peanut are recognized as major food allergens, with their prevalence rising globally, necessitating rapid and reliable detection methods. A new detection approach was developed in this research, which integrates Ladder-shape Melting Temperature Isothermal Amplification (LMTIA) with Proofreading Enzyme-Mediated Probe Cleavage (Proofman) technology to enable the concurrent identification of wheat, soybean, and peanut allergens. Compared with the loop-mediated isothermal amplification (LAMP) method under the experimental conditions set in this study, this approach can reduce the false-positive results associated with LAMP, and it does not rely on sophisticated instrumentation required by technologies like mass spectrometry. The GAG56D (wheat), Ara h 2.01 (peanut), and Lectin (soybean) genes were selected as target genes for the three allergens. Specific primers and probes were designed according to these target genes, and the reaction system was optimized. A systematic evaluation of the triplex Proofman-LMTIA method was then conducted regarding its specificity, sensitivity, limit of detection, and repeatability. Finally, the method’s practical applicability was validated using commercial products. The optimized system achieved simultaneous detection within 40 min at 61 °C, showing no cross-reactivity with common foods. The method demonstrated good sensitivity, with a sensitivity of 5 pg/μL for genomic DNA and a detection limit of 5% (w/w) in a powder matrix, along with excellent repeatability. In practical sample testing, the results were fully consistent with product label declarations, accurately identifying single and multiple allergen contaminations. The Proofman-LMTIA detection method, with its rapid, simple, sensitive, and specific characteristics, demonstrates significant potential for applications in food safety supervision. Full article
(This article belongs to the Section Food Biotechnology)
Show Figures

Figure 1

20 pages, 2407 KB  
Article
Integrated Clinical, Molecular, and Machine Learning Assessment of Familial Hypercholesterolemia
by Mustafa Tarık Alay, Atakan Deniz, Hanife Saat and Haktan Bağış Erdem
Life 2026, 16(4), 633; https://doi.org/10.3390/life16040633 - 9 Apr 2026
Viewed by 144
Abstract
Background: In clinical practice, LDL-dominant familial hypercholesterolemia (FH) may overlap phenotypically with triglyceride-dominant or mixed familial dyslipidemia. Rule-based diagnostic approaches like the Dutch Lipid Clinic Network (DLCN) and Simon Broome (SB) criteria are frequently used in countries with limited genetic testing, but [...] Read more.
Background: In clinical practice, LDL-dominant familial hypercholesterolemia (FH) may overlap phenotypically with triglyceride-dominant or mixed familial dyslipidemia. Rule-based diagnostic approaches like the Dutch Lipid Clinic Network (DLCN) and Simon Broome (SB) criteria are frequently used in countries with limited genetic testing, but their concordance with molecular confirmation is inconsistent. In a large Turkish tertiary-care cohort, we studied phenotype-related discordance between clinical criteria and molecular data and tested whether machine learning (ML) models could improve the prediction of reportable pathogenic/likely pathogenic variant positivity among patients with a clinical FH phenotype. Methods: Patients referred for suspected familial hyperlipidemia underwent targeted next-generation sequencing with a 9-gene panel. For the ML analysis, we focused on FH cases with a definitive molecular status (pathogenic/likely pathogenic vs. no reportable variant; variants of uncertain significance were excluded) and applied an 80/20 stratified split (n = 200; 82 molecular-positive cases). Elastic-net logistic regression, random forest, and XGBoost models trained on routinely available clinical variables were compared with dichotomized SB and DLCN classifications. Results: SB positivity was significantly more frequent in triglyceride-dominant phenotypes than in FH (68.4% vs. 52.3%, p = 0.041), despite the substantially lower molecular positivity (14.0% vs. 36.9%, p = 0.002), indicating FH-like false-positive clinical classification in mixed dyslipidemia. In the FH test set, the ML models showed higher discrimination for reportable pathogenic/likely pathogenic variant positivity than dichotomized rule-based criteria (AUC: XGBoost 0.808; random forest 0.769; elastic-net 0.747 vs. SB 0.639; and DLCN 0.598). Thirteen novel variants absent from gnomAD were identified, predominantly in LDLR. Conclusions: In this real-world Turkish cohort, within clinically defined FH cases, ML models performed better at predicting LP/P variant positivity than dichotomized DLCN and Simon Broome criteria. ML-based risk stratification may support prioritization for genetic testing; however, external validation is warranted. Full article
(This article belongs to the Special Issue Precision Medicine in Cardiovascular Diseases)
Show Figures

Figure 1

14 pages, 908 KB  
Article
Multidrug-Resistant and Hypervirulent Klebsiella pneumoniae from Invasive Clinical Samples: Evidence from a Tertiary-Care Hospital in India
by Shubhangi Kansal, Kavita Gupta, Shubhneet Kaur Mamik, Neelam Taneja and Archana Angrup
Microbiol. Res. 2026, 17(4), 78; https://doi.org/10.3390/microbiolres17040078 - 8 Apr 2026
Viewed by 135
Abstract
The rise in multidrug resistance in Klebsiella pneumoniae is an alarming issue, especially in invasive infections among patients with co-morbidities. With the gain of hypervirulence traits, multidrug-resistant K. pneumoniae has led to a significant increase in chronic infections and associated mortality. This study [...] Read more.
The rise in multidrug resistance in Klebsiella pneumoniae is an alarming issue, especially in invasive infections among patients with co-morbidities. With the gain of hypervirulence traits, multidrug-resistant K. pneumoniae has led to a significant increase in chronic infections and associated mortality. This study aims to explore the distribution of multidrug-resistant and hypervirulent (hv) K. pneumoniae in invasive infections in a tertiary care hospital. A total of 231 K. pneumoniae isolates were collected over a period of six months from invasive infections. These isolates were tested phenotypically and genotypically for the presence of antimicrobial resistance, along with molecular detection of hypervirulence determinants (iucA, rmpA, rmpA2, peg344, iroB). High levels of resistance to β-lactams, fluoroquinolones, and aminoglycosides were observed. Carbapenemase-encoding genes were widely distributed, and 22% showed the presence of at least one hypervirulence gene, most commonly iucA and rmpA. Co-carriage of resistance and hypervirulence determinants in K. pneumoniae was observed in nearly 20% of the isolates, indicating the emergence of MDR-hvKP phenotypes in the hospital setting. Mortality was significantly higher among patients infected with MDR isolates, whereas hypervirulence markers were not independently associated with mortality. The presence of MDR–hypervirulent strains remains clinically concerning and underscores the need for continued genomic surveillance. Full article
Show Figures

Figure 1

29 pages, 45971 KB  
Article
Dual-Tracer Imaging and Deep Learning for Real-Time Prediction of Lymph Node Metastasis in cN0 Papillary Thyroid Carcinoma
by Jing Zhou, Yuchen Zhuang, Qian Xiao, Shiying Yang, Zhuolin Dai, Chun Huang, Chang Deng, Lin Chun, Han Gao and Xinliang Su
Cancers 2026, 18(7), 1157; https://doi.org/10.3390/cancers18071157 - 3 Apr 2026
Viewed by 248
Abstract
Background: Occult lymph node metastasis (LNM) occurs in 30–80% of patients with clinically node-negative papillary thyroid carcinoma (cN0-PTC), partly owing to the limited sensitivity of current preoperative nodal assessment, and may contribute to postoperative recurrence. Conventional sentinel lymph node (SLN) biopsy, typically [...] Read more.
Background: Occult lymph node metastasis (LNM) occurs in 30–80% of patients with clinically node-negative papillary thyroid carcinoma (cN0-PTC), partly owing to the limited sensitivity of current preoperative nodal assessment, and may contribute to postoperative recurrence. Conventional sentinel lymph node (SLN) biopsy, typically performed with a single tracer, has limited reliability for detecting occult metastatic nodes, which can result in either overtreatment or undertreatment with lymph node dissection. We aimed to develop a highly accurate multimodal prediction framework to accurately identify second-echelon lymph node metastasis (SeLNM) and non-sentinel lymph node metastasis (NsLNM). Methods: We prospectively enrolled 301 patients with cN0-PTC between April and October 2024, of whom 131 met the inclusion criteria. Intraoperatively, a dual-tracer technique combining carbon nanoparticles and indocyanine green was applied, and near-infrared imaging was used to record the entire SLN visualization process in real time. For each case, a 3 min video clip (150 frames) was captured. Two senior surgeons delineated regions of interest to generate 19,650 mask images. A total of 2048 spatial features and 20 temporal features were extracted, combined with 32 clinical variables, including demographics, ultrasound characteristics, and gene mutation status. Nine deep learning models were developed and evaluated using 10-fold cross-validation. Model performance was quantified using receiver operating characteristic curves, decision curve analysis curves, calibration curves, precision–recall curves, learning curves, and 12 metrics. Statistical comparisons were performed using the DeLong test, and models were further evaluated using a probability-based ranking approach. Shapley Additive Explanations (SHAP) analysis was applied to interpret key predictive features. The primary outcomes were SeLNM and NsLNM, defined based on postoperative histopathology. Results: The Long Short-Term Memory (LSTM) + Transformer model showed the best performance for both prediction tasks, with stable AUCs across training and testing (SeLNM: 0.980/0.982; NsLNM: 0.986/0.983). In the testing set, the model reached the same accuracy for both outcomes (94.7%) and showed strong sensitivity/specificity for SeLNM (94.7%/94.6%) and NsLNM (96.4%/91.5%). SHAP analysis indicated that time-series fluorescence flow features were the most influential predictors, followed by spatial structural features and SLN status. Conclusions: Dual-tracer SLN mapping with deep learning demonstrated encouraging intraoperative prediction of lymph node metastasis with interpretable features in this single-center cohort. Independent multicenter validation and prospective outcome studies are needed before considering clinical adoption. Full article
(This article belongs to the Section Cancer Informatics and Big Data)
Show Figures

Figure 1

17 pages, 1903 KB  
Article
Epidemiological, Phenotypic, and Genomic Characterization of Salmonella from Food and Clinical Sources in Liaoning, China, 2022–2024
by Mingyan Zhang, Lianzheng Yu, Menghan Li, Meimei Zhang, Weijie Wang, Haixia Liu, Yingzhi Geng, Miao Yu, Jinghong Ma, Qingyuan Wang, Wenli Diao and Yan Wang
Microorganisms 2026, 14(4), 823; https://doi.org/10.3390/microorganisms14040823 - 3 Apr 2026
Viewed by 287
Abstract
Salmonella is a major cause of foodborne illness worldwide, posing significant risks to public health and food safety. This study investigated the prevalence, serovar distribution, genotypic characteristics, and antimicrobial resistance (AMR) profiles of Salmonella. A total of 2515 food samples were collected from [...] Read more.
Salmonella is a major cause of foodborne illness worldwide, posing significant risks to public health and food safety. This study investigated the prevalence, serovar distribution, genotypic characteristics, and antimicrobial resistance (AMR) profiles of Salmonella. A total of 2515 food samples were collected from retail markets, supermarkets, and food processing facilities, and 13,670 stool samples were obtained from sentinel hospitals across 14 cities in Liaoning. The Kruskal–Wallis test was used to compare genetic features among serovars, followed by Dunn’s post hoc test for pairwise comparisons. A total of 314 Salmonella strains were identified, with raw poultry showing the highest detection rate (28.88%) among food sources and children aged 0–6 years (3.47%) the highest among the clinical age groups. Among food samples, S. Enteritidis was the most prevalent serovar (42.6%), and it was also the most common in clinical samples (35.8%); in contrast, S. 4,[5],12:i:- was dominant in pediatric clinical cases. According to AMR analysis, 90.13% of strains were resistant to at least one antibiotic and 67.83% were multidrug-resistant (MDR), with the highest resistance to ampicillin (68.47%). Analysis revealed that S. 4,[5],12:i:- harbored the ASSuT resistance module (blaTEM-1B, aph(3″)-Ib/aph(6)-Id, sul2, tet(B)). Extensive MDR phenotypes were observed in S. Indiana and S. Kentucky, associated with abundant insertion sequences (IS) and resistance genes (ARGs), including clinically critical determinants (blaNDM-9, mcr-1.1, rmtB). The highest mean virulence factor (VF) count (111.17) was observed in S. Enteritidis, contributing to its epidemiological success. Conversely, S. Indiana and S. Kentucky, predominantly food-associated serovars, exhibited reduced virulence but served as critical AMR reservoirs. These findings highlight the epidemiological characteristics and AMR risks of Salmonella in food and clinical settings, providing critical data for food safety and clinical antimicrobial stewardship. Full article
(This article belongs to the Special Issue Salmonella and Food Safety)
Show Figures

Figure 1

21 pages, 3664 KB  
Article
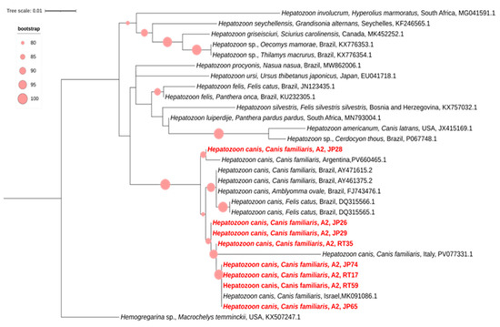
Molecular Epidemiology of Babesia vogeli and Hepatozoon canis in Dogs from Urban and Peri-Urban Areas of Rio de Janeiro, Brazil
by Mariana Santos Ribeiro, João Pedro Siqueira Palmer, Laís Verdan Dib, Camila Souza Carvalho Class, Lucas Fernandes Lobão, Fabiana Batalha Knackfuss and Alynne da Silva Barbosa
Pathogens 2026, 15(4), 383; https://doi.org/10.3390/pathogens15040383 - 2 Apr 2026
Viewed by 306
Abstract
Babesia vogeli is considered endemic in urban settings of Brazil, whereas Hepatozoon canis remains insufficiently documented in several regions, including the metropolitan area of Rio de Janeiro. This study investigated the frequency, spatial distribution, and determinants of infection by piroplasmids and Hepatozoon spp. [...] Read more.
Babesia vogeli is considered endemic in urban settings of Brazil, whereas Hepatozoon canis remains insufficiently documented in several regions, including the metropolitan area of Rio de Janeiro. This study investigated the frequency, spatial distribution, and determinants of infection by piroplasmids and Hepatozoon spp. in dogs from distinct environments. A total of 372 blood samples from pet dogs were collected between June and October 2023 in Maricá (Area 1; n = 105) and in the Administrative Regions of Barra da Tijuca, Guaratiba, and Jacarepaguá (Area 2; n = 267). Molecular screening was performed using 18S rRNA gene-based PCR assays, followed by sequencing and phylogenetic inference. Conventional PCR was used for piroplasmids, while both conventional and nested PCR were applied for Hepatozoon detection. Overall, 30 dog samples (8.1%) tested positive. Piroplasmids were detected in 3.5% of dogs, with a higher occurrence in Area 1, whereas Hepatozoon spp. infection was identified in 5.4% of samples, with co-positivity with piroplasmids being rare. All piroplasmid sequences corresponded to B. vogeli, while H. canis was confirmed in thirteen dogs. The absence of owner-reported tick-borne disease history was the main factor associated with hemoparasite positivity. These findings provide the first molecular epidemiological evidence of H. canis circulation in different areas of Rio de Janeiro and highlight the need for integrated diagnostics, surveillance, and targeted actions to improve control. Full article
Show Figures

Figure 1

12 pages, 558 KB  
Article
Prevalence of Toxoplasma gondii in Domestic Rabbits (Oryctolagus cuniculus) in Romania
by Anamaria Ioana Paștiu, Anca-Alexandra Doboși, Adriana Györke, Isabelle Villena, Mihai Borzan and Dana Liana Pusta
Biomolecules 2026, 16(4), 522; https://doi.org/10.3390/biom16040522 - 1 Apr 2026
Viewed by 304
Abstract
Toxoplasma gondii is a protozoan parasite with high zoonotic potential. Currently, no information is available on natural toxoplasmosis in domestic rabbits in Romania; therefore, the aim of the present study was to evaluate the seroprevalence of T. gondii IgG antibodies and to determine [...] Read more.
Toxoplasma gondii is a protozoan parasite with high zoonotic potential. Currently, no information is available on natural toxoplasmosis in domestic rabbits in Romania; therefore, the aim of the present study was to evaluate the seroprevalence of T. gondii IgG antibodies and to determine the prevalence of T. gondii DNA in domestic rabbits in our country. In total, 372 domestic rabbits were tested. Blood samples were obtained from 352 animals and tissue samples were obtained from 49 animals, of which 29 animals provided paired blood–tissue samples. Samples were collected from pet rabbits and from rabbits raised in household settings, hereafter referred to as farm rabbits. Sera samples were analyzed using a modified agglutination test (MAT), with a cut-off of 1:24, for anti-T. gondii antibody IgG-type detection, and the tissue specimens were tested by nested polymerase chain reaction (nested PCR) targeting the B1 gene for T. gondii DNA detection. A seropositivity of 16.5% (58/352) was obtained by MAT, while the prevalence of T. gondii DNA was 4.1% (2/49). The present study highlighted the presence of T. gondii in domestic rabbits in Romania, which suggests that rabbit meat consumption may represent a potential risk to human health and therefore warrants further attention. Moreover, to the best of our knowledge, this is the first study to report data on the prevalence of T. gondii in domestic rabbits from Romania. Full article
(This article belongs to the Special Issue Molecular Genetics of Parasitic Protozoa)
Show Figures

Figure 1

11 pages, 1839 KB  
Article
The Necessity of POMC and MC3R Analysis in the First-Level Diagnosis of Monogenic Obesity: The Experience of Two Italian Centers
by Kateryna Miedviedieva, Tommaso Regoli, Stefania Marchisotta, Luca Sessa, Melania Blasco, Silvana Leanza, Cristina Ciuoli, Anna Cantore, Claudia Ricci and Silvia Cantara
Genes 2026, 17(4), 405; https://doi.org/10.3390/genes17040405 - 31 Mar 2026
Viewed by 390
Abstract
Background/Objectives: Obesity is a global health emergency with a complex etiology, in which monogenic forms, although rare, are significantly underdiagnosed. In our clinical setting, first-tier genetic screening panels targeting LEP, LEPR, BDNF, FTO, and MC4R often fail to identify [...] Read more.
Background/Objectives: Obesity is a global health emergency with a complex etiology, in which monogenic forms, although rare, are significantly underdiagnosed. In our clinical setting, first-tier genetic screening panels targeting LEP, LEPR, BDNF, FTO, and MC4R often fail to identify a causative variant, leaving a significant diagnostic gap. This study aimed to assess the prevalence of variants in other critical genes of the melanocortin pathway to improve diagnostic yield. Methods: We analyzed 88 patients with non-syndromic obesity (Body Mass Index, BMI > 30 kg/m2), who were first screened for our standard obesity-related genes. In those testing negative, we expanded the analysis to include the MC3R and POMC genes. In silico bioinformatic tools were used to predict the functional consequences of identified variants on protein structure and splicing. Results: We found several variants in POMC, specifically within the regions coding for alpha-, beta-, and gamma-MSH peptides. A bioinformatic analysis suggests that these variants disrupt the melanocortin signaling pathway, likely contributing to an intermediate susceptibility phenotype in our adult cohort. Additionally, a clinical follow-up of a patient carrying the rare BDNF p.Thr2Ile variant revealed a suboptimal response to high-dose tirzepatide treatment (9% weight loss over 72 weeks), notably inferior to the average response observed in clinical trials. Conclusions: Our findings demonstrate that expanding first-level routine testing to include POMC and MC3R is essential to maximize diagnostic yield and improve clinical management. Full article
(This article belongs to the Section Molecular Genetics and Genomics)
Show Figures

Figure 1

21 pages, 9896 KB  
Article
Subtype-Stratified Consensus Gene Signatures: Bridging Tumor Cell Biology, Immune Microenvironment, and Clinical Prognosis in Breast Cancer
by Xiaoqin Liu and Shang Cai
Int. J. Mol. Sci. 2026, 27(7), 3162; https://doi.org/10.3390/ijms27073162 - 31 Mar 2026
Viewed by 256
Abstract
Breast cancer is characterized by profound molecular heterogeneity, which severely limits the clinical utility of universal prognostic tools. To address this gap, we systematically explored transcriptomic profiles in three independent breast cancer cohorts (TCGA, METABRIC, and SCAN-B) via unsupervised clustering. We identified both [...] Read more.
Breast cancer is characterized by profound molecular heterogeneity, which severely limits the clinical utility of universal prognostic tools. To address this gap, we systematically explored transcriptomic profiles in three independent breast cancer cohorts (TCGA, METABRIC, and SCAN-B) via unsupervised clustering. We identified both pan-cancer and PAM50 subtype-specific consensus prognostic gene signatures through log-rank tests and cross-cohort intersection. Single-sample Gene Set Enrichment Analysis (ssGSEA)-derived prognostic scores strongly stratified overall survival across all cohorts, with superior performance over established features (assessed via C-index, time-dependent AUC, NRI, and IDI). Functional enrichment analysis uncovered subtype-specific biological mechanisms: immune-related pathways dominated good-prognostic gene sets in HER2-enriched and Basal-like tumors, while oncogenic pathways characterized poor-prognostic gene sets. Correlation analysis with CIBERSORT-deconvolved immune cell proportions revealed that good-prognostic scores positively correlated with anti-tumor immune cells (CD8+ T cells, M1 macrophages) and negatively with pro-tumor cells (M2 macrophages, Tregs). Independent validation in the Lancet2005 ER+ cohort confirmed that Luminal prognostic gene sets robustly stratified distant relapse-free survival. Collectively, these subtype-specific consensus signatures integrate tumor cell biology and tumor immune microenvironment features, offering robust prognostic tools with potential for future clinical translation. Full article
Show Figures

Figure 1

24 pages, 3457 KB  
Article
Hypoxia and DNA-Repair Radiosensitivity Signatures Are Associated with Radiotherapy-Modified Survival in TCGA Breast Cancer, with External Prognostic Validation of the Hypoxia Score in METABRIC
by Jimmy Carter Osei, Mei-Han Chen and Tim A. D. Smith
BioTech 2026, 15(2), 28; https://doi.org/10.3390/biotech15020028 - 31 Mar 2026
Viewed by 250
Abstract
Radiotherapy (RT) is one of the main treatments for breast cancer, but response varies between patients. Tumour hypoxia and intrinsic radiosensitivity are major determinants of response to RT. Using TCGA-BRCA, a 563-gene hypoxia meta-signature was built by combining curated hypoxia gene sets from [...] Read more.
Radiotherapy (RT) is one of the main treatments for breast cancer, but response varies between patients. Tumour hypoxia and intrinsic radiosensitivity are major determinants of response to RT. Using TCGA-BRCA, a 563-gene hypoxia meta-signature was built by combining curated hypoxia gene sets from MSigDB with published hypoxia metagenes (Buffa, Winter, Elvidge, Fardin, and related sets). After Cox screening and penalised regression, a simple three-gene hypoxia score (CP, GPC3, STC1) was derived. In parallel, based on DSB-repair factors highlighted by Mladenov et al. as key regulators of intrinsic radiosensitivity, a four-gene radiosensitivity (RS) signature (ATR, RPA2, BLM, MRE11A) was trained using only RT-treated patients. In TCGA, both signatures were prognostic and showed significant interaction with RT status in Cox models. The hypoxia score was strongly associated with worse outcomes in RT-untreated patients, but this effect was much weaker in RT-treated patients (Hypoxia × RT HR = 0.009, p = 0.044). The RS score showed a similarly strong interaction with RT (RS × RT HR = 0.011, p = 0.003). When we combined both signatures into one interaction model, it gave the best performance (C-index = 0.785), and both interaction terms stayed independently significant. The hypoxia score was then validated externally in METABRIC (N = 1979; 1143 events), where it remained associated with overall survival, although more weakly than in TCGA (HR = 1.34, 95% CI: 1.10–1.63; p = 0.0042). Overall, these results suggest that hypoxia and DSB-repair capacity capture two complementary sides of radiosensitivity and RT-modified survival patterns, and they support further prospective testing and validation in independent datasets with strong RT annotation. Full article
(This article belongs to the Special Issue The Emerging Role of Bioinformatics in Biotechnology)
Show Figures

Figure 1

21 pages, 4066 KB  
Article
Phenotypic and Genomic Analysis of Antimicrobial Resistance in Escherichia coli Isolated from Food-Transport Containers Used in Institutional Catering
by Levente Hunor Husz, Gergely Álmos Tornyos, Eszter Kaszab, Enikő Fehér, András Bittsánszky, András József Tóth, Miklós Süth, Ákos Jerzsele and Ádám Kerek
Antibiotics 2026, 15(4), 358; https://doi.org/10.3390/antibiotics15040358 - 30 Mar 2026
Viewed by 289
Abstract
Background: Public catering is an underexplored One Health interface where structurally complex food-transport equipment may sustain reservoirs of antimicrobial-resistant bacteria. We investigated Escherichia coli from reusable institutional catering food-transport containers, focusing on a difficult-to-clean pressure-relief/ventilation valve compartment. Our objectives were to quantify [...] Read more.
Background: Public catering is an underexplored One Health interface where structurally complex food-transport equipment may sustain reservoirs of antimicrobial-resistant bacteria. We investigated Escherichia coli from reusable institutional catering food-transport containers, focusing on a difficult-to-clean pressure-relief/ventilation valve compartment. Our objectives were to quantify phenotypic resistance using applied clinical breakpoints, assess inhibitor-synergy outcomes in ESBL confirmatory testing, and contextualize inhibitor-positive isolates by whole-genome sequencing (WGS). Methods: E. coli was isolated from containers sourced from 17 institutions and three central kitchens using ISO 16649-2. Minimum inhibitory concentrations (MICs) were determined by broth microdilution. Extended-spectrum β-lactamase (ESBL) confirmatory testing used cefotaxime/ceftazidime ± clavulanate; inhibitor positivity was defined as a ≥3 two-fold MIC decrease in the presence of clavulanate in isolates meeting CLSI screening thresholds. Inhibitor-positive isolates underwent WGS and CARD-based resistome profiling. Results: Resistance was most frequent to colistin (10, 10.8%), followed by doxycycline (8, 8.6%), florfenicol (7, 7.5%), enrofloxacin (4, 4.3%), and gentamicin (3, 3.2%). Third-generation cephalosporin resistance by clinical breakpoints was uncommon (cefotaxime: 2, 2.2%; ceftazidime: 1, 1.1%). Inhibitor-positive ESBL confirmatory phenotypes occurred in 30 isolates (32.3%), which were sequenced. WGS identified 45 resistance-associated genes across inhibitor-positive isolates but detected no classical ESBL genes; all carried chromosomal ampC/ampH alongside ubiquitous efflux-associated determinants. All WGS isolates belonged to phylogroup A, with serotype O154:H9 (20, 66.7%) and ST5549 (17, 56.7%) predominating. Conclusions: Institutional catering food-transport containers can harbor AMR E. coli, with colistin as the most frequent resistance phenotype and frequent inhibitor-positive ESBL confirmatory profiles that, in this set, were not explained by classical ESBL gene carriage. Integrating phenotype, WGS resistomics, and lineage structure supports targeted hygiene surveillance and risk-informed One Health monitoring in mass catering systems. Full article
(This article belongs to the Special Issue The Antimicrobial Resistance in the Food Chain)
Show Figures

Figure 1

18 pages, 1321 KB  
Review
The IR-Homeostat Hypothesis: Intron Retention as an Evolutionarily Conserved Fine-Tuning Layer and a Reversible Blood Biomarker of Homeostatic Dysregulation in Mood Disorders
by Norihiro Okada, Akiko Maruko, Kenshiro Oshima, Akinori Nishi and Yoshinori Kobayashi
Int. J. Mol. Sci. 2026, 27(7), 3119; https://doi.org/10.3390/ijms27073119 - 30 Mar 2026
Viewed by 222
Abstract
Major depressive disorder (MDD) lacks reliable laboratory tests for diagnosis and treatment monitoring, underscoring the need for robust molecular readouts in blood. Beyond symptom-based classification, MDD can also be viewed as a condition involving impaired homeostatic regulation across stress-responsive, immune, metabolic, and neural [...] Read more.
Major depressive disorder (MDD) lacks reliable laboratory tests for diagnosis and treatment monitoring, underscoring the need for robust molecular readouts in blood. Beyond symptom-based classification, MDD can also be viewed as a condition involving impaired homeostatic regulation across stress-responsive, immune, metabolic, and neural systems. Consistent with this perspective, altered intron retention (IR) patterns have been observed in peripheral blood in depression-related and treatment-response contexts, supporting the translational relevance of this RNA-processing layer to mood disorders. A key observation underpinning this review is that IR can function as a reversible, intervention-responsive readout of physiological state. In a pre-symptomatic stress-like state in klotho mutant mice (a premature-aging model), widespread IR increases revert toward a healthy pattern upon treatment, suggesting that IR is embedded in a controllable homeostatic layer. Against the backdrop of limited cross-cohort transferability of differential gene expression (DGE) signatures, we propose that IR provides a mechanistically grounded biomarker layer because it reports regulated RNA processing states rather than context-fragile abundance endpoints. We operationalize IR as a post-transcriptional “throttle” on effective gene output, with increased IR/detained intron (DI) states acting as a reversible brake and decreased IR acting as an accelerator that increases translation-competent mRNA supply. Mechanistic exemplars across immune, metabolic, and neuronal systems (e.g., IFNG, OGT, MAT2A, neuronal activity-triggered intron excision, and intron detention-mediated stemness/differentiation switching in adult neural stem cells) show that defined inputs can switch IR/DI states to tune output kinetics. Integrating these findings, we propose an “Intron Retention Homeostat” (IR-Homeostat) model in which cells sense deviations from physiological set points and implement feedback control of gene output through switchable IR/DI regulation. This framework positions IR not only as a robust state readout for stratification, treatment response prediction, and pharmacodynamic profiling, but also as a tractable entry point to identify the molecular sensors and mediators that couple homeostatic signals to RNA processing control. Full article
(This article belongs to the Special Issue Molecular Biomarkers in Mood Disorders)
Show Figures

Figure 1

27 pages, 4695 KB  
Article
A Novel Weighted Ensemble Framework of Transformer and Deep Q-Network for ATP-Binding Site Prediction Using Protein Language Model Features
by Jiazhi Song, Jingqing Jiang, Chenrui Zhang and Shuni Guo
Int. J. Mol. Sci. 2026, 27(7), 3097; https://doi.org/10.3390/ijms27073097 - 28 Mar 2026
Viewed by 442
Abstract
Adenosine triphosphate (ATP) serves as a central energy currency and signaling molecule in cellular processes, with ATP-binding sites in proteins playing critical roles in enzymatic catalysis, signal transduction, and gene regulation. The accurate identification of ATP-binding sites is essential for understanding protein function [...] Read more.
Adenosine triphosphate (ATP) serves as a central energy currency and signaling molecule in cellular processes, with ATP-binding sites in proteins playing critical roles in enzymatic catalysis, signal transduction, and gene regulation. The accurate identification of ATP-binding sites is essential for understanding protein function mechanisms and facilitating drug discovery, enzyme engineering, and disease pathway analysis. In this study, we present a novel hybrid deep learning framework that synergizes heterogeneous learning paradigms based on protein sequence information for accurate ATP-binding site prediction. Our approach integrates two complementary base classifiers. One is a Transformer-based model, which leverages high-level contextual embeddings generated by Evolutionary Scale Modeling 2 (ESM-2), a state-of-the-art protein language model, combined with a local–global dual-attention mechanism that enables the model to simultaneously characterize short-segment and long-range contextual dependencies across the entire protein sequence. The other is a deep Q-network (DQN)-inspired classifier that achieves residue-level prediction as a sequential decision-making process. The final predictions are generated using a weighted ensemble strategy, where optimal weights are determined via cross-validations to leverage the strengths of both models. The prediction results on benchmark independent testing sets indicate that our method achieves satisfactory performance on key metrics. Beyond predictive efficacy, this work uncovers the intrinsic biological mechanisms underlying protein–ATP interactions, including the synergistic roles of local structural motifs and global conformational constraints, as well as family-specific binding patterns, endowing the research with substantial biological significance. The research in this work offers a deeper understanding of the protein–ligand recognition mechanisms and supportive efforts on large-scale functional annotations that are critical for system biology and drug target discovery. Full article
(This article belongs to the Section Molecular Informatics)
Show Figures

Figure 1

20 pages, 633 KB  
Article
Autophagy-Mitophagy Pathway-Linked Genetic Variants Associate with Systemic Inflammation and Interact with Dietary Factors in Asian and European Cohorts
by Youngjin Choi and Sunmin Park
Int. J. Mol. Sci. 2026, 27(7), 3062; https://doi.org/10.3390/ijms27073062 - 27 Mar 2026
Viewed by 232
Abstract
Autophagy-mitophagy pathways are essential for regulating immune homeostasis. However, their contribution to population-level chronic low-grade systemic inflammation (SI) remains unclear. The objective was to investigate the association between variation in the genes related to the autophagy-mitophagy pathways and SI, and to examine whether [...] Read more.
Autophagy-mitophagy pathways are essential for regulating immune homeostasis. However, their contribution to population-level chronic low-grade systemic inflammation (SI) remains unclear. The objective was to investigate the association between variation in the genes related to the autophagy-mitophagy pathways and SI, and to examine whether lifestyle factors modify this relationship. We conducted genome-wide association studies and gene-set enrichment analyses using data from the Korean Genome and Epidemiology Study (KoGES, n = 28,102) and UK Biobank (UKBB, n = 343,892). SI was defined as an elevated white blood cell count or high-sensitivity C-reactive protein. Using Core Longevity State Vectors (CLSVs)—gene sets representing immune-longevity pathways derived from comparative transcriptomic analysis—we tested six pathways and constructed a weighted genetic risk score (GRS) from significant variants. Gene–lifestyle interactions were examined with respect to major dietary and lifestyle factors. Among six CLSVs, only CLSV-2 (mitophagy and autophagy) showed a significant association with SI (β = 0.425, p = 0.008). Six single nucleotide polymorphisms (SNPs) in autophagy-mitophagy genes (INPP5D, ATG16L1, ATG7, AP3S1, OPTN, and VPS33A) were associated with SI in KoGES (p < 5 × 10−5), and ten SNPs (genes selected in KoGES plus RAB7A, ATG12, VPS33A, BECN1) reached genome-wide significance in UKBB (p < 5 × 10−8). A higher GRS was associated with increased SI in both cohorts and was strongly associated with metabolic syndrome (MetS, OR = 1.91 in KoGES; OR = 1.62 in UKBB). SI was characterized by neutrophilia with relative lymphopenia. In UKBB, significant gene–lifestyle interactions were observed for diet, physical activity, smoking, and alcohol (p < 0.01). Favorable lifestyle factors reduced SI most effectively in individuals with protective genotypes. Among individuals with a high vegetable/fruit intake, SI prevalence was 35%, 36%, and 38% in the negative-, zero-, and positive-GRS groups, respectively, compared with 36%, 45%, and 48% in the low-intake groups. In conclusion, genetic variations in autophagy-mitophagy pathways specifically influence SI. Genetic predisposition substantially modifies the benefits of lifestyle, underscoring the importance of integrating genetic and lifestyle factors in understanding SI susceptibility. Full article
Show Figures

Figure 1

10 pages, 2178 KB  
Article
Pan-Cancer Prediction of Genomic Alterations from H&E Whole-Slide Images in a Real-World Clinical Cohort
by Dongheng Ma, Hinano Nishikubo, Tomoya Sano and Masakazu Yashiro
Genes 2026, 17(4), 371; https://doi.org/10.3390/genes17040371 - 25 Mar 2026
Viewed by 361
Abstract
Background: Predicting genomic alterations from routine hematoxylin and eosin (H&E) whole-slide images (WSIs) may help triage molecular testing. Methods: We retrospectively enrolled 437 patients at Osaka Metropolitan University Hospital across 26 cancers, matched with clinical gene-panel data. We curated 1023 binary [...] Read more.
Background: Predicting genomic alterations from routine hematoxylin and eosin (H&E) whole-slide images (WSIs) may help triage molecular testing. Methods: We retrospectively enrolled 437 patients at Osaka Metropolitan University Hospital across 26 cancers, matched with clinical gene-panel data. We curated 1023 binary endpoints across SNV, CNV, and SV categories. We extracted slide embeddings from five pathology foundation models (Prism, GigaPath, Feather, Chief, and Titan) using a unified feature extraction pipeline and benchmarked them using a lightweight downstream Multi-Layer Perceptron (MLP) classifier. Using the best-performing patch feature system, we trained a multi-instance learning model to assess incremental benefit. Results: Titan achieved the highest and most stable transfer performance, with a median endpoint-wise Area Under the Receiver Operating Characteristic curve (AUROC) of 0.77 in the slide benchmarking; at the patch-level, prediction of APC_SNV reached an AUROC of 0.916, and prediction of KRAS_SNV reached an AUROC of 0.811 on the held-out test set. Conclusions: In a heterogeneous clinical gene-panel setting, pathology foundation models can provide strong baseline genomic-prediction signals without additional fine-tuning. We propose a practical, deployment-oriented two-stage workflow: rapid slide-embedding screening to prioritize robust representations and candidate endpoints, followed by patch-level training for high-value tasks where additional performance gains and interpretable regions are clinically worthwhile. Full article
(This article belongs to the Special Issue Computational Genomics and Bioinformatics of Cancer)
Show Figures

Figure 1

Back to TopTop