Sign in to use this feature.

Years

Between: -

Subjects

remove_circle_outline
remove_circle_outline
remove_circle_outline
remove_circle_outline
remove_circle_outline
remove_circle_outline
remove_circle_outline

Journals

Article Types

Countries / Regions

Search Results (48)

Search Parameters:
Keywords = gait-phase-recognition

Order results
Result details
Results per page
Select all
Export citation of selected articles as:
32 pages, 12481 KB  
Article
Design and Validation of a Brain-Controlled Hip Exoskeleton for Assisted Gait Rehabilitation Training
by Chengjun Wang, Biao Cheng, Qiang Tang, Renyuan Wu and Huanyu Li
Micromachines 2025, 16(12), 1364; https://doi.org/10.3390/mi16121364 - 29 Nov 2025
Viewed by 393
Abstract
This study presents an integrated micro-system solution to address the challenges of gait instability in patients with impaired hip motor function. We developed a novel wearable hip exoskeleton, where a flexible support unit and a parallel drive mechanism achieve self-alignment with the biological [...] Read more.
This study presents an integrated micro-system solution to address the challenges of gait instability in patients with impaired hip motor function. We developed a novel wearable hip exoskeleton, where a flexible support unit and a parallel drive mechanism achieve self-alignment with the biological hip joint to minimize parasitic forces. The system is driven by an active brain–computer interface (BCI) that synergizes an augmented reality visual stimulation (AR-VS) paradigm for enhanced motor intent recognition with a high-performance decoding algorithm, all implemented on a real-time embedded processor. This integration of micro-sensors, control algorithms, and actuation enables the establishment of a gait phase-dependent hybrid controller that optimizes assistance. Online experiments demonstrated that the system assisted subjects in completing 10 gait cycles with an average task time of 37.94 s, a correlated instantaneous rate of 0.0428, and an effective output ratio of 82.17%. Compared to traditional models, the system achieved an 18.64% reduction in task time, a 28.31% decrease in instantaneous rate, and a 7.36% improvement in output ratio. This work demonstrates a significant advancement in intelligent micro-system platforms for human-centric rehabilitation robotics. Full article
Show Figures

Figure 1

20 pages, 3591 KB  
Article
Abnormal Gait Phase Recognition and Limb Angle Prediction in Lower-Limb Exoskeletons
by Sheng Wang, Chunjie Chen and Xiaojun Wu
Biomimetics 2025, 10(9), 623; https://doi.org/10.3390/biomimetics10090623 - 16 Sep 2025
Viewed by 898
Abstract
The phase detection of abnormal gait and the prediction of lower-limb angles are key challenges in controlling lower-limb exoskeletons. This study simulated three types of abnormal gaits: scissor gait, foot-drop gait, and staggering gait. To enhance the recognition capability for abnormal gait phases, [...] Read more.
The phase detection of abnormal gait and the prediction of lower-limb angles are key challenges in controlling lower-limb exoskeletons. This study simulated three types of abnormal gaits: scissor gait, foot-drop gait, and staggering gait. To enhance the recognition capability for abnormal gait phases, a four-discrete-phase division for a single leg is proposed: pre-swing, swing, swing termination, and stance phases. The four phases of both legs further constitute four stages of walking. Using the Euler angles of the ankle joints as inputs, the capabilities of a Convolutional Neural Network and a Support Vector Machine in recognizing discrete gait phases are verified. Based on these discrete gait phases, a continuous phase estimation is further performed using an adaptive frequency oscillator. For predicting the lower-limb motion angle, this study innovatively proposes an input scheme that integrates three-axis ankle joint angles and continuous gait phases. Comparative experiments confirmed that this information fusion scheme improved the limb angle prediction accuracy, with the Convolutional Neural Network–Long Short-Term Memory network yielding the best prediction results. Full article
(This article belongs to the Section Locomotion and Bioinspired Robotics)
Show Figures

Graphical abstract

40 pages, 2250 KB  
Review
Comprehensive Comparative Analysis of Lower Limb Exoskeleton Research: Control, Design, and Application
by Sk Hasan and Nafizul Alam
Actuators 2025, 14(7), 342; https://doi.org/10.3390/act14070342 - 9 Jul 2025
Cited by 3 | Viewed by 6595
Abstract
This review provides a comprehensive analysis of recent advancements in lower limb exoskeleton systems, focusing on applications, control strategies, hardware architecture, sensing modalities, human-robot interaction, evaluation methods, and technical innovations. The study spans systems developed for gait rehabilitation, mobility assistance, terrain adaptation, pediatric [...] Read more.
This review provides a comprehensive analysis of recent advancements in lower limb exoskeleton systems, focusing on applications, control strategies, hardware architecture, sensing modalities, human-robot interaction, evaluation methods, and technical innovations. The study spans systems developed for gait rehabilitation, mobility assistance, terrain adaptation, pediatric use, and industrial support. Applications range from sit-to-stand transitions and post-stroke therapy to balance support and real-world navigation. Control approaches vary from traditional impedance and fuzzy logic models to advanced data-driven frameworks, including reinforcement learning, recurrent neural networks, and digital twin-based optimization. These controllers support personalized and adaptive interaction, enabling real-time intent recognition, torque modulation, and gait phase synchronization across different users and tasks. Hardware platforms include powered multi-degree-of-freedom exoskeletons, passive assistive devices, compliant joint systems, and pediatric-specific configurations. Innovations in actuator design, modular architecture, and lightweight materials support increased usability and energy efficiency. Sensor systems integrate EMG, EEG, IMU, vision, and force feedback, supporting multimodal perception for motion prediction, terrain classification, and user monitoring. Human–robot interaction strategies emphasize safe, intuitive, and cooperative engagement. Controllers are increasingly user-specific, leveraging biosignals and gait metrics to tailor assistance. Evaluation methodologies include simulation, phantom testing, and human–subject trials across clinical and real-world environments, with performance measured through joint tracking accuracy, stability indices, and functional mobility scores. Overall, the review highlights the field’s evolution toward intelligent, adaptable, and user-centered systems, offering promising solutions for rehabilitation, mobility enhancement, and assistive autonomy in diverse populations. Following a detailed review of current developments, strategic recommendations are made to enhance and evolve existing exoskeleton technologies. Full article
(This article belongs to the Section Actuators for Robotics)
Show Figures

Figure 1

19 pages, 7961 KB  
Article
A Gait Sub-Phase Switching-Based Active Training Control Strategy and Its Application in a Novel Rehabilitation Robot
by Junyu Wu, Ran Wang, Zhuoqi Man, Yubin Liu, Jie Zhao and Hegao Cai
Biosensors 2025, 15(6), 356; https://doi.org/10.3390/bios15060356 - 4 Jun 2025
Viewed by 994
Abstract
This research study proposes a heuristic hybrid deep neural network (DNN) gait sub-phase recognition model based on multi-source heterogeneous motion data fusion which quantifies gait phases and is applied in balance disorder rehabilitation control, achieving a recognition accuracy exceeding 99%. Building upon this [...] Read more.
This research study proposes a heuristic hybrid deep neural network (DNN) gait sub-phase recognition model based on multi-source heterogeneous motion data fusion which quantifies gait phases and is applied in balance disorder rehabilitation control, achieving a recognition accuracy exceeding 99%. Building upon this model, a motion control strategy for a novel rehabilitation training robot is designed and developed. For patients with some degree of independent movement, an active training strategy is introduced; it combines gait recognition with a variable admittance control strategy. This strategy provides assistance during the stance phase and moderate support during the swing phase, effectively enhancing the patient’s autonomous movement capabilities and increasing engagement in the rehabilitation process. The gait phase recognition system not only provides rehabilitation practitioners with a comprehensive tool for patient assessment but also serves as a theoretical foundation for collaborative control in rehabilitation robots. Through the innovative active–passive training control strategy and its application in the novel rehabilitation robot, this research study overcomes the limitations of traditional rehabilitation robots, which typically operate in a single functional mode, thereby expanding their functional boundaries and enabling more precise, personalized rehabilitation training programs tailored to the needs of patients in different stages of recovery. Full article
(This article belongs to the Special Issue Wearable Sensors for Precise Exercise Monitoring and Analysis)
Show Figures

Figure 1

21 pages, 5217 KB  
Article
Gait Phase Recognition in Multi-Task Scenarios Based on sEMG Signals
by Xin Shi, Xiaheng Zhang, Pengjie Qin, Liangwen Huang, Yaqin Zhu and Zixiang Yang
Biosensors 2025, 15(5), 305; https://doi.org/10.3390/bios15050305 - 10 May 2025
Viewed by 1098
Abstract
In the human–exoskeleton interaction process, accurately recognizing gait phases is crucial for effectively assessing the assistance provided by the exoskeleton. However, due to the similarity in muscle activation patterns between adjacent gait phases, the recognition accuracy is often low, which can easily lead [...] Read more.
In the human–exoskeleton interaction process, accurately recognizing gait phases is crucial for effectively assessing the assistance provided by the exoskeleton. However, due to the similarity in muscle activation patterns between adjacent gait phases, the recognition accuracy is often low, which can easily lead to confusion in surface electromyography (sEMG) feature extraction. This paper proposes a real-time recognition method based on multi-scale fuzzy approximate root mean entropy (MFAREn) and an Efficient Multi-Scale Attention Convolutional Neural Network (EMACNN), building upon the concept of fuzzy approximate entropy. MFAREn is used to extract the dynamic complexity and energy intensity features of sEMG signals, serving as the input matrix for EMACNN to achieve fast and accurate gait phase recognition. This study collected sEMG signals from 10 subjects performing continuous lower limb gait movements in five common motion scenarios for experimental validation. The results show that the proposed method achieves an average recognition accuracy of 95.72%, outperforming the other comparison methods. The method proposed in this paper is significantly different compared to other methods (p < 0.001). Notably, the recognition accuracy for walking in level walking, stairs ascending, and ramp ascending exceeds 95.5%. This method demonstrates a high recognition accuracy, enabling sEMG-based gait phase recognition and meeting the requirements for effective human–exoskeleton interaction. Full article
(This article belongs to the Section Wearable Biosensors)
Show Figures

Figure 1

20 pages, 6504 KB  
Article
Gait Phase Recognition of Hip Exoskeleton System Based on CNN and HHO-SVM Model
by Hongmin Wang, Meng Wang, Dagang Li, Fuqin Deng, Zengxi Pan and Yingying Song
Electronics 2025, 14(1), 107; https://doi.org/10.3390/electronics14010107 - 30 Dec 2024
Cited by 3 | Viewed by 3198
Abstract
Gait phase recognition is crucial for developing wearable lower-limb exoskeleton robots and is a prerequisite for the compliance control of lower-limb exoskeleton robots. Accurately estimating the gait phase is still a key challenge in exoskeleton control. To address these challenges, this study proposes [...] Read more.
Gait phase recognition is crucial for developing wearable lower-limb exoskeleton robots and is a prerequisite for the compliance control of lower-limb exoskeleton robots. Accurately estimating the gait phase is still a key challenge in exoskeleton control. To address these challenges, this study proposes a hybrid model that combines Convolutional Neural Networks (CNN) and Harris Hawks Optimization (HHO)—based Support Vector Machine (SVM). First, the collected sensor signals are preprocessed by normalization to reduce the differences in the data of the subjects. Then, a simplified CNN is used to automatically extract more discriminative features from the dataset. These features are classified using SVM instead of the softmax layer in CNN. In addition, an improved Harris hawk optimization (HHO) algorithm is used to optimize the SVM classification process. This model can accurately identify the heel strike (HS), flat foot (FF), heel off (HO), and swing (SW) phases of the gait cycle. The experimental results show that the CNN-HHO-SVM algorithm can achieve an average phase recognition accuracy of 96.03% for seven subjects in the self-built dataset, which is superior to the traditional method that relies on manually extracting time-frequency features. In addition, the F1-score and macro-recall of the CNN-HHO-SVM algorithm are better than those of other algorithms, which verifies the superiority of the algorithm. Full article
(This article belongs to the Section Bioelectronics)
Show Figures

Figure 1

18 pages, 1642 KB  
Article
Crouch Gait Recognition in the Anatomical Space Using Synthetic Gait Data
by Juan-Carlos Gonzalez-Islas, Omar Arturo Dominguez-Ramirez, Omar Lopez-Ortega and Jonatan Pena Ramirez
Appl. Sci. 2024, 14(22), 10574; https://doi.org/10.3390/app142210574 - 16 Nov 2024
Cited by 1 | Viewed by 1764
Abstract
Crouch gait, also referred to as flexed knee gait, is an abnormal walking pattern, characterized by an excessive flexion of the knee, and sometimes also with anomalous flexion in the hip and/or the ankle, during the stance phase of gait. Due to the [...] Read more.
Crouch gait, also referred to as flexed knee gait, is an abnormal walking pattern, characterized by an excessive flexion of the knee, and sometimes also with anomalous flexion in the hip and/or the ankle, during the stance phase of gait. Due to the fact that the amount of clinical data related to crouch gait are scarce, it is difficult to find studies addressing this problem from a data-based perspective. Consequently, in this paper we propose a gait recognition strategy using synthetic data that have been obtained using a polynomial based-generator. Furthermore, though this study, we consider datasets that correspond to different levels of crouch gait severity. The classification of the elements of the datasets into the different levels of abnormality is achieved by using different algorithms like k-nearest neighbors (KNN) and Naive Bayes (NB), among others. On the other hand, to evaluate the classification performance we consider different metrics, including accuracy (Acc) and F measure (FM). The obtained results show that the proposed strategy is able to recognize crouch gait with an accuracy of more than 92%. Thus, it is our belief that this recognition strategy may be useful during the diagnosis phase of crouch gait disease. Finally, the crouch gait recognition approach introduced here may be extended to identify other gait abnormalities. Full article
(This article belongs to the Section Biomedical Engineering)
Show Figures

Figure 1

14 pages, 3343 KB  
Article
Development and Assessment of Artificial Intelligence-Empowered Gait Monitoring System Using Single Inertial Sensor
by Jie Zhou, Qian Mao, Fan Yang, Jun Zhang, Menghan Shi and Zilin Hu
Sensors 2024, 24(18), 5998; https://doi.org/10.3390/s24185998 - 16 Sep 2024
Cited by 6 | Viewed by 3405
Abstract
Gait instability is critical in medicine and healthcare, as it has associations with balance disorder and physical impairment. With the development of sensor technology, despite the fact that numerous wearable gait detection and recognition systems have been designed to monitor users’ gait patterns, [...] Read more.
Gait instability is critical in medicine and healthcare, as it has associations with balance disorder and physical impairment. With the development of sensor technology, despite the fact that numerous wearable gait detection and recognition systems have been designed to monitor users’ gait patterns, they commonly spend a lot of time and effort to extract gait metrics from signal data. This study aims to design an artificial intelligence-empowered and economic-friendly gait monitoring system. A pair of intelligent shoes with a single inertial sensor and a smartphone application were developed as a gait monitoring system to detect users’ gait cycle, stand phase time, swing phase time, stride length, and foot clearance. We recruited 30 participants (24.09 ± 1.89 years) to collect gait data and used the Vicon motion capture system to verify the accuracy of the gait metrics. The results show that the gait monitoring system performs better on the assessment of the gait metrics. The accuracy of stride length and foot clearance is 96.17% and 92.07%, respectively. The artificial intelligence-empowered gait monitoring system holds promising potential for improving gait analysis and monitoring in the medical and healthcare fields. Full article
(This article belongs to the Section Wearables)
Show Figures

Figure 1

15 pages, 999 KB  
Article
Phasor-Based Myoelectric Synergy Features: A Fast Hand-Crafted Feature Extraction Scheme for Boosting Performance in Gait Phase Recognition
by Andrea Tigrini, Rami Mobarak, Alessandro Mengarelli, Rami N. Khushaba, Ali H. Al-Timemy, Federica Verdini, Ennio Gambi, Sandro Fioretti and Laura Burattini
Sensors 2024, 24(17), 5828; https://doi.org/10.3390/s24175828 - 8 Sep 2024
Cited by 22 | Viewed by 2345
Abstract
Gait phase recognition systems based on surface electromyographic signals (EMGs) are crucial for developing advanced myoelectric control schemes that enhance the interaction between humans and lower limb assistive devices. However, machine learning models used in this context, such as Linear Discriminant Analysis (LDA) [...] Read more.
Gait phase recognition systems based on surface electromyographic signals (EMGs) are crucial for developing advanced myoelectric control schemes that enhance the interaction between humans and lower limb assistive devices. However, machine learning models used in this context, such as Linear Discriminant Analysis (LDA) and Support Vector Machine (SVM), typically experience performance degradation when modeling the gait cycle with more than just stance and swing phases. This study introduces a generalized phasor-based feature extraction approach (PHASOR) that captures spatial myoelectric features to improve the performance of LDA and SVM in gait phase recognition. A publicly available dataset of 40 subjects was used to evaluate PHASOR against state-of-the-art feature sets in a five-phase gait recognition problem. Additionally, fully data-driven deep learning architectures, such as Rocket and Mini-Rocket, were included for comparison. The separability index (SI) and mean semi-principal axis (MSA) analyses showed mean SI and MSA metrics of 7.7 and 0.5, respectively, indicating the proposed approach’s ability to effectively decode gait phases through EMG activity. The SVM classifier demonstrated the highest accuracy of 82% using a five-fold leave-one-trial-out testing approach, outperforming Rocket and Mini-Rocket. This study confirms that in gait phase recognition based on EMG signals, novel and efficient muscle synergy information feature extraction schemes, such as PHASOR, can compete with deep learning approaches that require greater processing time for feature extraction and classification. Full article
Show Figures

Figure 1

19 pages, 9751 KB  
Article
Development of a Device and Algorithm Research for Akhal-Teke Activity Level Analysis
by Xuan Chen, Fuzhong Li, Jinxing Li, Qijie Fan, Paul Kwan, Wenxin Zheng and Leifeng Guo
Appl. Sci. 2024, 14(13), 5424; https://doi.org/10.3390/app14135424 - 22 Jun 2024
Viewed by 1192
Abstract
This study demonstrated that wearable devices can distinguish between different levels of horse activity, categorized into three types based on the horse’s gaits: low activity (standing), medium activity (walking), and high activity (trotting, cantering, and galloping). Current research in activity level classification predominantly [...] Read more.
This study demonstrated that wearable devices can distinguish between different levels of horse activity, categorized into three types based on the horse’s gaits: low activity (standing), medium activity (walking), and high activity (trotting, cantering, and galloping). Current research in activity level classification predominantly relies on deep learning techniques, known for their effectiveness but also their demand for substantial data and computational resources. This study introduces a combined acceleration threshold behavior recognition method tailored for wearable hardware devices, enabling these devices to classify the activity levels of horses directly. The approach comprises three sequential phases: first, a combined acceleration interval counting method utilizing a non-linear segmentation strategy for preliminary classification; second, a statistical analysis of the variance among these segments, coupled with multi-level threshold processing; third, a method using variance-based proximity classification for recognition. The experimental results show that the initial stage achieved an accuracy of 87.55% using interval counting, the second stage reached 90.87% with variance analysis, and the third stage achieved 91.27% through variance-based proximity classification. When all three stages are combined, the classification accuracy improves to 92.74%. Extensive testing with the Xinjiang Wild Horse Group validated the feasibility of the proposed solution and demonstrated its practical applicability in real-world scenarios. Full article
(This article belongs to the Section Agricultural Science and Technology)
Show Figures

Figure 1

18 pages, 5609 KB  
Article
Gait Recognition and Assistance Parameter Prediction Determination Based on Kinematic Information Measured by Inertial Measurement Units
by Qian Xiang, Jiaxin Wang, Yong Liu, Shijie Guo and Lei Liu
Bioengineering 2024, 11(3), 275; https://doi.org/10.3390/bioengineering11030275 - 13 Mar 2024
Cited by 6 | Viewed by 2920
Abstract
The gait recognition of exoskeletons includes motion recognition and gait phase recognition under various road conditions. The recognition of gait phase is a prerequisite for predicting exoskeleton assistance time. The estimation of real-time assistance time is crucial for the safety and accurate control [...] Read more.
The gait recognition of exoskeletons includes motion recognition and gait phase recognition under various road conditions. The recognition of gait phase is a prerequisite for predicting exoskeleton assistance time. The estimation of real-time assistance time is crucial for the safety and accurate control of lower-limb exoskeletons. To solve the problem of predicting exoskeleton assistance time, this paper proposes a gait recognition model based on inertial measurement units that combines the real-time motion state recognition of support vector machines and phase recognition of long short-term memory networks. A recognition validation experiment was conducted on 30 subjects to determine the reliability of the gait recognition model. The results showed that the accuracy of motion state and gait phase were 99.98% and 98.26%, respectively. Based on the proposed SVM-LSTM gait model, exoskeleton assistance time was predicted. A test was conducted on 10 subjects, and the results showed that using assistive therapy based on exercise status and gait stage can significantly improve gait movement and reduce metabolic costs by an average of more than 10%. Full article
Show Figures

Figure 1

14 pages, 5705 KB  
Article
Bi-Directional Long Short-Term Memory-Based Gait Phase Recognition Method Robust to Directional Variations in Subject’s Gait Progression Using Wearable Inertial Sensor
by Haneul Jeon and Donghun Lee
Sensors 2024, 24(4), 1276; https://doi.org/10.3390/s24041276 - 17 Feb 2024
Cited by 12 | Viewed by 3003
Abstract
Inertial Measurement Unit (IMU) sensor-based gait phase recognition is widely used in medical and biomechanics fields requiring gait data analysis. However, there are several limitations due to the low reproducibility of IMU sensor attachment and the sensor outputs relative to a fixed reference [...] Read more.
Inertial Measurement Unit (IMU) sensor-based gait phase recognition is widely used in medical and biomechanics fields requiring gait data analysis. However, there are several limitations due to the low reproducibility of IMU sensor attachment and the sensor outputs relative to a fixed reference frame. The prediction algorithm may malfunction when the user changes their walking direction. In this paper, we propose a gait phase recognition method robust to user body movements based on a floating body-fixed frame (FBF) and bi-directional long short-term memory (bi-LSTM). Data from four IMU sensors attached to the shanks and feet on both legs of three subjects, collected via the FBF method, are processed through preprocessing and the sliding window label overlapping method before inputting into the bi-LSTM for training. To improve the model’s recognition accuracy, we selected parameters that influence both training and test accuracy. We conducted a sensitivity analysis using a level average analysis of the Taguchi method to identify the optimal combination of parameters. The model, trained with optimal parameters, was validated on a new subject, achieving a high test accuracy of 86.43%. Full article
(This article belongs to the Special Issue Applications of Body Worn Sensors and Wearables)
Show Figures

Figure 1

24 pages, 8573 KB  
Article
Design, Analysis, and Development of Low-Cost State-of-the-Art Magnetorheological-Based Microprocessor Prosthetic Knee
by Muhammad Usman Qadir, Izhar Ul Haq, Muhammad Awais Khan, Kamran Shah, Houssam Chouikhi and Mohamed A. Ismail
Sensors 2024, 24(1), 255; https://doi.org/10.3390/s24010255 - 1 Jan 2024
Cited by 5 | Viewed by 6972
Abstract
For amputees, amputation is a devastating experience. Transfemoral amputees require an artificial lower limb prosthesis as a replacement for regaining their gait functions after amputation. Microprocessor-based transfemoral prosthesis has gained significant importance in the last two decades for the rehabilitation of lower limb [...] Read more.
For amputees, amputation is a devastating experience. Transfemoral amputees require an artificial lower limb prosthesis as a replacement for regaining their gait functions after amputation. Microprocessor-based transfemoral prosthesis has gained significant importance in the last two decades for the rehabilitation of lower limb amputees by assisting them in performing activities of daily living. Commercially available microprocessor-based knee joints have the needed features but are costly, making them beyond the reach of most amputees. The excessive cost of these devices can be attributed to custom sensing and actuating mechanisms, which require significant development cost, making them beyond the reach of most amputees. This research contributes to developing a cost-effective microprocessor-based transfemoral prosthesis by integrating off-the-shelf sensing and actuating mechanisms. Accordingly, a three-level control architecture consisting of top, middle, and low-level controllers was developed for the proposed prosthesis. The top-level controller is responsible for identifying the amputee intent and mode of activity. The mid-level controller determines distinct phases in the activity mode, and the low-level controller was designed to modulate the damping across distinct phases. The developed prosthesis was evaluated on unilateral transfemoral amputees. Since off-the-shelf sensors and actuators are used in i-Inspire, various trials were conducted to evaluate the repeatability of the sensory data. Accordingly, the mean coefficients of correlation for knee angle, force, and inclination were computed at slow and medium walking speeds. The obtained values were, respectively, 0.982 and 0.946 for knee angle, 0.942 and 0.928 for knee force, and 0.825 and 0.758 for knee inclination. These results confirmed that the data are highly correlated with minimum covariance. Accordingly, the sensors provide reliable and repeatable data to the controller for mode detection and intent recognition. Furthermore, the knee angles at self-selected walking speeds were recorded, and it was observed that the i-Inspire Knee maintains a maximum flexion angle between 50° and 60°, which is in accordance with state-of-the-art microprocessor-based transfemoral prosthesis. Full article
Show Figures

Figure 1

17 pages, 3814 KB  
Article
A Novel Gait Phase Recognition Method Based on DPF-LSTM-CNN Using Wearable Inertial Sensors
by Kun Liu, Yong Liu, Shuo Ji, Chi Gao, Shizhong Zhang and Jun Fu
Sensors 2023, 23(13), 5905; https://doi.org/10.3390/s23135905 - 26 Jun 2023
Cited by 18 | Viewed by 3795
Abstract
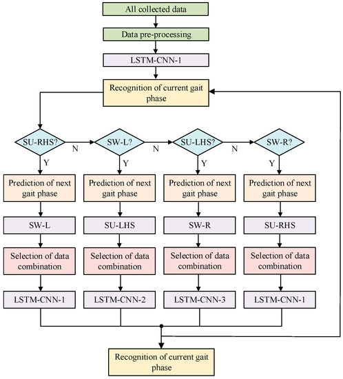
Gait phase recognition is of great importance in the development of rehabilitation devices. The advantages of Long Short-Term Memory (LSTM) and Convolutional Neural Network (CNN) are combined (LSTM-CNN) in this paper, then a gait phase recognition method based on LSTM-CNN neural network model [...] Read more.
Gait phase recognition is of great importance in the development of rehabilitation devices. The advantages of Long Short-Term Memory (LSTM) and Convolutional Neural Network (CNN) are combined (LSTM-CNN) in this paper, then a gait phase recognition method based on LSTM-CNN neural network model is proposed. In the LSTM-CNN model, the LSTM layer is used to process temporal sequences and the CNN layer is used to extract features A wireless sensor system including six inertial measurement units (IMU) fixed on the six positions of the lower limbs was developed. The difference in the gait recognition performance of the LSTM-CNN model was estimated using different groups of input data collected by seven different IMU grouping methods. Four phases in a complete gait were considered in this paper including the supporting phase with the right hill strike (SU-RHS), left leg swimming phase (SW-L), the supporting phase with the left hill strike (SU-LHS), and right leg swimming phase (SW-R). The results show that the best performance of the model in gait recognition appeared based on the group of data from all the six IMUs, with the recognition precision and macro-F1 unto 95.03% and 95.29%, respectively. At the same time, the best phase recognition accuracy for SU-RHS and SW-R appeared and up to 96.49% and 95.64%, respectively. The results also showed the best phase recognition accuracy (97.22%) for SW-L was acquired based on the group of data from four IMUs located at the left and right thighs and shanks. Comparably, the best phase recognition accuracy (97.86%) for SU-LHS was acquired based on the group of data from four IMUs located at left and right shanks and feet. Ulteriorly, a novel gait recognition method based on Data Pre-Filtering Long Short-Term Memory and Convolutional Neural Network (DPF-LSTM-CNN) model was proposed and its performance for gait phase recognition was evaluated. The experiment results showed that the recognition accuracy reached 97.21%, which was the highest compared to Deep convolutional neural networks (DCNN) and CNN-LSTM. Full article
(This article belongs to the Section Wearables)
Show Figures

Figure 1

13 pages, 3176 KB  
Article
Comparison of Three Motion Capture-Based Algorithms for Spatiotemporal Gait Characteristics: How Do Algorithms Affect Accuracy and Precision of Clinical Outcomes?
by Amélie Caron-Laramée, Roua Walha, Patrick Boissy, Nathaly Gaudreault, Nikola Zelovic and Karina Lebel
Sensors 2023, 23(4), 2209; https://doi.org/10.3390/s23042209 - 16 Feb 2023
Cited by 5 | Viewed by 3311
Abstract
Gait assessment is of interest to clinicians and researchers because it provides information about patients’ functional mobility. Optoelectronic camera-based systems with gait event detection algorithms are considered the gold standard for gait assessment. Yet, the choice of the algorithm used to process data [...] Read more.
Gait assessment is of interest to clinicians and researchers because it provides information about patients’ functional mobility. Optoelectronic camera-based systems with gait event detection algorithms are considered the gold standard for gait assessment. Yet, the choice of the algorithm used to process data and extract the desired parameters from those detected gait events has an impact on the validity and reliability of the gait parameters computed. There are multiple techniques documented in the literature for computing gait events, including the analysis of the minimal position of the heel and toe markers, the computation of the relative distance between sacrum and foot markers, and the assessment of the smallest distance between the heel and toe markers. Validation studies conducted on these algorithms report variations in accuracy. Yet, these studies were conducted in different conditions, at varying gait velocities, and on different populations. The purpose of this study is to compare accuracy, precision, and robustness of three algorithms using motion capture data obtained from 25 healthy persons and 21 psoriatic arthritic patients walking at three distinct speeds on an instrumented treadmill. Errors in gait events recognition (heel strike—HS and toe-off—TO) and their impact on gait metrics (stance phase and stride length) are reported and compared to ground reaction force events measured with force plates. Over the 9114 collected steps across all walking speeds, more than 99% of gait events were recognized by all algorithms. On average, HS events were detected within 1.2 ms of the reference for two algorithms, while the third one detected HS late, with an average detection error of 40.7 ms. Yet, significant variations in accuracy were noted with gait speed; the performance decreased for all algorithms at slow speed. TO events were identified early by all algorithms, with an average error ranging from 16.0 to 100.0 ms. These gait events errors lead to 2–15% inaccuracies in stance phase assessment, while the impact on stride length remains below 0.3 cm. Overall, the algorithm based on the relative distance between the sacral and foot markers stood out for its accuracy, precision, and robustness at all walking speeds. Full article
(This article belongs to the Collection Sensors for Human Movement Applications)
Show Figures

Figure 1

Back to TopTop