Sign in to use this feature.

Years

Between: -

Subjects

remove_circle_outline
remove_circle_outline
remove_circle_outline
remove_circle_outline
remove_circle_outline
remove_circle_outline
remove_circle_outline
remove_circle_outline
remove_circle_outline

Journals

Article Types

Countries / Regions

Search Results (165)

Search Parameters:
Keywords = foundation pit engineering

Order results
Result details
Results per page
Select all
Export citation of selected articles as:
22 pages, 4057 KB  
Article
A Fractional Calculus-Based Constitutive Model for the Coupled Stress Relaxation of Soil Anchors in Saturated Clay and Parameter Sensitivity Analysis
by Taiyu Liu, Dongyu Luo, Guanxixi Jiang and Cheng Sun
Appl. Sci. 2026, 16(6), 2845; https://doi.org/10.3390/app16062845 - 16 Mar 2026
Viewed by 143
Abstract
The long-term prestress relaxation of soil anchors embedded in saturated clay is a critical issue affecting the safety of geotechnical structures such as slopes and foundation pits. Traditional integer-order constitutive models are often unable to accurately describe the nonlinear and time-dependent relaxation behavior [...] Read more.
The long-term prestress relaxation of soil anchors embedded in saturated clay is a critical issue affecting the safety of geotechnical structures such as slopes and foundation pits. Traditional integer-order constitutive models are often unable to accurately describe the nonlinear and time-dependent relaxation behavior observed in such anchorage systems. Based on fractional calculus theory, this study establishes a constitutive model for the coupled stress relaxation behavior of soil anchors and saturated clay. The Riemann–Liouville fractional derivative and the two-parameter Mittag-Leffler function are introduced to represent the material memory effect and continuous relaxation characteristics. To achieve reliable parameter identification, a hybrid optimization strategy combining the Adaptive Hybrid Differential Evolution (AHDE) algorithm and the Levenberg–Marquardt (L-M) method is proposed. The proposed model and identification approach are validated using field monitoring data from soil anchors in a slope engineering project at the Guangxi Friendship Pass Port. The results show that the proposed model can accurately reproduce the entire stress relaxation process, with a coefficient of determination of R2 = 0.9517. Parameter sensitivity analysis further clarifies the influence of key parameters, including the fractional order and viscosity coefficient. The proposed approach provides a systematic theoretical framework and practical reference for the analysis and prediction of long-term prestress relaxation in soil anchorage systems. Full article
(This article belongs to the Section Civil Engineering)
Show Figures

Figure 1

19 pages, 10235 KB  
Article
High-Fidelity 3D Reconstruction for Open-Pit Mine Digital Twins Using UAV Data and an Integrated 3D Gaussian Splatting Pipeline
by Laixin Zhang, Yuhong Tang and Zhuo Wang
Eng 2026, 7(3), 136; https://doi.org/10.3390/eng7030136 - 16 Mar 2026
Viewed by 155
Abstract
Addressing the challenges in 3D reconstruction of large-scale open-pit mines, such as dramatic terrain undulations, complex texture features, and the difficulty of balancing geometric accuracy with real-time rendering efficiency using traditional methods, this paper proposes a high-fidelity reconstruction framework integrating UAV multi-modal data [...] Read more.
Addressing the challenges in 3D reconstruction of large-scale open-pit mines, such as dramatic terrain undulations, complex texture features, and the difficulty of balancing geometric accuracy with real-time rendering efficiency using traditional methods, this paper proposes a high-fidelity reconstruction framework integrating UAV multi-modal data with the state-of-the-art 3D Gaussian Splatting (3DGS) architecture. First, an integrated air-ground multi-modal data acquisition system is established. Using a UAV equipped with LiDAR and a high-resolution camera, high-quality geometric and textural data of the mining area are acquired through terrain-adaptive flight planning. Second, to tackle the VRAM bottlenecks and loose geometric structures inherent in original 3DGS for large scenes, we adopt the advanced CityGaussianV2 architecture as our core reconstruction engine. By leveraging its divide-and-conquer parallel training strategy, 2DGS planar geometric constraints, and Decomposed Gradient Densification (DGD) mechanism, this framework effectively overcomes memory limitations and significantly enhances the geometric sharpness of slope crests and toes. Finally, engineering validation was conducted at Kambove Mining. Experimental results demonstrate that the proposed method achieves centimeter-level geometric accuracy, a real-time web rendering frame rate exceeding 60 FPS, and a model storage compression rate of over 90%. The digital twin control platform built upon this model successfully achieves deep fusion and visual scheduling of multi-source heterogeneous data, providing a novel technical path for constructing high-precision reality-based foundations for smart mines. Full article
(This article belongs to the Special Issue Artificial Intelligence for Engineering Applications, 2nd Edition)
Show Figures

Figure 1

20 pages, 4404 KB  
Technical Note
Prediction and Applicability Analysis of Multi-Type Monitoring Data for Metro Foundation Pits Based on VMD-GWO-CNN Model
by Qitao Pei, Xiaomin Liu, Shaobo Chai, Chao Meng, Zhihua Gao and Juehao Huang
Buildings 2026, 16(6), 1141; https://doi.org/10.3390/buildings16061141 - 13 Mar 2026
Viewed by 159
Abstract
Current methods for predicting deep excavation deformation suffer from insufficient accuracy and limited generalization capability. Moreover, the applicability of these methods to different types of monitoring data also requires in-depth analysis. To address this, a machine learning-based prediction model, i.e., the VMD-GWO-CNN model, [...] Read more.
Current methods for predicting deep excavation deformation suffer from insufficient accuracy and limited generalization capability. Moreover, the applicability of these methods to different types of monitoring data also requires in-depth analysis. To address this, a machine learning-based prediction model, i.e., the VMD-GWO-CNN model, integrating Variational Mode Decomposition (VMD), the Grey Wolf Optimizer (GWO), and the Convolutional Neural Network (CNN), is proposed to predict various types of monitoring data. The GWO algorithm optimizes both the key parameters of VMD and the hyperparameters of the CNN. The optimized CNN model predicts each subsequence decomposed by VMD, and the final prediction is obtained by superimposing these results. Furthermore, the prediction performance of the proposed model is evaluated against the LSTM, CNN, and GWO-CNN models using four metrics (RMSE, MAE, MAPE, R2). The results indicate that all four algorithms possess effective predictive capability for the monitoring data, in which the VMD-GWO-CNN model demonstrates the best performance across all metrics. Specifically, its RMSE for surface settlement prediction is reduced by 59.2%, 34.1%, and 33.0% compared to the LSTM, CNN, and GWO-CNN models, respectively. Moreover, the VMD-GWO-CNN model exhibits strong predictive performance for deformation in slope engineering and subgrade engineering, demonstrating its good applicability across different geotechnical engineering. The findings provide a scientific basis for safe excavation construction and contribute to efficient and rapid execution of foundation pit projects. Full article
Show Figures

Figure 1

15 pages, 2258 KB  
Article
Experimental Study on Deformation and Strength of Silt Under Plane Strain Unloading Conditions
by Jingchao Jia, Mengshi Qiu, Yaowu Luo, Wei Chen and Xiaoyan Song
Appl. Sci. 2026, 16(5), 2527; https://doi.org/10.3390/app16052527 - 6 Mar 2026
Viewed by 205
Abstract
In geotechnical engineering, operations such as foundation pit excavation, slope cutting, and tunnel boring often involve lateral unloading under plane strain conditions. This unloading pattern exhibits significant differences from the traditional axisymmetric triaxial loading path. To investigate the mechanical behavior of silt under [...] Read more.
In geotechnical engineering, operations such as foundation pit excavation, slope cutting, and tunnel boring often involve lateral unloading under plane strain conditions. This unloading pattern exhibits significant differences from the traditional axisymmetric triaxial loading path. To investigate the mechanical behavior of silt under such conditions, a series of plane strain tests were conducted using a self-designed plane strain apparatus, focusing on both vertical loading (constant lateral stress) and lateral unloading (constant vertical stress) paths. The results indicate that the failure of soil during unloading can be identified as the stage where the vertical deformation rate first increases and then decreases, corresponding to a distinct inflection in the stress–strain curve. The internal friction angle remained essentially constant regardless of the stress path, dry density, or consolidation stress ratio, while cohesion was higher under loading than under unloading. Failure deviatoric stress increased linearly with vertical consolidation stress and was unaffected by the consolidation stress ratio. The classical limit equilibrium condition remains valid for unloading under both isotropic and anisotropic consolidation. These findings provide a practical criterion for failure detection and highlight the necessity of adopting plane strain parameters in the design of lateral unloading engineering works. Full article
Show Figures

Figure 1

20 pages, 3995 KB  
Article
Hydro-Mechanical Coupling Analysis of Field Pumping Test in Granite Residual Soil Site
by Zefu Li, Yadong Li, Shuyu Nie, Zikang Pang, Jie Cui and Yi Shan
Buildings 2026, 16(5), 993; https://doi.org/10.3390/buildings16050993 - 3 Mar 2026
Viewed by 153
Abstract
In addressing the challenge that the settlement behavior of granite residual soil in South China during foundation pit dewatering cannot be fully understood due to its unsaturated characteristics, this study proposes and validates an unsaturated fluid–solid coupling calculation method for dewatering-induced settlement analysis. [...] Read more.
In addressing the challenge that the settlement behavior of granite residual soil in South China during foundation pit dewatering cannot be fully understood due to its unsaturated characteristics, this study proposes and validates an unsaturated fluid–solid coupling calculation method for dewatering-induced settlement analysis. This method is implemented by compiling FISH language code within a finite difference software framework. Validation was carried out by comparing thes simulated groundwater drawdown–time response with the measured drawdown from a field pumping test, demonstrating the improved agreement of the proposed unsaturated coupling approach relative to the conventional coupling scheme. Furthermore, to elucidate the soil settlement mechanisms, a sensitivity analysis of the deformation behavior of granite residual soil during dewatering was performed. The results demonstrate that, compared to the traditional fluid–solid coupling method, the unsaturated fluid–solid coupling method exhibits superior agreement with field dewatering experiments. The sensitivity analysis reveals that the differential settlement observed in the soil surrounding a dewatering well under the same target drawdown is primarily attributed to variations in drainage consolidation time and pore water pressure dissipation. Finally, a normalized analysis correlating the dewatering depth at the well with the resulting soil settlement deformation was conducted, establishing a practical relationship applicable under similar ground conditions and dewatering durations. This analysis provides theoretical guidance for selecting appropriate dewatering schemes during engineering practice. Full article
Show Figures

Figure 1

18 pages, 3343 KB  
Article
Foundation Pit Soil Parameter Inversion and Deformation Prediction Based on ESFOA and Hybrid Kernel LSSVM
by Hongxi Li, Yonghui Su, Zhiping Li and Youliang Zhang
Appl. Sci. 2026, 16(5), 2247; https://doi.org/10.3390/app16052247 - 26 Feb 2026
Viewed by 204
Abstract
During the excavation process of the foundation pit, soil parameters evolve dynamically. In order to improve the accuracy of soil parameter selection in foundation pit engineering and achieve accurate deformation prediction, this paper proposes a displacement inverse analysis method that combines the enhanced [...] Read more.
During the excavation process of the foundation pit, soil parameters evolve dynamically. In order to improve the accuracy of soil parameter selection in foundation pit engineering and achieve accurate deformation prediction, this paper proposes a displacement inverse analysis method that combines the enhanced starfish optimization algorithm (ESFOA) and the hybrid kernel least squares support vector machine (LSSVM). The ESFOA improves the global search capability and convergence accuracy of the starfish optimization algorithm (SFOA) by optimizing the initial population and introducing a hunting mechanism. On this basis, the ESFOA was used to optimize the RBF kernel function width (σ), polynomial kernel coefficient (q), regularization penalty coefficient (c), and kernel function mixing weight (λ) of the hybrid kernel LSSVM model. Samples were obtained through finite element simulation and orthogonal experiments, and the optimized ESFOA-LSSVM model was used to establish the nonlinear mapping relationship between the horizontal displacement of the foundation pit excavation enclosure and the soil parameters. The horizontal displacement monitoring data of the foundation pit retaining structure is used to invert the soil parameters and predict the deformation of the retaining structure under subsequent conditions. The results show that (1) compared with other algorithms, the ESFOA has good global search capabilities and convergence accuracy; (2) the ESFOA-LSSVM model is tested through test samples, and the model has good accuracy and feasibility; (3) the parameters obtained by the inversion can effectively improve the prediction accuracy of foundation pit deformation, and the prediction results are closer to the actual monitoring values. Full article
(This article belongs to the Section Civil Engineering)
Show Figures

Figure 1

19 pages, 7912 KB  
Article
Study on Creep Compression Characteristics of Pressure-Bearing Graded Crushed Rock
by Yu Tian, Mei Zhi, Jie Zhou, Pengfei Ji and Shitong Peng
Buildings 2026, 16(1), 116; https://doi.org/10.3390/buildings16010116 - 26 Dec 2025
Viewed by 285
Abstract
To study the creep compression characteristics and evolution mechanism of pressure-bearing graded crushed rock under constant load. Creep compression tests of crushed rock were conducted using the self-developed confined compression test system under different Talbot indexes and axial stresses. The axial displacement, void [...] Read more.
To study the creep compression characteristics and evolution mechanism of pressure-bearing graded crushed rock under constant load. Creep compression tests of crushed rock were conducted using the self-developed confined compression test system under different Talbot indexes and axial stresses. The axial displacement, void ratio, mass distribution, fractal dimension, and fragmentation of crushed rock during creep compression were analyzed. And the void ratio-fractal dimension model of crushed rock under pressure was established. The results reveal three-stage characteristics in axial displacement and void change, which correspond to rapid, attenuation, and stable change processes. The axial displacement and fragmentation amount are positively correlated with the axial stress and Talbot index, while the porosity is negatively correlated with them. The fractal dimension shows a positive correlation with axial stress and a negative correlation with the Talbot index. Additionally, a theoretical model was established to characterize the dynamic correlation between void ratio and fractal dimension during compression process, and its accuracy was verified, with a maximum error of only 0.0819. The research findings can provide insights for stability prediction and deformation control of crushed rock in engineering applications such as building foundation pits, ground treatment, and coal mine goafs. Full article
(This article belongs to the Special Issue Advanced Research on Cementitious Composites for Construction)
Show Figures

Figure 1

25 pages, 905 KB  
Review
Advances in Near-Infrared BODIPY Photosensitizers: Design Strategies and Applications in Photodynamic and Photothermal Therapy
by Dorota Bartusik-Aebisher, Kacper Rogóż, Gabriela Henrykowska and David Aebisher
Pharmaceuticals 2026, 19(1), 53; https://doi.org/10.3390/ph19010053 - 26 Dec 2025
Viewed by 947
Abstract
Background/Objectives: Boron-dipyrromethene (BODIPY) derivatives are a superior class of fluorophores prized for their exceptional photostability and tunable photophysical properties. While ideal for imaging, their translation to photodynamic therapy (PDT) has been hampered by excitation in the visible range, leading to poor tissue penetration. [...] Read more.
Background/Objectives: Boron-dipyrromethene (BODIPY) derivatives are a superior class of fluorophores prized for their exceptional photostability and tunable photophysical properties. While ideal for imaging, their translation to photodynamic therapy (PDT) has been hampered by excitation in the visible range, leading to poor tissue penetration. To overcome this, intense research has focused on developing near-infrared (NIR)-absorbing BODIPY photosensitizers (PS). This review aims to systematically summarize the hierarchical design strategies, from molecular engineering to advanced nanoplatform construction, that underpin the recent progress of NIR-BODIPY PS in therapeutic applications. Methods: We conducted a comprehensive literature review using PubMed, Scopus, and Web of Science databases. The search focused on keywords such as “BODIPY”, “aza-BODIPY”, “near-infrared”, “photodynamic therapy”, “photothermal therapy”, “nanocarriers”, “hypoxia”, “immuno-phototherapy”, and “antibacterial.” This review analyzes key studies describing molecular design, chemical modification strategies (e.g., heavy-atom effect, π-extension), nanoplatform formulation, and therapeutic applications in vitro and in vivo. Results: Our analysis reveals a clear progression in design complexity. At the molecular level, we summarize strategies to enhance selectivity, including active targeting, designing “smart” PS responsive to the tumor microenvironment (TME) (e.g., hypoxia or low pH), and precise subcellular localization (e.g., mitochondria, lysosomes). We then detail the core chemical strategies for achieving NIR absorption and high singlet oxygen yield, including π-extension, the internal heavy-atom effect, and heavy-atom-free mechanisms (e.g., dimerization). The main body of the review categorizes the evolution of advanced theranostic nanoplatforms, including targeted systems, stimuli-responsive ‘smart’ systems, photo-immunotherapy (PIT) platforms inducing immunogenic cell death (ICD), hypoxia-overcoming systems, and synergistic chemo-phototherapy carriers. Finally, we highlight emerging applications beyond oncology, focusing on the use of NIR-BODIPY PS for antibacterial therapy and biofilm eradication. Conclusions: NIR-BODIPY photosensitizers are a highly versatile and powerful class of theranostic agents. The field is rapidly moving from simple molecules to sophisticated, multifunctional nanoplatforms designed to overcome key clinical hurdles like hypoxia, poor selectivity, and drug resistance. While challenges in scalability and clinical translation remain, the rational design strategies and expanding applications, including in infectious diseases, confirm that NIR-BODIPY derivatives will be foundational to the next generation of precision photomedicine. Full article
Show Figures

Figure 1

16 pages, 2265 KB  
Article
Research on the Flexural Capacity of Pre-Tensioned Prestressed Hollow Concrete-Filled Steel Tubular Piles with Consideration of Pile–Soil Interaction
by Lin Huang, Jun Gao and Haodong Li
Infrastructures 2025, 10(12), 332; https://doi.org/10.3390/infrastructures10120332 - 3 Dec 2025
Viewed by 362
Abstract
Compared to traditional single/double-row concrete cast-in-place piles or concrete walls commonly used in foundation pit engineering, pre-tensioned prestressed hollow concrete-filled steel tube piles (referred to as prestressed Steel Cylinder Piles, or prestressed SC piles) demonstrate superior advantages including high bearing capacity, light weight, [...] Read more.
Compared to traditional single/double-row concrete cast-in-place piles or concrete walls commonly used in foundation pit engineering, pre-tensioned prestressed hollow concrete-filled steel tube piles (referred to as prestressed Steel Cylinder Piles, or prestressed SC piles) demonstrate superior advantages including high bearing capacity, light weight, enhanced stiffness, excellent crack resistance, and cost-effectiveness, indicating a promising future in foundation pit engineering. However, current research has paid limited attention to such piles. Only a few experimental studies have focused on their flexural performance. No studies have presented bearing behavior investigations considering soil–pile interactions and the differences between these kinds of piles and traditional piles. To address this gap, this paper conducts a systematic investigation into the bearing performance of prestressed SC piles. A refined finite element analysis model capable of accurately characterizing pile–soil interactions is developed to analyze the mechanical behavior. Subsequently, the elastic foundation beam method recommended by design codes is employed to analyze the internal forces and displacement variations of these piles during excavation. Finally, the predictions by the design code are compared against those from the refined model. Results shows that the established finite element model presents reasonable predictions on monitoring data and experimental results, with deviations in bending moments and deformations within the range of 10–15%; a comparative analysis of different pile types reveals that prestressed SC piles exhibit smaller horizontal displacements and higher bearing capacities; the bending moments and deformations predicted by design methods (elastic foundation beam method) are conservative, with the predicted values significantly higher than those predicted by the refined model. Full article
Show Figures

Figure 1

22 pages, 6757 KB  
Article
Prediction of Excavation-Induced Displacement Using Interpretable and SSA-Enhanced XGBoost Model
by Guiliang You, Fan Zhang, Dianta Guo, Anfu Yan, Qiang Fu and Zhiwei He
Buildings 2025, 15(23), 4372; https://doi.org/10.3390/buildings15234372 - 2 Dec 2025
Viewed by 482
Abstract
During the construction of deep foundation pits, closely monitoring the deformation of the foundation pit retaining structure is of vital importance for ensuring the stability and safety of the foundation pit and reducing the risk of structural damage caused by foundation pit deformation. [...] Read more.
During the construction of deep foundation pits, closely monitoring the deformation of the foundation pit retaining structure is of vital importance for ensuring the stability and safety of the foundation pit and reducing the risk of structural damage caused by foundation pit deformation. While theoretical and numerical methods exist for displacement prediction, their practical application is often hindered by the complex, non-linear nature of soil behavior and the numerous influencing parameters involved, making direct calculation methods challenging for real-time prediction and control. To address this, this study proposes a novel and interpretable machine learning framework for modeling both vertical and horizontal displacements in foundation pit engineering. Six widely used machine learning algorithms—Decision Tree (DT), Random Forest (RF), Extremely Randomized Trees (ET), K-Nearest Neighbors (KNN), Extreme Gradient Boosting (XGB), and Light Gradient Boosting Machine (LGBM)—were developed and compared. To improve model performance, the Sparrow Search Algorithm (SSA) was employed for hyperparameter optimization, leading to the creation of hybrid models such as SSA-XGB and SSA-LGBM. The SSA-optimized XGBoost (SSA-XGB) model achieved superior performance, with R2 values of 0.988 and 0.990 for vertical and horizontal displacement prediction, respectively, alongside the lowest RMSE (0.785 and 5.684) and MAE (0.562 and 2.427). Notably, the study also found that hyperparameter tuning does not consistently enhance model performance; in some cases, simpler baseline models such as unoptimized ET performed better in noisy environments. Furthermore, SHAP-based interpretability analysis revealed a strong mutual dependency between vertical and horizontal displacements: horizontal displacement was the most influential feature in predicting vertical displacement, and vice versa. Overall, the proposed SSA-XGB model offers a reliable, cost-effective, and interpretable tool for excavation-induced displacement prediction. Full article
Show Figures

Figure 1

22 pages, 11489 KB  
Article
Comprehensive Detection of Groundwater-Affected Ancient Underground Voids During Old Town Renewal: A Case Study from Wuhan, China
by Jie Zhou, Wei Feng, Peng Guan, Junsheng Liu, Huilan Zhang and Zixiong Wang
Water 2025, 17(23), 3356; https://doi.org/10.3390/w17233356 - 24 Nov 2025
Viewed by 1107
Abstract
Ancient underground voids present non-trivial hazards to urban redevelopment, particularly where groundwater conditions change during construction. We propose a staged, groundwater-aware workflow that integrates in-void mapping with area-scale geophysics and explicitly links water state to imaging performance. Following exposure of an undocumented masonry [...] Read more.
Ancient underground voids present non-trivial hazards to urban redevelopment, particularly where groundwater conditions change during construction. We propose a staged, groundwater-aware workflow that integrates in-void mapping with area-scale geophysics and explicitly links water state to imaging performance. Following exposure of an undocumented masonry tunnel in a foundation pit in Wuhan (China), we acquired underwater CCTV and sonar during water-filled conditions, and, after drainage, collected ground-penetrating radar (GPR, 75–150 MHz) and ultra-high-density electrical resistivity tomography (UHD-ERT, 1 m electrode spacing) data. Calibration lines over the breach anchored the depth/geometry and reduced interpretational non-uniqueness. Analytical estimates using Archie-type and CRIM relations, together with observed signatures, indicate that drainage increased resistivity and reduced electromagnetic attenuation, improving UHD-ERT contrast and GPR penetration. The merged evidence resolves a straight-walled arch (~1.8 m wide × ~1.9 m high) at ~4–5 m depth with a sealed end 4 m south of the breach. Sonar confirms a northward segment measuring 45 ± 2 m to a sealed wall; a GPR void-type anomaly at ~57 m along trend represents a candidate continuation that remains unverified with current access. Within the resolution and sensitivity of the 2D survey, no additional voids were detected elsewhere on site. This case demonstrates that coupling in-void CCTV/sonar with post-drainage GPR and UHD-ERT, organized by hydrologic stage, yields engineering-grade constraints for risk control. The workflow and boundary conditions provide a transferable template for water-influenced, urban environments. Full article
Show Figures

Figure 1

31 pages, 12369 KB  
Article
Optimization of Pile Reinforcement in Soft Soils: A Numerical Analysis
by Ziqi Wang, Jihua Cai, Pengfei Wei, Xianyu Yang and Yangqing Xu
Appl. Sci. 2025, 15(23), 12443; https://doi.org/10.3390/app152312443 - 24 Nov 2025
Cited by 1 | Viewed by 478
Abstract
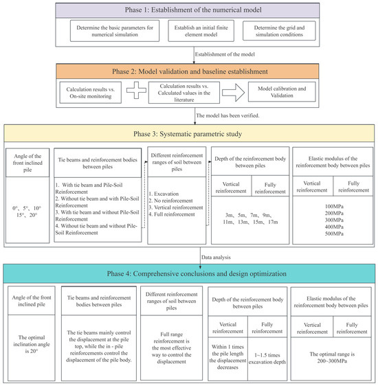
To improve design rationality and deformation control of inclined-front, vertical-rear, double-row pile retaining structures in soft soil, we consider the foundation pit of the Xiantao Citizen Service Center, Hubei, China. We aim to numerically optimize pile reinforcement configuration in soft soil. Based on [...] Read more.
To improve design rationality and deformation control of inclined-front, vertical-rear, double-row pile retaining structures in soft soil, we consider the foundation pit of the Xiantao Citizen Service Center, Hubei, China. We aim to numerically optimize pile reinforcement configuration in soft soil. Based on on-site measurements and finite element simulations, we study front pile angle, tie beam–soil interaction; range, depth, and elastic modulus of inter-pile soil reinforcement; pile displacement; bending moment; mechanical properties of pile displacement; pile displacement; bend moment; etc. We conclude that (1) inter-pile soil reinforcement strongly influences overall pile displacement, and the tie beam restricts local pile top displacement; (2) optimal deformation control is achieved when reinforcement depth is 1 to 1.5 times excavation depth; and (3) an elastic modulus of 200 to 300 MPa for reinforcement is best for displacement control. These results provide theoretical and practical guidance on parameter optimization and engineering design of similar soft-soil support structures. Full article
Show Figures

Figure 1

24 pages, 6444 KB  
Article
The Deformation Characteristics and Patterns of Adjacent Existing Metro Structures Caused by Foundation Pit Excavation Under Different Support Forms
by Zhitong Mao, Tian Ding, Fengchao Hu, Shuaihua Ye, Linzhao Ding, Rong Shu, Xiaoning Zhang and Minghua Song
Buildings 2025, 15(22), 4178; https://doi.org/10.3390/buildings15224178 - 19 Nov 2025
Cited by 1 | Viewed by 507
Abstract
With the continuous development of cities, underground space has become increasingly crowded, making the efficient and safe utilization of underground space an urgent issue to address. At present, research on foundation pit construction adjacent to existing subway structures mainly focuses on the impact [...] Read more.
With the continuous development of cities, underground space has become increasingly crowded, making the efficient and safe utilization of underground space an urgent issue to address. At present, research on foundation pit construction adjacent to existing subway structures mainly focuses on the impact of pit excavation on tunnels. While these studies have established a basic understanding of how pit excavation affects tunnels, research on adjacent subway stations and tunnels is nearly nonexistent—especially regarding the impact of the coupling effect between stations and tunnels during the excavation process. Additionally, most studies are conducted in soft soil areas, with no research yet on the impact in loess areas. To study the impact of foundation pit construction on subway tunnels and stations and reveal their coupling mechanism, model tests and numerical simulations were conducted based on actual engineering conditions. The model box had dimensions of 1.5 m in length, 1 m in width, and 1.2 m in height, while numerical simulations adopted the same dimensions as the actual project. Two different support structures—pile-anchor support and double-row pile support—were used for separate research and comparative analysis. The results show that with the increase in excavation depth, the foundation pit unloading effect becomes increasingly obvious. The pressure borne by both support structures increases, and the disturbance to the subway structure also becomes more significant. The maximum disturbance of tunnel earth pressure under the double-row pile support is 7.92 kPa, which is 224% higher than that under the pile-anchor support. The impacts on the subway tunnel and station under the double-row pile support are significantly greater than those under the pile-anchor support. Additionally, affected by the station, the locations of maximum tunnel deformation are not at the positions corresponding to the center of the foundation pit, but offset 10 m away from the station. Both the station and the tunnel exhibit a certain degree of uplift deformation, and the tunnel has significant convergence deformation in the horizontal direction. The maximum disturbance of the bending moment under the double-row pile support is 101.87 N·m, which is 19.8% higher than that under the pile-anchor support. This study reveals the coupling mechanism of the impact of adjacent foundation pit excavation on subway structures (including subway stations and tunnels) and presents the corresponding causes and phenomena, and it is of great significance for the development of related projects in loess areas and the protection of subway structures. Full article
(This article belongs to the Section Architectural Design, Urban Science, and Real Estate)
Show Figures

Figure 1

33 pages, 18688 KB  
Article
Investigation into the Impacts of Cover-and-Cut Top-Down Metro Station Construction on Adjacent Buildings: A Case Study
by Xiaojiao Zhang, Dajun Zhao, Xin Shi, Xikun Gao, Yi Zhang and Shengda Wang
Buildings 2025, 15(22), 4149; https://doi.org/10.3390/buildings15224149 - 18 Nov 2025
Cited by 2 | Viewed by 598
Abstract
Based on the inspection results of existing structures, this study conducts a safety evaluation of buildings adjacent to a 17.2–23.2 m deep metro station. Stratum loss induced by the deformation of the foundation pit retaining structure leads to displacement and stress redistribution in [...] Read more.
Based on the inspection results of existing structures, this study conducts a safety evaluation of buildings adjacent to a 17.2–23.2 m deep metro station. Stratum loss induced by the deformation of the foundation pit retaining structure leads to displacement and stress redistribution in the surrounding strata, which in turn triggers displacement and deformation of adjacent existing structures. Numerical models were established to quantitatively assess the impacts of cover-and-cut top-down construction on adjacent structures, predict surface settlements during construction through numerical simulation, and formulate control measures to prevent foundation pit safety accidents. This research focuses on the influence mechanism of each construction stage of the cover-and-cut top-down method in Changchun Metro on the settlement patterns of surrounding soil and adjacent buildings, and puts forward targeted recommendations regarding monitoring, construction practices, and emergency early warnings. During the excavation and support of the station’s main foundation pit, the maximum peripheral surface settlement reached −9.804 mm, with a maximum horizontal deformation of −4.345 mm. For adjacent buildings, the maximum structural settlement was −4.243 mm, horizontal deformation 0.929 mm, and inclination rate 0.0107‰—all deformation indices remained within safe thresholds. The findings provide empirical data and technical references for safety assessment and risk control of existing structures adjacent to deep foundation pit engineering. Full article
(This article belongs to the Section Building Structures)
Show Figures

Figure 1

22 pages, 5227 KB  
Article
Foundation Pits in Layered Slate at Different Inclination Angles: Study of Deformation Laws
by Yongjun Chen, Liang He, Jinshan Lei, Xiuzhu Yang, Yongguan Zhang, Xihao Jin, Jiahua Li and Xilai Li
Appl. Sci. 2025, 15(22), 11986; https://doi.org/10.3390/app152211986 - 11 Nov 2025
Viewed by 478
Abstract
Slate typically contains significant bedding structures and often displays varying mechanical properties under different inclination conditions, with numerous adverse impacts on construction projects. In light of its anisotropic characteristics, a slate foundation pit in Changsha is considered in this study, and uniaxial and [...] Read more.
Slate typically contains significant bedding structures and often displays varying mechanical properties under different inclination conditions, with numerous adverse impacts on construction projects. In light of its anisotropic characteristics, a slate foundation pit in Changsha is considered in this study, and uniaxial and triaxial compression tests are initially conducted on slate under various bedding inclination angles. Through these tests, the mechanical parameters of the slate are obtained, and the laws governing the variation in the stress–strain curves and failure modes are analyzed. The results show that the peak strength and elastic modulus present an obvious “U-shaped” variation with the bedding dip angle, reaching the minimum values in the range of 45–60°, and the corresponding failure mode is mainly sliding failure along the bedding plane. The mechanical parameters obtained for slate are input into FLAC3D 6.0 software to simulate a triaxial compressive test of slate, and the calculation results are used to verify the accuracy of the parameters obtained from the tests. Based on these parameters, the foundation pit engineering in the background is simulated in order to analyze the deformation characteristics of the pit under different inclination angles. The simulation results indicate that the foundation pit deformation has significant asymmetry, with larger settlement on the dip side and greater horizontal displacement of the piles. The research findings of this paper can provide a reference for the design and construction of similar slate foundation pit projects. Full article
Show Figures

Figure 1

Back to TopTop