Sign in to use this feature.

Years

Between: -

Subjects

remove_circle_outline
remove_circle_outline
remove_circle_outline
remove_circle_outline
remove_circle_outline
remove_circle_outline
remove_circle_outline
remove_circle_outline
remove_circle_outline

Journals

remove_circle_outline
remove_circle_outline
remove_circle_outline
remove_circle_outline
remove_circle_outline

Article Types

Countries / Regions

Search Results (170)

Search Parameters:
Keywords = foldable

Order results
Result details
Results per page
Select all
Export citation of selected articles as:
21 pages, 12958 KB  
Article
A Morphing Land–Air Robot with Adaptive Capabilities for Confined Environments
by Zhipeng He, Na Zhao, Yongli Wang, Chongping Sun, Haoyu Wang, Yudong Luo and Hongbin Deng
Drones 2026, 10(1), 45; https://doi.org/10.3390/drones10010045 - 8 Jan 2026
Viewed by 446
Abstract
Traditional wheeled ground robots offer high energy efficiency and excellent mobility on flat terrain but are constrained by their fixed structures, making it difficult to overcome obstacles or adapt to complex environments. To address these limitations, this paper presents a morphing wheeled land–air [...] Read more.
Traditional wheeled ground robots offer high energy efficiency and excellent mobility on flat terrain but are constrained by their fixed structures, making it difficult to overcome obstacles or adapt to complex environments. To address these limitations, this paper presents a morphing wheeled land–air robot (MW-LAR) that integrates ground locomotion and quadrotor flight. By incorporating foldable arms and variable-diameter wheels, the MW-LAR can not only switch between ground and flight modes, but also achieve transitions between wheeled and legged locomotion in the ground mode. The foldable arms support seamless aerial-to-ground transitions and in-flight morphing, while the variable-diameter wheels facilitate efficient obstacle traversal on the ground. Benefiting from the design of foldable arms, two complementary landing approaches, namely direct quadrotor landing and ground-mode landing, are implemented to explore different aerial-to-ground transition modes and to improve landing safety and switching efficiency. Experimental results demonstrate that the MW-LAR achieves stable and energy-efficient performance across multiple locomotion modes and complex environments, highlighting its potential for integrated land–air mobility applications. Full article
Show Figures

Figure 1

18 pages, 2160 KB  
Article
Kinematic Analysis and Workspace Evaluation of a New Five-Axis 3D Printer Based on Hybrid Technologies
by Azamat Mustafa, Rustem Kaiyrov, Yerik Nugman, Mukhagali Sagyntay, Nurtay Albanbay, Algazy Zhauyt, Zharkynbek Turgunov, Ilyas Dyussebayev and Yang Lei
Robotics 2026, 15(1), 16; https://doi.org/10.3390/robotics15010016 - 7 Jan 2026
Viewed by 254
Abstract
Additive manufacturing technologies for metals are developing rapidly. Among them, wire arc additive manufacturing (WAAM) has become widespread due to its accessibility. However, parts produced using WAAM require surface post-processing; therefore, hybrid technologies have emerged that combine additive and subtractive processes within a [...] Read more.
Additive manufacturing technologies for metals are developing rapidly. Among them, wire arc additive manufacturing (WAAM) has become widespread due to its accessibility. However, parts produced using WAAM require surface post-processing; therefore, hybrid technologies have emerged that combine additive and subtractive processes within a single compact manufacturing complex. Such systems make it possible to organize single-piece and small-batch production, including for the repair and restoration of equipment in remote areas. For this purpose, hybrid equipment must be lightweight, compact for transportation, provide sufficient workspace, and be capable of folding for transport. This paper proposes the concept of a multifunctional metal 3D printer based on hybrid technology, where WAAM is used for printing, and mechanical post-processing is applied to obtain finished parts. To ensure both rigidity and low mass, a 3-UPU parallel manipulator and a worktable with two rotational degrees of freedom are employed, enabling five-axis printing and machining. The printer housing is foldable for convenient transportation. The kinematics of the proposed 3D printer are investigated as an integrated system. Forward and inverse kinematics problems are solved, the velocities and accelerations of the moving platform center are calculated, singular configurations are analyzed, and the workspace of the printer is determined. Full article
(This article belongs to the Section Industrial Robots and Automation)
Show Figures

Graphical abstract

39 pages, 16826 KB  
Review
Recent Developments in Pneumatic Artificial Muscle Actuators
by Aliya Zhagiparova, Vladimir Golubev and Daewon Kim
Actuators 2025, 14(12), 582; https://doi.org/10.3390/act14120582 - 1 Dec 2025
Cited by 1 | Viewed by 2032
Abstract
Pneumatic Artificial Muscles (PAMs) are soft actuators that mimic the contractile behavior of biological muscles through fluid-driven deformation. Originating from McKibben’s 1950s braided design, PAMs have evolved into a diverse class of actuators, offering high power-to-weight ratios, compliance, and safe human interaction, with [...] Read more.
Pneumatic Artificial Muscles (PAMs) are soft actuators that mimic the contractile behavior of biological muscles through fluid-driven deformation. Originating from McKibben’s 1950s braided design, PAMs have evolved into a diverse class of actuators, offering high power-to-weight ratios, compliance, and safe human interaction, with applications spanning rehabilitation, assistive robotics, aerospace, and adaptive structures. This review surveys recent developments in actuation mechanisms and applications of PAMs. Traditional designs, including braided, pleated, netted, and embedded types, remain widely used but face challenges such as hysteresis, limited contraction, and nonlinear control. To address these limitations, researchers have introduced non-traditional mechanisms such as vacuum-powered, inverse, foldable, origami-based, reconfigurable, and hybrid PAMs. These innovations improve the contraction range, efficiency, control precision, and integration into compact or untethered systems. This review also highlights applications beyond conventional biomechanics and automation, including embodied computation, deployable aerospace systems, and adaptive architecture. Collectively, these advances demonstrate PAMs’ expanding role as versatile soft actuators. Ongoing research is expected to refine material durability, control strategies, and multifunctionality, enabling the next generation of wearable devices, soft robots, and energy-efficient adaptive systems. Full article
(This article belongs to the Special Issue Advanced Technologies in Soft Actuators—2nd Edition)
Show Figures

Figure 1

25 pages, 2987 KB  
Review
Polyhedral Oligomeric Silsesquioxanes (POSS) for Transparent Coatings: Material Properties and Applications
by Yujia Chen, Zhiwei Bian, Yunhao Wei, Xiaojie He, Xuemin Lu and Qinghua Lu
Polymers 2025, 17(22), 3050; https://doi.org/10.3390/polym17223050 - 18 Nov 2025
Viewed by 1661
Abstract
Polyhedral oligomeric silsesquioxanes (POSS) harness their molecularly precise organic–inorganic hybrid cage architecture to deliver hardness, scratch resistance, and programmable functionality for next-generation transparent coatings. Tailoring of solubility, thermal stability, mechanical robustness, electronic characteristics, and interfacial properties is achieved through strategic peripheral modifications enabled [...] Read more.
Polyhedral oligomeric silsesquioxanes (POSS) harness their molecularly precise organic–inorganic hybrid cage architecture to deliver hardness, scratch resistance, and programmable functionality for next-generation transparent coatings. Tailoring of solubility, thermal stability, mechanical robustness, electronic characteristics, and interfacial properties is achieved through strategic peripheral modifications enabled by versatile synthetic methodologies—spanning metal catalysis, metal-free routes, and selective bond activation. Advanced integration techniques, including covalent grafting, chemical crosslinking, UV–thermal dual curing, and in situ polymerization, ensure uniform dispersion while optimizing coating–substrate adhesion and network integrity. The resultant coatings exhibit exceptional optical transparency, mechanical durability, tunable electrical performance, thermal endurance, and engineered surface hydrophobicity. These synergistic attributes underpin transformative applications across critical domains: atomic-oxygen-resistant spacecraft shielding, UV-managing agricultural films, flame-retardant architectural claddings, mechanically adaptive foldable displays, and efficiency-enhanced energy devices. Future progress will prioritize sustainable synthesis pathways, emergent asymmetric cage architectures, and multifunctional designs targeting extreme-environment resilience, thereby expanding the frontier of high-performance transparent protective technologies. Full article
(This article belongs to the Section Polymer Applications)
Show Figures

Figure 1

12 pages, 932 KB  
Article
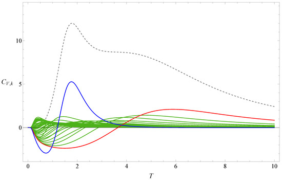
Partition Function Zeros and Heat Capacity Decomposition Reveal HP Protein Foldability
by Sing-Shuo Huang and Chi-Ning Chen
Polymers 2025, 17(21), 2956; https://doi.org/10.3390/polym17212956 - 6 Nov 2025
Viewed by 593
Abstract
The heat capacity decomposition method, a well-established analytical approach in polymer thermodynamics for elucidating thermal transitions in homogeneous polymers, is extended here to heterogeneous systems. We demonstrate that the decomposition of heat capacity based on partition function zeros allows the identification of transition-like [...] Read more.
The heat capacity decomposition method, a well-established analytical approach in polymer thermodynamics for elucidating thermal transitions in homogeneous polymers, is extended here to heterogeneous systems. We demonstrate that the decomposition of heat capacity based on partition function zeros allows the identification of transition-like crossovers originating from compact low-energy states, thereby enabling the evaluation of the foldability of HP sequences. The occurrence of significant crossovers between the collapse and folding transitions indicates slow folding behavior, whereas their absence characterizes good folders. This criterion is further validated through kinetic Monte Carlo simulations of two representative sequences. Full article
(This article belongs to the Section Polymer Physics and Theory)
Show Figures

Figure 1

13 pages, 374 KB  
Article
Anatomical and Functional Outcomes of Sutureless Scleral-Fixated Carlevale Intraocular Lens Implantation: A Retrospective Study
by Adam Słoka, Tomasz Chorągiewicz, Karolina Urbańska, Piotr Więsyk, Marcin Woźniak, Joanna Dolar-Szczasny, Mariusz Spyra, Katarzyna Nowomiejska, Mario Damiano Toro and Robert Rejdak
J. Clin. Med. 2025, 14(20), 7309; https://doi.org/10.3390/jcm14207309 - 16 Oct 2025
Viewed by 925
Abstract
Background/Objectives: The purpose of this study was evaluation of the efficacy and the rate of complication of a foldable sutureless scleral-fixated intraocular lens (SSF-IOL), named Carlevale IOL, for the treatment of aphakia without sufficient capsular support due to trauma or complicated cataract [...] Read more.
Background/Objectives: The purpose of this study was evaluation of the efficacy and the rate of complication of a foldable sutureless scleral-fixated intraocular lens (SSF-IOL), named Carlevale IOL, for the treatment of aphakia without sufficient capsular support due to trauma or complicated cataract surgery. Methods: Retrospective, consecutive interventional case series. All consecutive eyes with secondary implantation of aphakic SSF-IOL were considered. The primary outcomes were as follows: best corrected visual acuity (BCVA), refractive error (RE), and intraocular pressure (IOP). Secondary outcome was the occurrence of intraoperative and postoperative complications. Results: SSF-IOL was performed in 21 eyes of 21 patients (7 men and 14 women) with mean age of 74 years (range from 36 to 90 years). The mean follow-up time was 11.4 months. VA improved significantly (p = 0.0007) from 0.38 logMAR at baseline to 0.11 logMAR at the final follow-up. BCVA improved in 18 patients, remained equal in 2 cases, and worsened in 1 case. Mean postoperative RE was −0.83 Diopters (D) (Median = −0.50 D, SD = 1.05 D) and it was less than 1D in 61.9% of patients. Mean IOP at the end of the follow-up was 15.78 mmHg (ranged from 10 to 22 mmHg, SD = 3.65). In one patient a vitreous hemorrhage was observed intraoperatively, but it resolved spontaneously. Postoperative complications included one case of cystoid macular edema and one case of epiretinal membrane. Conclusions: Carlevale SSF-IOL implantation seems to be an effective and safe procedure, ensuring good visual outcomes with a low rate of complication in eyes indicated for secondary IOL implantation. Full article
Show Figures

Graphical abstract

19 pages, 24401 KB  
Article
Effect of Crease-Weakening Schemes on the Structural Performance of Lightweight Foldable Columns Based on the Pillow Box Pattern
by Qingyun Zhang, Joseph M. Gattas and Jian Feng
Appl. Sci. 2025, 15(19), 10756; https://doi.org/10.3390/app151910756 - 6 Oct 2025
Viewed by 744
Abstract
Origami structures exhibit significant potential for rapid deployment in post-disaster response and temporary architecture due to their ability to quickly fold and deploy. Further development of these structures into modular components that can be assembled into large-scale architectural systems holds great importance for [...] Read more.
Origami structures exhibit significant potential for rapid deployment in post-disaster response and temporary architecture due to their ability to quickly fold and deploy. Further development of these structures into modular components that can be assembled into large-scale architectural systems holds great importance for the fields of architecture and civil engineering. In this study, a thin-walled foldable column was developed based on the “pillow box” origami pattern. This column maintains its three-dimensional configuration during folding, owing to its inherent self-locking characteristic. Two crease-weakening strategies (“dashed-line” and “slit-hole”) were proposed and experimentally validated. A systematic numerical study was conducted to investigate the axial compressive performance of pillow box columns with weakened curved creases. The results indicate that both weakening strategies effectively enable folding while preserving global integrity under compression. The pillow box column with “dashed-line” creases (OCC-D) demonstrated superior load-bearing capacity, with a load-to-weight ratio of up to 658.9, nearly twice that of the corresponding conventional square tube. Parametric analysis of the crease geometry further revealed that increasing the number of crease units enhances the load-bearing performance, and the optimal performance is achieved when the spacing between slit openings equals the slit length (lh=lc). These findings highlight the advantages of pillow box origami columns as thin-walled load-bearing components, offering new insights for the rapid construction and lightweight design of architectural structures. Full article
Show Figures

Figure 1

10 pages, 1872 KB  
Article
Preparation and Performance Exploration of MoS2/WSe2 Van Der Waals Heterojunction Tunneling Field-Effect Transistor
by Chen Chong, Hongxia Liu, Shulong Wang, Shupeng Chen and Cong Yan
Micromachines 2025, 16(10), 1108; https://doi.org/10.3390/mi16101108 - 29 Sep 2025
Viewed by 1250
Abstract
Due to their high carrier mobility, thermal conductivity, and exceptional foldability, transition metal dichalcogenides (TMDs) present promising prospects in the realm of flexible semiconductor devices. Concurrently, tunneling field-effect transistors (TFETs) have garnered significant attention owing to their low energy consumption. This study investigates [...] Read more.
Due to their high carrier mobility, thermal conductivity, and exceptional foldability, transition metal dichalcogenides (TMDs) present promising prospects in the realm of flexible semiconductor devices. Concurrently, tunneling field-effect transistors (TFETs) have garnered significant attention owing to their low energy consumption. This study investigates a TMD van der Waals heterojunction (VdWH) TFET, specifically by fabricating MoS2 field-effect transistors (FETs), WSe2 FETs, and MoS2/WSe2 VdWH TFETs. The N-type characteristics of the MoS2 and P-type characteristics of WSe2 are established through an analysis of the electrical characteristics of the respective FETs. Finally, we analyze the energy band and electrical characteristics of the MoS2/WSe2 VdWH TFET, which exhibits a drain current switching ratio of 105. This study provides valuable insights for the development of novel low-power devices. Full article
(This article belongs to the Section D1: Semiconductor Devices)
Show Figures

Figure 1

19 pages, 2190 KB  
Article
TRIZ-Based Conceptual Enhancement of a Multifunctional Rollator Walker Design Integrating Wheelchair, Pilates Chair, and Stepladder
by Elwin Nesan Selvanesan, Poh Kiat Ng, Kia Wai Liew, Jian Ai Yeow, Chai Hua Tay, Peng Lean Chong and Yu Jin Ng
Inventions 2025, 10(5), 87; https://doi.org/10.3390/inventions10050087 - 28 Sep 2025
Viewed by 1130
Abstract
The development of a multifunctional invention requires several refinements for optimizing each function. This study presents a Theory of Inventive Problem Solving (TRIZ)-based conceptual framework for enhancing an innovative multifunctional assistive technology device that integrates the functionalities of a rollator walker, wheelchair, Pilates [...] Read more.
The development of a multifunctional invention requires several refinements for optimizing each function. This study presents a Theory of Inventive Problem Solving (TRIZ)-based conceptual framework for enhancing an innovative multifunctional assistive technology device that integrates the functionalities of a rollator walker, wheelchair, Pilates chair, and stepladder. The limitations of the multifunctional rollator walker were identified from the user feedback of a foundational work and were then addressed by identifying the engineering and physical contradictions and problem modeling using Su-field analysis. Through TRIZ Inventive Principles, the proposed design eliminates common trade-offs between portability, stability, and usability. The conceptual enhancement incorporates features such as deployable steps, the utilization of high strength–to–weight ratio material, foldability, a passive mechanical brake-locking system, retractable armrests, the incorporation of spring-assist hinges, and the use of large tires with vibration-dampening hubs. This study contributes a novel, user-focused, and space-saving mobility solution that aligns with the evolving demands of assistive technology, laying the groundwork for future iterations involving smart control, power assist, and modular enhancements. Full article
Show Figures

Figure 1

26 pages, 5646 KB  
Article
Air–Water Dynamic Performance Analysis of a Cross-Medium Foldable-Wing Vehicle
by Jiaqi Cheng, Dazhi Huang, Hongkun He, Feifei Yang, Tiande Lv and Kun Chen
Fluids 2025, 10(10), 254; https://doi.org/10.3390/fluids10100254 - 27 Sep 2025
Viewed by 809
Abstract
Inspired by the free-flight capabilities of the gannet in both aerial and underwater environments, a foldable-wing air–water cross-medium vehicle was designed. To enhance its propulsive performance and transition stability across these two media, aero-hydrodynamic performance analyses were conducted under three representative operating states: [...] Read more.
Inspired by the free-flight capabilities of the gannet in both aerial and underwater environments, a foldable-wing air–water cross-medium vehicle was designed. To enhance its propulsive performance and transition stability across these two media, aero-hydrodynamic performance analyses were conducted under three representative operating states: aerial flight, underwater navigation, and water entry. Numerical simulations were performed in ANSYS Fluent (Version 2022R2) to quantify lift, drag, lift-to-drag ratio (L/D), and tri-axial moment responses in both air and water. The transient multiphase flow characteristics during water entry were captured using the Volume of Fluid (VOF) method. The results indicate that: (1) in the aerial state, the lift coefficient increases almost linearly with the angle of attack, and the L/D ratio peaks within the range of 4–6°; (2) in the folded (underwater) configuration, the fuselage still generates effective lift, with a maximum L/D ratio of approximately 2.67 at a 10° angle of attack; (3) transient water entry exhibits a characteristic two-stage force history (“initial impact” followed by “steady release”), with the peak vertical load increasing significantly with water entry angle and velocity. The maximum vertical force reaches 353.42 N under the 60°, 5 m/s condition, while the recommended compromise scheme of 60°, 3 m/s effectively reduces peak load and improves attitude stability. This study establishes a closed-loop analysis framework from biomimetic design to aero-hydrodynamic modeling and water entry analysis, providing the physical basis and parameter support for subsequent cross-medium attitude control, path planning, and intelligent control system development. Full article
Show Figures

Figure 1

38 pages, 8196 KB  
Review
Morph and Function: Exploring Origami-Inspired Structures in Versatile Robotics Systems
by Tran Vy Khanh Vo, Tan Kai Noel Quah, Li Ting Chua and King Ho Holden Li
Micromachines 2025, 16(9), 1047; https://doi.org/10.3390/mi16091047 - 13 Sep 2025
Viewed by 3117
Abstract
The art of folding paper, named “origami”, has transformed from serving religious and cultural purposes to various educational and entertainment purposes in the modern world. Significantly, the fundamental folds and creases in origami, which enable the creation of 3D structures from a simple [...] Read more.
The art of folding paper, named “origami”, has transformed from serving religious and cultural purposes to various educational and entertainment purposes in the modern world. Significantly, the fundamental folds and creases in origami, which enable the creation of 3D structures from a simple flat sheet with unique crease patterns, serve as a great inspiration in engineering applications such as deployable mechanisms for space exploration, self-folding structures for exoskeletons and surgical procedures, micro-grippers, energy absorption, and programmable robotic morphologies. Therefore, this paper will provide a systematic review of the state-of-the-art origami-inspired structures that have been adopted and exploited in robotics design and operation, called origami-inspired robots (OIRs). The advantages of the flexibility and adaptability of these folding mechanisms enable robots to achieve agile mobility and shape-shifting capabilities that are suited to diverse tasks. Furthermore, the inherent compliance structure, meaning that stiffness can be tuned from rigid to soft with different folding states, allows these robots to perform versatile functions, ranging from soft interactions to robust manipulation and a high-DOF system. In addition, the potential to simplify the fabrication and assembly processes, together with its integration into a wide range of actuation systems, further broadens its capabilities. However, these mechanisms increase the complexity in theoretical analysis and modelling, as well as posing a challenge in control algorithms when the robot’s DOF and reconfigurations are significantly increased. By leveraging the principles of folding and integrating actuation and design strategies, these robots can adapt their shapes, stiffness, and functionality to meet the demands of diverse tasks and environments, offering significant advantages over traditional rigid robots. Full article
Show Figures

Figure 1

9 pages, 2952 KB  
Communication
Interfacial Polarization Mechanism in Image Sticking of Polyimide-Based Flexible OLEDs
by Zhipeng Li, Haowen Li, Dawei Ma, Baojie Zhao and Yanbo Li
Polymers 2025, 17(17), 2333; https://doi.org/10.3390/polym17172333 - 28 Aug 2025
Viewed by 1011
Abstract
Organic light-emitting diodes (OLEDs) have emerged as a critical battleground in display technology due to their self-emissive and foldable properties. However, the adoption of polyimide (PI) as a flexible substrate material introduces technical challenges, particularly image sticking. This study proposes an interfacial polarization [...] Read more.
Organic light-emitting diodes (OLEDs) have emerged as a critical battleground in display technology due to their self-emissive and foldable properties. However, the adoption of polyimide (PI) as a flexible substrate material introduces technical challenges, particularly image sticking. This study proposes an interfacial polarization mechanism to explain this phenomenon, confirmed through dielectric and ferroelectric spectroscopy. The results show that introducing an amorphous silicon (α-Si) interlayer significantly improves interface compatibility, increasing the polarization response frequency from 74 Hz to 116 Hz and reducing residual polarization strength from 2.81 nC/cm2 to 1.00 nC/cm2. Practical tests on OLED devices demonstrate that the optimized structure (PI/α-Si/SiO2) lowers the image sticking score from 3.46 to 1.67, validating the proposed mechanism. This research provides both theoretical insights and practical solutions for mitigating image sticking in flexible OLED displays. Full article
(This article belongs to the Section Smart and Functional Polymers)
Show Figures

Figure 1

29 pages, 32367 KB  
Article
Design and Flight Dynamics of a Hand-Launched Foldable Micro Air Vehicle
by Connor Elliott, Vishnu Saj, Hunter Denton and Moble Benedict
Aerospace 2025, 12(9), 754; https://doi.org/10.3390/aerospace12090754 - 22 Aug 2025
Viewed by 1799
Abstract
This paper discusses the development, flight-testing, and flight dynamics modeling of a Micro Air Vehicle (MAV) that could be deployed in a folded configuration via hand launching. This 112 g MAV features foldable propeller arms that can lock into a compact rectangular profile [...] Read more.
This paper discusses the development, flight-testing, and flight dynamics modeling of a Micro Air Vehicle (MAV) that could be deployed in a folded configuration via hand launching. This 112 g MAV features foldable propeller arms that can lock into a compact rectangular profile comparable to the size of a smartphone. The vehicle can be launched by simply throwing it in the air, at which point the arms would unfold and autonomously stabilize to a hovering state. Multiple flight tests demonstrated the capability of the feedback controller to stabilize the MAV from different initial conditions including tumbling rates of up to 2500 deg/s. A six-degree-of-freedom flight dynamics model was developed and validated using flight test data obtained from a motion capture system for various hand-launched scenarios. The current MAV, with its compact design, extreme portability, and rapid/robust deployment capability, could be ideal for emergency scenarios, where a standard launch procedure is unfeasible. Full article
(This article belongs to the Section Aeronautics)
Show Figures

Figure 1

29 pages, 2173 KB  
Review
A Review and Prototype Proposal for a 3 m Hybrid Wind–PV Rotor with Flat Blades and a Peripheral Ring
by George Daniel Chiriță, Viviana Filip, Alexis Daniel Negrea and Dragoș Vladimir Tătaru
Appl. Sci. 2025, 15(16), 9119; https://doi.org/10.3390/app15169119 - 19 Aug 2025
Viewed by 1350
Abstract
This paper presents a literature review of low-power hybrid wind–photovoltaic (PV) systems and introduces a 3 m diameter prototype rotor featuring twelve PV-coated pivoting blades stiffened by a peripheral rim. Existing solutions—foldable umbrella concepts, Darrieus rotors with PV-integrated blades, and morphing blades—are surveyed, [...] Read more.
This paper presents a literature review of low-power hybrid wind–photovoltaic (PV) systems and introduces a 3 m diameter prototype rotor featuring twelve PV-coated pivoting blades stiffened by a peripheral rim. Existing solutions—foldable umbrella concepts, Darrieus rotors with PV-integrated blades, and morphing blades—are surveyed, and current gaps in simultaneous wind + PV co-generation on a single moving structure are highlighted. Key performance indicators such as power coefficient (Cp), DC ripple, cell temperature difference (ΔT), and levelised cost of energy (LCOE) are defined, and an integrated assessment methodology is proposed based on blade element momentum (BEM) and computational fluid dynamics (CFD) modelling, dynamic current–voltage (I–V) testing, and failure modes and effects analysis (FMEA) to evaluate system performance and reliability. Preliminary results point to moderate aerodynamic penalties (ΔCp ≈ 5–8%), PV output during rotation equal to 15–25% of the nominal PV power (PPV), and an estimated 70–75% reduction in blade–root bending moment when the peripheral ring converts each blade from a cantilever to a simply supported member, resulting in increased blade stiffness. Major challenges include the collective pitch mechanism, dynamic shading, and wear of rotating components (slip rings); however, the suggested technical measures—maximum power point tracking (MPPT), string segmentation, and redundant braking—keep performance within acceptable limits. This study concludes that the concept shows promise for distributed microgeneration, provided extensive experimental validation and IEC 61400-2-compliant standardisation are pursued. This paper has a dual scope: (i) a concise literature review relevant to low-Re flat-blade aerodynamics and ring-stiffened rotor structures and (ii) a multi-fidelity aero-structural study that culminates in a 3 m prototype proposal. We present the first evaluation of a hybrid wind–PV rotor employing untwisted flat-plate blades stiffened by a peripheral ring. Using low-Re BEM for preliminary loading, steady-state RANS-CFD (k-ω SST) for validation, and elastic FEM for sizing, we assemble a coherent load/performance dataset. After upsizing the hub pins (Ø 30 mm), ring (50 × 50 mm), and spokes (Ø 40 mm), von Mises stresses remain < 25% of the 6061-T6 yield limit and tip deflection ≤ 0.5%·R acrosscut-in (3 m s−1), nominal (5 m s−1), and extreme (25 m s−1) cases. CFD confirms a broad efficiency plateau at λ = 2.4–2.8 for β ≈ 10° and near-zero shaft torque at β = 90°, supporting a three-step pitch schedule (20° start-up → 10° nominal → 90° storm). Cross-model deviations for Cp, torque, and pressure/force distributions remain within ± 10%. This study addresses only the rotor; off-the-shelf generator, brake, screw-pitch, and azimuth/tilt drives are intended for later integration. The results provide a low-cost manufacturable architecture and a validated baseline for full-scale testing and future transient CFD/FEM iterations. Full article
(This article belongs to the Topic Solar and Wind Power and Energy Forecasting, 2nd Edition)
Show Figures

Figure 1

18 pages, 2337 KB  
Article
Foldable/Deployable Spherical Mechanisms Based on Regular Polygons
by Raffaele Di Gregorio
Symmetry 2025, 17(8), 1281; https://doi.org/10.3390/sym17081281 - 9 Aug 2025
Viewed by 3305
Abstract
The possibility of satisfying special geometric conditions, either through their architecture or through their configuration, makes a mechanism acquire changeable motion characteristics (kinematotropic or metamorphic behavior, multi-mode operation capability, etc.) that are of interest. Aligning revolute (R)-pair axes is one of such special [...] Read more.
The possibility of satisfying special geometric conditions, either through their architecture or through their configuration, makes a mechanism acquire changeable motion characteristics (kinematotropic or metamorphic behavior, multi-mode operation capability, etc.) that are of interest. Aligning revolute (R)-pair axes is one of such special conditions. In spherical linkages, only R-pairs, whose axes share a common intersection (spherical motion center (SMC)), are present. Investigating how R-pair axes can become collinear in a spherical mechanism leads to the identification of those that exhibit changeable motion features. This approach is adopted here to select non-redundant spherical mechanisms coming from regular polygons that are foldable/deployable and have a wide enough workspace for performing motion tasks. This analysis shows that the ones with hexagonal architecture prevail over the others. These results are exploitable in many contexts related to field robotics (aerospace, machines for construction sites, deployable antennas, etc.) Full article
Show Figures

Figure 1

Back to TopTop