Sign in to use this feature.

Years

Between: -

Subjects

remove_circle_outline
remove_circle_outline
remove_circle_outline
remove_circle_outline
remove_circle_outline
remove_circle_outline
remove_circle_outline
remove_circle_outline
remove_circle_outline

Journals

remove_circle_outline
remove_circle_outline
remove_circle_outline
remove_circle_outline
remove_circle_outline
remove_circle_outline
remove_circle_outline
remove_circle_outline
remove_circle_outline

Article Types

Countries / Regions

remove_circle_outline
remove_circle_outline
remove_circle_outline
remove_circle_outline
remove_circle_outline
remove_circle_outline

Search Results (1,514)

Search Parameters:
Keywords = flow battery

Order results
Result details
Results per page
Select all
Export citation of selected articles as:
22 pages, 3857 KB  
Data Descriptor
Methodology and Toolset for an Electric Vehicle Trajectory Dataset Creation: DEVRT
by Harbil Arregui, Iñaki Cejudo, Eider Irigoyen and Estíbaliz Loyo
Data 2026, 11(5), 91; https://doi.org/10.3390/data11050091 (registering DOI) - 23 Apr 2026
Abstract
This paper presents the toolset, methodology and procedure followed to create a dataset from battery electric vehicle trajectories, called DEVRT—Dataset of Electric Vehicle Real Trips. Understanding the behaviour of electric vehicles and their battery consumption under real-life conditions and journeys is required in [...] Read more.
This paper presents the toolset, methodology and procedure followed to create a dataset from battery electric vehicle trajectories, called DEVRT—Dataset of Electric Vehicle Real Trips. Understanding the behaviour of electric vehicles and their battery consumption under real-life conditions and journeys is required in the shift towards the electrification of transport of people and goods. This paper aims to contribute with the provision of real measurements in different types of routes and environmental contexts at the time of driving to support data analytics and modelling techniques, essential for extracting actionable insights from electric vehicle battery consumption. The preparation, on-route and post-processing steps of the followed methodology are depicted. The outcome dataset consists of probe data collected over 4 days following heterogeneous routes performed by four different drivers using two electric vehicles (one more suitable to city usage and the other one more suitable for longer trips). This probe data is complemented with associated road network characterisation information, traffic flow measurements and weather extracted from auxiliary data sources. The paper presents a comprehensive description of the geographical characteristics of the trajectories, qualitative and quantitative characterisation of planned routes to create these trajectories, and criteria used to select them. Full article
(This article belongs to the Section Spatial Data Science and Digital Earth)
32 pages, 1710 KB  
Article
Two-Stage Day-Ahead Scheduling for Coordinated Peak Shaving and Frequency Regulation in High-Renewable Low-Inertia Power Systems with Heterogeneous Energy Storage
by Yuxin Jiang, Yufeng Guo, Junci Tang, Qun Yang, Yihang Ouyang, Lichaozheng Qin and Lai Jiang
Electronics 2026, 15(9), 1790; https://doi.org/10.3390/electronics15091790 - 23 Apr 2026
Abstract
As power-electronic-interfaced renewable generation displaces synchronous machines, modern power systems face coupled day-ahead challenges: net-load variability demands peak shaving, while declining inertia necessitates explicit frequency-regulation scheduling. In sequential security-constrained unit commitment (SCUC) and Security-Constrained Economic Dispatch (SCED), the reserve procured in SCUC may [...] Read more.
As power-electronic-interfaced renewable generation displaces synchronous machines, modern power systems face coupled day-ahead challenges: net-load variability demands peak shaving, while declining inertia necessitates explicit frequency-regulation scheduling. In sequential security-constrained unit commitment (SCUC) and Security-Constrained Economic Dispatch (SCED), the reserve procured in SCUC may lose deliverability after redispatch because the same storage bandwidth is reassigned to energy service. This paper proposes a two-stage day-ahead framework that addresses both challenges for low-inertia systems with high inverter-based resource (IBR) penetration. Stage I embeds Rate-of-Change of Frequency (RoCoF), frequency nadir, and quasi-steady-state (QSS) constraints in SCUC, with a piecewise-linear outer approximation for the non-convex nadir limit. Stage II strictly inherits the SCUC commitment and reserve reservation, and it applies bandwidth deduction to prevent peak-shaving redispatch from consuming committed frequency reserve. A technology-aware partition further assigns fast-response Lithium Iron Phosphate (LFP) batteries to sub-second frequency support and long-duration Vanadium Redox Flow Batteries (VRFBs) to energy shifting. Evaluated under the adopted reduced-order frequency-response framework and disturbance representation, tests on a modified IEEE 39-bus system under an extreme-wind scenario demonstrate that explicit frequency constraints eliminate all post-contingency violations, the inheritance mechanism closes a 23.85 MW reserve gap after redispatch, and heterogeneous storage partitioning preserves essentially the same disturbance sensitivity while increasing the peak-shaving ratio to 45.85%, lowering the day-ahead cost to CNY 10.483×106 and reducing the average system price to 209.33 CNY/MWh. Full article
(This article belongs to the Special Issue Advances in High-Penetration Renewable Energy Power Systems Research)
39 pages, 1269 KB  
Article
Second-Life EV Batteries in Stationary Storage: Techno-Economic and Environmental Benchmarking vs. Pb-Acid and H2
by Plamen Stanchev and Nikolay Hinov
Energies 2026, 19(9), 2026; https://doi.org/10.3390/en19092026 - 22 Apr 2026
Abstract
Stationary energy storage (SES) is increasingly needed to integrate variable renewable generation and improve consumer self-consumption, but technology choices involve associated trade-offs between cost, efficiency, and life-cycle impacts. This study evaluates the role of second-life lithium-ion (Li-ion) batteries repurposed from electric vehicles for [...] Read more.
Stationary energy storage (SES) is increasingly needed to integrate variable renewable generation and improve consumer self-consumption, but technology choices involve associated trade-offs between cost, efficiency, and life-cycle impacts. This study evaluates the role of second-life lithium-ion (Li-ion) batteries repurposed from electric vehicles for stationary applications, compared to lead-acid (Pb-acid) batteries and power-to-hydrogen-to-power (PtH2P) systems. We develop an optimization-based sizing and dispatch framework using measured PV–load profiles and hourly market electricity prices, and evaluate performance per 1 MWh delivered to the load over a 10-year life cycle. Economic performance is quantified through discounted cash flows equal to levelized cost of storage (LCOS), while environmental performance is assessed through life-cycle metrics with explicit representation of recycling and second-life credits. In addition to global warming potential (GWP), the analysis considers additional resource and impact metrics, as well as key operational efficiency metrics, including bidirectional consumption efficiency, autonomy, and share of self-consumption/export of photovoltaic systems. Scenario and sensitivity analyses examine the impact of policy and financial parameters, in particular feed-in tariff remuneration and discount rate, on the comparative ranking of technologies. The results highlight how circular economy pathways, especially second-life distribution for Li-ion batteries and high end-of-life recovery for lead-acid batteries, have a significant impact on the life-cycle burden for delivered energy, while market-driven conditions for dispatching and export activities shape economic outcomes. Overall, the proposed workflow provides a transparent, circularity-aware basis for selecting stationary storage technologies associated with photovoltaic systems, under realistic operational constraints. Full article
14 pages, 1947 KB  
Article
Highly Water-Soluble Phenothiazine-Based Quaternary Ammonium Salt Organic Cathode Materials for Organic Flow Batteries
by Guibao Wu, Jianyu Cao, Juan Xu, Mengna Qin and Qun Chen
Materials 2026, 19(9), 1690; https://doi.org/10.3390/ma19091690 - 22 Apr 2026
Abstract
Organic redox-active molecules are promising catholyte materials for aqueous organic redox flow batteries (AORFBs), yet they often suffer from low solubility and poor cycling stability. Herein, we report a series of water-soluble phenothiazine derivatives functionalized with quaternary ammonium groups. The optimized compound, N,N,N-trimethyl-1-(10H-phenothiazin-10-yl) [...] Read more.
Organic redox-active molecules are promising catholyte materials for aqueous organic redox flow batteries (AORFBs), yet they often suffer from low solubility and poor cycling stability. Herein, we report a series of water-soluble phenothiazine derivatives functionalized with quaternary ammonium groups. The optimized compound, N,N,N-trimethyl-1-(10H-phenothiazin-10-yl) propan-2-aminium chloride (TMiPrPTCl), exhibits exceptional solubility (2.69 M in water) and a high redox potential (0.902 V vs. SHE). A comparative study of four derivatives reveals that side-chain length and branching critically modulate both solubility and degradation pathways: while three-carbon-linked analogs N,N,N-trimethyl-3-(10H-phenothiazin-10-yl)propan-1-aminium chloride (TMPrPTCl) degrade primarily via irreversible oxidation to sulfoxide, two-carbon-linked species (TMiPrPTCl) undergo additional side-chain cleavage, leading to rapid capacity fade. Although the quaternization strategy successfully achieves record solubility, the electrochemical stability remains a key challenge. Post-cycling analysis confirms the loss of redox activity and the formation of inert products. This work highlights the delicate balance between solubility enhancement and molecular stability, providing clear design guidelines for future phenothiazine-based catholytes. Full article
(This article belongs to the Section Materials Chemistry)
Show Figures

Graphical abstract

17 pages, 2827 KB  
Article
Ionowaxes on Porous Polymer Supports Form Cheap, Robust and Exquisitely Selective Proton-Conducting Membranes
by Ro L. Dunlop, Thomas J. Grummitt, Joel C. Schuurman and Deborah L. Crittenden
Batteries 2026, 12(4), 148; https://doi.org/10.3390/batteries12040148 - 21 Apr 2026
Abstract
Redox-flow batteries are a promising emerging technology for large-scale storage of renewable energy. However, existing ion-exchange membranes used for separating electrolytes are expensive and often ineffective at preventing crossover of redox-active species, leading to a decrease in battery capacity over time. Herein, we [...] Read more.
Redox-flow batteries are a promising emerging technology for large-scale storage of renewable energy. However, existing ion-exchange membranes used for separating electrolytes are expensive and often ineffective at preventing crossover of redox-active species, leading to a decrease in battery capacity over time. Herein, we introduce a new class of proton-conducting membranes formed by depositing highly alkylated waxy hydrophobic salts on porous polypropylene supports and demonstrate that they form self-assembled nanostructures which exclusively conduct protons via a unique mechanism of action. These new “ionowax” membranes display comparable proton conductivities to existing commercially available functionalized porous polymer membranes but are cheaper and easier to fabricate. We anticipate that these new membranes will facilitate future development of cheaper and/or longer-lasting aqueous redox-flow batteries. Full article
Show Figures

Figure 1

28 pages, 16569 KB  
Article
Performance Comparison of Intelligent Energy Management Strategies for Hybrid Electric Vehicles with Photovoltaic Fuel Cell and Battery Integration
by Mohammed A. Albadrani, Ragab A. Sayed, Sabry Allam, Hossam Youssef Hegazy, Md. Morsalin, Mohamed H. Abdelati and Samia Abdel Fattah
Batteries 2026, 12(4), 147; https://doi.org/10.3390/batteries12040147 - 21 Apr 2026
Abstract
This study presents an optimized and comparative investigation of four intelligent energy management strategies—Proportional–Integral–Derivative (PID), Fuzzy Logic Control (FLC), Equivalent Consumption Minimization Strategy (ECMS), and Artificial Neural Network (ANN)—applied to a photovoltaic–fuel cell–battery hybrid electric vehicle ( [...] Read more.
This study presents an optimized and comparative investigation of four intelligent energy management strategies—Proportional–Integral–Derivative (PID), Fuzzy Logic Control (FLC), Equivalent Consumption Minimization Strategy (ECMS), and Artificial Neural Network (ANN)—applied to a photovoltaic–fuel cell–battery hybrid electric vehicle (PV–FC–HEV). A high-fidelity MATLAB/Simulink model integrates a 6 kW proton-exchange membrane fuel cell (PEMFC), a 500 W photovoltaic subsystem with MPPT, and a lithium-ion battery (LiB) pack. While 1000 W/m2 represents Standard Test Conditions (STC), the level of 400 W/m2 was specifically selected to simulate average cloudy conditions common in urban driving environments, rather than standard NOCT (800 W/m2), to test the EMS’s robustness under significantly reduced PV support and stressed battery conditions (initial SOC = 30%). While surface contamination and the resulting performance degradation significantly impact real-world results, this study assumes a clean surface to establish an idealized performance baseline for the control algorithms. However, the authors acknowledge that contaminant accumulation is a key factor; future work will incorporate a degradation factor (e.g., a 10–15% efficiency penalty) to evaluate the reliability of these EMS strategies under actual operating conditions. ECMS achieved the lowest hydrogen consumption, saving up to 10 L compared with PID, while ANN maintained the most stable state of charge (SOC > 80%), minimizing deep discharge cycles and improving operational stability. FLC provided balanced operation under fluctuating irradiance. Overall, ANN offered the most harmonized energy flow and dynamic stability, whereas ECMS maximized fuel economy. The findings provide practical guidance for designing sustainable and intelligent control systems in next-generation hybrid electric vehicles. Full article
Show Figures

Graphical abstract

24 pages, 8496 KB  
Review
Discovery and Design of Electroactive Molecules for Aqueous Redox Flow Batteries
by Qi Zhang, Linlin Zhang, Xinkuan Zhao, Ke Xu, Zili Chen and Yanliang Ji
ChemEngineering 2026, 10(4), 52; https://doi.org/10.3390/chemengineering10040052 - 21 Apr 2026
Abstract
Aqueous organic flow batteries are a promising technology for large-scale energy storage, owing to their safety, low cost, and tunable molecular properties. Battery performance is critically governed by the redox potential, solubility, and stability of organic active species, making molecular design a central [...] Read more.
Aqueous organic flow batteries are a promising technology for large-scale energy storage, owing to their safety, low cost, and tunable molecular properties. Battery performance is critically governed by the redox potential, solubility, and stability of organic active species, making molecular design a central research priority. Yet, many current systems still rely on inorganic metal-based materials, which face challenges such as high cost and sluggish kinetics. This review outlines a systematic molecular-engineering framework for designing novel redox species, offering strategies to tailor solubility, redox potential, and molecular size in both organic compounds. Recent advances in mechanistic insight, functionalization, and structure-dependent electrochemical performance are summarized. Computational chemistry and machine learning are highlighted for accelerating high-throughput screening and property prediction, speeding up molecular optimization. Small molecules (1–4 rings), including quinones (C=O), alloxazines, phenazines, and indigo derivatives, which undergo reversible redox reactions involving nitrogen and/or carbonyl groups, have been explored as anolytes and/or catholytes in aqueous redox flow batteries. Key challenges remain, including limited electrochemical stability windows, insufficient solubility, and poor molecular stability, leading to low energy density and cycling degradation. Improving anolyte performance by simultaneously lowering redox potential and enhancing solubility and stability is therefore crucial for advancing both organic and broader redox-active battery systems. Computational and machine learning approaches for identifying and refining electrolyte molecules are also addressed, enabling efficient screening and molecular modification toward high-performance flow batteries. Full article
Show Figures

Figure 1

43 pages, 2568 KB  
Article
ANN-MILP Hybrid Techniques for the Integration Challenge, Power Management of the EV Charging Station with Solar-Based Grid System, and BESS
by Km Puja Bharti, Haroon Ashfaq, Rajeev Kumar and Rajveer Singh
Energies 2026, 19(8), 1988; https://doi.org/10.3390/en19081988 - 20 Apr 2026
Abstract
Smart power management practices are needed for a sustainable EV charging infrastructure due to the fast use of renewable energy resources. An innovative power management structure for a small grid-connected solar PV system-based AC and DC charging station, combined with a backup purpose [...] Read more.
Smart power management practices are needed for a sustainable EV charging infrastructure due to the fast use of renewable energy resources. An innovative power management structure for a small grid-connected solar PV system-based AC and DC charging station, combined with a backup purpose battery energy system (BESS), is demonstrated in this paper’s study. The sustainability transition is associated with integrating renewable energy resources with a battery storage system, providing a helpful solution for managing large power-demanding entities (EV, microgrid, etc.). In this study, a solar PV system takes 500 datasets (based on data availability or to prevent overfitting) of PV voltage, solar irradiance, and air temperature, and the performance of controlling for the maximum power point tracker by training these datasets using Levenberg–Marquardt (LM), which was implemented in the ANN toolbox and created this technique in MATLAB 2016 or Simulink. Also, using this technique for the estimation and forecasting of the datasets of solar PV systems and EVs obtains better results for achieving further targets. To enhance decision-making capability through optimized technique, we have to find it before forecasting PV power generation and EV datasets throughout the day (24 h). The optimized power flows among solar PV power generation, EV charging demand (including AC charging and DC fast charging), the BESS, and the utility/small grid under several priority operating scenarios. A famous technique for optimization, mixed-integer linear programming (MILP), is applied. In this technique, the objective function is used for the solution of problem formation and compliance with system constraints such as the power balancing equation, charging/discharging limits, SOC limits, and grid export/import exchange limits: basically, equality, inequality, and bounds limits. Optimized results show that the coordinated power flow operations are consented to by EV users, by prioritizing some key points, such as solar PV use at the maximum, reducing the grid power dependency, and the first power flow towards EV charging demand. The verified MILP-based solutions boost the maximum utilization of renewable energy resources, feasible EV charging demand, and scaling power flow among these entities. The key contribution of this study is suitable for different powered EV charging stations based on both AC and DC, with different ratings of EVs (including fast and slow charging). Most solar PV-based generation supports the EVCS and backup for ranking-wise BESS, and grid support for the EVCS. Also, the key contribution of hybrid techniques in this article is divided into two stages: in the first stage, an artificial neural network (ANN) is utilized for estimating the PV voltage at the maximum point and forecasting, while in the second stage, mixed-integer linear programming (MILP) employs optimal power management. Full article
11 pages, 5716 KB  
Article
A High-Potential Phenoxazine Sulfonate Posolyte for Aqueous Zinc–Organic Flow Batteries
by Guibao Wu, Linjing Miao, Mengna Qin, Qun Chen, Xiaofei Yu, Haiguang Gao, Juan Xu and Jianyu Cao
Molecules 2026, 31(8), 1337; https://doi.org/10.3390/molecules31081337 - 19 Apr 2026
Viewed by 148
Abstract
Aqueous redox flow batteries (ARFBs) are a promising solution for large-scale energy storage; however, the development of organic posolytes that combine high redox potential with long-term stability remains a significant hurdle. This study introduces sodium 3-(10H-phenoxazin-10-yl)propane-1-sulfonate (POZS), a novel sulfonate-functionalized phenoxazine derivative designed [...] Read more.
Aqueous redox flow batteries (ARFBs) are a promising solution for large-scale energy storage; however, the development of organic posolytes that combine high redox potential with long-term stability remains a significant hurdle. This study introduces sodium 3-(10H-phenoxazin-10-yl)propane-1-sulfonate (POZS), a novel sulfonate-functionalized phenoxazine derivative designed to overcome these limitations. By incorporating hydrophilic anionic sulfonic groups, this molecular engineering strategy enhances the structural stability of redox-active phenoxazine materials. Although POZS shows limited solubility in pure water, its solubility increases to 0.98 M (equivalent to a charge capacity of 26.3 Ah L−1) upon the addition of 1.5 M tetraethylammonium chloride (TEAC). This enhancement suggests that the supporting electrolyte optimizes the ionic environment and mitigates intermolecular aggregation, thereby facilitating higher active species concentration. Electrochemical characterization of POZS reveals a highly positive redox potential of 1.51 V (vs. Zn/Zn2+) and rapid electron transfer kinetics (2.02 × 10−2 cm s−1). When tested in a zinc-based hybrid flow cell, the POZS posolyte demonstrates excellent rate capability (up to 50 mA cm−2) and a temporal capacity fade rate of 0.335% per hour over 500 cycles—a nearly five-fold improvement over previously reported quaternized phenoxazines. Post-cycling analyses indicate that while the phenoxazine core remains susceptible to nucleophilic ring substitution, the pendant sulfonate groups ensure that any resulting byproducts remain soluble, preventing the catastrophic depletion typically caused by the precipitation of degraded active species. These findings establish a robust molecular framework for the design of high-potential, durable organic posolytes for sustainable energy storage systems. Full article
(This article belongs to the Section Electrochemistry)
Show Figures

Graphical abstract

33 pages, 5264 KB  
Article
Numerical Investigations on Heat Transfer Characteristics of Mono and Hybrid Nanofluids Using Microchannel Cooling for 21700 Batteries in Electric Vehicles
by Tai Duc Le and Moo-Yeon Lee
Micromachines 2026, 17(4), 497; https://doi.org/10.3390/mi17040497 - 18 Apr 2026
Viewed by 123
Abstract
Efficient thermal management is critical for maintaining the safety, durability, and performance of lithium-ion batteries used in electric vehicles (EVs). In this study, a comprehensive numerical investigation is conducted to evaluate the heat transfer characteristics of mono- and hybrid-nanofluids in a microchannel-cooled lithium-ion [...] Read more.
Efficient thermal management is critical for maintaining the safety, durability, and performance of lithium-ion batteries used in electric vehicles (EVs). In this study, a comprehensive numerical investigation is conducted to evaluate the heat transfer characteristics of mono- and hybrid-nanofluids in a microchannel-cooled lithium-ion battery module. A three-dimensional computational model of a 5S7P battery module composed of cylindrical 21700 cells is developed. Battery heat generation during 3C high discharge rate operation is predicted using the Newman-Tiedemann-Gu-Kim (NTGK) electrochemical model, while coolant flow and heat transfer are simulated using the governing conservation equations for mass, momentum, and energy. The cooling system consists of six liquid-cooling plates with circular microchannels. The performance of water-glycol (50/50) coolant is compared with several mono nanofluids of Al2O3 and Cu, and hybrid nanofluids of Al2O3-Cu, Al2O3-MWCNT, Al2O3-Graphene, Cu-MWCNT, and Cu-Graphene across multiple coolant flow rates from 1–5 LPM. The results demonstrate that nanofluids significantly enhance convective heat transfer and reduce battery temperature compared with the conventional water-glycol coolant. Among the investigated coolants, the Al2O3-Cu hybrid nanofluid (0.45–0.45%) operating at 1 LPM achieves the best overall thermo-hydraulic performance with a performance evaluation criterion (PEC) of 1.065. Further analysis of nanoparticle composition ratios shows that a Cu-dominant hybrid mixture (Al2O3-Cu: 0.27–0.63%) slightly improves the PEC to 1.0657, indicating marginally superior cooling performance. The findings highlight the potential of hybrid nanofluids as advanced coolants for microchannel-based battery thermal management systems in EVs, particularly under moderate coolant flow conditions. Full article
(This article belongs to the Special Issue Microfluidic Systems for Sustainable Energy)
Show Figures

Figure 1

26 pages, 3771 KB  
Article
Hybrid PV/PVT-Assisted Green Hydrogen Production for Refueling Stations: A Techno-Economic Assessment
by Karthik Subramanya Bhat, Ashish Srivastava, Momir Tabakovic and Daniel Bell
Energies 2026, 19(8), 1966; https://doi.org/10.3390/en19081966 - 18 Apr 2026
Viewed by 106
Abstract
Decarbonizing the transportation sector requires quick adoption of low-carbon energy carriers, with green hydrogen becoming a promising option for zero/low-emission mobility. Hydrogen refueling stations powered by renewable energy sources present a practical way to cut down lifecycle greenhouse gases and ease grid congestion. [...] Read more.
Decarbonizing the transportation sector requires quick adoption of low-carbon energy carriers, with green hydrogen becoming a promising option for zero/low-emission mobility. Hydrogen refueling stations powered by renewable energy sources present a practical way to cut down lifecycle greenhouse gases and ease grid congestion. Nonetheless, most existing photovoltaic (PV)-based hydrogen production systems focus solely on electrical aspects, overlooking thermal energy flows and temperature effects that greatly impact PV and Electrolyzer performance. This study provides a thorough techno-economic evaluation of a hybrid PV/photovoltaic-thermal (PVT) green hydrogen system for refueling stations. The simulation framework models the combined electrical, thermal, and hydrogen subsystems under realistic conditions, incorporating rooftop PV/PVT collectors, battery storage, a water Electrolyzer, and hydrogen storage. Thermal energy from the PVT is used to pre-heat Electrolyzer feedwater, lowering electricity demand for hydrogen production and boosting PV efficiency via active cooling. Hydrogen production follows a demand-driven control strategy based on randomly generated stochastic daily refueling events. Three configurations are compared: (i) grid-only electrolysis, (ii) PV-only assisted electrolysis, and (iii) fully integrated PV/PVT-assisted electrolysis. The results show that the integrated PV/PVT setup significantly increases self-consumption, autarky rate, and overall efficiency, while lowering reliance on grid electricity and hydrogen production costs. Developed case studies highlight the economic feasibility and real-world viability of PV/PVT-assisted (decentralized) hydrogen refueling infrastructure. Full article
(This article belongs to the Topic Advances in Green Energy and Energy Derivatives)
26 pages, 2277 KB  
Review
EV-Centric Technical Virtual Power Plants in Active Distribution Networks: An Integrative Review of Physical Constraints, Bidding, and Control
by Youzhuo Zheng, Hengrong Zhang, Anjiang Liu, Yue Li, Shuqing Hao, Yu Miao, Chong Han and Siyang Liao
Energies 2026, 19(8), 1945; https://doi.org/10.3390/en19081945 - 17 Apr 2026
Viewed by 214
Abstract
The accelerated low-carbon transition of power systems and the widespread integration of Electric Vehicles (EVs) present both severe operational challenges and substantial flexible regulation potential for Active Distribution Networks (ADNs). This paper provides an integrative review of the coordinated control and multi-market bidding [...] Read more.
The accelerated low-carbon transition of power systems and the widespread integration of Electric Vehicles (EVs) present both severe operational challenges and substantial flexible regulation potential for Active Distribution Networks (ADNs). This paper provides an integrative review of the coordinated control and multi-market bidding mechanisms for EV-centric Technical Virtual Power Plants (TVPPs). Moving beyond descriptive surveys, this review systematically synthesizes the fragmented literature across three critical dimensions: (1) the physical-economic bidirectional mapping, which considers nonlinear power flow constraints and node voltage limits within the TVPP framework; (2) multi-market coupling mechanisms, evolving from unilateral energy bidding to coordinated participation in carbon trading and ancillary services; and (3) real-time control strategies, critically evaluating the trade-offs between optimization techniques (e.g., Model Predictive Control) and cutting-edge artificial intelligence approaches (e.g., Deep Reinforcement Learning) in mitigating battery degradation. Furthermore, a transparent review methodology is adopted to ensure literature rigor. By explicitly outlining the boundaries between TVPPs, Commercial VPPs (CVPPs), and EV aggregators, this paper identifies core unresolved trade-offs among aggregation fidelity, market complexity, and communication latency, providing evidence-backed pathways for future engineering demonstrations and V2G applications. Full article
(This article belongs to the Collection "Electric Vehicles" Section: Review Papers)
Show Figures

Figure 1

33 pages, 5673 KB  
Article
An Energy Flow Control Strategy for Residential Buildings with Electric Vehicles as Storage and PV Systems
by Katarzyna Bańczyk and Jakub Grela
Energies 2026, 19(8), 1947; https://doi.org/10.3390/en19081947 - 17 Apr 2026
Viewed by 122
Abstract
Modern power systems increasingly integrate renewable energy sources (RESs), electric mobility, and dynamic market participation. Dynamic electricity pricing, reflecting real-time market conditions, is increasingly important for prosumers worldwide, enabling flexible and efficient energy management. The growing adoption of electric vehicles (EVs) and bidirectional [...] Read more.
Modern power systems increasingly integrate renewable energy sources (RESs), electric mobility, and dynamic market participation. Dynamic electricity pricing, reflecting real-time market conditions, is increasingly important for prosumers worldwide, enabling flexible and efficient energy management. The growing adoption of electric vehicles (EVs) and bidirectional charging technologies (V2G, V2H) allows EVs to act as mobile battery energy storage systems (mBESSs). This study presents a Python 3.11-based application for simulating and analyzing energy flows in residential systems with photovoltaic (PV) installations, EVs acting as mBESS, and optional stationary battery energy storage systems (BESSs), using real 2024 data on consumption, PV production, and market prices. The energy management system (EMS) employs a rule-based algorithm to optimize energy use and economic benefits, adjusting dispatch between PV systems, the grid, mBESSs, and BESSs based on price coefficients α and β. Simulation scenarios were developed based on two EV availability patterns: Profile 1, representing users unavailable during standard working hours, and Profile 2, representing users with intermittent availability for brief excursions. The results demonstrate substantial electricity cost reductions: For a Nissan Leaf e+ with Profile 1, annual costs decrease by approximately 20% compared to a system without EVs. With PV generation and Profile 2, costs drop by 57% relative to the baseline, while adding a stationary BESS further reduces costs by nearly 95%. It should be noted that the results were obtained assuming zero energy costs for propulsion. Therefore, the economic benefits reported here represent an upper-bound estimate and would be lower under real-world driving conditions. These findings highlight that coordinated EMS operation with EVs as mBESSs, supported by optional BESSs, can maximize economic performance and provide prosumers with a practical framework for flexible and efficient energy management. Full article
46 pages, 10208 KB  
Article
Graph-Based Task Allocation for Multi-Agent Fleet Management: A Genetic Algorithm Approach with LLM Integration
by Beril Yalcinkaya, Micael S. Couceiro, Salviano Soares and António Valente
Appl. Sci. 2026, 16(8), 3851; https://doi.org/10.3390/app16083851 - 15 Apr 2026
Viewed by 218
Abstract
Efficient task allocation and coordination are critical for heterogeneous multi-agent systems operating in dynamic field environments. This paper presents a closed-loop framework that integrates Large Language Models (LLMs) with graph-based optimisation to enable end-to-end task decomposition, allocation, and adaptive execution. High-level task scripts [...] Read more.
Efficient task allocation and coordination are critical for heterogeneous multi-agent systems operating in dynamic field environments. This paper presents a closed-loop framework that integrates Large Language Models (LLMs) with graph-based optimisation to enable end-to-end task decomposition, allocation, and adaptive execution. High-level task scripts are initially parsed by an LLM into structured execution flows, which are transformed into Directed Acyclic Graphs (DAGs) capturing action-level dependencies. A Genetic Algorithm (GA) then optimises agent-to-task assignments by minimising makespan under capability and battery constraints. To ensure robustness, the framework incorporates an LLM-driven recovery module that enables localised replanning under execution failures without interrupting unaffected agents. System-level experiments in a high-fidelity agroforestry simulation demonstrate a 37% increase (p<0.001) in harvesting productivity and a 19% reduction in human idle time compared to manual baselines. Under mid-execution failures, the system maintains significantly higher performance, with replanning latencies averaging 24 s. The framework scales to large fleets (up to 1000 agents) and effectively enhances human–robot collaboration through structured, dependency-aware coordination. Full article
Show Figures

Figure 1

23 pages, 3514 KB  
Article
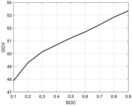
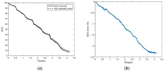
Collaborative Control Strategy of Megawatt-Level Zinc–Iron Flow Battery Energy Storage System Based on Source–Grid–Load–Storage Integration
by Shaopeng Wang, Laiqiang Kong, Puiki Leung, Sidun Fang, Ke Yang and Xinhui Fan
Batteries 2026, 12(4), 139; https://doi.org/10.3390/batteries12040139 - 14 Apr 2026
Viewed by 227
Abstract
The zinc–iron redox battery (ZIRB) has become one of the hot technologies of electrochemical energy storage due to its safety, stability and low cost of the electrolyte. In this paper, a collaborative control strategy for an MW-level zinc–iron flow battery energy storage system [...] Read more.
The zinc–iron redox battery (ZIRB) has become one of the hot technologies of electrochemical energy storage due to its safety, stability and low cost of the electrolyte. In this paper, a collaborative control strategy for an MW-level zinc–iron flow battery energy storage system is studied, and the operation control and management of the MW-level zinc–iron flow battery energy storage system are coordinated and optimized to improve the operation efficiency of the whole system. The model of the megawatt zinc–iron flow battery energy storage system is established in this paper. A ZIRB state of charge (SOC) estimation method based on least squares (LS) and an extended Kalman filter (EKF) is proposed. Experiments under constant-current discharge show that the proposed LS-EKF method can achieve accurate SOC estimation for the tested ZIRB system, with a maximum estimation error of approximately 2.3%. Experiments show that the proposed algorithm has good accuracy, rapidity and robustness at different SOC initial values. According to SOC differences between battery cells, the coordination strategy of each cell is designed to meet the requirements of frequency modulation while taking into account the safety of battery operation. On this basis, the optimization problem is designed and solved with the goal of optimal frequency modulation effect and battery energy loss, and the collaborative control of the MW-level ZIRB energy storage system is realized. Full article
Show Figures

Figure 1

Back to TopTop