Sign in to use this feature.

Years

Between: -

Subjects

remove_circle_outline
remove_circle_outline
remove_circle_outline
remove_circle_outline
remove_circle_outline
remove_circle_outline
remove_circle_outline
remove_circle_outline
remove_circle_outline

Journals

remove_circle_outline
remove_circle_outline
remove_circle_outline
remove_circle_outline
remove_circle_outline
remove_circle_outline
remove_circle_outline
remove_circle_outline
remove_circle_outline
remove_circle_outline
remove_circle_outline
remove_circle_outline
remove_circle_outline
remove_circle_outline
remove_circle_outline
remove_circle_outline
remove_circle_outline

Article Types

Countries / Regions

remove_circle_outline
remove_circle_outline
remove_circle_outline
remove_circle_outline
remove_circle_outline
remove_circle_outline
remove_circle_outline

Search Results (1,011)

Search Parameters:
Keywords = feature standard deviation

Order results
Result details
Results per page
Select all
Export citation of selected articles as:
25 pages, 1612 KB  
Article
Modeling of Minimum Fracture Energy Distribution Through Advanced Characterization and Machine Learning Techniques
by Sebastián Samur, Pia Lois-Morales and Gonzalo Díaz
Minerals 2026, 16(2), 134; https://doi.org/10.3390/min16020134 - 27 Jan 2026
Abstract
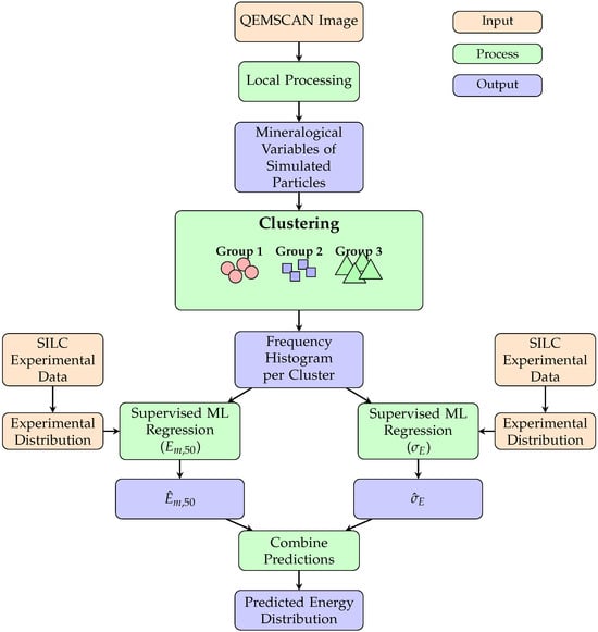
This study proposes a data-driven framework to predict the rock mass-specific fracture energy distributions using microstructural descriptors extracted from SEM-EDS automated characterization images. Ore textures were encoded through unsupervised k-means clustering to identify six representative mineralogical patterns. The resulting cluster proportions were then [...] Read more.
This study proposes a data-driven framework to predict the rock mass-specific fracture energy distributions using microstructural descriptors extracted from SEM-EDS automated characterization images. Ore textures were encoded through unsupervised k-means clustering to identify six representative mineralogical patterns. The resulting cluster proportions were then used as input features for supervised machine learning models, which seek to estimate the parameters of the log-normal distribution (median and standard deviation) adjusted to the experimental fracture energy data. Both models (XGBoost and decision tree regressor) were validated through Leave-One-Out cross-validation and showed high accuracy (R2 of 0.80 and 0.91, respectively) and predict over 85% of the energy distributions matched the experimental ones according to Kolmogorov–Smirnov and Cramér–von Mises tests. The proposed method outperforms traditional empirical approaches by incorporating mineralogical variability and predicting the complete distribution of fracture behavior, representing a step toward more efficient, texture-aware comminution practices. Full article
(This article belongs to the Section Mineral Processing and Extractive Metallurgy)
Show Figures

Figure 1

21 pages, 651 KB  
Article
Enhancement Without Contrast: Stability-Aware Multicenter Machine Learning for Glioma MRI Imaging
by Sajad Amiri, Shahram Taeb, Sara Gharibi, Setareh Dehghanfard, Somayeh Sadat Mehrnia, Mehrdad Oveisi, Ilker Hacihaliloglu, Arman Rahmim and Mohammad R. Salmanpour
Inventions 2026, 11(1), 11; https://doi.org/10.3390/inventions11010011 - 26 Jan 2026
Abstract
Gadolinium-based contrast agents (GBCAs) are vital for glioma imaging yet pose safety, cost, and accessibility issues; predicting contrast enhancement from non-contrast MRI via machine learning (ML) provides a safer, economical alternative, as enhancement indicates tumor aggressiveness and informs treatment planning. However, scanner and [...] Read more.
Gadolinium-based contrast agents (GBCAs) are vital for glioma imaging yet pose safety, cost, and accessibility issues; predicting contrast enhancement from non-contrast MRI via machine learning (ML) provides a safer, economical alternative, as enhancement indicates tumor aggressiveness and informs treatment planning. However, scanner and population variability hinder robust model selection. To overcome this, a stability-aware framework was developed to identify reproducible ML pipelines for predicting glioma contrast enhancement across multicenter cohorts. A total of 1367 glioma cases from four TCIA datasets (UCSF-PDGM, UPENN-GB, BRATS-Africa, BRATS-TCGA-LGG) were analyzed, using non-contrast T1-weighted images as input and deriving enhancement status from paired post-contrast T1-weighted images; 108 IBSI-standardized radiomics features were extracted via PyRadiomics 3.1, then systematically combined with 48 dimensionality reduction algorithms and 25 classifiers into 1200 pipelines, evaluated through rotational validation (training on three datasets, external testing on the fourth, repeated across rotations) incorporating five-fold cross-validation and a composite score penalizing instability via standard deviation. Cross-validation accuracies spanned 0.91–0.96, with external testing yielding 0.87 (UCSF-PDGM), 0.98 (UPENN-GB), and 0.95 (BRATS-Africa), averaging ~0.93; F1, precision, and recall remained stable (0.87–0.96), while ROC-AUC varied (0.50–0.82) due to cohort heterogeneity, with the MI + ETr pipeline ranking highest for balanced accuracy and stability. This framework enables reliable, generalizable prediction of contrast enhancement from non-contrast glioma MRI, minimizing GBCA dependence and offering a scalable template for reproducible ML in neuro-oncology. Full article
(This article belongs to the Special Issue Machine Learning Applications in Healthcare and Disease Prediction)
Show Figures

Figure 1

48 pages, 1973 KB  
Review
A Review on Reverse Engineering for Sustainable Metal Manufacturing: From 3D Scans to Simulation-Ready Models
by Elnaeem Abdalla, Simone Panfiglio, Mariasofia Parisi and Guido Di Bella
Appl. Sci. 2026, 16(3), 1229; https://doi.org/10.3390/app16031229 - 25 Jan 2026
Viewed by 65
Abstract
Reverse engineering (RE) has been increasingly adopted in metal manufacturing to digitize legacy parts, connect “as-is” geometry to mechanical performance, and enable agile repair and remanufacturing. This review consolidates scan-to-simulation workflows that transform 3D measurement data (optical/laser scanning and X-ray computed tomography) into [...] Read more.
Reverse engineering (RE) has been increasingly adopted in metal manufacturing to digitize legacy parts, connect “as-is” geometry to mechanical performance, and enable agile repair and remanufacturing. This review consolidates scan-to-simulation workflows that transform 3D measurement data (optical/laser scanning and X-ray computed tomography) into simulation-ready models for structural assessment and manufacturing decisions, with an explicit focus on sustainability. Key steps are reviewed, from acquisition planning and metrological error sources to point-cloud/mesh processing, CAD/feature reconstruction, and geometry preparation for finite-element analysis (watertightness, defeaturing, meshing strategies, and boundary condition transfer). Special attention is given to uncertainty quantification and the propagation of geometric deviations into stress, stiffness, and fatigue predictions, enabling robust accept/reject and repair/replace choices. Sustainability is addressed through a lightweight reporting framework covering material losses, energy use, rework, and lead time across the scan–model–simulate–manufacture chain, clarifying when digitalization reduces scrap and over-processing. Industrial use cases are discussed for high-value metal components (e.g., molds, turbine blades, and marine/energy parts) where scan-informed simulation supports faster and more reliable decision making. Open challenges are summarized, including benchmark datasets, standardized reporting, automation of feature recognition, and integration with repair process simulation (DED/WAAM) and life-cycle metrics. A checklist is proposed to improve reproducibility and comparability across RE studies. Full article
(This article belongs to the Section Mechanical Engineering)
Show Figures

Figure 1

28 pages, 5166 KB  
Article
Hyperspectral Image Classification Using SIFANet: A Dual-Branch Structure Combining CNN and Transformer
by Yuannan Gui, Lu Xu, Dongping Ming, Yanfei Wei and Ming Huang
Remote Sens. 2026, 18(3), 398; https://doi.org/10.3390/rs18030398 - 24 Jan 2026
Viewed by 182
Abstract
The hyperspectral image (HSI) is rich in spectral information and has important applications in the field of ground objects classification. However, HSI data have high dimensions and variable spatial–spectral features, which make it difficult for some models to adequately extract the effective features. [...] Read more.
The hyperspectral image (HSI) is rich in spectral information and has important applications in the field of ground objects classification. However, HSI data have high dimensions and variable spatial–spectral features, which make it difficult for some models to adequately extract the effective features. Recent studies have shown that fusing spatial and spectral features can significantly improve accuracy by exploiting multi-dimensional correlations. Based on this, this article proposes a spectral integration and focused attention network (SIFANet) with a two-branch structure. SIFANet captures the local spatial features and global spectral dependencies through the parallel-designed spatial feature extractor (SFE) and spectral sequence Transformer (SST), respectively. A cross-module attention fusion (CMAF) mechanism dynamically integrates features from both branches before final classification. Experiments on the Salinas dataset and Xiong’an hyperspectral dataset show that the overall accuracy on these two datasets is 99.89% and 99.79%, which is higher than the other models compared. The proposed method also had the lowest standard deviation of category accuracy and optimal computational efficiency metrics, demonstrating robust spatial–spectral feature integration for improved classification. Full article
Show Figures

Figure 1

28 pages, 2364 KB  
Article
Stochastic Modelling of Dry-Clutch Coefficient of Friction for a Wide Range of Operating Conditions
by Krunoslav Haramina, Branimir Škugor, Matija Hoić, Nenad Kranjčević, Joško Deur and Andreas Tissot
Appl. Sci. 2026, 16(3), 1177; https://doi.org/10.3390/app16031177 - 23 Jan 2026
Viewed by 61
Abstract
This paper presents a stochastic regression model for predicting the coefficient of friction (COF) in automotive dry clutches with organic linings. The influence of temperature, normal load, and slip speed on COF behaviour is investigated based on a large set of clutch wear-characterization [...] Read more.
This paper presents a stochastic regression model for predicting the coefficient of friction (COF) in automotive dry clutches with organic linings. The influence of temperature, normal load, and slip speed on COF behaviour is investigated based on a large set of clutch wear-characterization data, collected using a custom-designed disc-on-disc tribometer that replicates realistic clutch-engagement cycles. The proposed model calculates both the expected value and standard deviation of the COF. The COF expectation model takes temperature, normal load, and slip speed as inputs, and it has a cubic polynomial form selected through a feature-selection method. The COF standard deviation model is fed by the same three inputs or alternatively the COF expectation input, and it is parameterized using the maximum likelihood method. The overall model is validated on an independent characterization dataset and an additional dataset gained through separate experiments designed to mimic real driving conditions. Full article
(This article belongs to the Section Mechanical Engineering)
21 pages, 1699 KB  
Article
Linking Grain Size and Geospatial Indices: Sediment Transport Dynamics in the Ganga River at Varanasi, India
by Abhishek Pandey, Komali Kantamaneni, Pradyumna Kumar Behera, Vishal Deshpande, Ranjan Sarukkalige and Upaka Rathnayake
Earth 2026, 7(1), 11; https://doi.org/10.3390/earth7010011 - 23 Jan 2026
Viewed by 118
Abstract
Sediment transport in alluvial channels is strongly controlled by the grain-size distribution of bed and suspended materials. This, in turn, influences river morphology by modifying the cross-sectional area and course of the channel. Statistical parameters such as mean, standard deviation, skewness, and kurtosis [...] Read more.
Sediment transport in alluvial channels is strongly controlled by the grain-size distribution of bed and suspended materials. This, in turn, influences river morphology by modifying the cross-sectional area and course of the channel. Statistical parameters such as mean, standard deviation, skewness, and kurtosis provide quantitative indicators of the energy conditions that control sediment transport and deposition. This study examines the depositional characteristics of sediments in the Ganga River in Varanasi City, India, employing a novel combination of linear discriminant function (LDF) and sediment transport index (STI). The LDF results reveal distinct depositional environments: Y1 and Y2 values indicate deposition in a low-energy fluvial environment similar to beaches, Y3 values suggest shallow marine settings, and Y4 values point to mixed deltaic and turbid current depositional environments. Additionally, CM diagrams show rolling and suspension as the dominant sediment transport mechanisms. Shear stress analysis combined with STI highlights significant depositional features, with minimal erosion observed throughout the study area. The study provides an operational framework for mapping erosion-deposition patterns on alluvial point bars that are transferable to other sand-bed rivers worldwide where detailed hydraulic data are limited but detailed grain-size and DEM information are available. Full article
15 pages, 8780 KB  
Article
Quantitative Analysis of Arsenic- and Sucrose-Induced Liver Collagen Remodeling Using Machine Learning on Second-Harmonic Generation Microscopy Images
by Mónica Maldonado-Terrón, Julio César Guerrero-Lara, Rodrigo Felipe-Elizarraras, C. Mateo Frausto-Avila, Jose Pablo Manriquez-Amavizca, Myrian Velasco, Zeferino Ibarra Borja, Héctor Cruz-Ramírez, Ana Leonor Rivera, Marcia Hiriart, Mario Alan Quiroz-Juárez and Alfred B. U’Ren
Cells 2026, 15(3), 214; https://doi.org/10.3390/cells15030214 - 23 Jan 2026
Viewed by 103
Abstract
Non-alcoholic fatty liver disease (NAFLD) is a silent condition that can lead to fatal cirrhosis, with dietary factors playing a central role. The effect of various dietary interventions on male Wistar rats were evaluated in four diets: control, arsenic, sucrose, and arsenic–sucrose. SHG [...] Read more.
Non-alcoholic fatty liver disease (NAFLD) is a silent condition that can lead to fatal cirrhosis, with dietary factors playing a central role. The effect of various dietary interventions on male Wistar rats were evaluated in four diets: control, arsenic, sucrose, and arsenic–sucrose. SHG microscopy images from the right ventral lobe of the liver tissue were analyzed with a neural network trained to detect the presence or absence of collagen fibers, followed by the assessment of their orientation and angular distribution. Machine learning classification of SHG microscopy images revealed a marked increase in fibrosis risk with dietary interventions: <10% in controls, 24% with arsenic, 40% with sucrose, and 62% with combined arsenic–sucrose intake. Angular width distribution of collagen fibers narrowed dramatically across groups: 26° (control), 24° (arsenic), 15.7° (sucrose), and 2.8° (arsenic–sucrose). This analysis revealed four key statistical features for classifying the images according to the presence or absence of collagen fibers: (1) the percentage of pixels whose intensity is above the 15% noise threshold, (2) the Mean-to-Standard Deviation ratio (Mean/std), (3) the mode, and (4) the total intensity (sum). These results demonstrate that a diet rich in sucrose, particularly in combination with arsenic, constitutes a significant risk factor for liver collagen fiber remodeling. Full article
Show Figures

Figure 1

15 pages, 13678 KB  
Article
A New Low-Noise Power Stage for the GAIA LNA-Biasing Board in Next-Generation Cryogenic Receivers
by Pierluigi Ortu, Andrea Saba, Giuseppe Valente, Alessandro Navarrini, Alessandro Cabras, Roberto Caocci and Giorgio Montisci
Electronics 2026, 15(2), 482; https://doi.org/10.3390/electronics15020482 - 22 Jan 2026
Viewed by 28
Abstract
This paper presents the design and implementation of the Power Stage GAIA (PSG), a high-current digital bias board developed by the Italian National Institute for Astrophysics (INAF) to extend the capabilities of the GAIA bias system. The PSG was developed within the Advanced [...] Read more.
This paper presents the design and implementation of the Power Stage GAIA (PSG), a high-current digital bias board developed by the Italian National Institute for Astrophysics (INAF) to extend the capabilities of the GAIA bias system. The PSG was developed within the Advanced European THz Receiver Array (AETHRA) project to support next-generation cryogenic receivers for millimeter-wave astronomy. Specifically, the AETHRA Work Package 1 (WP1) W-band downconverter integrates Monolithic Microwave Integrated Circuits (MMICs) requiring currents significantly exceeding the 50 mA limit of standard bias boards. To address these requirements, the PSG introduces a modular extension providing ten independent channels, each capable of delivering up to 500 mA with a programmable output range of 0–5 V. A key feature of the design is the adoption of a fully linear architecture based on LT1970 power amplifiers and INA225 precision sensors managed via an I2C digital interface. This approach ensures the high current capability required by modern power amplifiers while strictly avoiding the spectral noise and Radio Frequency Interference (RFI) typical of switching power supplies. Experimental validation confirms the system’s robustness and precision: the board demonstrated linear operation up to 460 mA and exceptional long-term stability, with a measured RMS voltage deviation below 50 µV. These results establish the PSG as a scalable, low-noise solution suitable for biasing high-power MMICs in future cryogenic receiver arrays. Full article
(This article belongs to the Section Power Electronics)
Show Figures

Figure 1

16 pages, 294 KB  
Article
An Improved Similarity Measure for Interval-Valued Intuitionistic Fuzzy Numbers and Its Application to Multi-Attribute Decision-Making Problem
by Kartik Patra, Sanjib Sen and Shyamal Kumar Mondal
Mathematics 2026, 14(2), 374; https://doi.org/10.3390/math14020374 - 22 Jan 2026
Viewed by 37
Abstract
In this article, a new similarity measure is discussed on interval-valued intuitionistic fuzzy values (IVIFVs). Here, the proposed similarity measure has been derived based on transformed intervals and its probability density functions, mean values, and standard deviations of IVIFVs. Based on the proposed [...] Read more.
In this article, a new similarity measure is discussed on interval-valued intuitionistic fuzzy values (IVIFVs). Here, the proposed similarity measure has been derived based on transformed intervals and its probability density functions, mean values, and standard deviations of IVIFVs. Based on the proposed similarity measure, several essential properties have been illustrated in this paper. Additionally, a new algorithm has been developed using the similarity measure of interval-valued intuitionistic fuzzy values (IVIFVs) to solve multi-attribute decision-making (MADM) problem. The proposed method is highly effective for solving various types of MADM problems. To demonstrate the effectiveness of the proposed similarity measure, a car selection problem has been considered, where the objective is to choose a suitable car for a decision maker from a set of alternatives evaluated under multiple criteria. In car selection, different features often involve conflicting criteria with imprecise data. Therefore, the proposed similarity measure of interval-valued intuitionistic fuzzy values assists in determining the best alternative among these conflicting criteria. Full article
(This article belongs to the Special Issue Fuzzy Sets and Fuzzy Systems, 2nd Edition)
Show Figures

Figure 1

33 pages, 2852 KB  
Article
Robust Activity Recognition via Redundancy-Aware CNNs and Novel Pooling for Noisy Mobile Sensor Data
by Bnar Azad Hamad Ameen and Sadegh Abdollah Aminifar
Sensors 2026, 26(2), 710; https://doi.org/10.3390/s26020710 - 21 Jan 2026
Viewed by 155
Abstract
This paper proposes a robust convolutional neural network (CNN) architecture for human activity recognition (HAR) using smartphone accelerometer data, evaluated on the WISDM dataset. We introduce two novel pooling mechanisms—Pooling A (Extrema Contrast Pooling (ECP)) and Pooling B (Center Minus Variation (CMV))—that enhance [...] Read more.
This paper proposes a robust convolutional neural network (CNN) architecture for human activity recognition (HAR) using smartphone accelerometer data, evaluated on the WISDM dataset. We introduce two novel pooling mechanisms—Pooling A (Extrema Contrast Pooling (ECP)) and Pooling B (Center Minus Variation (CMV))—that enhance feature discrimination and noise robustness. ECP emphasizes sharp signal transitions through a nonlinear penalty based on the squared range between extrema, while CMV Pooling penalizes local variability by subtracting the standard deviation, improving resilience to noise. Input data are normalized to the [0, 1] range to ensure bounded and interpretable pooled outputs. The proposed framework is evaluated in two separate configurations: (1) a 1D CNN applied to raw tri-axial sensor streams with the proposed pooling layers, and (2) a histogram-based image encoding pipeline that transforms segment-level sensor redundancy into RGB representations for a 2D CNN with fully connected layers. Ablation studies show that histogram encoding provides the largest improvement, while the combination of ECP and CMV further enhances classification performance. Across six activity classes, the 2D CNN system achieves up to 96.84% weighted classification accuracy, outperforming baseline models and traditional average pooling. Under Gaussian, salt-and-pepper, and mixed noise conditions, the proposed pooling layers consistently reduce performance degradation, demonstrating improved stability in real-world sensing environments. These results highlight the benefits of redundancy-aware pooling and histogram-based representations for accurate and robust mobile HAR systems. Full article
(This article belongs to the Section Intelligent Sensors)
Show Figures

Figure 1

32 pages, 8079 KB  
Article
Daytime Sea Fog Detection in the South China Sea Based on Machine Learning and Physical Mechanism Using Fengyun-4B Meteorological Satellite
by Jie Zheng, Gang Wang, Wenping He, Qiang Yu, Zijing Liu, Huijiao Lin, Shuwen Li and Bin Wen
Remote Sens. 2026, 18(2), 336; https://doi.org/10.3390/rs18020336 - 19 Jan 2026
Viewed by 143
Abstract
Sea fog is a major meteorological hazard that severely disrupts maritime transportation and economic activities in the South China Sea. As China’s next-generation geostationary meteorological satellite, Fengyun-4B (FY-4B) supplies continuous observations that are well suited for sea fog monitoring, yet a satellite-specific recognition [...] Read more.
Sea fog is a major meteorological hazard that severely disrupts maritime transportation and economic activities in the South China Sea. As China’s next-generation geostationary meteorological satellite, Fengyun-4B (FY-4B) supplies continuous observations that are well suited for sea fog monitoring, yet a satellite-specific recognition method has been lacking. A key obstacle is the radiometric inconsistency between the Advanced Geostationary Radiation Imager (AGRI) sensors on FY-4A and FY-4B, compounded by the cessation of Cloud–Aerosol Lidar with Orthogonal Polarization (CALIOP) observations, which prevents direct transfer of fog labels. To address these challenges and fill this research gap, we propose a machine learning framework that integrates cross-satellite radiometric recalibration and physical mechanism constraints for robust daytime sea fog detection. First, we innovatively apply a radiation recalibration transfer technique based on the radiative transfer model to normalize FY-4A/B radiances and, together with Cloud-Aerosol Lidar and Infrared Pathfinder Satellite Observation (CALIPSO) cloud/fog classification products and ERA5 reanalysis, construct a highly consistent joint training set of FY-4A/B for the winter-spring seasons since 2019. Secondly, to enhance the model’s physical performance, we incorporate key physical parameters related to the sea fog formation process (such as temperature inversion, near-surface humidity, and wind field characteristics) as physical constraints, and combine them with multispectral channel sensitivity and the brightness temperature (BT) standard deviation that characterizes texture smoothness, resulting in an optimized 13-dimensional feature matrix. Using this, we optimize the sea fog recognition model parameters of decision tree (DT), random forest (RF), and support vector machine (SVM) with grid search and particle swarm optimization (PSO) algorithms. The validation results show that the RF model outperforms others with the highest overall classification accuracy (0.91) and probability of detection (POD, 0.81) that surpasses prior FY-4A-based work for the South China Sea (POD 0.71–0.76). More importantly, this study demonstrates that the proposed FY-4B framework provides reliable technical support for operational, continuous sea fog monitoring over the South China Sea. Full article
(This article belongs to the Section Atmospheric Remote Sensing)
Show Figures

Figure 1

24 pages, 12276 KB  
Article
COVAS: Highlighting the Importance of Outliers in Classification Through Explainable AI
by Sebastian Roth, Adrien Cerrito, Samuel Orth, Ulrich Hartmann and Daniel Friemert
Mach. Learn. Knowl. Extr. 2026, 8(1), 24; https://doi.org/10.3390/make8010024 - 19 Jan 2026
Viewed by 231
Abstract
Understanding the decision-making behavior of machine learning models is essential in domains where individual predictions matter, such as medical diagnosis or sports analytics. While explainable artificial intelligence (XAI) methods such as SHAP provide instance-level feature attributions, they mainly summarize typical decision behavior and [...] Read more.
Understanding the decision-making behavior of machine learning models is essential in domains where individual predictions matter, such as medical diagnosis or sports analytics. While explainable artificial intelligence (XAI) methods such as SHAP provide instance-level feature attributions, they mainly summarize typical decision behavior and offer limited support for systematically exploring atypical yet correctly classified cases. In this work, we introduce the Classification Outlier Variability Score (COVAS), a framework designed to support hypothesis generation through the analysis of explanation variability. COVAS operates in the explanation space and builds directly on SHAP value representations. It quantifies how strongly an individual instance’s SHAP-based explanation deviates from class-specific attribution patterns by aggregating standardized SHAP deviations into a single score. Consequently, the applicability of COVAS inherits the model- and data-agnostic properties of SHAP, provided that explanations can be computed for the underlying model and data. We evaluate COVAS on publicly available datasets from the medical and sports domains. The results show that COVAS reveals explanation-space outliers not captured by feature-space outlier detection or prediction uncertainty measures. Robustness analyses demonstrate stability across parameter choices, class imbalance, model initialization, and model classes. Overall, COVAS complements existing XAI techniques by enabling targeted instance-level inspection and facilitating XAI-guided hypothesis formulation. Full article
Show Figures

Figure 1

23 pages, 8315 KB  
Article
Dubins-Aware NCO: Learning SE(2)-Equivariant Representations for Heading-Constrained UAV Routing
by Jiazhan Gao, Yutian Wu, Liruizhi Jia, Heng Shi and Jihong Zhu
Drones 2026, 10(1), 59; https://doi.org/10.3390/drones10010059 - 14 Jan 2026
Viewed by 220
Abstract
The nonholonomic constraints of fixed-wing UAVs, characterized by coupled heading-curvature feasibility and asymmetric costs, fundamentally deviate from classical Euclidean routing assumptions. While standard neural combinatorial optimization (NCO) architectures could theoretically incorporate Dubins costs via reward signals, such naive adaptations lack the capacity to [...] Read more.
The nonholonomic constraints of fixed-wing UAVs, characterized by coupled heading-curvature feasibility and asymmetric costs, fundamentally deviate from classical Euclidean routing assumptions. While standard neural combinatorial optimization (NCO) architectures could theoretically incorporate Dubins costs via reward signals, such naive adaptations lack the capacity to explicitly model the intrinsic SE(2) geometric invariance and directional asymmetry of fixed-wing motion, leading to suboptimal generalization. To bridge this gap, we propose a Dubins-Aware NCO framework. We design a dual-channel embedding to decouple asymmetric physical distances from rotation-stable geometric features. Furthermore, we introduce a Rotary Phase Encoding (RoPhE) mechanism that theoretically guarantees strict SO(2) equivariance within the attention layer. Extensive sensitivity, ablation, and cross-distribution generalization experiments are conducted on tasks spanning varying turning radii and problem variants with instance scales of 10, 20, 36, and 52 nodes. The results consistently validate the superior optimality and stability of our approach compared with state-of-the-art DRL and NCO baselines, while maintaining significant computational efficiency advantages over classical heuristics. Our results highlight the importance of explicitly embedding geometry-physics consistency, rather than relying on scalar reward signals, for real-world fixed-wing autonomous scheduling. Full article
(This article belongs to the Special Issue Path Planning, Trajectory Tracking and Guidance for UAVs: 3rd Edition)
Show Figures

Figure 1

22 pages, 5277 KB  
Article
High-Speed Microprocessor-Based Optical Instrumentation for the Detection and Analysis of Hydrodynamic Cavitation Downstream of an Additively Manufactured Nozzle
by Luís Gustavo Macêdo West, André Jackson Ramos Simões, Leandro do Rozário Teixeira, Lucas Ramalho Oliveira, Juliane Grasiela de Carvalho Gomes, Igor Silva Moreira dos Anjos, Antonio Samuel Bacelar de Freitas Devesa, Leonardo Rafael Teixeira Cotrim Gomes, Lucas Gomes Pereira, Iran Eduardo Lima Neto, Júlio Cesar de Souza Inácio Gonçalves, Luiz Carlos Simões Soares Junior, Germano Pinto Guedes, Geydison Gonzaga Demetino, Marcus Vinícius Santos da Silva, Vitor Leão Filardi, Vitor Pinheiro Ferreira, André Luiz Andrade Simões, Luciano Matos Queiroz and Iuri Muniz Pepe
Fluids 2026, 11(1), 21; https://doi.org/10.3390/fluids11010021 - 14 Jan 2026
Viewed by 167
Abstract
This study presents the development and validation of a high-speed optical data acquisition system for detecting and characterizing hydrodynamic cavitation downstream of a triangular nozzle. The system integrates a PIN photodiode, a transimpedance amplifier, and a high-sampling-rate microcontroller. Its performance was first evaluated [...] Read more.
This study presents the development and validation of a high-speed optical data acquisition system for detecting and characterizing hydrodynamic cavitation downstream of a triangular nozzle. The system integrates a PIN photodiode, a transimpedance amplifier, and a high-sampling-rate microcontroller. Its performance was first evaluated using controlled sinusoidal signals, and statistical stability was assessed as a function of the number of acquired samples. Experiments were subsequently conducted in a converging–diverging conduit under biphasic flow conditions, where mean irradiance, standard deviation, and frequency spectra were analyzed downstream of the nozzle. The optical signal distributions revealed transitions in flow behavior associated with cavitation development, which were quantified through statistical metrics and spectral features. The Strouhal number was estimated from dominant frequencies extracted from the spectra, exhibiting a non-monotonic dependence on the Reynolds number, consistent with changes in flow structure and turbulence intensity. Spectral analysis further indicated frequency bands associated with energy transfer across turbulent scales and bubble dynamics. Overall, the results demonstrate that the proposed optical system constitutes a viable and non-intrusive methodology for detecting and characterizing cavitation intensity in a way that complements other optical and acoustic methods. Full article
Show Figures

Figure 1

28 pages, 1407 KB  
Article
Bioinformatics-Inspired IMU Stride Sequence Modeling for Fatigue Detection Using Spectral–Entropy Features and Hybrid AI in Performance Sports
by Attila Biró, Levente Kovács and László Szilágyi
Sensors 2026, 26(2), 525; https://doi.org/10.3390/s26020525 - 13 Jan 2026
Viewed by 276
Abstract
Wearable inertial measurement units (IMUs) provide an accessible means of monitoring fatigue-related changes in running biomechanics, yet most existing methods rely on limited feature sets, lack personalization, or fail to generalize across individuals. This study introduces a bioinformatics-inspired stride sequence modeling framework that [...] Read more.
Wearable inertial measurement units (IMUs) provide an accessible means of monitoring fatigue-related changes in running biomechanics, yet most existing methods rely on limited feature sets, lack personalization, or fail to generalize across individuals. This study introduces a bioinformatics-inspired stride sequence modeling framework that integrates spectral–entropy features, sample entropy, frequency-domain descriptors, and mixed-effects statistical modeling to detect fatigue using a single lumbar-mounted IMU. Nineteen recreational runners completed non-fatigued and fatigued 400 m runs, from which we extracted stride-level features and evaluated (1) population-level fatigue classification via global leave-one-participant-out (LOPO) models and (2) individualized fatigue detection through supervised participant-specific models and non-fatigued-only anomaly detection. Mixed-effects models revealed robust and multidimensional fatigue effects across key biomechanical features, with large standardized effect sizes (Cohen’s d up to 1.35) and substantial variance uniquely explained by fatigue (partial R2 up to 0.31). Global LOPO machine learning models achieved modest accuracy (55%), highlighting strong inter-individual variability. In contrast, personalized supervised Random Forest classifiers achieved near-perfect performance (mean accuracy 97.7%; mean AUC 0.997), and NF-only One-Class SVMs detected fatigue as a deviation from individual baseline patterns (mean AUC 0.967). Entropy and stride-to-stride variability metrics further demonstrated consistent fatigue-linked increases in movement irregularity and reduced neuromuscular control. These findings show that IMU stride sequences contain highly informative, fatigue-sensitive biomechanical signatures, and that combining bioinformatics-inspired sequence analysis with hybrid statistical and personalized AI models enables both robust population-level insights and highly reliable individualized fatigue monitoring. The proposed framework supports future integration into sports analytics platforms, digital coaching systems, and real-time wearable fatigue detection technologies. This highlights the necessity of personalized fatigue-monitoring strategies in wearable systems. Full article
Show Figures

Figure 1

Back to TopTop