Sign in to use this feature.

Years

Between: -

Subjects

remove_circle_outline
remove_circle_outline
remove_circle_outline
remove_circle_outline
remove_circle_outline
remove_circle_outline
remove_circle_outline
remove_circle_outline
remove_circle_outline

Journals

Article Types

Countries / Regions

remove_circle_outline
remove_circle_outline
remove_circle_outline
remove_circle_outline
remove_circle_outline

Search Results (158)

Search Parameters:
Keywords = fear of missing out

Order results
Result details
Results per page
Select all
Export citation of selected articles as:
14 pages, 315 KB  
Article
Unable to Switch Off: Fear of Missing Out, Affective Rumination, and Psychological Detachment from Work
by Cátia Sousa and Bárbara Pires
Int. J. Environ. Res. Public Health 2026, 23(4), 463; https://doi.org/10.3390/ijerph23040463 - 4 Apr 2026
Viewed by 431
Abstract
The expansion of digital connectivity has reshaped contemporary work environments, increasing flexibility while simultaneously blurring the boundaries between work and personal life. In such contexts, employees may experience difficulties in psychologically detaching from work during off-job time. Drawing on the Effort–Recovery model and [...] Read more.
The expansion of digital connectivity has reshaped contemporary work environments, increasing flexibility while simultaneously blurring the boundaries between work and personal life. In such contexts, employees may experience difficulties in psychologically detaching from work during off-job time. Drawing on the Effort–Recovery model and Conservation of Resources theory, this study examined whether affective work-related rumination indirectly explained the association between Fear of Missing Out (FoMO) and psychological detachment. A cross-sectional survey was conducted with 228 employees from diverse occupational sectors who completed validated measures of FoMO, affective rumination, and psychological detachment. Indirect effect analyses using bootstrapping procedures indicated that FoMO was positively associated with affective rumination, and affective rumination was negatively associated with psychological detachment. The indirect effect was significant, whereas the direct association between FoMO and detachment was not. These findings are consistent with an indirect association pattern whereby FoMO is related to lower psychological detachment through higher levels of affective rumination. However, given the cross-sectional design, the results should be interpreted as correlational evidence rather than as demonstrating a causal mediation process. The model accounted for approximately 10% of the variance in psychological detachment. Overall, the findings suggest that FoMO may be indirectly related to reduced recovery experiences via emotionally charged repetitive thinking that sustains cognitive activation beyond working hours. Addressing rumination and supporting healthier digital boundary management may therefore represent promising avenues for supporting occupational mental health in increasingly connected work environments. Full article
25 pages, 805 KB  
Review
Nomophobia in Nursing Students: Psychological, Academic, and Clinical Impacts—An Integrative Review
by Assunta Guillari, Andrea Chirico, Chiara Palazzo, Maurizio Di Martino, Francesco Cristiano, Salvatore Suarato, Teresa Rea and Vincenza Giordano
Healthcare 2026, 14(7), 830; https://doi.org/10.3390/healthcare14070830 - 24 Mar 2026
Viewed by 403
Abstract
Background/Objectives: Nomophobia, the irrational fear of being without a mobile phone, is increasingly prevalent among university students and has emerged as a concerning form of digital dependence. Among nursing students, this condition is particularly relevant due to the emotional demands and cognitive [...] Read more.
Background/Objectives: Nomophobia, the irrational fear of being without a mobile phone, is increasingly prevalent among university students and has emerged as a concerning form of digital dependence. Among nursing students, this condition is particularly relevant due to the emotional demands and cognitive challenges of healthcare education. Nomophobia has been linked with adverse psychological outcomes, sleep disturbances, and impaired academic and clinical performance. However, existing evidence remains fragmented and lacks an integrated conceptual synthesis. This review aimed to synthesize current evidence on the prevalence, correlates, and outcomes of nomophobia among nursing students. Methods: An integrative review was conducted following Whittemore and Knafl’s methodology and PRISMA guidelines. A systematic search was performed in PubMed, CINAHL, PsycINFO, PsycArticles, and Medline (between 2015 and 2025), supplemented by Google Scholar. Cross-sectional studies and literature focusing on nomophobia in nursing students were included. The primary studies and selected review articles were considered when no overlap with the included primary evidence was identified. Methodological quality appraisal was assessed using validated tools (QuADS and JBI). Results: Twenty-two studies were included (19 cross-sectional and 3 reviews). Four thematic areas emerged: prevalence and severity (50–90% moderate to severe); psychological correlates (anxiety, depression, stress, insomnia, alexithymia, fear of missing out); academic and cognitive outcomes (impaired performance, procrastination, reduced decision-making); and behavioural predictors (excessive smartphone use and emotional dysregulation). The Nomophobia Questionnaire (NMP-Q) was the most frequently used instrument. Conclusions: Nomophobia represents a relevant dimension of the mind–technology relationship in nursing education, with implications for students’ mental health, academic engagement, and clinical readiness. Addressing nomophobia may support healthier learning environments and contribute to the development of emotionally competent and safe future healthcare professionals. However, significant gaps remain, particularly regarding longitudinal evidence and intervention-based approaches. Full article
Show Figures

Figure 1

23 pages, 1195 KB  
Article
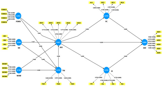
From Click to Regret: Investigating Impulsive Buying and Post-Purchase Cognitive Dissonance Through the S-O-R Lens
by Afruza Haque, Rasheda Akter Rupa, Md. Faisal-E-Alam, Most. Sadia Akter and Nahida Sultana
J. Theor. Appl. Electron. Commer. Res. 2026, 21(3), 90; https://doi.org/10.3390/jtaer21030090 - 13 Mar 2026
Viewed by 2393
Abstract
In the online shopping context, the proliferation of digital platforms has contributed to an increase in impulsive buying behavior (IBB), which can sometimes lead to regret. This study aims to explore the intrinsic and extrinsic stimuli that influence consumers’ online impulsive buying behavior, [...] Read more.
In the online shopping context, the proliferation of digital platforms has contributed to an increase in impulsive buying behavior (IBB), which can sometimes lead to regret. This study aims to explore the intrinsic and extrinsic stimuli that influence consumers’ online impulsive buying behavior, which subsequently affects their post-purchase cognitive dissonance, with the moderating role of price consideration (PC). The conceptual framework was formulated using the Stimulus–Organism–Response (S-O-R) model. A total of 813 responses were collected and analyzed using Partial Least Squares Structural Equation Modeling (PLS-SEM). The findings revealed that perceived utilitarian value (PUV), perceived enjoyment (PE), fear of missing out (FOM), and green trust (GT) positively impact online impulsive buying behavior (IBB), which, in turn, positively impacts post-purchase cognitive dissonance (PCD). Moreover, a significant moderating role of PC is found in the relationship between IBB and PCD, suggesting that consumers with low price consideration tend to regret their impulsive buying more. The findings provide insights that guide online retail sellers and digital marketers to develop or implement customized strategies based on the intrinsic and extrinsic stimuli that influence customers’ impulsive buying and subsequent post-purchase cognitive dissonance. Full article
(This article belongs to the Topic Digital Marketing Dynamics: From Browsing to Buying)
Show Figures

Figure 1

19 pages, 454 KB  
Article
When More Is Less: Information Overload and the Psychology of Decision-Making in Cryptocurrency Investment
by Anas Al-Fattal
Psychol. Int. 2026, 8(1), 17; https://doi.org/10.3390/psycholint8010017 - 4 Mar 2026
Cited by 1 | Viewed by 1388
Abstract
The rapid rise in cryptocurrencies has created an investment environment marked by unprecedented levels of information volume, fragmentation, and volatility. While prior research has examined drivers of trust and adoption in crypto markets, far less is known about the psychological consequences of information [...] Read more.
The rapid rise in cryptocurrencies has created an investment environment marked by unprecedented levels of information volume, fragmentation, and volatility. While prior research has examined drivers of trust and adoption in crypto markets, far less is known about the psychological consequences of information overload on investor decision-making. This study addresses this gap through nineteen semi-structured interviews with individual cryptocurrency investors, analyzed using an inductive, manually conducted thematic approach. Findings reveal four interconnected dynamics: decision fatigue and paralysis, heuristic reliance on influencers and peers, emotional strain characterized by anxiety and fear of missing out (FOMO), and diverse coping strategies ranging from selective filtering to withdrawal. These results demonstrate that crypto investing is not only a financial process but also a cognitively and emotionally taxing experience. By linking investor narratives to broader theories of decision fatigue, bounded rationality, and consumer vulnerability, the study contributes to interdisciplinary debates in marketing, behavioral finance, and consumer psychology. Practically, the findings highlight the need for clearer communication strategies, supportive platform design, and financial education initiatives that help investors manage cognitive strain and decision fatigue. In a market where credibility is fluid and decisions are often made under conditions of overload, understanding the psychological dimensions of investment behavior is essential. Full article
Show Figures

Figure 1

16 pages, 626 KB  
Article
Understanding Motivating Factors for COVID-19 Vaccination in Families Defaulting from Childhood Immunization: A Mixed-Methods Study in Pakistan
by Kifayat Ullah, Chukwuma Mbaeyi, Javeria Saleem, Muhammad Ishaq, Muhammad Rana Safdar, Aslam Pervaiz, Tamkeen Ghafoor, Mumtaz Ali Laghari, Sumbal Hameed, Fatima Majeed, Usman Javed Iqbal and Amjad Mehmood
Pediatr. Rep. 2026, 18(1), 24; https://doi.org/10.3390/pediatric18010024 - 5 Feb 2026
Viewed by 834
Abstract
Background: The COVID-19 pandemic significantly disrupted health systems, including the delivery of childhood immunizations. This study assessed COVID-19 vaccination coverage in families of children with incomplete routine immunization and explored why adults accepted COVID-19 vaccines despite skipping routine vaccination for their children in [...] Read more.
Background: The COVID-19 pandemic significantly disrupted health systems, including the delivery of childhood immunizations. This study assessed COVID-19 vaccination coverage in families of children with incomplete routine immunization and explored why adults accepted COVID-19 vaccines despite skipping routine vaccination for their children in the district of Swat, Khyber Pakhtunkhwa, Pakistan. Methods: A mixed-methods study was conducted in Swat District during March 2022–April 2023. A cross-sectional survey assessed COVID-19 vaccination in household members of children under 2 years of age for whom vaccination registries showed missed routine vaccinations. In-depth interviews with 18 household members explored motivations for vaccine acceptance through thematic analysis. Results: Among 249 families of children with incomplete immunization found through vaccination records, 237 families (88% response) were interviewed. Among 382 children below 2 years of age in these families, 29.5% (n = 113) were fully vaccinated, 67.5% (n = 258) were incompletely vaccinated according to age, and 2.9% (n = 11) had not received any vaccine. Data from 237 of the defaulter children—one per household—was included in further analysis. Among household members above 12 years of age, 87% (964/1103) of males and 82% (n = 901/1093) of females were vaccinated against COVID-19. Households with at least one fully vaccinated child were significantly more likely to have vaccinated family members. Multivariable analysis showed maternal COVID-19 vaccination (AOR 2.08, 95% CI: 1.15–3.76) and urban residence (AOR 2.08, 95% CI: 1.14–3.79) were associated with full childhood vaccination. In-depth interviews revealed that key motivators for COVID-19 vaccination included the perception that it was mandatory, house-to-house vaccination, and fear of hospitalization or death. Conclusions: Vaccine requirements and ease of access to vaccination services enhanced coverage with COVID-19 vaccines among families of children with incomplete routine immunization. Ethical use of vaccine requirements and community education to enhance levels of risk perception of vaccine-preventable diseases could potentially improve childhood immunization. Full article
Show Figures

Figure 1

22 pages, 674 KB  
Article
From Social Drivers to Sustainable AI Usage and Dependency in Higher Education: Roles of Trust, Perceived Competence, and Perceived Intelligence
by Amani Marcelin Kalimira and Kian Jazayeri
Sustainability 2026, 18(3), 1598; https://doi.org/10.3390/su18031598 - 4 Feb 2026
Cited by 1 | Viewed by 1058
Abstract
Generative artificial intelligence (AI) is rapidly reshaping higher education, yet the social pathways that trigger intensive use and may evolve into dependency remain insufficiently understood. This study examines how social drivers shape sustainable AI usage and the potential progression toward dependency. We surveyed [...] Read more.
Generative artificial intelligence (AI) is rapidly reshaping higher education, yet the social pathways that trigger intensive use and may evolve into dependency remain insufficiently understood. This study examines how social drivers shape sustainable AI usage and the potential progression toward dependency. We surveyed 965 university students and analyzed the data using partial least squares structural equation modeling (PLS-SEM). The findings show that social factors, including fear of missing out, word-of-mouth, and subjective norms, primarily influence AI usage through trust in AI. AI usage has a limited direct effect on dependency, whereas dependency is more strongly associated with psychological evaluations of AI benefits, including perceived competence enhancement and perceived intelligence of AI systems. These results support a staged sociotechnical account of AI engagement and point to sustainability-relevant implications for responsible AI integration in higher education (Sustainable Development Goal 4), including trust calibration, competence building, and safeguards against over-reliance that may undermine long-term learning outcomes. Full article
Show Figures

Figure 1

27 pages, 1447 KB  
Article
How Does the Fear of Missing Out (FOMO) Moderate Reduced SNS Usage Behavior? A Cross-Cultural Study of China and the United States
by Hui-Min Wang, Nuo Jiang, Han Xiao and Kyungtag Lee
J. Theor. Appl. Electron. Commer. Res. 2026, 21(1), 20; https://doi.org/10.3390/jtaer21010020 - 4 Jan 2026
Viewed by 1658
Abstract
With the ubiquitous connectivity and exposure of social network service (SNS), the stressors it causes have received extensive attention in the academic community. Unlike previous studies, this research focuses on the cross-cultural dimension and explores the different effects of multiple SNS-generated stressors on [...] Read more.
With the ubiquitous connectivity and exposure of social network service (SNS), the stressors it causes have received extensive attention in the academic community. Unlike previous studies, this research focuses on the cross-cultural dimension and explores the different effects of multiple SNS-generated stressors on user behavior outcomes. Based on the “Stressors-Strain-Outcome” (SSO) theoretical framework, we constructed a “technical stressors—exhaustion—reduced SNS usage intention” pathway to systematically investigate five types of technical stressors. These were perceived information overload, perceived social overload, perceived compulsive use, perceived privacy concern, and perceived role conflict. We introduce “fear of missing out” (FOMO) as a moderating variable to explore its moderating role in SNS exhaustion and reduced SNS usage intention. In this study, we took SNS users from China and the United States as the research subjects (338 samples from China and 346 samples from the United States), and conducted empirical tests using structural equation models and multiple comparative analyses. The results show that there are significant cultural differences between Chinese and American users in terms of the perceived intensity of technostress, the path of stress transmission, and the moderating effect of FOMO. Against the background of collectivist culture in China, perceived information overload, privacy concerns, and role conflicts have a significant positive impact on SNS exhaustion, and SNS exhaustion further positively drives the intention to reduce usage of SNS. However, the direct impacts of perceived social overload and perceived compulsive usage are not significant, and FOMO does not play a significant moderating role. In the context of the individualistic culture found in the United States, only perceived information overload and perceived social overload have a significant positive impact on SNS exhaustion, and FOMO significantly negatively moderates the relationship between exhaustion and reduced SNS usage intention, as high FOMO levels will strengthen the driving effect of exhaustion on reduced usage intention. The innovation this study exhibits lies in verifying the applicability of the SSO model in social media behavior research from a cross-cultural perspective, revealing the cultural boundaries of the FOMO moderating effect, and enriching the cross-cultural research system of reduced usage intention of SNS. The research results not only provide empirical support for a deep understanding of the psychological mechanisms of users’ SNS usage behaviors in different cultural backgrounds, but also offer important references that SNS enterprises can use to formulate differentiated operation strategies and optimize cross-cultural user experiences. Full article
(This article belongs to the Section Digital Marketing and the Evolving Consumer Experience)
Show Figures

Figure 1

12 pages, 358 KB  
Article
Psychometric Properties of the Digital Well-Being Scale and Its Links to Fear of Missing Out and Digital Identity
by Talía Gómez Yepes, Edgardo Etchezahar, Joaquín Ungaretti and María Laura Sánchez Pujalte
Behav. Sci. 2026, 16(1), 50; https://doi.org/10.3390/bs16010050 - 26 Dec 2025
Viewed by 1229
Abstract
Digital well-being refers to the subjective balance between the benefits and drawbacks of technological connectivity. Although it is a relatively recent construct, research has shown that it can be measured reliably. The Digital Well-Being Scale, comprising three dimensions—Digital Satisfaction, Digital Wellness, and Safe [...] Read more.
Digital well-being refers to the subjective balance between the benefits and drawbacks of technological connectivity. Although it is a relatively recent construct, research has shown that it can be measured reliably. The Digital Well-Being Scale, comprising three dimensions—Digital Satisfaction, Digital Wellness, and Safe and Responsible Behavior—has been validated in other countries, but not yet in Argentina. This study aimed to adapt and validate the scale in the Argentine context and to examine its associations with Fear of Missing Out (FoMO) and identity bubbles, two variables previously linked to digital experiences. A total of 895 participants (55.2% women; aged 18–65) completed an online survey including the Digital Well-Being Scale, the FoMO Scale, and the Identity Bubble Reinforcement Scale (IBRS-9). Exploratory and confirmatory factor analyses supported the original three-factor structure, and all dimensions showed an adequate internal consistency. A significant negative correlation was found between FoMO and the Digital Wellness dimension, suggesting that individuals with higher FoMO experience lower emotional balance in their digital lives. In contrast, associations between identity bubble dimensions and digital well-being were modest and selective. Only Digital Satisfaction and Digital Wellness were weakly related to social identification and homophily; no relationship was observed with safe digital behavior. These findings support the adapted scale’s psychometric soundness in the Argentine context and provide initial insights into how FoMO and digital identity processes may influence digital well-being. Further research is needed to explore these relationships in more diverse populations and cultural contexts. Full article
Show Figures

Figure 1

16 pages, 546 KB  
Article
Behavioural Determinants of Appropriate Antibiotic Prescribing for Urinary Tract Infections in Nursing Homes: A Qualitative Study of Stakeholders’ Perspectives
by Indira Coenen, Sien Lenie, Kristien Coteur, Carmel Hughes and Veerle Foulon
Antibiotics 2026, 15(1), 5; https://doi.org/10.3390/antibiotics15010005 - 19 Dec 2025
Viewed by 693
Abstract
Background/Objectives: Urinary tract infections (UTIs) are the primary indication for antibiotic use in nursing homes (NHs); yet inappropriate prescribing, including incorrect initiation, excessive prophylactic prescribing and prolonged treatment duration, is common. This study aimed to identify key determinants of appropriate antibiotic prescribing [...] Read more.
Background/Objectives: Urinary tract infections (UTIs) are the primary indication for antibiotic use in nursing homes (NHs); yet inappropriate prescribing, including incorrect initiation, excessive prophylactic prescribing and prolonged treatment duration, is common. This study aimed to identify key determinants of appropriate antibiotic prescribing for UTIs in NHs by exploring the behaviours and perspectives of relevant stakeholders. Methods: Interviews and focus group sessions with regard to a purposive sample of 4 NHs and healthcare professionals were conducted between June 2023 and April 2024 in Flanders (Belgium). The topic guide was developed based on the Theoretical Domains Framework (TDF). A combination of deductive and inductive coding was used to identify behavioural determinants within each TDF domain. Key behavioural determinants were identified based on their importance, relevance, and feasibility. Results: We conducted 31 semi-structured interviews with residents/relatives (n = 13), physicians (n = 9), pharmacists (n = 10), and NH management (n = 5) and held 4 focus group sessions with nurses (n = 16) and nurse aides (n = 10). Appropriate antibiotic prescribing for UTIs in NHs was influenced by a complex interplay of behavioural determinants. Key behavioural determinants included lack of knowledge of guidelines, lack of self-reflection and monitoring, fear of missing complications, feelings of powerlessness, prioritising residents’ comfort, hierarchical relations with treating physicians being dominant, social pressure to prescribe, and the NH as a challenging context. Conclusions: This study identified key behavioural determinants that should be targeted to optimise antibiotic prescribing for UTIs in NHs. These findings underscore the need to conduct a theory-informed, multifaceted intervention to support behaviour change across professional roles and improve antimicrobial stewardship in this setting. Full article
Show Figures

Figure 1

35 pages, 713 KB  
Article
Hooked and Distracted? A Network Analysis on the Interplay of Social Media Addiction, Fear of Missing Out, Cyberloafing, Work Engagement and Organizational Commitment
by Phillip Ozimek, Anna Sander, Nele Borgert, Elke Rohmann and Hans-Werner Bierhoff
Behav. Sci. 2025, 15(12), 1719; https://doi.org/10.3390/bs15121719 - 11 Dec 2025
Viewed by 932
Abstract
This study investigates interrelations among social media addiction (SMA), Fear of Missing Out (FoMO), cyberloafing (CL), work engagement (WE), and organizational commitment (OC) using network analysis. An online survey in Germany/Switzerland (n = 452; OC assessed in the employed subsample, n = 173) [...] Read more.
This study investigates interrelations among social media addiction (SMA), Fear of Missing Out (FoMO), cyberloafing (CL), work engagement (WE), and organizational commitment (OC) using network analysis. An online survey in Germany/Switzerland (n = 452; OC assessed in the employed subsample, n = 173) measured the five constructs. Unregularized and EBICglasso partial-correlation networks were estimated, and centrality and bridge indices were computed. Two robust edges emerged: a strong SMA–FoMO association and a strong positive WE–OC link; the regularized network additionally indicated a triangular SMA–FoMO–CL pattern. FoMO and OC acted as bridge nodes between problematic social media behaviors and work attitudes, whereas direct SMA links to WE/OC were weak or absent. Findings position FoMO as a pivotal mechanism connecting social media use to organizational attitudes and support, distinguishing functional micro-breaks from disruptive CL. Limitations include the cross-sectional design, student-skewed sample, self-report measures, smaller OC subsample, and a German/Swiss context. Full article
(This article belongs to the Section Social Psychology)
Show Figures

Figure 1

19 pages, 581 KB  
Article
Instagram Addiction in Italian Young Adults: The Role of Social Influence Processes, Meaningful Relationships and Fear of Missing Out
by Venusia Covelli, Alessandra Marelli, Marina Angela Visco, Pietro Crescenzo and Alessandra Bavagnoli
Behav. Sci. 2025, 15(12), 1711; https://doi.org/10.3390/bs15121711 - 10 Dec 2025
Cited by 1 | Viewed by 1055
Abstract
Research on Instagram addiction (IA) has examined a range of psychological and socio-relational factors to explain the addiction, including personality traits, self-esteem, mental health, social approval, and fear of missing out (FoMO), among others. However, no study has integrated both social influence processes [...] Read more.
Research on Instagram addiction (IA) has examined a range of psychological and socio-relational factors to explain the addiction, including personality traits, self-esteem, mental health, social approval, and fear of missing out (FoMO), among others. However, no study has integrated both social influence processes (subjective norms, group norms, and social identity) and meaningful relationships (attachment, dyadic, and friendship ties) with FoMO in relation to IA. This study examined the interplay among social influence processes, meaningful relationships, and FoMO on IA, as well as the moderating roles of subjective and group norms on the indirect effect of anxious attachment on IA via FoMO. The sample consisted of 180 Italian young adults (aged 18–30) who completed validated questionnaires on IA, social influence, relationships, and FoMO after providing consent. Social media use was also explored through an open-ended question. Results indicate that FoMO, social and group norms, and group identification significantly contribute to IA. Anxious attachment had a significant indirect effect on IA via FoMO, with subjective and group norms moderating this association. Qualitative analysis of open-ended responses enriched the understanding of young adults’ social media use. These findings highlight the importance of social influence, relationships, and FoMO in young adults’ Instagram engagement and suggest directions for addressing problematic use in this group. Full article
(This article belongs to the Special Issue Psychological Research on Sexual and Social Relationships)
Show Figures

Figure 1

13 pages, 280 KB  
Article
Differential Associations Between Sleep Domains and Response to Prolonged Exposure Therapy
by David L. Yap, Brooklynn Bailey, Hanah B. Weldon, Daniel F. Gros, Ron Acierno, Wendy Muzzy and Melba A. Hernandez-Tejada
Behav. Sci. 2025, 15(12), 1654; https://doi.org/10.3390/bs15121654 - 2 Dec 2025
Viewed by 657
Abstract
Prolonged Exposure (PE) is an effective evidence-based psychotherapy for posttraumatic stress disorder (PTSD); however, a small subset of veterans fails to achieve meaningful symptom reduction from PE. Given sleep’s role in memory consolidation, poor sleep quality may adversely affect fear extinction learning central [...] Read more.
Prolonged Exposure (PE) is an effective evidence-based psychotherapy for posttraumatic stress disorder (PTSD); however, a small subset of veterans fails to achieve meaningful symptom reduction from PE. Given sleep’s role in memory consolidation, poor sleep quality may adversely affect fear extinction learning central to PE. Existing research on sleep and PE response often relies on single-item or global measures that miss nuanced sleep processes, assesses sleep as static (e.g., at baseline) rather than as a dynamic process, or focuses on concurrent rather than prospective associations. This study used a multidimensional measure of sleep quality to evaluate whether changes across several domains of sleep concurrently and prospectively predicted reduced PTSD symptoms. Sleep quality was assessed pre- and post-treatment and PTSD symptoms were measured pre- and post-treatment and at 3- and 6-month follow-ups. Changes in sleep domains were analyzed as predictors of concurrent and prospective PTSD symptoms. Improvements in overall sleep quality, subjective sleep quality, and daytime dysfunction were associated with improvements in PTSD symptom severity from pre- to post-treatment. Greater improvements in overall sleep quality and daytime dysfunction predicted lower PTSD severity at follow-up; however, greater reductions in daytime dysfunction predicted symptom increases across follow-up. Our findings highlight the importance of overall sleep quality in PE response and suggest that daytime dysfunction due to sleep problems may contribute to diminished long-term outcomes. Targeting these aspects of sleep may enhance treatment efficacy. Full article
(This article belongs to the Section Psychiatric, Emotional and Behavioral Disorders)
17 pages, 308 KB  
Article
A Study on the Influence Mechanism of Emotional Interaction and Consumer Digital Hoarding in Agricultural Live Social E-Commerce
by Zhikun Yue, Linling Zhong, Wang Zhang and Xungang Zheng
J. Theor. Appl. Electron. Commer. Res. 2025, 20(4), 331; https://doi.org/10.3390/jtaer20040331 - 1 Dec 2025
Viewed by 1198
Abstract
Consumer digital hoarding is becoming increasingly common in agricultural live social e-commerce, where the abundance of product information, seasonal promotions, and origin-based narratives make consumers more inclined to accumulate digital content such as product links, coupons, and live-stream screenshots. This phenomenon not only [...] Read more.
Consumer digital hoarding is becoming increasingly common in agricultural live social e-commerce, where the abundance of product information, seasonal promotions, and origin-based narratives make consumers more inclined to accumulate digital content such as product links, coupons, and live-stream screenshots. This phenomenon not only affects consumers’ digital mental health, consumption behavior, and decision-making ability, but also poses challenges to agricultural merchants and platforms in terms of customer conversion, precision marketing, and supply chain management. Drawing on the SOR model and integrating construal level theory, this paper constructs a research framework to analyze the key factors influencing consumers’ willingness to digitally hoard in the context of agricultural live social e-commerce. Based on a questionnaire survey of 322 consumers, and using the Ordered Probit (O-Probit) model, the empirical results show that emotional interaction significantly influences digital hoarding intention through the chain mediating effects of emotional attachment and fear of missing out (FOMO). Furthermore, social distance and immersion serve as boundary conditions in this mechanism. Our findings not only deepen the understanding of consumer digital hoarding behavior in agricultural live e-commerce, but also provide new insights for agricultural merchants and platforms to better design interaction strategies, balance consumers’ digital accumulation with actual purchasing conversion, and enhance the efficiency of agricultural product marketing. Full article
(This article belongs to the Topic Livestreaming and Influencer Marketing)
Show Figures

Figure 1

14 pages, 293 KB  
Article
Are FoMO, Experiential Avoidance, and Emotional Distress Related to Problematic Social Network Use in Young Adults?
by Isabel C. Salazar, Raquel Santamaría-Perales and Ana M. Cuevas-Toro
Healthcare 2025, 13(22), 2988; https://doi.org/10.3390/healthcare13222988 - 20 Nov 2025
Viewed by 1268
Abstract
Background/Objectives: Social networks have brought exciting possibilities for interacting with others in real time, anywhere in the world. However, problematic social network use (PSNU) causes distress and dysfunction in daily life. Young people may be vulnerable due to their high degree of [...] Read more.
Background/Objectives: Social networks have brought exciting possibilities for interacting with others in real time, anywhere in the world. However, problematic social network use (PSNU) causes distress and dysfunction in daily life. Young people may be vulnerable due to their high degree of digital connectivity and the particularities of psychosocial development. The primary aim of this study was to assess the presence of PSNU and its relationship with anxiety, depression, stress, fear of missing out (FoMO), and experiential avoidance in young people, while also examining gender differences. Methods: An online survey was conducted with a non-probabilistic sample of 219 young people between the ages of 18 and 25 (M = 20.50, SD = 2.42; 74.4% women), which included self-report measures of the aforementioned variables. Results: A total of 27.4% reported PSNU, but there were no differences by gender. PSNU was positively and significantly related to all the variables analyzed, with the highest correlations being with FoMO and experiential avoidance, especially in women. Regression analysis showed that the set of variables explains 17.2% of the variance in PSNU, but only FoMO contributed positively and significantly to PSNU in the overall sample and in women, but not in men. Conclusions: This is the first study to jointly compare the predictive power of key variables (anxiety, depression, stress, experiential avoidance, and FoMO) on PSNU in young adults. Additionally, we examined gender differences and utilized validated instruments. Our results show that only FoMO plays a relevant role in accounting for PSNU variance, although more so in women than in men. Also, the scores in experiential avoidance are significantly higher in women compared with men. These results support the idea that PSNU may serve as a strategy for avoiding distress, specifically FoMO, particularly in women. In terms of clinical implications, it would be highly interesting to analyze the ways and contexts in which social media could be used in a healthier manner and in alignment with personal values. Full article
18 pages, 293 KB  
Article
Patterns of Social Network Site Use Among University Students: A Latent Profile Analysis of Academic and Psychosocial Outcomes
by Nafsika Antoniadou
Adolescents 2025, 5(4), 64; https://doi.org/10.3390/adolescents5040064 - 31 Oct 2025
Cited by 1 | Viewed by 1500
Abstract
Social Networking Sites (SNSs) play a central role in university students’ social and academic lives by facilitating relationship maintenance, emotional support, and the exchange of information, especially for those studying away from home. However, it remains unclear how different patterns of SNS use [...] Read more.
Social Networking Sites (SNSs) play a central role in university students’ social and academic lives by facilitating relationship maintenance, emotional support, and the exchange of information, especially for those studying away from home. However, it remains unclear how different patterns of SNS use influence academic outcomes and psychosocial well-being. Grounded in social capital and self-determination theory, the present study adopted a person-centered approach using Latent Profile Analysis (LPA) to identify distinct profiles of SNS engagement, academic outcomes and well-being. A sample of 275 Greek undergraduate students completed anonymous self-report questionnaires [SNSs use intensity, bonding and bridging social capital, perceived social support via SNSs, fear of missing out (FoMO), phubbing, nomophobia (NoMo), academic outcomes and well-being]. LPA revealed four user profiles: (1) Low Use-Low Support (poorest well-being, moderate academic outcomes); (2) Active and Supported (high well-being and academic outcomes); (3) At-Risk Heavy Users (intermediate academic outcomes and moderate well-being, comparable to Profile 2) and (4) Low Use-High Support (highest well-being, poorest academic outcomes). These findings indicate that SNS engagement may be associated with both benefits and risks for students, depending on how and why they are used. Adopting a person-centered perspective allowed the identification of meaningful usage patterns, providing critical insights for developing targeted interventions to support student adjustment. Full article
Back to TopTop