Sign in to use this feature.

Years

Between: -

Subjects

remove_circle_outline
remove_circle_outline
remove_circle_outline
remove_circle_outline
remove_circle_outline
remove_circle_outline
remove_circle_outline
remove_circle_outline
remove_circle_outline

Journals

Article Types

Countries / Regions

Search Results (110)

Search Parameters:
Keywords = fatigue load spectrum

Order results
Result details
Results per page
Select all
Export citation of selected articles as:
28 pages, 4442 KB  
Article
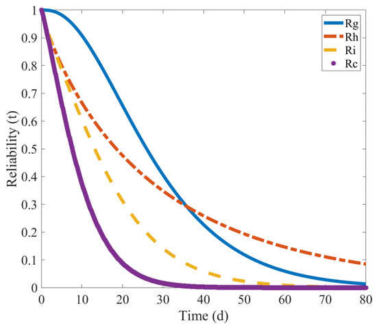
Competitive Reliability Analysis of Spiral Rollers in Thin Coal Seam Mining Machines
by Minghao Li, Xingze Wang, Dongsheng Wu and Lijuan Zhao
Symmetry 2025, 17(12), 2101; https://doi.org/10.3390/sym17122101 - 7 Dec 2025
Viewed by 151
Abstract
Thin-seam shearers operating in complex coal seams work under adverse conditions with poor visibility, making sensor installation difficult and signal sensing and collection challenging. As a result, identifying the cutting state becomes difficult, which significantly impacts the intelligent control of the shearer’s cutting [...] Read more.
Thin-seam shearers operating in complex coal seams work under adverse conditions with poor visibility, making sensor installation difficult and signal sensing and collection challenging. As a result, identifying the cutting state becomes difficult, which significantly impacts the intelligent control of the shearer’s cutting section. Additionally, the complex working conditions lead to low reliability and shorten the service life of the spiral drum. The spiral drum is a typical symmetrical structure, and its load exhibits both symmetry and nonlinearity. The load under different gangue-inclusion conditions is developed in MATLAB R2022a. The occurrence times and corresponding load-spectrum data of the spiral drum, both under natural wear and sudden impact conditions, are extracted. Analysis reveals that the maximum stress under natural wear conditions exceeds 300 MPa, while under sudden impact conditions it reaches over 600 MPa. Fatigue analysis is carried out with the help of the ANSYS Ncode 2022 R1 module to identify the weak positions of fatigue damage in the spiral drum structure. Reliability models for natural wear and sudden impact failures are established using the Gamma and Weibull distributions, respectively. Parameter estimation is performed, and competing failure reliability models are constructed under independent and correlated conditions of the two failure modes. This approach obtains the competing reliability curve of the spiral drum, providing data support and new ideas for its reliability design. Full article
Show Figures

Figure 1

20 pages, 3503 KB  
Article
Vibration Fatigue Assessment of UAV Wing Pylons Based on the PSD Method
by Lijun Sui, Youchao Sun and Haonan Sun
Drones 2025, 9(12), 838; https://doi.org/10.3390/drones9120838 - 4 Dec 2025
Viewed by 210
Abstract
(1) Background: The structural integrity of key components in unmanned aerial vehicle (UAV) mission systems is crucial for achieving performance goals. The installation environment of military and civilian UAV wing pylons is very complex, as they are subject to various complex vibration excitations. [...] Read more.
(1) Background: The structural integrity of key components in unmanned aerial vehicle (UAV) mission systems is crucial for achieving performance goals. The installation environment of military and civilian UAV wing pylons is very complex, as they are subject to various complex vibration excitations. Therefore, it is necessary to conduct vibration fatigue analysis on the wing pylons of UAVs to ensure structural integrity and safe operation. (2) Method: This study is based on the experience of vibration fatigue design for military and civilian aircraft, and flight test data of HH-100 UAV, a specific wing pylon for UAV, was taken as the research object, and the vibration evaluation modeling method was studied. A vibration fatigue assessment model for wing pylons was established, and relevant fatigue failure and strain data were collected through experimental data to validate the vibration fatigue analysis model. A fatigue analysis model was used to conduct fatigue analysis on the design details of the wing pylon structure under multi-source dynamic loads and to determine the structural vibration fatigue characteristics. (3) Result: Based on the finite element method and using the power spectral density (PSD) of the load spectrum, analyses and calculations were carried out to obtain the stress distribution of the connecting structure under vibration and impact loads. Based on this, the fatigue weaknesses of the structure have been clearly identified. Subsequently, dynamic fatigue analysis was conducted to calculate the fatigue life of the structure. Using Miner’s damage accumulation theory and considering the uncertainty of calculations or the sensitivity of results to geometric simplification and PSD spectra, the nominal fatigue life of the pylon structure was obtained through conversion. (4) Conclusions: Using a fatigue analysis model validated through experiments, a comprehensive damage accumulation evaluation was conducted on the fatigue life of the wing pylon under external multi-source dynamic loads, and the vibration fatigue life of the wing pylon was obtained, which meets the design requirements of UAVs. Full article
Show Figures

Figure 1

17 pages, 4913 KB  
Article
Investigation of Fatigue Load Spectrum Enhancement via Equivalent Plastic Zone
by Lindong Chai, Penghui Wang, Yifu Wang, Yihai He and Wei Zhang
Materials 2025, 18(21), 5026; https://doi.org/10.3390/ma18215026 - 4 Nov 2025
Viewed by 455
Abstract
Load spectrum enhancement is a pivotal accelerated fatigue testing methodology employed to substantially reduce test duration and associated costs. This technique operates by strategically elevating load amplitudes while ensuring the preservation of the original failure mechanism. In this study, a novel fatigue life [...] Read more.
Load spectrum enhancement is a pivotal accelerated fatigue testing methodology employed to substantially reduce test duration and associated costs. This technique operates by strategically elevating load amplitudes while ensuring the preservation of the original failure mechanism. In this study, a novel fatigue life prediction model for variable amplitude loading is developed by integrating the theories of Equivalent Initial Flaw Size (EIFS) and the Equivalent Plastic Zone (EPZ). This integrated approach explicitly accounts for both the small crack effect and load interaction effects, which are critical yet often oversimplified aspects of fatigue damage accumulation. The model is subsequently applied to quantitatively establish the relationship between the Load Enhancement Factor (LEF) and the test time or compression ratio. Finally, fatigue tests on typical 2A14 aluminum alloy structures under variable amplitude loading are conducted to validate the proposed model. The results demonstrate a significant life reduction with increasing LEF, achieving a remarkable test time reduction of over 50% at an LEF of 1.2. All experimental data fall within a scatter band of three, relative to the model prediction. Additionally, the predicted mean compression ratio exhibits approximate agreement with the experimental data, with errors within an acceptable range. This work provides a physically grounded and practically validated framework for implementing efficient and reliable load spectrum enhancement. Full article
(This article belongs to the Section Manufacturing Processes and Systems)
Show Figures

Figure 1

22 pages, 6779 KB  
Article
Unveiling the Responses’ Feature of Composites Subjected to Fatigue Loadings—Part 1: Theoretical and Experimental Fatigue Response Under the Strength-Residual Strength-Life Equal Rank Assumption (SRSLERA) and the Equivalent Residual Strength Assumption (ERSA)
by Alberto D’Amore and Luigi Grassia
J. Compos. Sci. 2025, 9(10), 528; https://doi.org/10.3390/jcs9100528 - 1 Oct 2025
Viewed by 887
Abstract
This paper discusses whether the principal response features of composites subjected to fatigue loadings, including residual strength and lifetime statistics under variable amplitude (VA) loadings, can be resolved based on constant amplitude (CA) fatigue life data. The approach is based on the strength-residual [...] Read more.
This paper discusses whether the principal response features of composites subjected to fatigue loadings, including residual strength and lifetime statistics under variable amplitude (VA) loadings, can be resolved based on constant amplitude (CA) fatigue life data. The approach is based on the strength-residual strength-life equal-rank assumption (SRSLERA), providing a statistical correspondence between the static strength, residual strength, and fatigue life distribution functions under CA loadings. Under VA loadings, the strength degradation progression and then the fatigue lifetime are calculated by dividing the loading spectrum into a sequence of CA block loadings of given extents (including one cycle), and assuming that the strength at the end of a generic block loading equals the strength at the start of the consecutive one, namely the equivalent residual strength assumption (ERSA). The consequences of SRSLERA and ERSA are first discussed by re-elaborating a series of uniaxial, statistically sound CA residual strength and fatigue life data obtained under different loading ratios, R, ranging from pure tension to mixed tension–compression to pure compression. It is shown that the static strength Weibull’s shape and scale parameters, as well as the fatigue formulation parameters recovered under pure compression or tension loadings, represent the fingerprint of composite materials subjected to fatigue and characterize their uniqueness. The residual strength statistics, fatigue probability density functions (PDFs), and constant life diagram (CLD) construction are theoretically reported. Then, based on ERSA, the statistical lifetimes under VA loadings and the cycle-by-cycle damage progressions of block repeated loadings are analyzed, and a residual strength-based damage rule is compared to Miner’s rule. Full article
(This article belongs to the Special Issue Characterization and Modelling of Composites, Volume III)
Show Figures

Figure 1

19 pages, 7767 KB  
Article
Compilation of Load Spectrum of Loader Working Device and Application in Fatigue Life Prediction
by Xiaohua Shi, Wenming Guo, Jiyang Wang, Gang Li and Hao Lu
Sensors 2025, 25(17), 5585; https://doi.org/10.3390/s25175585 - 7 Sep 2025
Cited by 1 | Viewed by 1243
Abstract
During the working process of the wheel loader, the repeated cycle of the shoveling and unloading process will produce an impact, so the loader is under a cyclic load for a long time, which leads to the frequent failure of its main parts. [...] Read more.
During the working process of the wheel loader, the repeated cycle of the shoveling and unloading process will produce an impact, so the loader is under a cyclic load for a long time, which leads to the frequent failure of its main parts. In this study, a new way of compiling the load spectrum of the loader’s working device and its application in fatigue life prediction is proposed. Through experimental data collection and preprocessing, the force of the cylinder block and hinge contact is corrected by mapping and inertia, which accurately reflects the actual force of the loader. The whole life cycle load spectrum is compiled by using the rainflow counting method and the extrapolation coefficient, and the test efficiency is optimized with the low-amplitude load omission method. By combining finite element analysis with material S-N curves using nCode DesignLife (version 11.1) and ANSYS Workbench frameworks (version 2024 R2), this research accurately predicts the fatigue life of the loader’s working unit and identifies key failure areas. The prediction results are consistent with the actual feedback data, and the accuracy of the method is verified. Full article
(This article belongs to the Section Fault Diagnosis & Sensors)
Show Figures

Figure 1

23 pages, 4196 KB  
Article
Load Analysis and Test Bench Load Spectrum Generation for Electric Drive Systems Based on Virtual Proving Ground Technology
by Xiangyu Wei, Xiaojie Sun, Chao Fang, Huiming Wang and Ze He
World Electr. Veh. J. 2025, 16(9), 481; https://doi.org/10.3390/wevj16090481 - 23 Aug 2025
Viewed by 716
Abstract
The reliability of the EDS (Electric Drive System) in electric vehicles is crucial to overall vehicle performance. This study addresses the challenge of acquiring high-fidelity internal load data in the early development phase due to the absence of prototypes, overcoming the limitations of [...] Read more.
The reliability of the EDS (Electric Drive System) in electric vehicles is crucial to overall vehicle performance. This study addresses the challenge of acquiring high-fidelity internal load data in the early development phase due to the absence of prototypes, overcoming the limitations of traditional road tests, which are costly, time-consuming, and unable to measure gear meshing forces. A method based on a VPG (Virtual Proving Ground) is proposed to acquire internal loads of a dual-motor EDS, analyze the impact of typical virtual fatigue durability road conditions on critical components, and generate load spectra for test bench experiments. Through point cloud data-based road modeling and rigid-flexible coupled simulation, dynamic loads are accurately extracted, with pseudo-damage contributions from eight intensified road conditions quantified using pseudo-damage calculations, and equivalent sinusoidal load spectra generated using the rainflow counting method and linear cumulative damage theory. Compared to the limitations of existing VPG methods that rely on simplified models, this study enhances the accuracy of internal load extraction, providing technical support for EDS durability testing. Building on existing research, it focuses on high-fidelity acquisition of EDS loads and load spectrum generation, improving applicability and addressing deficiencies in simulation accuracy. This study represents a novel application of VPG technology in electric drive system development, resolving the issue of insufficient early-stage load spectra. It provides data support for durability optimization and bench testing, with future validation planned using real vehicle data. Full article
(This article belongs to the Special Issue Electrical Motor Drives for Electric Vehicle)
Show Figures

Figure 1

27 pages, 13385 KB  
Article
In-Field Load Acquisitions on a Variable Chamber Round Baler Using Instrumented Hub Carriers and a Dynamometric Towing Pin
by Filippo Coppola, Andrea Ruffin and Giovanni Meneghetti
Appl. Sci. 2025, 15(15), 8579; https://doi.org/10.3390/app15158579 - 1 Aug 2025
Viewed by 552
Abstract
In this work, the load spectra acting in the vertical direction on the hub carriers and in the horizontal longitudinal direction on the drawbar of a trailed variable chamber round baler were evaluated. To this end, each hub carrier was instrumented with appropriately [...] Read more.
In this work, the load spectra acting in the vertical direction on the hub carriers and in the horizontal longitudinal direction on the drawbar of a trailed variable chamber round baler were evaluated. To this end, each hub carrier was instrumented with appropriately calibrated strain gauge bridges. Similarly, the baler was equipped with a dynamometric towing pin, instrumented with strain gauge sensors and calibrated in the laboratory, which replaced the original pin connecting the baler and the tractor during the in-field load acquisitions. In both cases, the calibration tests returned the relationship between applied forces and output signals of the strain gauge bridges. Multiple in-field load acquisitions were carried out under typical maneuvers and operating conditions. The synchronous acquisition of a video via an onboard camera and Global Positioning System (GPS) signal allowed to observe the behaviour of the baler in correspondence of particular trends of the vertical and horizontal loads and to point out the most demanding maneuver in view of the fatigue resistance of the baler. Finally, through the application of a rainflow cycle counting algorithm according to ASTM E1049-85, the load spectrum for each maneuver was derived. Full article
(This article belongs to the Section Mechanical Engineering)
Show Figures

Figure 1

16 pages, 3251 KB  
Article
Vibration Fatigue Characteristics of a High-Speed Train Bogie and Traction Motor Based on Field Measurement and Spectrum Synthesis
by Lirong Guo, Guoshun Li, Can Chen, Yichao Zhang, Hongwei Zhang and Dao Gong
Machines 2025, 13(7), 613; https://doi.org/10.3390/machines13070613 - 16 Jul 2025
Cited by 2 | Viewed by 883
Abstract
In this study, the fatigue behavior in high-speed train bogie frames and mounted traction motors was investigated through dynamic stress measurements and vibration analysis. A spectrum synthesis method was developed to integrate multipoint random vibrations from the bogie frame into a unified excitation [...] Read more.
In this study, the fatigue behavior in high-speed train bogie frames and mounted traction motors was investigated through dynamic stress measurements and vibration analysis. A spectrum synthesis method was developed to integrate multipoint random vibrations from the bogie frame into a unified excitation spectrum for motor fatigue assessment. The results demonstrate that fatigue damage in the bogie frame progresses linearly with increasing speed, with critical stress concentrations being identified at the motor base weld seams (41.4 MPa equivalent stress at 400 km/h). Traction motor vibration spectra were found to deviate substantially from IEC 61373 standards, leading to higher fatigue damage that follows an exponential growth pattern relative to speed increases. The proposed methodology provides direct experimental validation of component-specific fatigue mechanisms under operational loading conditions. Full article
(This article belongs to the Special Issue Research and Application of Rail Vehicle Technology)
Show Figures

Figure 1

14 pages, 2272 KB  
Article
Fatigue Life Prediction of Five MW Wind Turbine Blade Based on Long-Term Wind Speed Simulation
by Rui Ding and Li Cao
Processes 2025, 13(7), 1951; https://doi.org/10.3390/pr13071951 - 20 Jun 2025
Viewed by 1101
Abstract
This paper studies the load spectrum and fatigue life estimation method of large wind turbine blades. A method based on the wind speed spectrum and stress response at each wind speed is proposed to calculate the response spectrum of the dangerous part of [...] Read more.
This paper studies the load spectrum and fatigue life estimation method of large wind turbine blades. A method based on the wind speed spectrum and stress response at each wind speed is proposed to calculate the response spectrum of the dangerous part of the blade. The response of the blade at each wind speed is obtained by finite element analysis. Considering the limited wind speed data, it is not enough to cover the whole situation of blade life experience, which will bring great discreteness to the blade fatigue life estimation method proposed in this paper. In this paper, the Markov chain Monte Carlo method is used to predict enough wind speed data to reduce the discreteness of life estimation. Because the traditional linear fatigue damage accumulation theory fails to consider the impact of loads below the fatigue limit on fatigue damage, this paper uses a fatigue damage theory based on fuzzy theory, introduces appropriate membership functions, and fully considers the impact of loads below the fatigue limit on fatigue damage. The calculation results are more in line with the actual situation. Full article
Show Figures

Figure 1

30 pages, 17040 KB  
Article
Task-Oriented Structural Health Monitoring of Dynamically Loaded Components by Means of SLDV-Based Full-Field Mobilities and Fatigue Spectral Methods
by Alessandro Zanarini
Appl. Sci. 2025, 15(9), 4997; https://doi.org/10.3390/app15094997 - 30 Apr 2025
Cited by 1 | Viewed by 718
Abstract
Expected lives of mechanical parts and structures depend upon the environmental conditions, their dynamic behaviours and the task-oriented spectra of different loadings. This paper exploits contactless full-field mobilities, estimated by Scanner Laser Doppler Vibrometry (SLDV), in the real manufacturing, assembling and loading [...] Read more.
Expected lives of mechanical parts and structures depend upon the environmental conditions, their dynamic behaviours and the task-oriented spectra of different loadings. This paper exploits contactless full-field mobilities, estimated by Scanner Laser Doppler Vibrometry (SLDV), in the real manufacturing, assembling and loading conditions of the thin plate tested, whose structural dynamics can be described in broad frequency bands, with no distorting inertia of sensors and no numerical models. The paper derives the mobilities into full-field strain Frequency Response Functions (FRFs), which map, by selecting the proper complex-valued broad frequency band excitation spectrum, the surface strains. From the latter, by means of the constitutive model, dynamic stress distributions are computed, to be exploited in fatigue spectral methods to map the expected life of the component, according to the selected tasks’ spectra and the excitation locations. The results of this experiment-based approach are thoroughly commented in sight of non-destructive-testing, damage and failure prognosis, Structural Health Monitoring, manufacturing and maintenance actions. Full article
Show Figures

Figure 1

26 pages, 9513 KB  
Article
Dynamic Response of Beams Under Random Loads
by Mario Rosario Chiarelli
Mathematics 2025, 13(8), 1322; https://doi.org/10.3390/math13081322 - 17 Apr 2025
Cited by 1 | Viewed by 1401
Abstract
In engineering, the study of the dynamic response of structures subjected to non-deterministically variable loads is particularly important, especially when considering the damage that such loads can cause due to fatigue phenomena. This is the case, for example, of the vibrations that a [...] Read more.
In engineering, the study of the dynamic response of structures subjected to non-deterministically variable loads is particularly important, especially when considering the damage that such loads can cause due to fatigue phenomena. This is the case, for example, of the vibrations that a satellite must withstand during the launch phase. In the preliminary design phases, it is very useful to have semi-analytical calculation methodologies that are sufficiently reliable but, at the same time, simple. In the technical literature, there are numerous publications that deal with the study of the random dynamic response of beam models. In general, the presented studies are rather complex, and the dynamic solutions are often obtained in the time domain. The case of a linear elastic uniform cantilever beam model is considered here, for which the analytical expressions of the transfer functions for acceleration, displacement, bending moment, and bending stress are calculated, taking as input the acceleration assigned to the root section or an external lateral load. Knowing the spectral density of the input loads, the spectral densities of all the above-mentioned variables are calculated along the beam axis, assuming stationary and ergodic random processes. Using the spectral density of each output variable, the effective value (RMS) is obtained via integration, which allows for a preliminary estimate of the severity of the working conditions of the beam. The spectral density of the responses also allows us to quickly highlight the contribution of each natural vibration mode as the spectrum of the load varies. The results were obtained using simple spreadsheets available to the reader. Full article
(This article belongs to the Special Issue Numerical Analysis and Finite Element Method with Applications)
Show Figures

Figure 1

22 pages, 9685 KB  
Article
Fatigue Damage Assessment of a Metro Vehicle Bogie Frame Based on Measured Field Load
by Yangmin Wu and Zunsong Ren
Machines 2025, 13(4), 306; https://doi.org/10.3390/machines13040306 - 9 Apr 2025
Cited by 4 | Viewed by 1115
Abstract
As the operating conditions of metro vehicles become more complex, the fatigue damage of metro bogie frames under actual operating conditions becomes increasingly difficult to evaluate realistically. After a period of operation of metro trains, the load excitation on the frame and its [...] Read more.
As the operating conditions of metro vehicles become more complex, the fatigue damage of metro bogie frames under actual operating conditions becomes increasingly difficult to evaluate realistically. After a period of operation of metro trains, the load excitation on the frame and its vibrations become more intense, which causes elastic resonance and leads to fatigue damage. Therefore, it is of high importance to establish test load conditions that match the actual operating environment to conduct fatigue reliability research on frames. To address this problem, in this study, we developed a high-precision force measurement frame and performed a long-term field test. The load optimization factor was used to quantify the load amplitude amplification near the modal frequency caused by the frame elastic resonance. The real load conditions and damage conditions of the fatigued weak position were obtained. Additionally, the square of the difference between the damage calculated via the load spectrum and the measured damage was used as the objective function; the calibrated test load spectrum fully covered the fatigued weak position damage as the constraint condition. The load spectrum calibration coefficient was obtained via multi-objective optimization through a genetic algorithm. The results showed that the damage calculated using the calibrated load agreed well with the real damage, and the ratio of the equivalent stress amplitude between the two was in the range of 1–2. The calibrated test load spectrum obtained in this study can be used for the structural optimization and fatigue reliability design of the later frame. The findings reported here can also be applied to other dynamic systems where fatigue failure is a critical issue. Full article
(This article belongs to the Section Vehicle Engineering)
Show Figures

Figure 1

14 pages, 4949 KB  
Article
Research on Vehicle Fatigue Load Spectrum of Highway Bridges Based on Weigh-in-Motion Data
by Ruisheng Feng, Guilin Xie, Youjia Zhang, Hu Kong, Chao Wu and Haiming Liu
Buildings 2025, 15(5), 675; https://doi.org/10.3390/buildings15050675 - 21 Feb 2025
Cited by 2 | Viewed by 1203
Abstract
Establishing an accurate vehicle fatigue load spectrum is a critical prerequisite for fatigue life analysis and design of highway bridges. However, the time-varying and regional characteristics of vehicle loads pose significant challenges to achieving this goal. This study focuses on vehicle data collected [...] Read more.
Establishing an accurate vehicle fatigue load spectrum is a critical prerequisite for fatigue life analysis and design of highway bridges. However, the time-varying and regional characteristics of vehicle loads pose significant challenges to achieving this goal. This study focuses on vehicle data collected by a weigh-in-motion system installed on a highway bridge in Chongqing, China. The statistical characteristics of vehicle-load-related parameters are analyzed, and the actual vehicle fatigue load spectrum for this section of the road is established. Specifically, vehicles are first categorized based on axle count characteristics. Then, statistical analyses are conducted on key parameters such as vehicle weight, headway time, and axle load for each vehicle type. Finally, the actual vehicle fatigue load spectrum is developed based on Miner’s linear damage rule and the equivalent fatigue damage principle, and the contributions of different vehicle types to fatigue damage are investigated. The results show that the weight distributions of different vehicle types follow a Gaussian mixture distribution, while the headway time distribution for each lane follows a log-normal distribution. A linear approximate relationship was observed between the axle loads of different vehicle types and their respective total weights. Although two-axle trucks exhibited higher frequencies, six-axle trucks contributed the most to structural fatigue damage, accounting for 53.81%. Therefore, six-axle trucks can be regarded as the standard fatigue vehicle model for this section of the road. These findings provide valuable insights for fatigue design and fatigue life assessment of highway bridges under similar vehicle loading conditions. Full article
(This article belongs to the Special Issue Engineering Mathematics in Structural Control and Monitoring)
Show Figures

Figure 1

19 pages, 5845 KB  
Article
Fatigue Analysis for Shaft of Inland River Ship Under Ice Load
by Kai Yang and Guoqing Feng
J. Mar. Sci. Eng. 2025, 13(1), 131; https://doi.org/10.3390/jmse13010131 - 13 Jan 2025
Viewed by 936
Abstract
Inland river ships navigating in an ice area cannot avoid contact between the propeller and ice block. In addition to ensuring the safety of propeller blades, the fatigue strength of the propulsion shaft system under ice load excitation must also be considered. This [...] Read more.
Inland river ships navigating in an ice area cannot avoid contact between the propeller and ice block. In addition to ensuring the safety of propeller blades, the fatigue strength of the propulsion shaft system under ice load excitation must also be considered. This paper first studies how to calculate the natural frequency of free torsional vibration of the system, then uses Newmark integral programing to calculate the maximum torsional stress of shaft system under ice load at resonance speed. Low cycle stress and high cycle stress are studied according to fatigue analysis theory. The method of determining S–N curve and ice load stress spectrum is given and the cumulative damage ratio is calculated based on Palmgren–Miner linear cumulative damage theory. Finally, taking a real inland river vessel propulsion shaft system as an example, the fatigue strength of the shaft system under different working conditions of ice load excitation is studied. Therefore, this study has practical significance and engineering application value in conducting fatigue research on the propulsion shaft system of an inland waterway vessel sailing in an ice area. Full article
(This article belongs to the Section Ocean Engineering)
Show Figures

Figure 1

23 pages, 10747 KB  
Article
Numerical Prediction of Fatigue Life for Landing Gear Considering the Shock Absorber Travel
by Haihong Tang, Panglun Liu, Jianbin Ding, Jinsong Cheng, Yiyao Jiang and Bingyan Jiang
Aerospace 2025, 12(1), 42; https://doi.org/10.3390/aerospace12010042 - 11 Jan 2025
Cited by 3 | Viewed by 3164
Abstract
Due to the complexity of the landing gear’s (LG) structural integrity and its loads under various static or dynamic working conditions, the fatigue life assessment for LG is a highly challenging task. On the basis of the whole geometric model of a large [...] Read more.
Due to the complexity of the landing gear’s (LG) structural integrity and its loads under various static or dynamic working conditions, the fatigue life assessment for LG is a highly challenging task. On the basis of the whole geometric model of a large passenger aircraft’s main landing gear (MLG), the quasi-static finite element model (FEM) of the whole MLG is established, and the high-cycle fatigue issue of the Main Fitting (MF) is studied by considering the variation in shock absorber travel (SAT). Firstly, the ground loads under actual fatigue conditions are equivalently converted into the forces acting on the center of the left and right axles of the MLG, and based on these spatial force decompositions, the magnitude and direction of the load for 12 different basic unit load cases (ULC) are obtained. That is, the stress of the MLG under actual fatigue conditions can be obtained by superimposing these ULCs. Then, considering that the SAT of the MLG varies under different fatigue conditions, and to reduce the number of finite element (FE) simulations, this article simplifies all the SAT experienced by the MLG into seven specific values, so as to establish seven quasi-static FEMs of the MLG with the specified stroke of the shock absorber. In this way, the fatigue stress of the MLG with any actual SAT can be obtained by interpolating the stress components of the seven FEMs. Only 84 FE simulations are needed to efficiently obtain the fatigue stress spectra from the ground load spectra. Finally, according to the material S-N curve and Miner’s damage accumulation criterion, evaluate the fatigue life of the Main Fitting. The results of the stress component interpolation and superposition method show that at least five different SATs of the whole MLG’s FEM are needed to effectively convert the fatigue loads into a stress spectrum. The fatigue life prediction results indicate that the minimum lifespan of the MF is 53164 landings, which means that the fatigue life meets the requirement design. Full article
(This article belongs to the Special Issue Fatigue Damage and Fracture Analysis of Aerospace Metal Materials)
Show Figures

Figure 1

Back to TopTop