Sign in to use this feature.

Years

Between: -

Subjects

remove_circle_outline
remove_circle_outline
remove_circle_outline
remove_circle_outline
remove_circle_outline
remove_circle_outline
remove_circle_outline
remove_circle_outline
remove_circle_outline

Journals

remove_circle_outline
remove_circle_outline
remove_circle_outline
remove_circle_outline
remove_circle_outline
remove_circle_outline
remove_circle_outline
remove_circle_outline
remove_circle_outline
remove_circle_outline
remove_circle_outline

Article Types

Countries / Regions

remove_circle_outline
remove_circle_outline
remove_circle_outline
remove_circle_outline
remove_circle_outline
remove_circle_outline
remove_circle_outline

Search Results (1,834)

Search Parameters:
Keywords = fabrics/textiles

Order results
Result details
Results per page
Select all
Export citation of selected articles as:
7 pages, 1546 KB  
Proceeding Paper
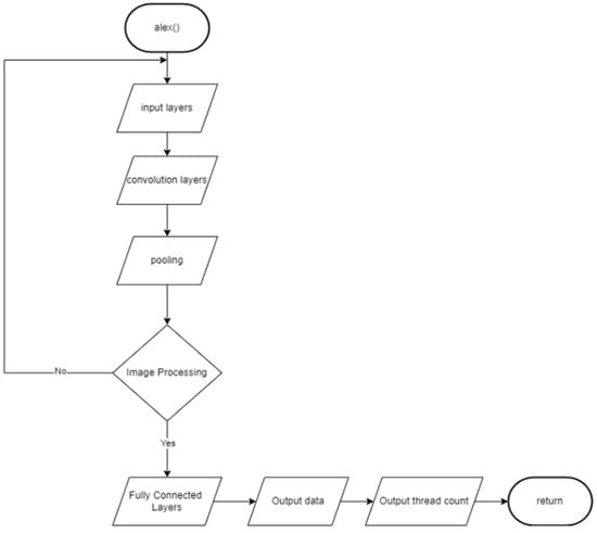
Thread Counter Using Alex Krizhevsky Convolutional Neural Network for Philippine Indigenous Textiles
by Cyris Ken M. Alipio, Paolo B. Sarmiento and Jocelyn F. Villaverde
Eng. Proc. 2026, 134(1), 84; https://doi.org/10.3390/engproc2026134084 - 27 Apr 2026
Abstract
Thread counting is used to assess the quality and cultural significance of Philippine indigenous textiles such as Kalinga and Piña. We developed a portable system that automates the process using a Raspberry Pi 4 and the Alex Krizhevsky Convolutional Neural Network. The system [...] Read more.
Thread counting is used to assess the quality and cultural significance of Philippine indigenous textiles such as Kalinga and Piña. We developed a portable system that automates the process using a Raspberry Pi 4 and the Alex Krizhevsky Convolutional Neural Network. The system processes textile images, employing AlexNet to count warp and weft threads, and displays results for real-time fabric assessment. Initial tests yielded an accuracy rate of ninety-six percent. By integrating AI and portability, this work provides a technical solution while contributing to the sustainability of cultural heritage. Full article
Show Figures

Figure 1

21 pages, 2048 KB  
Article
Exploratory Design-Space Mapping of Knitted Fabrics Based on Combined Structural, Comfort-Related, and Optical Parameters
by Radostina A. Angelova, Elena Borisova and Daniela Sofronova
Textiles 2026, 6(2), 51; https://doi.org/10.3390/textiles6020051 - 21 Apr 2026
Viewed by 138
Abstract
The study presents an exploratory design-space mapping approach for analysing knitted fabrics through the combined consideration of structural, comfort-related, and optical parameters. The methodology addresses the multi-parameter nature of knitted macrostructures, where functional behaviour emerges from the interaction of yarn composition, stitch architecture, [...] Read more.
The study presents an exploratory design-space mapping approach for analysing knitted fabrics through the combined consideration of structural, comfort-related, and optical parameters. The methodology addresses the multi-parameter nature of knitted macrostructures, where functional behaviour emerges from the interaction of yarn composition, stitch architecture, and structural configuration rather than from isolated descriptors. Twelve knitted samples differing in stitch type and yarn linear density, and incorporating photoluminescent and reflective yarns, were analysed. Fabric thickness and air permeability were selected as representative structural and comfort-related parameters, while optical response was characterised using a dimensionless reflectance ratio under multiple illumination conditions. All parameters were normalised to enable comparative representation within a unified design space. The resulting maps reveal visual clusters, structurally isolated cases, and illumination-dependent optical equivalence between structurally different configurations. The findings demonstrate that similar optical performance can be achieved through alternative structural solutions, depending on the illumination context. The proposed approach provides a qualitative, design-oriented framework that supports engineering decision-making without implying optimisation or ranking, while revealing alternative design pathways and context-dependent equivalence. Full article
15 pages, 1806 KB  
Article
Indigo: Textile Print Removal Using Aqueous-Based Solutions and Ozone Technology
by Catarina Rodrigues, Joana M. Gomes, Maria Santos, Helena Vilaça and Carla Joana Silva
Textiles 2026, 6(2), 50; https://doi.org/10.3390/textiles6020050 - 21 Apr 2026
Viewed by 101
Abstract
The textile and clothing industry exerts a significant environmental impact in the EU, contributing heavily to water, land, and resource depletion, with waste generation expected to rise sharply due to fast fashion trends. Accelerating circularity and closed-loop production is critical to reduce the [...] Read more.
The textile and clothing industry exerts a significant environmental impact in the EU, contributing heavily to water, land, and resource depletion, with waste generation expected to rise sharply due to fast fashion trends. Accelerating circularity and closed-loop production is critical to reduce the sector’s ecological footprint. This study investigates newer approaches for the removal of indigo prints from cotton (CO) and polyester (PES) textiles using aqueous-based solutions and/or ozone treatment. Aqueous alkaline solutions containing reducing agents and surfactants were evaluated, as well as dry and wet ozone treatments. The efficacy of colour removal was assessed via spectrophotometric analysis [colour strength (K/S) and colour difference (ΔE)] and the fabrics were tested for dimensional stability and tensile strength before and after treatment. Results reveal that surfactant-assisted aqueous treatments enable effective pigment removal and maintain textile properties, supporting subsequent reprinting for textile upcycling. Wet ozone treatment also promoted substantial decolourisation, particularly in cellulosic substrates. Although PES samples exhibited better mechanical resistance, they revealed limited pigment extraction upon ozone treatment. These findings demonstrate the potential of chemical treatments using aqueous-based solutions and surfactants for circular textile applications, facilitating pigment removal without compromising substrate integrity, and boosting the upcycling. Full article
22 pages, 2194 KB  
Systematic Review
Flexible Resistive Sensors for Wearable and Ergonomics Applications: A Systematic Review
by Mina Tabrizi, Ignacio Gil, Montserrat Corbalan and Raúl Fernández-García
Sensors 2026, 26(8), 2563; https://doi.org/10.3390/s26082563 - 21 Apr 2026
Viewed by 346
Abstract
Flexible resistive sensors are promising for wearable and ergonomic applications because they can be easily fabricated on textiles or flexible substrates and enable real-time monitoring of human movement and posture, especially in health monitoring systems. This review presents an overview of recent developments [...] Read more.
Flexible resistive sensors are promising for wearable and ergonomic applications because they can be easily fabricated on textiles or flexible substrates and enable real-time monitoring of human movement and posture, especially in health monitoring systems. This review presents an overview of recent developments in an interdisciplinary way and summarises advances in materials, fabrication methods, and ergonomic applications. A structured literature search was conducted across major databases, including only studies focused on resistive sensing. The selected works were analysed in terms of conductive materials, fabrication techniques (e.g., direct ink writing (DIW) and textile-based methods), and their integration into wearable systems. Flexible resistive sensors are widely used for monitoring joint motion, posture, and physiological signals in healthcare and industrial environments. However, several challenges remain, including limitations in sensitivity, signal stability, material durability, and the need for reliable calibration in real-world conditions. This review highlights current progress and existing limitations and outlines future research directions toward more robust and user-friendly wearable sensing solutions for ergonomic applications. Full article
(This article belongs to the Section Wearables)
Show Figures

Figure 1

15 pages, 2901 KB  
Article
Assessing the Frequency-Dependent Conductivity of Conductive Yarns
by Balaji Dontha and Asimina Kiourti
Sensors 2026, 26(8), 2554; https://doi.org/10.3390/s26082554 - 21 Apr 2026
Viewed by 209
Abstract
This study investigates the frequency-dependent electrical conductivity of electrically conductive threads (also known as e-threads), particularly focusing on their inherently lower conductivity than traditional conductors like copper. While efforts have been made to electrically characterize conductive threads in the past, most studies have [...] Read more.
This study investigates the frequency-dependent electrical conductivity of electrically conductive threads (also known as e-threads), particularly focusing on their inherently lower conductivity than traditional conductors like copper. While efforts have been made to electrically characterize conductive threads in the past, most studies have focused on DC or frequencies lower than 1 GHz. Recent works have evaluated attenuation up to 6 GHz, but they do not report bulk conductivity and lack validation in the context of antenna applications. In a major step forward, this study reports a systematic way of characterizing the surface conductivity of conductive yarns, for eight different thread types, from 10 MHz to 6 GHz. Different parameters such as insertion loss, attenuation, and conductivity are reported, determining the suitability of conductive yarns at specific frequencies. The study also reports the first frequency-dependent bulk conductivity of individual conductive threads. By measuring both surface and bulk conductivity, our work provides foundational data crucial for designing textile-based antennas and sensors. The practical relevance of the proposed approach is demonstrated through simulations and measurements of a broadband log-spiral antenna and a single-turn loop antenna. Overall, this research contributes valuable insights into the integration of e-textiles in smart fabric applications, paving the way for further innovations in this evolving field. Full article
(This article belongs to the Special Issue Recent Advances in Wearable and Flexible Antennas and Sensors)
Show Figures

Figure 1

17 pages, 3619 KB  
Article
Fabrication of Hollow Fiber Loose Nanofiltration Membrane via Metal-Organic Bonding and PA-PEI Dual Coating for Superior Dye/Salt Separation
by Mengmeng Jia, Mengchen Shi, Yi Wang and Xiaofeng Fang
Separations 2026, 13(4), 120; https://doi.org/10.3390/separations13040120 - 16 Apr 2026
Viewed by 287
Abstract
The efficient removal of dyes and separation from dissolved salts are crucial for the recovery of valuable resources from saline textile wastewater. In this study, hollow fiber membranes were fabricated using the non-solvent-induced phase separation (NIPS) method and then improved with a dual-coating [...] Read more.
The efficient removal of dyes and separation from dissolved salts are crucial for the recovery of valuable resources from saline textile wastewater. In this study, hollow fiber membranes were fabricated using the non-solvent-induced phase separation (NIPS) method and then improved with a dual-coating process to create effective nanofiltration (NF) membranes. First, hollow fiber substrates with Fe3+ were fabricated using NIPS. Subsequently, the inner surface of the membrane was coated with phytic acid (PA) and polyethyleneimine (PEI), which increased the thickness of the separation layer and reduced the size of the surface pores, thereby improving the separation efficiency. The loose NF membrane exhibited superior water permeance (pure water permeability of 280 L·m−2·h−1·bar−1) and, with dye rejection rates consistently exceeding 95%, also remarkable dye/salt selectivity (with separation factors of CR/NaCl: 64.08, CR/Na2SO4: 21.21, CBB/NaCl: 14.75, and CBB/Na2SO4: 10.74). The flux recovery of the membrane was over 80% for humic acid, and the membrane exhibited favorable stability under acidic and alkaline conditions, confirming its excellent antifouling and stability performance. In conclusion, this study presents a straightforward and effective approach for fabricating hollow fiber loose NF membranes, underscoring their potential for treating hypersaline wastewater and resource recovery. Full article
(This article belongs to the Special Issue Membrane Separation Process for Water Treatment)
Show Figures

Graphical abstract

16 pages, 2134 KB  
Article
Microplastic Transport in Buckwheat Root-Inspired Microfluidic Structures: Microfluidic and Numerical Analysis
by Skaistė Dreskinienė, Monika Vilkienė, Gintarė Šidlauskaitė, Julija Pupeikė, Vykintė Trakšelytė, Paulius Vilkinis, Aistė Tilvikaitė and Justas Šereika
Plants 2026, 15(8), 1211; https://doi.org/10.3390/plants15081211 - 15 Apr 2026
Viewed by 524
Abstract
Microplastics released from synthetic textiles are increasingly recognized as an important source of environmental contamination and a potential pathway of their entry into soil–plant systems. This study quantified microfibre release from warp-knitted polyester fabric during domestic washing and investigated the migration behaviour of [...] Read more.
Microplastics released from synthetic textiles are increasingly recognized as an important source of environmental contamination and a potential pathway of their entry into soil–plant systems. This study quantified microfibre release from warp-knitted polyester fabric during domestic washing and investigated the migration behaviour of microplastics within root epidermis-like structures using a combined experimental and numerical approach. Microfibre emission was determined gravimetrically according to ISO 4484-1:2023. The average release per washing cycle was 0.6 ± 0.5 g of microfibres per kilogram of polyester textile. Raman spectroscopy and differential scanning calorimetry analysis confirmed that the released particles consisted of polyethylene terephthalate. Scanning electron microscopy of buckwheat (Fagopyrum esculentum) roots revealed a well-defined epidermal and cortical tissue organization, which served as a basis for designing simplified epidermis-inspired microchannel geometries. Numerical simulations and microfluidic experiments showed that microplastics predominantly follow streamline-oriented pathways under laminar flow conditions. However, particle accumulation can induce localized clogging within pore-like structures, modifying flow pathways and redirecting particle transport. These results indicate that root epidermal tissues may function as a partial filtration barrier that restricts the transport of larger microplastics while allowing smaller particles to migrate through outer root layers. Full article
Show Figures

Figure 1

22 pages, 18366 KB  
Article
Hybrid Carbonyl Iron/Iron Oxide Microfiber Textile Membranes with Magnetically Tunable Capacitance Under Compressive Loading
by Ioan Bica, Eugen Mircea Anitas, Octavian Madalin Bunoiu, Liviu Chirigiu and Gabriel Pascu
Micromachines 2026, 17(4), 478; https://doi.org/10.3390/mi17040478 - 15 Apr 2026
Viewed by 229
Abstract
Flexible textile membranes were prepared by impregnating woven cotton fabrics with silicone oil (SO)-based suspensions containing carbonyl iron (CI) microparticles and iron oxide microfibers (μFe). The microfibers were obtained by a microwave-assisted microplasma process and then co-dispersed with CI in SO. [...] Read more.
Flexible textile membranes were prepared by impregnating woven cotton fabrics with silicone oil (SO)-based suspensions containing carbonyl iron (CI) microparticles and iron oxide microfibers (μFe). The microfibers were obtained by a microwave-assisted microplasma process and then co-dispersed with CI in SO. In the final membranes, the CI content was kept constant at ΦCI=10 vol.%, whereas the microfiber fraction was 0, 10 and 20 vol.%. The resulting membranes were used as dielectric layers in planar capacitors and examined at 1 kHz under a static magnetic field of up to 150 mT and compressive pressure up to 10 kPa. In every composition, the capacitance rose with increasing magnetic flux density, but both the zero-field capacitance and the field-induced capacitance change became smaller as the microfiber content increased. A monotonic, nearly linear increase in capacitance was also observed under compression over the tested pressure range. Within a simplified parallel-plate and magnetic-stress analysis, the capacitance data were further used to estimate the apparent relative permittivity, together with capacitance-derived indicators of deformation and stiffness. These estimates suggest field-induced stiffening of the membranes and a higher apparent low-field stiffness at higher microfiber loading. The obtained hybrid CI/μFe-based textile membranes can serve as composition-tunable dielectric layers whose electrical response is influenced by both magnetic field and compressive loading, making them relevant for flexible capacitor-based elements. Full article
Show Figures

Figure 1

16 pages, 1597 KB  
Article
Tiny Machine Learning Implementation for a Textile-Integrated Breath Rate Sensor
by Kenneth Egwu, Rudolf Heer, Ferenc Ender and Georgios Kokkinis
Electronics 2026, 15(8), 1646; https://doi.org/10.3390/electronics15081646 - 15 Apr 2026
Viewed by 287
Abstract
Respiratory rate (RR) is a critical indicator of physiological status, yet unobtrusive and continuous RR monitoring remains challenging, particularly in wearable applications that require soft, lightweight, and low-power sensing systems. This paper presents an integrated approach that combines a textile-embedded embroidered strain-gauge sensor [...] Read more.
Respiratory rate (RR) is a critical indicator of physiological status, yet unobtrusive and continuous RR monitoring remains challenging, particularly in wearable applications that require soft, lightweight, and low-power sensing systems. This paper presents an integrated approach that combines a textile-embedded embroidered strain-gauge sensor with Tiny Machine Learning (TinyML) to enable real-time, on-device RR estimation. The sensing platform consists of a textile-integrated meander-pattern strain gauge and a fabric-mounted analog readout circuit, which together capture thoracic expansion during breathing. Two lightweight neural network models—a convolutional neural network (CNN) operating on raw respiratory waveforms and a dense neural network (DNN) operating on wavelet features—were developed and trained using a public strain-sensor dataset and a custom dataset collected with the textile system (TexHype dataset). Both models were optimized through 8-bit quantization and deployed to an STM32L4 microcontroller, where end-to-end on-device preprocessing, filtering, segmentation, normalization, and inference were performed. The CNN achieved the highest accuracy, with a mean absolute error (MAE) of 1.23 breaths per minute (BPM) on the TexHype dataset, but exhibited substantial inference latency (5.8–6.2 s) due to its computational complexity. In contrast, the wavelet-based DNN demonstrated lower accuracy (MAE 2.21 BPM) but achieved real-time performance with inference times of 18–96 ms, and a power overhead (ΔP=PactivePidle) of approximately 3.3 mW during inference. Cross-dataset testing revealed limited generalization between different strain-sensor platforms. The findings highlight key trade-offs between accuracy, latency, and energy efficiency, and illustrate the potential of combining stretchable electronics with embedded intelligence to enable next-generation wearable respiratory monitoring systems. Full article
(This article belongs to the Special Issue Innovation in AI-Based Wearable Devices)
Show Figures

Figure 1

24 pages, 17941 KB  
Article
Bio-Based Pigment Water-Based Inks for Piezoelectric Inkjet Printing
by Jéssica Antunes, Agata Nolasco, Beatriz Marques, Marisa Lopes, Philippe Sarra-Bournet, Augusta Silva, Helena Vilaça and Carla J. Silva
Colorants 2026, 5(2), 13; https://doi.org/10.3390/colorants5020013 - 13 Apr 2026
Viewed by 183
Abstract
The development of bio-based inks represents a promising strategy to reduce the environmental impact of digital printing technologies. This study investigates the formulation and performance of water-based inks incorporating two renewable pigments: a fermentation-derived indigo pigment and a plant-extracted yellow pigment. Special attention [...] Read more.
The development of bio-based inks represents a promising strategy to reduce the environmental impact of digital printing technologies. This study investigates the formulation and performance of water-based inks incorporating two renewable pigments: a fermentation-derived indigo pigment and a plant-extracted yellow pigment. Special attention was given to dispersion optimization of the poorly water-soluble indigo pigment. Extended mechanical dispersion (115 h in a ball mill) proved critical to achieve colloidal stability, enabling the preparation of inks that met standard rheological and physicochemical criteria for inkjet printing with piezoelectric printheads. Both inks were applied on a variety of substrates, including cotton, polyester, leather, and kraft paper, pre-treated, in the case of the textiles, with either a cationic biopolymer or a synthetic polyurethane-based binder. Colorimetric evaluation confirmed effective deposition and uniformity, with the indigo ink producing deep blue hues and superior overall fastness than the yellow ink, particularly in washing and rubbing tests. The yellow pigment ink showed good stability but once applied to the fabric, the resulting print exhibited poor fastness, particularly against light exposure, indicating limited durability of the coloration on the textile. Shelf-life analysis of the indigo ink revealed a decline in viscosity and surface tension over time, though the colour and particle size remained stable, particularly under room temperature conditions. These findings confirm the potential of fermentation-derived indigo as a robust bio-based alternative to synthetic dyes and its superior performance in relation to other nature extracted pigments, which, although facilitating ink preparation due to their higher water solubility, result in lower-fastness prints. Full article
22 pages, 8129 KB  
Article
High-Performance Flexible Nanocomposite Networks Based on Grafted Chitosan–PANI for Flexible Electronics
by Haythem Nafati, Yousra Litaiem, Idoumou Bouya Ahmed, Karim Choubani, Barbara Ballarin, Mohammed A. Almeshaal, Mohamed Ben Rabha and Wissem Dimassi
Crystals 2026, 16(4), 255; https://doi.org/10.3390/cryst16040255 - 11 Apr 2026
Viewed by 416
Abstract
In the pursuit of sustainable and flexible electronics, polymer-based conductive films offer a promising solution due to their biodegradability, mechanical flexibility, and cost-effective fabrication. This study presents the development of a highly conductive and flexible nanocomposite material based on polyaniline-grafted chitosan (PANI-g-Chs) and [...] Read more.
In the pursuit of sustainable and flexible electronics, polymer-based conductive films offer a promising solution due to their biodegradability, mechanical flexibility, and cost-effective fabrication. This study presents the development of a highly conductive and flexible nanocomposite material based on polyaniline-grafted chitosan (PANI-g-Chs) and Vinavil (Vi, a vinyl glue specifically designed for enhancing the sealability of textiles and paper), serving as a matrix for applications in flexible electronics. The PANI-g-Chs nanocomposite was synthesized via in situ oxidative polymerization, where chitosan nanoparticles (Chs) served as a stabilizing template to prevent PANI aggregation, reducing the particle size from 1700 nm (pristine PANI) to 180 nm (PANI-g-Chs). The resulting composite exhibited exceptional electrical conductivity (77.79 S/m at 25 wt% PANI-g-Chs). Hall effect measurements showed that the carrier mobility increased up to 1162.7 cm2/V·s and the carrier density rose to 6.5.1017 cm−3, confirming efficient charge transport and network formation. Mechanical analysis revealed a 300% increase in the storage modulus for PANI-g-Chs, and thermal studies confirmed stability up to 300 °C. Optical characterization showed a reduced bandgap (3.6 eV) and extended π-conjugation, which are critical for optoelectronic applications. Application tests demonstrated stable conductivity under mechanical deformation, highlighting the material’s potential for use in flexible electronics, sensors, and sustainable conductive coatings. This work offers a viable alternative to conventional conductive polymers. Full article
(This article belongs to the Section Organic Crystalline Materials)
Show Figures

Figure 1

23 pages, 7710 KB  
Article
Washability and Electrical Performance Evaluation of Jacquard Conductive Knitted Fabrics Based on Fuzzy Comprehensive Assessment
by Su Liu, Wei Wang, Hui Yang and Jun Wu
Polymers 2026, 18(8), 934; https://doi.org/10.3390/polym18080934 - 10 Apr 2026
Viewed by 430
Abstract
This study presents a systematic evaluation of 2-layer conductive Jacquard knitted fabrics with a birdseye backing designed for wearable electronic applications. Three sets of samples with 9 different proportions of conductive yarn (27 samples) are designed on a computerized flat-knitting machine, and three [...] Read more.
This study presents a systematic evaluation of 2-layer conductive Jacquard knitted fabrics with a birdseye backing designed for wearable electronic applications. Three sets of samples with 9 different proportions of conductive yarn (27 samples) are designed on a computerized flat-knitting machine, and three indicators (conductive yarn usage ratio, resistance change ratio after washing, and temperature variation) are examined. The 2-layer Jacquard structure enables conductive yarns to form loops on both the technical face and back, thus producing continuous and interlocked conductive pathways. The experimental results show that the proportions of pattern dots for the conductive yarns determine the amount of conductive yarn used in a 2-layer Jacquard structure with the same technical parameters. For the samples with 10–90% pattern dots, the conductive yarn consumption ratio ranges from 34.80% to 65.18%. After 10 washes, resistance change ratio ranges from 27.66~55.54%, which show a moderate electrical stability. After 10 washes, the heating temperature increases by 15.6 to 19.67 °C, which show good thermal properties. Finally, a fuzzy logic evaluation is conducted with objective indicator weights. The findings provide quantitative evidence for the material–structure integration of conductive knitted textiles and support their potential for applications in next-to-skin smart garments. Full article
(This article belongs to the Section Polymer Analysis and Characterization)
Show Figures

Figure 1

28 pages, 10594 KB  
Article
Structure–Property Relationships in Periodate Oxidized Cotton Fabrics: Role of Textile Pretreatments
by Romeo Pruneanu, Melinda Pruneanu, Stelian Sergiu Maier, Vasilica Popescu, Vasilica Maier, Viorica Vasilache, Daniel Timpu and Diana Elena Ciolacu
Textiles 2026, 6(2), 45; https://doi.org/10.3390/textiles6020045 - 9 Apr 2026
Viewed by 334
Abstract
This study investigates the influence of conventional textile pretreatment and periodate oxidation parameters on the structural modifications and functional properties of woven cotton fabrics. Unlike most studies focused on cellulose pulps or isolated textile fibers, the present work examines how the initial structural [...] Read more.
This study investigates the influence of conventional textile pretreatment and periodate oxidation parameters on the structural modifications and functional properties of woven cotton fabrics. Unlike most studies focused on cellulose pulps or isolated textile fibers, the present work examines how the initial structural state of the textile substrate, determined by its pretreatment history, governs the oxidation pathways. Cotton fabrics were subjected to alkaline scouring (SC), hydrogen peroxide bleaching (BC), and combined scouring–bleaching (SBC), followed by sodium periodate oxidation under controlled conditions. Carbonyl species were quantified analytically and identified by ATR-FTIR spectroscopy, while structural changes were evaluated by X-ray diffraction (XRD). Mechanical properties were assessed using the normalized parameters (Fa/Fa0 and E/E0), hydrophilicity by water absorption capacity (WAC), and optical stability by the yellowness index (YI). The results demonstrated that the pretreatments influence the oxidant accessibility and the balance between carbonyl speciation. XRD analysis shows a moderate decrease in crystallinity, indicating partial preservation of the crystalline domains, whereas mechanical properties decrease significantly (35–65%), concomitant with a 25–45% reduction in WAC. These results suggest that the impairment in mechanical and hydrophilic properties is primarily governed by localized C2–C3 bond scission, secondary oxidative reactions, and supramolecular rearrangements, rather than by bulk crystalline loss. The oxidized SC series exhibits higher YI values associated with an increased free aldehyde content, while the BC and SBC fabrics show improved optical stability. Overall, these results demonstrate that pretreatment history governs periodate oxidation pathways and establishes clear structure–property relationship relevant for the controlled functionalization of woven cotton fabrics. Full article
Show Figures

Graphical abstract

37 pages, 11045 KB  
Review
Lattice Thermal Transport in Polymers: Atomistic Insights, Modeling Advances, and Design Perspectives
by Haoran Cui, Theodore Maranets, Yan Wang, Yifei Jin and Lei Cao
Crystals 2026, 16(4), 242; https://doi.org/10.3390/cryst16040242 - 3 Apr 2026
Viewed by 881
Abstract
Polymers are widely used in applications ranging from flexible electronics and thermal interface materials to structural composites and textile fabrics. Their inherently low κ, strongly governed by molecular structure and morphology, makes polymers a challenging yet scientifically rich class of materials for [...] Read more.
Polymers are widely used in applications ranging from flexible electronics and thermal interface materials to structural composites and textile fabrics. Their inherently low κ, strongly governed by molecular structure and morphology, makes polymers a challenging yet scientifically rich class of materials for thermal transport studies. Over the past two decades, modeling and simulation have played a central role in elucidating heat transport mechanisms in polymers and in guiding the rational design of polymer systems with enhanced or tunable thermal properties. This review provides a comprehensive overview of the theoretical frameworks and computational approaches used to model thermal transport in polymers. We discuss atomistic methods including density functional theory, molecular dynamics, and first-principles Boltzmann transport equation approaches, as well as emerging data-driven and machine learning-based techniques. Special attention is devoted to the effects of chain conformation, crystallinity, orientation, interchain coupling, interfaces, and nanocomposite architectures. Current challenges and future research directions are highlighted, with particular emphasis on multiscale modeling, method integration, and predictive materials design. Full article
(This article belongs to the Section Organic Crystalline Materials)
Show Figures

Figure 1

18 pages, 1843 KB  
Article
Integrating Biomimetic Reasoning Into Early-Stage Design Thinking for Sustainable Textile Development
by Nikitas Gerolimos, Kyriaki Kiskira, Emmanouela Sfyroera, Johannis Tsoumas, Vasileios Alevizos, Sofia Plakantonaki, Maria Foka and Georgios Priniotakis
Biomimetics 2026, 11(4), 238; https://doi.org/10.3390/biomimetics11040238 - 2 Apr 2026
Viewed by 444
Abstract
This study explores the potential of biomimetic reasoning to inform early-stage design thinking, with a focus on enhancing the consideration of material utilization and textile waste. While sustainability efforts within the field of textiles are often focused on recycling and end-of-life management strategies, [...] Read more.
This study explores the potential of biomimetic reasoning to inform early-stage design thinking, with a focus on enhancing the consideration of material utilization and textile waste. While sustainability efforts within the field of textiles are often focused on recycling and end-of-life management strategies, it is important to recognize that a substantial proportion of final waste-related outcomes are determined during the conceptual design stage and the initial prototyping iterations. This study investigates the potential of organizational principles derived from natural systems to inform the definition of problems, the generation of ideas, and early conceptual prototyping. This is achieved by the introduction of ecological constraints and material life-cycle awareness in conjunction with user-centered requirements. To address the conceptual gap between biological forms and manufacturing, biomimicry is approached as a mode of systemic reasoning, utilizing topological skeletonization as a tool for logic extraction rather than formal imitation, with emphasis placed on continuity, modularity, and adaptive organization. This computational proof-of-concept employs a Particle Swarm Optimization (PSO) framework, utilizing biological venation as a topological guide to demonstrate how distinct organizational logics influence pattern configuration while incorporating manufacturing-inspired constraints (such as path continuity and density) as optimization penalties. The findings are exploratory in nature and are confined to the computational domain; while the study utilizes proxy indicators to simulate potential textile behaviors, it acknowledges the lack of direct experimental validation of physical fabrication as a current limitation. By framing waste as an outcome of upstream design choices, this paper contributes a methodological perspective. This perspective places biomimetic design thinking as a reflective tool within sustainable and regenerative design practice. It also supports earlier engagement with ecological considerations in textile development. Full article
(This article belongs to the Special Issue Biologically-Inspired Product Development)
Show Figures

Figure 1

Back to TopTop