Sign in to use this feature.

Years

Between: -

Subjects

remove_circle_outline
remove_circle_outline
remove_circle_outline
remove_circle_outline
remove_circle_outline
remove_circle_outline
remove_circle_outline
remove_circle_outline
remove_circle_outline

Journals

Article Types

Countries / Regions

Search Results (124)

Search Parameters:
Keywords = evolvement of spatio-temporal pattern

Order results
Result details
Results per page
Select all
Export citation of selected articles as:
25 pages, 3715 KB  
Article
Digital Economy, Spatial Imbalance, and Coordinated Growth: Evidence from Urban Agglomerations in the Middle and Lower Reaches of the Yellow River Basin
by Yuan Li, Bin Xu, Yuxuan Wan, Yan Li and Hui Li
Sustainability 2025, 17(21), 9743; https://doi.org/10.3390/su17219743 - 31 Oct 2025
Viewed by 126
Abstract
Amid the rapid evolution of the digital economy reshaping global competitiveness, China has advanced regional coordination through the Digital China initiative and the “Data Elements ×” Three-Year Action Plan (2024–2026). To further integrate digital transformation with high-quality growth in the urban agglomerations of [...] Read more.
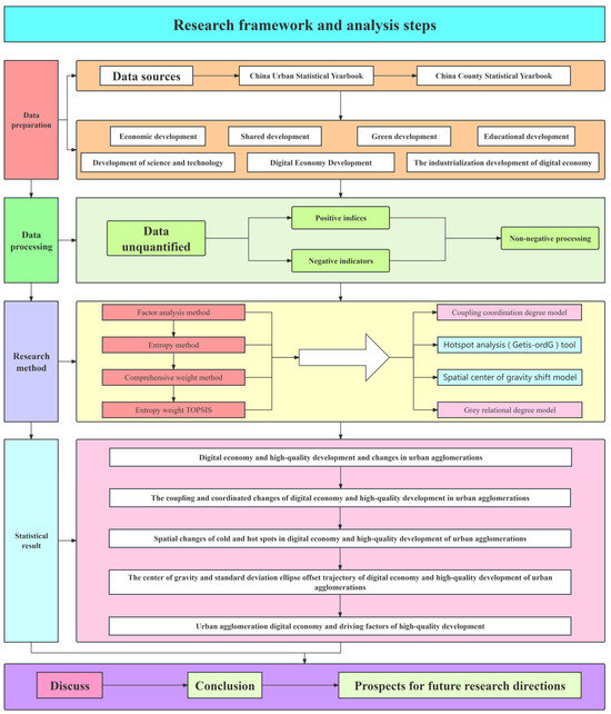
Amid the rapid evolution of the digital economy reshaping global competitiveness, China has advanced regional coordination through the Digital China initiative and the “Data Elements ×” Three-Year Action Plan (2024–2026). To further integrate digital transformation with high-quality growth in the urban agglomerations of the middle and lower Yellow River, this study aims to strengthen regional competitiveness, expand digital industries, foster new productivity, refine the development pathway, and safeguard balanced economic, social, and ecological progress. Taking the Yellow River urban clusters as the research object, a comprehensive assessment framework encompassing seven subsystems is established. By employing a mixed-weighting approach, entropy-based TOPSIS, hotspot analysis, coupling coordination models, spatial gravity shift techniques, and grey relational methods, this study investigates the spatiotemporal dynamics between the digital economy and high-quality development. The findings reveal that: (1) temporally, the coupling–coordination process evolves through three distinct phases—initial fluctuation and divergence (1990–2005), synergy consolidation (2005–2015), and high-level stabilization (2015–2022)—with the average coordination index rising from 0.21 to 0.41; (2) spatially, a persistent “core–periphery” structure emerges, while subsystem coupling consistently surpasses coordination levels, reflecting a pattern of “high coupling but insufficient coordination”; (3) hot–cold spot analysis identifies sharp east–west contrasts, with the gravity center shift and ellipse trajectory showing weaker directional stability but greater dispersion; and (4) grey correlation results indicate that key drivers have transitioned from economic scale and infrastructure inputs to green innovation performance and data resource allocation. Overall, this study interprets the empirical results in both temporal and spatial dimensions, offering insights for policymakers seeking to narrow the digital divide and advance sustainable, high-quality development in the Yellow River region. Full article
Show Figures

Figure 1

24 pages, 3446 KB  
Article
DAHG: A Dynamic Augmented Heterogeneous Graph Framework for Precipitation Forecasting with Incomplete Data
by Hailiang Tang, Hyunho Yang and Wenxiao Zhang
Information 2025, 16(11), 946; https://doi.org/10.3390/info16110946 - 30 Oct 2025
Viewed by 223
Abstract
Accurate and timely precipitation forecasting is critical for climate risk management, agriculture, and hydrological regulation. However, this task remains challenging due to the dynamic evolution of atmospheric systems, heterogeneous environmental factors, and frequent missing data in multi-source observations. To address these issues, we [...] Read more.
Accurate and timely precipitation forecasting is critical for climate risk management, agriculture, and hydrological regulation. However, this task remains challenging due to the dynamic evolution of atmospheric systems, heterogeneous environmental factors, and frequent missing data in multi-source observations. To address these issues, we propose DAHG, a novel long-term precipitation forecasting framework based on dynamic augmented heterogeneous graphs with reinforced graph generation, contrastive representation learning, and long short-term memory (LSTM) networks. Specifically, DAHG constructs a temporal heterogeneous graph to model the complex interactions among multiple meteorological variables (e.g., precipitation, humidity, wind) and remote sensing indicators (e.g., NDVI). The forecasting task is formulated as a dynamic spatiotemporal regression problem, where predicting future precipitation values corresponds to inferring attributes of target nodes in the evolving graph sequence. To handle missing data, we present a reinforced dynamic graph generation module that leverages reinforcement learning to complete incomplete graph sequences, enhancing the consistency of long-range forecasting. Additionally, a self-supervised contrastive learning strategy is employed to extract robust representations of multi-view graph snapshots (i.e., temporally adjacent frames and stochastically augmented graph views). Finally, DAHG integrates temporal dependency through long short-term memory (LSTM) networks to capture the evolving precipitation patterns and outputs future precipitation estimations. Experimental evaluations on multiple real-world meteorological datasets show that DAHG reduces MAE by 3% and improves R2 by 0.02 over state-of-the-art baselines (p < 0.01), confirming significant gains in accuracy and robustness, particularly in scenarios with partially missing observations (e.g., due to sensor outages or cloud-covered satellite readings). Full article
Show Figures

Graphical abstract

32 pages, 11840 KB  
Article
Long-Term Spatiotemporal Relationship of Urban–Rural Gradient Between Land Surface Temperature and Nighttime Light in Representative Cities Across China’s Climate Zones
by Juanzhu Liang, Wenfang Li, Yuke Zhou, Xueyang Han and Daqing Li
Remote Sens. 2025, 17(21), 3585; https://doi.org/10.3390/rs17213585 - 30 Oct 2025
Viewed by 279
Abstract
In the context of rapid urbanization, human activities have profoundly transformed urban thermal environments. However, most existing studies have focused on single cities or relatively uniform climatic contexts, and the long-term dynamics between land surface temperature (LST) and nighttime light (NTL) across urban–rural [...] Read more.
In the context of rapid urbanization, human activities have profoundly transformed urban thermal environments. However, most existing studies have focused on single cities or relatively uniform climatic contexts, and the long-term dynamics between land surface temperature (LST) and nighttime light (NTL) across urban–rural gradients in diverse climates remain insufficiently explored. This gap limits a systematic understanding of how human activities and thermal environments co-evolve under varying regional conditions. To address this gap, we selected ten representative cities spanning multiple climate zones in China. Using MODIS LST and NTL datasets from 2000 to 2020, we developed an urban–rural gradient analysis framework to systematically assess the spatiotemporal response patterns and coupling mechanisms between LST and NTL. Our findings reveal the following: (1) From 2000 to 2020, NTL exhibited a pronounced upward trend across all climate zones, most notably in the marginal tropical humid region, while LST changes were relatively moderate. (2) LST and NTL displayed power-law distributions along urban–rural transects, marked by steep declines in monocentric cities and gradual transitions in polycentric cities, with sharper thermal gradients in northern and inland areas and more gradual transitions in southern and coastal regions. (3) The long-term increase in NTL was most evident in suburban areas (0.94 nW/cm2/sr/a), surpassing that in urban cores (0.68 nW/cm2/sr/a) and rural zones (0.60 nW/cm2/sr/a), with inland cities (0.84 nW/cm2/sr/a) outpacing their coastal counterparts. Although LST changes were modest, suburban warming (0.16 ± 0.08 °C/a) was over twice that of urban and rural areas. Notably, the synergistic escalation of light and heat was most pronounced in tropical and subtropical cities. (4) Eastern coastal cities exhibited strongly synchronized rises in NTL and LST, whereas cities in the plateau, temperate semi-arid, and mid-temperate arid regions showed clear decoupling. Along urban–rural gradients, NTL–LST correlations generally weakened from urban centers to peripheries, yet coupling coordination peaked in fringe areas (mean = 0.63), underscoring pronounced spatial heterogeneity. This study advances our understanding of the spatiotemporal coupling of urban light and heat under varying climatic and urbanization contexts, offering critical insights into managing urban thermal environments. Full article
Show Figures

Figure 1

16 pages, 1629 KB  
Article
Planning Future EV Charging Infrastructure by Forecasting Spatio-Temporal Adoption Trends Across Heterogeneous User Segments
by Gheorghe-Daniel Voinea, Florin Gîrbacia, Mihai Duguleană and Cristian-Cezar Postelnicu
Information 2025, 16(11), 933; https://doi.org/10.3390/info16110933 - 26 Oct 2025
Viewed by 386
Abstract
The rapid transition to electric vehicles (EVs) requires a charging infrastructure that is both efficient and equitable. Conventional planning approaches, which often deploy chargers in proportion to current EV density, fail to account for the diverse characteristics of EV owners and the evolving [...] Read more.
The rapid transition to electric vehicles (EVs) requires a charging infrastructure that is both efficient and equitable. Conventional planning approaches, which often deploy chargers in proportion to current EV density, fail to account for the diverse characteristics of EV owners and the evolving patterns of adoption across different regions and time periods. This paper introduces an integrated, data-driven framework that addresses these limitations through three stages: segmentation of the EV market, spatio-temporal adoption forecasting for each segment, and optimizing charger placement through a constrained optimization model. The proposed optimization model incorporates equity constraints to ensure minimum service coverage for all user segments while maximizing overall utilization within a fixed budget. Methodologically, the paper contributes a transparent, reproducible framework that unifies user segmentation, geographically resolved adoption forecasting, and an equity-constrained MILP for charger placement. Applying this approach to a dataset of EV registrations in Washington State from 2010 to 2025 and extending it to projections through 2030 demonstrate important improvements in demand coverage. Overall coverage increases from 76.0% to 96.1% compared to a proportional-allocation baseline. More importantly, the proposed framework ensures a minimum of 70% coverage for all user segments. The presented approach is portable to other regions and budget scenarios. These findings show the potential for strategic, data-informed infrastructure planning that balances efficiency and equity, providing actionable insights for policymakers and network operators in the EV transition. Full article
Show Figures

Figure 1

39 pages, 12980 KB  
Article
Railway Architectural Heritage in Jilin Province: Spatiotemporal Distribution and Influencing Factors
by Rui Han and Zhenyu Wang
Sustainability 2025, 17(21), 9398; https://doi.org/10.3390/su17219398 - 22 Oct 2025
Viewed by 440
Abstract
The railway architectural heritage in Jilin Province, as a significant component of Northeast China’s modern railway network, demonstrates how construction techniques, cultural integration, and social transformation have evolved throughout different historical periods. In this study, we conducted a systematic survey of 474 railway [...] Read more.
The railway architectural heritage in Jilin Province, as a significant component of Northeast China’s modern railway network, demonstrates how construction techniques, cultural integration, and social transformation have evolved throughout different historical periods. In this study, we conducted a systematic survey of 474 railway heritage buildings along the province’s main line. In order to quantitatively classify the spatiotemporal distribution characteristics of the heritage sites, we used five key Geographic Information System (GIS) methods—kernel density estimation, nearest neighbour index, spatial autocorrelation, standard deviational ellipses, and mean centre analysis—along with information entropy, relative richness, and the Bray–Curtis dissimilarity index. We continued our binary logistic regression using four prerequisite parameters—location, structure, architecture, and function—which contribute to the prerequisite, fundamental, and driving factors of architectural heritage. We concluded that local culture shapes geopolitics, population migration triggers economic conservation, and design trends carry ideology. These three factors intertwine to influence architecture and spatial patterns. Compared with previous studies, this research fills the gap concerning the architectural characteristics of towns at various lower-and mid-level stations, as well as the construction activities during the affiliated land period. This study provides a systematic framework for analysing railway heritage corridors and supports their sustainable conservation and reuse. Full article
Show Figures

Figure 1

27 pages, 16565 KB  
Article
Multi-Scale Spatiotemporal Dynamics of Ecosystem Services and Detection of Their Driving Mechanisms in Southeast Coastal China
by Haoran Zhang, Xin Fu, Jin Huang, Zhenghe Xu and Yu Wu
Land 2025, 14(11), 2101; https://doi.org/10.3390/land14112101 - 22 Oct 2025
Viewed by 239
Abstract
Intensive human interference has severely disrupted the natural and ecological environments of coastal areas, threatening ecosystem services (ESs). Meanwhile, the relationships between ESs exhibit certain variations across different spatial scales. Therefore, identifying the scale effects of interrelationships among ESs and their underlying driving [...] Read more.
Intensive human interference has severely disrupted the natural and ecological environments of coastal areas, threatening ecosystem services (ESs). Meanwhile, the relationships between ESs exhibit certain variations across different spatial scales. Therefore, identifying the scale effects of interrelationships among ESs and their underlying driving mechanisms will better support scientific decision-making for the hierarchical and sustainable management of coastal ecosystems. Therefore, employing the Integrated Valuation of ESs and Tradeoffs (InVEST) model combined with GIS spatial visualization techniques, this investigation systematically examined the spatiotemporal distribution of four ESs across three scales (grid, county, and city) during 2000–2020. Complementary statistical approaches (Spearman’s correlation analysis and bivariate Moran’s I) were integrated to systematically quantify evolving ES trade-off/synergy patterns and reveal their spatial self-correlation characteristics. The geographical detector model (GeoDetector) was used to identify the main driving factors affecting ESs at different scales, and combined with bivariate Moran’s I to further visualize the spatial differentiation patterns of these key drivers. The results indicated that: (1) ESs (except for Water yield) generally increased from coastal regions to inland areas, and their spatial distribution tended to become more clustered as the scale increased. (2) Relationships between ESs became stronger at larger scales across all three study levels. These ESs connections showed stronger links at the middle scale (county). (3) Natural factors had the greatest impact on ESs than anthropogenic factors, with both demonstrating increased explanatory power as the scale enlarges. The interactions between factors of the same type generally yield stronger explanatory power than any single factor alone. (4) The spatial aggregation patterns of ESs with different driving factors varied significantly, while the spatial aggregation patterns of ESs with the same driving factor were highly similar across different spatial scales. These findings confirm that natural and social factors exhibit scale dependency and spatial heterogeneity, emphasizing the need for policies to be tailored to specific scales and adapted to local conditions. It provides a basis for future research on multi-scale and region-specific precision regulation of ecosystems. Full article
Show Figures

Figure 1

18 pages, 17672 KB  
Article
Event-Based Tracking of Spatiotemporally Contiguous PM2.5 Pollution Events in China
by Zhihua Zhu, Rongjian Li, Yiming Chen, Zhenlin Zhang, Yiying Guo, Bo Xiong and Yanhui Zheng
Atmosphere 2025, 16(10), 1182; https://doi.org/10.3390/atmos16101182 - 14 Oct 2025
Viewed by 315
Abstract
PM2.5 pollution events evolve continuously through spatiotemporal diffusion. However, their three-dimensional spatiotemporal variation characteristics are often overlooked, and the interactions among key characteristics (e.g., duration, maximum concentration) have not yet been systematically analyzed. This study established a three-dimensional (longitude, latitude, and time) [...] Read more.
PM2.5 pollution events evolve continuously through spatiotemporal diffusion. However, their three-dimensional spatiotemporal variation characteristics are often overlooked, and the interactions among key characteristics (e.g., duration, maximum concentration) have not yet been systematically analyzed. This study established a three-dimensional (longitude, latitude, and time) spatiotemporal framework for identifying contiguous PM2.5 pollution events based on the high-resolution ChinaHighAirPollutants (CHAP) dataset (1 km spatial and 1-day temporal resolution). The framework applied the meteorological event tracking algorithm (i.e., the Forward-in-Time method) to track PM2.5 pollution events. Based on this framework, we systematically tracked and characterized the spatiotemporal evolution of PM2.5 events across China from 2013 to 2021, quantified the relationships among key event characteristics, and tracked their transport pathways. The results show that: (1) The combination of the FiT algorithm and CHAP dataset enables effective tracking and identification of the three-dimensional spatiotemporal evolution of PM2.5 pollution events across China. (2) Event PM2.5 totals, average totals per event and pollution events exhibit a distinct right-inclined “T”-shaped pattern, with hotspots located in Xinjiang, the Beijing-Tianjin-Hebei (BTH) region, Shandong, and Henan, where annual event frequency exceeds 15. (3) Event PM2.5 totals show strong correlations with average duration per event and average maximum concentration per event, particularly in heavily polluted areas where the Pearson correlation coefficient is close to 1. (4) PM2.5 pollution events are mainly characterized by short durations of 1 day or 2–3 days, accounting for over 80% of occurrences. Long-duration events are mostly concentrated in areas with severe pollution problems, and their persistence is closely linked to spatial coverage, terrain barrier effects, and meteorological conditions. (5) PM2.5 pollution events consistently exhibit a west-to-east transport pattern. Short-duration events propagate slower across the inland northwest, whereas long-duration events show a pronounced increase in meridional transport speeds along the eastern coastal areas. This study elucidates the continuous spatiotemporal evolution and intrinsic drivers of PM2.5 pollution events, offering scientific insights to support air quality improvement and the development of targeted management strategies. Full article
(This article belongs to the Special Issue Air Pollution in China (4th Edition))
Show Figures

Graphical abstract

18 pages, 4155 KB  
Article
Spatial–Temporal Patterns of Methane Emissions from Livestock in Xinjiang During 2000–2020
by Qixiao Xu, Yumeng Li, Yongfa You, Lei Zhang, Haoyu Zhang, Zeyu Zhang, Yuanzhi Yao and Ye Huang
Sustainability 2025, 17(20), 9021; https://doi.org/10.3390/su17209021 - 11 Oct 2025
Viewed by 373
Abstract
Livestock represent a significant source of methane (CH4) emissions, particularly in pastoral regions. However, in Xinjiang—a pivotal pastoral region of China—the spatiotemporal patterns of livestock CH4 emissions remain poorly characterized, constraining regional mitigation actions. Here, a detailed CH4 emissions [...] Read more.
Livestock represent a significant source of methane (CH4) emissions, particularly in pastoral regions. However, in Xinjiang—a pivotal pastoral region of China—the spatiotemporal patterns of livestock CH4 emissions remain poorly characterized, constraining regional mitigation actions. Here, a detailed CH4 emissions inventory for livestock in Xinjiang spanning the period 2000–2020 is compiled. Eight livestock categories were covered, gridded livestock maps were developed, and the dynamic emission factors were built by using the IPCC 2019 Tier 2 approaches. Results indicate that the CH4 emissions increased from ~0.7 Tg in 2000 to ~0.9 Tg in 2020, a 28.5% increase over the past twenty years. Beef cattle contributed the most to the emission increase (59.6% of total increase), followed by dairy cattle (35.7%), sheep (13.9%), and pigs (4.3%). High-emission hotspots were consistently located in the Ili River Valley, Bortala, and the northwestern margins of the Tarim Basin. Temporal trend analysis revealed increasing emission intensities in these regions, reflecting the influence of policy shifts, rangeland dynamics, and evolving livestock production systems. The high-resolution map of CH4 emissions from livestock and their temporal trends provides key insights into CH4 mitigation, with enteric fermentation showing greater potential for emission reduction. This study offers the first long-term, high-resolution CH4 emission inventory for Xinjiang, providing essential spatial insights to inform targeted mitigation strategies and enhance sustainable livestock management in arid and semi-arid ecosystems. Full article
(This article belongs to the Special Issue Geographical Information System for Sustainable Ecology)
Show Figures

Figure 1

21 pages, 18237 KB  
Article
Monitoring of Farmland Abandonment Based on Google Earth Engine and Interpretable Machine Learning
by Yameng Jiang, Yefeng Jiang, Xi Guo, Zichun Guo, Yingcong Ye, Ji Huang and Jia Liu
Agriculture 2025, 15(19), 2090; https://doi.org/10.3390/agriculture15192090 - 8 Oct 2025
Viewed by 618
Abstract
In recent years, China’s hilly and mountainous areas have faced widespread farmland abandonment. However, research on farmland abandonment and its driving mechanisms in hilly and mountainous regions is limited. This study proposes a transferable methodological framework that integrates Landsat data, Google Earth Engine, [...] Read more.
In recent years, China’s hilly and mountainous areas have faced widespread farmland abandonment. However, research on farmland abandonment and its driving mechanisms in hilly and mountainous regions is limited. This study proposes a transferable methodological framework that integrates Landsat data, Google Earth Engine, a time sliding-window algorithm, and the interpretable XGBoost–Shapley Additive explanation (SHAP) model. The time sliding-window algorithm is used to robustly detect long-term land cover changes across the entire study period. The SHAP quantifies the contributions of key drivers to farmland abandonment, providing transparent insights into the driving mechanisms. Applying this framework, we systematically analyzed the spatiotemporal evolution patterns and driving factors of farmland abandonment in Ji’an City, a typical city located in the hilly and mountainous areas of southern China and ultimately developed a farmland abandonment probability distribution map. The findings demonstrate the following. (1) Methodological validation showed that the random forest classifier achieved a mean overall accuracy (OA) of 91.05% (Kappa = 0.88) and the abandonment maps achieved OA of 91.58% (Kappa = 0.83). (2) Spatiotemporal analysis revealed that farmland area increased by 13.26% over 1990–2023, evolving through three stages: fluctuation (1990–2005), growth (2006–2015), and stability (2016–2023). The abandonment rate showed a long-term decreasing trend, peaking in 1998, whereas the abandoned area reached its minimum in 2007. From a spatial perspective, abandonment was more pronounced in mountainous and hilly regions of the study areas. (3) The XGBoost–SHAP model (R2 > 0.85) identified key driving factors, including the potential crop yield, soil properties, mean annual precipitation, population density, and terrain features. By offering an interpretable and transferable monitoring framework, this study not only advances farmland abandonment research in complex terrains but also provides concrete policy implications. The results can guide targeted protection of high-risk abandonment zones, promote sustainable land-use planning, and support adaptive agricultural policies in hilly and mountainous regions. Full article
(This article belongs to the Section Artificial Intelligence and Digital Agriculture)
Show Figures

Graphical abstract

23 pages, 2429 KB  
Article
Hybrid Spatio-Temporal CNN–LSTM/BiLSTM Models for Blocking Prediction in Elastic Optical Networks
by Farzaneh Nourmohammadi, Jaume Comellas and Uzay Kaymak
Network 2025, 5(4), 44; https://doi.org/10.3390/network5040044 - 7 Oct 2025
Viewed by 420
Abstract
Elastic optical networks (EONs) must allocate resources dynamically to accommodate heterogeneous, high-bandwidth demands. However, the continuous setup and teardown of connections with different bit rates can fragment the spectrum and lead to blocking. The blocking predictors enable proactive defragmentation and resource reallocation within [...] Read more.
Elastic optical networks (EONs) must allocate resources dynamically to accommodate heterogeneous, high-bandwidth demands. However, the continuous setup and teardown of connections with different bit rates can fragment the spectrum and lead to blocking. The blocking predictors enable proactive defragmentation and resource reallocation within network controllers. In this paper, we propose two novel deep learning models (based on CNN–BiLSTM and CNN–LSTM) to predict blocking in EONs by combining spatial feature extraction from spectrum snapshots using 2D convolutional layers with temporal sequence modeling. This hybrid spatio-temporal design learns how local fragmentation patterns evolve over time, allowing it to detect impending blocking scenarios more accurately than conventional methods. We evaluate our model on the simulated NSFNET topology and compare it against multiple baselines, namely 1D CNN, 2D CNN, k-nearest neighbors (KNN), and support vector machines (SVMs). The results show that the proposed CNN–BiLSTM/LSTM models consistently achieve higher performance. The CNN–BiLSTM model achieved the highest accuracy in blocking prediction, while the CNN–LSTM model shows slightly lower accuracy; however, it has much lower complexity and a faster learning time. Full article
Show Figures

Figure 1

19 pages, 7052 KB  
Article
Identification of Carrot Expansin Gene Family and Its Regulation of Carrot Growth and Development
by Rong-Rong Zhang, Ya-Hui Wang, Jian-Ping Tao, Jian-Hua Zhou, Nan Zhang, Xue-Feng Peng, Li Zhang, Xiaoe Xiang, Yu-Jie Sun, Guo-Fei Tan and Ai-Sheng Xiong
Agronomy 2025, 15(10), 2338; https://doi.org/10.3390/agronomy15102338 - 5 Oct 2025
Viewed by 416
Abstract
Carrot (Daucus carota L.) is an important root vegetable crop in the Apiaceae and is widely cultivated around the world. Expansins play crucial roles in the growth and development of plants. Here, a total of 35 carrot expansins were identified from carrot. [...] Read more.
Carrot (Daucus carota L.) is an important root vegetable crop in the Apiaceae and is widely cultivated around the world. Expansins play crucial roles in the growth and development of plants. Here, a total of 35 carrot expansins were identified from carrot. Sequence alignment and phylogenetic analysis revealed that carrot expansins could be classified into four subfamilies, each with similar exon/intron structures and motif compositions, indicating that carrot expansins were relatively conserved during evolution. Chromosomal localization and gene duplication analysis indicated that DcEXP genes were unevenly distributed across carrot nine chromosomes and had evolved predominantly under purifying selection. Measurements of key agronomic characters of carrots at different developmental stages (30, 60, and 90 days after sowing) indicated significant positive correlations among root fresh weight, aboveground fresh weight, root–shoot ratio, root length, and root diameter. The period from 30 to 60 days after sowing was identified as the primary phase of taproot enlargement. Analysis of spatiotemporal expression patterns revealed that most DcEXP genes were specifically expressed in the taproots, and only one gene, DcEXP18, was specifically expressed in leaves. During the rapid growth period of carrot taproots (30 and 60 days after sowing), the genes DcEXP2, DcEXP3, DcEXP5, DcEXP8, DcEXP11, DcEXP13, DcEXP17, DcEXP19, DcEXP20, DcEXP22, DcEXP26, DcEXP28, and DcEXP33 exhibited high expression levels, suggesting that they played potential important roles in carrot taproot enlargement. These findings will advance our knowledge of the molecular mechanisms underlying expansin regulation of carrot growth and development. Full article
Show Figures

Figure 1

20 pages, 10238 KB  
Article
A Geospatial Framework for Spatiotemporal Crash Hotspot Detection Using Space–Time Cube Modeling and Emerging Pattern Analysis
by Samar Younes and Amr Oloufa
Urban Sci. 2025, 9(10), 411; https://doi.org/10.3390/urbansci9100411 - 3 Oct 2025
Viewed by 1007
Abstract
Traffic crashes remain a critical public safety issue and are among the leading causes of mortality worldwide. Understanding, analyzing, and forecasting crash trends are essential for implementing effective countermeasures and reducing injury severity. In response to the growing number of crashes and their [...] Read more.
Traffic crashes remain a critical public safety issue and are among the leading causes of mortality worldwide. Understanding, analyzing, and forecasting crash trends are essential for implementing effective countermeasures and reducing injury severity. In response to the growing number of crashes and their associated economic and social costs, this study presents a geospatial analytical framework for prioritizing and classifying roadway segments based on crash trends. The framework focuses on a major freeway corridor in the United States, covering a four-year period across 20 counties. This methodology employs spatiotemporal analysis, which integrates both spatial (geographic) and temporal (time-based) dimensions to better understand how crash patterns evolve over time and space. A central component of the analysis is Space–Time Cube (STC) modeling, a three-dimensional GIS-based visualization, and an analytical approach that organizes data into spatial locations (x and y) across a sequence of temporal bins (z-axis) to reveal patterns that may not be evident in a two-dimensional analysis. Additionally, emerging pattern analysis, specifically Emerging Hotspot Analysis (EHA), is used to identify statistically significant trends in crash frequency over time. The results indicate a significant spatial clustering of crashes, with high-risk segments predominantly located in densely populated urban areas with high traffic volumes. Crash hotspots were classified into five distinct categories: persistent, intensifying, new, sporadic, and diminishing, enabling transportation agencies to tailor interventions based on temporal dynamics. The proposed geospatial framework enhances decision making for roadway safety improvements and can be adapted for use in other regional corridors to support infrastructure investment and advance public safety. Full article
(This article belongs to the Special Issue Intelligent GIS Application in Cities)
Show Figures

Figure 1

13 pages, 1436 KB  
Article
Functional Characterization of Trypsin in the Induction of Biologically Live Bait Feeding in Mandarin Fish (Siniperca chuatsi) Larvae
by Xiaoru Dong, Ke Lu, Jiaqi Wu, Qiuling Wang and Xu-fang Liang
Cells 2025, 14(19), 1537; https://doi.org/10.3390/cells14191537 - 1 Oct 2025
Viewed by 473
Abstract
The early developmental transition from endogenous to exogenous feeding is a critical period in carnivorous fish larvae, often associated with high mortality rates in aquaculture. Although trypsin, a key protease in protein digestion, is hypothesized to play a pivotal role in initiating exogenous [...] Read more.
The early developmental transition from endogenous to exogenous feeding is a critical period in carnivorous fish larvae, often associated with high mortality rates in aquaculture. Although trypsin, a key protease in protein digestion, is hypothesized to play a pivotal role in initiating exogenous feeding, the expression dynamics and functional contributions of trypsin and isoforms during early development remain poorly characterized in carnivorous species. This study explores the critical role of trypsin in the early feeding process of carnivorous fish, using mandarin fish (Siniperca chuatsi) as a model, which is a commercially valuable species that faces significant challenges during this phase due to its strict dependence on live prey and underdeveloped digestive system. Phylogenetic analysis indicates that, compared to herbivorous and omnivorous fish, carnivorous fish have evolved a greater number of trypsins, with a distinct branch specifically dedicated to try. RNA-seq data revealed the expression profiles of 13 trypsins during the early developmental stages of the mandarin fish. Most trypsins began to be expressed in large quantities with the appearance of the pancreas, reaching a peak prior to feeding. In situ hybridization revealed the spatiotemporal expression pattern of trypsins, starting from the pancreas in early development and later extending to the intestines. Furthermore, inhibition of trypsins activity successfully suppressed early oral feeding in mandarin fish, which was achieved by increasing the expression of cholecystokinin 2 (CCK2) and proopiomelanocortin (POMC) to suppress appetite. These findings enhance our understanding of the adaptive relationship between the ontogeny of the digestive enzyme system and feeding behavior in carnivorous fish. This research may help alleviate bottleneck issues in aquaculture production by improving the survival rate and growth performance of carnivorous fish during critical early life stages. Full article
Show Figures

Figure 1

26 pages, 8481 KB  
Article
Spatio-Temporal Evolution of Surface Urban Heat Island Distribution in Mountainous Urban Areas Based on Local Climate Zones: A Case Study of Tongren, China
by Shaojun Lin, Jia Du and Jinyu Fan
Sustainability 2025, 17(19), 8744; https://doi.org/10.3390/su17198744 - 29 Sep 2025
Viewed by 531
Abstract
Against the backdrop of climate change and the accelerated process of urbanization, the risks of extreme weather and natural disasters that cities are facing are increasing day by day. Based on the framework of the local climate zone (LCZ), this paper studies the [...] Read more.
Against the backdrop of climate change and the accelerated process of urbanization, the risks of extreme weather and natural disasters that cities are facing are increasing day by day. Based on the framework of the local climate zone (LCZ), this paper studies the spatio-temporal evolution of the urban surface morphology and the heat island effect of Tongren City. Using the comprehensive mapping technology of remote sensing and GIS, combined with the inversion of surface temperature, the distribution of LCZs and the changes in heat island intensity were analyzed. The results show that: (1) The net increase in forest coverage area leads to a decrease in shrub and grassland area, resulting in an ecological deficit. (2) The built-up area expands along transportation routes, and industrial areas encroach upon natural space. (3) The urban heat island pattern has evolved from a single core to multiple cores and eventually becomes fragmented. (4) Among the seasonal dominant driving factors of urban heat islands, the impervious water surface is in summer, the terrain roughness and building height are in winter, and the building density is in spring and autumn. These findings provide feasible insights into mitigating the heat island effect through climate-sensitive urban planning. Full article
Show Figures

Figure 1

15 pages, 3988 KB  
Article
A Novel Dynamic Edge-Adjusted Graph Attention Network for Fire Alarm Data Mining and Prediction
by Yongkun Ding, Zhenping Xie and Senlin Jiang
Mathematics 2025, 13(19), 3111; https://doi.org/10.3390/math13193111 - 29 Sep 2025
Viewed by 527
Abstract
Modern fire alarm systems are essential for public safety, yet they often fail to exploit the wealth of historical alarm data and the complex spatiotemporal dependencies inherent in urban environments. Graph Neural Networks (GNNs) are currently among the most popular methods for handling [...] Read more.
Modern fire alarm systems are essential for public safety, yet they often fail to exploit the wealth of historical alarm data and the complex spatiotemporal dependencies inherent in urban environments. Graph Neural Networks (GNNs) are currently among the most popular methods for handling complex spatiotemporal dependencies. While a range of dynamic GNN approaches have been proposed, many existing GNN-based predictors still rely on a static topology, which limits their ability to fully capture the evolving nature of risk propagation. Furthermore, even among dynamic graph methods, most focus on temporal link prediction or social interaction modeling, with limited exploration in safety-critical applications such as fire alarm prediction. DeaGAT dynamically updates inter-building edge weights through an attention mechanism, enabling the graph structure to evolve in response to shifting risk patterns. A margin-based contrastive learning objective further enhances the quality of node embeddings by distinguishing subtle differences in risk states. In addition, DeaGAT jointly models static building attributes and dynamic alarm sequences, effectively integrating long-term semantic context with short-term temporal dynamics. Extensive experiments on real-world datasets, including comparisons with state-of-the-art baselines and comprehensive ablation studies, demonstrate that DeaGAT achieves superior accuracy and F1-score, validating the effectiveness of dynamic graph updating and contrastive learning in enhancing proactive fire early-warning capabilities. Full article
Show Figures

Figure 1

Back to TopTop