Sign in to use this feature.

Years

Between: -

Subjects

remove_circle_outline
remove_circle_outline
remove_circle_outline
remove_circle_outline
remove_circle_outline
remove_circle_outline
remove_circle_outline
remove_circle_outline
remove_circle_outline

Journals

remove_circle_outline
remove_circle_outline
remove_circle_outline
remove_circle_outline
remove_circle_outline
remove_circle_outline
remove_circle_outline
remove_circle_outline

Article Types

Countries / Regions

remove_circle_outline
remove_circle_outline
remove_circle_outline
remove_circle_outline

Search Results (2,357)

Search Parameters:
Keywords = epithelial-to-mesenchymal-transition (EMT)

Order results
Result details
Results per page
Select all
Export citation of selected articles as:
18 pages, 3247 KB  
Article
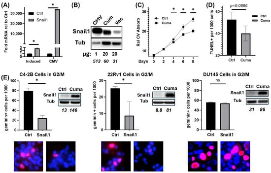
Snail1 Induced Suppression of Proliferation via EGR1, FOXO1, and CEPBγ Creates a Vulnerability for Targeting Apoptotic and Cellular Senescence Pathways
by Jack Tran, Samyukta Sundaram, Sukirti Shivpuri, Hunain Khawaja and Cynthia K. Miranti
Cancers 2026, 18(3), 510; https://doi.org/10.3390/cancers18030510 - 4 Feb 2026
Abstract
Background/Objectives: The annual ~36,000 prostate cancer (PCa) deaths represent a large clinical unmet need and a call for deeper understanding of PCa metastasis. Epithelial–mesenchymal-transition (EMT) has been used to model metastatic behaviors in numerous cancers including PCa. One hallmark of EMT is cell [...] Read more.
Background/Objectives: The annual ~36,000 prostate cancer (PCa) deaths represent a large clinical unmet need and a call for deeper understanding of PCa metastasis. Epithelial–mesenchymal-transition (EMT) has been used to model metastatic behaviors in numerous cancers including PCa. One hallmark of EMT is cell cycle suppression, but how EMT impacts PCa proliferation remains unclear primarily due to the lack of appropriate models. Methods: We transiently induced Snail1 (SNAI1) expression, an EMT driver expressed in PCa, at physiological levels in three PCa cells lines, C4-2B, 22Rv1, and DU145. We used RNA-seq, ChIP-Seq, bioinformatics, qRT-PCR, shRNA, and immunoblotting to identify mechanisms of Snail1-driven inhibition of proliferation. Results: Snail1 suppressed proliferation and G2/M cell cycle progression, without affecting cell death. Mechanistically, Snail1 upregulated expression of CEBPγ, ERG1, FOXO1, cyclin G1, p21, stress genes SESN3 and SOD3, apoptotic programmers Puma, Bax, and Noxa, and senescence-related laminB1, and downregulated Ki67, cyclins A2 and B2. ChIP-Seq data identified Snail1 direct binding to p21, cyclin B2 and G1, EGR1, and CEPBγ promoters. EGR1 induced FOXO1, and EGR1 was required for Snail1-induced SOD3 and Puma, and suppression of Caspase 3 to prevent apoptosis. The EGR1/FOXO1 axis induced BAX, Noxa, and SESN3. CEBPγ was required for Snail1 induction of Lamin B1 to block Snail1-induced senescence. Conclusions: We identified three new major downstream targets of Snail1 that improve our understanding of the role of EMT in limiting stress signaling, apoptosis, and senescence during cell cycle suppression to create a vulnerability for therapeutic targeting. Full article
(This article belongs to the Special Issue The Impact of Treatment Resistance in Prostate Cancer)
Show Figures

Graphical abstract

15 pages, 3739 KB  
Article
FRY Mediates THP1-Driven Ovarian Cancer Invasion Through the PI3K/AKT Pathway
by Jin-Hyung Kim, Minjun Choi, Jae-Yoon Kim, Soo-Yeon Woo, Woo Yeon Hwang and Jung-Hye Choi
Cells 2026, 15(3), 289; https://doi.org/10.3390/cells15030289 - 3 Feb 2026
Abstract
Ovarian cancer remains the most lethal gynecological malignancy, largely due to its early dissemination and extensive peritoneal metastasis. The tumor microenvironment (TME), particularly tumor-associated macrophages, promotes this invasive phenotype; however, the precise molecular effectors linking immune-to-tumor signaling remain unclear. We identified FRY, a [...] Read more.
Ovarian cancer remains the most lethal gynecological malignancy, largely due to its early dissemination and extensive peritoneal metastasis. The tumor microenvironment (TME), particularly tumor-associated macrophages, promotes this invasive phenotype; however, the precise molecular effectors linking immune-to-tumor signaling remain unclear. We identified FRY, a microtubule-binding protein previously uncharacterized in ovarian pathology, as a critical mediator of macrophage-driven invasion. We observed that conditioned medium from ovarian cancer-stimulated macrophages (OCM) robustly induced FRY expression in ovarian cancer cells. Clinically, elevated FRY levels correlate with advanced tumor stage and poor patient survival. Functionally, FRY knockdown significantly abrogated OCM-induced invasion without affecting cell viability, highlighting its specific role in motility. Mechanistically, FRY facilitates epithelial–mesenchymal transition (EMT) and acts as an essential downstream effector of the PI3K/AKT signaling cascade; notably, FRY was required for AKT1-driven invasive behaviors. Furthermore, we identified the transcription factor NFIX as a key regulator of FRY expression. Macrophage-derived signals upregulate NFIX, which directly regulates FRY transcription. Pharmacological inhibition of the CXCR1/2 axis with reparixin effectively blocked OCM-mediated induction of both NFIX and FRY, suggesting that chemokine signaling initiates this pro-invasive loop. Collectively, these findings suggest that FRY is a macrophage-driven mediator of invasion and underscore its potential relevance in ovarian cancer. Full article
(This article belongs to the Special Issue Targeting Tumor Microenvironments for Enhanced Cancer Immunotherapy)
Show Figures

Figure 1

19 pages, 4511 KB  
Article
SATB2 Induces Malignant Transformation and Cancer Stem Cell Characteristics, and Inhibition of Its Expression Reverses Drug Resistance in Mesothelioma
by Cynthia Brown, Shivam Srivastava, Rohit Srivastava, Rashmi Srivastava, Jason Morvant, Anju Shrivastava and Rakesh K. Srivastava
Cells 2026, 15(3), 283; https://doi.org/10.3390/cells15030283 - 2 Feb 2026
Viewed by 29
Abstract
SATB2 (special AT-rich binding protein 2) functions as a chromatin-associated epigenetic regulator that modulates gene expression, in part by serving as a transcriptional cofactor. This study assessed whether SATB2 overexpression is sufficient to promote in vitro transformation of human mesothelial cells and whether [...] Read more.
SATB2 (special AT-rich binding protein 2) functions as a chromatin-associated epigenetic regulator that modulates gene expression, in part by serving as a transcriptional cofactor. This study assessed whether SATB2 overexpression is sufficient to promote in vitro transformation of human mesothelial cells and whether SATB2 suppression in mesothelioma cancer stem cell (CSC)–enriched populations is associated with altered chemoresistance. SATB2 expression was high in human malignant pleural mesothelioma (MPM) cell lines but absent in Met5A mesothelial cells. Ectopic SATB2 expression in Met5A cells was associated with acquisition of malignant and stem cell–like phenotypes, including increased expression of stem cell markers and pluripotency-associated factors, as well as anchorage-independent growth in soft agar and spheroid formation in suspension culture. In contrast, Met5A cells transduced with an empty vector did not form colonies or mesospheres. SATB2 overexpression in Met5A cells was also associated with increased motility, migration, and invasion, accompanied by induction of epithelial–mesenchymal transition (EMT)–related transcription factors relative to empty vector controls. Conversely, shRNA-mediated SATB2 knockdown in an MPM cell line attenuated proliferation, EMT-associated features, and CSC-like characteristics. Chromatin immunoprecipitation assays identified SATB2 occupancy at promoter regions of Bcl2, XIAP, KLF4, c-Myc, NANOG, and SOX2, consistent with a role in transcriptional regulation of genes linked to transformation, pluripotency, cell survival, proliferation, and EMT. In CSC-enriched cells, SATB2 inhibition was associated with increased sensitivity to cisplatin and pemetrexed, concomitant with reduced OCT4 and SOX2 expression. Collectively, these findings support SATB2 as a candidate therapeutic target in MPM and suggest that SATB2 suppression may enhance chemotherapy response when combined with standard agents. Full article
(This article belongs to the Special Issue The Function of Stem Cells in the Biomedical Applications)
Show Figures

Figure 1

22 pages, 4063 KB  
Article
Decoding the Molecular Drivers of Epithelial to Mesenchymal Transition in Breast Cancer: Insights into Epithelial Plasticity and Microenvironment Crosstalk
by Emanuela Peri, Miriam Buttacavoli, Elena Roz, Ida Pucci-Minafra, Salvatore Feo and Patrizia Cancemi
Biology 2026, 15(3), 265; https://doi.org/10.3390/biology15030265 - 1 Feb 2026
Viewed by 118
Abstract
Recent evidence indicates that both epithelial-to-mesenchymal transition (EMT) and its reverse process, mesenchymal-to-epithelial transition (MET), are key mechanisms driving breast cancer (BC) metastasis. During EMT, epithelial BC cells acquire mesenchymal traits that enhance motility, invasiveness, and resistance to therapy. A deeper understanding of [...] Read more.
Recent evidence indicates that both epithelial-to-mesenchymal transition (EMT) and its reverse process, mesenchymal-to-epithelial transition (MET), are key mechanisms driving breast cancer (BC) metastasis. During EMT, epithelial BC cells acquire mesenchymal traits that enhance motility, invasiveness, and resistance to therapy. A deeper understanding of EMT regulation may therefore unveil novel therapeutic targets to limit disease progression. In this study, we analyzed the expression of key EMT-associated proteins, namely Vimentin, E-cadherin, Cytokeratin-18, and alpha-smooth muscle actin, in a cohort of 95 BC tissue samples and observed marked intra- and inter-tumoral heterogeneity. Notably, we found positive correlations between epithelial and mesenchymal markers, supporting the presence of hybrid epithelial/mesenchymal phenotypes and substantial cellular plasticity, which may contribute to BC heterogeneity. High heterogeneity in marker expression was also detected between tumor tissues and matched adjacent normal tissues. The unexpected complexity uncovered at the protein level prompted us to question whether single markers or limited proteomic panels are sufficient to capture the EMT landscape in BC. Through integrative bioinformatics, we defined a novel EMT gene signature significantly associated with prognosis. Functional enrichment revealed pathways related to extracellular matrix organization, proteoglycans, and intercellular communication, emphasizing the dynamic bidirectional crosstalk between BC cells and the tumor microenvironment. Moreover, we identified a gene cluster linked to cancer stem cell-like features, which may be clinically relevant for patient risk stratification. Overall, our findings underscore the complexity of EMT regulation in BC and introduce a new EMT signature with potential prognostic and therapeutic relevance. Full article
(This article belongs to the Special Issue Advances in Biological Breast Cancer Research (2nd Edition))
Show Figures

Figure 1

22 pages, 15892 KB  
Article
NLRP3 Inflammasome Inhibition by Xuanfei Baidu Decoction Attenuates Pulmonary Inflammation and Collagen Deposition in Silicosis
by Qianru Zhao, Junhong Wang, Ziwei Yan, Tao Liu, Lin Ma, Jing Qian, Yu Wang and Rui Shao
Pharmaceuticals 2026, 19(2), 253; https://doi.org/10.3390/ph19020253 - 1 Feb 2026
Viewed by 79
Abstract
Background/Objectives: Silicosis is a chronic disease caused by long-term exposure to high levels of silica dust, which leads to extensive nodular fibrosis in the lungs. The disease is currently a serious occupational health hazard globally. Xuanfei Baidu decoction (XFBD) is a mature [...] Read more.
Background/Objectives: Silicosis is a chronic disease caused by long-term exposure to high levels of silica dust, which leads to extensive nodular fibrosis in the lungs. The disease is currently a serious occupational health hazard globally. Xuanfei Baidu decoction (XFBD) is a mature Chinese herbal medicine in China that has shown anti-inflammatory and anti-fibrotic effects in mouse experiments, making it a promising candidate for addressing the persistent inflammation and fibrosis in silicosis. Methods: Silicosis was induced in male C57BL/6J mice using crystalline silica (CS). XFBD’s early anti-inflammatory role was verified in vitro in peritoneal macrophages (PMs) and in vivo in silicosis mice, while its late anti-collagen deposition and anti-fibrotic activities were further investigated. Results: In vitro, XFBD effectively inhibits the activation of the NOD-like receptor thermal protein domain-associated protein 3 (NLRP3) inflammasome in CS-induced lipopolysaccharide (LPS)-primed PMs, decreases the release of inflammatory cytokines, including interleukin (IL)-1β, IL-6, and tumor necrosis factor-α (TNF-α), and modulates the phenotypic transition of macrophages from the M2 to the M1 phenotype. In vivo studies further validated that XFBD significantly downregulates the expression of NLRP3 and Cleaved-Caspase-1 proteins in the lung tissues of mice afflicted with silicosis. Additionally, XFBD enhanced pulmonary function, inhibited collagen deposition and pulmonary fibrosis in silicosis mice, and reversed epithelial–mesenchymal transition (EMT) by regulating key EMT-related proteins to slow fibrosis. Conclusions: The beneficial effects of XFBD on CS-induced pulmonary fibrosis can be attributed to the induction of macrophage polarization-mediated anti-inflammatory responses during the early stage of fibrotic development, as well as its anti-collagen deposition and anti-fibrotic activities during the intermediate stage of fibrotic development. This study provides preclinical evidence supporting XFBD as a promising candidate for prevention or adjunctive therapy, and its multi-target, time-phase mechanism offers a novel rationale and theoretical foundation for the development of new strategies against silicosis. Full article
(This article belongs to the Section Pharmacology)
Show Figures

Graphical abstract

20 pages, 1331 KB  
Review
SLPI in Prostate Cancer
by Dario Rosini, Irene Cosi, Pierpaolo De Iaco, Arcangelo Sebastianelli, Gioia Di Stefano, Sergio Serni, Gabriella Nesi, Rosario Notaro and Maria De Angioletti
Cancers 2026, 18(3), 487; https://doi.org/10.3390/cancers18030487 - 1 Feb 2026
Viewed by 94
Abstract
Secretory Leukocyte Protease Inhibitor (SLPI) is a conserved serine protease inhibitor expressed on mucosal surfaces, which has multiple functions including anti-protease, anti-microbial and anti-inflammatory properties. SLPI plays critical roles in tissue homeostasis and pathology. Through its anti-protease ability, SLPI safeguards tissues from excessive [...] Read more.
Secretory Leukocyte Protease Inhibitor (SLPI) is a conserved serine protease inhibitor expressed on mucosal surfaces, which has multiple functions including anti-protease, anti-microbial and anti-inflammatory properties. SLPI plays critical roles in tissue homeostasis and pathology. Through its anti-protease ability, SLPI safeguards tissues from excessive damage caused by proteolytic enzymes released during inflammation and contributes to extracellular matrix remodeling, thereby influencing the cellular and tumor microenvironment. Furthermore, SLPI expression is implicated in shaping the immune landscape that facilitates tumor progression, and in driving epithelial–mesenchymal transition (EMT). Consequently, it is not surprising that SLPI plays a complex and context-dependent role across various malignancies. It is overexpressed in most cancers such as colorectal, gastric, pancreatic, and breast carcinomas, and this overexpression often correlates with a more advanced and aggressive disease. Conversely, its levels are reduced in head and neck squamous cell carcinoma and hepatocellular carcinoma, where elevated expression may be associated with a more favorable prognosis. This diverse behavior underscores that SLPI function in cancer is tissue-specific and dependent on the functional or pathological state. In prostate cancer, SLPI expression exhibits a bimodal behavior: levels are reduced in the early stages of the disease compared to normal tissues but become significantly upregulated in more advanced and aggressive stages of disease, with significantly higher levels observed in patients with castration-resistant prostate cancer. Elevated SLPI levels in prostate cancer correlate with a reduced prostate-specific antigen (PSA) progression-free survival. In this review, we outline the current evidence regarding the multifaceted functions of SLPI and its expanding role in cancer, focusing primarily on the recently described molecular mechanisms and clinical significance of SLPI in prostate carcinoma. Full article
(This article belongs to the Section Cancer Pathophysiology)
Show Figures

Figure 1

42 pages, 1094 KB  
Review
Gastric Cancer Epithelial-Mesenchymal Transition-The Role of Micro-RNA
by Maciej Biskupski, Adam Brachet, Gabriela Hunek, Agnieszka Karabin, Michał Czerski, Wiktoria Bojarska, Robert Karpiński, Grzegorz Teresiński, Alicja Forma and Jacek Baj
Cancers 2026, 18(3), 462; https://doi.org/10.3390/cancers18030462 - 30 Jan 2026
Viewed by 100
Abstract
Epithelial-mesenchymal transition (EMT) is a key driver of invasion, metastasis, and treatment resistance in gastric cancer, yet its post-transcriptional regulation by microRNAs (miRNAs) is not fully delineated. We performed a structured literature search in PubMed, Web of Science, and Scopus for studies evaluating [...] Read more.
Epithelial-mesenchymal transition (EMT) is a key driver of invasion, metastasis, and treatment resistance in gastric cancer, yet its post-transcriptional regulation by microRNAs (miRNAs) is not fully delineated. We performed a structured literature search in PubMed, Web of Science, and Scopus for studies evaluating miRNAs in relation to EMT in gastric cancer and synthesised tumor-intrinsic, microenvironmental, and circulating EMT-related miRNA networks. Downregulated, predominantly tumor-suppressive miRNAs, including miR-34a, miR-200 family, miR-148a, miR-204, miR-30a, miR-101, miR-218, miR-26a, miR-375, miR-506, and others, converge on EMT transcription factors and pathways such as ZEB1/2, Snail, TGF-β/SMAD, Wnt/β-catenin, c-Met, and PI3K/AKT, and their restoration reverses EMT phenotypes in preclinical models. Upregulated oncomiRs, such as miR-21, miR-17-5p, miR-106b-5p, miR-23a, miR-130a-3p, miR-196a-5p, miR-181a, miR-616-3p, miR-301a-3p, miR-150, miR-27a-3p and miR-192/215, target tumor suppressors and reinforce these pathways. Cancer-associated fibroblast, macrophage, neutrophil, and natural killer cell-derived miRNAs, together with systemic indices such as the neutrophil-to-lymphocyte ratio and mediators like FAM3C, add microenvironmental layers of EMT regulation. Several EMT-related miRNAs show consistent associations with invasion, metastasis, peritoneal dissemination, prognosis, and chemoresistance, and many are detectable in circulation. Overall, EMT-related miRNAs orchestrate gastric cancer cell plasticity and tumor-microenvironment crosstalk and represent promising biomarker and therapeutic candidates that warrant validation in prospective, subtype-stratified, and translational studies. Full article
40 pages, 2561 KB  
Review
LncRNAs at the Crossroads of Precision Nutrition and Cancer Chemoprevention
by Camelia Munteanu, Revathy Nadhan, Sabina Turti, Eftimia Prifti, Larisa Achim, Sneha Basu, Alessandra Ferraresi, Ji Hee Ha, Ciro Isidoro and Danny N. Dhanasekaran
Cancers 2026, 18(3), 430; https://doi.org/10.3390/cancers18030430 - 29 Jan 2026
Viewed by 307
Abstract
Cancer remains a leading cause of morbidity and mortality worldwide, and effective strategies for cancer prevention are urgently needed to complement therapeutic advances. While dietary factors are known to influence cancer risk, the molecular mechanisms that mediate inter-individual responses to nutritional exposures remain [...] Read more.
Cancer remains a leading cause of morbidity and mortality worldwide, and effective strategies for cancer prevention are urgently needed to complement therapeutic advances. While dietary factors are known to influence cancer risk, the molecular mechanisms that mediate inter-individual responses to nutritional exposures remain poorly defined. Emerging evidence identifies long non-coding RNAs (lncRNAs) as pivotal regulators of gene expression, chromatin organization, metabolic homeostasis, immune signaling, and cellular stress responses, the core processes that drive cancer initiation and progression and are highly sensitive to nutritional status. In parallel, advances in precision nutrition have highlighted how variability in genetics, metabolism, microbiome composition, and epigenetic landscapes shape dietary influences on cancer susceptibility. This review integrates these rapidly evolving fields by positioning lncRNAs as molecular conduits that translate dietary exposures into transcriptional and epigenetic programs governing cancer development, progression, and therapeutic vulnerability. We provide mechanistic evidence demonstrating how dietary bioactive compounds and micronutrients, including polyphenols [such as curcumin, resveratrol, epigallocatechin gallate (EGCG)], flavonoids, alkaloids such as berberine, omega-3 (ω-3) fatty acids, folate, vitamin D, probiotic metabolites (such as butyrate and propionate), and trace elements (such as selenium and zinc), modulate oncogenic and tumor-suppressive lncRNAs. These nutrient–lncRNA interactions influence cancer-relevant pathways controlling proliferation, epithelial–mesenchymal transition (EMT), inflammation, oxidative stress, and metabolic rewiring. We further discuss emerging lncRNA signatures that reflect nutritional and metabolic states, their potential utility as biomarkers for individualized dietary interventions, and their integration into liquid biopsy platforms. Leveraging multi-omics datasets and systems biology, we outline AI-driven frameworks to map nutrient–lncRNA regulatory networks and identify targetable nodes for cancer chemoprevention. Finally, we address translational challenges, including compound bioavailability, inter-individual variability, and limited clinical validation, and propose future directions for incorporating lncRNA profiling into precision nutrition-guided cancer prevention trials. Together, these insights position lncRNAs at the nexus of diet and cancer biology and establish a foundation for mechanistically informed precision nutrition strategies in cancer chemoprevention. Full article
(This article belongs to the Special Issue Cancer Causes and Control)
Show Figures

Graphical abstract

35 pages, 5794 KB  
Article
Targeting Colorectal Cancer Stem Cells Through Inhibition of the Fibroblast Growth Factor Receptor 4 Pathway with a Novel Antibody
by Gessica Filocamo, Mariachiara Buccarelli, Armin Lahm, Mirko Brunetti, Chantal Paolini, Gabriele De Luca, Michele Signore, Giorgia Castellani, Alessandra Boe, Romina Alfonsi, Mauro Biffoni, Ruggero De Maria, Lucia Ricci-Vitiani, Christian Steinkühler and Paola Gallinari
Cancers 2026, 18(3), 418; https://doi.org/10.3390/cancers18030418 - 28 Jan 2026
Viewed by 142
Abstract
Background/Objectives: The progression and dissemination of CRC are heavily influenced by a subpopulation of tumor cells known as CSCs. This study aimed to identify novel protein membrane antigens expressed by colorectal CSCs and the consequent development of targeted therapies based on monoclonal antibodies [...] Read more.
Background/Objectives: The progression and dissemination of CRC are heavily influenced by a subpopulation of tumor cells known as CSCs. This study aimed to identify novel protein membrane antigens expressed by colorectal CSCs and the consequent development of targeted therapies based on monoclonal antibodies directed against the identified antigens. Methods: Integrated bioinformatics analyses were conducted using proprietary CSC gene expression profiles and public colon gene expression databases, leading to the identification of five plasma membrane proteins enriched in CSCs. Genetic immunization in rats was employed to generate monoclonal antibodies (mAbs) targeting these antigens. FGFR4 was prioritized due to its overexpression in colorectal tumors. Its function was characterized in vitro and in vivo through assays evaluating proliferation, colony formation, migration, and tumorigenicity. The anti-FGFR4 antibody 3B6 was selected based on its affinity and ability to inhibit FGFR4 signaling in CSCs. Its therapeutic potential was further assessed in xenograft models, and alterations in downstream signaling were analyzed via Western blot. Results: FGFR4 emerged as a key regulator of CRC CSC proliferation, migration, and tumorigenic capacity. The 3B6 antibody, a high-affinity FGFR4 binder, demonstrated robust in vitro inhibition of CSC features and significant antitumor effects in patient-derived xenograft models. Western blot analysis confirmed the modulation of FGFR4-driven signaling pathways, particularly those involved in epithelial–mesenchymal transition (EMT). Conclusions: This study successfully identified several CSC-selective membrane antigens that can become therapeutic targets in CRC. Among them, we focused on FGFR4 as a promising target and developed the anti-FGFR4 3B6 monoclonal antibody which offers potential for both diagnostic and therapeutic applications. Full article
(This article belongs to the Section Cancer Drug Development)
Show Figures

Figure 1

18 pages, 2530 KB  
Article
Glyoxalase 2 Drives D-Lactate Oncometabolite Signaling to Promote Prostate Cancer Aggressiveness via FAK/Src Activation
by Dominga Manfredelli, Camilla Torcoli, Veronica Ceccarelli, Tatiana Armeni, Guido Bellezza, Vincenzo N. Talesa, Angelo Sidoni and Cinzia Antognelli
Antioxidants 2026, 15(2), 171; https://doi.org/10.3390/antiox15020171 - 28 Jan 2026
Viewed by 206
Abstract
Glyoxalase 2 (Glo2) is a key enzyme of the glyoxalase system that catalyzes the conversion of S-lactoylglutathione (LSG) into glutathione (GSH) and D-lactate. In prostate cancer (PCa), we previously demonstrated that the oncogenic PTEN-PI3K–AKT–mTOR–ERα signaling pathway upregulates Glo2, leading to intracellular D-lactate accumulation [...] Read more.
Glyoxalase 2 (Glo2) is a key enzyme of the glyoxalase system that catalyzes the conversion of S-lactoylglutathione (LSG) into glutathione (GSH) and D-lactate. In prostate cancer (PCa), we previously demonstrated that the oncogenic PTEN-PI3K–AKT–mTOR–ERα signaling pathway upregulates Glo2, leading to intracellular D-lactate accumulation and enhanced cell migration, invasiveness, and expression of epithelial-to-mesenchymal transition (EMT)-associated markers. However, whether D-lactate acts as a bioactive metabolic signal contributing to tumor aggressiveness remains unclear. Here, after confirming our previous findings, we demonstrate—using Glo2 silencing, ectopic expression, pharmacological inhibitors, and exogenous D-lactate supplementation—that Glo2-dependent D-lactate accumulation promotes EMT-like plasticity, migration, and invasion in PTEN-deficient PCa cells via a functional link with FAK/Src signaling. Collectively, these results suggest that the Glo2–D-lactate axis may contribute to metabolic rewiring associated with aggressive behavior in PTEN-deficient PCa, warranting further in vivo studies to evaluate its potential as a therapeutic target to limit tumor progression. Full article
Show Figures

Figure 1

19 pages, 2245 KB  
Review
The Anti-Metastatic Role of Aspirin in Cancer: A Systematic Review
by Rimsha Kanwal, Bilal Jawed, Syed Khuram Zakir, Francesco Gaudio, Riccardo Martinotti, Matteo Botteghi, Stefano Martinotti and Elena Toniato
Int. J. Mol. Sci. 2026, 27(3), 1288; https://doi.org/10.3390/ijms27031288 - 28 Jan 2026
Viewed by 158
Abstract
Metastasis is the leading cause of cancer-related mortality. Although aspirin has been associated with reduced metastatic risk, existing evidence is fragmented across experimental systems, and a comprehensive mechanistic synthesis remains lacking. In particular, the relative contributions of platelet aggregation, thromboxane A2 (TXA [...] Read more.
Metastasis is the leading cause of cancer-related mortality. Although aspirin has been associated with reduced metastatic risk, existing evidence is fragmented across experimental systems, and a comprehensive mechanistic synthesis remains lacking. In particular, the relative contributions of platelet aggregation, thromboxane A2 (TXA2) signaling, and epithelial–mesenchymal transition (EMT) to aspirin’s antimetastatic effects have not been systematically integrated across preclinical and clinical studies. This systematic review was conducted in accordance with PRISMA 2020 guidelines, with the protocol registered in PROSPERO (CRD420251231581). PubMed, Scopus, and Web of Science were searched for studies published between January 2015 and December 2025, alongside ClinicalTrials.gov for completed mechanistic clinical trials. Eligible studies included in vitro, in vivo, and clinical investigations evaluating aspirin or its active metabolite in cancer-related settings and reporting mechanistic outcomes related to metastasis. Clinical studies reporting only survival or incidence outcomes without mechanistic analysis were excluded. The included studies demonstrated that aspirin suppresses metastatic dissemination across multiple cancer types through coordinated platelet-dependent and tumor-intrinsic mechanisms. Aspirin consistently inhibited platelet aggregation and COX-1-dependent TXA2 production, disrupting platelet–tumor cell interactions, intravascular metastatic niche formation, and platelet-mediated immune suppression. Clinical mechanistic studies confirmed inhibition of thromboxane biosynthesis and reductions in circulating tumor cells. Beyond platelet effects, aspirin suppressed EMT, migration, and invasion through modulation of EMT transcriptional regulators and inflammatory signaling pathways. Additional mechanisms included activation of AMPK, inhibition of c-MYC signaling, regulation of redox-responsive pathways and impairment of anoikis resistance. This review provides the first integrated mechanistic synthesis of aspirin’s antimetastatic actions across preclinical and clinical evidence, addressing a critical gap in understanding how platelet biology, TXA2 signaling, EMT, and tumor-intrinsic survival pathways converge in metastatic suppression. By focusing exclusively on mechanistically informative studies, this work clarifies the biological basis of aspirin’s antimetastatic effects and highlights unresolved questions regarding pathway hierarchy, cancer-type specificity, and translational biomarkers, thereby informing future mechanistic and clinical investigations. Full article
Show Figures

Figure 1

31 pages, 10959 KB  
Article
Pro-Apoptotic and Anti-EMT Activity of Wild Ginseng Adventitious Root Extract in MDA-MB-231 TNBC Cells: Association with GSK-3β/β-Catenin Signaling
by Chang-Eui Hong, Ducdat Le, Mina Lee and Su-Yun Lyu
Pharmaceuticals 2026, 19(2), 216; https://doi.org/10.3390/ph19020216 - 26 Jan 2026
Viewed by 221
Abstract
Background/Objectives: Triple-negative breast cancer (TNBC) lacks targeted therapies and has a poor prognosis. Wild ginseng (Panax ginseng) is traditionally valued for its medicinal properties, but its scarcity limits therapeutic application. Adventitious root culture technology provides a sustainable source of wild [...] Read more.
Background/Objectives: Triple-negative breast cancer (TNBC) lacks targeted therapies and has a poor prognosis. Wild ginseng (Panax ginseng) is traditionally valued for its medicinal properties, but its scarcity limits therapeutic application. Adventitious root culture technology provides a sustainable source of wild ginseng-derived bioactive compounds. This study investigated the anticancer effects of wild ginseng adventitious root extract (WGAR) on MDA-MB-231 TNBC cells and elucidated the underlying molecular mechanisms. Methods: WGAR was prepared from cultured adventitious roots of 100-year-old wild ginseng, and its chemical composition was analyzed by LC-MS/MS. Anticancer effects were evaluated using MTT assay, acridine orange/propidium iodide (AO/PI) staining, Matrigel invasion assay, Western blot analysis, and proteome profiler array. Molecular docking was performed to predict interactions between WGAR constituents and target proteins poly (ADP-ribose) polymerase (PARP)-1 and β-catenin. Results: LC-MS/MS analysis tentatively identified 17 compounds, including ginsenosides (Rg3, Rh1, Rf) and terpenoids (ursolic acid). WGAR reduced cell viability with an IC50 of 79 μg/mL at 48 h, inducing 51.2% cell death. WGAR activated the intrinsic apoptotic pathway through sequential caspase-9 and caspase-3 activation, followed by PARP cleavage, and was associated with changes in epithelial–mesenchymal transition (EMT)-related markers (reduced N-cadherin, Slug, and β-catenin) alongside decreased inhibitory Ser9 phosphorylation of GSK-3β. Proteome array analysis revealed suppression of ECM remodeling proteins (tenascin C, u-PA) and inflammatory mediators (IL-6, CXCL8). Molecular docking predicted that selected WGAR constituents, particularly terpenoid-type compounds, may potentially interact with PARP-1 and β-catenin; however, these in silico findings are hypothesis-generating and require experimental validation. Conclusions: WGAR exerts multi-target anticancer effects on TNBC cells through apoptosis induction and EMT suppression associated with modulation of GSK-3β/β-catenin signaling, suggesting its potential as a source of therapeutic agents for TNBC. Full article
Show Figures

Graphical abstract

19 pages, 3076 KB  
Article
Dissecting Context-Specific Effects of ERK5 Signaling in Triple-Negative Breast Cancer
by Katherine L. Hebert, Sarah B. Knopf, Thomas Cheng, Megan C. Benz, Bridgette M. Collins-Burow, Jorge A. Belgodere, Frank H. Lau, Elizabeth C. Martin, Matthew E. Burow and Van H. Barnes
Cancers 2026, 18(3), 376; https://doi.org/10.3390/cancers18030376 - 26 Jan 2026
Viewed by 252
Abstract
Background: Triple-negative breast cancer (TNBC) is an aggressive subtype of cancer with poor clinical outcomes. There is a critical need to identify novel, druggable targets for TNBC to improve therapy response and patient outcomes. Due to their roles in critical processes driving cancer [...] Read more.
Background: Triple-negative breast cancer (TNBC) is an aggressive subtype of cancer with poor clinical outcomes. There is a critical need to identify novel, druggable targets for TNBC to improve therapy response and patient outcomes. Due to their roles in critical processes driving cancer progression, kinases have been a major focus of drug discovery efforts. The role of extracellular signal-regulated kinase 5 (ERK5) in mediating TNBC extracellular matrix (ECM) has previously been described in 2D culture and in vivo. Here, we characterized the impact of ERK5 on breast cancer biology in 2D culture, 3D spheroids, and our 3D breast adipose-macrophysiological system (BA-MaPS). Methods: We assessed migration changes in MDA-MB-231 parental and ERK5-knockout (ERK5-ko) cells cultured in the three in vitro models using transwell, scratch, and spheroid pseudo-migration assays. Differential gene expression among these cell lines in the three platforms was assessed by RNA sequencing and pathway analysis. Stromal remodeling of adipocytes and matrix was evaluated by H&E and Masson’s Trichrome. Results: Across the in vitro models, ERK5 deletion impaired TNBC cell migration. ERK5-mediated transcriptomic changes included genes associated with epithelial-to-mesenchymal transition (EMT) and migration, with further analysis showing significant alterations in core and associated matrisome. Histological staining corroborated the downregulation of collagen with ERK5 depletion in the BA-MaPS. The NFκB pathway was significantly upregulated only in the ERK5-ko 2D-cultured cells, not in 3D spheroids nor the BA-MaPS model. Conclusions: These results indicate a link between ERK5 and TNBC progression through regulation of TME remodeling, EMT, and cell motility. Differences in 2D culture, 3D spheroid, and BA-MaPS underscore the importance of using physiologically relevant models in breast cancer research. Full article
(This article belongs to the Special Issue Multicellular 3D Models of Cancer)
Show Figures

Figure 1

14 pages, 3536 KB  
Article
FOXA1 in Ovarian Cancer: A Potential Therapeutic Target to Enhance Immunotherapy Efficacy
by Taewan Kim, Jaesung Ryu, Hyejeong Kong, Beamjun Park, Kwangseock Kim, Eunjung Yang, Taesung Ahn and Seob Jeon
Int. J. Mol. Sci. 2026, 27(3), 1194; https://doi.org/10.3390/ijms27031194 - 24 Jan 2026
Viewed by 183
Abstract
This study aimed to elucidate the oncogenic role of FOXA1(forkhead box A1) in ovarian cancer and to evaluate its potential as both a therapeutic target and a diagnostic biomarker. We further investigated whether FOXA1 inhibition could enhance responsiveness to immune checkpoint blockade and [...] Read more.
This study aimed to elucidate the oncogenic role of FOXA1(forkhead box A1) in ovarian cancer and to evaluate its potential as both a therapeutic target and a diagnostic biomarker. We further investigated whether FOXA1 inhibition could enhance responsiveness to immune checkpoint blockade and overcome chemoresistance. A total of seventy-six ovarian tissue samples were analyzed, including nine normal, thirty-four benign, and thirty-three malignant specimens. IHC (immunohistochemistry) staining was performed to assess FOXA1 expression and its correlation with tumor stage. Functional studies were conducted using FOXA1 siRNA in SK-OV3 and HEYA8 cell lines. Changes in cell proliferation, migration, invasion, and wound-healing ability were evaluated following FOXA1 silencing. Quantitative RT-PCR was used to measure the expression of FOXA1 and EMT (epithelial–mesenchymal transition)-related genes. The effects of FOXA1 inhibition on sensitivity to carboplatin and the immune checkpoint inhibitor atezolizumab were also examined. IHC analysis revealed significant differences in FOXA1 expression among normal, benign, and malignant tissues, with levels correlating with tumor stage. FOXA1 silencing significantly reduced proliferation and decreased migration and invasion by 60–80%, accompanied by marked downregulation of EMT-related genes. Moreover, FOXA1 inhibition enhanced atezolizumab responsiveness and reduced carboplatin resistance in ovarian cancer cells. In summary, FOXA1 acts as an oncogenic driver in ovarian cancer, promoting proliferation, invasion, and EMT activation. Its overexpression correlates with disease progression, supporting its potential as a biomarker and therapeutic target. Targeting FOXA1 could enhance immunotherapy efficacy and help overcome chemoresistance in ovarian cancer. Full article
(This article belongs to the Special Issue Novel Therapeutic Targets in Cancers: 4th Edition)
Show Figures

Figure 1

27 pages, 10800 KB  
Article
Integrative RNA-Seq and TCGA-BRCA Analyses Highlight the Role of LINC01133 in Triple-Negative Breast Cancer
by Leandro Teodoro Júnior, Henrique César de Jesus-Ferreira, Mari Cleide Sogayar and Milton Yutaka Nishiyama-Jr.
Biomedicines 2026, 14(2), 268; https://doi.org/10.3390/biomedicines14020268 - 24 Jan 2026
Viewed by 298
Abstract
Background: Triple-negative breast cancers (TNBCs) are among the most aggressive breast tumors, due not only to the absence of clinically functional biomarkers used in other molecular subtypes, but also their marked heterogeneity and pronounced migratory and invasive behavior. The search for new molecules [...] Read more.
Background: Triple-negative breast cancers (TNBCs) are among the most aggressive breast tumors, due not only to the absence of clinically functional biomarkers used in other molecular subtypes, but also their marked heterogeneity and pronounced migratory and invasive behavior. The search for new molecules of interest for risk prediction, diagnosis and therapy stems from the class of long non-coding RNAs (lncRNAs), which often display context-dependent (“dual”) functions and tissue specificity. Among them, lncRNA LINC01133 stands out for its dysregulation across cancer, although its molecular role in TNBC remains unclear. Methods: In the present study, we used the human TNBC cell line Hs578T to generate a cell panel comprising the parental line (Hs578T_wt), the control line (Hs578T_ctr), and the LINC01133 knockout line (Hs578T_ko). Subsequently, we performed bulk RNA-Seq to identify KO-associated Differentially Expressed Genes (DEGs) using ko_vs_ctr as the primary contrast. Functional interpretation was achieved by Over-Representation Analysis (ORA) using Gene Ontology. We then conducted a comparative patient-cohort analysis using TCGA-BRCA Basal-like/TNBC cases (TCGA/BRCA n = 1098; Basal-like/TNBC n = 199), classified with the AIMS algorithm, and evaluated concordance between KO-associated signatures and patient tumor expression patterns via trend-based analyses across the LINC01133 expression levels and associated genes. Results: A total of 265 KO-dominant DEGs were identified in Hs578T_ko, reflecting transcriptional changes consistent with tumor progression, with enrichment of pathways associated with LINC01133 knockout including cell adhesion, cell–cell interactions, epithelial–mesenchymal transition (EMT), and extracellular matrix (ECM) remodeling. The main DEGs included ITIH5, GLUL, CACNB2, PDX1, ASPN, PTGER3, MFAP4, PI15, EPHB6, and CPA3 with additional candidates, such as KAZN and the lncRNA gene SSC4D, which have been implicated in migration/invasion, ECM remodeling, or signaling across multiple tumor contexts. Translational analyses in TCGA-BRCA basal-like tumors suggested a descriptive association in which lower LINC01133 levels were accompanied by shifts in the expression trends of genes linked to ECM/EMT programs and modulation of genes related to cell adhesion and protease inhibition. Conclusions: These results suggest a transcriptional model in which LINC01133 is associated with TNBC-related gene expression programs in a concentration-dependent manner, with loss of LINC01133 being associated with a transcriptomic shift toward pro-migratory/ECM remodeling signatures. While functional validation is required to establish causality, these data support LINC01133 as a molecule of interest in breast cancer research. Full article
(This article belongs to the Special Issue Bioinformatics Analysis of RNA for Human Health and Disease)
Show Figures

Figure 1

Back to TopTop