Sign in to use this feature.

Years

Between: -

Subjects

remove_circle_outline
remove_circle_outline
remove_circle_outline
remove_circle_outline
remove_circle_outline
remove_circle_outline
remove_circle_outline
remove_circle_outline
remove_circle_outline

Journals

Article Types

Countries / Regions

remove_circle_outline
remove_circle_outline
remove_circle_outline
remove_circle_outline

Search Results (902)

Search Parameters:
Keywords = epithelial/mesenchymal phenotype

Order results
Result details
Results per page
Select all
Export citation of selected articles as:
25 pages, 3718 KB  
Article
The WISP1/Src/MIF Axis Promotes the Malignant Phenotype of Non-Invasive MCF7 Breast Cancer Cells
by Maria-Elpida Christopoulou, Panagiota Karamitsou, Alexios Aletras and Spyros S. Skandalis
Cells 2026, 15(2), 160; https://doi.org/10.3390/cells15020160 - 15 Jan 2026
Abstract
Breast cancer is a heterogeneous disease that exists in multiple subtypes, some of which still lack targeted and effective therapy. A major challenge is to unravel their underlying molecular mechanisms and bring to light novel therapeutic targets. In this study, we investigated the [...] Read more.
Breast cancer is a heterogeneous disease that exists in multiple subtypes, some of which still lack targeted and effective therapy. A major challenge is to unravel their underlying molecular mechanisms and bring to light novel therapeutic targets. In this study, we investigated the role of WNT-inducible signaling pathway protein 1 (WISP1) matricellular protein in the acquirement of an invasive phenotype by breast cancer cells. To this aim, we treated non-invasive MCF7 cells with WISP1 and assessed the expression levels of macrophage migration inhibitory factor (MIF) and its cellular receptor CD74. Next, we examined the expression of epithelial-to-mesenchymal transition (EMT) markers as well as molecular effectors of the tumor microenvironment, such as CD44, the main hyaluronan receptor that also acts as a co-receptor for MIF, the hyaluronan oncogenic network, and specific matrix metalloproteinases (MMPs) and their endogenous inhibitors, tissue inhibitors of metalloproteinases (TIMPs). The results showed that WISP1 potently induces the expression of MIF cytokine and affects the expression of specific extracellular matrix molecules with established roles in the promotion of malignant properties. Notably, Src kinases and MIF are critically involved in these processes. Collectively, the present study demonstrates for first time a WISP1/Src/MIF axis as well as its ability to induce an invasive phenotype in MCF7 cells and highlights novel cellular and molecular processes involved in the epithelial-to-mesenchymal transition and the development of invasive breast cancer. This suggests that specific cues from the tumor microenvironment can activate a migratory/invasive phenotype in a subpopulation of cells residing within the heterogeneous breast tumor. Full article
Show Figures

Figure 1

14 pages, 2749 KB  
Article
Collateral Impact of Mannose Supplementation on Metastatic Properties in Osteosarcoma Cell Models
by Ayami Morita and Toshifumi Hara
Biology 2026, 15(2), 127; https://doi.org/10.3390/biology15020127 - 11 Jan 2026
Viewed by 232
Abstract
Mannose supplementation has emerged as a promising strategy to exploit the hidden vulnerabilities of cancer cells. However, the mannose-dependent effect on cellular functions remains unclear. Here, we investigated the collateral impact of mannose supplementation on the metastatic potential of osteosarcoma. Analysis of a [...] Read more.
Mannose supplementation has emerged as a promising strategy to exploit the hidden vulnerabilities of cancer cells. However, the mannose-dependent effect on cellular functions remains unclear. Here, we investigated the collateral impact of mannose supplementation on the metastatic potential of osteosarcoma. Analysis of a paired osteosarcoma dataset showed significant upregulation of GPI in tumors compared with matched normal tissue, whereas other glycolysis- and mannose-metabolism genes showed non-significant upward trends. By using osteosarcoma cell lines, MG-63 carrying a pronounced epithelial-to-mesenchymal transition phenotype showed a dose-dependent inhibition of proliferation upon mannose supplementation. We also found that mannose-induced attenuation of cell growth was further enhanced, accompanied by marked reductions in migration and invasion ability. Consistently, qPCR analysis indicated that mannose supplementation downregulated key genes associated with metastasis. Collectively, our data reveal that mannose inhibits osteosarcoma not merely by dampening glycolysis but also by triggering, in part, MPI-linked mannose metabolism, which disrupts key drivers of motility-associated phenotypes. Together, these data show that pharmacologic mannose supplementation modulates cell growth- and motility-associated phenotypes in osteosarcoma cell models, accompanied by changes in epithelial-to-mesenchymal transition-associated transcripts. Full article
(This article belongs to the Section Cancer Biology)
Show Figures

Figure 1

39 pages, 12089 KB  
Article
Polydopamine-Coated Surfaces Promote Adhesion, Migration, Proliferation, Chemoresistance, Stemness, and Epithelial–Mesenchymal Transition of Human Prostate Cancer Cell Lines In Vitro via Integrin α2β1–FAK–JNK Signaling
by Won Hoon Song, Ji-Eun Kim, Lata Rajbongshi, Su-Rin Lee, Yuna Kim, Seon Yeong Hwang, Sae-Ock Oh, Byoung Soo Kim, Dongjun Lee and Sik Yoon
Int. J. Mol. Sci. 2026, 27(2), 655; https://doi.org/10.3390/ijms27020655 - 8 Jan 2026
Viewed by 195
Abstract
Polydopamine (PDA) surface coatings are widely used in biomedical engineering to enhance cell–substrate interactions; however, their effects on cancer-cell behavior remain unclear. In this study, we investigated how PDA-coated two-dimensional (2D) culture surfaces influence oncogenic traits of human prostate cancer (PC) cells in [...] Read more.
Polydopamine (PDA) surface coatings are widely used in biomedical engineering to enhance cell–substrate interactions; however, their effects on cancer-cell behavior remain unclear. In this study, we investigated how PDA-coated two-dimensional (2D) culture surfaces influence oncogenic traits of human prostate cancer (PC) cells in vitro. Using LNCaP, DU145, and PC3 cell lines, we found that PDA-coated substrates markedly increased the adhesion, migration, invasion, proliferation, and colony formation in a dose- and time-dependent manner. PDA exposure also induced epithelial–mesenchymal transition (EMT), upregulated cancer stem cell markers (CD44, CD117, CD133, Sox2, Oct4, and Nanog), and elevated expression of metastasis- and chemoresistance-associated molecules (MMP-2, MMP-9, MDR1, and MRP1). Mechanistically, PDA coatings enhanced integrin α2β1-associated cell adhesion, accompanied by increased focal adhesion kinase (FAK) phosphorylation and downstream activation of JNK signaling. Pharmacological inhibition of integrin α2β1 (BTT-3033), FAK (PF573228) and JNK (SP600125) effectively abrogated PDA-induced malignant phenotypes and restored chemosensitivity to cabazitaxel, cisplatin, docetaxel, curcumin, and enzalutamide. Collectively, these findings identify PDA-coated surfaces as a simple, efficient, and reductionist in vitro platform for studying adhesion-mediated signaling and phenotypic plasticity in PC cells, while acknowledging that further validation in three-dimensional (3D) and patient-derived models will be required to establish in vivo relevance. Full article
(This article belongs to the Special Issue Breakthroughs in Anti-Cancer Agents Discovery)
Show Figures

Graphical abstract

18 pages, 2011 KB  
Article
Non-Canonical Senescence Phenotype in Resistance to CDK4/6 Inhibitors in ER-Positive Breast Cancer
by Aynura Mammadova, Yuan Gu, Ling Ruan, Sunil S. Badve and Yesim Gökmen-Polar
Biomolecules 2026, 16(1), 93; https://doi.org/10.3390/biom16010093 - 6 Jan 2026
Viewed by 141
Abstract
Cyclin-dependent kinase 4/6 inhibitors (CDK4/6i) have transformed the treatment landscape for estrogen receptor-positive (ER+) breast cancer, yet resistance remains a major clinical challenge. Although CDK4/6i induce G1 arrest and therapy-induced senescence (TIS), the exact nature of this senescent state and its contribution [...] Read more.
Cyclin-dependent kinase 4/6 inhibitors (CDK4/6i) have transformed the treatment landscape for estrogen receptor-positive (ER+) breast cancer, yet resistance remains a major clinical challenge. Although CDK4/6i induce G1 arrest and therapy-induced senescence (TIS), the exact nature of this senescent state and its contribution to resistance are not well understood. To explore this, we developed palbociclib- (2PR, 9PR, TPR) and abemaciclib- (2AR, 9AR, TAR) resistant ER+ breast cancer sublines through prolonged drug exposure over six months. Resistant cells demonstrated distinct phenotypic alterations, including cellular senescence, reduced mitochondrial membrane potential, and impaired glycolytic activity. Cytokine profiling and enzyme-linked immunosorbent assay (ELISA) validation revealed a non-canonical senescence-associated secretory phenotype (SASP) characterized by elevated growth/differentiation factor 15 (GDF-15) and serpin E1 (plasminogen activator inhibitor-1, PAI-1) and absence of classical pro-inflammatory interleukins, including IL-1α and IL-6. IL-8 levels were significantly elevated, but no association with epithelial–mesenchymal transition (EMT) was observed. Resistant cells preserved their epithelial morphology, showed no upregulation of EMT markers, and lacked aldehyde dehydrogenase 1-positive (ALDH1+) stem-like populations. Additionally, Regulated upon Activation, Normal T-cell Expressed, and Secreted (RANTES) was strongly upregulated in palbociclib-resistant cells. Together, these findings identify a distinct, non-canonical senescence phenotype associated with CDK4/6i resistance and may provide a foundation for identifying new vulnerabilities in resistant ER+ breast cancers through targeting SASP-related signaling. Full article
Show Figures

Figure 1

21 pages, 1834 KB  
Review
Lineage Plasticity and Histologic Transformation in EGFR-TKI Resistant Lung Cancer
by Li Yieng Eunice Lau, Anders Jacobsen Skanderup and Aaron C. Tan
Int. J. Mol. Sci. 2026, 27(1), 445; https://doi.org/10.3390/ijms27010445 - 31 Dec 2025
Viewed by 291
Abstract
Lineage plasticity, the ability of cancer cells to alter their differentiated state through transcriptional and epigenetic reprogramming, has emerged as a key mechanism of therapeutic resistance across cancers. This adaptive process can manifest in multiple ways, including epithelial–mesenchymal transition, acquisition of stem-like features, [...] Read more.
Lineage plasticity, the ability of cancer cells to alter their differentiated state through transcriptional and epigenetic reprogramming, has emerged as a key mechanism of therapeutic resistance across cancers. This adaptive process can manifest in multiple ways, including epithelial–mesenchymal transition, acquisition of stem-like features, and histological transformation, the most striking and clinically apparent example. In EGFR-mutant lung adenocarcinoma (LUAD), lineage plasticity is increasingly recognized as a prevalent mechanism of acquired resistance to tyrosine kinase inhibitors (TKIs). Among its visible manifestations, histologic transformation into small-cell lung cancer (SCLC) is the most frequent, while squamous transformation and other phenotypic shifts also occur. Transformed tumors typically retain the initiating EGFR mutation but lose EGFR dependence, acquire neuroendocrine features, and display aggressive clinical behavior with poor clinical outcomes compared with both de novo SCLC and non-transformed LUAD. Recent studies show that plasticity arises through combined genomic, transcriptomic, and epigenetic reprogramming, often foreshadowed by molecular alterations before overt histological change. Spatial and single-cell profiling reveal heterogeneous trajectories and intermediate states, while functional models and multi-omics approaches have begun to identify therapeutic vulnerabilities distinct from both de novo EGFR-mutated SCLC and classical EGFR-mutated LUAD. Thus, lineage plasticity, whether manifested as histologic transformation or through more subtle epigenetic reprogramming, represents a formidable resistance mechanism in NSCLC. Defining its molecular basis and temporal dynamics will be essential for early detection, prognostication, and the development of tailored therapies. Full article
Show Figures

Figure 1

20 pages, 4121 KB  
Article
Targeting Growth Hormone Receptor to Overcome Therapy Resistance in Non-Small Cell Lung Cancer
by Arshad Ahmad, Reetobrata Basu, Caden Fyffe, Reece Geiger, Christopher Walsh, Delany Minto, Edward Brenya, Amrutha Varshini Alur, Sebastian J. C. M. M. Neggers and John J. Kopchick
Int. J. Mol. Sci. 2026, 27(1), 115; https://doi.org/10.3390/ijms27010115 - 22 Dec 2025
Viewed by 530
Abstract
Lung cancer (LC) remains the leading cause of cancer-related death in the United States despite advances in therapy. Growth hormone (GH) action has been implicated in tumor progression and therapy resistance across multiple cancers, but its role in LC, particularly non-small cell lung [...] Read more.
Lung cancer (LC) remains the leading cause of cancer-related death in the United States despite advances in therapy. Growth hormone (GH) action has been implicated in tumor progression and therapy resistance across multiple cancers, but its role in LC, particularly non-small cell lung cancer (NSCLC), remains poorly defined. In cancer cells, GH promotes chemoresistance through upregulation of drug-efflux pumps, induction of epithelial-to-mesenchymal transition (EMT), and inhibition of apoptosis. Notably, GH receptor (GHR) expression is significantly elevated in NSCLC compared to normal lung tissue, suggesting a potential therapeutic opportunity. In this study, we investigated the impact of GH action on therapy resistance and tumor progression using integrated transcriptomic analyses and in vitro experiments. Analyses of transcriptomic data from NSCLC patients revealed that high tumoral GHR expression correlates with reduced overall survival, and with upregulation of genes involved in distinct therapy refractory pathways. Our in vitro studies demonstrated that GH promotes chemoresistance in NSCLC cell lines through activation of ABC transporters and EMT pathways, whereas GHR antagonism with the GH receptor antagonist, pegvisomant, effectively counteracts these effects and improves chemotherapy efficacy significantly. Together, our findings identify GHR signaling as a contributor to aggressive and therapy-resistant phenotypes in NSCLC in vitro and suggest that GHR antagonism may enhance chemotherapy sensitivity. These results provide a rationale for further in vivo and mechanistic studies to evaluate the therapeutic potential of targeting GHR in NSCLC. Full article
Show Figures

Figure 1

22 pages, 4207 KB  
Article
SS18::SSX and BRD9 Modulate Synovial Sarcoma Differentiation
by Anna Kuntze, Victor Banerjee, Marcel Trautmann, Charlotte Pünt, Ruth Berthold, Pascal Hauser, Lucas Scholl, Eva Wardelmann, Kornelius Kerl, Wolfgang Hartmann and Ilka Isfort
Cells 2025, 14(24), 2022; https://doi.org/10.3390/cells14242022 - 18 Dec 2025
Viewed by 486
Abstract
Synovial sarcoma (SySa) is a malignant soft tissue tumor that is characterized by an SS18::SSX fusion protein, which integrates into BAF chromatin remodeling complexes and alters global gene transcription. Despite its uniform genetic driver, SySa displays striking histomorphological and phenotypic heterogeneity, including spindle [...] Read more.
Synovial sarcoma (SySa) is a malignant soft tissue tumor that is characterized by an SS18::SSX fusion protein, which integrates into BAF chromatin remodeling complexes and alters global gene transcription. Despite its uniform genetic driver, SySa displays striking histomorphological and phenotypic heterogeneity, including spindle cell, glandular and poorly differentiated patterns. Prognosis is variable, with around 50% of patients developing metastases. Limited response to chemotherapy highlights the need for a better understanding of the underlying molecular mechanisms to guide alternative therapeutic strategies. Given the pivotal function of BAF complexes in SySa and their recently described impact on cellular differentiation processes, this study aims to investigate the role of SS18::SSX and specific BAF subunits in SySa differentiation. Nanostring analysis revealed that silencing of SS18::SSX and the GBAF subunit BRD9 modulates the cellular differentiation pathways. SS18::SSX and BRD9 were found to regulate epithelial–mesenchymal-transition (EMT)-associated factors of Snail and Slug on different levels, with SS18::SSX repressing E-Cadherin expression. Published single-cell RNA sequencing data were analyzed to validate our finding that BRD9 contributes to SySa EMT regulation. Our study provides novel insights into the multilayered regulation of key EMT players by SS18::SSX and BRD9 in SySa, thereby defining tumor phenotype and (potentially) prognosis. Full article
Show Figures

Figure 1

12 pages, 227 KB  
Review
Dynamic Interplay of Epithelial–Mesenchymal and Mesenchymal–Epithelial Transitions in Cochlear Development and Disease: Molecular Mechanisms and Therapeutic Implications
by Jingyi Zhu, Sihan Huang, Jifang Zhang, Tianyu Gong, Zhongyuan Fei, Penghui Chen, Shule Hou and Jun Yang
Biomedicines 2025, 13(12), 3115; https://doi.org/10.3390/biomedicines13123115 - 18 Dec 2025
Viewed by 343
Abstract
Epithelial–mesenchymal transition (EMT) and mesenchymal–epithelial transition (MET) are evolutionarily conserved cellular processes defined by reversible conversions between epithelial and mesenchymal phenotypes. As dynamic regulatory programs, they contribute to cell fate determination, tissue remodeling, and functional maturation during embryogenesis. In the cochlea, emerging evidence [...] Read more.
Epithelial–mesenchymal transition (EMT) and mesenchymal–epithelial transition (MET) are evolutionarily conserved cellular processes defined by reversible conversions between epithelial and mesenchymal phenotypes. As dynamic regulatory programs, they contribute to cell fate determination, tissue remodeling, and functional maturation during embryogenesis. In the cochlea, emerging evidence suggests that EMT/MET are implicated in certain aspects of sensory epithelium development. This review systematically dissects the molecular mechanisms underlying EMT and MET during cochlear development, along with the regulatory networks that control cell fate and signaling pathways. We further explore the emerging functions of these processes in cochlear pathologies, integrating recent advances to clarify their physiological and pathological relevance. By providing a comprehensive synthesis, this work aims to establish a theoretical framework for developing therapeutic strategies against related disorders. Full article
(This article belongs to the Section Molecular Genetics and Genetic Diseases)
28 pages, 3140 KB  
Review
The Impact of Senescence-Associated Secretory Phenotype (SASP) on Head and Neck Cancers: From Biology to Therapy
by Md Tanjim Alam, Mishfak A. M. Mansoor, Sarah A. Ashiqueali, Pawel Golusinski, Ewelina Golusinska-Kardach, Joanna K. Strzelczyk, Blazej Rubis, Wojciech Golusinski and Michal M. Masternak
Cancers 2025, 17(24), 4024; https://doi.org/10.3390/cancers17244024 - 17 Dec 2025
Viewed by 1115
Abstract
Cellular senescence is defined as a state of permanent cell cycle arrest, providing a natural barrier against cancer. However, senescent cells are very metabolically active and secrete a complex mixture of bioactive molecules collectively known as the senescence-associated secretory phenotype (SASP), which play [...] Read more.
Cellular senescence is defined as a state of permanent cell cycle arrest, providing a natural barrier against cancer. However, senescent cells are very metabolically active and secrete a complex mixture of bioactive molecules collectively known as the senescence-associated secretory phenotype (SASP), which play a dual role in cancer biology. While the SASP can suppress tumors by facilitating immunosurveillance, it can also promote tumor progression by fostering a pro-inflammatory milieu, stimulating angiogenesis, enhancing invasiveness, and enabling immune evasion. In Head and Neck Cancers (HNCs), a highly heterogeneous group of malignancies, SASP has emerged as a critical player in disease progression and treatment resistance. Persistent DNA damage response (DDR) signaling drives SASP and thereby contributes to the progression of head and neck cancer by modulating the tumour microenvironment. It influences the tumor microenvironment (TME) by facilitating epithelial-to-mesenchymal transition (EMT), promoting cancer stem cell-like properties, and impairing the efficacy of radiotherapy, chemotherapy, and immune checkpoint inhibitors. These effects underscore the need for targeted interventions to regulate SASP activity. This review presents a comprehensive overview of the molecular mechanisms underlying SASP generation and its effects on HNCs. We discuss the dual roles of SASP in tumor suppression and progression, its contribution to therapy resistance, and emerging therapeutic strategies, including novel senolytic and senomorphic drugs. Finally, we highlight key challenges and future directions for translating SASP-targeted therapies into clinical practice, emphasizing the need for biomarker discovery, and a deeper understanding of SASP heterogeneity. By targeting the SASP, there is potential to enhance therapeutic outcomes and improve the management of HNCs. Full article
Show Figures

Figure 1

13 pages, 1974 KB  
Article
Cryoelectrospun Elastin-Alginate Scaffolds Support In Vitro 3D Epithelial-Stromal Cocultures for Salivary Tissue Engineering
by Pujhitha Ramesh, James Castracane, Melinda Larsen, Deirdre A. Nelson, Susan T. Sharfstein and Yubing Xie
Gels 2025, 11(12), 998; https://doi.org/10.3390/gels11120998 - 11 Dec 2025
Viewed by 409
Abstract
Bioengineered functional salivary tissues can advance regenerative therapies, preclinical drug testing, and the fundamental understanding of salivary gland dysfunction. Current salivary tissue models are typically Matrigel-based, hydrogel-based or scaffold-free organoid systems, with limited physiological relevance or mimicry of cell-cell and cell-extracellular matrix (ECM) [...] Read more.
Bioengineered functional salivary tissues can advance regenerative therapies, preclinical drug testing, and the fundamental understanding of salivary gland dysfunction. Current salivary tissue models are typically Matrigel-based, hydrogel-based or scaffold-free organoid systems, with limited physiological relevance or mimicry of cell-cell and cell-extracellular matrix (ECM) interactions. We previously developed elastin-alginate cryoelectrospun scaffolds (CES) that resemble the topography and viscoelastic properties of healthy salivary ECM, and validated their potential for stromal cell culture, delivery, and in vitro fibrosis modeling. Here, we evaluated the utility of CES to support 3D cocultures of salivary gland epithelial and mesenchymal cells in vitro. We compared CES with honeycomb-like topography (CES-H) to densely packed electrospun nanofibers (NFs) and CES with fibrous topography (CES-F) for their ability to support SIMS epithelial cell attachment, morphology, 3D clustering, phenotype and organization into distinct clusters when cocultured with stromal cells. Both CES-F and CES-H supported epithelial cell attachment and clustering; in particular, CES-H most effectively supported the self-organization of epithelial and stromal cells into distinct 3D clusters resembling the structure of native salivary tissue. Stromal cells were essential for maintaining the phenotype of epithelial cells cultured on CES-H, laying the foundation for the development of in vitro tissue models. Full article
Show Figures

Graphical abstract

10 pages, 4806 KB  
Brief Report
Optimized Method for Establishing Primary Human Mesothelial Cell Cultures Preserving Epithelial Phenotype
by Evdokiya Kuznetsova, Nadezhda Bakalenko, Liana Gaifullina, Mikhail Atyukov, Konstantin Dergilev, Irina Beloglazova and Anna Malashicheva
Biomolecules 2025, 15(12), 1669; https://doi.org/10.3390/biom15121669 - 30 Nov 2025
Viewed by 399
Abstract
Mesothelial cells (MCs) are highly relevant for studying the pathogenesis of serosal diseases, fibrosis, inflammation, and tumor progression. However, the isolation and maintenance of an epithelial-like phenotype of MCs in vitro remain methodologically challenging due to their tendency to undergo mesothelial-to-mesenchymal transition (MMT). [...] Read more.
Mesothelial cells (MCs) are highly relevant for studying the pathogenesis of serosal diseases, fibrosis, inflammation, and tumor progression. However, the isolation and maintenance of an epithelial-like phenotype of MCs in vitro remain methodologically challenging due to their tendency to undergo mesothelial-to-mesenchymal transition (MMT). In this work, we propose a combined protocol utilizing collagen IV coating, conditioned medium, and short-term ROCK inhibitor treatment, which improves cell survival. This approach enables the establishment of primary human cultures suitable for investigating mesothelial cell functional activity and for assessing the efficacy of potential therapeutic strategies. Full article
(This article belongs to the Special Issue New Insights into Mesothelial Cells)
Show Figures

Figure 1

25 pages, 2984 KB  
Article
Generation of a Bioengineered Substitute of the Human Sclero-Corneal Limbus Using a Novel Decellularization Method
by Paula Ávila-Fernández, David Sánchez-Porras, Miguel Etayo-Escanilla, Carmen González-Gallardo, Miguel Alaminos, Jesús Chato-Astrain, Fernando Campos and Óscar Darío García-García
Pharmaceutics 2025, 17(12), 1540; https://doi.org/10.3390/pharmaceutics17121540 - 29 Nov 2025
Viewed by 466
Abstract
Background: Severe dysfunction of the human limbus associated with limbal stem cell deficiency is a therapeutic challenge, especially when a structural alteration of the limbal niche is associated. Methods: We have evaluated seven decellularization protocols applied to 20 human sclero-corneal limbus, based [...] Read more.
Background: Severe dysfunction of the human limbus associated with limbal stem cell deficiency is a therapeutic challenge, especially when a structural alteration of the limbal niche is associated. Methods: We have evaluated seven decellularization protocols applied to 20 human sclero-corneal limbus, based on the use of SDS (protocol P1), SDS + NaCl (P2), SDS + triton X-100 + SDC + enzymatic treatment (P3), SDS + triton X-100 + SDC + enzymatic treatment + trypsin (P4), sulfobetains + DNAse (P5), sulfobetains + SDC + DNAse (P6) and SDC + DNAse (P7). The decellularization efficiency of each protocol, biocompatibility and safety, as well as their capability to support cell attachment and differentiation, were evaluated. Results: Results showed that the use of protocols P1 to P4, based on strong ionic detergents such as SDS, was not efficient for decellularizing the human limbus. Conversely, protocols P5, P6 and P7 removed more than 95% of DNA while preserving 60–100% of the extracellular matrix components. These protocols were biocompatible, as macrophages cultured with decellularized scaffolds were viable and differentiated to the pro-regenerative M2 phenotype (CD163/CD86 ratio > 2) without inducing a significant increase in reactive oxygen species (ROS). Protocols P6 and P7 supported cell attachment, survival and differentiation of corneal epithelial cells and four types of mesenchymal stem cells cultured on the surface of these scaffolds. Cellularized limbi showed positive expression of several limbal cell markers, especially in scaffolds decellularized with protocol P6. Conclusions: These results support the use of protocol P6 for the generation of human limbal substitutes by tissue engineering using decellularized human limbi. Future studies should determine the clinical potential of the regenerative biomaterial generated in patients with structural limbal damage, particularly in patients with chemical burns and aniridia, where conventional stem cell therapies fail. Full article
(This article belongs to the Section Drug Targeting and Design)
Show Figures

Graphical abstract

14 pages, 3489 KB  
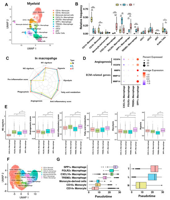
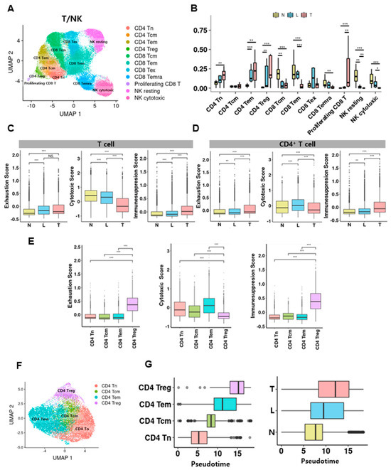
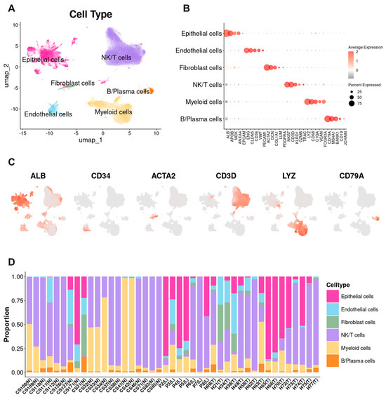
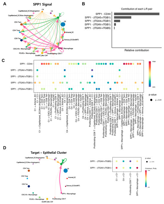
Article
Transcription Factor Networks Drive Tumor Progression and Immune Microenvironment Remodeling in Hepatocellular Carcinoma
by Sang Hoon Lee, Ju Won Ahn, Wonbin Choi, Jina Kim, Joon Yeon Hwang, Jae-Hwan Kim, Hyaekang Kim and Woori Kwak
Cancers 2025, 17(23), 3787; https://doi.org/10.3390/cancers17233787 - 26 Nov 2025
Viewed by 717
Abstract
(1) Background: Hepatocellular carcinoma (HCC) remains a major cause of cancer mortality and is characterized by pronounced inter- and intra-tumoral heterogeneity and therapy resistance. We aimed to define core transcriptional circuits that drive HCC malignancy and to delineate how these programs shape the [...] Read more.
(1) Background: Hepatocellular carcinoma (HCC) remains a major cause of cancer mortality and is characterized by pronounced inter- and intra-tumoral heterogeneity and therapy resistance. We aimed to define core transcriptional circuits that drive HCC malignancy and to delineate how these programs shape the tumor microenvironment (TME). (2) Methods: We integrated single-cell, spatial, and bulk transcriptomic datasets from public cohorts. (3) Results: We identified nine tumor-restricted transcription factors (TFs)—HTATIP2, HES6, ILF2, E2F1, MYBL2, DDIT3, FOXM1, HMGA1, and ETV4—whose expression and regulon activity associated with malignant phenotypes and poor survival. These TFs organize a progression axis from an early proliferative state (cluster C4) toward an invasive, metabolically adapted state (cluster C1) enriched for hypoxia, epithelial–mesenchymal transition (EMT), and inflammatory signaling. The C1 state remodeled the TME by establishing an immunosuppressive niche marked by expansion of T regulatory cells (Treg) and by accumulation of SPP1+ macrophages. These macrophages, recruited and polarized by C1 tumor cells, exhibited M2-like, pro-angiogenic, and immunosuppressive features and engaged epithelial, immune, and stromal partners via SPP1-CD44 and SPP1-integrin interactions. (4) Conclusions: In summary, a tumor-intrinsic TF network cooperates with SPP1+ macrophage signaling to promote a permissive microenvironment and HCC progression. This integrated axis highlights tractable vulnerabilities for therapeutic intervention. Full article
(This article belongs to the Section Tumor Microenvironment)
Show Figures

Figure 1

15 pages, 435 KB  
Review
The Molecular Landscape of Inflammation in Inflammatory Bowel Disease (IBD): Targets for Precision Medicine
by Loris Riccardo Lopetuso, Marco Murgiano, Elisabetta Mantuano, Vincenzo Schiavone, Alessandro Costa, Gianluca Mascianà, Valentino Bezzerri and Gianluca Costa
Biomedicines 2025, 13(11), 2738; https://doi.org/10.3390/biomedicines13112738 - 9 Nov 2025
Viewed by 1638
Abstract
Inflammatory bowel diseases (IBDs), including Crohn’s disease (CD) and ulcerative colitis (UC), are chronic immune-mediated disorders characterized by mucosal injury, cycles of inflammation and repair, and tissue damage. Persistent inflammation accelerates epithelial turnover, generates oxidative and replication stress, and remodels the stromal niche, [...] Read more.
Inflammatory bowel diseases (IBDs), including Crohn’s disease (CD) and ulcerative colitis (UC), are chronic immune-mediated disorders characterized by mucosal injury, cycles of inflammation and repair, and tissue damage. Persistent inflammation accelerates epithelial turnover, generates oxidative and replication stress, and remodels the stromal niche, contributing to the risk of colorectal cancer (CRC). Systematic dysplasia surveillance remains essential. Cellular senescence has emerged as a unifying mechanism linking inflammation, impaired epithelial repair, fibrosis, and neoplasia. In UC, p16/p21 upregulation, telomere erosion, and loss of lamin B1 accumulate and adopt a senescence-associated secretory phenotype (SASP) that perpetuates barrier dysfunction. In CD, senescence within stem and stromal compartments limits regeneration, promotes pro-fibrotic remodeling, and sustains cycles of injury and repair via chronic SASP signaling. IBD prevalence continues to rise from environmental factors, dietary changes, antibiotic exposures, and gut microbiota alterations. Pathogenesis integrates genetic factors (e.g., NOD2, IL23R, HLA, and ATG16L1 mutations), environmental modifiers, dysbiosis characterized by loss of short-chain fatty-acid-producing Gram-positive bacteria and expansion of Proteobacteria, and a dysregulated immune system. Therapeutic strategies have shifted toward targeted biologics and small molecules to promote mucosal healing. In this review, we recapitulate the mechanistic axes of inflammation, oxidative stress, and senescence in IBD and then critically evaluate emerging targeted therapies. Topics include anti-TNFα, integrin blockade, IL-12/23 and IL-23 inhibition, JAK inhibitors, S1P receptor modulators, microRNA modulation, senomorphics, mesenchymal cell therapy, and microbiome interventions. We endorse biomarker-guided therapy and propose future directions to break the SASP-driven inflammatory loop and mitigate long-term carcinogenic risk. Full article
Show Figures

Graphical abstract

27 pages, 2493 KB  
Review
Targeting Drug-Tolerant Persister Cancer Cells: Can Nanomaterial-Based Strategies Be Helpful for Anti-DTP Therapies?
by Prachi Ghoderao, Eliza Kwiatkowska-Borowczyk, Sanjay Sahare and Hanna Dams-Kozlowska
Pharmaceutics 2025, 17(11), 1428; https://doi.org/10.3390/pharmaceutics17111428 - 4 Nov 2025
Viewed by 2027
Abstract
Therapeutic resistance remains a critical barrier in oncology, frequently leading to cancer relapse after initial treatment response. Growing evidence suggests the presence of drug-tolerant persisters (DTPs), a rare subpopulation of cancer cells that survives chemotherapy by entering a reversible specific adaptation. Unlike classical [...] Read more.
Therapeutic resistance remains a critical barrier in oncology, frequently leading to cancer relapse after initial treatment response. Growing evidence suggests the presence of drug-tolerant persisters (DTPs), a rare subpopulation of cancer cells that survives chemotherapy by entering a reversible specific adaptation. Unlike classical cell resistance, the DTP phenotype is independent of genetic changes and maintained through dynamic regulatory mechanisms. DTPs are phenotypically heterogeneous and can exhibit stem-like and quiescent cell phenotypes, non- or slow proliferation, and remarkable plasticity due to a di-pause-like state and executing epithelial–mesenchymal transition (EMT) or transdifferentiation processes. Despite advances in research, the molecular mechanisms underlying DTPs’ biology and their role in cancer relapse remain only partially understood. The review summarizes the current progress in processes that lead to the acquisition of cellular persistence status, which, in turn, constitute areas of vulnerability that can be exploited in cancer therapy. We highlight anti-DTP therapeutic strategies, including epigenetic modification, cell signaling and transcriptional regulation, metabolic reprogramming, and modification of cell interactions within the tumor microenvironment. Furthermore, we focus on the potential role of nanomaterials in the combat against DTPs. Nanoparticles not only act as part of the drug delivery process, enabling precise DTP targeting and enhancing intracellular drug accumulation, but their intrinsic properties can also be used to eradicate DTPs directly or by enhancing the effectiveness of other therapeutic strategies. The integrated approach offers strong potential to eliminate tumor persistence, prevent recurrence, and improve long-term patient outcomes beyond conventional therapies. Full article
(This article belongs to the Section Nanomedicine and Nanotechnology)
Show Figures

Graphical abstract

Back to TopTop