Sign in to use this feature.

Years

Between: -

Subjects

remove_circle_outline
remove_circle_outline
remove_circle_outline
remove_circle_outline
remove_circle_outline
remove_circle_outline
remove_circle_outline
remove_circle_outline
remove_circle_outline

Journals

remove_circle_outline
remove_circle_outline
remove_circle_outline
remove_circle_outline
remove_circle_outline
remove_circle_outline
remove_circle_outline
remove_circle_outline
remove_circle_outline
remove_circle_outline
remove_circle_outline
remove_circle_outline
remove_circle_outline
remove_circle_outline
remove_circle_outline

Article Types

Countries / Regions

remove_circle_outline
remove_circle_outline
remove_circle_outline
remove_circle_outline
remove_circle_outline
remove_circle_outline
remove_circle_outline
remove_circle_outline

Search Results (4,668)

Search Parameters:
Keywords = energy forecasting

Order results
Result details
Results per page
Select all
Export citation of selected articles as:
26 pages, 2118 KB  
Article
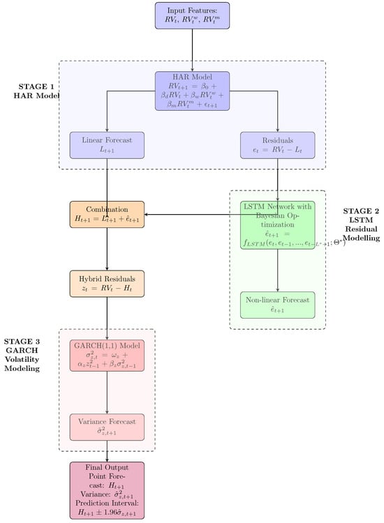
A Hybrid HAR-LSTM-GARCH Model for Forecasting Volatility in Energy Markets
by Wiem Ben Romdhane and Heni Boubaker
J. Risk Financial Manag. 2026, 19(1), 77; https://doi.org/10.3390/jrfm19010077 (registering DOI) - 17 Jan 2026
Abstract
Accurate volatility forecasting in energy markets is paramount for risk management, derivative pricing, and strategic policy planning. Traditional econometric models like the Heterogeneous Auto-regressive (HAR) model effectively capture the long-memory and multi-component nature of volatility but often fail to account for non-linearities and [...] Read more.
Accurate volatility forecasting in energy markets is paramount for risk management, derivative pricing, and strategic policy planning. Traditional econometric models like the Heterogeneous Auto-regressive (HAR) model effectively capture the long-memory and multi-component nature of volatility but often fail to account for non-linearities and complex, unseen dependencies. Deep learning models, particularly Long Short-Term Memory (LSTM) networks, excel at capturing these non-linear patterns but can be data-hungry and prone to overfitting, especially in noisy financial datasets. This paper proposes a novel hybrid model, HAR-LSTM-GARCH, which synergistically combines the strengths of the HAR model, an LSTM network, and a GARCH model to forecast the realized volatility of crude oil futures. The HAR component captures the persistent, multi-scale volatility dynamics, the LSTM network learns the non-linear residual patterns, and the GARCH component models the time-varying volatility of the residuals themselves. Using high-frequency data on Brent Crude futures, we compute daily Realized Volatility (RV). Our empirical results demonstrate that the proposed HAR-LSTM-GARCH model significantly outperforms the benchmark HAR, GARCH(1,1), and standalone LSTM models in both statistical accuracy and economic significance, offering a robust framework for volatility forecasting in the complex energy sector. Full article
(This article belongs to the Special Issue Mathematical Modelling in Economics and Finance)
Show Figures

Figure 1

32 pages, 2374 KB  
Perspective
Artificial Intelligence in Local Energy Systems: A Perspective on Emerging Trends and Sustainable Innovation
by Sára Ferenci, Florina-Ambrozia Coteț, Elena Simina Lakatos, Radu Adrian Munteanu and Loránd Szabó
Energies 2026, 19(2), 476; https://doi.org/10.3390/en19020476 (registering DOI) - 17 Jan 2026
Abstract
Local energy systems (LESs) are becoming larger and more heterogeneous as distributed energy resources, electrified loads, and active prosumers proliferate, increasing the need for reliable coordination of operation, markets, and community governance. This Perspective synthesizes recent literature to map how artificial intelligence (AI) [...] Read more.
Local energy systems (LESs) are becoming larger and more heterogeneous as distributed energy resources, electrified loads, and active prosumers proliferate, increasing the need for reliable coordination of operation, markets, and community governance. This Perspective synthesizes recent literature to map how artificial intelligence (AI) supports forecasting and situational awareness, optimization, and real-time control of distributed assets, and community-oriented markets and engagement, while arguing that adoption is limited by system-level credibility rather than model accuracy alone. The analysis highlights interlocking deployment barriers, such as governance-integrated explainability, distributional equity, privacy and data governance, robustness under non-stationarity, and the computational footprint of AI. Building on this diagnosis, the paper proposes principles-as-constraints for sustainable, trustworthy LES AI and a deployment-oriented validation and reporting framework. It recommends evaluating LES AI with deployment-ready evidence, including stress testing under shift and rare events, calibrated uncertainty, constraint-violation and safe-fallback behavior, distributional impact metrics, audit-ready documentation, edge feasibility, and transparent energy/carbon accounting. Progress should be judged by measurable system benefits delivered under verifiable safeguards. Full article
(This article belongs to the Section A1: Smart Grids and Microgrids)
24 pages, 3395 KB  
Article
Bi-Objective Intraday Coordinated Optimization of a VPP’s Reliability and Cost Based on a Dual-Swarm Particle Swarm Algorithm
by Jun Zhan, Xiaojia Sun, Yang Li, Wenjing Sun, Jiamei Jiang and Yang Gao
Energies 2026, 19(2), 473; https://doi.org/10.3390/en19020473 (registering DOI) - 17 Jan 2026
Abstract
With the increasing penetration of renewable energy, power systems are facing greater uncertainty and volatility, which poses significant challenges for Virtual Power Plant scheduling. Existing research mainly focuses on optimizing economic efficiency but often overlooks system reliability and the impact of forecasting deviations [...] Read more.
With the increasing penetration of renewable energy, power systems are facing greater uncertainty and volatility, which poses significant challenges for Virtual Power Plant scheduling. Existing research mainly focuses on optimizing economic efficiency but often overlooks system reliability and the impact of forecasting deviations on scheduling, leading to suboptimal performance. Thus, this paper presents a reliability-cost bi-objective cooperative optimization model based on a dual-swarm particle swarm algorithm: it introduces positive and negative imbalance price penalty factors to explicitly describe the economic costs of forecast deviations, constructs a reliability evaluation system covering PV, EVs, air-conditioning loads, electrolytic aluminum loads, and energy storage, and solves the multi-objective model via algorithm design of “sub-swarms specializing in single objectives + periodic information exchange”. Simulation results show that the method ensures stable intraday operation of VPPs, achieving 6.8% total cost reduction, 12.5% system reliability improvement, and 14.8% power deviation reduction, verifying its practical value and application prospects. Full article
Show Figures

Figure 1

47 pages, 17315 KB  
Article
RNN Architecture-Based Short-Term Forecasting Framework for Rooftop PV Surplus to Enable Smart Energy Scheduling in Micro-Residential Communities
by Abdo Abdullah Ahmed Gassar, Mohammad Nazififard and Erwin Franquet
Buildings 2026, 16(2), 390; https://doi.org/10.3390/buildings16020390 (registering DOI) - 17 Jan 2026
Abstract
With growing community awareness of greenhouse gas emissions and their environmental consequences, distributed rooftop photovoltaic (PV) systems have emerged as a sustainable energy alternative in residential settings. However, the high penetration of these systems without effective operational strategies poses significant challenges for local [...] Read more.
With growing community awareness of greenhouse gas emissions and their environmental consequences, distributed rooftop photovoltaic (PV) systems have emerged as a sustainable energy alternative in residential settings. However, the high penetration of these systems without effective operational strategies poses significant challenges for local distribution grids. Specifically, the estimation of surplus energy production from these systems, closely linked to complex outdoor weather conditions and seasonal fluctuations, often lacks an accurate forecasting approach to effectively capture the temporal dynamics of system output during peak periods. In response, this study proposes a recurrent neural network (RNN)- based forecasting framework to predict rooftop PV surplus in the context of micro-residential communities over time horizons not exceeding 48 h. The framework includes standard RNN, long short-term memory (LSTM), bidirectional LSTM (BiLSTM), and gated recurrent unit (GRU) networks. In this context, the study employed estimated surplus energy datasets from six single-family detached houses, along with weather-related variables and seasonal patterns, to evaluate the framework’s effectiveness. Results demonstrated the significant effectiveness of all framework models in forecasting surplus energy across seasonal scenarios, with low MAPE values of up to 3.02% and 3.59% over 24-h and 48-h horizons, respectively. Simultaneously, BiLSTM models consistently demonstrated a higher capacity to capture surplus energy fluctuations during peak periods than their counterparts. Overall, the developed data-driven framework demonstrates potential to enable short-term smart energy scheduling in micro-residential communities, supporting electric vehicle charging from single-family detached houses through efficient rooftop PV systems. It also provides decision-making insights for evaluating renewable energy contributions in the residential sector. Full article
(This article belongs to the Section Building Energy, Physics, Environment, and Systems)
Show Figures

Figure 1

34 pages, 3678 KB  
Article
Systemic Carbon Lock-In Dynamics and Optimal Sustainable Reduction Pathways for a Just Industrial Transition in South Africa
by Oliver Ibor Inah, Prosper Zanu Sotenga and Udochukwu Bola Akuru
Sustainability 2026, 18(2), 956; https://doi.org/10.3390/su18020956 (registering DOI) - 17 Jan 2026
Abstract
South Africa’s manufacturing sector, a driving force for sustainable development, faces a profound challenge in decarbonizing without deindustrializing. This study provides an optimized, scenario-based assessment of the sector explicitly aligned with its Just Energy Transition Partnership (JETP) objectives. A novel framework is applied, [...] Read more.
South Africa’s manufacturing sector, a driving force for sustainable development, faces a profound challenge in decarbonizing without deindustrializing. This study provides an optimized, scenario-based assessment of the sector explicitly aligned with its Just Energy Transition Partnership (JETP) objectives. A novel framework is applied, integrating an extended Kaya–Logarithmic Mean Divisia Index (Kaya–LMDI) decomposition with scenario forecasting and Genetic Algorithm (GA) optimization. The decomposition disaggregates a conventional carbon intensity (CI) driver to include Electrification Share (ELE), Renewable Share (REN), and a newly defined Residual Carbon Factor (RCF) that captures direct fossil fuel use for industrial process heat. Historical analysis (2002–2022) shows that emissions growth was primarily driven by the RCF (224.1 MtCO2, 160%) and Economic Activity (187.5 MtCO2, 134%), partly offset by gains in Energy Intensity (−141.8 MtCO2, 101.35%) and REN (−202.2 MtCO2, −144.53%). Carbon emissions projections to 2040 reveal a critical sustainability trilemma: the Just Transition accelerated scenario (JTAS), despite achieving rapid renewable deployment, increases emissions by 469% as economic growth overwhelms decarbonization efforts. Conversely, the mathematically optimal (GA) pathway achieves a 90.8% reduction but only through structural contraction that implies socially unsustainable deindustrialization. This tension exposes the systemic limits of incremental decarbonization and underscores that a truly sustainable pathway requires transcending this binary choice by directly addressing the fossil fuel substrate of industrial production. Full article
Show Figures

Figure 1

25 pages, 1520 KB  
Article
Dynamic Carbon-Aware Scheduling for Electric Vehicle Fleets Using VMD-BSLO-CTL Forecasting and Multi-Objective MPC
by Hongyu Wang, Zhiyu Zhao, Kai Cui, Zixuan Meng, Bin Li, Wei Zhang and Wenwen Li
Energies 2026, 19(2), 456; https://doi.org/10.3390/en19020456 (registering DOI) - 16 Jan 2026
Abstract
Accurate perception of dynamic carbon intensity is a prerequisite for low-carbon demand-side response. However, traditional grid-average carbon factors lack the spatio-temporal granularity required for real-time regulation. To address this, this paper proposes a “Prediction-Optimization” closed-loop framework for electric vehicle (EV) fleets. First, a [...] Read more.
Accurate perception of dynamic carbon intensity is a prerequisite for low-carbon demand-side response. However, traditional grid-average carbon factors lack the spatio-temporal granularity required for real-time regulation. To address this, this paper proposes a “Prediction-Optimization” closed-loop framework for electric vehicle (EV) fleets. First, a hybrid forecasting model (VMD-BSLO-CTL) is constructed. By integrating Variational Mode Decomposition (VMD) with a CNN-Transformer-LSTM network optimized by the Blood-Sucking Leech Optimizer (BSLO), the model effectively captures multi-scale features. Validation on the UK National Grid dataset demonstrates its superior robustness against prediction horizon extension compared to state-of-the-art baselines. Second, a multi-objective Model Predictive Control (MPC) strategy is developed to guide EV charging. Applied to a real-world station-level scenario, the strategy navigates the trade-offs between user economy and grid stability. Simulation results show that the proposed framework simultaneously reduces economic costs by 4.17% and carbon emissions by 8.82%, while lowering the peak-valley difference by 6.46% and load variance by 11.34%. Finally, a cloud-edge collaborative deployment scheme indicates the engineering potential of the proposed approach for next-generation low-carbon energy management. Full article
32 pages, 22265 KB  
Article
A Hybrid Ensemble Learning Framework for Accurate Photovoltaic Power Prediction
by Wajid Ali, Farhan Akhtar, Asad Ullah and Woo Young Kim
Energies 2026, 19(2), 453; https://doi.org/10.3390/en19020453 (registering DOI) - 16 Jan 2026
Abstract
Accurate short-term forecasting of solar photovoltaic (PV) power output is essential for efficient grid integration and energy management, especially given the widespread global adoption of PV systems. To address this research gap, the present study introduces a scalable, interpretable ensemble learning model of [...] Read more.
Accurate short-term forecasting of solar photovoltaic (PV) power output is essential for efficient grid integration and energy management, especially given the widespread global adoption of PV systems. To address this research gap, the present study introduces a scalable, interpretable ensemble learning model of PV power prediction with respect to a large PVOD v1.0 dataset, which encompasses more than 270,000 points representing ten PV stations. The proposed methodology involves data preprocessing, feature engineering, and a hybrid ensemble model consisting of Random Forest, XGBoost, and CatBoost. Temporal features, which included hour, day, and month, were created to reflect the diurnal and seasonal characteristics, whereas feature importance analysis identified global irradiance, temperature, and temporal indices as key indicators. The hybrid ensemble model presented has a high predictive power, with an R2 = 0.993, a Mean Absolute Error (MAE) = 0.227 kW, and a Root Mean Squared Error (RMSE) = 0.628 kW when applied to the PVOD v1.0 dataset to predict short-term PV power. These findings were achieved on standardized, multi-station, open access data and thus are not in an entirely rigorous sense comparable to previous studies that may have used other datasets, forecasting horizons, or feature sets. Rather than asserting numerical dominance over other approaches, this paper focuses on the real utility of integrating well-known tree-based ensemble techniques with time-related feature engineering to derive real, interpretable, and computationally efficient PV power prediction models that can be used in smart grid applications. This paper shows that a mixture of conventional ensemble methods and extensive temporal feature engineering is effective in producing consistent accuracy in PV forecasting. The framework can be reproduced and run efficiently, which makes it applicable in the integration of smart grid applications. Full article
(This article belongs to the Special Issue Advanced Control Strategies for Photovoltaic Energy Systems)
41 pages, 1444 KB  
Article
A Physics-Informed Combinatorial Digital Twin for Value-Optimized Production of Petroleum Coke
by Vladimir V. Bukhtoyarov, Alexey A. Gorodov, Natalia A. Shepeta, Ivan S. Nekrasov, Oleg A. Kolenchukov, Svetlana S. Kositsyna and Artem Y. Mikhaylov
Energies 2026, 19(2), 451; https://doi.org/10.3390/en19020451 (registering DOI) - 16 Jan 2026
Abstract
Petroleum coke quality strongly influences refinery economics and downstream energy use, yet real-time control is constrained by slow quality assays and a 24–48 h lag in laboratory results. This study introduces a physics-informed combinatorial digital twin for value-optimized coking, aimed at improving energy [...] Read more.
Petroleum coke quality strongly influences refinery economics and downstream energy use, yet real-time control is constrained by slow quality assays and a 24–48 h lag in laboratory results. This study introduces a physics-informed combinatorial digital twin for value-optimized coking, aimed at improving energy efficiency and environmental performance through adaptive quality forecasting. The approach builds a modular library of 32 candidate equations grouped into eight quality parameters and links them via cross-parameter dependencies. A two-level optimization scheme is applied: a genetic algorithm selects the best model combination, while a secondary loop tunes parameters under a multi-objective fitness function balancing accuracy, interpretability, and computational cost. Validation on five clustered operating regimes (industrial patterns augmented with noise-perturbed synthetic data) shows that optimal model ensembles outperform single best models, achieving typical cluster errors of ~7–13% NMAE. The developed digital twin framework enables accurate prediction of coke quality parameters that are critical for its energy applications, such as volatile matter and sulfur content, which serve as direct proxies for estimating the net calorific value and environmental footprint of coke as a fuel. Full article
(This article belongs to the Special Issue AI-Driven Modeling and Optimization for Industrial Energy Systems)
25 pages, 2079 KB  
Article
Predicting GPU Training Energy Consumption in Data Centers Using Task Metadata via Symbolic Regression
by Xiao Liao, Yiqian Li, Shaofeng Zhang, Xianzheng Wei and Jinlong Hu
Energies 2026, 19(2), 448; https://doi.org/10.3390/en19020448 - 16 Jan 2026
Abstract
With the rapid advancement of artificial intelligence (AI) technology, training deep neural networks has become a core computational task that consumes significant energy in data centers. Researchers often employ various methods to estimate the energy usage of data center clusters or servers to [...] Read more.
With the rapid advancement of artificial intelligence (AI) technology, training deep neural networks has become a core computational task that consumes significant energy in data centers. Researchers often employ various methods to estimate the energy usage of data center clusters or servers to enhance energy management and conservation efforts. However, accurately predicting the energy consumption and carbon footprint of a specific AI task throughout its entire lifecycle before execution remains challenging. In this paper, we explore the energy consumption characteristics of AI model training tasks and propose a simple yet effective method for predicting neural network training energy consumption. This approach leverages training task metadata and applies genetic programming-based symbolic regression to forecast energy consumption prior to executing training tasks, distinguishing it from time series forecasting of data center energy consumption. We have developed an AI training energy consumption environment using the A800 GPU and models from the ResNet{18, 34, 50, 101}, VGG16, MobileNet, ViT, and BERT families to collect data for experimentation and analysis. The experimental analysis of energy consumption reveals that the consumption curve exhibits waveform characteristics resembling square waves, with distinct peaks and valleys. The prediction experiments demonstrate that the proposed method performs well, achieving mean relative errors (MRE) of 2.67% for valley energy, 8.42% for valley duration, 5.16% for peak power, and 3.64% for peak duration. Our findings indicate that, within a specific data center, the energy consumption of AI training tasks follows a predictable pattern. Furthermore, our proposed method enables accurate prediction and calculation of power load before model training begins, without requiring extensive historical energy consumption data. This capability facilitates optimized energy-saving scheduling in data centers in advance, thereby advancing the vision of green AI. Full article
25 pages, 1436 KB  
Article
Entropy-Augmented Forecasting and Portfolio Construction at the Industry-Group Level: A Causal Machine-Learning Approach Using Gradient-Boosted Decision Trees
by Gil Cohen, Avishay Aiche and Ron Eichel
Entropy 2026, 28(1), 108; https://doi.org/10.3390/e28010108 - 16 Jan 2026
Abstract
This paper examines whether information-theoretic complexity measures enhance industry-group return forecasting and portfolio construction within a machine-learning framework. Using daily data for 25 U.S. GICS industry groups spanning more than three decades, we augment gradient-boosted decision tree models with Shannon entropy and fuzzy [...] Read more.
This paper examines whether information-theoretic complexity measures enhance industry-group return forecasting and portfolio construction within a machine-learning framework. Using daily data for 25 U.S. GICS industry groups spanning more than three decades, we augment gradient-boosted decision tree models with Shannon entropy and fuzzy entropy computed from recent return dynamics. Models are estimated at weekly, monthly, and quarterly horizons using a strictly causal rolling-window design and translated into two economically interpretable allocation rules, a maximum-profit strategy and a minimum-risk strategy. Results show that the top performing strategy, the weekly maximum-profit model augmented with Shannon entropy, achieves an accumulated return exceeding 30,000%, substantially outperforming both the baseline model and the fuzzy-entropy variant. On monthly and quarterly horizons, entropy and fuzzy entropy generate smaller but robust improvements by maintaining lower volatility and better downside protection. Industry allocations display stable and economically interpretable patterns, profit-oriented strategies concentrate primarily in cyclical and growth-sensitive industries such as semiconductors, automobiles, technology hardware, banks, and energy, while minimum-risk strategies consistently favor defensive industries including utilities, food, beverage and tobacco, real estate, and consumer staples. Overall, the results demonstrate that entropy-based complexity measures improve both economic performance and interpretability, yielding industry-rotation strategies that are simultaneously more profitable, more stable, and more transparent. Full article
(This article belongs to the Special Issue Entropy, Artificial Intelligence and the Financial Markets)
Show Figures

Figure 1

17 pages, 2710 KB  
Article
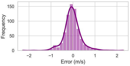
Short-Term Wind Power Forecasting Using LSTM for Microgrid Operation in Bonavista, NL
by Havva Sena Caka, Emmanuel Omo-Ikerodah and Mohsin Jamil
Energies 2026, 19(2), 446; https://doi.org/10.3390/en19020446 - 16 Jan 2026
Abstract
For enhancing the operations of microgrids, especially in places like Bonavista in Newfoundland and Labrador, accurate short-term wind power forecasting is critically important. This is more so for communities which integrate renewable energy. This paper aims to develop and implement deep learning Long [...] Read more.
For enhancing the operations of microgrids, especially in places like Bonavista in Newfoundland and Labrador, accurate short-term wind power forecasting is critically important. This is more so for communities which integrate renewable energy. This paper aims to develop and implement deep learning Long Short-Term Memory (LSTM) models for wind power forecasting for three months ahead based on one year of historical data. With a Mean Absolute Error (MAE) of 0.27 m/s and a Root Mean Squared Error (RMSE) of 0.39 m/s, the model demonstrates high predictive accuracy. Estimated power output was calculated using a standard wind turbine power curve, assuming representative turbine parameters, in order to convert wind speed forecasts into useful power inputs for microgrid operations. The LSTM’s potential and significance in microgrid planning and optimization are highlighted by the results, which show that its yield power estimates closely match actual generation. Full article
Show Figures

Figure 1

26 pages, 2039 KB  
Article
Modeling and Optimization of AI-Based Centralized Energy Management for a Community PV-Battery System Using PSO
by Sree Lekshmi Reghunathan Pillai Sree Devi, Chinmaya Krishnan, Preetha Parakkat Kesava Panikkar and Jayesh Santhi Bhavan
Energies 2026, 19(2), 439; https://doi.org/10.3390/en19020439 - 16 Jan 2026
Abstract
The rapid rise in energy demand, urban electrification, and the increasing prevalence of Electric Vehicles (EV) have intensified the need for reliable and decentralized energy management solutions. This study proposes an AI-driven centralized control architecture for a community-based photovoltaic–battery energy storage system (PV–BESS) [...] Read more.
The rapid rise in energy demand, urban electrification, and the increasing prevalence of Electric Vehicles (EV) have intensified the need for reliable and decentralized energy management solutions. This study proposes an AI-driven centralized control architecture for a community-based photovoltaic–battery energy storage system (PV–BESS) to enhance energy efficiency and self-sufficiency. The framework integrates a central controller which utilizes the Particle Swarm Optimization (PSO) technique which receives the Long Short-Term Memory (LSTM) forecasting output to determine optimal photovoltaic generation, battery charging, and discharging schedules. The proposed system minimizes the grid dependence, reduces the operational costs and a stable power output is ensured under dynamic load conditions by coordinating the renewable resources in the community microgrid. This system highlights that the AI-based Particle Swarm Optimization will reduce the peak load import and it maximizes the energy utilization of the system compared to the conventional optimization techniques. Full article
Show Figures

Graphical abstract

10 pages, 2128 KB  
Proceeding Paper
Artificial Neural Network Model for Predicting the Characteristics of a Solar Vacuum Tube System for Domestic Hot Water Heating
by Mariyana Sestrimska, Nikolay Komitov and Margarita Terziyska
Eng. Proc. 2026, 122(1), 10; https://doi.org/10.3390/engproc2026122010 - 15 Jan 2026
Abstract
The use of different energy sources for heating and year-round domestic water heating is driven by the European Union’s increasingly strict environmental and climate requirements. For this reason, consumers are seeking alternatives and show growing interest in implementing installations that utilize solar energy. [...] Read more.
The use of different energy sources for heating and year-round domestic water heating is driven by the European Union’s increasingly strict environmental and climate requirements. For this reason, consumers are seeking alternatives and show growing interest in implementing installations that utilize solar energy. Modern households typically employ at least two different energy sources for this purpose. In practice, these are hybrid installations that, depending on the season, can operate with one, two, or more energy sources. The system examined in this paper is of this type, comprising a pellet boiler, solar vacuum tubes, and electric heaters. Managing such a system is complex, and based on the conducted studies, process optimization can be pursued. This report presents an artificial neural network (ANN) model developed to predict the behavior of a real solar installation for domestic hot water heating during the summer season. This study aims, through the obtained model, to forecast the system’s performance during transitional periods such as autumn and spring, thereby enabling more efficient control. Full article
Show Figures

Figure 1

30 pages, 3291 KB  
Article
AI-Based Demand Forecasting and Load Balancing for Optimising Energy Use in Healthcare Systems: A Real Case Study
by Isha Patel and Iman Rahimi
Systems 2026, 14(1), 94; https://doi.org/10.3390/systems14010094 - 15 Jan 2026
Abstract
This paper addresses the critical need for efficient energy management in healthcare facilities, where fluctuating energy demands pose challenges to both operational reliability and sustainability objectives. Traditional energy management approaches often fall short in healthcare settings, resulting in inefficiencies and increased operational costs. [...] Read more.
This paper addresses the critical need for efficient energy management in healthcare facilities, where fluctuating energy demands pose challenges to both operational reliability and sustainability objectives. Traditional energy management approaches often fall short in healthcare settings, resulting in inefficiencies and increased operational costs. To address this gap, the paper explores AI-driven methods for demand forecasting and load balancing and proposes an integrated framework combining Long Short-Term Memory (LSTM) networks, a genetic algorithm (GA), and SHAP (Shapley Additive Explanations), specifically tailored for healthcare energy management. While LSTM has been widely applied in time-series forecasting, its use for healthcare energy demand prediction remains relatively underexplored. In this study, LSTM is shown to significantly outperform conventional forecasting models, including ARIMA and Prophet, in capturing complex and non-linear demand patterns. Experimental results demonstrate that the LSTM model achieved a Mean Absolute Error (MAE) of 21.69, a Root Mean Square Error (RMSE) of 29.96, and an R2 of approximately 0.98, compared to Prophet (MAE: 59.78, RMSE: 81.22, R2 ≈ 0.86) and ARIMA (MAE: 87.73, RMSE: 125.22, R2 ≈ 0.66), confirming its superior predictive performance. The genetic algorithm is employed both to support forecasting optimisation and to enhance load balancing strategies, enabling adaptive energy allocation under dynamic operating conditions. Furthermore, SHAP analysis is used to provide interpretable, within-model insights into feature contributions, improving transparency and trust in AI-driven energy decision-making. Overall, the proposed LSTM–GA–SHAP framework improves forecasting accuracy, supports efficient energy utilisation, and contributes to sustainability in healthcare environments. Future work will explore real-time deployment and further integration with reinforcement learning to enable continuous optimisation. Full article
(This article belongs to the Section Artificial Intelligence and Digital Systems Engineering)
Show Figures

Figure 1

32 pages, 4385 KB  
Article
Probabilistic Wind Speed Forecasting Under at Site and Regional Frameworks: A Comparative Evaluation of BART, GPR, and QRF
by Khaled Haddad and Ataur Rahman
Climate 2026, 14(1), 21; https://doi.org/10.3390/cli14010021 - 15 Jan 2026
Viewed by 14
Abstract
Reliable probabilistic wind speed forecasts are essential for integrating renewable energy into power grids and managing operational uncertainty. This study compares Quantile Regression Forests (QRF), Bayesian Additive Regression Trees (BART), and Gaussian Process Regression (GPR) under at-site and regional pooled frameworks using 21 [...] Read more.
Reliable probabilistic wind speed forecasts are essential for integrating renewable energy into power grids and managing operational uncertainty. This study compares Quantile Regression Forests (QRF), Bayesian Additive Regression Trees (BART), and Gaussian Process Regression (GPR) under at-site and regional pooled frameworks using 21 years (2000–2020) of daily wind data from eleven stations in New South Wales and Queensland, Australia. Models are evaluated via strict year-based holdout validation across seven metrics: RMSE, MAE, R2, bias, correlation, coverage, and Continuous Ranked Probability Score (CRPS). Regional QRF achieves exceptional point forecast stability with minimal RMSE increase but suffers persistent under-coverage, rendering probabilistic bounds unreliable. BART attains near-nominal coverage at individual sites but experiences catastrophic calibration collapse under regional pooling, driven by fixed noise priors inadequate for spatially heterogeneous data. In contrast, GPR maintains robust probabilistic skill regionally despite larger point forecast RMSE penalties, achieving the lowest overall CRPS and near-nominal coverage through kernel-based variance inflation. Variable importance analysis identifies surface pressure and minimum temperature as dominant predictors (60–80%), with spatial covariates critical for regional differentiation. Operationally, regional QRF is prioritised for point accuracy, regional GPR for calibrated probabilistic forecasts in risk-sensitive applications, and at-site BART when local data suffice. These findings show that Bayesian machine learning methods can effectively navigate the trade-off between local specificity and regional pooling, a challenge common to wind forecasting in diverse terrain globally. The methodology and insights are transferable to other heterogeneous regions, providing guidance for probabilistic wind forecasting and renewable energy grid integration. Full article
Show Figures

Figure 1

Back to TopTop