Sign in to use this feature.

Years

Between: -

Subjects

remove_circle_outline
remove_circle_outline
remove_circle_outline
remove_circle_outline
remove_circle_outline
remove_circle_outline
remove_circle_outline
remove_circle_outline
remove_circle_outline

Journals

remove_circle_outline
remove_circle_outline
remove_circle_outline
remove_circle_outline
remove_circle_outline
remove_circle_outline
remove_circle_outline

Article Types

Countries / Regions

remove_circle_outline
remove_circle_outline
remove_circle_outline

Search Results (450)

Search Parameters:
Keywords = electronic tongue

Order results
Result details
Results per page
Select all
Export citation of selected articles as:
19 pages, 13448 KB  
Article
Sensory and Metabolomic Analysis Reveal the Quality Evolution of Liupao Tea During Long-Term Aging
by Haitian Ye, Xiaohui Jiang, Jinchi Tang and Jianlong Li
Foods 2026, 15(11), 1851; https://doi.org/10.3390/foods15111851 - 23 May 2026
Viewed by 173
Abstract
Liupao tea develops characteristic sensory properties during aging. However, the evolution of non-volatile metabolites and their relationship with sensory quality remain unclear. Here, three samples aged for 8, 13, and 20 years were analyzed using electronic tongue, colorimetry, and metabolomics. Tea liquor brightness [...] Read more.
Liupao tea develops characteristic sensory properties during aging. However, the evolution of non-volatile metabolites and their relationship with sensory quality remain unclear. Here, three samples aged for 8, 13, and 20 years were analyzed using electronic tongue, colorimetry, and metabolomics. Tea liquor brightness (L*) increased with aging, whereas redness (a*) and yellowness (b*) decreased. Strong correlations between taste and color were observed. Catechins and free amino acids peaked at the intermediate stage, while alkaloids varied, with caffeine remaining stable. A total of 1897 metabolites were identified, with flavonoids increasing and terpenoids and lipids decreasing during aging. The intermediate stage represented a critical transition point with metabolic reprogramming. Key sensory-related metabolites included theobromine, glutamic acid, and theanine (associated with umami, sweetness, and color), as well as gallocatechin gallate, catechin gallate, theacrine, aspartic acid, and arginine (linked to bitterness and yellowness). Flavonoid- and terpenoid-rich modules were also identified. All samples were from a single producer and may not represent all Liupao teas. Overall, this study reveals coordinated changes in sensory quality and metabolites during Liupao tea aging. Full article
(This article belongs to the Special Issue Analysis of Tea Flavor and Functional Components)
Show Figures

Figure 1

20 pages, 4181 KB  
Article
Impact of Harvest Timing and Stir-Frying on the Bioactive Compounds, Bioactivities, and Flavor of Ziziphi Spinosae Semen: An Integrated Analysis via GC-IMS, Electronic Sensors, and Caenorhabditis elegans Model
by Junguang Ning, Hanbing Zhu, Jia Tian, Li Dai, Decang Kong, Ping Liu, Jin Zhao, Lili Wang, Mengjun Liu and Zhihui Zhao
Plants 2026, 15(10), 1573; https://doi.org/10.3390/plants15101573 - 21 May 2026
Viewed by 137
Abstract
This study investigated the comprehensive effects of harvest timing and stir-frying on Ziziphi Spinosae Semen (ZSS) quality using chemical profiling, Caenorhabditis elegans bioassays, and intelligent sensory analysis (electronic nose (E-nose), electronic tongue (E-tongue), and gas chromatography-ion mobility spectrometry (GC-IMS)). Results indicated that delaying [...] Read more.
This study investigated the comprehensive effects of harvest timing and stir-frying on Ziziphi Spinosae Semen (ZSS) quality using chemical profiling, Caenorhabditis elegans bioassays, and intelligent sensory analysis (electronic nose (E-nose), electronic tongue (E-tongue), and gas chromatography-ion mobility spectrometry (GC-IMS)). Results indicated that delaying harvest to 15 September significantly promoted bioactive accumulation, with total saponins reaching 9.54 g kg−1 at this stage. Stir-frying the optimal raw material further enhanced pharmacological efficacy; spinosin content increased 1.48-fold, and C. elegans motility cessation time significantly shortened from 240 s to 180 s, demonstrating superior sedative activity. Additionally, stir-frying improved the total sensory score from 53.8 to 80.4, characterized by a harmonized balance of bitterness and umami. GC-IMS analysis identified Maillard reaction products, specifically 2-methylpyrazine and 2-methylbutanal as key markers responsible for the distinctive roasted aroma. Consequently, harvesting the fruits of Ziziphus jujuba var. spinosa at physiological maturity, followed by the stir-frying of ZSS effectively enhances its sedative effects and flavor profile. Full article
(This article belongs to the Section Horticultural Science and Ornamental Plants)
Show Figures

Figure 1

22 pages, 1185 KB  
Review
Multimodal Sensor Fusion for Non-Destructive Tea Quality Evaluation: Deep Learning-Enabled Methods, Applications, and Challenges
by Xinyu Hu, Meng Zhang, Biyue Yang, Yuefei Tao and Wei Wei
Foods 2026, 15(10), 1810; https://doi.org/10.3390/foods15101810 - 20 May 2026
Viewed by 230
Abstract
Tea quality evaluation is increasingly moving from subjective sensory assessment and destructive laboratory analysis toward rapid, non-destructive, and data-driven approaches. This review summarizes recent advances in multimodal sensing integrated with deep learning for tea quality evaluation, with emphasis on sensor complementarity, data-fusion strategies, [...] Read more.
Tea quality evaluation is increasingly moving from subjective sensory assessment and destructive laboratory analysis toward rapid, non-destructive, and data-driven approaches. This review summarizes recent advances in multimodal sensing integrated with deep learning for tea quality evaluation, with emphasis on sensor complementarity, data-fusion strategies, representative applications, and deployment-related limitations. Major sensing modalities, including machine vision, near- and mid-infrared spectroscopy, Raman and fluorescence spectroscopy, hyperspectral imaging, and electronic nose/electronic tongue systems, are discussed in relation to their ability to characterize appearance, chemical composition, aroma, flavor, processing status, and safety-related attributes. Applications are examined for quality grading, chemical composition prediction, aroma and flavor characterization, fermentation monitoring, and safety-related extensions across representative tea products, including green tea, black tea, dark tea, matcha, and jasmine tea. Overall, multimodal approaches can outperform single-sensor systems only when the selected modalities provide complementary, rather than redundant, information layers. However, practical translation remains constrained by small and weakly standardized datasets, insufficient external validation, sensor instability, limited model transferability, high computational cost, and insufficient interpretability. Future research should prioritize standardized datasets, leakage-free validation protocols, interpretable multimodal modeling, truly independent external validation, interoperable multi-sensor platforms, and lightweight deployable models. Full article
Show Figures

Figure 1

25 pages, 17832 KB  
Article
Effects of Different Drying Methods on the Flavor Characteristics and Chemical Profile of Forsythia suspensa Flowers Using Electronic Sensors and Mass Spectrometry
by Qingling Xie, Jiangyi Luo, Ling Liang, Wei Su, Mengying Lyu, Caiyun Peng, Bin Li, Wei Wang and Hanwen Yuan
Foods 2026, 15(10), 1757; https://doi.org/10.3390/foods15101757 - 15 May 2026
Viewed by 245
Abstract
Forsythia suspensa flowers are a promising raw material for herbal infusions, but the effects of drying on their flavor and chemical composition remain unclear. Four drying methods, freeze-drying (FD), indoor shade drying (ID), sun drying (SD), and hot-air drying (HAD), were evaluated using [...] Read more.
Forsythia suspensa flowers are a promising raw material for herbal infusions, but the effects of drying on their flavor and chemical composition remain unclear. Four drying methods, freeze-drying (FD), indoor shade drying (ID), sun drying (SD), and hot-air drying (HAD), were evaluated using an electronic nose, an electronic tongue, HS-GC-MS, LC-MS, sensory evaluation, and correlation analyses. Significant differences in aroma, taste, and overall acceptability scores were observed between drying treatments. HAD samples showed stronger sweetness, bitterness, and umami responses, whereas FD samples showed higher W1W (mainly responsive to terpenes) and W2W (mainly responsive to aromatic compounds) sensor responses. In total, 72 volatile and 148 non-volatile compounds were identified. Aldehydes were the main volatile class, showing the highest relative abundance in SD, whereas terpenes were highest in HAD. OAV analysis revealed 38 volatile compounds with OAV > 1, with nonanal as the major contributor in all groups. LC–MS screened 62 differential non-volatile compounds across the four drying treatments. Pairwise comparisons with FD showed 46 differential compounds, with HAD showing the most distinct changes. Overall, the flavor differences across drying treatments were closely associated with changes in volatile and non-volatile compounds, and HAD showed better potential for standardized processing. Full article
(This article belongs to the Section Food Analytical Methods)
Show Figures

Graphical abstract

22 pages, 5068 KB  
Article
Impact of Aspergillus oryzae-Derived Aminopeptidase Complex in Developing the Flavor Profile of Clam Hydrolysate
by Ting Zhao, Yibing He, Ying Han, Qinhao Liu, Xinqi Jian, Wei Zhao, Chiyue Zhang, Xianbing Xu, Yiying Nian, Zhenyu Wang, Ming Du, Peng Liu and Liming Sun
Foods 2026, 15(10), 1753; https://doi.org/10.3390/foods15101753 - 15 May 2026
Viewed by 268
Abstract
In our preliminary work, a clam sauce prepared by fermentation with Aspergillus oryzae 3.042 (AO) exhibited desirable flavor and quality; however, the process was prolonged (exceeding 30 d), and a high salt concentration (6–15%) was necessary to prevent spoilage. Consequently, shortening production cycle [...] Read more.
In our preliminary work, a clam sauce prepared by fermentation with Aspergillus oryzae 3.042 (AO) exhibited desirable flavor and quality; however, the process was prolonged (exceeding 30 d), and a high salt concentration (6–15%) was necessary to prevent spoilage. Consequently, shortening production cycle and reducing salt content without compromising product quality became a new objective. Enzymatic hydrolysis has long been recognized as an efficient approach in seasoning production, with enzyme efficacy being a key competitive factor. Accordingly, an AO-derived aminopeptidase–protease complex (AOAP) was optimized and prepared as a preparatory step. In this study, AOAP was applied to hydrolyze clam meat to evaluate its potential for producing a seasoning base. A two-step enzymatic hydrolysis process was employed. In the first step, the highest hydrolysis degree (29.1%) was achieved using alkaline protease (AP). The resulting hydrolysate was subsequently subjected to secondary hydrolysis with AOAP, achieving a degree of hydrolysis as high as 49.8%. Sensory evaluation revealed a significant reduction in bitterness and enhancement of umami in the final hydrolysate, a finding corroborated by electronic tongue analysis. Further characterization via LC-MS and amino acid (aa) analysis showed that a substantial number of bitter and umami peptides were released following AP treatment; however, the number of these peptides was markedly reduced after a subsequent AOAP hydrolysis, with concurrent substantial changes in the peptide profile. In the two-step hydrolysate, umami peptides mostly contain 3–10 aa, whereas bitter peptides typically contain only 3–5 aa. The content of free aa increased from 369.17 mg/100 g in the control to 3026.25 mg/100 g in the two-step hydrolysate, half of which were bitter, indicating the debittering efficiency of AOAP. Electronic nose analysis revealed similar flavor profile and characteristic presence of nitrogen oxides in all hydrolysates. GC-MS analysis further demonstrated that, after combined enzymatic hydrolysis, the short-chain aldehydes and ketones responsible for the fishy odor in the raw material almost completely disappeared, while long-chain aldehydes with pleasant aromas were generated. These findings suggest that the secondary hydrolysis step using AOAP can effectively improve the overall flavor profile of the clam hydrolysate, which may support its potential applicability in seasoning production, though further optimization and scale-up validation are needed. Full article
Show Figures

Figure 1

34 pages, 13706 KB  
Article
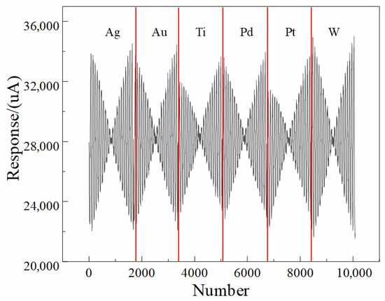
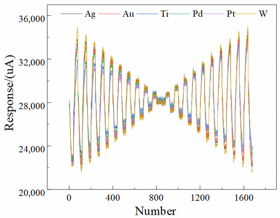
Detection of Microplastics and Heavy Metals Using Electronic Tongues and Machine Learning
by Luis Angel Peña, Juan P. Hoyos-Sanchez, Juan Daniel Sarmiento, Mónica V. Sandoval Rincón and Diego A. Tibaduiza
Sensors 2026, 26(10), 3054; https://doi.org/10.3390/s26103054 - 12 May 2026
Viewed by 406
Abstract
Water resources face a significant environmental challenge: pollution from microplastics (MP) and heavy metals (HM). These elements pose a dual threat to ecosystems and public health. Microplastics, defined as particles smaller than 5 mm, are of anthropogenic origin, resulting from the degradation of [...] Read more.
Water resources face a significant environmental challenge: pollution from microplastics (MP) and heavy metals (HM). These elements pose a dual threat to ecosystems and public health. Microplastics, defined as particles smaller than 5 mm, are of anthropogenic origin, resulting from the degradation of plastics by environmental factors such as solar radiation and friction with the surrounding environment, as well as from their addition to cosmetic and textile products. These materials have been widely detected in drinking water and everyday foods. Heavy metals, high-density elements (>5g/cm3), while naturally present in the Earth’s crust, are also generated in large quantities through human activity. Their toxicological risk lies in their ability to accumulate and efficiently move through the trophic chain. Due to the risks to public health and the impacts these pose to ecosystems, it is necessary to continue seeking solutions that enable their monitoring and detection. As a contribution, this work presents a methodology for detecting microplastics and heavy metals in seawater using different machine learning models and an electronic tongue coupled to a sensor network. Two different types of heavy metals, primarily zinc (Zn) and cadmium (Cd), as well as microplastic particles composed of expanded polystyrene (EPS), were detected under controlled conditions simulating different types of water. Atomic absorption spectroscopy (AAS) confirmed the concentrations of the heavy metals studied, supporting machine-learning classification of contaminated waters. Microplastics exhibited strong metal adsorption, influenced by the physicochemical properties of the water. Overall, AUC values above 90% were obtained for seven different models, demonstrating the reliability of the electronic tongue in conjunction with classical machine learning techniques for detecting these elements. Full article
(This article belongs to the Section Industrial Sensors)
Show Figures

Figure 1

19 pages, 2696 KB  
Article
Integrated Transcriptome and Metabolome Analysis Reveals the Mechanism of Sweetness Formation in Vegetable Soybean Seeds
by Xiaotian Yuan, Lu Huang, Jinyang Liu, Xiaoyan Zhang, Ziyan Lu, Qingyang Li, Xingxing Yuan, Xin Chen and Chenchen Xue
Molecules 2026, 31(9), 1485; https://doi.org/10.3390/molecules31091485 - 29 Apr 2026
Viewed by 339
Abstract
To understand the mechanism of sweetness formation in vegetable soybean seeds, an integrative transcriptomic and metabolomic analysis was conducted using high sweetness (HS) and low sweetness (LS) varieties selected from 287 resources based on electronic tongue evaluation. The HS variety exhibited significantly higher [...] Read more.
To understand the mechanism of sweetness formation in vegetable soybean seeds, an integrative transcriptomic and metabolomic analysis was conducted using high sweetness (HS) and low sweetness (LS) varieties selected from 287 resources based on electronic tongue evaluation. The HS variety exhibited significantly higher levels of soluble sugars (58.91 mg/g) and free amino acids (54.15 mg/g). Transcriptomic results indicated that DEGs correlated with glycolysis/gluconeogenesis, starch and sucrose metabolism, and biosynthesis of amino acids pathways were significantly up-regulated in the HS variety. Metabolomic analysis showed that DAMs were significantly enriched in the biosynthesis of secondary metabolites, the amino acid biosynthesis, and the pentose phosphate pathway. Co-expression network analysis further demonstrated correlations between DEGs and DAMs related to glycolysis/gluconeogenesis and amino acid biosynthesis. Eight candidate genes related to sweetness formation were identified through transcriptomic data and validated by RT-qPCR. The present findings represent a fundamental advance in understanding the regulatory mechanisms underlying the sweetness of vegetable soybeans. Full article
(This article belongs to the Special Issue Bioactive Compounds in Food Nutrition: From Source to Health Benefits)
Show Figures

Figure 1

14 pages, 3334 KB  
Article
Preference and Underlying Molecular Basis of Pork: A Multi-Omics and Sensory Study
by Li Chen, Jie Chai, Xinhua Hou, Longchao Zhang, Jinyong Wang, Lixian Wang and Ligang Wang
Agriculture 2026, 16(9), 960; https://doi.org/10.3390/agriculture16090960 - 27 Apr 2026
Viewed by 512
Abstract
Consumer preferences for pork are increasingly prioritizing quality traits such as flavor and tenderness, which are often superior in Chinese indigenous pig breeds. The primary objective of this study was to explore the molecular basis of flavor traits using Rongchang (RR), Yorkshire (YY), [...] Read more.
Consumer preferences for pork are increasingly prioritizing quality traits such as flavor and tenderness, which are often superior in Chinese indigenous pig breeds. The primary objective of this study was to explore the molecular basis of flavor traits using Rongchang (RR), Yorkshire (YY), and RR × YY (YR) breeds. The investigation focused on meat quality traits, along with untargeted metabolomics, lipidomics, and volatile flavor compound (VOC) profiling of the longissimus dorsi muscle. The results indicated that RR pork exhibited higher pH levels and overall acceptability. Analyses using electronic nose and tongue demonstrated that RR pork elicited stronger responses for W2S, W1S, and W1C sensors, as well as for umami and sourness. A total of 15 VOCs were identified as differing among the breeds. RR pork contained higher levels of benzothiazole and dimethyl sulfoxide, but lower levels of nonane, 2-methylheptane, and 2,4-dimethylheptane. Metabolomic analysis revealed 45 distinct metabolites, with a greater abundance of flavor precursors such as α-ketoglutaric acid in RR pork. Lipidomic analysis identified 22 different lipids, with triglycerides being more enriched in RR pork. Phospholipids, such as phosphatidylcholine (PC) and phosphatidylethanolamine (PE), varied by breed, with PC (e) being lowest and cardiolipin highest in RR pork. Correlation network analysis revealed that nonane, 2-methylheptane was the most connected flavor compound, positively correlating with certain lipids and metabolites, such as PC (18:1_18:1), PE (18:2e_22:6), PC (36:4) and 2-phenylglycine, and negatively correlating with PC (32:0e), SM (d41:1), N-hydroxy-2-acetamidofluorene, and histamine. This multi-omics approach provides a comprehensive view of the molecular signatures associated with pork preference, identifying potential biomarkers for meat quality that can be leveraged for future breeding strategies. Full article
(This article belongs to the Section Agricultural Product Quality and Safety)
Show Figures

Figure 1

24 pages, 2256 KB  
Article
XAI-Supported Electronic Tongue for Estimating Milk Composition and Adulteration Indicators
by Ahmet Çağdaş Seçkin, Murat Ekici, Tolga Akcan, Fatih Soygazi and Habibe Gürsoy Demir
Biosensors 2026, 16(5), 245; https://doi.org/10.3390/bios16050245 - 27 Apr 2026
Viewed by 644
Abstract
In this study, a low-cost AS7265x-based multispectral electronic tongue system was developed for estimating milk composition and adulteration indicators and supported with an explainable artificial intelligence (XAI) framework. Experimental analyses were conducted on 190 augmented commercial milk samples, where fat, protein, solids-not-fat (SNF), [...] Read more.
In this study, a low-cost AS7265x-based multispectral electronic tongue system was developed for estimating milk composition and adulteration indicators and supported with an explainable artificial intelligence (XAI) framework. Experimental analyses were conducted on 190 augmented commercial milk samples, where fat, protein, solids-not-fat (SNF), density, freezing point, and added water ratio were treated as target variables. Sensor data were modeled as RAW, DERIVED, and FUSION feature sets, and regression performance was compared using Random Forest, Gradient Boosting, AdaBoost, KNN, and XGBoost. Model validation was carried out with both five-fold cross-validation and Leave-One-Out (LOO) strategies to assess field-level generalizability. Results showed that a narrow-band, low-cost optical sensor platform can estimate not only fat and protein but also SNF, density, and freezing point with high accuracy. Within the XAI framework, permutation-based importance analysis and SHAP were used to identify critical spectral bands for each target parameter, enabling data-driven recommendations for band-oriented sensor design optimization. The study presents a scalable methodology that integrates low-cost sensor design, multi-parameter quality estimation, and explainable modeling beyond traditional fat–protein-focused approaches. Across all six targets, the XAI analysis consistently identified the near-infrared channel at 860 nm (asIR_3) as the most informative band, reflecting the combined effect of water absorption and Mie scattering by fat globules; the visible channel at 680 nm (asVIS_4) emerged as a secondary band, reflecting dissolved-matter scattering. These bands are therefore the natural starting point for cost-reduced versions of the sensor. Among the compared feature sets (RAW, DERIVED, FUSION), the 18-band RAW configuration provided the most balanced performance across all six targets. Full article
Show Figures

Figure 1

27 pages, 624 KB  
Systematic Review
Heavy Metal Contamination in Foods: Advances in Detection Technologies, Regulatory Challenges, Health Risks, and Implications for Sustainable Food Safety
by Diego A. Hernández-Montoya, Ana G. Castañeda-Miranda, Margarita L. Martinez-Fierro, Alfonso Talavera-Lopez, Remberto Sandoval-Aréchiga, Jose. R. Gomez-Rodriguez, Víktor I. Rodríguez-Abdalá, Rodrigo Castañeda-Miranda, Luis Alberto Flores-Chaires, Sodel Vazquez-Reyes and Salvador Ibarra Delgado
Sustainability 2026, 18(9), 4280; https://doi.org/10.3390/su18094280 - 25 Apr 2026
Viewed by 1431
Abstract
Heavy metal contamination of foods remains a persistent global challenge for food safety and public health, driven by industrialization, mining activities, intensive agriculture, and ongoing environmental degradation. This scoping review synthesizes peer-reviewed literature on the occurrence of priority toxic metals—arsenic, cadmium, lead, mercury, [...] Read more.
Heavy metal contamination of foods remains a persistent global challenge for food safety and public health, driven by industrialization, mining activities, intensive agriculture, and ongoing environmental degradation. This scoping review synthesizes peer-reviewed literature on the occurrence of priority toxic metals—arsenic, cadmium, lead, mercury, and nickel—in food matrices, with emphasis on contamination pathways, analytical detection strategies, and documented human health effects. The reviewed studies reveal widespread accumulation of heavy metals in staple foods, including cereals, vegetables, seafood, and processed products, with concentrations frequently approaching or exceeding international regulatory limits, particularly in regions exposed to strong anthropogenic pressure. Conventional laboratory-based techniques, such as atomic absorption spectrometry and inductively coupled plasma methods, remain the reference standards for quantitative determination and regulatory compliance; however, their application to large-scale or continuous monitoring is often constrained by cost, infrastructure, and operational complexity. Consequently, increasing attention has been directed toward emerging detection approaches, including portable X-Ray fluorescence, Raman/SERS spectroscopy, electrochemical biosensors, electronic tongues, and in situ magnetic measurements, as complementary tools for rapid screening and field-based surveillance. Among these, environmental magnetism and in situ magnetic techniques stand out as non-destructive, low-cost proxies capable of identifying metal-associated particulate contamination linked to food production systems. Chronic dietary exposure to heavy metals is consistently associated with neurotoxicity, nephrotoxicity, carcinogenicity, and oxidative stress, underscoring the need for integrated, multi-tiered monitoring frameworks to support early detection, risk assessment, and prevention. Full article
Show Figures

Figure 1

20 pages, 17362 KB  
Article
GV1001, hTERT Peptide Fragment, Prevents 5-Fluorouracil-Induced Mucositis by Inhibiting Mitochondrial Damages
by Cheyenne Beheshtian, Wei Chen, Seojin Kim, Angela Jun, Eun-Bin Bae, Reuben Kim, Sangjae Kim and No-Hee Park
Cells 2026, 15(9), 774; https://doi.org/10.3390/cells15090774 - 25 Apr 2026
Viewed by 927
Abstract
Chemotherapy-induced mucositis (CIM) is a dose-limiting toxicity of cancer therapy that is mainly associated with mitochondrial dysfunction in epithelial cells. We investigated whether GV1001, a mitochondrial protective peptide from human telomerase reverse transcriptase (hTERT), attenuates 5-fluorouracil (5-FU)-induced mucositis in a murine model. 5-FU [...] Read more.
Chemotherapy-induced mucositis (CIM) is a dose-limiting toxicity of cancer therapy that is mainly associated with mitochondrial dysfunction in epithelial cells. We investigated whether GV1001, a mitochondrial protective peptide from human telomerase reverse transcriptase (hTERT), attenuates 5-fluorouracil (5-FU)-induced mucositis in a murine model. 5-FU induced notable mortality, leukopenia, and mucositis in the gastrointestinal (GI) tract, including tongue, esophagus and small intestine. It promoted epithelial–mesenchymal transition (EMT), nuclear factor kappa-B (NF-κB) activation, systemic and mucosal inflammation, DNA damage, impaired cell proliferation, and apoptosis throughout the GI tract. GV1001 blocked 5-FU–associated mortality, significantly attenuated leukopenia, and notably prevented mucositis. GV1001 also suppressed 5-FU-induced DNA damage, EMT, loss of proliferative capacity, apoptosis, and NF-κB activation in mucosal epithelium. In normal human keratinocytes, 5-FU inhibited the cell proliferation, disrupted mitochondrial function, as evidenced by reduced mitochondrial membrane potential, increased reactive oxygen species (ROS) production, impaired electron transport chain (ETC) complex integrity, decreased ATP synthesis, and cytochrome c release into the cytosol. GV1001 markedly mitigated these 5-FU-induced mitochondrial defects. Taken together, GV1001 mitigates CIM by most likely preserving mitochondrial integrity and function, supporting its potential as a strategy to prevent cancer chemotherapy-associated mucosal injury in patients. Full article
Show Figures

Graphical abstract

23 pages, 3158 KB  
Article
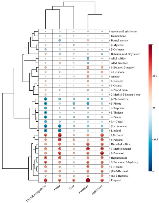
Analysis of Changes in Taste Characteristics of Coffee at Different Primary Processing Methods Using E-Tongue, Untargeted Metabolomics and WGCNA
by Ying Liang, Yaqian Yuan, Jia Wang, Wenxue Chen, Weijun Chen, Qiuping Zhong, Jianfei Pei, Chun Chen, Xiong Fu, Rongrong He and Haiming Chen
Foods 2026, 15(9), 1475; https://doi.org/10.3390/foods15091475 - 23 Apr 2026
Viewed by 432
Abstract
The primary processing shapes the taste characteristics of coffee beans, while the regulation pathways remain unclear. Coffee beans processed by five methods—dry processing (DP), wet processing (WP), red honey (RH), black honey (BH) and anaerobic fermentation (AF)—were evaluated using electronic tongue analysis, sensory [...] Read more.
The primary processing shapes the taste characteristics of coffee beans, while the regulation pathways remain unclear. Coffee beans processed by five methods—dry processing (DP), wet processing (WP), red honey (RH), black honey (BH) and anaerobic fermentation (AF)—were evaluated using electronic tongue analysis, sensory evaluation, and untargeted metabolomics. Sensory evaluation scores for mouthfeel, balance, and overall were higher in BH and AF. Conversely, the WP and DP exhibited heightened bitterness and astringency responses on the electronic tongue sensors, particularly for the former. The multigroup metabolomic comparison identified 808 DMs, and WGCNA revealed eight sensory-related modules containing 467 hub metabolites, mainly amino acids and derivatives, organic acids, alkaloids, and phenolic acids. KEGG analysis demonstrated that pathways such as caffeine metabolism and glycerophospholipid metabolism were the main pathways responsible for the metabolic differences. Further correlation analysis revealed potential flavor components closely associated with key taste characteristics. 1,3,4,5-tetrahydroxycyclohexanecarboxylic acid and Tyr demonstrated positive associations with bitterness, while TPC, TFC, Gly, and Met exhibited negative correlations with bitterness and astringency. Glu demonstrated a positive correlation with umami. These findings elucidate the material basis by which the primary processing modulates non-volatile compounds and taste perception, offering new insights into enhancing coffee quality. Full article
(This article belongs to the Section Foodomics)
Show Figures

Figure 1

17 pages, 1333 KB  
Article
Functional Properties and Mechanistic Study of Native Starches as Fat Replacers in Low-Fat Pork Sausages
by Lan Gao, Wentao Chen, Zhenhong Lin, Sitong Ye, Hailin Wang, Guoxin Lin, Daohuang Xu, Chengdeng Chi, Leiwen Xiang and Youcai Zhou
Foods 2026, 15(8), 1428; https://doi.org/10.3390/foods15081428 - 20 Apr 2026
Viewed by 477
Abstract
This study systematically evaluated the potential of five native starches, including corn (CS), potato (PS), tapioca (TS), rice (RS), and sweet potato (SPS), as fat replacers in low-fat pork sausages. The obtained results showed that amylose content varied significantly, with PS and SPS [...] Read more.
This study systematically evaluated the potential of five native starches, including corn (CS), potato (PS), tapioca (TS), rice (RS), and sweet potato (SPS), as fat replacers in low-fat pork sausages. The obtained results showed that amylose content varied significantly, with PS and SPS having the highest levels (30.06% and 28.60%, respectively), which were beneficial for forming starch gels. Correspondingly, PS and SPS demonstrated the highest solubility and swelling power. In sausage applications, PS and SPS exhibited superior water-retention capacities, with drying losses of 6.75% and 7.03%, and cooking losses of 2.23% and 2.52%, which were lower than those of the normal control (NC) and low-fat control (LFC) groups. Moreover, the results of texture profile analysis revealed that PS and SPS enabled the sausages to achieve the highest levels of hardness and springiness, contributing to maintaining the moisture retention and toughness of the sausages. Electronic tongue and nose analyses indicated that incorporating these starches did not adversely affect the taste and odor profiles of the sausages, except for RS, which showed distinct flavor encapsulation properties. Overall, PS and SPS served as excellent fat replacers in the meat industry, offering healthier alternatives without compromising product quality. Full article
Show Figures

Figure 1

18 pages, 12913 KB  
Article
Elucidating the Material Basis and Receptor Mechanism of Bitterness in Castanopsis fissa Honey Using Machine Learning, Metabolomics, and Molecular Docking
by Yaxi Zhou, Dong Xu, Meichao Bu, Fei Pan, Hualei Chen, Wenjun Peng and Wenli Tian
Foods 2026, 15(8), 1379; https://doi.org/10.3390/foods15081379 - 15 Apr 2026
Viewed by 364
Abstract
The distinctive bitter profile of Castanopsis fissa honey (LSZH) has not yet been clearly characterized at the chemical and molecular levels. Based on the LSZH samples (n = 6), this study investigated bitterness-associated compounds and their potential receptor interactions by integrating sensory [...] Read more.
The distinctive bitter profile of Castanopsis fissa honey (LSZH) has not yet been clearly characterized at the chemical and molecular levels. Based on the LSZH samples (n = 6), this study investigated bitterness-associated compounds and their potential receptor interactions by integrating sensory evaluation, machine learning, untargeted metabolomics, electronic tongue analysis, targeted UPLC-QQQ-MS/MS quantification, and molecular docking. A Random Forest model combined with untargeted metabolomics screened 71 candidate bitter compounds, among which alkaloid-related metabolites were prominently represented. Electronic tongue analysis showed that several compounds exhibited higher bitterness-related sensor responses than quinine under the tested conditions. Targeted UPLC-QQQ-MS/MS analysis identified and quantified five key compounds, among which kynurenic acid was the most abundant, reaching approximately 4500 ppm (mg/kg). Molecular docking suggested that these compounds could favorably interact with the human bitter taste receptor TAS2R46, with binding affinities ranging from −5.4 to −6.5 kcal/mol, mainly through hydrogen bonding, hydrophobic interactions, and π-related interactions. Overall, this study provides chemical evidence and mechanistic clues for understanding the bitterness of LSZH and offers an integrated analytical framework for screening bitterness-associated compounds in complex food systems. Full article
(This article belongs to the Special Issue Latest Advances in Beehive Products)
Show Figures

Figure 1

27 pages, 6019 KB  
Article
Comprehensive Characterization of Volatile Flavor Compounds in Thamnaconus modestus Under Different Thermal Processing Methods: A Multi-Instrumental Flavoromics Approach
by Qinmei Fang, Ling Ke, Li Bian, Hongshu Chi, Ximin Qiu, Yongcong Chen, Shuigen Li, Siqing Chen and Shaohua Shi
Foods 2026, 15(8), 1352; https://doi.org/10.3390/foods15081352 - 13 Apr 2026
Viewed by 588
Abstract
Thamnaconus modestus (black scraper) is an economically important fish species in Chinese coastal fisheries, yet its pronounced fishy off-odor, primarily attributed to sulfur-containing compounds and trimethylamine (TMA), severely limits consumer acceptance and product diversification. However, a systematic investigation into how different thermal processing [...] Read more.
Thamnaconus modestus (black scraper) is an economically important fish species in Chinese coastal fisheries, yet its pronounced fishy off-odor, primarily attributed to sulfur-containing compounds and trimethylamine (TMA), severely limits consumer acceptance and product diversification. However, a systematic investigation into how different thermal processing methods affect its volatile flavor profile is lacking. This study employed an integrated multi-instrumental flavoromics platform combining sensory evaluation, electronic nose (E-nose), electronic tongue (E-tongue), gas chromatography–ion mobility spectrometry (GC-IMS), and headspace solid-phase microextraction gas chromatography–mass spectrometry (HS-SPME-GC-MS), coupled with chemometric analysis, to systematically characterize the aroma variations of T. modestus subjected to steaming, boiling, deep-frying, and roasting treatments compared with raw samples. A total of 62 (GC-IMS) and 129 (GC-MS) volatile compounds were identified, from which 78 characteristic markers (VIP > 1) and 45 key odorants (OAV ≥ 1) were screened. Thermal processing markedly reduced sulfur-containing compounds and TMA concentrations (raw >> steamed ≈ boiled >> deep-fried > roasted) while promoting lipid oxidation- and Maillard reaction-derived aldehydes and furans. Two distinct flavor modulation patterns were revealed: moist-heat methods (steaming, boiling) generated grassy/fatty notes through moderate lipid oxidation, whereas dry-heat methods (deep-frying, roasting) produced characteristic roasted/nutty notes via synergistic activation of Strecker degradation and Maillard reaction. These findings provide scientific evidence for precise flavor quality control and diversified processing optimization of T. modestus products. Full article
(This article belongs to the Section Food Engineering and Technology)
Show Figures

Figure 1

Back to TopTop