Sign in to use this feature.

Years

Between: -

Subjects

remove_circle_outline
remove_circle_outline
remove_circle_outline
remove_circle_outline
remove_circle_outline
remove_circle_outline

Journals

Article Types

Countries / Regions

Search Results (22)

Search Parameters:
Keywords = electro-optical mixing

Order results
Result details
Results per page
Select all
Export citation of selected articles as:
10 pages, 869 KB  
Communication
Linear Electro-Optic Modulation in Electrophoretically Deposited Perovskite Nanocrystal Films
by Pengyu Ou, Jingjing Cao, Chengxi Lyu and Yuan Gao
Electronics 2025, 14(18), 3678; https://doi.org/10.3390/electronics14183678 - 17 Sep 2025
Viewed by 426
Abstract
We report the observation of a linear electro-optic (EO) response in CsPbX3 (X = Cl, Br, I) perovskite nanocrystal (NC) films fabricated via electrophoretic deposition (EPD). Under an alternating electric field, the EPD films exhibit clear linear EO modulation of transmitted light [...] Read more.
We report the observation of a linear electro-optic (EO) response in CsPbX3 (X = Cl, Br, I) perovskite nanocrystal (NC) films fabricated via electrophoretic deposition (EPD). Under an alternating electric field, the EPD films exhibit clear linear EO modulation of transmitted light intensity, indicating the formation of an anisotropic medium through field-induced NC alignment. In contrast, spin-coated NC films show no measurable linear EO response, underscoring the critical role of structural anisotropy introduced by EPD. All EPD samples exhibit a decreasing EO response with increasing modulation frequency, consistent with the involvement of slow ion migration dynamics. The halide composition influences EO behavior, with Br/Cl mixed-composition films maintaining the highest EO response at elevated frequencies, and Br-based NCs showing stronger EO signals than their Cl counterparts, while Bi-doped CsPbBr3 films exhibit quenched photoluminescence yet retain a measurable but weaker EO response, underscoring the trade-off between defect-induced nonradiative recombination and EO activity. These results highlight the potential of EPD-assembled perovskite NCs for reconfigurable EO applications by tailoring composition and microstructure. Full article
(This article belongs to the Special Issue Optoelectronics, Energy and Integration)
Show Figures

Figure 1

16 pages, 2431 KB  
Article
Visual Performance and Photobiological Effects of White LED Systems Based on Spectral Compensation
by Xuehua Shen, Huanting Chen, Bin Chen, Xiaoxi Ji and Fangming Qin
Photonics 2025, 12(9), 917; https://doi.org/10.3390/photonics12090917 - 14 Sep 2025
Viewed by 623
Abstract
The visual performance and photobiological effects of white LED systems based on spectral compensation are discussed, specifically focusing on the total optical power, the ratio of scotopic vision luminous flux to photopic vision luminous flux (S/P), the blue light hazard (BLH), and the [...] Read more.
The visual performance and photobiological effects of white LED systems based on spectral compensation are discussed, specifically focusing on the total optical power, the ratio of scotopic vision luminous flux to photopic vision luminous flux (S/P), the blue light hazard (BLH), and the circadian action factor (CAF). Theoretical models are established by integrating the spectral power distribution (SPD) with spectral sensitivity functions associated with the human visual system, and meanwhile, the impacts of LEDs’ electro-thermal characteristics on the mixed spectral structure and optical properties are analyzed. As experimental results demonstrate, an excellent agreement is shown between the calculated and measured values of the total optical power, S/P, BLH, and CAF, in terms of both values and variation trends. These proposed models are expected to serve as effective tools for understanding the visual perception and non-visual biological effects in specific illumination environments. Moreover, they can offer valuable reference frameworks for the development of lighting solutions that are more human-centered and health-oriented. Full article
Show Figures

Figure 1

11 pages, 4655 KB  
Article
Compositional Optimization of Sputtered SnO2/ZnO Films for High Coloration Efficiency
by Zoltán Lábadi, Noor Taha Ismaeel, Péter Petrik and Miklós Fried
Int. J. Mol. Sci. 2024, 25(19), 10801; https://doi.org/10.3390/ijms251910801 - 8 Oct 2024
Cited by 1 | Viewed by 1312
Abstract
We performed an electrochromic investigation to optimize the composition of reactive magnetron-sputtered mixed layers of zinc oxide and tin oxide (ZnO-SnO2). Deposition experiments were conducted as a combinatorial material synthesis approach. The binary system for the samples of SnO2-ZnO [...] Read more.
We performed an electrochromic investigation to optimize the composition of reactive magnetron-sputtered mixed layers of zinc oxide and tin oxide (ZnO-SnO2). Deposition experiments were conducted as a combinatorial material synthesis approach. The binary system for the samples of SnO2-ZnO represented the full composition range. The coloration efficiency (CE) was determined for the mixed oxide films with the simultaneous measurement of layer transmittance, in a conventional three-electrode configuration, and an electric current was applied by using organic propylene carbonate electrolyte cells. The optical parameters and composition were measured and mapped by using spectroscopic ellipsometry (SE). Scanning Electron Microscopy (SEM) and Energy-Dispersive X-ray Spectroscopy (EDS) measurements were carried out to check the SE results, for (TiO2-SnO2). Pure metal targets were placed separately from each other, and the indium–tin-oxide (ITO)-covered glass samples and Si-probes on a glass holder were moved under the two separated targets (Zn and Sn) in a reactive argon–oxygen (Ar-O2) gas mixture. This combinatorial process ensured that all the compositions (from 0 to 100%) were achieved in the same sputtering chamber after one sputtering preparation cycle. The CE data evaluated from the electro-optical measurements plotted against the composition displayed a characteristic maximum at around 29% ZnO. The accuracy of our combinatorial approach was 5%. Full article
Show Figures

Figure 1

14 pages, 4260 KB  
Article
Blending Modification Technology of Insulation Materials for Deep Sea Optoelectronic Composite Cables
by Shuhong Xie, Zhenzhen Chen, Zhiyu Yan, Xingyu Qiu, Ming Hu, Chunfei Gu, Xindong Zhao and Kai Wang
Energies 2024, 17(4), 820; https://doi.org/10.3390/en17040820 - 8 Feb 2024
Cited by 2 | Viewed by 1556
Abstract
The insulation layer of deep-sea optoelectronic composite cables in direct contact with high-pressure and highly corrosive seawater is required for excellent water resistance, environmental stress cracking resistance (ESCR), and the ability to withstand high DC voltage. Although high-density polyethylene (HDPE) displays remarkable water [...] Read more.
The insulation layer of deep-sea optoelectronic composite cables in direct contact with high-pressure and highly corrosive seawater is required for excellent water resistance, environmental stress cracking resistance (ESCR), and the ability to withstand high DC voltage. Although high-density polyethylene (HDPE) displays remarkable water resistance, it lacks sufficient resistance to environmental stress cracking (ESCR). This article is based on a blend modification approach to mixing HDPE with different vinyl copolymer materials (cPE-A and cPE-B). The processing performance and mechanical properties of the materials are evaluated through rheological and mechanical testing. The materials’ durability in working environments is assessed through ESCR tests and water resistance experiments. Ultimately, the direct current electrical performance of the materials is evaluated through tests measuring space charge distribution, direct current resistivity, and direct current breakdown strength. The results indicate that, in the polyethylene blend system, the rheological properties and ESCR characteristics of HDPE/cPE-A composite materials did not show significant improvement. Further incorporation of high melt index linear low-density polyethylene (LLDPE) material not only meets the requirements of extrusion processing but also exhibits a notable enhancement in ESCR performance. Meanwhile, copolymerized polyethylene cPE-B, with a more complex structure, proves effective in toughening HDPE materials. The material’s hardness significantly decreases, and when incorporating cPE-B at a level exceeding 20 phr, the composite materials achieve excellent ESCR performance. In a simulated seawater environment at 50 MPa, the water permeability of all co-modified composite materials remained below 0.16% after 120 h. The spatial charge distribution and direct current resistivity characteristics of the HDPE, cPE-A, and LLDPE composite systems surpassed those of the HDPE/cPE-B materials. However, the HDPE/cPE-B composite system exhibited superior dielectric strength. The application of composite materials in deep-sea electro–optical composite cables is highly promising. Full article
Show Figures

Figure 1

15 pages, 2773 KB  
Article
Terahertz Replica Generation of Ultra-High Data Rate Transmission in an Electro-Optical Semiconductor Optical Amplifier Mach–Zehnder Interferometer System
by Hassan Termos and Ali Mansour
Photonics 2024, 11(1), 83; https://doi.org/10.3390/photonics11010083 - 17 Jan 2024
Viewed by 1853
Abstract
This article presents an analysis of an electro-optical up-converter relying on a semiconductor optical amplifier Mach–Zehnder interferometer (SOA-MZI). The pulsed control signal is generated by an optical pulse clock (OPC) with a repetition rate of fs= 19.5 GHz. The intermediate frequency [...] Read more.
This article presents an analysis of an electro-optical up-converter relying on a semiconductor optical amplifier Mach–Zehnder interferometer (SOA-MZI). The pulsed control signal is generated by an optical pulse clock (OPC) with a repetition rate of fs= 19.5 GHz. The intermediate frequency (IF) signal, which carries the modulation format known as quadratic phase shift keying (QPSK) at a frequency fIF, is shifted at the output of the SOA-MZI to high outlet mixing frequencies nfs±fIF, where n represents the harmonic order of the OPC. To examine the characteristics of the sampled QPSK signals, we employ the Virtual Photonics Inc. (VPI) emulator and evaluate them using significate metrics like error vector magnitudes (EVMs), conversion gains, and bit error rates (BERs). The up-mixing process is mainly achieved through the cross-phase modulation (XPM) effect in the SOA-MZI, which operates within a 195.5 GHz ultrahigh frequency (UHF). The electro-optical SOA-MZI up-converter demonstrates consistent uplifting conversion gains across the scope of the output mixing frequencies. The simulated conversion gain deteriorates from 38 dB at 20 GHz to 13 dB at 195.5 GHz. The operational efficiency of the electro-optical SOA-MZI design, employing the standard modulation approach, is also evaluated by measuring the EVM values. The EVM attains a 24% performance level at a data rate of 5 Gbit/s in conjunction with the UHF of 195.5 GHz. To corroborate our results, we compare them with real-world experiments conducted with the UHF of 59 GHz. The maximum frequency range of 1 THz is attained by increasing the OPC repetition rate. Ultimately, through elevating the control frequency to 100 GHz, the generation of terahertz replicas of the 4096-QAM (quadrature amplitude modulation) compound signal becomes achievable at heightened UHF, extending 1 THz, while maintaining a data transmission rate of 120 Gbit/s and upholding exceptional performance characteristics. Full article
(This article belongs to the Special Issue Novel Advances in Optical Communications)
Show Figures

Figure 1

19 pages, 3826 KB  
Article
SOA-MZI Differential Transformation Approach Applied on Simultaneous Electro-Optical Mixing
by Hassan Termos and Ali Mansour
Photonics 2023, 10(6), 649; https://doi.org/10.3390/photonics10060649 - 3 Jun 2023
Cited by 2 | Viewed by 2408
Abstract
We experimentally incubate a ground-breaking design, for the first time, of concurrent electro-optical semiconductor optical amplifier Mach–Zehnder interferometer mixing (SOA-MZI) based on a differential transformation methodology. Projecting the simultaneous electro-optical mixing system and improving its efficiency and quality achievement in optical and electrical [...] Read more.
We experimentally incubate a ground-breaking design, for the first time, of concurrent electro-optical semiconductor optical amplifier Mach–Zehnder interferometer mixing (SOA-MZI) based on a differential transformation methodology. Projecting the simultaneous electro-optical mixing system and improving its efficiency and quality achievement in optical and electrical features is a crucial task due to the characteristics of an optical pulse source (OPS) operating with a repetition rate of f= 58.5 GHz and a pulse width duration of 1 picosecond (ps). The resultant of the contemporaneous electro-optical mixing exhibits exceptional passive power stability, reaching 0.8% RMS over a two-hour period. Furthermore, when the optical bandpass filter is controlled at the data wavelength of 1540 nm, we achieve up to 30 dBm of the overall mean output power with an optical conversion gain of 46 dB and an exceptionally high optical signal-to-noise ratio reaching 80 dB. Using orthogonal frequency division multiplexing (OFDM) signals, each data subcarrier is modulated using 128 quadratic amplitude modulation (128-QAM) at carrier frequencies fk and simultaneously up-mixed to high aim frequencies nf±fk at the SOA-MZI output. Additionally, the resulting OFDM_128-QAM up-mixed signal is examined using the specifications for the error vector magnitudes (EVMs) and the electrical conversion gains (ECGs). The SOA-MZI mixing experiment can handle high frequencies up to 120 GHz. Positive ECGs are followed by a sharp reduction over the entire band of the aim frequencies. The highest frequency range achieved during the realistic investigation is shown at 2f+f4= 120 GHz, where the EVM reaches 8% with a symbol rate of 15 GSymb/s. Furthermore, the concurrent OFDM_128-QAM up-mixed signal achieves an absolute maximum bit rate of 80.4 Gbit/s. The investigation into the simultaneous electro-optical mixing regime is finally supported by unmatched characterization improvements. Full article
(This article belongs to the Special Issue III-V Semiconductors Optoelectronic Materials and Devices)
Show Figures

Figure 1

10 pages, 2682 KB  
Communication
High-Precision Laser Self-Mixing Displacement Sensor Based on Orthogonal Signal Phase Multiplication Technique
by Xiulin Wang, Zhengjian Zhong, Hanqiao Chen, Desheng Zhu, Tongchang Zheng and Wencai Huang
Photonics 2023, 10(5), 575; https://doi.org/10.3390/photonics10050575 - 14 May 2023
Cited by 2 | Viewed by 2549
Abstract
A new signal processing method named orthogonal signal phase multiplication (OSPM) is proposed, which is used to improve the precision of vibration measurement in a phase-modulating self-mixing interferometer (SMI). The modulated signal is acquired by an electro-optic modulator, which is placed in the [...] Read more.
A new signal processing method named orthogonal signal phase multiplication (OSPM) is proposed, which is used to improve the precision of vibration measurement in a phase-modulating self-mixing interferometer (SMI). The modulated signal is acquired by an electro-optic modulator, which is placed in the external cavity. Higher measurement precision is realized by performing the phase multiplication algorithm on the orthogonal signals extracted from the harmonic components of the signal spectrum. Theoretically, the displacement reconstruction precision of OSPM is higher than that of conventional modulation methods, and it can be continuously improved by increasing the multiplication times. The feasibility and performance of the proposed method are verified by simulated signals and confirmed by experiments; the absolute error is less than 11 nm, and relative error is less than 0.75%, within the amplitude range from 661 nm to 2013 nm. This method does not involve additional optical elements, and its effectiveness meet the requirements for real-time high-precision measurements. Full article
Show Figures

Figure 1

20 pages, 6996 KB  
Article
Establishment of an Electro-Optical Mixing Design on a Photonic SOA-MZI Using a Differential Modulation Arrangement
by Hassan Termos, Ali Mansour and Majid Ebrahim-Zadeh
Sensors 2023, 23(9), 4380; https://doi.org/10.3390/s23094380 - 28 Apr 2023
Cited by 8 | Viewed by 2588
Abstract
We design and evaluate two experimental systems for a single and simultaneous electro-optical semiconductor optical amplifier Mach-Zehnder interferometer (SOA-MZI) mixing system based on the differential modulation mode. These systems and the optimization of their optical and electrical performance largely depend on characteristics of [...] Read more.
We design and evaluate two experimental systems for a single and simultaneous electro-optical semiconductor optical amplifier Mach-Zehnder interferometer (SOA-MZI) mixing system based on the differential modulation mode. These systems and the optimization of their optical and electrical performance largely depend on characteristics of an optical pulse source (OPS), operating at a frequency of f= 39 GHz and a pulse width of 1 ps. The passive power stability of the electro-optical mixing output over one hour is better than 0.3% RMS (root mean square), which is excellent. Additionally, we generate up to 22 dBm of the total average output power with an optical conversion gain of 32 dB, while achieving a record output optical signal to noise ratio (OSNR) up to 77 dB. On the other hand, at the SOA–MZI output, the 128 quadratic amplitude modulation (128-QAM) signal at an intermediate frequency (IF), f1, is up-mixed to higher output frequencies nf ± f1. The advantages of the resulting 128-QAM mixed signal during electrical conversion gains (ECGs) and error vector magnitudes (EVMs) are also evaluated. The performed empirical SOA-MZI mixing can operate up to 118.5 GHz in its high-frequency range. The positive and almost constant conversion gains are achieved. Indeed, the obtained conversion gain values are very close across the entire range of output frequencies. The largest frequency range achieved during experimental work is 118.5 GHz, where the EVM achieves 6% at a symbol rate of 10 GSymb/s. Moreover, the peak data rate of the 128-QAM up mixed signal can reach 70 GBit/s. Finally, the study of the simultaneous electro-optical mixing system is accepted with unmatched performance improvement. Full article
(This article belongs to the Special Issue Smart Systems for Wireless Communications and Networks)
Show Figures

Figure 1

17 pages, 5523 KB  
Article
Intermolecular Interactions and Charge Resonance Contributions to Triplet and Singlet Exciton States of Oligoacene Aggregates
by Yasi Dai, Alessandro Calzolari, Maria Zubiria-Ulacia, David Casanova and Fabrizia Negri
Molecules 2023, 28(1), 119; https://doi.org/10.3390/molecules28010119 - 23 Dec 2022
Cited by 3 | Viewed by 2947
Abstract
Intermolecular interactions modulate the electro-optical properties of molecular materials and the nature of low-lying exciton states. Molecular materials composed by oligoacenes are extensively investigated for their semiconducting and optoelectronic properties. Here, we analyze the exciton states derived from time-dependent density functional theory (TDDFT) [...] Read more.
Intermolecular interactions modulate the electro-optical properties of molecular materials and the nature of low-lying exciton states. Molecular materials composed by oligoacenes are extensively investigated for their semiconducting and optoelectronic properties. Here, we analyze the exciton states derived from time-dependent density functional theory (TDDFT) calculations for two oligoacene model aggregates: naphthalene and anthracene dimers. To unravel the role of inter-molecular interactions, a set of diabatic states is selected, chosen to coincide with local (LE) and charge-transfer (CT) excitations within a restricted orbital space including two occupied and two unoccupied orbitals for each molecular monomer. We study energy profiles and disentangle inter-state couplings to disclose the (CT) character of singlet and triplet exciton states and assess the influence of inter-molecular orientation by displacing one molecule with respect to the other along the longitudinal translation coordinate. The analysis shows that (CT) contributions are relevant, although comparably less effective for triplet excitons, and induce a non-negligible mixed character to the low-lying exciton states for eclipsed monomers and for small translational displacements. Such (CT) contributions govern the La/Lb state inversion occurring for the low-lying singlet exciton states of naphthalene dimer and contribute to the switch from H- to J-aggregate type of the strongly allowed Bb transition of both oligoacene aggregates. Full article
(This article belongs to the Special Issue Covalent and Noncovalent Interactions in Crystal Chemistry)
Show Figures

Figure 1

9 pages, 2196 KB  
Article
Frequency Alteration Built on an Electro-Optical Sampling SOA–MZI Using a Differential Modulation Schema
by Hassan Termos and Ali Mansour
Optics 2022, 3(3), 225-233; https://doi.org/10.3390/opt3030022 - 11 Jul 2022
Cited by 5 | Viewed by 2255
Abstract
In this paper, we present a real and simulated study of a frequency up mixing employing an electro-optical sampling semiconductor optical amplifier Mach–Zehnder interferometer (SOA–MZI) along with the differential modulation schema. The sampling signal is generated by an optical pulse clock (OPC) at [...] Read more.
In this paper, we present a real and simulated study of a frequency up mixing employing an electro-optical sampling semiconductor optical amplifier Mach–Zehnder interferometer (SOA–MZI) along with the differential modulation schema. The sampling signal is generated by an optical pulse clock (OPC) at a frequency of fs= 19.5 GHz. The quadratic phase shift keying (QPSK) signal at an intermediate frequency (IF) fIF is shifted to high frequencies nfs ± fIF at the SOA–MZI output. Using a simulator entitled Virtual Photonics Inc. (VPI), we generate sampled QPSK signals and analyze their merits during conversion gains and error vector magnitudes (EVMs). We conducted simulations of mixing in the SOA–MZI operating in a high-frequency band up to 195.5 GHz. The positive conversion gain is accomplished over the mixing frequencies. The EVM is used to evaluate the performance of the electro-optical sampling up-convertor. The EVM reaches 14% at a data rate of 5 Gbit/s at 195.5 GHz. During the experimental work, the results obtained in simulations are set side by side with the factual ones in the frequency range up to 59 GHz. Thus, the comparison between them confirms that they have approximately the same performance. Full article
(This article belongs to the Special Issue Fiber Communication Technology: Latest Advances and Prospects)
Show Figures

Figure 1

12 pages, 4580 KB  
Article
Laser Self-Mixing Interferometer Based on Multiple Reflections and Phase-Modulation Technique
by Xiulin Wang, Liping Lv, Desheng Zhu, Hanqiao Chen and Wencai Huang
Photonics 2022, 9(6), 430; https://doi.org/10.3390/photonics9060430 - 17 Jun 2022
Cited by 4 | Viewed by 3309
Abstract
An improved method combining multiple reflections with the phase-modulation technique (MR-PM) is proposed to construct a self-mixing interferometer with high accuracy. The phase modulation is performed by using an electro-optic modulator that is placed in the external cavity. To broaden the harmonic components [...] Read more.
An improved method combining multiple reflections with the phase-modulation technique (MR-PM) is proposed to construct a self-mixing interferometer with high accuracy. The phase modulation is performed by using an electro-optic modulator that is placed in the external cavity. To broaden the harmonic components spectrum of the self-mixing signal, the multiple-reflection technique is employed. By extracting orthogonal signals from the spectrum, phase demodulation is implemented to realize displacement reconstruction. The principle and signal processing approach are described in detail. A series of simulations and experiments indicate that the measurement accuracy of the system can be effectively improved with the increase in reflection times. The vibration with an amplitude of 44 nm has been proved to be measurable with a reconstruction error less than 3 nm. Due to the advantages of high accuracy and broad measurement range, the proposed method will play a significant role in the field of non-contact nanometer vibration measurement. Full article
Show Figures

Figure 1

10 pages, 4737 KB  
Article
Wideband Collinear Phase Matching in Cubic Semiconductors via the Linear Electro-Optic Effect: A Theoretical Study
by Kai Zhong, Fangjie Li, Hongzhan Qiao, Xianzhong Zhang, Degang Xu and Jianquan Yao
Crystals 2022, 12(6), 764; https://doi.org/10.3390/cryst12060764 - 26 May 2022
Cited by 1 | Viewed by 2147
Abstract
In order to achieve collinear phase-matched nonlinear optical frequency conversion in cubic crystals, a novel method to induce and modulate the birefringence based on the linear electro-optic effect was studied. Taking terahertz generation with ZnTe and CdTe crystals of the [...] Read more.
In order to achieve collinear phase-matched nonlinear optical frequency conversion in cubic crystals, a novel method to induce and modulate the birefringence based on the linear electro-optic effect was studied. Taking terahertz generation with ZnTe and CdTe crystals of the 4¯3m point group as an example, an external electric field provided the freedom to realize perfect phase matching (PM) in a wide bandwidth up to 2 THz for difference frequency generation, with monochromatic optical waves at around 800 nm and 1010 nm, respectively. Theoretical simulations showed that such a method helps to extend the terahertz frequency, enhance the conversion efficiency, and alleviate the limitation on the pump wavelength, which is highly favorable for nonlinear optical uses of cubic crystals. Simultaneous wideband terahertz generation pumped by ultrashort laser pulses via optical rectification or difference frequency mixing was also discussed, indicating that an electric field can be used to modulate the PM characteristics without changing the group velocity-matching condition. Tuning the nonlinear interaction by an applied voltage is fast, robust, and convenient compared to other approaches. In addition, the linear electro-optic effect can make the nonlinear crystal a compact and high-speed terahertz amplitude modulator, which has great potential in radar, communication, imaging, etc. Full article
(This article belongs to the Special Issue Nonlinear Crystals for Terahertz Generation)
Show Figures

Figure 1

13 pages, 26294 KB  
Concept Paper
Real & Simulated QPSK Up-Converted Signals by a Sampling Method Using a Cascaded MZMs Link
by Hassan Termos and Ali Nansour
Photonics 2022, 9(1), 34; https://doi.org/10.3390/photonics9010034 - 7 Jan 2022
Cited by 5 | Viewed by 2869
Abstract
This study focuses on a novel concept of transmitting of a quadrature phase shift keying (QPSK) modulation by an electro-optical frequency up-conversion using a cascaded Mach–Zehnder modulators (MZMs) link. Furthermore, we conduct and compare the results obtained by simulations using the Virtual Photonics [...] Read more.
This study focuses on a novel concept of transmitting of a quadrature phase shift keying (QPSK) modulation by an electro-optical frequency up-conversion using a cascaded Mach–Zehnder modulators (MZMs) link. Furthermore, we conduct and compare the results obtained by simulations using the Virtual Photonics Inc. (VPI) (Berlin, Germany) simulator and real-world experiments. The design and operating regime peculiarities of the MZM used as a sampling up-converter mixer in a radio over fiber (RoF) system are also analyzed. Besides, the simulation and experimental results of static and dynamic characteristics of the MZM have approximately the same behavior. The conversion gain of the cascaded MZMs link is simulated over many mixing frequencies and it can decrease from 17.5 dB at 8.3 GHz to −4.5 dB at 39.5 GHz. However, in real world settings, it may decrease from 15.5 dB at 8.3 GHz to −6 dB at 39.5 GHz. The maximum frequency range is attained at 78.5 GHz for up-conversion through simulations. Error vector magnitude (EVM) values have been done to evaluate the performance of our system. An EVM of 16% at a mixing frequency of 39.5 GHz with a bit rate of 12.5 Gbit/s was observed with the considering sampling technique, while it reached 19% in real-world settings with a sampling frequency of 39.5 GHz and a bit rate of 12.5 Gbit/s. Full article
(This article belongs to the Section Optoelectronics and Optical Materials)
Show Figures

Figure 1

12 pages, 14961 KB  
Article
Electro-Optical and Photo Stabilization Study of Nematic Ternary Mixture
by Aleksandra Kalbarczyk, Noureddine Bennis, Jakub Herman, Leszek R. Jaroszewicz and Przemysław Kula
Materials 2021, 14(9), 2283; https://doi.org/10.3390/ma14092283 - 28 Apr 2021
Cited by 8 | Viewed by 2075
Abstract
Liquid crystal materials composed of mixed nematic compounds find broad use in liquid crystal displays and photonic applications. A ternary mixture formed from three different nematic compounds shows peculiar behavior such as tunable electro-optical properties dependent on the frequency of the driving voltage. [...] Read more.
Liquid crystal materials composed of mixed nematic compounds find broad use in liquid crystal displays and photonic applications. A ternary mixture formed from three different nematic compounds shows peculiar behavior such as tunable electro-optical properties dependent on the frequency of the driving voltage. The paper presents an analysis of the response time and phase retardation of a frequency tunable nematic liquid crystal mixture (under code name 5005). This material possesses high birefringence (Δn = 0.32 at 633 nm) as well as high dielectric anisotropy (Δε = 6.3 at 100 Hz). The unique property of the 5005 mixture is frequency-controlled phase modulation, as in a dual frequency liquid crystal, while dielectric anisotropy goes to zero instead of being negative at high frequencies. For each component of the mixture, details on mesomorphic properties and their role in the formulation of the mixture are reported. The 5005 mixture was characterized by multiple investigation techniques, such as temperature dependence dielectric anisotropy, transmittance measurements image polarizing microscopy, and UV stability. Full article
(This article belongs to the Special Issue Advances in Liquid Crystalline Materials—Beyond the Visible)
Show Figures

Figure 1

25 pages, 16729 KB  
Article
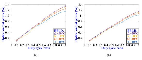
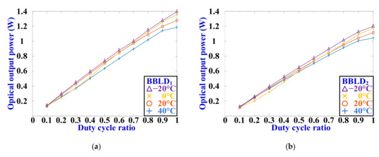
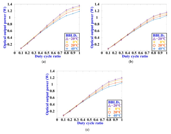
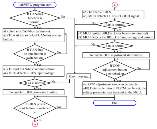
Employing a Laser Headlight Electrical System to Measure and Calculate Electro-Optic Conversion Efficiencies of Blue-Beam Laser Diodes
by Kai-Jun Pai, Chang-Hua Lin and Po-Hsun Chen
Electronics 2020, 9(11), 1902; https://doi.org/10.3390/electronics9111902 - 12 Nov 2020
Cited by 1 | Viewed by 2408
Abstract
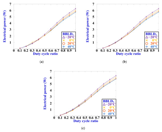
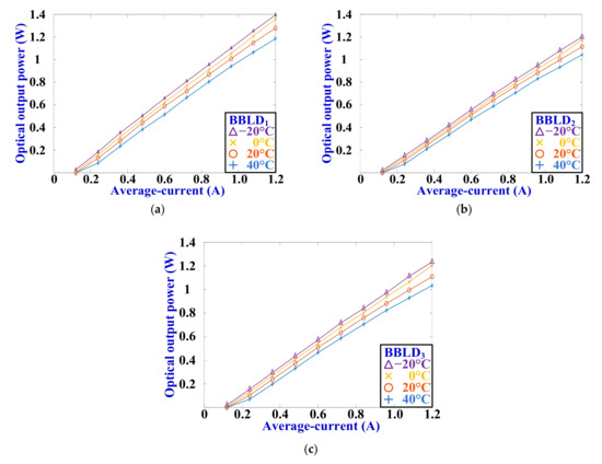
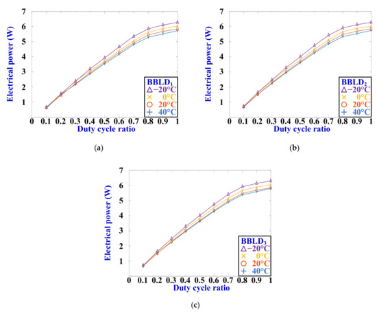
In this study, a laser headlight electrical system was developed and implemented to measure and compare the electro-optic characteristics of the blue-beam laser diodes (BBLDs). To observe different temperatures (from negative to positive temperatures) that cause optical output power (OOP) and electrical power [...] Read more.
In this study, a laser headlight electrical system was developed and implemented to measure and compare the electro-optic characteristics of the blue-beam laser diodes (BBLDs). To observe different temperatures (from negative to positive temperatures) that cause optical output power (OOP) and electrical power variations of the BBLDs, BBLDs were placed in an ambient temperature testing chamber, and the electro-optic characteristics of the BBLDs were measured to estimate the electro-optic conversion efficiencies. The different OOPs and electro-optic conversion efficiencies at different temperatures can be obtained when OOP adjustment was performed by average current and low-frequency pulse-duty cycle modulation technologies. Moreover, this study developed a human–machine interface using the LabVIEW software; therefore, the laser headlight electrical system can be controlled and monitored by a computer with the controller area network (CAN) bus communication. Finally, the prototype of the laser headlight electrical system was achieved, and three BBLDs were driven; furthermore, the white light of the headlight can be produced by mixing blue laser beams with a yellow fluorescence ceramic wafer. Full article
(This article belongs to the Section Power Electronics)
Show Figures

Figure 1

Back to TopTop