Sign in to use this feature.

Years

Between: -

Subjects

remove_circle_outline
remove_circle_outline
remove_circle_outline
remove_circle_outline
remove_circle_outline
remove_circle_outline
remove_circle_outline
remove_circle_outline

Journals

Article Types

Countries / Regions

Search Results (14)

Search Parameters:
Keywords = electric-driven seeding

Order results
Result details
Results per page
Select all
Export citation of selected articles as:
33 pages, 12871 KB  
Review
Dietary Plant-Based Protein Supplements: Sources, Processing, Nutritional Value, and Health Benefits
by Kartik Sharma, Wanli Zhang and Saroat Rawdkuen
Foods 2025, 14(18), 3259; https://doi.org/10.3390/foods14183259 - 19 Sep 2025
Viewed by 374
Abstract
With the global population reaching 10 billion in 25 years, food production must increase 70% while addressing sustainability concerns. This review uniquely integrates advanced processing technologies—including precision fermentation, AI-driven optimization, and 3D printing—with comprehensive analysis of nutritional quality and health outcomes of plant-based [...] Read more.
With the global population reaching 10 billion in 25 years, food production must increase 70% while addressing sustainability concerns. This review uniquely integrates advanced processing technologies—including precision fermentation, AI-driven optimization, and 3D printing—with comprehensive analysis of nutritional quality and health outcomes of plant-based protein supplements (PBPSs). Common sources include legumes, cereals, and nuts/seeds, each with amino acid profiles requiring strategic protein complementation. Advanced processing technologies including high-pressure processing, ultrasound-assisted extraction, pulsed electric field, precision fermentation, and AI-driven optimization enhance protein digestibility, solubility, and functional properties while reducing antinutritional factors. PBPSs demonstrate comparable muscle protein synthesis to animal proteins while providing superior cardiovascular, metabolic, and gut health benefits due to bioactive compounds, fibers, and antioxidants. Integrating advanced processing with traditional methods presents opportunities to develop high-quality, sustainable protein supplements meeting global demands while promoting human health and environmental sustainability. Full article
(This article belongs to the Special Issue Plant Proteins: Functions in Disease Prevention and Treatment)
Show Figures

Figure 1

19 pages, 5965 KB  
Article
Design of Electrical Control System for Precision Rice Hill Direct-Seeding Device and Seeding Performance Comparison Test
by Hanqing Li, Ke Yang, Lin Ling, Bingxin Yan, Guangwei Wu, Xiaojun Gao and Shengnan Liu
Agriculture 2025, 15(16), 1716; https://doi.org/10.3390/agriculture15161716 - 8 Aug 2025
Viewed by 432
Abstract
This study develops a novel electric-driven metering device to address the mismatch between the seeder rotation speed and vehicle speed in traditional mechanical precision hill direct-seeding metering devices for rice, which is caused by wheel slippage. The device integrates a Global Navigation Satellite [...] Read more.
This study develops a novel electric-driven metering device to address the mismatch between the seeder rotation speed and vehicle speed in traditional mechanical precision hill direct-seeding metering devices for rice, which is caused by wheel slippage. The device integrates a Global Navigation Satellite System (GNSS) speed measurement module and an optimised incremental Proportional-Integral-Derivative (PID) control algorithm, enabling precise seeding through electric drive. A multidisciplinary collaborative design approach is employed, and field experiments are conducted to evaluate the performance of the novel device under conditions of vehicle speeds ranging from 3 to 5 km/h, theoretical hill spacings of 0.15–0.25 m, and seeding rate adjustment positions of 1/3–1. The experiments use two rice varieties, “Longken 2021” from the northern rice growing region and “Jingliangyou Huazhan” from the southern rice growing region. The results demonstrate that the novel electric-driven metering device significantly outperformed the traditional mechanical device in terms of seeding precision, hill formation performance, and seeding rate accuracy. The novel device achieves a qualified rate of seeds per hill of 90.54%, with seedling omission and seed damage rates reduced to 4.98% and 0.69%, respectively. The hill diameter qualification rate increases to 95.21%, with no empty hills observed. The coefficient of variation of seeds per hill is maintained at 21.98%, meeting the agronomic requirement of 2–12 seeds per hill for conventional rice. However, for seeds with high moisture content and poor flowability (soaked seeds), the seed damage rate increases slightly by 0.47 percentage points. This study provided an efficient and reliable technical solution for the intelligent upgrading of precision rice direct-seeding equipment. Full article
Show Figures

Figure 1

21 pages, 2267 KB  
Article
Enhancing African Catfish (Clarias gariepinus) Aquaculture in Uganda: Insights into Hatchery Propagation, Population Suitability, and Broodstock Management
by Gerald Kwikiriza, Sylvie Muwanga Tebitendwa, Philip Rwezawula, Waiswa Wilson Mwanja, Ivan Abaho and Harald Meimberg
Fishes 2025, 10(6), 290; https://doi.org/10.3390/fishes10060290 - 14 Jun 2025
Cited by 1 | Viewed by 3417
Abstract
The African catfish, Clarias gariepinus, is among the most farmed fish species in Uganda’s rapidly growing aquaculture sub-sector. The enhanced growth performance, increased survival, and resilience to environmental stressors have driven a rising demand among farmers for improved African catfish broodstock and [...] Read more.
The African catfish, Clarias gariepinus, is among the most farmed fish species in Uganda’s rapidly growing aquaculture sub-sector. The enhanced growth performance, increased survival, and resilience to environmental stressors have driven a rising demand among farmers for improved African catfish broodstock and seed. Until recently, most studies of this species have focused on nutrition, physiology, and culture systems, with little known about the genetics, broodstock, and hatchery management of the cultured C. gariepinus populations. This knowledge gap has led to inbreeding depression, resulting in poor seed quality and reduced performance of the broodstock. To enhance catfish aquaculture production, a survey was conducted across multiple catfish hatcheries and farms in Uganda. Using semi-structured questionnaires, the study assessed broodstock management practices, hatchery propagation methods, the suitability of various populations, demographics, challenges, and prospects of hatchery operators. Responses were coded, and descriptive statistics such as frequency, percentages, and means were calculated. Results indicate that there are farmers who continue to source their broodstocks from the natural water bodies in addition to acquiring them from fellow farmers. The estimated effective population size (Ne) for the majority of the respondents was 133.33 and 178.22, with an average breeding coefficient of 0.4% and 0.3%, respectively. There is also a continuous use of shooters (fast-growing cannibalistic fish) by the farmers who hatch and select them to be used as broodstocks later, under the assumption that they have superior genetic traits. The reported hatchability rate was above 70%, with an average survival rate of 60% from larvae to fry. The study identified diseases, inadequate water supply, and electricity as the primary challenges for catfish breeding. While Uganda’s African catfish aquaculture industry is expanding rapidly, certain hatchery practices pose significant risks to its sustainability if not properly addressed. Full article
Show Figures

Figure 1

21 pages, 4255 KB  
Article
Pulsed Electric Fields-Driven Enhancement of Tomato Seed Quality and Resilience: Improving Germination, Stress Tolerance, and Microbial Disinfection
by Gulsun Akdemir Evrendilek and Bahar Yalçın
Appl. Sci. 2025, 15(12), 6447; https://doi.org/10.3390/app15126447 - 8 Jun 2025
Viewed by 911
Abstract
Seed quality is vital for agricultural productivity, as it directly influences the crop yield and resilience to environmental stressors. This study evaluated the effectiveness of a pulsed electric field (PEF) treatment in enhancing the tomato (Solanum lycopersicum) seed quality, seedling growth, [...] Read more.
Seed quality is vital for agricultural productivity, as it directly influences the crop yield and resilience to environmental stressors. This study evaluated the effectiveness of a pulsed electric field (PEF) treatment in enhancing the tomato (Solanum lycopersicum) seed quality, seedling growth, and microbial safety. Tomato seeds were treated with PEFs at energy levels ranging from 1.07 to 17.28 J, and several parameters were assessed, including the germination rate, normal seedling development, tolerance to cold and salinity stress, electrical conductivity, and microbial inactivation. The highest germination rate (72.81%) was observed at 15.36 J on the seventh day of germination, whereas the highest normal seedling rate (94.62%) was recorded at 17.28 J (p ≤ 0.05). The germination under cold stress (5 days at 24 °C) was highest, with a 46.67% germination observed at both 1.92 and 10.88 J. PEF-treated seeds exposed to 100 and 200 mM of NaCl exhibited significantly improved germination compared to the controls (p ≤ 0.05). The electrical conductivity (EC) was more influenced by the incubation time than by the PEF intensity, as the EC of all samples showed a significant increase from 4 to 8 h. The samples treated with 17.28 J exhibited the highest germination rates under salt stress, reaching 62.00 ± 0.90% and 50.00 ± 0.60% under 100 mM and 200 mM of NaCl, respectively (p ≤ 0.05). The initial mean counts of the total mesophilic aerobic bacteria and the total mold and yeast—4.00 ± 0.03 and 3.06 ± 0.03 log cfu/g, respectively—were reduced to undetectable levels by the application of 17.28 J, with higher energy levels yielding greater inactivation. These findings demonstrate that the PEF is a promising technique for enhancing seed quality, promoting seedling vigor, and reducing microbial contamination, supporting its application in sustainable agriculture. Full article
(This article belongs to the Section Agricultural Science and Technology)
Show Figures

Figure 1

17 pages, 2093 KB  
Review
Plasma-Activated Water as a Sustainable Nitrogen Source: Supporting the UN Sustainable Development Goals (SDGs) in Controlled Environment Agriculture
by Pamela Estefania Andrade, Patrice Jacob Savi, Flavia Souza Almeida, Bruno Augusto Carciofi, Abby Pace, Yugeng Zou, Nathan Eylands, George Annor, Neil Mattson and Christian Nansen
Crops 2025, 5(3), 35; https://doi.org/10.3390/crops5030035 - 6 Jun 2025
Viewed by 2373
Abstract
Global agriculture remains dependent on nitrogen fertilizers produced through fossil fuel-based processes, contributing to greenhouse gas emissions, energy use, and supply chain vulnerabilities. This review introduces plasma-activated water (PAW) as a novel, electricity-driven alternative for sustainable nitrogen delivery. Generated by non-thermal plasma, PAW [...] Read more.
Global agriculture remains dependent on nitrogen fertilizers produced through fossil fuel-based processes, contributing to greenhouse gas emissions, energy use, and supply chain vulnerabilities. This review introduces plasma-activated water (PAW) as a novel, electricity-driven alternative for sustainable nitrogen delivery. Generated by non-thermal plasma, PAW infuses water with reactive oxygen and nitrogen species, offering a clean, decentralized substitute for conventional synthetic fertilizers derived from the Haber–Bosch and Ostwald processes. It can be produced on-site using renewable energy, reducing transportation costs and depending on fertilizers. Beyond its fertilizer properties, PAW enhances seed germination, plant growth, stress tolerance, and pest resistance, making it a multifunctional input for controlled environment agriculture. We also assess PAW’s techno-economic viability, including energy requirements, production costs, and potential scalability through renewable energy. These factors are crucial for determining its feasibility in both industrial systems and localized agricultural applications. Finally, the review examines PAW’s contribution to the ten United Nations Sustainable Development Goals, particularly in climate action, clean energy, and sustainable food production. By combining agronomic performance with circular production and emissions reduction, PAW presents a promising path toward more resilient, low-impact, and self-sufficient agricultural systems. Full article
Show Figures

Figure 1

20 pages, 1137 KB  
Article
Ecological vs. Traditional Aquaculture: Carbon Footprint and Economic Performance of Integrated Fish–Euryale ferox Systems
by Jiayin Ling, Guozheng Li, Guodong Yuan, Liang Xiao, Liwen Shao, Yaoyang Chen and Jianqiao Qin
Sustainability 2025, 17(11), 4927; https://doi.org/10.3390/su17114927 - 27 May 2025
Viewed by 1126
Abstract
This study examined the carbon footprints of freshwater fish farming and Euryale ferox seed (gorgon fruit) production, comparing integrated ecological mode and traditional farming practices based on ISO 14067 and PAS 2050 standards. The ecological mode achieved a 24% lower carbon footprint per [...] Read more.
This study examined the carbon footprints of freshwater fish farming and Euryale ferox seed (gorgon fruit) production, comparing integrated ecological mode and traditional farming practices based on ISO 14067 and PAS 2050 standards. The ecological mode achieved a 24% lower carbon footprint per unit product than traditional practices, driven by reduced material and energy use. Key emission sources included aeration electricity, feed, and wastewater treatment for fish farming, fertilizers, insecticides, and drainage energy for E. ferox planting. The integrated model combining high-density fish ponds and E. ferox pond reduced the overall carbon footprint (Micropterus salmoides: 4.342 kg CO2-eq/kg; E. ferox seed: 0.208 kg CO2-eq/kg) compared to traditional practices (Micropterus salmoides: 5.672 kg CO2-eq/kg; E. ferox seed: 0.297 kg CO2-eq/kg). It also lowered production costs, increased profits, and mitigated GHG emissions by using E. ferox and lotus ponds as treatment facilities and reducing fertilizer use. The ecological model showed lower unit costs and higher profits (Micropterus salmoides: 4.01 RMB/kg vs. 2.46 RMB/kg; E. ferox seed: 2.53 RMB/kg vs. 1.93 RMB/kg) than those of the traditional mode. This study underscores the potential of ecologically integrated modes to mitigate water pollution and carbon emissions in agriculture, offering a sustainable solution to meet the rising demand for aquatic products. Full article
(This article belongs to the Special Issue Environmental and Economic Sustainability in Agri-Food System)
Show Figures

Graphical abstract

14 pages, 1778 KB  
Article
Technological Prospects of Biochar Derived from Viticulture Waste: Characterization and Application Perspectives
by Veronica D’Eusanio, Antonio Lezza, Biagio Anderlini, Daniele Malferrari, Marcello Romagnoli and Fabrizio Roncaglia
Energies 2024, 17(14), 3421; https://doi.org/10.3390/en17143421 - 11 Jul 2024
Cited by 7 | Viewed by 1525
Abstract
The increasing demand for sustainable agricultural practices aimed at reducing carbon dioxide emissions has driven the exploration of converting viticulture residues into biochar. This study investigates the potential technological applications of biochar as a filler for the production of electrically conductive composite materials, [...] Read more.
The increasing demand for sustainable agricultural practices aimed at reducing carbon dioxide emissions has driven the exploration of converting viticulture residues into biochar. This study investigates the potential technological applications of biochar as a filler for the production of electrically conductive composite materials, suitable to Bipolar Plate (BP) manufacturing. Grape seeds (GSs), defatted grape seeds (DGSs), wood stems (WSs), and whole grape seeds (WGSs) were converted into biochar samples through low-temperature (300 °C) pyrolysis for 3 or 24 h. The composition and thermal stability of biochar were evaluated through thermogravimetric analysis (TG), which provided valuable insights into interpreting the in-plane conductivity (IPC) values of the BP samples. Pyrolyzed GS and DGS biochar samples demonstrated enhanced thermal stability and conferred higher IPC values compared to WS counterparts. This indicates a clear correlation between the formation of carbon-rich structures during pyrolysis and overall electrical conductivity. In contrast, pyrolyzed WGSs produced BP samples with lower IPC values due to the presence of lipids, which were not effectively degraded by the low-temperature pyrolysis. Full article
Show Figures

Figure 1

18 pages, 3955 KB  
Article
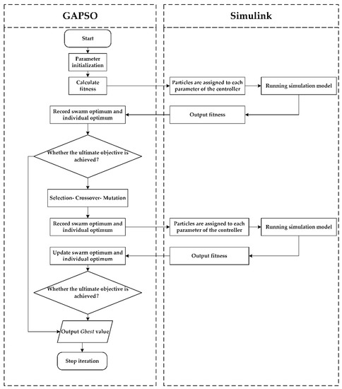
GAPSO-Optimized Fuzzy PID Controller for Electric-Driven Seeding
by Song Wang, Bin Zhao, Shujuan Yi, Zheng Zhou and Xue Zhao
Sensors 2022, 22(17), 6678; https://doi.org/10.3390/s22176678 - 3 Sep 2022
Cited by 20 | Viewed by 3667
Abstract
To improve the seeding motor control performance of electric-driven seeding (EDS), a genetic particle swarm optimization (GAPSO)-optimized fuzzy PID control strategy for electric-driven seeding was designed. Since the parameters of the fuzzy controller were difficult to determine, two quantization factors were applied to [...] Read more.
To improve the seeding motor control performance of electric-driven seeding (EDS), a genetic particle swarm optimization (GAPSO)-optimized fuzzy PID control strategy for electric-driven seeding was designed. Since the parameters of the fuzzy controller were difficult to determine, two quantization factors were applied to the input of the fuzzy controller, and three scaling factors were introduced into the output of fuzzy controller. Genetic algorithm (GA) and particle swarm optimization (PSO) were combined into GAPSO by a genetic screening method. GAPSO was introduced to optimize the initial values of the two quantization factors, three scaling factors, and three characteristic functions before updating. The simulation results showed that the maximum overshoot of the GAPSO-based fuzzy PID controller system was 0.071%, settling time was 0.408 s, and steady-state error was 3.0693 × 10−5, which indicated the excellent control performance of the proposed strategy. Results of the field experiment showed that the EDS had better performance than the ground wheel chain sprocket seeding (GCSS). With a seeder operating speed of 6km/h, the average qualified index (Iq) was 95.83%, the average multiple index (Imult) was 1.11%, the average missing index (Imiss) was 3.23%, and the average precision index (Ip) was 14.64%. The research results provide a reference for the parameter tuning mode of the fuzzy PID controller for EDS. Full article
(This article belongs to the Section Smart Agriculture)
Show Figures

Figure 1

18 pages, 5707 KB  
Article
Control System of a Motor-Driven Precision No-Tillage Maize Planter Based on the CANopen Protocol
by Jincheng Chen, Hui Zhang, Feng Pan, Mujun Du and Chao Ji
Agriculture 2022, 12(7), 932; https://doi.org/10.3390/agriculture12070932 - 28 Jun 2022
Cited by 20 | Viewed by 4665
Abstract
To reduce the cost of machinery and manual operation, greatly improve the efficiency of maize sowing, and solve the problems of slow sowing speed, unstable operation quality, and the difficult monitoring of the sowing process of traditional seeders, a control system for an [...] Read more.
To reduce the cost of machinery and manual operation, greatly improve the efficiency of maize sowing, and solve the problems of slow sowing speed, unstable operation quality, and the difficult monitoring of the sowing process of traditional seeders, a control system for an electrically driven precision maize seeder based on the CANopen protocol was designed. In this system, an STM32 is used as the main controller, and the vehicle terminal is used to set the operating parameters, such as the spacing of sowing plants and the number of holes in the metering plate. The GPS receiver is used to collect the forward speed of the tractor. An infrared photoelectric sensor is used to monitor the working state of the seeder. In this study, tests were conducted on different evaluation indices. The results showed that the detection accuracy of the photoelectric sensor reached 99.8% and the fault alarm rate reached 100%. The qualified rate of sowing was more than 91.0%. Based on indoor test results, the qualified rate was higher when the grain spacing was larger. The field test showed, in terms of the seeding performance, that the control system had good stability. When the grain spacing was set to 20 cm and the operating speed was 6~12 km/h, the qualified index was more than 89% and the reseeding index was less than 1.93%. The variation in sowing performance between different monomers was small, and the seeding performance was good. The control system helps to improve the performance of the seeder. Full article
(This article belongs to the Special Issue Robots and Autonomous Machines for Agriculture Production)
Show Figures

Figure 1

19 pages, 8695 KB  
Article
A Design of an Unmanned Electric Tractor Platform
by Yung-Chuan Chen, Li-Wen Chen and Ming-Yen Chang
Agriculture 2022, 12(1), 112; https://doi.org/10.3390/agriculture12010112 - 14 Jan 2022
Cited by 15 | Viewed by 10645
Abstract
The tractor is a vehicle often used in agriculture. It is mainly used to tow other unpowered agricultural machinery for farming, harvesting, and seeding. They consume a lot of fuel with emissions that often contain a large amount of toxic gases, which seriously [...] Read more.
The tractor is a vehicle often used in agriculture. It is mainly used to tow other unpowered agricultural machinery for farming, harvesting, and seeding. They consume a lot of fuel with emissions that often contain a large amount of toxic gases, which seriously jeopardize human health and the ecological environment. Therefore, the electrical tractor is bound to become a future trend. The objective of this study is to design and implement a lightweight, energy-saving, and less polluting electric tractor, which meets the requirements of existing smallholder farmers, equipped with unmanned technology and multi-functions to assist labor and to provide the potential for unmanned operation. We reduced the weight of the tractor body structure to 101 kg, and the bending rigidity and torsional rigidity reached 11,579 N/mm and 4923 Nm/deg, respectively. Two 7.5 kW induction motors driven by lithium batteries were applied, which allows at least 3.5 h of working time. Full article
(This article belongs to the Special Issue Design and Application of Agricultural Equipment in Tillage System)
Show Figures

Figure 1

17 pages, 1237 KB  
Article
Evolution of Overall Cotton Production and Its Determinants: Implications for Developing Countries Using Pakistan Case
by Muhammad Umer Arshad, Yuanfeng Zhao, Omer Hanif and Faiza Fatima
Sustainability 2022, 14(2), 840; https://doi.org/10.3390/su14020840 - 12 Jan 2022
Cited by 15 | Viewed by 6981
Abstract
Managing the declining yield of non-food crops has opened new strategic challenges amidst global uncertainties. The COVID-19 scenario has increased awareness of natural lifestyle and eco-friendly products, largely dependent on non-food crop material. This strategic shift requires moving beyond traditional farm practices to [...] Read more.
Managing the declining yield of non-food crops has opened new strategic challenges amidst global uncertainties. The COVID-19 scenario has increased awareness of natural lifestyle and eco-friendly products, largely dependent on non-food crop material. This strategic shift requires moving beyond traditional farm practices to improve agricultural production efficiency, and developing countries in particular have shown a consistent loss in their self-sufficiency of industrial crops despite being major exporters of non-food crop materials. However, existing studies analyze production efficiencies of non-food crops from general or theoretical aspects often by virtual estimates from breaking down the multiple factors of crop productivity. This study examined multiple factors of crop production to identify “which crop inputs have been inefficiently used overtime” by tracking efficiency changes and various input issues in overall cotton production from practical aspects, i.e., scaling non-constant returns of those multiple factors would allow for the violation of various situations. Accordingly, a stochastic frontier approach was employed to measure the production frontier and efficiency relationship using time-series data of Pakistan’s cotton production from 1971–2018—a specific non-food crop perspective from a top-ranked cotton-producing country that has recently been shifted towards being a non-exporter of cotton due to low yield. The coefficient of area, seed, and labor indicates the positive relationship with cotton production, while fertilizer, irrigation, electricity, and machinery are statistically negative. This implies that policymakers need priority-based strategies for the judicial use of synthetic fertilizers, irrigation, a subsidy policy, and technology adoption, which could significantly improve the efficiencies of cotton productivity from the same land resources. Being adaptable to other developing economies, the analysis would strategically facilitate designing and developing affordable technology-driven solutions and their customized extensions towards sustainable non-food crop production practices and Agri-Resources efficiencies. Full article
(This article belongs to the Special Issue Sustainable Textile Marketing)
Show Figures

Figure 1

19 pages, 5625 KB  
Review
Substrate-Driven Atomic Layer Deposition of High-κ Dielectrics on 2D Materials
by Emanuela Schilirò, Raffaella Lo Nigro, Fabrizio Roccaforte and Filippo Giannazzo
Appl. Sci. 2021, 11(22), 11052; https://doi.org/10.3390/app112211052 - 22 Nov 2021
Cited by 22 | Viewed by 8205
Abstract
Atomic layer deposition (ALD) of high-κ dielectrics on two-dimensional (2D) materials (including graphene and transition metal dichalcogenides) still represents a challenge due to the lack of out-of-plane bonds on the pristine surfaces of 2D materials, thus making the nucleation process highly disadvantaged. The [...] Read more.
Atomic layer deposition (ALD) of high-κ dielectrics on two-dimensional (2D) materials (including graphene and transition metal dichalcogenides) still represents a challenge due to the lack of out-of-plane bonds on the pristine surfaces of 2D materials, thus making the nucleation process highly disadvantaged. The typical methods to promote the nucleation (i.e., the predeposition of seed layers or the surface activation via chemical treatments) certainly improve the ALD growth but can affect, to some extent, the electronic properties of 2D materials and the interface with high-κ dielectrics. Hence, direct ALD on 2D materials without seed and functionalization layers remains highly desirable. In this context, a crucial role can be played by the interaction with the substrate supporting the 2D membrane. In particular, metallic substrates such as copper or gold have been found to enhance the ALD nucleation of Al2O3 and HfO2 both on monolayer (1 L) graphene and MoS2. Similarly, uniform ALD growth of Al2O3 on the surface of 1 L epitaxial graphene (EG) on SiC (0001) has been ascribed to the peculiar EG/SiC interface properties. This review provides a detailed discussion of the substrate-driven ALD growth of high-κ dielectrics on 2D materials, mainly on graphene and MoS2. The nucleation mechanism and the influence of the ALD parameters (namely the ALD temperature and cycle number) on the coverage as well as the structural and electrical properties of the deposited high-κ thin films are described. Finally, the open challenges for applications are discussed. Full article
(This article belongs to the Special Issue Applications of Graphene Family Materials for Environmental Sensing)
Show Figures

Figure 1

21 pages, 3958 KB  
Article
Research on Economic Comprehensive Control Strategies of Tractor-Planter Combinations in Planting, Including Gear-Shift and Cruise Control
by Baogang Li, Dongye Sun, Minghui Hu and Junlong Liu
Energies 2018, 11(3), 686; https://doi.org/10.3390/en11030686 - 19 Mar 2018
Cited by 28 | Viewed by 5596
Abstract
An automatic control strategy for forward speed in the planting process is proposed to improve the fuel economy and reduce the labor intensity of drivers. Models of tractors with power-shift transmission (PST) and a precise pneumatic planter with an electric-driven seed metering device [...] Read more.
An automatic control strategy for forward speed in the planting process is proposed to improve the fuel economy and reduce the labor intensity of drivers. Models of tractors with power-shift transmission (PST) and a precise pneumatic planter with an electric-driven seed metering device are built as research objects and simulated using Matlab with Simulink. The economic comprehensive control strategies for forward speed, including gear-shift schedule and cruise control strategy, are developed. Four levels control mode with different fuel economy performances are implemented to meet different driver or operation condition requirements. In addition, the control strategy is developed for the seed-metering device motor to maintain the required seed spacing in planting. Finally, the fuel economy and effectiveness of the control strategies for forward speed and planting quality are verified by simulations with Matlab/Simulink and Matlab/Stateflow. The simulation results verify the satisfactory performance of the proposed control strategies. The error of seed spacing is less than 3% when planting with speed fluctuation. Under the premise of ensuring planting quality and driver’s demands, the cruise control strategies for forward speed have more significant effects on the fuel economy than previous cruise control strategies. Furthermore, the control mode with higher level has better fuel economy and a larger speed deviation range. Full article
Show Figures

Figure 1

20 pages, 535 KB  
Article
A Phased Development of Breed-and-Burn Reactors for Enhanced Nuclear Energy Sustainability
by Ehud Greenspan
Sustainability 2012, 4(10), 2745-2764; https://doi.org/10.3390/su4102745 - 19 Oct 2012
Cited by 40 | Viewed by 9227
Abstract
Several options for designing fast reactors to operate in the Breed-and-Burn (B&B) mode are compared and a strategy is outlined for early introduction of B&B reactors followed by a gradual increase in the fuel utilization of such reactors. In the first phase the [...] Read more.
Several options for designing fast reactors to operate in the Breed-and-Burn (B&B) mode are compared and a strategy is outlined for early introduction of B&B reactors followed by a gradual increase in the fuel utilization of such reactors. In the first phase the fast reactor core will consist of a subcritical B&B blanket driven by a relatively small critical seed. As the required discharge burnup/radiation-damage to both driver and blanket fuel had already been proven, and as the depleted uranium fueled B&B blanket could generate close to 2/3 of the core power and will have very low fuel cycle cost, the deployment of such fast reactors could start in the near future. The second phase consists of deploying self-sustaining stationary wave B&B reactors. It will require development of fuel technology that could withstand peak burnups of ~30% and peak radiation damage to the cladding of ~550 dpa. The third phase requires development of a fuel reconditioning technology that will enable using the fuel up to an average burnup of ~50%—the upper bound permitted by neutron balance considerations when most of the fission products are not separated from the fuel. The increase in the uranium ore utilization relative to that provided by contemporary power reactors is estimated to be 20, 40 and 100 folds for, respectively, phase 1, 2 and 3. The energy value of the depleted uranium stockpiles (“waste”) accumulated in the US is equivalent to, when used in the B&B reactors, up to 20 centuries of the total 2010 USA supply of electricity. Therefore, a successful development of B&B reactors could provide a great measure of energy sustainability and cost stability. Full article
(This article belongs to the Special Issue Sustainable Nuclear Energy)
Show Figures

Figure 1

Back to TopTop