Sign in to use this feature.

Years

Between: -

Subjects

remove_circle_outline
remove_circle_outline
remove_circle_outline
remove_circle_outline
remove_circle_outline
remove_circle_outline
remove_circle_outline
remove_circle_outline
remove_circle_outline

Journals

Article Types

Countries / Regions

remove_circle_outline
remove_circle_outline
remove_circle_outline

Search Results (210)

Search Parameters:
Keywords = efficient refrigeration technology

Order results
Result details
Results per page
Select all
Export citation of selected articles as:
35 pages, 1516 KB  
Review
Organic Rankine Cycle System Review: Thermodynamic Configurations, Working Fluids, and Future Challenges in Low-Temperature Power Generation
by Felix Donate Sánchez, Javier Barba Salvador and Carmen Mata Montes
Energies 2025, 18(24), 6561; https://doi.org/10.3390/en18246561 - 15 Dec 2025
Viewed by 373
Abstract
In the context of the zero-carbon transition, this article provides a comprehensive review of Organic Rankine Cycle (ORC) technologies for low-grade heat recovery and conversion to power. It surveys a wide range of renewable and waste heat sources—including geothermal, solar thermal, biomass, internal [...] Read more.
In the context of the zero-carbon transition, this article provides a comprehensive review of Organic Rankine Cycle (ORC) technologies for low-grade heat recovery and conversion to power. It surveys a wide range of renewable and waste heat sources—including geothermal, solar thermal, biomass, internal combustion engine exhaust, and industrial process heat—and discusses the integration of ORC systems to enhance energy recovery and thermal efficiency. The analysis examines various configurations, from basic and regenerative cycles to advanced transcritical and supercritical designs, cascaded systems, and multi-source integration, evaluating their thermodynamic performance for different heat source profiles. A critical focus is placed on working fluid selection, where the landscape is being reshaped by stringent regulatory frameworks such as the EU F-Gas regulation, driving a shift towards low-GWP hydrofluoroolefins, natural refrigerants, and tailored zeotropic mixtures. The review benchmarks ORC against competing technologies such as the Kalina cycle, Stirling engines, and thermoelectric generators, highlighting relative performance characteristics. Furthermore, it identifies key trends, including the move beyond single-source applications toward integrated hybrid systems and the use of multi-objective optimization to balance thermodynamic, economic, and environmental criteria, despite persistent challenges related to computational cost and real-time control. Key findings confirm that ORC systems significantly improve low-grade heat utilization and overall thermal efficiency, positioning them as vital components for integrated zero-carbon power plants. The study concludes that synergistically optimizing ORC design, refrigerant choice in line with regulations, and system integration strategies is crucial for maximizing energy recovery and supporting the broader zero-carbon energy transition. Full article
(This article belongs to the Section J: Thermal Management)
Show Figures

Figure 1

29 pages, 3498 KB  
Article
Artificial Intelligence-Driven User Interaction with Smart Homes: Architecture Proposal and Case Study
by João Lemos, João Ramos, Mário Gomes and Paulo Coelho
Energies 2025, 18(24), 6397; https://doi.org/10.3390/en18246397 - 6 Dec 2025
Viewed by 426
Abstract
The evolution of Smart Grids enabled the deployment of intelligent and decentralized energy management solutions at the residential level. This work presents a comprehensive Smart Home architecture that integrates real-time energy monitoring, appliance-level consumption analysis, and environmental data acquisition using smart metering technologies [...] Read more.
The evolution of Smart Grids enabled the deployment of intelligent and decentralized energy management solutions at the residential level. This work presents a comprehensive Smart Home architecture that integrates real-time energy monitoring, appliance-level consumption analysis, and environmental data acquisition using smart metering technologies and distributed IoT sensors. All collected data are structured into a scalable infrastructure that supports advanced Artificial Intelligence (AI) methods, including Large Language Models (LLMs) and machine learning, enabling predictive analysis, personalized energy recommendations, and natural language interaction. Proposed architecture is experimentally validated through a case study on a domestic refrigerator. Two series of tests were conducted. In the first phase, extreme usage scenarios were evaluated: one with intensive usage and another with highly restricted usage. In the second phase, normal usage scenarios were tested without AI feedback and with AI recommendations following them whenever possible. Under the extreme scenarios, AI-assisted interaction resulted in a reduction in daily energy consumption of about 81.4%. In the normal usage scenarios, AI assistance resulted in a reduction of around 13.6%. These results confirm that integrating AI-driven behavioral optimization within Smart Home environments significantly improves energy efficiency, reduces electrical stress, and promotes more sustainable energy usage. Full article
(This article belongs to the Special Issue Modeling, Optimization, and Control in Smart Grids: 2nd Edition)
Show Figures

Figure 1

26 pages, 3378 KB  
Article
Exploring the Potential of R744 as a Sustainable Refrigerant for Marine Applications: A Comparative Performance Analysis with Current Refrigeration Framework
by Martina D’Onofrio, Fabio Petruzziello, Arcangelo Grilletto, Ciro Aprea and Angelo Maiorino
Energies 2025, 18(23), 6211; https://doi.org/10.3390/en18236211 - 27 Nov 2025
Viewed by 332
Abstract
In the naval sector, hydrofluorocarbons (HFCs) are the primary refrigerants in use. To face global environmental challenges, international treaties have established stringent regulations aimed at transitioning towards more sustainable alternatives. Natural refrigerants are proposed as valid solutions, with a particular focus on carbon [...] Read more.
In the naval sector, hydrofluorocarbons (HFCs) are the primary refrigerants in use. To face global environmental challenges, international treaties have established stringent regulations aimed at transitioning towards more sustainable alternatives. Natural refrigerants are proposed as valid solutions, with a particular focus on carbon dioxide (R744) due to its very low direct environmental impact and high safety. This paper evaluates the potential of using R744 as a refrigerant for refrigeration systems onboard cruise ships; based on the R744 innovative solutions currently proposed in the literature for cruise ship applications, the aim is to assess whether the transition to R744 would provide advantages in terms of energy performance and total environmental impact compared with conventional systems employing HFCs. The analysis includes a description of the conventional provision and air conditioning systems mounted onboard and innovative technologies utilizing R744 as a refrigerant, proposed in the literature. These systems are numerically analyzed and compared. The numerical results show that the exclusive use of R744 in onboard systems would significantly reduce the direct environmental impact compared with the current HFCs-based configurations. However, when considering the total impact, further technological advancements in R744 systems are required to achieve a reduction in indirect emissions as well. While progressing toward full R744 adoption, some promising pathways are proposed to enhance current system efficiency. Full article
Show Figures

Figure 1

19 pages, 2373 KB  
Article
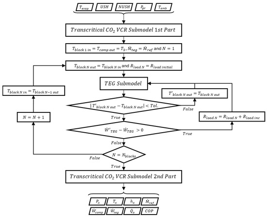
Waste Heat Recovery in a Transcritical Carbon Dioxide Vapor Compression Cycle with Thermoelectric Generators
by Álvaro Casi, David Chavarren, Patricia Aranguren, Iñaki Alzuguren, Miguel Araiz and Antonio Rodríguez
Energies 2025, 18(23), 6119; https://doi.org/10.3390/en18236119 - 22 Nov 2025
Viewed by 282
Abstract
Thermoelectric generators are a great alternative for waste heat energy harvesting in several technological fields. Vapor compression refrigeration systems present great potential for waste heat energy harvesting as they dissipate heat in a condenser/gas cooler from the refrigerant to the ambient. This heat [...] Read more.
Thermoelectric generators are a great alternative for waste heat energy harvesting in several technological fields. Vapor compression refrigeration systems present great potential for waste heat energy harvesting as they dissipate heat in a condenser/gas cooler from the refrigerant to the ambient. This heat can be harvested by utilizing a thermoelectric generator. The objective of this study is to evaluate the energy harvesting potential of thermoelectric generators in transcritical vapor compression cycles and their effect on cycle performance. A computational model is used to simulate a transcritical carbon dioxide refrigeration cycle with the inclusion of a thermoelectric generator between the compressor and the gas cooler. The energy harvested by the generator is calculated, and the effect on the vapor compression system is quantified. The results show that by including the thermoelectric generator, two positive effects are obtained: the electrical energy generated by the thermoelectric system positively enhances the efficiency of the cycle, and the heat extracted in the generator leaves room for further cooling in the gas cooler, producing an increase in cooling capacity that also enhances efficiency. The results show an increase in the coefficient of performance that ranges between 3.74 and 12.14% for different working conditions. Full article
(This article belongs to the Special Issue Advancements in Thermoelectric Systems for Waste Heat Recovery)
Show Figures

Figure 1

20 pages, 3238 KB  
Article
Design and Evaluation of a Compact IoT-Enabled Microfarm for Decentralized Urban Agriculture Applied to the Cultivation of Pleurotus ostreatus (Oyster Mushroom)
by Marlon O. A. Foffano, Ricardo C. Michel, Denise M. G. Freire and Elisa D. C. Cavalcanti
Sustainability 2025, 17(22), 10332; https://doi.org/10.3390/su172210332 - 18 Nov 2025
Viewed by 663
Abstract
We developed and evaluated a compact mushroom fruiting chamber equipped with Internet of Things technologies, designed to support decentralized urban agriculture. The system was constructed from a retrofitted glass-door refrigerator and integrated with Internet-connected sensors and a custom microcontroller to monitor and regulate [...] Read more.
We developed and evaluated a compact mushroom fruiting chamber equipped with Internet of Things technologies, designed to support decentralized urban agriculture. The system was constructed from a retrofitted glass-door refrigerator and integrated with Internet-connected sensors and a custom microcontroller to monitor and regulate temperature and humidity continuously. The control unit managed key variables, including temperature and relative humidity, during the cultivation of Pleurotus ostreatus mushrooms. Experimental trials assessed the effectiveness of the IoT-based system in maintaining optimal growth conditions by dynamically adjusting parameters tailored to the fungus’s specific physiological requirements during fruiting. The prototype successfully maintained a stable cultivation environment, achieving an average temperature of 25.0 °C (±0.7 °C) and relative humidity of 90% (±8%). Under optimized conditions (18 °C, with the cultivation block plastic cover preserved), mushroom yield reached 230 ± 2 g per block, corresponding to a biological efficiency of 44% and an estimated productivity of up to 612.04 kg m−2 per year. Furthermore, the system achieved a water footprint of only 4.39 L kg−1 of fresh mushrooms, significantly lower than that typically reported for conventional cultivation methods. These results demonstrate the feasibility of an efficient, compact, and water-saving controlled environment for mushroom cultivation, enabled by IoT-based technologies and organic residue substrates. Remote monitoring and control capabilities support urban food security, reduce transport-related emissions, optimize water use, and promote sustainable practices within a circular economy framework. The system’s adaptability suggests potential scalability to other crops and urban agricultural contexts. Full article
Show Figures

Graphical abstract

15 pages, 3663 KB  
Article
Advancing Sustainable Refrigeration: In-Depth Analysis and Application of Air Cycle Technologies
by Lorenz Hammerschmidt, Zlatko Raonic and Michael Tielsch
Thermo 2025, 5(4), 52; https://doi.org/10.3390/thermo5040052 - 12 Nov 2025
Viewed by 844
Abstract
Air cycle systems, once largely replaced by vapour-compression technologies due to efficiency concerns, are now re-emerging as a viable and sustainable alternative for highly dynamic thermal applications and excel in ultra-low temperature. By using air as the working fluid, these systems eliminate the [...] Read more.
Air cycle systems, once largely replaced by vapour-compression technologies due to efficiency concerns, are now re-emerging as a viable and sustainable alternative for highly dynamic thermal applications and excel in ultra-low temperature. By using air as the working fluid, these systems eliminate the need for synthetic refrigerants and comply naturally with evolving environmental regulations. This study presents the conceptual design and simulation-based analysis of a novel air cycle machine developed for advanced automotive testing environments. The system is intended to replicate a wide range of climatic conditions—from deep winter to peak summer—through the use of fast-responding turbomachinery and a flexible control strategy. A central focus is placed on the radial turbine, which is designed and evaluated using a modular, open source framework that integrates geometry generation, off-design CFD simulation, and performance mapping. The study outlines a potential operating strategy based on these simulations and discusses a control architecture combining lookup tables with zone-specific PID tuning. While the results are theoretical, they demonstrate the feasibility and flexibility of the proposed approach, particularly the turbine’s role within the system. Full article
Show Figures

Figure 1

19 pages, 4518 KB  
Article
Simulation Study on Heat Transfer and Flow Performance of Pump-Driven Microchannel-Separated Heat Pipe System
by Yanzhong Huang, Linjun Si, Chenxuan Xu, Wenge Yu, Hongbo Gao and Chaoling Han
Energies 2025, 18(22), 5882; https://doi.org/10.3390/en18225882 - 8 Nov 2025
Viewed by 462
Abstract
The separable heat pipe, with its highly efficient heat transfer and flexible layout features, has become an innovative solution to the heat dissipation problem of batteries, especially suitable for the directional heat dissipation requirements of high-energy-density battery packs. However, most of the number–value [...] Read more.
The separable heat pipe, with its highly efficient heat transfer and flexible layout features, has become an innovative solution to the heat dissipation problem of batteries, especially suitable for the directional heat dissipation requirements of high-energy-density battery packs. However, most of the number–value models currently studied examine the flow of refrigerant working medium within the pump as an isentropic or isothermal process and are unable to effectively analyze the heat transfer characteristics of different internal regions. Based on the laws of energy conservation, momentum conservation, and mass conservation, this study establishes a steady-state mathematical model of the pump-driven microchannel-separated heat pipe. The influence of factors—such as the phase state change in the working medium inside the heat exchanger, the heat transfer flow mechanism, the liquid filling rate, the temperature difference, as well as the structural parameters of the microchannel heat exchanger on the steady-state heat transfer and flow performance of the pump-driven microchannel-separated heat pipe—were analyzed. It was found that the influence of liquid filling ratio on heat transfer quantity is reflected in the ratio of change in the sensible heat transfer and latent heat transfer. The sensible heat transfer ratio is higher when the liquid filling is too low or too high, and the two-phase heat transfer is higher when the liquid filling ratio is in the optimal range; the maximum heat transfer quantity can reach 3.79 KW. The decrease in heat transfer coefficient with tube length in the single-phase region is due to temperature and inlet effect, and the decrease in heat transfer coefficient in the two-phase region is due to the change in flow pattern and heat transfer mechanism. This technology has the advantages of long-distance heat transfer, which can adapt to the distributed heat dissipation needs of large-energy-storage power plants and help reduce the overall lifecycle cost. Full article
Show Figures

Figure 1

18 pages, 3133 KB  
Article
Data-Driven Detection and Prediction of Refrigeration Equipment Failures Using Rough Sets Theory and the Internet of Things
by Zbigniew Kokosiński, Piotr Szydłowski and Bartosz Kozłowski
Processes 2025, 13(11), 3618; https://doi.org/10.3390/pr13113618 - 8 Nov 2025
Viewed by 714
Abstract
This article presents a system for the detection and prediction of faults in refrigeration equipment developed using rough set theory, a method from artificial intelligence and leveraging Internet of Things (IoT) technology for continuous data collection. The system targets the most frequent failures [...] Read more.
This article presents a system for the detection and prediction of faults in refrigeration equipment developed using rough set theory, a method from artificial intelligence and leveraging Internet of Things (IoT) technology for continuous data collection. The system targets the most frequent failures (fan, compressor, and controller faults), allowing early detection and timely intervention. Measurement data are transmitted to a cloud platform for analysis within a distributed architecture, ensuring scalable and efficient processing. Data-driven diagnostic models were built on rough set theory, enabling decision-making based on incomplete or imprecise data. Experiments conducted on both real and simulated datasets demonstrated high detection effectiveness, with accuracy ranging from 76% to 90% across all monitored fault types. Diagnostic parameters were analyzed to assess the system performance comprehensively. The paper also discusses potential directions for further development, including adaptation to other refrigeration devices and integration of the decision-making system into IoT devices, opening the way for fully predictive maintenance solutions. Full article
(This article belongs to the Section AI-Enabled Process Engineering)
Show Figures

Figure 1

25 pages, 774 KB  
Review
A Systematic Review for Ammonia Monitoring Systems Based on the Internet of Things
by Adriel Henrique Monte Claro da Silva, Mikaelle Karoline da Silva, Augusto Santos and Luis Arturo Gómez-Malagón
IoT 2025, 6(4), 66; https://doi.org/10.3390/iot6040066 - 30 Oct 2025
Viewed by 1408
Abstract
Ammonia is a gas primarily produced for use in agriculture, refrigeration systems, chemical manufacturing, and power generation. Despite its benefits, improper management of ammonia poses significant risks to human health and the environment. Consequently, monitoring ammonia is essential for enhancing industrial safety and [...] Read more.
Ammonia is a gas primarily produced for use in agriculture, refrigeration systems, chemical manufacturing, and power generation. Despite its benefits, improper management of ammonia poses significant risks to human health and the environment. Consequently, monitoring ammonia is essential for enhancing industrial safety and preventing leaks that can lead to environmental contamination. Given the abundance and diversity of studies on Internet of Things (IoT) systems for gas detection, the main objective of this paper is to systematically review the literature to identify emerging research trends and opportunities. This review follows the Preferred Reporting Items for Systematic Reviews and Meta-Analyses (PRISMA) methodology, focusing on sensor technologies, microcontrollers, communication technologies, IoT platforms, and applications. The main findings indicate that most studies employed sensors from the MQ family (particularly the MQ-135 and MQ-137), microcontrollers based on the Xtensa architecture (ESP32 and ESP8266) and ARM Cortex-A processors (Raspberry Pi 3B+/4), with Wi-Fi as the predominant communication technology, and Blynk and ThingSpeak as the primary cloud-based IoT platforms. The most frequent applications were agriculture and environmental monitoring. These findings highlight the growing maturity of IoT technologies in ammonia sensing, while also addressing challenges like sensor reliability, energy efficiency, and development of integrated solutions with Artificial Intelligence. Full article
Show Figures

Figure 1

26 pages, 3078 KB  
Article
Numerical Study on a PV/T Using Microchannel Heat Pipe
by Hu Huang, Hao Fu, Huashan Li, Chenghang Pan, Zongyu Sun and Xiao Ren
Processes 2025, 13(11), 3402; https://doi.org/10.3390/pr13113402 - 23 Oct 2025
Viewed by 537
Abstract
Photovoltaic/Thermal (PV/T) technology efficiently harnesses solar energy by co-generating electricity and hot water. Unlike conventional PV systems, PV/T systems improve thermal utilization, cool PV modules, and prevent performance degradation caused by high temperatures. Among the various PV/T configurations, micro-channel heat pipe (MCHP) systems [...] Read more.
Photovoltaic/Thermal (PV/T) technology efficiently harnesses solar energy by co-generating electricity and hot water. Unlike conventional PV systems, PV/T systems improve thermal utilization, cool PV modules, and prevent performance degradation caused by high temperatures. Among the various PV/T configurations, micro-channel heat pipe (MCHP) systems are prominent due to their ability to enhance heat transfer through the use of vacuum-filled, refrigerant-sealed MCHPs. This study explores how factors such as working fluid type, evaporation section heat flux, fill ratio, and condensation section length impact system performance. A 3D steady-state CFD model simulating phase-change heat transfer was developed to analyze thermal and electrical efficiencies. The results reveal that R134a outperforms acetone in heat transfer, with thermal resistance showing a significant decrease (from 0.5 °C·W−1 at a 30% fill rate to 0.3 °C·W−1 at a 70% fill rate) under varying heat source powers. The optimal fill ratio depends on the heat flux; for powers up to 70 W, the fill ratio ranges from 30% to 50%, while above 70 W, it shifts to 60–80%. Additionally, a longer condensation section reduces thermal resistance by up to 30% and enhances heat transfer efficiency, improving the overall system performance by 10%. These findings offer valuable insights into optimizing MCHP PV/T systems for increased efficiency. Full article
(This article belongs to the Special Issue Multi-Phase Flow and Heat and Mass Transfer Engineering)
Show Figures

Figure 1

12 pages, 4024 KB  
Proceeding Paper
Superconducting Quantum Sensors for Fundamental Physics Searches
by Gulden Othman, Robert H. Hadfield, Katharina-Sophie Isleif, Friederike Januschek, Axel Lindner, Manuel Meyer, Dmitry Morozov, Devendra Kumar Namburi, Elmeri Rivasto, José Alejandro Rubiera Gimeno and Christina Schwemmbauer
Phys. Sci. Forum 2025, 11(1), 2; https://doi.org/10.3390/psf2025011002 - 20 Oct 2025
Viewed by 389
Abstract
Superconducting Transition Edge Sensors (TESs) are a promising technology for fundamental physics applications due to their low dark count rates, excellent energy resolution, and high detection efficiency. On the DESY campus, we have been developing a program to characterize cryogenic quantum sensors for [...] Read more.
Superconducting Transition Edge Sensors (TESs) are a promising technology for fundamental physics applications due to their low dark count rates, excellent energy resolution, and high detection efficiency. On the DESY campus, we have been developing a program to characterize cryogenic quantum sensors for fundamental physics applications, particularly focused on TESs. We currently have two fully equipped dilution refrigerators that enable simultaneous TES characterization and fundamental physics searches. In this paper, we summarize the current status of our TES characterization, including recent calibration efforts and efficiency measurements, as well as simulations to better understand TES behavior and its backgrounds. Additionally, we summarize some physics applications that we are already exploring or planning to explore. We will give preliminary projections on a direct dark matter search with our TES, where exploiting low-threshold electron scattering in superconducting materials allows us to search for sub-MeV-scale dark matter. We are also working toward performing a measurement of the even-number photon distribution (beyond one pair) of a quantum-squeezed light source. Finally, if it proves to meet the requirements, our TES detector may be used as a second, independent detection system to search for an axion signal at the ALPS II experiment. Full article
(This article belongs to the Proceedings of The 19th Patras Workshop on Axions, WIMPs and WISPs)
Show Figures

Figure 1

27 pages, 2859 KB  
Article
Evaluating the Energy Conservation Effects of Implementing Automatic Voltage Regulator: A Case Study of Department Stores
by Montree Utakrue, Nuttapon Chaiduangsri, Narongkorn Uthathip and Nattawoot Suwannata
Energies 2025, 18(20), 5458; https://doi.org/10.3390/en18205458 - 16 Oct 2025
Viewed by 498
Abstract
Commercial buildings and shopping malls face rising electricity costs and increasing pressure to adopt sustainable practices. This paper presents the first long-term, multi-site empirical validation of Automatic Voltage Regulator (AVR) deployment in Thai retail facilities, providing robust evidence for tropical, motor-heavy load contexts. [...] Read more.
Commercial buildings and shopping malls face rising electricity costs and increasing pressure to adopt sustainable practices. This paper presents the first long-term, multi-site empirical validation of Automatic Voltage Regulator (AVR) deployment in Thai retail facilities, providing robust evidence for tropical, motor-heavy load contexts. The study evaluates the engineering, economic, and environmental performance of an AVR with an autotransformer core under real operating conditions. High-resolution measurements were collected before and after AVR installation, using Class 0.2s analyzers and a Building Energy Management System (BEMS) across multiple branches during a four-month monitoring campaign (February–May). Results indicate that a modest voltage reduction of 8.06% yielded a 12.02% decrease in active power demand, a 6.22% current reduction, and a 2.26% improvement in power factor. The greatest savings occurred in HVAC (8.19%) and refrigeration loads (8.20%), while lighting loads remained nearly unchanged. Economically, the system delivered ~177 kWh/day savings, equivalent to 262,212 THB/year, with a simple payback of 2.67 years and an ROI of 37.5%. Environmentally, the AVR reduced 36.6 tCO2/year (±5%), aligning with Thailand’s Energy Efficiency Plan (EEP) 2018–2037 and Carbon Neutrality Roadmap and offering additional potential for T-VER monetization. These findings confirm AVR technology as a scalable, standards-compliant, and high-return retrofit solution for commercial facilities in tropical climates. Full article
Show Figures

Figure 1

23 pages, 5297 KB  
Article
Comparative Analysis of Energy Recovery Configurations for Solar Vacuum Membrane Distillation
by Rihab Miladi, Bilel Hadrich, Nader Frikha and Slimane Gabsi
Sustainability 2025, 17(19), 8688; https://doi.org/10.3390/su17198688 - 26 Sep 2025
Cited by 3 | Viewed by 1144
Abstract
Vacuum membrane distillation (VMD) is a promising desalination technology, which is likely to be integrated with solar energy, and offers a sustainable solution to freshwater scarcity. However, its industrial application remains limited due to high specific energy consumption and water production costs. The [...] Read more.
Vacuum membrane distillation (VMD) is a promising desalination technology, which is likely to be integrated with solar energy, and offers a sustainable solution to freshwater scarcity. However, its industrial application remains limited due to high specific energy consumption and water production costs. The key to improving VMD performance lies in enhancing the recovery of the latent heat of condensation. In this investigation, four different configurations are proposed; each differs in the method of condensation and energy recovery. The first is applied by using a basic condenser, preheating seawater with latent heat from vapor. The second is implemented by incorporating a liquid ring vacuum pump (LRVP), enabling both condensation and vacuum generation. The third is performed by coupling VMD with a heat pump, which operates by using a refrigerant fluid. Lastly, the fourth is employed by using mechanical vapor compression (MVC), where the vapor is compressed to recover heat efficiently. The results show that the VMD-MVC is the most efficient configuration, offering the lowest specific energy consumption (154.6 kWh/m3), the highest energy recovery rate (54.64%), the highest gained output ratio (GOR) of 5.52, and the lowest water production cost (4.6 USD/m3). In contrast, the VMD system coupled with a heat pump presented the highest water production cost (36.4 USD/m3) among all the evaluated configurations. Full article
Show Figures

Figure 1

41 pages, 2244 KB  
Review
Cutting-Edge Research: Artificial Intelligence Applications and Control Optimization in Advanced CO2 Cycles
by Jiaqi Dong, Yufu Zheng, Jianguang Zhao, Jun Luo and Yijian He
Energies 2025, 18(19), 5114; https://doi.org/10.3390/en18195114 - 25 Sep 2025
Cited by 1 | Viewed by 907
Abstract
In recent years, advanced CO2 cycles, including supercritical CO2 power cycles, transcritical CO2 power cycles and refrigeration cycles, have demonstrated significant potential for application across a broad spectrum of energy conversion processes, owing to their high efficiency and compact components [...] Read more.
In recent years, advanced CO2 cycles, including supercritical CO2 power cycles, transcritical CO2 power cycles and refrigeration cycles, have demonstrated significant potential for application across a broad spectrum of energy conversion processes, owing to their high efficiency and compact components that are environmentally benign and non-polluting. This study presents a comprehensive review of the dynamic performance and control strategies of these advanced CO2 cycles. It details the selection of system configurations and various control strategies, detailing the principles behind different control strategies, their applicable scopes, and their respective advantages. Furthermore, this study conducts a comparison between the joint control strategy and single control strategies for CO2 cycles, demonstrating the superiority of the joint control strategy in CO2 cycles. It then delves into the potential of novel control technologies for CO2 cycles, using model-based control technology powered by artificial intelligence as a case study. This study also offers an extensive overview of control theory, methodology, scope of application, and the pros and cons of various control strategies, with examples including extreme value-seeking control, model predictive control (MPC) based on an artificial neural network model, and MPC based on particle swarm optimization. Finally, it explores the application of AI-controlled CO2 cycles in new energy vehicles, solar power generation, aerospace, and other fields. It also provides an outlook on the development direction of CO2 cycle control strategies in light of the evolving trends in the energy sector and advancements in AI methodologies. Full article
(This article belongs to the Special Issue Challenges and Research Trends of Energy Management)
Show Figures

Figure 1

28 pages, 2938 KB  
Article
Boiling and Condensing Two-Phase Frictional Pressure Drop Within Minichannel Tubes—Comparison and New Model Development Based on Experimental Measurements
by Calos Martínez-Lara, Alejandro López-Belchí and Francisco Vera-García
Energies 2025, 18(18), 5010; https://doi.org/10.3390/en18185010 - 20 Sep 2025
Viewed by 1118
Abstract
This study presents a comprehensive experimental investigation into the frictional pressure drop of two-phase flows—boiling and condensation—in horizontal minichannels, emphasizing its impact on the energy efficiency of vapor compression systems. A total of 3553 data points were obtained using six low-GWP refrigerants (R32, [...] Read more.
This study presents a comprehensive experimental investigation into the frictional pressure drop of two-phase flows—boiling and condensation—in horizontal minichannels, emphasizing its impact on the energy efficiency of vapor compression systems. A total of 3553 data points were obtained using six low-GWP refrigerants (R32, R134a, R290, R410A, R513A, and R1234yf) across a wide range of operating conditions in multiport aluminum tubes with hydraulic diameters of 0.715 mm and 1.16 mm. The dataset covers mass fluxes from 200 to 1230 kgm2s1, saturation temperatures between 5 °C and 55 °C, and vapor qualities from 0.05 to 0.95. Results showed a strong dependence of frictional pressure gradient on vapor quality, mass flux, and channel size. Boiling flows generated higher frictional losses than condensation, and high-density refrigerants such as R32 exhibited the largest pressure penalties, which can directly translate into increased compressor power demand. Conversely, higher saturation temperatures were associated with lower frictional losses, highlighting the role of thermophysical properties in improving energy performance. Additionally, an inverse correlation between saturation temperature and frictional pressure gradient was observed, attributed to variations in thermophysical properties such as viscosity and surface tension. Existing correlations from the literature were assessed against the experimental dataset, with notable deviations observed in several cases, particularly for R134a under high-quality conditions. Consequently, a new empirical correlation was developed for predicting the frictional pressure drop in two-phase flow through minichannels. The proposed model, formulated using a power-law regression approach and incorporating dimensionless parameters, achieved better agreement with the experimental data, reducing prediction error to within ±20%, improving the accuracy for the majority of cases. This work provides a robust and validated dataset for the development and benchmarking of predictive models in compact heat exchanger design. By enabling the more precise estimation of two-phase pressure drops in compact heat exchangers, the findings support the design of refrigeration, air-conditioning, and heat pump systems with minimized flow resistance and reduced auxiliary energy consumption. This contributes to lowering compressor workload, improving coefficient of performance (COP), and it ultimately advances the development of next-generation cooling technologies with enhanced energy efficiency. Full article
(This article belongs to the Special Issue Advances in Numerical and Experimental Heat Transfer)
Show Figures

Figure 1

Back to TopTop