Sign in to use this feature.

Years

Between: -

Subjects

remove_circle_outline
remove_circle_outline
remove_circle_outline
remove_circle_outline
remove_circle_outline

Journals

Article Types

Countries / Regions

Search Results (115)

Search Parameters:
Keywords = dwarf mutants

Order results
Result details
Results per page
Select all
Export citation of selected articles as:
16 pages, 8760 KB  
Article
Genetics and Grain Filling Effects on Starch Properties in Wheat
by Yue Zhao, Yingkun Wang, Liwen Meng, Wenjie Li, Henan Wang, Qin Yan, Na Niu and Lingjian Ma
Foods 2026, 15(2), 357; https://doi.org/10.3390/foods15020357 - 19 Jan 2026
Viewed by 379
Abstract
The physicochemical properties of wheat (Triticum aestivum L.) determine its application. This study aims to investigate the genetic patterns and heterosis performance of physicochemical properties of wheat starch, using the variety Xinong99 and two filling-deficient mutants, dwarf wrinkle grain (dwg) and dwarf [...] Read more.
The physicochemical properties of wheat (Triticum aestivum L.) determine its application. This study aims to investigate the genetic patterns and heterosis performance of physicochemical properties of wheat starch, using the variety Xinong99 and two filling-deficient mutants, dwarf wrinkle grain (dwg) and dwarf narrow grain (dng), obtained by EMS mutagenesis, as well as their backcross F1 generations, to systematically compare differences in starch structure, pasting characteristics, and thermal properties. The results showed that the mutants exhibited higher relative crystallinity, significantly reduced starch content and gelatinization temperature, while the gelatinization enthalpy and breakdown viscosity were significantly increased. Some F1 generation germplasm exhibited transgressive heterosis in viscosity characteristics; for example, the dng F1 had peak viscosity (4669 cP) and breakdown viscosity (2618 cP) higher than the parents, but its gelatinization enthalpy (2.29 J/g) was significantly lower than both parents. Furthermore, the dwg mutant starch granules had a more compact growth ring structure and showed higher resistance to digestion potential. This study systematically reveals the mechanisms of trait formation in mutants and hybrid offspring from the dimensions of starch structure–function–genetics, providing a theoretical basis and germplasm foundation for improving wheat starch quality through molecular design breeding. Full article
(This article belongs to the Section Food Physics and (Bio)Chemistry)
Show Figures

Figure 1

9 pages, 1854 KB  
Brief Report
The Interaction Between PGD2 and G6PD6 Is Involved in Aromatic Amino Acid Synthesis
by Qian Tang, Zhuanglin Shen, Jiaqin Huang, Dingxuan Zhang and Qiao Zhao
Biology 2025, 14(12), 1712; https://doi.org/10.3390/biology14121712 - 30 Nov 2025
Viewed by 479
Abstract
The biosynthesis of AAAs in plants primarily relies on the shikimate pathway, with metabolic flux sustained by NADPH and E4P generated via the OPP pathway. However, how OPP enzymes coordinate to support AAA production remains unclear. Here, we investigated the direct interaction between [...] Read more.
The biosynthesis of AAAs in plants primarily relies on the shikimate pathway, with metabolic flux sustained by NADPH and E4P generated via the OPP pathway. However, how OPP enzymes coordinate to support AAA production remains unclear. Here, we investigated the direct interaction between two consecutive NADPH-producing enzymes, G6PD6 and PGD2, and its role in metabolic coupling. Using BiFC, Co-IP, pull-down assays, and domain mapping, we showed that G6PD6 and PGD2 form a cytosolic protein complex via the C-terminal domain of PGD2. Structural modeling identified potential interaction residues: PHE294, GLY297, and LEU298 in PGD2, and GLY351, LYS499, and ALA500 in G6PD6. Overexpression of either enzyme partially rescued the dwarf phenotype of adh2 mutants caused by AAA deficiency. These findings indicate that the PGD2–G6PD6 complex coordinates OPP-derived reductive power and carbon flux to support downstream AAA biosynthesis. This study reveals a functional link between OPP enzyme interactions and AAA production, suggesting that metabolic flux can be regulated through direct enzyme–enzyme association. Future work will explore how this complex responds to metabolic demand and whether additional components contribute to coordinating flux between the OPP and shikimate pathways. Full article
(This article belongs to the Special Issue Young Researchers in Plant Sciences)
Show Figures

Figure 1

18 pages, 4418 KB  
Article
Phenotypic Characterization and Transcriptome Analysis of the Dwarf Mutant zmbrd1 in Maize
by Li Qin, Yu Bao, Chunlei Du, Xiaolong Guo, Xiaoduo Lu and Fugui Xie
Genes 2025, 16(12), 1410; https://doi.org/10.3390/genes16121410 - 27 Nov 2025
Viewed by 934
Abstract
Background: Maize (Zea mays L.) is a vital global crop, and yield improvement through dwarfing breeding—inspired by the Green Revolution—holds promise for addressing food security challenges. Despite the identification of over 60 dwarf genes in maize, their genetic diversity remains limited. Brassinosteroids [...] Read more.
Background: Maize (Zea mays L.) is a vital global crop, and yield improvement through dwarfing breeding—inspired by the Green Revolution—holds promise for addressing food security challenges. Despite the identification of over 60 dwarf genes in maize, their genetic diversity remains limited. Brassinosteroids (BRs) are key phytohormones that regulate plant height, and mutations in BR-related genes often result in dwarf phenotypes. Methods: The zmbrd1 mutant was generated via EMS mutagenesis in the B73 background. Phenotypic traits (plant height, root length) and histological features (e.g., mesocotyl cell length) were compared between mutant and wild-type plants. Transcriptome sequencing of leaves and root tips identified differentially expressed genes (DEGs), followed by GO and KEGG enrichment analyses. Key hormone-related genes were validated by means of qRT-PCR. Results: The zmbrd1 mutant exhibited severe dwarfism and reduced root length, primarily due to inhibited longitudinal cell elongation in internodes. Transcriptome analysis revealed 1652 DEGs in leaves and 1450 DEGs in roots. Enriched pathways included BR biosynthesis, plant hormone signal transduction, and glutathione metabolism. In leaves, upregulated genes were linked to hormone signaling and chloroplast function, while downregulated genes involved oxidoreductase activity and stress response. In roots, DEGs were enriched in ethylene signaling, MAPK pathways, and plant–pathogen interaction, suggesting impaired defense responses. qRT-PCR confirmed dysregulation of hormone-related genes: GA biosynthesis genes were downregulated, whereas auxin-related genes were upregulated in leaves but downregulated in roots. Conclusions: The dwarf phenotype of zmbrd1 stems from disrupted BR biosynthesis, leading to hormonal imbalance (particularly in GA and auxin pathways), oxidative stress, and suppressed cell elongation. Our results suggest that ZmBRD1 plays a key role in integrating aboveground and underground growth likely through modulating hormone crosstalk. This study elucidates BR-mediated height regulation and provides genetic resources for maize breeding. Full article
(This article belongs to the Section Plant Genetics and Genomics)
Show Figures

Figure 1

22 pages, 9763 KB  
Article
The Development of a Transformation System for Four Local Rice Varieties and CRISPR/Cas9-Mediated Editing of the OsCCD7 Gene
by Hanjing Dai, Yuxia Sun, Yingrun Wang, Yiyang He, Jia Shi, Yulu Tao, Mengyue Liu, Xiaoxian Huang, Lantian Ren and Jiacheng Zheng
Agronomy 2025, 15(8), 2008; https://doi.org/10.3390/agronomy15082008 - 21 Aug 2025
Viewed by 1572
Abstract
Agrobacterium-mediated transformation systems are extensively applied in japonica rice varieties. However, the adaptability of local rice varieties to existing transformation systems remains limited, owing to their complex genotypes, posing a substantial challenge to transformation. In this study, four local rice varieties were [...] Read more.
Agrobacterium-mediated transformation systems are extensively applied in japonica rice varieties. However, the adaptability of local rice varieties to existing transformation systems remains limited, owing to their complex genotypes, posing a substantial challenge to transformation. In this study, four local rice varieties were selected to optimize the effects of different culture media on callus induction, browning resistance, contamination resistance, callus tolerance, differentiation, regeneration, and root development, and then two varieties were selected to improve plant architecture and tiller development by CRISPR/Cas9-mediated gene editing, based on constructive transformation systems. The goal was to enhance the transformation efficiency of local varieties and innovate germplasms. The results demonstrated that japonica rice varieties XG293 and WD68 exhibited higher induction rates under the treatment of 2 mg/L 2,4-D (2,4-Dichlorophenoxyacetic acid) + 1 mg/L NAA (Naphthaleneacetic acid), whereas indica rice varieties H128 and E33 performed the best under 3 mg/L 2,4-D + 1 mg/L NAA. Severe browning in H128 was effectively mitigated by a carbon source of 20 g/L maltose supplemented with 40 mg/L ascorbic acid. Contamination after Agrobacterium infection was controlled by 300 mg/L Tmt (Timentin). Under a treatment of 200 µM/L acetosyringone +10 min infection duration, XG293 and WD68 exhibited higher callus tolerance, differentiation rates, and GUS staining rates, achieving transformation efficiencies of 43.24% and 52.38%, respectively. In contrast, H128 and E33 performed better under the treatment of 200 µM/L Acetosyringone + 5 min, with transformation efficiencies of 40.00% and 40.74%, respectively. The mutants after OsCCD7 gene editing in WD68 and H128 displayed a dwarfness of plant height, a significant increase in tiller numbers, and compact architecture. These findings demonstrate that an optimized combination of plant growth regulators and infection durations effectively improves transformation efficiency for local varieties, and the OsCCD7 gene regulates plant architecture and tiller development with variable effects, depending on the rice complex genotypes. This study provides a theoretical basis for the efficient transformation of local rice varieties and germplasm innovation. Full article
(This article belongs to the Section Crop Breeding and Genetics)
Show Figures

Figure 1

15 pages, 5873 KB  
Article
A Point Mutation of the Alpha-Tubulin Gene ClTUA Causes Dominant Dwarf Phenotype in Watermelon (Citrullus lanatus)
by Ziwei Hu, Leichen Zhang, Jun Shi, Quansheng Ying, Huafeng Zhang, Xingping Zhang, Yun Deng and Yuhong Wang
Horticulturae 2025, 11(6), 562; https://doi.org/10.3390/horticulturae11060562 - 22 May 2025
Viewed by 1051
Abstract
Vine length is a crucial plant architecture trait in watermelon, which determines its height. In this study, we identified a dominant dwarf watermelon mutant by treating G42 with Ethyl methanesulfonate (EMS). In order to clarify the causes of the dwarfism in mutants, genetic [...] Read more.
Vine length is a crucial plant architecture trait in watermelon, which determines its height. In this study, we identified a dominant dwarf watermelon mutant by treating G42 with Ethyl methanesulfonate (EMS). In order to clarify the causes of the dwarfism in mutants, genetic statistics, phenotypic observation, and cytological observation were carried out. Meanwhile, individual resequencing combined with molecular markers was used to map the candidate gene. Our results demonstrated that the dwarf mutant exhibited incomplete dominance. The dwarf plants showed a decrease in the number of internodal cells, shortened internodes, and reduced vine length. Gene mapping indicated that the target gene responsible for this mutation was ClTUA, which encodes α-tubulin. A point mutation in the dwarf plants was identified, specifically, a change from C to T at the 1851st base pair. Further experiments, including transcriptome analysis and Liquid Chromatography–Tandem Mass Spectrometry (LC-MS/MS), revealed that this gene mutation affected auxin synthesis, leading to the dwarfing of the plants. This study provides new germplasm resources and a theoretical foundation for plant architecture breeding in watermelon. Full article
(This article belongs to the Special Issue Germplasm Resources and Genetics Improvement of Watermelon and Melon)
Show Figures

Figure 1

13 pages, 1752 KB  
Article
The Identification of a Single-Base Mutation in the Maize Dwarf 1 Gene Responsible for Reduced Plant Height in the Mutant 16N125
by Ping Wang, Bingbing Liang, Zhengjun Li, Huaiyu Dong, Lixia Zhang and Xiaochun Lu
Plants 2025, 14(8), 1217; https://doi.org/10.3390/plants14081217 - 15 Apr 2025
Cited by 2 | Viewed by 1556
Abstract
Maize (Zea mays L.) is a globally vital crop for food, feed, and biofuel production, with plant height (PH) being a key agronomic trait that significantly influences yield, lodging resistance, and stress tolerance. This study identified a single-base mutation in the D1 [...] Read more.
Maize (Zea mays L.) is a globally vital crop for food, feed, and biofuel production, with plant height (PH) being a key agronomic trait that significantly influences yield, lodging resistance, and stress tolerance. This study identified a single-base mutation in the D1 (Dwarf 1) gene responsible for the dwarf phenotype in the maize mutant 16N125. Through genetic analysis and fine mapping, the candidate region was localized to chromosome 3, narrowing it down to an interval containing three genes. Sequencing revealed a non-synonymous mutation in D1, which encodes a gibberellin 3-beta-dioxygenase, leading to amino acid substitutions at positions 61 and 123. Genetic analysis of F2 populations confirmed that the mutation at position 61 was responsible for the dwarf trait. Furthermore, the mutation was detected in several Chinese inbred lines, indicating its potential role in dwarfing under specific conditions. These findings provide critical insights into the genetic mechanisms regulating maize plant height, offering valuable information for breeding programs focused on improving crop architecture and yield to address the challenges of global food security and climate change. Full article
(This article belongs to the Special Issue Maize Cultivation and Improvement)
Show Figures

Figure 1

12 pages, 4707 KB  
Article
Table Grape Ferritin1 Is Implicated in Iron Accumulation, Iron Homeostasis, and Plant Tolerance to Iron Toxicity and H2O2 Induced Oxidative Stress
by Zhenqiang Xie, Bin Peng, Matthew Shi, Guangrong Yang and Zhizhong Song
Horticulturae 2025, 11(2), 146; https://doi.org/10.3390/horticulturae11020146 - 31 Jan 2025
Cited by 1 | Viewed by 1387
Abstract
In plants, Ferritin is the earliest discovered regulator of iron (Fe) metabolism and plays a critical role in maintaining Fe storage and sequestration, which contributes to cellular Fe homeostasis and tolerance to abiotic stresses. However, biological functions of Ferritin proteins in perennial fruit [...] Read more.
In plants, Ferritin is the earliest discovered regulator of iron (Fe) metabolism and plays a critical role in maintaining Fe storage and sequestration, which contributes to cellular Fe homeostasis and tolerance to abiotic stresses. However, biological functions of Ferritin proteins in perennial fruit crops are largely rare. In this study, VvFerritin1 was isolated from ‘Irsay Oliver’ table grape, and it was mainly expressed in roots and induced under Fe toxicity, H2O2 stress, and abscisic acid (ABA) treatment. Complementation of VvFerritin2 in yeast mutant DEY1453 directly restored the mutant growth, and VvFerritin1 can transport Fe2+ in yeast. The heterologous expression of VvFerritin1 in fer1-2 mutant effectively rescued the dwarfed growth of Arabidopsis fer1-2 mutant, under the control condition, Fe toxicity, or H2O2 stress, embodied in enhanced fresh weight (126%, 81%, or 48%), total root length (140%, 98%, or 64%), total root surface (70%, 84%, or 120%), and total leaf chlorophyll (56%, 51%, or 53%), respectively. In particular, tissue Fe concentration and activities of nitrite reductase (NiR), aconitase (ACO), and succinate dehydrogenase (SDH) were significantly enhanced in fer1-2/35S::Ferritin1 lines, respectively, compared to that of fer1-2 mutant. This work contributes to the study of molecular mechanisms of Fe storage and homeostasis in ‘Irsay Oliver’ table grape. Full article
Show Figures

Figure 1

17 pages, 6152 KB  
Article
Loss of CHOP Prevents Joint Degeneration and Pain in a Mouse Model of Pseudoachondroplasia
by Jacqueline T. Hecht, Alka C. Veerisetty, Mohammad G. Hossain, Debabrata Patra, Michele Carrer, Frankie Chiu, Dorde Relic, Paymaan Jafar-nejad and Karen L. Posey
Int. J. Mol. Sci. 2025, 26(1), 16; https://doi.org/10.3390/ijms26010016 - 24 Dec 2024
Viewed by 2071
Abstract
Pseudoachondroplasia (PSACH), a severe dwarfing condition characterized by impaired skeletal growth and early joint degeneration, results from mutations in cartilage oligomeric matrix protein (COMP). These mutations disrupt normal protein folding, leading to the accumulation of misfolded COMP in chondrocytes. The MT-COMP mouse is [...] Read more.
Pseudoachondroplasia (PSACH), a severe dwarfing condition characterized by impaired skeletal growth and early joint degeneration, results from mutations in cartilage oligomeric matrix protein (COMP). These mutations disrupt normal protein folding, leading to the accumulation of misfolded COMP in chondrocytes. The MT-COMP mouse is a murine model of PSACH that expresses D469del human COMP in response to doxycycline and replicates the PSACH chondrocyte and clinical pathology. The basis for the mutant-COMP pathology involves endoplasmic reticulum (ER) stress signaling through the PERK/eIF2α/CHOP pathway. C/EBP homologous protein (CHOP), in conjunction with a TNFα inflammatory process, upregulates mTORC1, hindering autophagy clearance of mutant COMP protein. Life-long joint pain/degeneration diminishes quality of life, and treatments other than joint replacements are urgently needed. To assess whether molecules that reduce CHOP activity should be considered as a potential treatment for PSACH, we evaluated MT-COMP mice with 50% CHOP (MT-COMP/CHOP+/−), antisense oligonucleotide (ASO)-mediated CHOP knockdown, and complete CHOP ablation (MT-COMP/CHOP−/−). While earlier studies demonstrated that loss of CHOP in MT-COMP mice reduced intracellular retention, inflammation, and growth plate chondrocyte death, we now show that it did not normalize limb growth. ASO treatment reduced CHOP mRNA by approximately 60%, as measured by RT-qPCR, but did not improve limb length similar to MT-COMP/CHOP+/−. Interestingly, both 50% genetic reduction and complete loss of CHOP alleviated pain, while total ablation of CHOP in MT-COMP mice was necessary to preserve joint health. These results indicate that (1) CHOP reduction therapy is not an effective strategy for improving limb length and (2) pain and chondrocyte pathology are more responsive to intervention than the prevention of joint damage. Full article
(This article belongs to the Special Issue Advances in Molecular Research of Cartilage: 2nd Edition)
Show Figures

Graphical abstract

14 pages, 4479 KB  
Article
Genetic Mapping by 55K Single-Nucleotide Polymorphism Array Reveals Candidate Genes for Tillering Trait in Wheat Mutant dmc
by Kemeng Jiao, Guojun Xia, Yuan Zhou, Chenyu Zhao, Huiyuan Yan, Menglei Qi, Pingfan Xie, Yongjing Ni, Jingxue Zhao, Jishan Niu, Zhaofei Chao, Jiangping Ren and Lei Li
Genes 2024, 15(12), 1652; https://doi.org/10.3390/genes15121652 - 22 Dec 2024
Cited by 4 | Viewed by 2031
Abstract
Background: The tiller number is a key agronomic trait for increasing the yield potential of wheat (Triticum aestivum L.). A number of quantitative trait loci (QTLs) and key genes controlling tillering have been identified, but the regulatory mechanisms remain unclear. Methods: In [...] Read more.
Background: The tiller number is a key agronomic trait for increasing the yield potential of wheat (Triticum aestivum L.). A number of quantitative trait loci (QTLs) and key genes controlling tillering have been identified, but the regulatory mechanisms remain unclear. Methods: In this study, we utilized the dwarf-monoculm mutant (dmc) obtained from the ethyl methane sulfonate (EMS)-treated wheat cultivar Guomai 301. The F2 populations were constructed using the dmc mutant crossed to multiple tiller parents. The F2 populations were surveyed for tillering traits at the critical fertility stage for genetic analyses. The extreme-tillering-phenotype plants from the F2 population were used to construct mixing pools that were analyzed by a wheat 55K SNP array. The tillering genes of dmc were mapped using the wheat 55K SNP array combined with transcriptomic data. Results: The results showed that the genetic phenotype of dmc is controlled by two dominant genes. The tillering genes of dmc were mapped on the 60–100 Mb region of chromosome 5B and the 135–160 Mb region of chromosome 7A. A total of sixteen candidate genes associated with the tillering trait of dmc were identified. Two candidate genes, TraesCS5B02G058800 and TraesCS7A02G184200, were predicted to be involved in indole acetic acid (IAA) response and transport, which were considered as potential regulatory genes. Conclusions: This study elucidated the genetic basis of the dmc mutant and provided two valuable reference genes for studying the development and regulatory mechanisms of wheat tillering. Full article
(This article belongs to the Section Plant Genetics and Genomics)
Show Figures

Figure 1

18 pages, 3671 KB  
Article
RNA-Seq Transcriptomics and iTRAQ Proteomics Analysis Reveal the Dwarfing Mechanism of Blue Fescue (Festuca glauca)
by Yong Zhang, Peng Han, Ruijie Zhao, Shuhan Yu, Hang Liu, Hong Wu, Jinyang Weng and Hengfeng Zhang
Plants 2024, 13(23), 3357; https://doi.org/10.3390/plants13233357 - 29 Nov 2024
Cited by 2 | Viewed by 1162
Abstract
Blue fescue is a widely used ornamental grass because of its strong ecological adaptability. To maintain the optimal ornamental plant shape, blue fescue requires many nutrients and labor. Using dwarf varieties with slow growth is an effective way to fulfill these requirements. In [...] Read more.
Blue fescue is a widely used ornamental grass because of its strong ecological adaptability. To maintain the optimal ornamental plant shape, blue fescue requires many nutrients and labor. Using dwarf varieties with slow growth is an effective way to fulfill these requirements. In this study, we investigated the dwarfing mechanism of dw-1, a blue fescue dwarfing mutant, using physiological, transcriptomic, and proteomic methods. The peroxidase (POD) enzyme activity and chlorophyll content of dw-1 significantly increased, while the lignin, gibberellin (GA), and indoleacetic acid (IAA) content significantly decreased. A total of 7668 differentially expressed genes (DEGs) were detected using RNA-seq, of which 2543 were upregulated and 5125 were downregulated. A total of 165 differentially expressed proteins (DEPs) were detected using iTRAQ, of which 68 were upregulated and 97 were downregulated. KEGG enrichment analysis showed that the diterpene biosynthesis pathway, tryptophan metabolism pathway, and phenylpropanoid biosynthesis pathway were significantly enriched at both the transcriptional and protein levels. As a result, we can formulate the following hypothesis about the dw-1 dwarfing phenotype: the downregulation of genes and proteins related to IAA and GA biosynthesis is associated with the dwarf phenotype’s formation, and metabolic pathways related to lignin synthesis, such as phenylpropanoid biosynthesis, also play an important role. Our work will contribute to a new understanding of the genes and proteins involved in the blue fescue dwarf phenotype. Full article
(This article belongs to the Section Horticultural Science and Ornamental Plants)
Show Figures

Figure 1

20 pages, 15192 KB  
Article
GPCR-like Protein ZmCOLD1 Regulate Plant Height in an ABA Manner
by Xinyuan Zhang, Zhen Zhang, Hui Peng, Zimeng Wang, Heng Li, Yongqi Duan, Shuo Chen, Xidong Chen, Jinlei Dong, Weina Si and Longjiang Gu
Int. J. Mol. Sci. 2024, 25(21), 11755; https://doi.org/10.3390/ijms252111755 - 1 Nov 2024
Cited by 2 | Viewed by 1986
Abstract
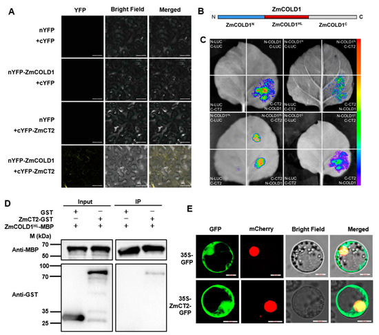
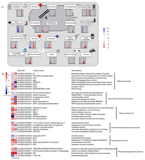
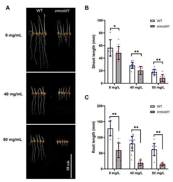
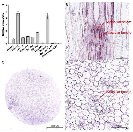
G protein-coupled receptors (GPCRs) are sensors for the G protein complex to sense changes in environmental factors and molecular switches for G protein complex signal transduction. In this study, the homologous gene of GPCR-like proteins was identified from maize and named as ZmCOLD1. [...] Read more.
G protein-coupled receptors (GPCRs) are sensors for the G protein complex to sense changes in environmental factors and molecular switches for G protein complex signal transduction. In this study, the homologous gene of GPCR-like proteins was identified from maize and named as ZmCOLD1. Subcellular analysis showed that the ZmCOLD1 protein is localized to the cell membrane and endoplasmic reticulum. A CRISPR/Cas9 knock-out line of ZmCOLD1 was further created and its plant height was significantly lower than the wild-type maize at both the seedling and adult stages. Histological analysis showed that the increased cell number but significantly smaller cell size may result in dwarfing of zmcold1, indicating that the ZmCOLD1 gene could regulate plant height development by affecting the cell division process. Additionally, ZmCOLD1 was verified to interact with the maize Gα subunit, ZmCT2, though the central hydrophilic loop domain by in vivo and in vitro methods. Abscisic acid (ABA) sensitivity analysis by seed germination assays exhibited that zmcold1 were hypersensitive to ABA, indicating its important roles in ABA signaling. Finally, transcriptome analysis was performed to investigate the transcriptional change in zmcold1 mutant. Overall, ZmCOLD1 functions as a GPCR-like protein and an important regulator to plant height. Full article
(This article belongs to the Section Molecular Plant Sciences)
Show Figures

Figure 1

19 pages, 9522 KB  
Article
Ubiquitin-Specific Protease 15 Plays an Important Role in Controlling the Tolerance to Salt, Drought and Abscisic Acid in Arabidopsis thaliana
by Xiaoxiao Zou, Huangping Yin, Daolong Xie, Jiajin Xu, Yongliang Li, Wenjun Xiao, Shucan Liu and Xinhong Guo
Int. J. Mol. Sci. 2024, 25(21), 11569; https://doi.org/10.3390/ijms252111569 - 28 Oct 2024
Cited by 1 | Viewed by 2122
Abstract
Ubiquitin-specific proteases (UBPs), the largest subfamily of deubiquitinating enzymes (DUBs), are critical for plant growth and development as well as abiotic-stress responses. In this study, we discovered that the expression of the ubiquitin-specific protease 15 (UBP15) gene was induced by salt, [...] Read more.
Ubiquitin-specific proteases (UBPs), the largest subfamily of deubiquitinating enzymes (DUBs), are critical for plant growth and development as well as abiotic-stress responses. In this study, we discovered that the expression of the ubiquitin-specific protease 15 (UBP15) gene was induced by salt, mannitol and abscisic acid (ABA) treatments. Further research revealed that UBP15 is involved in modulation of salt, drought tolerance and ABA signaling during seed germination, early seedling development, post-germination root growth or adult-plant stage. Enrichment analysis showed that many genes related to abiotic stresses and metabolic pathways were altered in the ubp15-1 mutant. Through the joint analysis of the quantitative real-time polymerase chain reaction (qRT-PCR) and differentially-expressed gene relationship network, we found that UBP15 may mainly regulate salt-stress tolerance by modulating the dwarf and delayed flowering 1 (DDF1) pathway through a cascade reaction. In the regulation of drought-stress responses, ring domain ligase1 (RGLG1) may be a direct substrate of UBP15. Moreover, we cannot exclude the possibility that UBP15 acts in a feed-forward loop mechanism in the regulation of drought-stress responses via ethylene response factor 53 (ERF53) and its ubiquitin (Ub) ligase RGLG1. In ABA signal transduction, UBP15 may play a role in at least three aspects of the ABA signaling pathway: ABA synthesis, stomatal closure regulated by ABA signaling, and transcription factors in the ABA pathway. Taken together, our results suggest that UBP15 is involved in salt, osmotic, and drought-stress tolerance and the ABA signaling pathway by directly regulating the stability of key substrates or indirectly affecting the expression of genes related to abiotic stresses in Arabidopsis thaliana. Our research provides new germplasm resources for stress-resistant crops cultivation. These results demonstrate that UBP15 is a key regulator of salt, drought and ABA tolerance in Arabidopsis. Full article
Show Figures

Figure 1

11 pages, 2041 KB  
Article
Dynamic Analysis of the Fruit Sugar-Acid Profile in a Fresh-Sweet Mutant and Wild Type in ‘Shatangju’ (Citrus reticulata cv.)
by Xiangyang Li, Yuan Zeng, Ting Wang, Bo Jiang, Mingjing Liao, Yuanda Lv, Juan Li and Yun Zhong
Plants 2024, 13(19), 2722; https://doi.org/10.3390/plants13192722 - 28 Sep 2024
Cited by 4 | Viewed by 1893
Abstract
Citrate is a major determinant of fruit flavor quality. Currently, citrus species and/or varieties with significant alterations in citrate level have greatly advanced the molecular basis of citrate accumulation in fruit. However, in-depth dissections of the molecular mechanism specific to citrate accumulation are [...] Read more.
Citrate is a major determinant of fruit flavor quality. Currently, citrus species and/or varieties with significant alterations in citrate level have greatly advanced the molecular basis of citrate accumulation in fruit. However, in-depth dissections of the molecular mechanism specific to citrate accumulation are still limited due to the lack of mutants, especially within one single variety. In this study, a fresh-sweet ‘Shatangju’ mutant (Citrus reticulata cv.) was obtained during a survey of citrus resources in Guangdong, China, and the phenotype, fruit morphology, and primary flavor profiles were comparatively analyzed. Unlike the wild-type ‘Shatangju’ (WT), the mutant (MT) material exhibited a dwarfed and multi-branched tree shape, delayed flowering and fruit ripening at maturity, a prolonged fruit tree-retention time, and a decreased single fruit weight at maturity. Dynamic measurement of the metabolite levels further suggested that the contents and fluctuation patterns of vitamin C, malate, quinate, and oxalate showed no obvious difference between MT and MT fruits, while the citrate level in MT fruits significantly decreased over various developmental stages, ranging from 0.356 to 1.91 mg g−1 FW. In addition, the accumulation patterns of the major soluble sugars (sucrose, fructose, and glucose), as well as the sugar/acid ratio, were also altered in MT fruits during development. Taken together, this study provides a novel acid-free ‘Shatangju’ mutant, which can serve as a powerful tool for the research of fruit flavor quality, especially for the comprehensive understanding of the molecular mechanism of citrate accumulation in fruits. Full article
(This article belongs to the Section Plant Physiology and Metabolism)
Show Figures

Figure 1

15 pages, 16488 KB  
Article
YELLOW LEAF AND DWARF 7, Encoding a Novel Ankyrin Domain-Containing Protein, Affects Chloroplast Development in Rice
by Yongtao Cui, Jian Song, Liqun Tang and Jianjun Wang
Genes 2024, 15(10), 1267; https://doi.org/10.3390/genes15101267 - 27 Sep 2024
Viewed by 1596
Abstract
Background: The proper development of grana and stroma within chloroplasts is critical for plant vitality and crop yield in rice and other cereals. While the molecular mechanisms underpinning these processes are known, the genetic networks governing them require further exploration. Methods and Results: [...] Read more.
Background: The proper development of grana and stroma within chloroplasts is critical for plant vitality and crop yield in rice and other cereals. While the molecular mechanisms underpinning these processes are known, the genetic networks governing them require further exploration. Methods and Results: In this study, we characterize a novel rice mutant termed yellow leaf and dwarf 7 (yld7), which presents with yellow, lesion-like leaves and a dwarf growth habit. The yld7 mutant shows reduced photosynthetic activity, lower chlorophyll content, and abnormal chloroplast structure. Transmission electron microscopy (TEM) analysis revealed defective grana stacking in yld7 chloroplasts. Additionally, yld7 plants accumulate high levels of hydrogen peroxide (H2O2) and exhibit an up-regulation of senescence-associated genes, leading to accelerated cell death. Map-based cloning identified a C-to-T mutation in the LOC_Os07g33660 gene, encoding the YLD7 protein, which is a novel ankyrin domain-containing protein localized to the chloroplast. Immunoblot analysis of four LHCI proteins indicated that the YLD7 protein plays an important role in the normal biogenesis of chloroplast stroma and grana, directly affecting leaf senescence and overall plant stature. Conclusions: This study emphasizes the significance of YLD7 in the intricate molecular mechanisms that regulate the structural integrity of chloroplasts and the senescence of leaves, thus providing valuable implications for the enhancement of rice breeding strategies and cultivation. Full article
(This article belongs to the Special Issue Genetics and Breeding of Rice)
Show Figures

Figure 1

26 pages, 9672 KB  
Article
Morphological Structure Identification, Comparative Mitochondrial Genomics and Population Genetic Analysis toward Exploring Interspecific Variations and Phylogenetic Implications of Malus baccata ‘ZA’ and Other Species
by Xun Wang, Daru Wang, Ruifen Zhang, Xin Qin, Xiang Shen and Chunxiang You
Biomolecules 2024, 14(8), 912; https://doi.org/10.3390/biom14080912 - 26 Jul 2024
Cited by 8 | Viewed by 2475
Abstract
Malus baccata, a valuable germplasm resource in the genus Malus, is indigenous to China and widely distributed. However, little is known about the lineage composition and genetic basis of ‘ZA’, a mutant type of M. baccata. In this study, we [...] Read more.
Malus baccata, a valuable germplasm resource in the genus Malus, is indigenous to China and widely distributed. However, little is known about the lineage composition and genetic basis of ‘ZA’, a mutant type of M. baccata. In this study, we compared the differences between ‘ZA’ and wild type from the perspective of morphology and ultrastructure and analyzed their chloroplast pigment content based on biochemical methods. Further, the complete mitogenome of M. baccata ‘ZA’ was assembled and obtained by next-generation sequencing. Subsequently, its molecular characteristics were analyzed using Geneious, MISA-web, and CodonW toolkits. Furthermore, by examining 106 Malus germplasms and 42 Rosaceae species, we deduced and elucidated the evolutionary position of M. baccata ‘ZA’, as well as interspecific variations among different individuals. In comparison, the total length of the ‘ZA’ mitogenome (GC content: 45.4%) is 374,023 bp, which is approximately 2.33 times larger than the size (160,202 bp) of the plastome (GC: 36.5%). The collinear analysis results revealed abundant repeats and genome rearrangements occurring between different Malus species. Additionally, we identified 14 plastid-driven fragment transfer events. A total of 54 genes have been annotated in the ‘ZA’ mitogenome, including 35 protein-coding genes, 16 tRNAs, and three rRNAs. By calculating nucleotide polymorphisms and selection pressure for 24 shared core mitochondrial CDSs from 42 Rosaceae species (including ‘ZA’), we observed that the nad3 gene exhibited minimal variation, while nad4L appeared to be evolving rapidly. Population genetics analysis detected a total of 1578 high-quality variants (1424 SNPs, 60 insertions, and 94 deletions; variation rate: 1/237) among samples from 106 Malus individuals. Furthermore, by constructing phylogenetic trees based on both Malus and Rosaceae taxa datasets, it was preliminarily demonstrated that ‘ZA’ is closely related to M. baccata, M. sieversii, and other proximate species in terms of evolution. The sequencing data obtained in this study, along with our findings, contribute to expanding the mitogenomic resources available for Rosaceae research. They also hold reference significance for molecular identification studies as well as conservation and breeding efforts focused on excellent germplasms. Full article
(This article belongs to the Section Molecular Biology)
Show Figures

Figure 1

Back to TopTop