GPCR-like Protein ZmCOLD1 Regulate Plant Height in an ABA Manner
Abstract
1. Introduction
2. Results
2.1. ZmCOLD1 Gene Bioinformatics Analysis
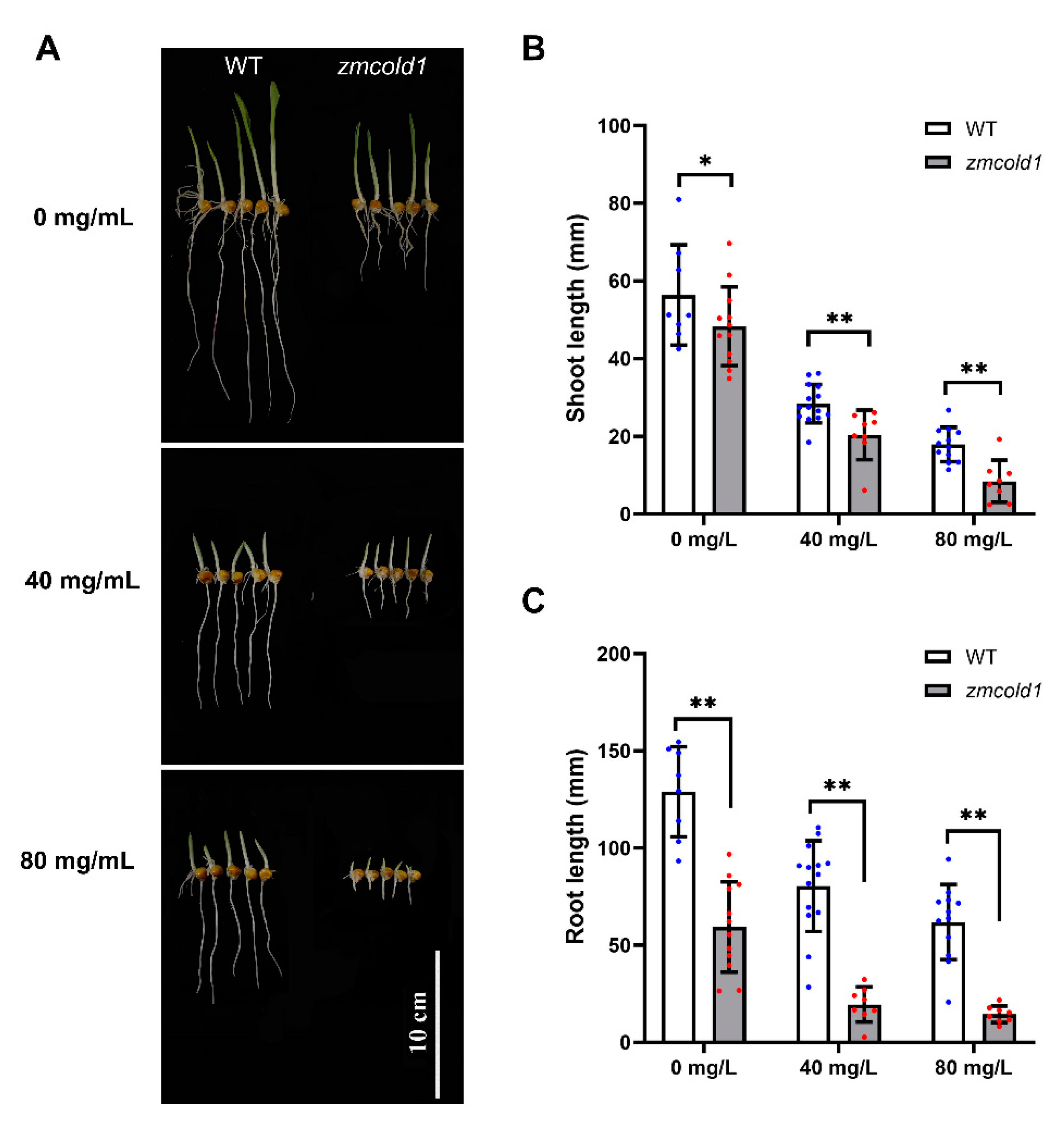
2.2. Tissue-Specific Expression Pattern Analysis of ZmCOLD1
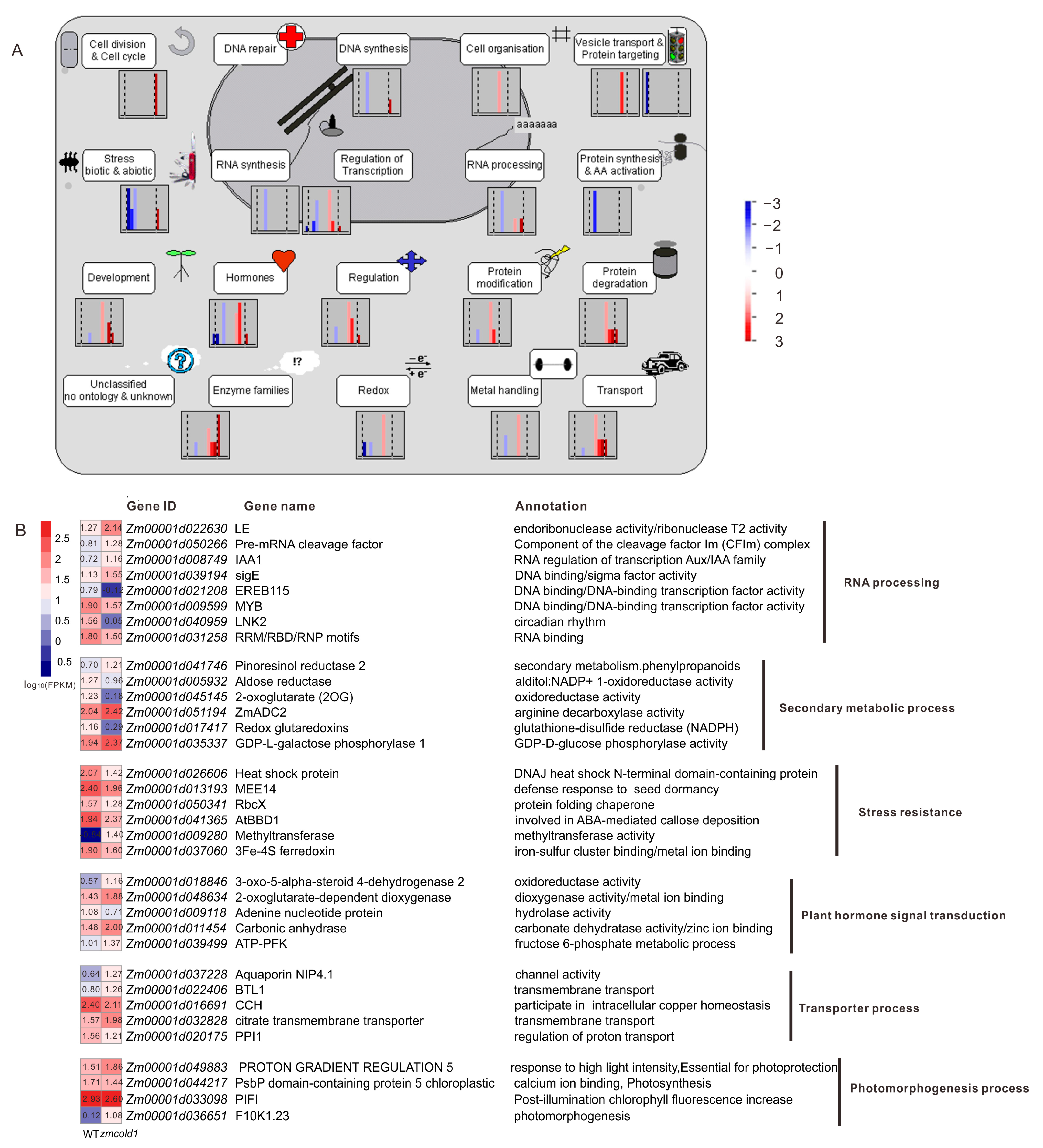
2.3. Knock-Out Zmcold1 Caused a Dwarf Phenotype
2.4. ZmCold1 Regulates Seed Development
2.5. Knock-Out of ZmCOLD1 Enhances ABA Sensitivity of Maize
2.6. ZmCOLD1 Interact with ZmCT2 via Hydrophilic Loop
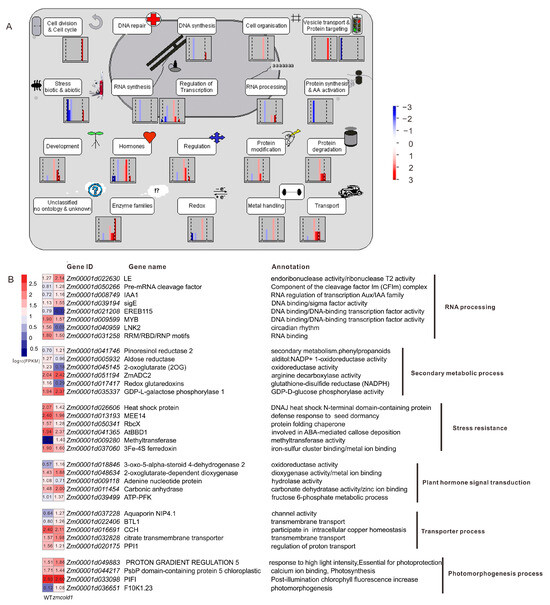
2.7. Transcriptome Analysis of zmcold1 Mutant
3. Discussion
4. Materials and Methods
4.1. The Plant Materials and Growth Conditions
4.2. RNA Extraction and Quantitative RT-PCR Analysis
4.3. Generation of DNA Constructs
4.4. RNA In Situ Hybridization Assays
4.5. Subcellular Localization Analysis in Maize Protoplasts
4.6. Protein Expression and In Vitro Pull-Down Assay
4.7. Luciferase Complementation Assay
4.8. Bimolecular Fluorescence Complementation (BiFC) Assay
4.9. RNA-Seq and Data Analysis Pipeline
5. Conclusions
Supplementary Materials
Author Contributions
Funding
Institutional Review Board Statement
Data Availability Statement
Acknowledgments
Conflicts of Interest
References
- Mohanasundaram, B.; Pandey, S. Moving beyond the Arabidopsis-Centric View of G-Protein Signaling in Plants. Trends Plant Sci. 2023, 28, 1406–1421. [Google Scholar] [CrossRef]
- Pandey, S.; Nelson, D.C.; Assmann, S.M. Two Novel GPCR-Type G Proteins Are Abscisic Acid Receptors in Arabidopsis. Cell 2009, 136, 136–148. [Google Scholar] [CrossRef]
- Ofoe, R. Signal Transduction by Plant Heterotrimeric G-Protein. Plant Biol. Stuttg. Ger. 2021, 23, 3–10. [Google Scholar] [CrossRef]
- Chen, J.-G. Heterotrimeric G-Proteins in Plant Development. Front. Biosci. J. Virtual Libr. 2008, 13, 3321–3333. [Google Scholar] [CrossRef][Green Version]
- Zhang, H.; Xie, P.; Xu, X.; Xie, Q.; Yu, F. Heterotrimeric G Protein Signalling in Plant Biotic and Abiotic Stress Response. Plant Biol. Stuttg. Ger. 2021, 23 (Suppl. S1), 20–30. [Google Scholar] [CrossRef] [PubMed]
- Oldham, W.M.; Hamm, H.E. Heterotrimeric G Protein Activation by G-Protein-Coupled Receptors. Nat. Rev. Mol. Cell Biol. 2008, 9, 60–71. [Google Scholar] [CrossRef]
- McCudden, C.R.; Hains, M.D.; Kimple, R.J.; Siderovski, D.P.; Willard, F.S. G-Protein Signaling: Back to the Future. Cell. Mol. Life Sci. 2005, 62, 551–577. [Google Scholar] [CrossRef]
- Pandey, S.; Assmann, S.M. The Arabidopsis Putative G Protein-Coupled Receptor GCR1 Interacts with the G Protein Alpha Subunit GPA1 and Regulates Abscisic Acid Signaling. Plant Cell 2004, 16, 1616–1632. [Google Scholar] [CrossRef]
- Chakraborty, N.; Raghuram, N. Life, Death and Resurrection of Plant GPCRs. Plant Mol. Biol. 2023, 111, 221–232. [Google Scholar] [CrossRef]
- Ma, Y.; Dai, X.; Xu, Y.; Luo, W.; Zheng, X.; Zeng, D.; Pan, Y.; Lin, X.; Liu, H.; Zhang, D.; et al. COLD1 Confers Chilling Tolerance in Rice. Cell 2015, 160, 1209–1221. [Google Scholar] [CrossRef]
- Torres-Rodriguez, M.D.; Lee, S.G.; Roy Choudhury, S.; Paul, R.; Selvam, B.; Shukla, D.; Jez, J.M.; Pandey, S. Structure-Function Analysis of Plant G-Protein Regulatory Mechanisms Identifies Key Gα-RGS Protein Interactions. J. Biol. Chem. 2024, 300, 107252. [Google Scholar] [CrossRef] [PubMed]
- Johnston, C.A.; Taylor, J.P.; Gao, Y.; Kimple, A.J.; Grigston, J.C.; Chen, J.-G.; Siderovski, D.P.; Jones, A.M.; Willard, F.S. GTPase Acceleration as the Rate-Limiting Step in Arabidopsis G Protein-Coupled Sugar Signaling. Proc. Natl. Acad. Sci. USA 2007, 104, 17317–17322. [Google Scholar] [CrossRef] [PubMed]
- Urano, D.; Jones, J.C.; Wang, H.; Matthews, M.; Bradford, W.; Bennetzen, J.L.; Jones, A.M. G Protein Activation without a GEF in the Plant Kingdom. PLoS Genet. 2012, 8, e1002756. [Google Scholar] [CrossRef] [PubMed]
- Urano, D.; Phan, N.; Jones, J.C.; Yang, J.; Huang, J.; Grigston, J.; Taylor, J.P.; Jones, A.M. Endocytosis of the Seven-Transmembrane RGS1 Protein Activates G-Protein-Coupled Signalling in Arabidopsis. Nat. Cell Biol. 2012, 14, 1079–1088. [Google Scholar] [CrossRef] [PubMed]
- Jones, J.C.; Duffy, J.W.; Machius, M.; Temple, B.R.S.; Dohlman, H.G.; Jones, A.M. The Crystal Structure of a Self-Activating G Protein Alpha Subunit Reveals Its Distinct Mechanism of Signal Initiation. Sci. Signal. 2011, 4, ra8. [Google Scholar] [CrossRef]
- Jaffé, F.W.; Freschet, G.-E.C.; Valdes, B.M.; Runions, J.; Terry, M.J.; Williams, L.E. G Protein-Coupled Receptor-Type G Proteins Are Required for Light-Dependent Seedling Growth and Fertility in Arabidopsis. Plant Cell 2012, 24, 3649–3668. [Google Scholar] [CrossRef]
- Dong, H.; Yan, S.; Liu, J.; Liu, P.; Sun, J. TaCOLD1 Defines a New Regulator of Plant Height in Bread Wheat. Plant Biotechnol. J. 2019, 17, 687–699. [Google Scholar] [CrossRef]
- Wang, W.; Guo, W.; Le, L.; Yu, J.; Wu, Y.; Li, D.; Wang, Y.; Wang, H.; Lu, X.; Qiao, H.; et al. Integration of High-Throughput Phenotyping, GWAS, and Predictive Models Reveals the Genetic Architecture of Plant Height in Maize. Mol. Plant 2023, 16, 354–373. [Google Scholar] [CrossRef]
- Jin, Y.-N.; Cui, Z.; Ma, K.; Yao, J.-L.; Ruan, Y.-Y.; Guo, Z.-F. Characterization of ZmCOLD1, Novel GPCR-Type G Protein Genes Involved in Cold Stress from Zea Mays L. and the Evolution Analysis with Those from Other Species. Physiol. Mol. Biol. Plants 2021, 27, 619–632. [Google Scholar] [CrossRef]
- Zou, W.; Yu, Q.; Ma, Y.; Sun, G.; Feng, X.; Ge, L. Pivotal Role of Heterotrimeric G Protein in the Crosstalk between Sugar Signaling and Abiotic Stress Response in Plants. Plant Physiol. Biochem. PPB 2024, 210, 108567. [Google Scholar] [CrossRef]
- Ferrero-Serrano, Á.; Chakravorty, D.; Kirven, K.J.; Assmann, S.M. Oryza CLIMtools: A Genome–Environment Association Resource Reveals Adaptive Roles for Heterotrimeric G Proteins in the Regulation of Rice Agronomic Traits. Plant Commun. 2024, 5, 100813. [Google Scholar] [CrossRef] [PubMed]
- Ashikari, M.; Wu, J.; Yano, M.; Sasaki, T.; Yoshimura, A. Rice Gibberellin-Insensitive Dwarf Mutant Gene Dwarf 1 Encodes the Alpha-Subunit of GTP-Binding Protein. Proc. Natl. Acad. Sci. USA 1999, 96, 10284–10289. [Google Scholar] [CrossRef] [PubMed]
- Pandey, S. Agronomic Potential of Plant-Specific Gγ Proteins. Physiol. Mol. Biol. Plants Int. J. Funct. Plant Biol. 2024, 30, 337–347. [Google Scholar] [CrossRef] [PubMed]
- Chaya, G.; Segami, S.; Fujita, M.; Morinaka, Y.; Iwasaki, Y.; Miura, K. OsGGC2, Gγ Subunit of Heterotrimeric G Protein, Regulates Plant Height by Functionally Overlapping with DEP1 in Rice. Plants 2022, 11, 422. [Google Scholar] [CrossRef]
- Zhou, Y.; Zhang, H.; Zhang, S.; Zhang, J.; Di, H.; Zhang, L.; Dong, L.; Lu, Q.; Zeng, X.; Liu, X.; et al. The G Protein-Coupled Receptor COLD1 Promotes Chilling Tolerance in Maize during Germination. Int. J. Biol. Macromol. 2023, 253, 126877. [Google Scholar] [CrossRef]
- Wu, Q.; Regan, M.; Furukawa, H.; Jackson, D. Role of Heterotrimeric Gα Proteins in Maize Development and Enhancement of Agronomic Traits. PLoS Genet. 2018, 14, e1007374. [Google Scholar] [CrossRef]
- Urano, D.; Jackson, D.; Jones, A.M. A G Protein Alpha Null Mutation Confers Prolificacy Potential in Maize. J. Exp. Bot. 2015, 66, 4511–4515. [Google Scholar] [CrossRef]
- Bommert, P.; Je, B.I.; Goldshmidt, A.; Jackson, D. The Maize Gα Gene COMPACT PLANT2 Functions in CLAVATA Signalling to Control Shoot Meristem Size. Nature 2013, 502, 555–558. [Google Scholar] [CrossRef]
- Hernández, P.M.; Arango, C.A.; Kim, S.K.; Jaramillo-Botero, A.; Goddard, W.A., III. Predicted Three-Dimensional Structure of the GCR1 Putative GPCR in Arabidopsis Thaliana and Its Binding to Abscisic Acid and Gibberellin A1. J. Agric. Food Chem. 2023, 71, 5770–5782. [Google Scholar] [CrossRef]
- Xie, S.; Luo, H.; Huang, W.; Jin, W.; Dong, Z. Striking a Growth–Defense Balance: Stress Regulators That Function in Maize Development. J. Integr. Plant Biol. 2024, 66, 424–442. [Google Scholar] [CrossRef]
- Guo, J.; Yang, X.; Weston, D.J.; Chen, J.-G. Abscisic Acid Receptors: Past, Present and Future. J. Integr. Plant Biol. 2011, 53, 469–479. [Google Scholar] [CrossRef]
- Wang, X.Q.; Ullah, H.; Jones, A.M.; Assmann, S.M. G Protein Regulation of Ion Channels and Abscisic Acid Signaling in Arabidopsis Guard Cells. Science 2001, 292, 2070–2072. [Google Scholar] [CrossRef] [PubMed]
- Liu, X.; Yue, Y.; Li, B.; Nie, Y.; Li, W.; Wu, W.-H.; Ma, L. A G Protein-Coupled Receptor Is a Plasma Membrane Receptor for the Plant Hormone Abscisic Acid. Science 2007, 315, 1712–1716. [Google Scholar] [CrossRef] [PubMed]
- Subramaniam, G.; Trusov, Y.; Lopez-Encina, C.; Hayashi, S.; Batley, J.; Botella, J.R. Type B Heterotrimeric G Protein γ-Subunit Regulates Auxin and ABA Signaling in Tomato. Plant Physiol. 2016, 170, 1117–1134. [Google Scholar] [CrossRef] [PubMed]
- Yadav, D.K.; Shukla, D.; Tuteja, N. Rice Heterotrimeric G-Protein Alpha Subunit (RGA1): In Silico Analysis of the Gene and Promoter and Its Upregulation under Abiotic Stress. Plant Physiol. Biochem. 2013, 63, 262–271. [Google Scholar] [CrossRef] [PubMed]
- Liu, X.; Tian, J.; Zhou, X.; Chen, R.; Wang, L.; Zhang, C.; Zhao, J.; Fan, Y. Identification and Characterization of Promoters Specifically and Strongly Expressed in Maize Embryos. Plant Biotechnol. J. 2014, 12, 1286–1296. [Google Scholar] [CrossRef]
- Chen, H.; Zou, Y.; Shang, Y.; Lin, H.; Wang, Y.; Cai, R.; Tang, X.; Zhou, J.-M. Firefly Luciferase Complementation Imaging Assay for Protein-Protein Interactions in Plants. Plant Physiol. 2008, 146, 368–376. [Google Scholar] [CrossRef]
- Lu, Q.; Tang, X.; Tian, G.; Wang, F.; Liu, K.; Nguyen, V.; Kohalmi, S.E.; Keller, W.A.; Tsang, E.W.T.; Harada, J.J.; et al. Arabidopsis Homolog of the Yeast TREX-2 mRNA Export Complex: Components and Anchoring Nucleoporin. Plant J. Cell Mol. Biol. 2010, 61, 259–270. [Google Scholar] [CrossRef]
- Shi, Q.; Xia, Y.; Wang, Q.; Lv, K.; Yang, H.; Cui, L.; Sun, Y.; Wang, X.; Tao, Q.; Song, X.; et al. Phytochrome B Interacts with LIGULELESS1 to Control Plant Architecture and Density Tolerance in Maize. Mol. Plant 2024, 17, 1255–1271. [Google Scholar] [CrossRef]
- Hu, B.; Jiang, Z.; Wang, W.; Qiu, Y.; Zhang, Z.; Liu, Y.; Li, A.; Gao, X.; Liu, L.; Qian, Y.; et al. Nitrate-NRT1.1B-SPX4 Cascade Integrates Nitrogen and Phosphorus Signalling Networks in Plants. Nat. Plants 2019, 5, 401–413. [Google Scholar] [CrossRef]
- Wang, J.; Chen, L.; Long, Y.; Si, W.; Cheng, B.; Jiang, H. A Novel Heat Shock Transcription Factor (ZmHsf08) Negatively Regulates Salt and Drought Stress Responses in Maize. Int. J. Mol. Sci. 2021, 22, 11922. [Google Scholar] [CrossRef] [PubMed]
- Cao, J.; Yao, D.; Lin, F.; Jiang, M. PEG-Mediated Transient Gene Expression and Silencing System in Maize Mesophyll Protoplasts: A Valuable Tool for Signal Transduction Study in Maize. Acta Physiol. Plant. 2014, 36, 1271–1281. [Google Scholar] [CrossRef]
- Bolger, A.M.; Lohse, M.; Usadel, B. Trimmomatic: A Flexible Trimmer for Illumina Sequence Data. Bioinformatics 2014, 30, 2114–2120. [Google Scholar] [CrossRef] [PubMed]
- Kim, D.; Langmead, B.; Salzberg, S. HISAT: A fast spliced aligner with low memory requirements. Nat. Methods 2015, 12, 357–360. [Google Scholar] [CrossRef]
- Jiao, Y.; Peluso, P.; Shi, J.; Liang, T.; Stitzer, M.C.; Wang, B.; Campbell, M.S.; Stein, J.C.; Wei, X.; Chin, C.-S.; et al. Improved Maize Reference Genome with Single-Molecule Technologies. Nature 2017, 546, 524–527. [Google Scholar] [CrossRef]
- Pertea, M.; Pertea, G.M.; Antonescu, C.M.; Chang, T.-C.; Mendell, J.T.; Salzberg, S.L. StringTie Enables Improved Reconstruction of a Transcriptome from RNA-Seq Reads. Nat. Biotechnol. 2015, 33, 290–295. [Google Scholar] [CrossRef]
- Love, M.I.; Huber, W.; Anders, S. Moderated estimation of fold change and dispersion for RNA-seq data with DESeq2. Genome Biol. 2014, 15, 550. [Google Scholar] [CrossRef]
- Thimm, O.; Bläsing, O.; Gibon, Y.; Nagel, A.; Meyer, S.; Krüger, P.; Selbig, J.; Müller, L.A.; Rhee, S.Y.; Stitt, M. Mapman: A User-Driven Tool to Display Genomics Data Sets onto Diagrams of Metabolic Pathways and Other Biological Processes. Plant J. 2004, 37, 914–939. [Google Scholar] [CrossRef]











| Position | Traits | WT | zmcold1 | The Difference Between Zmcold1 and WT (±%) |
|---|---|---|---|---|
| E + 2 | Number of cells of cross section | 37 ± 3 | 66 ± 4 | +78.38% ** |
| Number of cells of longitudinal section | 69 ± 7 | 94 ± 5 | +36.23% ** | |
| Diameter of cells of cross section (μm) | 67.235 ± 8.076 | 50.595 ± 6.642 | −24.75% ** | |
| Length of cells of longitudinal section (μm) | 29.273 ± 6.444 | 21.89 ± 4.749 | −25.22% ** | |
| Width of cells of longitudinal section (μm) | 59.19 ± 7.312 | 41.981 ± 4.770 | −29.07% ** | |
| E + 1 | Number of cells of cross section | 33 ± 3 | 41 ± 4 | +24.24% ** |
| Number of cells of longitudinal section | 58 ± 3 | 82 ± 6 | +41.38% ** | |
| Diameter of cells of cross section (μm) | 79.955 ± 11.418 | 64.168 ± 8.650 | −19.74% ** | |
| Length of cells of longitudinal section (μm) | 31.705 ± 6.698 | 18.218 ± 5.028 | −42.54% ** | |
| Width of cells of longitudinal section (μm) | 80.482 ± 10.429 | 43.862 ± 5.228 | −45.50% ** | |
| E0 | Number of cells of cross section | 24 ± 3 | 46 ± 6 | +91.67% ** |
| Number of cells of longitudinal section | 46 ± 6 | 88 ± 8 | +91.30% ** | |
| Diameter of cells of cross section (μm) | 103.286 ± 12.730 | 69.586 ± 7.677 | −32.63% ** | |
| Length of cells of longitudinal section (μm) | 40.327 ± 8.535 | 23.595 ± 6.137 | −41.49% ** | |
| Width of cells of longitudinal section (μm) | 93.086 ± 13.041 | 47.641 ± 8.138 | −48.82% ** | |
| E − 1 | Number of cells of cross section | 17 ± 1 | 30 ± 3 | +76.47% ** |
| Number of cells of longitudinal section | 37 ± 5 | 58 ± 6 | +56.76% ** | |
| Diameter of cells of cross section (μm) | 133.923 ± 13.901 | 82.614 ± 8.042 | −38.31% ** | |
| Length of cells of longitudinal section (μm) | 51.473 ± 11.077 | 28.195 ± 6.664 | −45.22% ** | |
| Width of cells of longitudinal section (μm) | 119.073 ± 10.944 | 66.955 ± 10.544 | −43.77% ** | |
| E − 2 | Number of cells of cross section | 22 ± 2 | 27 ± 2 | +22.73% ** |
| Number of cells of longitudinal section | 55 ± 4 | 64 ± 7 | +16.36% ** | |
| Diameter of cells of cross section (μm) | 111.809 ± 12.203 | 84.75 ± 10.474 | −24.20% ** | |
| Length of cells of longitudinal section (μm) | 30.990 ± 5.281 | 20.905 ± 6.111 | −32.54% ** | |
| Width of cells of longitudinal section (μm) | 85.395 ± 15.855 | 63.4 ± 10.738 | −25.76% ** |
Disclaimer/Publisher’s Note: The statements, opinions and data contained in all publications are solely those of the individual author(s) and contributor(s) and not of MDPI and/or the editor(s). MDPI and/or the editor(s) disclaim responsibility for any injury to people or property resulting from any ideas, methods, instructions or products referred to in the content. |
© 2024 by the authors. Licensee MDPI, Basel, Switzerland. This article is an open access article distributed under the terms and conditions of the Creative Commons Attribution (CC BY) license (https://creativecommons.org/licenses/by/4.0/).
Share and Cite
Zhang, X.; Zhang, Z.; Peng, H.; Wang, Z.; Li, H.; Duan, Y.; Chen, S.; Chen, X.; Dong, J.; Si, W.; et al. GPCR-like Protein ZmCOLD1 Regulate Plant Height in an ABA Manner. Int. J. Mol. Sci. 2024, 25, 11755. https://doi.org/10.3390/ijms252111755
Zhang X, Zhang Z, Peng H, Wang Z, Li H, Duan Y, Chen S, Chen X, Dong J, Si W, et al. GPCR-like Protein ZmCOLD1 Regulate Plant Height in an ABA Manner. International Journal of Molecular Sciences. 2024; 25(21):11755. https://doi.org/10.3390/ijms252111755
Chicago/Turabian StyleZhang, Xinyuan, Zhen Zhang, Hui Peng, Zimeng Wang, Heng Li, Yongqi Duan, Shuo Chen, Xidong Chen, Jinlei Dong, Weina Si, and et al. 2024. "GPCR-like Protein ZmCOLD1 Regulate Plant Height in an ABA Manner" International Journal of Molecular Sciences 25, no. 21: 11755. https://doi.org/10.3390/ijms252111755
APA StyleZhang, X., Zhang, Z., Peng, H., Wang, Z., Li, H., Duan, Y., Chen, S., Chen, X., Dong, J., Si, W., & Gu, L. (2024). GPCR-like Protein ZmCOLD1 Regulate Plant Height in an ABA Manner. International Journal of Molecular Sciences, 25(21), 11755. https://doi.org/10.3390/ijms252111755

