Sign in to use this feature.

Years

Between: -

Subjects

remove_circle_outline
remove_circle_outline
remove_circle_outline
remove_circle_outline
remove_circle_outline
remove_circle_outline

Journals

Article Types

Countries / Regions

Search Results (24)

Search Parameters:
Keywords = doxazosin

Order results
Result details
Results per page
Select all
Export citation of selected articles as:
17 pages, 2467 KB  
Article
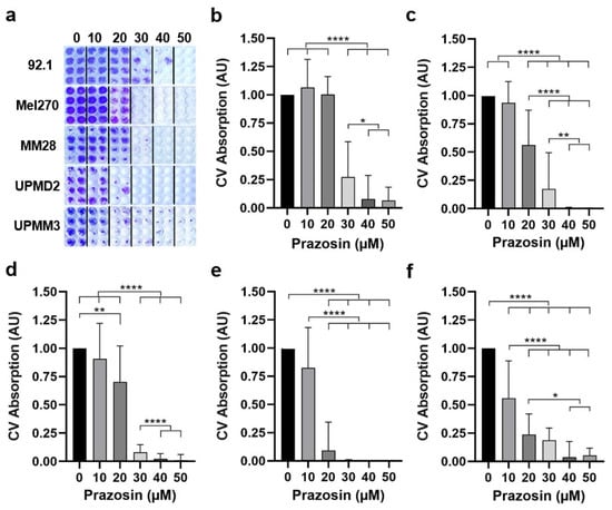
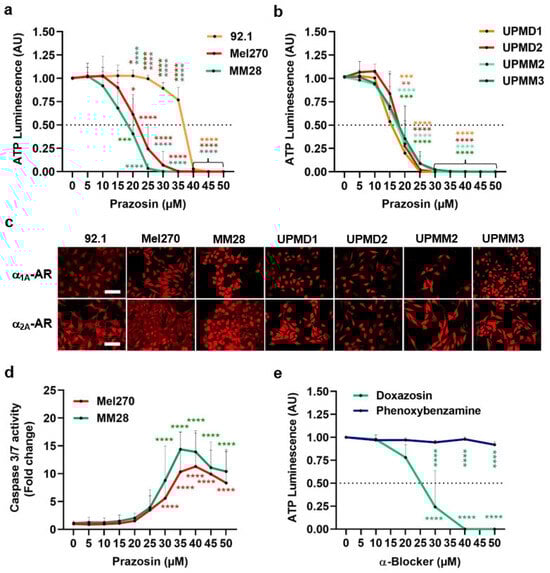
The Discovery of α-Adrenoceptor Antagonists as a Potential New Treatment Option for Uveal Melanoma
by Yilan He, Hongtao Liu, Ulrike Hendgen-Cotta, Tienush Rassaf, Nikolaos E. Bechrakis and Utta Berchner-Pfannschmidt
Biomolecules 2025, 15(10), 1436; https://doi.org/10.3390/biom15101436 - 10 Oct 2025
Abstract
Uveal melanoma (UM) is the most common primary intraocular tumor in adults. Because of its high potential for spreading and its limited response to treatment, UM remains a clinical challenge. Previous studies suggest that clinical adrenergic receptor (AR) antagonists might be effective in [...] Read more.
Uveal melanoma (UM) is the most common primary intraocular tumor in adults. Because of its high potential for spreading and its limited response to treatment, UM remains a clinical challenge. Previous studies suggest that clinical adrenergic receptor (AR) antagonists might be effective in the treatment of UM. This study reports the antitumor activity of α-blocker in UM spheroids generated from α1A- and α2A-AR-positive UM cell lines. These cell lines were derived from primary tumors or hepatic metastases and differed in their genetic risk status for metastasis. Drug screening with UM spheroids revealed that prazosin and doxazosin dose-dependently reduced viability, whereas terazosin, alfuzosin, silodosin, tamsulosin, and phenoxybenzamine were found to be inefficient. Prazosin induced apoptosis, resulting in the disintegration of UM spheroid morphology and growth inhibition. Additionally, prazosin prevented UM spheroid cell outgrowth and long-term survival, indicating potential for tumor control. Like the selective α1A-AR antagonist RS17053, prazosin inhibited the formation and growth of UM spheroids stimulated by the α1-agonist phenylephrine. This suggests a tumor-preventive effect through the blockade of α1A-AR. The present study highlights the responses of UM spheroids to α-AR antagonists and demonstrates that prazosin, doxazosin, or RS17053 may be a treatment option for preventing UM tumor recurrence or metastasis. Full article
(This article belongs to the Section Molecular Medicine)
Show Figures

Figure 1

25 pages, 863 KB  
Review
Drug Repurposing for Targeting Cancer Stem-like Cells in Glioblastoma
by Ana Luísa De Sousa-Coelho, Brigita Solaković, Alexandra Diogo Bento and Mónica Teotónio Fernandes
Cancers 2025, 17(18), 2999; https://doi.org/10.3390/cancers17182999 - 14 Sep 2025
Viewed by 711
Abstract
Glioblastoma (GBM) is one of the deadliest types of cancer, characterized by a short life expectancy after diagnosis, mostly related to therapy resistance and recurrence. GBM stem-like cells (GSCs) reside within the tumor and contribute to these features; therefore, finding drugs that specifically [...] Read more.
Glioblastoma (GBM) is one of the deadliest types of cancer, characterized by a short life expectancy after diagnosis, mostly related to therapy resistance and recurrence. GBM stem-like cells (GSCs) reside within the tumor and contribute to these features; therefore, finding drugs that specifically target such cells holds promise to halt GBM progression. The primary objective of this work is to comprehensively review and discuss the potential of hard drug repurposing to target GSCs. Several studies evaluating drugs showing anti-GSC activity, originally approved for non-cancer indications, were identified. These mainly included antidiabetics (e.g., Metformin, Phenformin, and Sitagliptin), antihypertensives (e.g., Nicardipine, Doxazosin, and Prazosin), antimicrobials (e.g., Pyrvinium pamoate, Flubendazole, and Clofazimine), and central nervous system-acting drugs (e.g., Chlorpromazine, Fluvoxamine, and Disulfiram). Relevant candidates include those that disrupt GSC metabolism, namely impairing mitochondrial function, such as Metformin, Chlorpromazine, and Pyrvinium pamoate. Multiple signaling pathways may be involved, namely the Wnt, PI3K/AKT, and STAT3 pathways, among others. Also significant were those drugs tested in combination, resulting in increased sensitivity to Temozolomide (TMZ), the standard pharmacological treatment available for GBM. Some repurposed agents, such as Disulfiram and Metformin, have already reached clinical testing, although none have yet been incorporated into clinical practice. Importantly, major translational barriers remain, like limited blood–brain barrier penetration and the lack of robust clinical trials. In conclusion, drug repurposing is an affordable and suitable strategy to target GSCs, impairing cell viability, reducing stemness, and enhancing their sensitivity to TMZ, which has potential that should be further explored to improve patients’ clinical outcomes. Full article
Show Figures

Graphical abstract

34 pages, 7701 KB  
Article
Docking Simulations of G-Protein Coupled Receptors Uncover Crossover Binding Patterns of Diverse Ligands to Angiotensin, Alpha-Adrenergic and Opioid Receptors: Implications for Cardiovascular Disease and Addiction
by Harry Ridgway, Graham J. Moore, Laura Kate Gadanec and John M. Matsoukas
Biomolecules 2025, 15(6), 855; https://doi.org/10.3390/biom15060855 - 11 Jun 2025
Cited by 2 | Viewed by 2203
Abstract
Recent bioassay studies have unexpectedly supported the high (computationally predicted) binding affinities of angiotensin receptor blockers (ARBs) at α-adrenergic receptors (αARs) in isolated smooth muscle. Computational predictions from ligand docking studies are consistent with very low concentrations of ARBs (e.g., sartans or bisartans) [...] Read more.
Recent bioassay studies have unexpectedly supported the high (computationally predicted) binding affinities of angiotensin receptor blockers (ARBs) at α-adrenergic receptors (αARs) in isolated smooth muscle. Computational predictions from ligand docking studies are consistent with very low concentrations of ARBs (e.g., sartans or bisartans) that partially reduce (20–50%) the contractile response to phenylephrine, suggesting that some ARBs may function as partial inverse agonists at αARs. Virtual ligand screening (docking) and molecular dynamics (MD) simulations were carried out to explore the binding affinities and stabilities of selected non-peptide ligands (e.g., ARBs and small-molecule opioids) for several G-protein coupled receptor (GPCR) types, including angiotensin II (AngII) type 1 receptor (AT1R), α1AR, α2AR, and μ-(µOR) and ժ-opioid receptors (ժOR). Results: All ligands docked preferentially to the binding pocket on the cell surface domain of the GPCR types investigated. Drug binding was characterized by weak interactions (hydrophobic, hydrogen bonding, pi-pi) and stronger ionic and salt-bridge interactions (cation-pi and cation-anion interactions). Ligands specific to each GPCR category showed considerable cross-binding with alternative GPCRs, with small-molecule medications appearing less selective than their peptide or ARB functional equivalents. ARBs that exhibit higher affinities for AT1R also demonstrate higher affinities for µORs and ժORs than opiate ligands, such as fentanyl and naltrexone. Moreover, ARBs had a higher affinity for αARs than either alpha agonists (epinephrine and phenylephrine) or inhibitors (prazosin and doxazosin). MD simulations of membrane-embedded ARB-GPCR complexes proved stable over nanosecond time scales and suggested that some ARBs may behave as agonists or antagonists depending on the GPCR type. Based on the results presented in this and related investigations, we propose that agonists bind to the resting A-site of GPCRs, while inverse agonists occupy the desensitizing D-site, which partial agonists like morphine and fentanyl share, contributing to addiction. ARBs block both AngII and alpha receptors, suggesting that they are more potent antihypertensive drugs than ACE inhibitors. ARBs have the potential to inhibit morphine tolerance and appear to disrupt receptor desensitization processes, potentially by competing at the D-site. Our results suggest the possible therapeutic potential of ARBs in treating methamphetamine and opiate addictions. Full article
Show Figures

Figure 1

22 pages, 3834 KB  
Brief Report
Target the Heart: A New Axis of Alzheimer’s Disease Prevention
by Lawrence I. Heller, Allison S. Lowe, Thaís Del Rosario Hernández, Sayali V. Gore, Mallika Chatterjee and Robbert Creton
J. Dement. Alzheimer's Dis. 2025, 2(2), 10; https://doi.org/10.3390/jdad2020010 - 1 May 2025
Viewed by 1747
Abstract
Background/Objective: Cyclosporine A and other calcineurin inhibitors have been identified as prospective treatments for preventing Alzheimer’s disease. We previously found that calcineurin inhibitors elicit a unique behavioral profile in zebrafish larvae, characterized by increased activity, acoustic hyperexcitability, and reduced visually guided behaviors. Screening [...] Read more.
Background/Objective: Cyclosporine A and other calcineurin inhibitors have been identified as prospective treatments for preventing Alzheimer’s disease. We previously found that calcineurin inhibitors elicit a unique behavioral profile in zebrafish larvae, characterized by increased activity, acoustic hyperexcitability, and reduced visually guided behaviors. Screening a large library of FDA-approved compounds using Z-LaP Tracker revealed that some heart medications produce a similar behavioral profile, suggesting these drugs may exert calcineurin-inhibitor-like effects relevant to prevent-ing or ameliorating Alzheimer’s disease. Methods: Screening a large library of FDA-approved drugs using Z-LaP Tracker, a neural network model, revealed a cluster of 65 drugs demonstrating a cyclosporine A-like behavioral profile. Fourteen of these drugs were heart medications, including angiotensin receptor blockers, beta blockers, al-pha-adrenergic receptor antagonists, and a statin. Results: Dual administration of the heart medications with cyclosporine A in Z-LaP Tracker revealed synergistic effects: lower doses of each heart medication could be delivered in conjunction with a lower dose of cyclosporine A to evoke a similar or larger behavioral effect than higher doses of each drug independently. Other studies have shown that many of these heart medica-tions drugs directly or indirectly inhibit the calcineurin–NFAT pathway, like cyclo-sporine A, providing a potential mechanism. Conclusions: Co-administering a low dose of cyclosporine A with select cardiac drugs could be a potentially effective treatment strategy for preventing Alzheimer’s disease occurrence and simultaneously treating cardiovascular dysfunction, while mitigating the side effects associated with higher doses of cyclosporine A. Given that heart disease precedes Alzheimer’s disease in many patients, physicians may be able to create a treatment regimen that addresses both con-ditions. Our results suggest that a calcineurin inhibitor combined with simvastatin, irbesartan, cilostazol, doxazosin, or nebivolol is the most promising candidate for future exploration. Full article
Show Figures

Figure 1

12 pages, 1428 KB  
Communication
β-Adrenoceptor Agonists Attenuate Thrombin-Induced Impairment of Human Lung Endothelial Cell Barrier Function and Protect the Lung Vascular Barrier during Resuscitation from Hemorrhagic Shock
by Michelle Y. McGee, Ololade Ogunsina, Sadia N. Boshra, Xianlong Gao and Matthias Majetschak
Biomedicines 2024, 12(8), 1813; https://doi.org/10.3390/biomedicines12081813 - 9 Aug 2024
Viewed by 1485
Abstract
β-adrenoceptor (β-AR) agonists are known to antagonize thrombin-induced impairment (TII) of bovine and ovine lung endothelial barrier function. The effects of adrenoceptor agonists and other vasoactive agents on human lung microvascular endothelial cell (HULEC-5a) barrier function upon thrombin exposure have not been studied. [...] Read more.
β-adrenoceptor (β-AR) agonists are known to antagonize thrombin-induced impairment (TII) of bovine and ovine lung endothelial barrier function. The effects of adrenoceptor agonists and other vasoactive agents on human lung microvascular endothelial cell (HULEC-5a) barrier function upon thrombin exposure have not been studied. Furthermore, it is unknown whether the in vitro effects of adrenoceptor agonists translate to lung protective effects in vivo. We observed that epinephrine, norepinephrine, and phenylephrine enhanced normal and prevented TII of HULEC-5a barrier function. Arginine vasopressin and angiotensin II were ineffective. α1B-, α2A/B-, and β1/2-ARs were detectable in HULEC-5a by RT-PCR. Propranolol but not doxazosin blocked the effects of all adrenoceptor agonists. Phenylephrine stimulated β2-AR-mediated Gαs activation with 13-fold lower potency than epinephrine. The EC50 to inhibit TII of HULEC-5a barrier function was 1.8 ± 1.9 nM for epinephrine and >100 nM for phenylephrine. After hemorrhagic shock and fluid resuscitation in rats, Evans blue extravasation into the lung increased threefold (p < 0.01 vs. sham). Single low-dose (1.8 μg/kg) epinephrine administration at the beginning of resuscitation had no effects on blood pressure and reduced Evans blue extravasation by 60% (p < 0.05 vs. vehicle). Our findings confirm the effects of β-adrenoceptor agonists in HULEC-5a and suggest that low-dose β-adrenoceptor agonist treatment protects lung vascular barrier function after traumatic hemorrhagic shock. Full article
(This article belongs to the Special Issue Molecular Mechanisms and Therapeutics in Hemorrhagic Shock)
Show Figures

Figure 1

11 pages, 1608 KB  
Article
Triple Silencing of HSP27, cFLIP, and CLU Genes Promotes the Sensitivity of Doxazosin-Induced Apoptosis in PC-3 Prostate Cancer Cells
by Jeong Man Cho, Sojung Sun, Eunji Im, Hyunwon Yang and Tag Keun Yoo
Medicines 2024, 11(3), 7; https://doi.org/10.3390/medicines11030007 - 21 Feb 2024
Cited by 1 | Viewed by 2668
Abstract
Background: This study investigated how the expression of heat shock protein 27 (HSP27), cellular FLICE-like inhibitory protein (cFLIP), and clusterin (CLU) affects the progression of cancer cells and their susceptibility to doxazosin-induced apoptosis. By silencing each of these genes individually, their effect on [...] Read more.
Background: This study investigated how the expression of heat shock protein 27 (HSP27), cellular FLICE-like inhibitory protein (cFLIP), and clusterin (CLU) affects the progression of cancer cells and their susceptibility to doxazosin-induced apoptosis. By silencing each of these genes individually, their effect on prostate cancer cell viability after doxazosin treatment was investigated. Methods: PC-3 prostate cancer cells were cultured and then subjected to gene silencing using siRNA targeting HSP27, cFLIP, and CLU, either individually, in pairs, or all together. Cells were then treated with doxazosin at various concentrations and their viability was assessed by MTT assay. Results: The study found that silencing the CLU gene in PC-3 cells significantly reduced cell viability after treatment with 25 µM doxazosin. In addition, the dual silencing of cFLIP and CLU decreased cell viability at 10 µM doxazosin. Notably, silencing all three genes of HSP27, cFLIP, CLU was most effective and reduced cell viability even at a lower doxazosin concentration of 1 µM. Conclusions: Taken together, these findings suggest that the simultaneous silencing of HSP27, cFLIP, and CLU genes may be a potential strategy to promote apoptosis in prostate cancer cells, which could inform future research on treatments for malignant prostate cancer. Full article
(This article belongs to the Section Cancer Biology and Anticancer Therapeutics)
Show Figures

Figure 1

26 pages, 7350 KB  
Article
Manifestations of Liver Impairment and the Effects of MH-76, a Non-Quinazoline α1-Adrenoceptor Antagonist, and Prazosin on Liver Tissue in Fructose-Induced Metabolic Syndrome
by Monika Kubacka, Barbara Nowak, Monika Zadrożna, Małgorzata Szafarz, Gniewomir Latacz, Henryk Marona, Jacek Sapa, Szczepan Mogilski, Marek Bednarski and Magdalena Kotańska
Metabolites 2023, 13(11), 1130; https://doi.org/10.3390/metabo13111130 - 3 Nov 2023
Viewed by 2017
Abstract
Excessive fructose consumption may lead to metabolic syndrome, metabolic dysfunction-associated fatty liver disease (MAFLD) and hypertension. α1-adrenoceptors antagonists are antihypertensive agents that exert mild beneficial effects on the metabolic profile in hypertensive patients. However, they are no longer used as a first-line therapy [...] Read more.
Excessive fructose consumption may lead to metabolic syndrome, metabolic dysfunction-associated fatty liver disease (MAFLD) and hypertension. α1-adrenoceptors antagonists are antihypertensive agents that exert mild beneficial effects on the metabolic profile in hypertensive patients. However, they are no longer used as a first-line therapy for hypertension based on Antihypertensive and Lipid-Lowering Treatment to Prevent Heart Attack Trial (ALLHAT) outcomes. Later studies have shown that quinazoline-based α1-adrenolytics (prazosin, doxazosin) induce apoptosis; however, this effect was independent of α1-adrenoceptor blockade and was associated with the presence of quinazoline moiety. Recent studies showed that α1-adrenoceptors antagonists may reduce mortality in COVID-19 patients due to anti-inflammatory properties. MH-76 (1-[3-(2,6-dimethylphenoxy)propyl]-4-(2-methoxyphenyl)piperazine hydrochloride)) is a non-quinazoline α1-adrenoceptor antagonist which, in fructose-fed rats, exerted anti-inflammatory, antihypertensive properties and reduced insulin resistance and visceral adiposity. In this study, we aimed to evaluate the effect of fructose consumption and treatment with α1-adrenoceptor antagonists of different classes (MH-76 and prazosin) on liver tissue of fructose-fed rats. Livers were collected from four groups (Control, Fructose, Fructose + MH-76 and Fructose + Prazosin) and subjected to biochemical and histopathological studies. Both α1-adrenolytics reduced macrovesicular steatosis and triglycerides content of liver tissue and improved its antioxidant capacity. Treatment with MH-76, contrary to prazosin, reduced leucocytes infiltration as well as decreased elevated IL-6 and leptin concentrations. Moreover, the MH-76 hepatotoxicity in hepatoma HepG2 cells was less than that of prazosin. The use of α1-adrenolytics with anti-inflammatory properties may be an interesting option for treatment of hypertension with metabolic complications. Full article
Show Figures

Figure 1

11 pages, 264 KB  
Review
Impact of Current Technology in Laparoscopic Adrenalectomy: 20 Years of Experience in the Treatment of 254 Consecutive Clinical Cases
by Giovanni Conzo, Renato Patrone, Luigi Flagiello, Antonio Catauro, Alessandra Conzo, Chiara Cacciatore, Federico Maria Mongardini, Giovanni Cozzolino, Rosetta Esposito, Daniela Pasquali, Giuseppe Bellastella, Katherine Esposito and Ludovico Docimo
J. Clin. Med. 2023, 12(13), 4384; https://doi.org/10.3390/jcm12134384 - 29 Jun 2023
Cited by 8 | Viewed by 2237
Abstract
Background: Laparoscopic adrenalectomy (LA), which avoids large abdomen incisions, is considered the gold standard technique for the treatment of benign small- and medium-size adrenal masses (<6 cm) and weighing < 100 g. A trascurable mortality and morbidity rate, short hospitalization and patient rapid [...] Read more.
Background: Laparoscopic adrenalectomy (LA), which avoids large abdomen incisions, is considered the gold standard technique for the treatment of benign small- and medium-size adrenal masses (<6 cm) and weighing < 100 g. A trascurable mortality and morbidity rate, short hospitalization and patient rapid recovery are the main advantages compared to traditional surgery. During the past decade, a new surgical technology has been developed that expedites a “clipless” adrenalectomy. Here, the authors analyze a clinical series of 254 consecutive patients who were affected by adrenal gland neoplasms and underwent LA by the transabdominal lateral approach over the two last decades. A literature review is also presented. Methods: Preoperative, intraoperative and postoperative data from 254 patients who underwent LA between January 2003 and December 2022 were retrospectively collected and reviewed. Diagnosis was obtained on the basis of clinical examination, laboratory values and imaging techniques. Doxazosin was preoperatively administered in the case of pheochromocytoma (PCC) while spironolactone and potassium were employed to treat Conn’s disease. The same surgeon (CG) performed all the LA and utilized the same laparoscopic transabdominal lateral approach. Different dissection tools—ultrasonic, bipolar or mixed scissors—and hemostatic agents were used during this period. The following results were obtained: 254 patients were included in the study; functioning tumors were diagnosed in 155 patients, 52 patients were affected by PCCs, 55 by Conn’s disease, 48 by Cushing’s disease. Surgery mean operative time was 137.33 min (range 100–180 min) during the learning curve adrenalectomies and 98.5 min (range 70–180) in subsequent procedures. Mean blood loss was respectively 160.2 mL (range 60–280) and 96.98 mL (range 50–280) in the first 30 procedures and the subsequent ones. Only three conversions (1.18%) to open surgery occurred. No mortality or postoperative major complications were observed, while minor complications occurred in 19 patients (3.54%). In 153 out of 155 functioning neoplasms, LA was effective in the normalization of the endocrine profile. According to our experience, a learning curve consisting of 30 cases was identified. In fact, a lower operative time and a lower complication rate was reported following 30 LA. Conclusions: LA is a safe procedure, even for masses larger than 6 cm and PCCs. Undoubtedly, the development of surgical technology has made it possible reducing operative times, performing a “clipless” adrenalectomy and extending the indications in the treatment of more complex patients. A multidisciplinary team, in referral high-volume centers, is recommended in the management of adrenal pathology. A 30-procedure learning curve is necessary to improve surgical outcomes. Full article
(This article belongs to the Special Issue Clinical Advances in Minimally Invasive Surgery)
12 pages, 2391 KB  
Systematic Review
Medical Expulsive Therapy for Pediatric Ureteral Stones: A Meta-Analysis of Randomized Clinical Trials
by Pardis Ziaeefar, Abbas Basiri, Moein Zangiabadian, Jean de la Rosette, Homayoun Zargar, Maryam Taheri and Amir H. Kashi
J. Clin. Med. 2023, 12(4), 1410; https://doi.org/10.3390/jcm12041410 - 10 Feb 2023
Cited by 11 | Viewed by 4193
Abstract
To evaluate the efficacy and safety of medical expulsive therapy (MET) for ureteral stones in pediatric patients, Cochrane, PubMed, Web of Science, Scopus, and the reference list of retrieved studies were searched up to September 2022 to identify RCTs on the efficacy of [...] Read more.
To evaluate the efficacy and safety of medical expulsive therapy (MET) for ureteral stones in pediatric patients, Cochrane, PubMed, Web of Science, Scopus, and the reference list of retrieved studies were searched up to September 2022 to identify RCTs on the efficacy of MET. The protocol was prospectively registered at PROSPERO (CRD42022339093). Articles were reviewed, data were extracted by two reviewers, and the differences were resolved by the third reviewer. The risk of bias was assessed using the RoB2. The outcomes, including the stone expulsion rate (SER), stone expulsion time (SET), episode of pain, analgesic consumption, and adverse effects, were evaluated. Six RCTs enrolling 415 patients were included in the meta-analysis. The duration of MET ranged from 19 to 28 days. The investigated medications included tamsulosin, silodosin, and doxazosin. The stone-free rate after 4 weeks in the MET group was 1.42 times that of the control group (RR: 1.42; 95% CI: 1.26–1.61, p < 0.001). The stone expulsion time also decreased by an average of 5.18 days (95% CI: −8.46/−1.89, p = 0.002). Adverse effects were more commonly observed in the MET group (RR: 2.18; 95% CI: 1.28–3.69, p = 0.004). The subgroup analysis evaluating the influence of the type of medication, the stone size, and the age of patients failed to reveal any impact of the aforementioned factors on the stone expulsion rate or stone expulsion time. Alpha-blockers as medical expulsive therapy among pediatric patients are efficient and safe. They increase the stone expulsion rate and decrease the stone expulsion time; however, this included a higher rate of adverse effects, which include headache, dizziness, or nasal congestion. Full article
(This article belongs to the Section Nephrology & Urology)
Show Figures

Figure 1

16 pages, 2256 KB  
Systematic Review
The Effects of Pharmacological Treatment of Nightmares: A Systematic Literature Review and Meta-Analysis of Placebo-Controlled, Randomized Clinical Trials
by Mathilda Skeie-Larsen, Rebekka Stave, Janne Grønli, Bjørn Bjorvatn, Ane Wilhelmsen-Langeland, Amin Zandi and Ståle Pallesen
Int. J. Environ. Res. Public Health 2023, 20(1), 777; https://doi.org/10.3390/ijerph20010777 - 31 Dec 2022
Cited by 15 | Viewed by 7750
Abstract
Nightmares are highly prevalent and distressing for the sufferer, which underlines the need for well-documented treatments. A comprehensive literature review and meta-analysis of the effects of different pharmacological placebo-controlled randomized clinical trials, covering the period up to 1 December 2022, was performed. Searches [...] Read more.
Nightmares are highly prevalent and distressing for the sufferer, which underlines the need for well-documented treatments. A comprehensive literature review and meta-analysis of the effects of different pharmacological placebo-controlled randomized clinical trials, covering the period up to 1 December 2022, was performed. Searches were conducted in PubMed, Embase, Web of Science, PsychInfo, Cinahl, and Google Scholar, resulting in the identification of 1762 articles, of which 14 met the inclusion criteria: pharmacological intervention of nightmares, based on a placebo-controlled randomized trial published in a European language, reporting outcomes either/or in terms of nightmare frequency, nightmare distress, or nightmare intensity, and reporting sufficient information enabling calculation of effect sizes. Most studies involved the effect of the α1-adrenergic antagonist prazosin in samples of veterans or soldiers suffering from posttraumatic stress disorder. Other medications used were hydroxyzine, clonazepam, cyproheptadine, nabilone, and doxazosin. The vast majority of studies were conducted in the USA. The studies comprised a total of 830 participants. The Clinician-Administered PTSD Scale was the most frequently used outcome measure. The results showed an overall effect size of Hedges’ g = 0.50 (0.42 after adjustment for publication bias). The synthetic cannabinoid nabilone (one study) showed the highest effect size (g = 1.86), followed by the histamine H1-antagonist hydroxyzine (one study), and prazosin (10 studies), with effect sizes of g = 1.17 and g = 0.54, respectively. Findings and limitations are discussed, and recommendations for future studies are provided. Full article
Show Figures

Figure 1

10 pages, 1632 KB  
Article
Inhibitory Effect of α1 Receptor Antagonists on Paclitaxel-Induced Peripheral Neuropathy in a Rodent Model and Clinical Database
by Kohei Mori, Takehiro Kawashiri, Keisuke Mine, Mizuki Inoue, Hibiki Kudamatsu, Mayako Uchida, Nobuaki Egashira, Daisuke Kobayashi and Takao Shimazoe
Toxics 2022, 10(11), 669; https://doi.org/10.3390/toxics10110669 - 6 Nov 2022
Cited by 4 | Viewed by 3219
Abstract
The anticancer drug, paclitaxel, is widely used for ovarian, breast, non-small cell lung, and gastric cancers; however, it induces peripheral neuropathy as a side effect. There is insufficient evidence-based prophylaxis, and new prophylaxis and treatment methods are required. We examined the effect of [...] Read more.
The anticancer drug, paclitaxel, is widely used for ovarian, breast, non-small cell lung, and gastric cancers; however, it induces peripheral neuropathy as a side effect. There is insufficient evidence-based prophylaxis, and new prophylaxis and treatment methods are required. We examined the effect of α1-receptor antagonists on paclitaxel-induced peripheral neuropathy using Sprague-Dawley rats and a large adverse event database. The repeated administration of doxazosin or tamsulosin significantly reduced the response threshold to paclitaxel administration in animal models. In the sciatic nerve tissue, axonal degeneration and myelopathy were significantly suppressed. Furthermore, an analysis of the Food and Drug Administration Adverse Event Reporting System (FAERS) database suggested that the group using α1 inhibitors showed a lower reporting rate for paclitaxel-related peripheral neuropathy than the group that did not use these inhibitors (odds ratio (95% confidence interval): tamsulosin 0.21 (0.08–0.56), p < 0.01, doxazosin 0.41 (0.10–1.65), p = 0.195; any α1 receptor antagonist 0.54 (0.38–0.76), p < 0.01). Thus, doxazosin and tamsulosin may inhibit the development of paclitaxel-induced peripheral neuropathy by suppressing neurodegeneration, particularly axonal degeneration and myelopathy. Full article
(This article belongs to the Section Drugs Toxicity)
Show Figures

Figure 1

20 pages, 18592 KB  
Article
Peptide LCGA-17 Attenuates Behavioral and Neurochemical Deficits in Rodent Models of PTSD and Depression
by Anton V. Malyshev, Iuliia A. Sukhanova, Valeria M. Ushakova, Yana A. Zorkina, Olga V. Abramova, Anna Y. Morozova, Eugene A. Zubkov, Nikita A. Mitkin, Vsevolod V. Pavshintsev, Igor I. Doronin, Vasilina R. Gedzun, Gennady A. Babkin, Sergio A. Sanchez, Miah D. Baker and Colin N. Haile
Pharmaceuticals 2022, 15(4), 462; https://doi.org/10.3390/ph15040462 - 12 Apr 2022
Cited by 6 | Viewed by 4599
Abstract
We have previously described the LCGA-17 peptide as a novel anxiolytic and antidepressant candidate that acts through the α2δ VGCC (voltage-gated calcium channel) subunit with putative synergism with GABA-A receptors. The current study tested the potential efficacy of acute and chronic intranasal (i.n.) [...] Read more.
We have previously described the LCGA-17 peptide as a novel anxiolytic and antidepressant candidate that acts through the α2δ VGCC (voltage-gated calcium channel) subunit with putative synergism with GABA-A receptors. The current study tested the potential efficacy of acute and chronic intranasal (i.n.) LCGA-17 (0.05 mg/kg and 0.5 mg/kg) in rats on predator odor-induced conditioned place aversion (POCPA), a model of post-traumatic stress disorder (PTSD), and chronic unpredictable stress (CUS) that produce a range of behavioral and physiological changes that parallel symptoms of depression in humans. CUS and LCGA-17 treatment effects were tested in the sucrose preference (SPT) social interaction (SI), female urine sniffing (FUST), novelty-suppressed feeding (NSFT), and forced swim (FST) tests. Analysis of the catecholamines content in brain structures after CUS was carried out using HPLC. The efficacy of i.n. LCGA-17 was also assessed using the Elevated plus-maze (EPM) and FST. Acute LCGA-17 administration showed anxiolytic and antidepressant effects in EPM and FST, similar to diazepam and ketamine, respectively. In the POCPA study, LCGA-17 significantly reduced place aversion, with efficacy greater than doxazosin. After CUS, chronic LCGA-17 administration reversed stress-induced alterations in numerous behavioral tests (SI, FUST, SPT, and FST), producing significant anxiolytic and antidepressant effects. Finally, LCGA-17 restored the norepinephrine levels in the hippocampus following stress. Together, these results support the further development of the LCGA-17 peptide as a rapid-acting anxiolytic and antidepressant. Full article
(This article belongs to the Section Biopharmaceuticals)
Show Figures

Graphical abstract

24 pages, 3748 KB  
Article
Heat-Stress Preconditioning Attenuates Behavioral Responses to Psychological Stress: The Role of HSP-70 in Modulating Stress Responses
by Tal Belity, Michal Horowitz, Jay R. Hoffman, Yoram Epstein, Yaron Bruchim, Doron Todder and Hagit Cohen
Int. J. Mol. Sci. 2022, 23(8), 4129; https://doi.org/10.3390/ijms23084129 - 8 Apr 2022
Cited by 9 | Viewed by 3297
Abstract
Exposure to high ambient temperature is a stressor that influences both biological and behavioral functions and has been previously shown to have an extensive impact on brain structure and function. Physiological, cellular and behavioral responses to heat-stress (HS) (40–41 °C, 2 h) were [...] Read more.
Exposure to high ambient temperature is a stressor that influences both biological and behavioral functions and has been previously shown to have an extensive impact on brain structure and function. Physiological, cellular and behavioral responses to heat-stress (HS) (40–41 °C, 2 h) were evaluated in adult male Sprague-Dawley rats. The effect of HS exposure before predator-scent stress (PSS) exposure (i.e., HS preconditioning) was examined. Finally, a possible mechanism of HS-preconditioning to PSS was investigated. Immunohistochemical analyses of chosen cellular markers were performed in the hippocampus and in the hypothalamic paraventricular nucleus (PVN). Plasma corticosterone levels were evaluated, and the behavioral assessment included the elevated plus-maze (EPM) and the acoustic startle response (ASR) paradigms. Endogenous levels of heat shock protein (HSP)-70 were manipulated using an amino acid (L-glutamine) and a pharmacological agent (Doxazosin). A single exposure to an acute HS resulted in decreased body mass (BM), increased body temperature and increased corticosterone levels. Additionally, extensive cellular, but not behavioral changes were noted. HS-preconditioning provided behavioral resiliency to anxiety-like behavior associated with PSS, possibly through the induction of HSP-70. Targeting of HSP-70 is an attractive strategy for stress-related psychopathology treatment. Full article
Show Figures

Figure 1

25 pages, 3121 KB  
Article
Genome-Wide RNAi Screening Identifies Novel Pathways/Genes Involved in Oxidative Stress and Repurposable Drugs to Preserve Cystic Fibrosis Airway Epithelial Cell Integrity
by Javier Checa, Itziar Martínez-González, Maria Maqueda, Jose Luis Mosquera and Josep M. Aran
Antioxidants 2021, 10(12), 1936; https://doi.org/10.3390/antiox10121936 - 2 Dec 2021
Cited by 7 | Viewed by 3902
Abstract
Recurrent infection-inflammation cycles in cystic fibrosis (CF) patients generate a highly oxidative environment, leading to progressive destruction of the airway epithelia. The identification of novel modifier genes involved in oxidative stress susceptibility in the CF airways might contribute to devise new therapeutic approaches. [...] Read more.
Recurrent infection-inflammation cycles in cystic fibrosis (CF) patients generate a highly oxidative environment, leading to progressive destruction of the airway epithelia. The identification of novel modifier genes involved in oxidative stress susceptibility in the CF airways might contribute to devise new therapeutic approaches. We performed an unbiased genome-wide RNAi screen using a randomized siRNA library to identify oxidative stress modulators in CF airway epithelial cells. We monitored changes in cell viability after a lethal dose of hydrogen peroxide. Local similarity and protein-protein interaction network analyses uncovered siRNA target genes/pathways involved in oxidative stress. Further mining against public drug databases allowed identifying and validating commercially available drugs conferring oxidative stress resistance. Accordingly, a catalog of 167 siRNAs able to confer oxidative stress resistance in CF submucosal gland cells targeted 444 host genes and multiple circuitries involved in oxidative stress. The most significant processes were related to alternative splicing and cell communication, motility, and remodeling (impacting cilia structure/function, and cell guidance complexes). Other relevant pathways included DNA repair and PI3K/AKT/mTOR signaling. The mTOR inhibitor everolimus, the α1-adrenergic receptor antagonist doxazosin, and the Syk inhibitor fostamatinib significantly increased the viability of CF submucosal gland cells under strong oxidative stress pressure. Thus, novel therapeutic strategies to preserve airway cell integrity from the harsh oxidative milieu of CF airways could stem from a deep understanding of the complex consequences of oxidative stress at the molecular level, followed by a rational repurposing of existing “protective” drugs. This approach could also prove useful to other respiratory pathologies. Full article
Show Figures

Figure 1

20 pages, 3859 KB  
Article
Repurposing FDA Drug Compounds against Breast Cancer by Targeting EGFR/HER2
by Irving Balbuena-Rebolledo, Itzia Irene Padilla-Martínez, Martha Cecilia Rosales-Hernández and Martiniano Bello
Pharmaceuticals 2021, 14(8), 791; https://doi.org/10.3390/ph14080791 - 12 Aug 2021
Cited by 15 | Viewed by 5006
Abstract
Repurposing studies have identified several FDA-approved compounds as potential inhibitors of the intracellular domain of epidermal growth factor receptor 1 (EGFR) and human epidermal receptor 2 (HER2). EGFR and HER2 represent important targets for the design of new drugs against different types of [...] Read more.
Repurposing studies have identified several FDA-approved compounds as potential inhibitors of the intracellular domain of epidermal growth factor receptor 1 (EGFR) and human epidermal receptor 2 (HER2). EGFR and HER2 represent important targets for the design of new drugs against different types of cancer, and recently, differences in affinity depending on active or inactive states of EGFR or HER2 have been identified. In this study, we first identified FDA-approved compounds with similar structures in the DrugBank to lapatinib and gefitinib, two known inhibitors of EGFR and HER2. The selected compounds were submitted to docking and molecular dynamics MD simulations with the molecular mechanics generalized Born surface area approach to discover the conformational and thermodynamic basis for the recognition of these compounds on EGFR and HER2. These theoretical studies showed that compounds reached the ligand-binding site of EGFR and HER2, and some of the repurposed compounds did not interact with residues involved in drug resistance. An in vitro assay performed on two different breast cancer cell lines, MCF-7, and MDA-MB-23, showed growth inhibitory activity for these repurposed compounds on tumorigenic cells at micromolar concentrations. These repurposed compounds open up the possibility of generating new anticancer treatments by targeting HER2 and EGFR. Full article
(This article belongs to the Special Issue Anticancer Drugs 2021)
Show Figures

Figure 1

Back to TopTop