The Discovery of α-Adrenoceptor Antagonists as a Potential New Treatment Option for Uveal Melanoma
Abstract
1. Introduction
2. Materials and Methods
2.1. Characteristics of Uveal Melanoma Cell Lines and Cell Culture
2.2. Generation of 3D Tumor Spheroids
2.3. Drug Treatment
2.4. Determination of Spheroid Growth
2.5. Spheroid Viability Assay
2.6. Spheroid Apoptosis Assay
2.7. Spheroid Outgrowth Assay
2.8. Spheroid Formation Assay
2.9. Immunofluorescence Microscopy
2.10. Statistical Analysis
3. Results
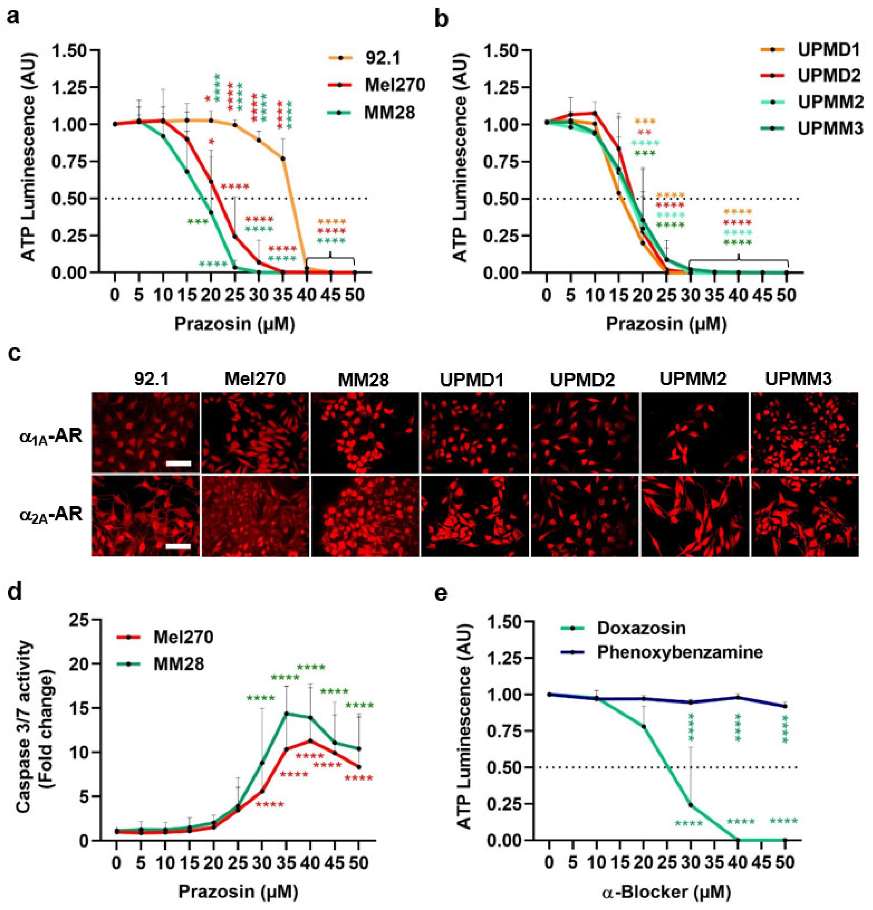
3.1. An α-Blocker Screen in UM Spheroids Reveals Prazosin as a Top Hit
3.2. Prazosin and Doxazosin Exert AntiTumor Responses in Primary and Metastatic UM
3.3. Prazosin Impacts UM Tumor Growth and Structure in Spheroid Models
3.4. Prazosin Enables Tumor Control Potential for UM
3.5. Prazosin Prevents Tumor Formation in UM
4. Discussion
5. Conclusions
Author Contributions
Funding
Institutional Review Board Statement
Informed Consent Statement
Data Availability Statement
Acknowledgments
Conflicts of Interest
Abbreviations
| AR | Adrenergic Receptor |
| PE | Phenylephrine |
| PZ | Prazosin |
| RS | RS17053 |
| UM | Uveal Melanoma |
References
- Singh, A.D.; Turell, M.E.; Topham, A.K. Uveal melanoma: Trends in incidence, treatment, and survival. Ophthalmology 2011, 118, 1881–1885. [Google Scholar] [CrossRef]
- Jager, M.J.; Shields, C.L.; Cebulla, C.M.; Abdel-Rahman, M.H.; Grossniklaus, H.E.; Stern, M.-H.; Carvajal, R.D.; Belfort, R.N.; Jia, R.; Shields, J.A.; et al. Author correction: Uveal melanoma. Nature Reviews. Dis. Primers 2022, 8, 4. [Google Scholar] [CrossRef]
- Rantala, E.S.; Hernberg, M.M.; Piperno-Neumann, S.; Grossniklaus, H.E. Metastatic uveal melanoma: The final frontier. Prog. Retin. Eye Res. 2022, 90, 101041. [Google Scholar] [CrossRef]
- Kalirai, H.; Dodson, A.; Faqir, S.; Damato, B.E.; Coupland, S.E. Lack of BAP1 protein expression in uveal melanoma is associated with increased metastatic risk and has utility in routine prognostic testing. Br. J. Cancer 2014, 111, 1373–1380. [Google Scholar] [CrossRef] [PubMed]
- Yavuzyigitoglu, S.; Koopmans, A.E.; Verdijk, R.M.; Vaarwater, J.; Eussen, B.; Van Bodegom, A.; Paridaens, D.; Kiliç, E.; de Klein, A.J.E.M.M.; Rotterdam Ocular Melanoma Study Group. Uveal melanomas with SF3B1 mutations: A distinct subclass associated with late-onset metastases. Ophthalmology 2016, 123, 1118–1128. [Google Scholar] [CrossRef]
- Harbour, J.W.; Onken, M.D.; Roberson, E.D.O.; Duan, S.; Cao, L.; Worley, L.A.; Council, M.L.; Matatall, K.A.; Helms, C.; Bowcock, A.M. Frequent mutation of BAP1 in metastasizing uveal melanomas. Science 2010, 330, 1410–1413. [Google Scholar] [CrossRef]
- Jager, M.J.; Brouwer, N.J.; Esmaeli, B. The cancer genome atlas project: An integrated molecular view of uveal melanoma. Ophthalmology 2018, 125, 1139–1142. [Google Scholar] [CrossRef]
- Staby, K.M.; Gravdal, K.; Mørk, S.J.; Heegaard, S.; Vintermyr, O.K.; Krohn, J. Prognostic impact of chromosomal aberrations and GNAQ, GNA11 and BAP1 mutations in uveal melanoma. Acta Ophthalmol. 2018, 96, 31–38. [Google Scholar] [CrossRef] [PubMed]
- Cole, S.W.; Sood, A.K. Molecular pathways: Beta-adrenergic signaling in cancer. Clin. Cancer Res. Off. J. Am. Assoc. Cancer Res. 2012, 18, 1201–1206. [Google Scholar] [CrossRef]
- Switzer, B.; Puzanov, I.; Gandhi, S.; Repasky, E.A. Targeting beta-adrenergic receptor pathways in melanoma: How stress modulates oncogenic immunity. Melanoma Res. 2024, 34, 89–95. [Google Scholar] [CrossRef] [PubMed]
- Böhm, E.W.; Stoffelns, B.; Gericke, A. β-adrenoreceptors as therapeutic targets for ocular tumors and other eye diseases-historical aspects and nowadays understanding. Int. J. Mol. Sci. 2023, 24, 4698. [Google Scholar] [CrossRef]
- Farhoumand, L.S.; Fiorentzis, M.; Kraemer, M.M.; Sak, A.; Stuschke, M.; Rassaf, T.; Hendgen-Cotta, U.; Bechrakis, N.E.; Berchner-Pfannschmidt, U. The adrenergic receptor antagonist carvedilol elicits anti-tumor responses in uveal melanoma 3D tumor spheroids and May serve as Co-adjuvant therapy with radiation. Cancers 2022, 14, 3097. [Google Scholar] [CrossRef]
- Farhoumand, L.S.; Liu, H.; Tsimpaki, T.; Hendgen-Cotta, U.B.; Rassaf, T.; Bechrakis, N.E.; Fiorentzis, M.; Berchner-Pfannschmidt, U. Blockade of ß-adrenergic receptors by nebivolol enables tumor control potential for uveal melanoma in 3D tumor spheroids and 2D cultures. Int. J. Mol. Sci. 2023, 24, 5894. [Google Scholar] [CrossRef]
- Chhatar, S.; Girdhari Lal, G. Role of adrenergic receptor signalling in neuroimmune communication. Curr. Res. Immunol. 2021, 2, 202–217. [Google Scholar] [CrossRef]
- Lin, S.C.; Chueht, S.C.; Hsiao, C.J.; Li, T.K.; Chen, T.H.; Liao, C.H.; Lyu, P.C.; Guh, J.H. Prazosin displays anticancer activity against human prostate cancers: Targeting DNA and cell cycle. Neoplasia 2007, 9, 830–839. [Google Scholar] [CrossRef]
- Florent, R.; Poulain, L.; N’Diaye, M. Drug repositioning of the α(1)-adrenergic receptor antagonist naftopidil: A potential new anti-cancer drug? Int. J. Mol. Sci. 2020, 21, 5339. [Google Scholar] [CrossRef]
- Broso, F.; Gatto, P.; Sidarovich, V.; Ambrosini, C.; De Sanctis, V.; Bertorelli, R.; Zaccheroni, E.; Ricci, B.; Destefanis, E.; Longhi, S.; et al. Alpha-1 adrenergic antagonists sensitize neuroblastoma to therapeutic differentiation. Cancer Res. 2023, 83, 2733–2749. [Google Scholar] [CrossRef]
- Gotoh, A.; Nagaya, H.; Kanno, T.; Nishizaki, T. Antitumor action of α(1)-adrenoceptor blockers on human bladder, prostate and renal cancer cells. Pharmacology 2012, 90, 242–246. [Google Scholar] [CrossRef] [PubMed]
- Zanoni, M.; Pignatta, S.; Arienti, C.; Bonafè, M.; Tesei, A. Anticancer drug discovery using multicellular tumor spheroid models. Expert Opin. Drug Discov. 2019, 14, 289–301. [Google Scholar] [CrossRef] [PubMed]
- Nareyeck, G.; Zeschnigk, M.; Bornfeld, N.; Anastassiou, G. Novel cell lines derived by long-term culture of primary uveal melanomas. Ophthalmologica 2009, 223, 196–201. [Google Scholar] [CrossRef] [PubMed]
- De Waard-Siebinga, I.; Blom, D.J.R.; Griffioen, M.; Schrier, P.I.; Hoogendoorn, E.D.; Beverstock, G.; Danen, E.H.J.; Jager, M.J. Establishment and characterization of an uveal-melanoma cell line. Int. J. Cancer 1995, 62, 155–161. [Google Scholar] [CrossRef]
- Griewank, K.G.; Yu, X.; Khalili, J.; Sozen, M.M.; Stempke-Hale, K.; Bernatchez, C.; Wardell, S.; Bastian, B.C.; Woodman, S.E. Genetic and molecular characterization of uveal melanoma cell lines. Pigment Cell Melanoma Res. 2012, 25, 182–187. [Google Scholar] [CrossRef]
- Jager, M.J.; Magner, J.A.B.; Ksander, B.R.; Dubovy, S.R. Uveal melanoma cell lines: Where do they come from? (An American Ophthalmological Society Thesis). Trans. Am. Ophthalmol. Soc. 2016, 114, T5. [Google Scholar]
- Chen, P.W.; Murray, T.G.; Uno, T.; Salgaller, M.L.; Reddy, R.; Ksander, B.R. Expression of MAGE genes in ocular melanoma during progression from primary to metastatic disease. Clin. Exp. Metastasis 1997, 15, 509–518. [Google Scholar] [CrossRef] [PubMed]
- Verbik, D.J.; Murray, T.G.; Tran, J.M.; Ksander, B.R. Melanomas that develop within the eye inhibit lymphocyte proliferation. Int. J. Cancer 1997, 73, 470–478. [Google Scholar] [CrossRef]
- Amirouchene-Angelozzi, N.; Nemati, F.; Gentien, D.; Nicolas, A.; Dumont, A.; Carita, G.; Camonis, J.; Desjardins, L.; Cassoux, N.; Piperno-Neumann, S.; et al. Establishment of novel cell lines recapitulating the genetic landscape of uveal melanoma and preclinical validation of mTOR as a therapeutic target. Mol. Oncol. 2014, 8, 1508–1520. [Google Scholar] [CrossRef]
- Mergener, S.; Siveke, J.T.; Peña-Llopis, S. Monosomy 3 is linked to resistance to MEK inhibitors in uveal melanoma. Int. J. Mol. Sci. 2021, 22, 6727. [Google Scholar] [CrossRef]
- Nareyeck, G.; Zeschnigk, M.; Prescher, G.; Lohmann, D.R.; Anastassiou, G. Establishment and characterization of two uveal melanoma cell lines derived from tumors with loss of one chromosome 3. Exp. Eye Res. 2006, 83, 858–864. [Google Scholar] [CrossRef] [PubMed]
- Fiorentzis, M.; Sokolenko, E.A.; Bechrakis, N.E.; Ting, S.; Schmid, K.W.; Sak, A.; Stuschke, M.; Seitz, B.; Berchner-Pfannschmidt, U. Electrochemotherapy with bleomycin enhances radiosensitivity of uveal melanomas: First in vitro results in 3D cultures of primary uveal melanoma cell lines. Cancers 2021, 13, 3086. [Google Scholar] [CrossRef]
- Liu, J.; Kesiry, R.; Periyasamy, S.M.; Malhotra, D.; Xie, Z.; Shapiro, J.I. Ouabain induces endocytosis of plasmalemmal na/K-ATPase in LLC-PK1 cells by a clathrin-dependent mechanism. Kidney Int. 2004, 66, 227–241. [Google Scholar] [CrossRef]
- Proudman, R.G.W.; Pupo, A.S.; Baker, J.G. The affinity and selectivity of α-adrenoceptor antagonists, antidepressants, and antipsychotics for the human α1A, α1B, and α1D-adrenoceptors. Pharmacol. Res. Perspect. 2020, 8, e00602. [Google Scholar] [CrossRef]
- Proudman, R.G.W.; Akinaga, J.; Baker, J.G. The affinity and selectivity of α-adrenoceptor antagonists, antidepressants and antipsychotics for the human α2A, α2B, and α2C-adrenoceptors and comparison with human α1 and β-adrenoceptors. Pharmacol. Res. Perspect. 2022, 10, e00936. [Google Scholar] [CrossRef]
- Eilenberger, C.; Rothbauer, M.; Ehmoser, E.-K.; Ertl, P.; Küpcü, S. Effect of spheroidal age on sorafenib diffusivity and toxicity in a 3D HepG2 spheroid model. Sci. Rep. 2019, 9, 4863. [Google Scholar] [CrossRef]
- Mihalopoulos, M.; Dovey, Z.; Archer, M.; Korn, T.G.; Okhawere, K.E.; Nkemdirim, W.; Funchess, H.; Rambhia, A.; Mohamed, N.; Kaplan, S.A.; et al. Repurposing of α1-adrenoceptor antagonists: Impact in renal cancer. Cancers 2020, 12, 2442. [Google Scholar] [CrossRef] [PubMed]
- Archer, M.; Dogra, N.; Dovey, Z.; Ganta, T.; Jang, H.-S.; Khusid, J.A.; Lantz, A.; Mihalopoulos, M.; Stockert, J.A.; Zahalka, A.; et al. Role of α- and β-adrenergic signaling in phenotypic targeting: Significance in benign and malignant urologic disease. Cell Commun. Signal. CCS 2021, 19, 78. [Google Scholar] [CrossRef]
- Zhang, X.; Zhang, Y.; He, Z.; Yin, K.; Li, B.; Zhang, L.; Xu, Z. Chronic stress promotes gastric cancer progression and metastasis: An essential role for ADRB2. Cell Death Dis. 2019, 10, 788. [Google Scholar] [CrossRef] [PubMed]
- Tiwari, R.K.; Rawat, S.G.; Rai, S.; Kumar, A. Stress regulatory hormones and cancer: The contribution of epinephrine and cancer therapeutic value of beta blockers. Endocrine 2025, 88, 359–386. [Google Scholar] [CrossRef]
- Gaudana, R.; Ananthula, H.K.; Parenky, A.; Mitra, A.K. Ocular drug delivery. AAPS J. 2010, 12, 348–360. [Google Scholar] [CrossRef]
- Ahmed, S.; Amin, M.; Sayed, S. Ocular drug delivery: A comprehensive review. AAPS PharmSciTech 2023, 24, 66. [Google Scholar] [CrossRef] [PubMed]
- Smit, K.N.; Jager, M.J.; de Klein, A.; Kiliҫ, E. Uveal melanoma: Towards a molecular understanding. Prog. Retin. Eye Res. 2020, 75, 100800. [Google Scholar] [CrossRef]
- Batty, M.; Pugh, R.; Rathinam, I.; Simmonds, J.; Walker, E.; Forbes, A.; Anoopkumar-Dukie, S.; McDermott, C.M.; Spencer, B.; Christie, D.; et al. The role of α1-adrenoceptor antagonists in the treatment of prostate and other cancers. Int. J. Mol. Sci. 2016, 17, 1339. [Google Scholar] [CrossRef] [PubMed]
- Fuchs, R.; Stracke, A.; Holzmann, V.; Luschin-Ebengreuth, G.; Meier-Allard, N.; Ebner, N.; Lassacher, T.M.; Absenger-Novak, M.; Fröhlich, E.; Schittmayer, M.; et al. Prazosin induced lysosomal tubulation interferes with cytokinesis and the endocytic sorting of the tumour antigen CD98hc. Biochim. Biophys. Acta (Mol. Cell Res.) 2018, 1865, 1211–1229. [Google Scholar] [CrossRef] [PubMed]
- Tsimpaki, T.; Bechrakis, N.E.; Seitz, B.; Kraemer, M.M.; Liu, H.; Dalbah, S.; Sokolenko, E.; Berchner-Pfannschmidt, U.; Fiorentzis, M. Chick chorioallantoic membrane as a patient-derived xenograft model for uveal melanoma: Imaging modalities for growth and vascular evaluation. Cancers 2023, 15, 1436. [Google Scholar] [CrossRef] [PubMed]
- Liu, H.; Tsimpaki, T.; Anastasova, R.; Bechrakis, N.E.; Fiorentzis, M.; Berchner-Pfannschmidt, U. The chick chorioallantoic membrane as a xenograft model for the quantitative analysis of uveal melanoma metastasis in mltiple organs. Cells 2024, 13, 1169. [Google Scholar] [CrossRef]
- Sorrentino, F.S.; De Rosa, F.; Di Terlizzi, P.; Toneatto, G.; Gabai, A.; Finocchio, L.; Salati, C.; Spadea, L.; Zeppieri, M. Uveal melanoma: Recent advances in immunotherapy. World J. Clin. Oncol. 2024, 15, 23–31. [Google Scholar] [CrossRef]





| Cell Line | Origin | Oncogene | Mutations | Chromosome 3 | Morphology | Doubling Time | References |
|---|---|---|---|---|---|---|---|
| 92.1 | Primary, choroid | GNAQ Q209L | EIF1AX | Disomy-3 | Epithelioid | 38–58 h | [21,22,23] |
| Mel270 | Primary, cilio-choroid recurrence | GNAQ Q209P | --- | Disomy-3, loss 3p24, 3q21.2–3q22 | Spindle | 43 h | [22,23,24,25] |
| MM28 | Metastatic, liver | GNA11 Q209L | BAP1 deficiency | Loss 3q | Mixed | 109 h | [26] |
| UPMD1 | Primary, choroid | GNA11 Q209L | --- | Disomy-3 | Epithelioid | 100 h | [20,22,27] |
| UPMD2 | Primary, cilio-choroid | GNA11 Q209L | --- | Disomy-3, partial loss 3q | Epithelioid | 150 h | [20,22,27] |
| UPMM2 | Primary, cilio-choroid | GNAQ Q209L | BAP1 deficiency | Monosomy-3 | Spindle | 150 h | [20,22,27,28] |
| UPMM3 | Primary, choroid | GNAQ Q209P | BAP1 deficiency | Monosomy-3 | Mixed | 100–150 h | [20,22,27] |
Disclaimer/Publisher’s Note: The statements, opinions and data contained in all publications are solely those of the individual author(s) and contributor(s) and not of MDPI and/or the editor(s). MDPI and/or the editor(s) disclaim responsibility for any injury to people or property resulting from any ideas, methods, instructions or products referred to in the content. |
© 2025 by the authors. Licensee MDPI, Basel, Switzerland. This article is an open access article distributed under the terms and conditions of the Creative Commons Attribution (CC BY) license (https://creativecommons.org/licenses/by/4.0/).
Share and Cite
He, Y.; Liu, H.; Hendgen-Cotta, U.; Rassaf, T.; Bechrakis, N.E.; Berchner-Pfannschmidt, U. The Discovery of α-Adrenoceptor Antagonists as a Potential New Treatment Option for Uveal Melanoma. Biomolecules 2025, 15, 1436. https://doi.org/10.3390/biom15101436
He Y, Liu H, Hendgen-Cotta U, Rassaf T, Bechrakis NE, Berchner-Pfannschmidt U. The Discovery of α-Adrenoceptor Antagonists as a Potential New Treatment Option for Uveal Melanoma. Biomolecules. 2025; 15(10):1436. https://doi.org/10.3390/biom15101436
Chicago/Turabian StyleHe, Yilan, Hongtao Liu, Ulrike Hendgen-Cotta, Tienush Rassaf, Nikolaos E. Bechrakis, and Utta Berchner-Pfannschmidt. 2025. "The Discovery of α-Adrenoceptor Antagonists as a Potential New Treatment Option for Uveal Melanoma" Biomolecules 15, no. 10: 1436. https://doi.org/10.3390/biom15101436
APA StyleHe, Y., Liu, H., Hendgen-Cotta, U., Rassaf, T., Bechrakis, N. E., & Berchner-Pfannschmidt, U. (2025). The Discovery of α-Adrenoceptor Antagonists as a Potential New Treatment Option for Uveal Melanoma. Biomolecules, 15(10), 1436. https://doi.org/10.3390/biom15101436

