Sign in to use this feature.

Years

Between: -

Subjects

remove_circle_outline
remove_circle_outline
remove_circle_outline
remove_circle_outline
remove_circle_outline
remove_circle_outline
remove_circle_outline

Journals

Article Types

Countries / Regions

Search Results (38)

Search Parameters:
Keywords = double quantization

Order results
Result details
Results per page
Select all
Export citation of selected articles as:
19 pages, 2809 KB  
Article
Real-Time Non-Uniformity Correction Method for 800 FPS High-Frame-Rate Short-Wave Infrared Images
by Guiguang Su, Yueming Wang and Daogang He
Sensors 2026, 26(7), 2209; https://doi.org/10.3390/s26072209 - 2 Apr 2026
Viewed by 290
Abstract
In conventional infrared imaging systems, non-uniformity correction typically involves continuously reading correction parameters from double data rate (DDR) memory. For high-frame-rate short-wave infrared imaging systems to achieve real-time non-uniformity correction, it is essential to minimize the reading time of correction parameters. Due to [...] Read more.
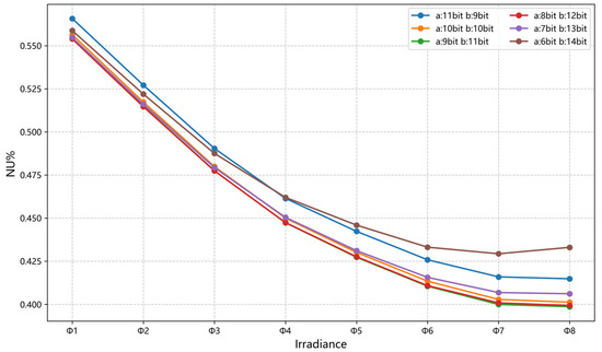
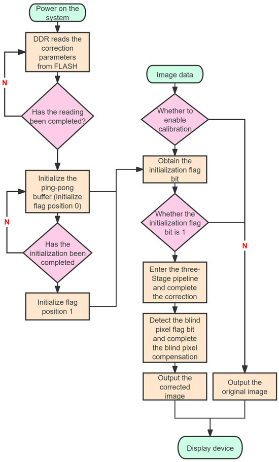
In conventional infrared imaging systems, non-uniformity correction typically involves continuously reading correction parameters from double data rate (DDR) memory. For high-frame-rate short-wave infrared imaging systems to achieve real-time non-uniformity correction, it is essential to minimize the reading time of correction parameters. Due to the narrow dynamic range of two-point correction and the large parameter storage required by two-point multi-segment correction, it is difficult to simultaneously achieve good correction performance and short parameter reading time under limited hardware resources. To address the above issues, this paper proposes a real-time non-uniformity correction method suitable for high-frame-rate short-wave infrared images. Based on a field-programmable gate array (FPGA), improvements are made to quadratic polynomial correction through the design of quantization methods for different parameters to enhance storage bit-width utilization; dynamic allocation of bit-widths between parameters to improve correction performance; and ping-pong buffering for DDR reading to avoid the impact of DDR read latency on parameter reading time. The storage size of the improved correction parameters is comparable to that of conventional two-point correction. Experiments were conducted on a hardware system based on the XC7A100T-2FGG484I FPGA. The experimental results show that the average non-uniformity of images after the improved quadratic polynomial correction is 0.4818%, significantly better than 0.5930% after two-point correction and slightly better than 0.4891% after two-point eight-segment correction. Blind pixel compensation was completed simultaneously with the correction. Using a 640 × 512 area array InGaAs short-wave infrared detector, the highest real-time processing frame rate reaches 800 frames per second (FPS). Full article
(This article belongs to the Special Issue Digital Image Processing and Sensing Technologies—Second Edition)
Show Figures

Figure 1

26 pages, 5839 KB  
Article
A Regenerative Braking Strategy Based on Driving Condition Recognition for Heavy-Duty Commercial Vehicles
by Weilong Mo, Hongxia Zheng, Yongqiang Lv, Haohao Yuan, Xiangsuo Fan, Defeng Peng and Huajin Chen
World Electr. Veh. J. 2026, 17(2), 64; https://doi.org/10.3390/wevj17020064 - 30 Jan 2026
Viewed by 605
Abstract
This paper proposes a collaborative optimization strategy of regenerative braking in heavy-duty electric logistics vehicles under complex driving conditions to improve energy recovery efficiency. Based on the actual operational data of 18-ton electric trucks in the southwestern region of China, three driving scenarios [...] Read more.
This paper proposes a collaborative optimization strategy of regenerative braking in heavy-duty electric logistics vehicles under complex driving conditions to improve energy recovery efficiency. Based on the actual operational data of 18-ton electric trucks in the southwestern region of China, three driving scenarios for heavy commercial vehicles are determined via the K-Means clustering algorithm. Key features are extracted using Recursive Feature Elimination and employed to train a Learning Vector Quantization neural network for precise real-time condition recognition. The identified driving condition parameters, including vehicle speed, remaining battery power, and braking force, collectively regulate the intensity of regenerative braking. Simulation results under double-WTVC (World Transient Vehicle Cycle) conditions indicate that the proposed strategy can effectively adapt regenerative braking behavior to diverse road conditions. In comparison with conventional control methods, this approach enhances battery energy recovery efficiency by 5.8% while preventing control discontinuities. Full article
(This article belongs to the Section Propulsion Systems and Components)
Show Figures

Graphical abstract

19 pages, 14454 KB  
Article
Primordial Black Holes and Instantons: Shadow of an Extra Dimension
by Reinoud Jan Slagter
Universe 2026, 12(1), 26; https://doi.org/10.3390/universe12010026 - 16 Jan 2026
Viewed by 423
Abstract
We investigated an exact solution in a conformal invariant Randall-Sundrum 5D warped brane world model on a time dependent Kerr-like spacetime. The singular points are determined by a quintic polynomial in the complex plane and fulfills Cauchy’s theorem on holomorphic functions. The solution, [...] Read more.
We investigated an exact solution in a conformal invariant Randall-Sundrum 5D warped brane world model on a time dependent Kerr-like spacetime. The singular points are determined by a quintic polynomial in the complex plane and fulfills Cauchy’s theorem on holomorphic functions. The solution, which is determined by a first-degree differential equation, shows many similarities with an instanton. In order to describe the quantum mechanical aspects of the black hole solution, we apply the antipodal boundary condition. The solution is invariant under time reversal and also valid in Riemannian space. Moreover, CPT invariance in maintained. The vacuum instanton solution follows from the 5D as well as the effective 4D brane equations, only when we allow the contribution of the projected 5D Weyl tensor on the brane (the KK-‘particles’). The topology of the effective 4D space of the brane is the projective RP3 (elliptic space) by identifying antipodal points on S3. The 5D is completed by applying the Klein bottle embedding and the Z2 symmetry of the RS model. This model fits very well with the description of the Hawking radiation, which remains pure. We have also indicated a possible way to include fermions. Our 5D space admits a double cover of S3 and after fibering to the S2, we obtain the effective black hole horizon. The connection with the icosahedron discrete symmetry group is investigated. It seem that Bekenstein’s conjecture that the area of a black hole is quantized, could be applied to our model. Full article
(This article belongs to the Section Foundations of Quantum Mechanics and Quantum Gravity)
Show Figures

Figure 1

18 pages, 2187 KB  
Article
A 68dB-SNDR, 100-Frame/s CMOS Analog Front-End for a SWIR Detector
by Jiming Chen, Zhifeng Chen, Yuyan Zhang, Qiaoying Gan, Weiyi Zheng, Caiping Zheng, Sixian Li, Ying Gao and Chengying Chen
Eng 2025, 6(11), 312; https://doi.org/10.3390/eng6110312 - 5 Nov 2025
Viewed by 639
Abstract
For the application of a high-performance shortwave infrared (SWIR) detector, a fully integrated analog front-end (AFE) circuit is proposed in this paper, which includes a readout integrated circuit (ROIC) and a 12-bit/100 kHz two-step single-slope analog-to-digital converter (TS-SS ADC). The ROIC adopts a [...] Read more.
For the application of a high-performance shortwave infrared (SWIR) detector, a fully integrated analog front-end (AFE) circuit is proposed in this paper, which includes a readout integrated circuit (ROIC) and a 12-bit/100 kHz two-step single-slope analog-to-digital converter (TS-SS ADC). The ROIC adopts a direct injection (DI) structure with a pixel size of only 10 µm × 10 µm. The column processing circuit uses a passive correlated double-sampling (CDS) circuit to reduce noise and improve dynamic range. The comparator of four inputs in the ADC solves the problem of linearity reduction caused by charge redistribution during coarse quantization. In addition, the current steering digital-to-analog converter (DAC) is used to compensate for the non-ideal characteristics of the switch, which effectively optimizes the differential nonlinearity (DNL) and integral nonlinearity (INL). The AFE is implemented using SMIC 180 nm 1P6M technology. The post-simulation results show that at a power supply voltage of 3.3 V, the AFE has a frame rate of 100 Hz and a full well capacity (FWC) of 2.8 Me. The linearity can reach 99.59%, and the equivalent output noise is 243 µV. The dynamic range is 73.8 dB. Meanwhile, the signal-to-noise distortion ratio (SNDR) and effective number of bits (ENOB) are 68.38 dB and 11.06 bits, respectively. Full article
(This article belongs to the Topic Advanced Integrated Circuit Design and Application)
Show Figures

Figure 1

18 pages, 5522 KB  
Article
Automated Detection of Methane Leaks by Combining Infrared Imaging and a Gas-Faster Region-Based Convolutional Neural Network Technique
by Jinhui Zuo, Zhengqiang Li, Wenbin Xu, Jinxin Zuo and Zhipeng Rong
Sensors 2025, 25(18), 5714; https://doi.org/10.3390/s25185714 - 12 Sep 2025
Cited by 2 | Viewed by 1999
Abstract
Gas leaks threaten ecological and social safety. Non-contact infrared imaging enables large-scale, real-time measurements; however, in complex environments, weak signals from small leaks can hinder reliable detection. This study proposes a novel automated methane leak detection method based on infrared imaging and a [...] Read more.
Gas leaks threaten ecological and social safety. Non-contact infrared imaging enables large-scale, real-time measurements; however, in complex environments, weak signals from small leaks can hinder reliable detection. This study proposes a novel automated methane leak detection method based on infrared imaging and a Gas-Faster Region-based convolutional neural network (Gas R-CNN) to classify leakage amounts (≥30 mL/min). An uncooled infrared imaging system was employed to capture gas leak images containing leak volume features. We developed the Gas R-CNN model for gas leakage detection. This model introduces a multiscale feature network to improve leak feature extraction and enhancement, and it incorporates region-of-interest alignment to address the mismatch caused by double quantization. Feature extraction was enhanced by integrating ResNet50 with an efficient channel attention mechanism. Image enhancement techniques were applied to expand the dataset diversity. Leak detection capabilities were validated using the IOD-Video dataset, while the constructed gas dataset enabled the first quantitative leak assessment. The experimental results demonstrated that the model can accurately detect the leakage area and classify leakage amounts, enabling the quantitative analysis of infrared images. The proposed method achieved average precisions of 0.9599, 0.9647, and 0.9833 for leak rates of 30, 100, and 300 mL/min, respectively. Full article
(This article belongs to the Section Optical Sensors)
Show Figures

Figure 1

26 pages, 4311 KB  
Article
YOLOv13-Cone-Lite: An Enhanced Algorithm for Traffic Cone Detection in Autonomous Formula Racing Cars
by Zhukai Wang, Senhan Hu, Xuetao Wang, Yu Gao, Wenbo Zhang, Yaoyao Chen, Hai Lin, Tingting Gao, Junshuo Chen, Xianwu Gong, Binyu Wang and Weiyu Liu
Appl. Sci. 2025, 15(17), 9501; https://doi.org/10.3390/app15179501 - 29 Aug 2025
Cited by 5 | Viewed by 3570
Abstract
This study introduces YOLOv13-Cone-Lite, an enhanced algorithm based on YOLOv13s, designed to meet the stringent accuracy and real-time performance demands for traffic cone detection in autonomous formula racing cars on enclosed tracks. We improved detection accuracy by refining the network architecture. Specifically, the [...] Read more.
This study introduces YOLOv13-Cone-Lite, an enhanced algorithm based on YOLOv13s, designed to meet the stringent accuracy and real-time performance demands for traffic cone detection in autonomous formula racing cars on enclosed tracks. We improved detection accuracy by refining the network architecture. Specifically, the DS-C3k2_UIB module, an advanced iteration of the Universal Inverted Bottleneck (UIB), was integrated into the backbone to boost small object feature extraction. Additionally, the Non-Maximum Suppression (NMS)-free ConeDetect head was engineered to eliminate post-processing delays. To accommodate resource-limited onboard terminals, we minimized superfluous parameters through structural reparameterization pruning and performed 8-bit integer (INT8) quantization using the TensorRT toolkit, resulting in a lightweight model. Experimental findings show that YOLOv13-Cone-Lite achieves a mAP50 of 92.9% (a 4.5% enhancement over the original YOLOv13s), a frame rate of 68 Hz (double the original model’s speed), and a parameter size of 8.7 MB (a 52.5% reduction). The proposed algorithm effectively addresses challenges like intricate lighting and long-range detection of small objects and offers the automotive industry a framework to develop more efficient onboard perception systems, while informing object detection in other closed autonomous environments like factory campuses. Notably, the model is optimized for enclosed tracks, with open traffic generalization needing further validation. Full article
Show Figures

Figure 1

17 pages, 7292 KB  
Article
QP-Adaptive Dual-Path Residual Integrated Frequency Transformer for Data-Driven In-Loop Filter in VVC
by Cheng-Hsuan Yeh, Chi-Ting Ni, Kuan-Yu Huang, Zheng-Wei Wu, Cheng-Pin Peng and Pei-Yin Chen
Sensors 2025, 25(13), 4234; https://doi.org/10.3390/s25134234 - 7 Jul 2025
Viewed by 982
Abstract
As AI-enabled embedded systems such as smart TVs and edge devices demand efficient video processing, Versatile Video Coding (VVC/H.266) becomes essential for bandwidth-constrained Multimedia Internet of Things (M-IoT) applications. However, its block-based coding often introduces compression artifacts. While CNN-based methods effectively reduce these [...] Read more.
As AI-enabled embedded systems such as smart TVs and edge devices demand efficient video processing, Versatile Video Coding (VVC/H.266) becomes essential for bandwidth-constrained Multimedia Internet of Things (M-IoT) applications. However, its block-based coding often introduces compression artifacts. While CNN-based methods effectively reduce these artifacts, maintaining robust performance across varying quantization parameters (QPs) remains challenging. Recent QP-adaptive designs like QA-Filter show promise but are still limited. This paper proposes DRIFT, a QP-adaptive in-loop filtering network for VVC. DRIFT combines a lightweight frequency fusion CNN (LFFCNN) for local enhancement and a Swin Transformer-based global skip connection for capturing long-range dependencies. LFFCNN leverages octave convolution and introduces a novel residual block (FFRB) that integrates multiscale extraction, QP adaptivity, frequency fusion, and spatial-channel attention. A QP estimator (QPE) is further introduced to mitigate double enhancement in inter-coded frames. Experimental results demonstrate that DRIFT achieves BD rate reductions of 6.56% (intra) and 4.83% (inter), with an up to 10.90% gain on the BasketballDrill sequence. Additionally, LFFCNN reduces the model size by 32% while slightly improving the coding performance over QA-Filter. Full article
(This article belongs to the Special Issue Multimodal Sensing Technologies for IoT and AI-Enabled Systems)
Show Figures

Figure 1

17 pages, 1788 KB  
Article
Detection of Double Compression in HEVC Videos Containing B-Frames
by Yoshihisa Furushita, Daniele Baracchi, Marco Fontani, Dasara Shullani and Alessandro Piva
J. Imaging 2025, 11(7), 211; https://doi.org/10.3390/jimaging11070211 - 27 Jun 2025
Viewed by 1418
Abstract
This study proposes a method to detect double compression in H.265/HEVC videos containing B-frames, a scenario underexplored in previous research. The method extracts frame-level encoding features—including frame type, coding unit (CU) size, quantization parameter (QP), and prediction modes—and represents each video as a [...] Read more.
This study proposes a method to detect double compression in H.265/HEVC videos containing B-frames, a scenario underexplored in previous research. The method extracts frame-level encoding features—including frame type, coding unit (CU) size, quantization parameter (QP), and prediction modes—and represents each video as a 28-dimensional feature vector. A bidirectional Long Short-Term Memory (Bi-LSTM) classifier is then trained to model temporal inconsistencies introduced during recompression. To evaluate the method, we created a dataset of 129 HEVC-encoded YUV videos derived from 43 original sequences, covering various bitrate combinations and GOP structures. The proposed method achieved a detection accuracy of 80.06%, outperforming two existing baselines. These results demonstrate the practical applicability of the proposed approach in realistic double compression scenarios. Full article
(This article belongs to the Special Issue Celebrating the 10th Anniversary of the Journal of Imaging)
Show Figures

Figure 1

28 pages, 1293 KB  
Article
A Lightweight Double-Deep Q-Network for Energy Efficiency Optimization of Industrial IoT Devices in Thermal Power Plants
by Shuang Gao, Yuntao Zou and Li Feng
Electronics 2025, 14(13), 2569; https://doi.org/10.3390/electronics14132569 - 25 Jun 2025
Cited by 3 | Viewed by 1335
Abstract
Industrial Internet of Things (IIoT) deployments in thermal power plants face significant energy efficiency challenges due to harsh operating conditions and device resource constraints. This paper presents gradient memory double-deep Q-network (GM-DDQN), a lightweight reinforcement learning approach for energy optimization on resource-constrained IIoT [...] Read more.
Industrial Internet of Things (IIoT) deployments in thermal power plants face significant energy efficiency challenges due to harsh operating conditions and device resource constraints. This paper presents gradient memory double-deep Q-network (GM-DDQN), a lightweight reinforcement learning approach for energy optimization on resource-constrained IIoT devices. At its core, GM-DDQN introduces the gradient memory mechanism, a novel memory-efficient alternative to experience replay. This core innovation, combined with a simplified neural network architecture and efficient parameter quantization, collectively reduces memory requirements by 99% and computation time by 85–90% compared to standard methods. Experimental evaluations across three realistic simulated thermal power plant scenarios demonstrate that GM-DDQN improves energy efficiency by 42% compared to fixed policies and 27% compared to threshold-based approaches, extending battery lifetime from 8–9 months to 14–15 months while maintaining 96–97% PSR. The method enables sophisticated reinforcement learning directly on IIoT edge devices without requiring cloud connectivity, reducing maintenance costs and improving monitoring reliability in industrial environments. Full article
Show Figures

Figure 1

13 pages, 3035 KB  
Article
Study of Weight Quantization Associations over a Weight Range for Application in Memristor Devices
by Yerim Kim, Hee Yeon Noh, Gyogwon Koo, Hyunki Lee, Sanghan Lee, Rock-Hyun Choi, Shinbuhm Lee, Myoung-Jae Lee and Hyeon-Jun Lee
Micromachines 2024, 15(10), 1258; https://doi.org/10.3390/mi15101258 - 15 Oct 2024
Cited by 4 | Viewed by 2247
Abstract
The development of hardware-based cognitive computing systems critically hinges upon the integration of memristor devices capable of versatile weight expression across a spectrum of resistance levels while preserving consistent electrical properties. This investigation aims to explore the practical implementation of a digit recognition [...] Read more.
The development of hardware-based cognitive computing systems critically hinges upon the integration of memristor devices capable of versatile weight expression across a spectrum of resistance levels while preserving consistent electrical properties. This investigation aims to explore the practical implementation of a digit recognition system utilizing memristor devices with minimized weighting levels. Through the process of weight quantization for digits represented by 25 or 49 input signals, the study endeavors to ascertain the feasibility of digit recognition via neural network computation. The integration of memristor devices into the system architecture is poised to streamline the representation of the resistors required for weight expression, thereby facilitating the realization of neural-network-based cognitive systems. To minimize the information corruption in the system caused by weight quantization, we introduce the concept of “weight range” in this work. The weight range is the range between the maximum and minimum values of the weights in the neural network. We found that this has a direct impact on weight quantization, which reduces the number of digits represented by a weight below a certain level. This was found to help maintain the information integrity of the entire system despite the reduction in weight levels. Moreover, to validate the efficacy of the proposed methodology, quantized weights are systematically applied to an array of double-layer neural networks. This validation process involves the construction of cross-point array circuits with dimensions of 25 × 10 and 10 × 10, followed by a meticulous examination of the resultant changes in the recognition rate of randomly generated numbers through device simulations. Such endeavors contribute to advancing the understanding and practical implementation of hardware-based cognitive computing systems leveraging memristor devices and weight quantization techniques. Full article
(This article belongs to the Special Issue Thin Film Microelectronic Devices and Circuits)
Show Figures

Figure 1

34 pages, 2000 KB  
Article
Quantized State Estimation for Linear Dynamical Systems
by Ramchander Rao Bhaskara, Manoranjan Majji and Felipe Guzmán
Sensors 2024, 24(19), 6381; https://doi.org/10.3390/s24196381 - 1 Oct 2024
Viewed by 1770
Abstract
This paper investigates state estimation methods for dynamical systems when model evaluations are performed on resource-constrained embedded systems with finite precision compute elements. Minimum mean square estimation algorithms are reformulated to incorporate finite-precision numerical errors in states, inputs, and measurements. Quantized versions of [...] Read more.
This paper investigates state estimation methods for dynamical systems when model evaluations are performed on resource-constrained embedded systems with finite precision compute elements. Minimum mean square estimation algorithms are reformulated to incorporate finite-precision numerical errors in states, inputs, and measurements. Quantized versions of least squares batch estimation, sequential Kalman, and square-root filtering algorithms are proposed for fixed-point implementations. Numerical simulations are used to demonstrate performance improvements over standard filter formulations. Steady-state covariance analysis is employed to capture the performance trade-offs with numerical precision, providing insights into the best possible filter accuracy achievable for a given numerical representation. A low-latency fixed-point acceleration state estimation architecture for optomechanical sensing applications is realized on Field Programmable Gate Array System on Chip (FPGA-SoC) hardware. The hardware implementation results of the estimator are compared with double-precision MATLAB implementation, and the performance metrics are reported. Simulations and the experimental results underscore the significance of modeling quantization errors into state estimation pipelines for fixed-point embedded implementations. Full article
(This article belongs to the Collection Navigation Systems and Sensors)
Show Figures

Figure 1

16 pages, 2897 KB  
Article
Frequency Estimation Algorithm for FMCW Beat Signal Based on Spectral Refinement and Phase Angle Interpolation
by Guoqing Jia, Minglong Cheng, Weidong Fang and Shanshan Guo
Appl. Sci. 2024, 14(16), 7067; https://doi.org/10.3390/app14167067 - 12 Aug 2024
Cited by 1 | Viewed by 6454
Abstract
The beat signal obtained from frequency-modulated continuous-wave (FMCW) radar is a waveform that is corrupted by noise and requires filtering out interference components for frequency calibration. Traditional FFT methods are affected by the fence effect and spectral leakage, leading to a reduction in [...] Read more.
The beat signal obtained from frequency-modulated continuous-wave (FMCW) radar is a waveform that is corrupted by noise and requires filtering out interference components for frequency calibration. Traditional FFT methods are affected by the fence effect and spectral leakage, leading to a reduction in frequency estimation accuracy. Therefore, an improved double-spectrum-line interpolation frequency estimation algorithm is proposed in this paper, utilizing spectral refinement and phase interpolation. Firstly, the post-FFT spectral signal is refined to narrow the frequency search range and enhance frequency resolution, thereby separating the noise signal. Then, a frequency deviation factor is defined based on the relationship between adjacent phase angles. Finally, the signal’s phase angles are interpolated using the frequency deviation factor to estimate the frequency of the beat signal. Experimental results demonstrate that the proposed algorithm reduces the impact of quantization on the frequency distribution and increases the signal’s noise resistance. The proposed algorithm has a higher accuracy and lower standard deviation compared to the recently proposed algorithm. Full article
(This article belongs to the Section Electrical, Electronics and Communications Engineering)
Show Figures

Figure 1

22 pages, 798 KB  
Article
A Lightweight Double Compression Detector for HEIF Images Based on Encoding Information
by Yoshihisa Furushita, Marco Fontani, Stefano Bianchi, Alessandro Piva and Giovanni Ramponi
Sensors 2024, 24(16), 5103; https://doi.org/10.3390/s24165103 - 6 Aug 2024
Cited by 1 | Viewed by 1858
Abstract
Extensive research has been conducted in image forensics on the analysis of double-compressed images, particularly in the widely adopted JPEG format. However, there is a lack of methods to detect double compression in the HEIF format, which has recently gained popularity since it [...] Read more.
Extensive research has been conducted in image forensics on the analysis of double-compressed images, particularly in the widely adopted JPEG format. However, there is a lack of methods to detect double compression in the HEIF format, which has recently gained popularity since it allows for reduced file size while maintaining image quality. Traditional JPEG-based techniques do not apply to HEIF due to its distinct encoding algorithms. We previously proposed a method to detect double compression in HEIF images based on Farid’s work on coding ghosts in JPEG images. However, this method was limited to scenarios where the quality parameter used for the first encoding was larger than for the second encoding. In this study, we propose a lightweight image classifier to extend the existing model, enabling the identification of double-compressed images without heavily depending on the input image’s quantization history. This extended model outperforms the previous approach and, despite its lightness, demonstrates excellent detection accuracy. Full article
Show Figures

Figure 1

15 pages, 347 KB  
Article
In Pursuit of BRST Symmetry and Observables in 4D Topological Gauge-Affine Gravity
by Oussama Abdelghafour Belarbi and Ahmed Meziane
Symmetry 2024, 16(5), 528; https://doi.org/10.3390/sym16050528 - 28 Apr 2024
Viewed by 1503
Abstract
The realization of a BRST cohomology of the 4D topological gauge-affine gravity is established in terms of a superconnection formalism. The identification of fields in the quantized theory occurs directly as is usual in terms of superconnection and its supercurvature components with the [...] Read more.
The realization of a BRST cohomology of the 4D topological gauge-affine gravity is established in terms of a superconnection formalism. The identification of fields in the quantized theory occurs directly as is usual in terms of superconnection and its supercurvature components with the double covering of the general affine group GA¯(4,R). Then, by means of an appropriate decomposition of the metalinear double-covering group SL¯(5,R) with respect to the general linear double-covering group GL¯(4,R), one can easily obtain the enlargements of the fields while remaining consistent with the BRST algebra. This leads to the descent equations, allowing us to build the observables of the theory by means of the BRST algebra constructed using a sa¯(5,R) algebra-valued superconnection. In particular, we discuss the construction of topological invariants with torsion. Full article
(This article belongs to the Special Issue Symmetries in Gravity Research: Classical and Quantum)
30 pages, 163128 KB  
Article
PCGen: A Fully Parallelizable Point Cloud Generative Model
by Nicolas Vercheval, Remco Royen, Adrian Munteanu and Aleksandra Pižurica
Sensors 2024, 24(5), 1414; https://doi.org/10.3390/s24051414 - 22 Feb 2024
Cited by 2 | Viewed by 3489
Abstract
Generative models have the potential to revolutionize 3D extended reality. A primary obstacle is that augmented and virtual reality need real-time computing. Current state-of-the-art point cloud random generation methods are not fast enough for these applications. We introduce a vector-quantized variational autoencoder model [...] Read more.
Generative models have the potential to revolutionize 3D extended reality. A primary obstacle is that augmented and virtual reality need real-time computing. Current state-of-the-art point cloud random generation methods are not fast enough for these applications. We introduce a vector-quantized variational autoencoder model (VQVAE) that can synthesize high-quality point clouds in milliseconds. Unlike previous work in VQVAEs, our model offers a compact sample representation suitable for conditional generation and data exploration with potential applications in rapid prototyping. We achieve this result by combining architectural improvements with an innovative approach for probabilistic random generation. First, we rethink current parallel point cloud autoencoder structures, and we propose several solutions to improve robustness, efficiency and reconstruction quality. Notable contributions in the decoder architecture include an innovative computation layer to process the shape semantic information, an attention mechanism that helps the model focus on different areas and a filter to cover possible sampling errors. Secondly, we introduce a parallel sampling strategy for VQVAE models consisting of a double encoding system, where a variational autoencoder learns how to generate the complex discrete distribution of the VQVAE, not only allowing quick inference but also describing the shape with a few global variables. We compare the proposed decoder and our VQVAE model with established and concurrent work, and we prove, one by one, the validity of the single contributions. Full article
(This article belongs to the Topic Applied Computing and Machine Intelligence (ACMI))
Show Figures

Figure 1

Back to TopTop