Sign in to use this feature.

Years

Between: -

Subjects

remove_circle_outline
remove_circle_outline
remove_circle_outline
remove_circle_outline
remove_circle_outline
remove_circle_outline
remove_circle_outline
remove_circle_outline
remove_circle_outline

Journals

remove_circle_outline
remove_circle_outline
remove_circle_outline
remove_circle_outline
remove_circle_outline
remove_circle_outline
remove_circle_outline

Article Types

Countries / Regions

remove_circle_outline
remove_circle_outline
remove_circle_outline
remove_circle_outline
remove_circle_outline
remove_circle_outline

Search Results (806)

Search Parameters:
Keywords = distribution system state estimation

Order results
Result details
Results per page
Select all
Export citation of selected articles as:
37 pages, 5257 KB  
Article
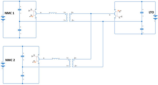
Model Predictive Control of a Hybrid Li-Ion Energy Storage System with Integrated Converter Loss Modeling
by Paula Arias, Marc Farrés, Alejandro Clemente and Lluís Trilla
Energies 2025, 18(20), 5462; https://doi.org/10.3390/en18205462 - 16 Oct 2025
Viewed by 158
Abstract
The integration of renewable energy systems and electrified transportation requires advanced energy storage solutions capable of providing both high energy density and fast dynamic response. Hybrid energy storage systems offer a promising approach by combining complementary battery chemistries, exploiting their respective strengths while [...] Read more.
The integration of renewable energy systems and electrified transportation requires advanced energy storage solutions capable of providing both high energy density and fast dynamic response. Hybrid energy storage systems offer a promising approach by combining complementary battery chemistries, exploiting their respective strengths while mitigating individual limitations. This study presents the design, modeling, and optimization of a hybrid energy storage system composed of two high-energy lithium nickel manganese cobalt batteries and one high-power lithium titanate oxide battery, interconnected through a triple dual-active multi-port converter. A nonlinear model predictive control strategy was employed to optimally distribute battery currents while respecting constraints such as state of charge limits, current bounds, and converter efficiency. Equivalent circuit models were used for real-time state of charge estimation, and converter losses were explicitly included in the optimization. The main contributions of this work are threefold: (i) verification of the model predictive control strategy in diverse applications, including residential renewable energy systems with photovoltaic generation and electric vehicles following the World Harmonized Light-duty Vehicle Test Procedure driving cycle; (ii) explicit inclusion of the power converter model in the system dynamics, enabling realistic coordination between batteries and power electronics; and (iii) incorporation of converter efficiency into the cost function, allowing for simultaneous optimization of energy losses, battery stress, and operational constraints. Simulation results demonstrate that the proposed model predictive control strategy effectively balances power demand, extends system lifetime by prioritizing lithium titanate oxide battery during transient peaks, and preserves lithium nickel manganese cobalt cell health through smoother operation. Overall, the results confirm that the proposed hybrid energy storage system architecture and control strategy enables flexible, reliable, and efficient operation across diverse real-world scenarios, providing a pathway toward more sustainable and durable energy storage solutions. Full article
Show Figures

Figure 1

21 pages, 3119 KB  
Article
Modelling Dynamic Parameter Effects in Designing Robust Stability Control Systems for Self-Balancing Electric Segway on Irregular Stochastic Terrains
by Desejo Filipeson Sozinando, Bernard Xavier Tchomeni and Alfayo Anyika Alugongo
Physics 2025, 7(4), 46; https://doi.org/10.3390/physics7040046 - 10 Oct 2025
Viewed by 388
Abstract
In this study, a nonlinear dynamic model is developed to examine the stability and vibration behavior of a self-balancing electric Segway operating over irregular stochastic terrains. The Segway is treated as a three-degrees-of-freedom cart–inverted pendulum system, incorporating elastic and damping effects at the [...] Read more.
In this study, a nonlinear dynamic model is developed to examine the stability and vibration behavior of a self-balancing electric Segway operating over irregular stochastic terrains. The Segway is treated as a three-degrees-of-freedom cart–inverted pendulum system, incorporating elastic and damping effects at the wheel–ground interface. Road irregularities are generated in accordance with international standard using high-order filtered noise, allowing for representation of surface classes from smooth to highly degraded. The governing equations, formulated via Lagrange’s method, are transformed into a Lorenz-like state-space form for nonlinear analysis. Numerical simulations employ the fourth-order Runge–Kutta scheme to compute translational and angular responses under varying speeds and terrain conditions. Frequency-domain analysis using Fast Fourier Transform (FFT) identifies resonant excitation bands linked to road spectral content, while Kernel Density Estimation (KDE) maps the probability distribution of displacement states to distinguish stable from variable regimes. The Lyapunov stability assessment and bifurcation analysis reveal critical velocity thresholds and parameter regions marking transitions from stable operation to chaotic motion. The study quantifies the influence of the gravity–damping ratio, mass–damping coupling, control torque ratio, and vertical excitation on dynamic stability. The results provide a methodology for designing stability control systems that ensure safe and comfortable Segway operation across diverse terrains. Full article
(This article belongs to the Section Applied Physics)
Show Figures

Figure 1

23 pages, 4862 KB  
Article
Rapid Temperature Prediction Model for Large-Scale Seasonal Borehole Thermal Energy Storage Unit
by Donglin Zhao, Mengying Cui, Shuchuan Yang, Xiao Li, Junqing Huo and Yonggao Yin
Energies 2025, 18(19), 5326; https://doi.org/10.3390/en18195326 - 9 Oct 2025
Viewed by 388
Abstract
The temperature of the thermal energy storage unit is a critical parameter for the stable operation of seasonal borehole thermal energy storage (BTES) systems. However, existing temperature prediction models predominantly focus on estimating single-point temperatures or borehole wall temperatures, while lacking effective methods [...] Read more.
The temperature of the thermal energy storage unit is a critical parameter for the stable operation of seasonal borehole thermal energy storage (BTES) systems. However, existing temperature prediction models predominantly focus on estimating single-point temperatures or borehole wall temperatures, while lacking effective methods for calculating the average temperature of the storage unit. This limitation hinders accurate assessment of the thermal charging and discharging states. Furthermore, some models involve complex computations and exhibit low operational efficiency, failing to meet the practical engineering demands for rapid prediction and response. To address these challenges, this study first develops a thermal response model for the average temperature of the storage unit based on the finite line source theory and further proposes a simplified engineering algorithm for predicting the storage unit temperature. Subsequently, two-dimensional discrete convolution and Fast Fourier Transform (FFT) techniques are introduced to accelerate the solution of the storage unit temperature distribution. Finally, the model’s accuracy is validated against practical engineering cases. The results indicate that the single-point temperature engineering algorithm yields a maximum relative error of only 0.3%, while the average temperature exhibits a maximum relative error of 1.2%. After employing FFT, the computation time of both single-point and average temperature engineering algorithms over a 10-year simulation period is reduced by more than 90%. When using two-dimensional discrete convolution to calculate the temperature distribution of the storage unit, expanding the input layer from 200 × 200 to 400 × 400 and the convolution kernel from 25 × 25 to 51 × 51 reduces the time required for temperature superposition calculations to approximately 0.14–0.82% of the original time. This substantial improvement in computational efficiency is achieved without compromising accuracy. Full article
(This article belongs to the Section G: Energy and Buildings)
Show Figures

Figure 1

17 pages, 2744 KB  
Article
Adaptive Deployment of Fixed Traffic Detectors Based on Attention Mechanism
by Wenzhi Zhao, Ting Wang, Guojian Zou, Honggang Wang and Ye Li
Systems 2025, 13(10), 887; https://doi.org/10.3390/systems13100887 - 9 Oct 2025
Viewed by 272
Abstract
In urban intelligent transportation systems, the real-time acquisition of network-wide traffic states is constrained by limited sensor density and high deployment costs. To address this challenge, this paper proposes a learnable Detection Point Selection Module (DPSM), which adaptively determines the most informative observation [...] Read more.
In urban intelligent transportation systems, the real-time acquisition of network-wide traffic states is constrained by limited sensor density and high deployment costs. To address this challenge, this paper proposes a learnable Detection Point Selection Module (DPSM), which adaptively determines the most informative observation points through an end-to-end attention mechanism to support full-map traffic state estimation. Distinct from conventional fixed deployment strategies, DPSM provides an adaptive detector configuration that, under the same number of loop sensors, achieves significantly higher estimation accuracy by intelligently optimizing their placement. Specifically, the module takes normalized spatial and temporal information as input and generates an attention-based distribution to identify critical traffic flow readings, which are subsequently fed into various backbone prediction models, including fully connected networks, convolutional neural networks, and long short-term memory networks. Experiments on the real-world NGSIM-US101 dataset demonstrate that three variants—DPSM-NN, DPSM-CNN, and DPSM-LSTM—consistently outperform their corresponding baselines, with notable robustness under sparse observation scenarios. These results highlight the advantage of adaptive detector placement in maximizing the utility of limited sensors, effectively mitigating information loss from sparse deployments and offering a cost-efficient, scalable solution for urban traffic monitoring and control. Full article
Show Figures

Figure 1

30 pages, 4890 KB  
Article
Distributed Active Support from Photovoltaics via State–Disturbance Observation and Dynamic Surface Consensus for Dynamic Frequency Stability Under Source–Load Asymmetry
by Yichen Zhou, Yihe Gao, Yujia Tang, Yifei Liu, Liang Tu, Yifei Zhang, Yuyan Liu, Xiaoqin Zhang, Jiawei Yu and Rui Cao
Symmetry 2025, 17(10), 1672; https://doi.org/10.3390/sym17101672 - 7 Oct 2025
Viewed by 220
Abstract
The power system’s dynamic frequency stability is affected by common-mode ultra-low-frequency oscillation and differential-mode low-frequency oscillation. Traditional frequency control based on generators is facing the problem of capacity reduction. It is urgent to explore new regulation resources such as photovoltaics. To address this [...] Read more.
The power system’s dynamic frequency stability is affected by common-mode ultra-low-frequency oscillation and differential-mode low-frequency oscillation. Traditional frequency control based on generators is facing the problem of capacity reduction. It is urgent to explore new regulation resources such as photovoltaics. To address this issue, this paper proposes a distributed active support method based on photovoltaic systems via state–disturbance observation and dynamic surface consensus control. A three-layer distributed control framework is constructed to suppress low-frequency oscillations and ultra-low-frequency oscillations. To solve the high-order problem of the regional grid model and to obtain its unmeasurable variables, a regional observer estimating both system states and external disturbances is designed. Furthermore, a distributed dynamic frequency stability control method is proposed for wide-area photovoltaic clusters based on the dynamic surface control theory. In addition, the stability of the proposed distributed active support method has been proven. Moreover, a parameter tuning algorithm is proposed based on improved chaos game theory. Finally, simulation results demonstrate that, even under a 0–2.5 s time-varying communication delay, the proposed method can restrict the frequency deviation and the inter-area frequency difference index to 0.17 Hz and 0.014, respectively. Moreover, under weak communication conditions, the controller can also maintain dynamic frequency stability. Compared with centralized control and decentralized control, the proposed method reduces the frequency deviation by 26.1% and 17.1%, respectively, and shortens the settling time by 76.3% and 42.9%, respectively. The proposed method can effectively maintain dynamic frequency stability using photovoltaics, demonstrating excellent application potential in renewable-rich power systems. Full article
(This article belongs to the Special Issue Symmetry/Asymmetry Studies in Modern Power Systems)
Show Figures

Figure 1

25 pages, 18016 KB  
Article
Joint Modeling of Pixel-Wise Visibility and Fog Structure for Real-World Scene Understanding
by Jiayu Wu, Jiaheng Li, Jianqiang Wang, Xuezhe Xu, Sidan Du and Yang Li
Atmosphere 2025, 16(10), 1161; https://doi.org/10.3390/atmos16101161 - 4 Oct 2025
Viewed by 245
Abstract
Reduced visibility caused by foggy weather has a significant impact on transportation systems and driving safety, leading to increased accident risks and decreased operational efficiency. Traditional methods rely on expensive physical instruments, limiting their scalability. To address this challenge in a cost-effective manner, [...] Read more.
Reduced visibility caused by foggy weather has a significant impact on transportation systems and driving safety, leading to increased accident risks and decreased operational efficiency. Traditional methods rely on expensive physical instruments, limiting their scalability. To address this challenge in a cost-effective manner, we propose a two-stage network for visibility estimation from stereo image inputs. The first stage computes scene depth via stereo matching, while the second stage fuses depth and texture information to estimate metric-scale visibility. Our method produces pixel-wise visibility maps through a physically constrained, progressive supervision strategy, providing rich spatial visibility distributions beyond a single global value. Moreover, it enables the detection of patchy fog, allowing a more comprehensive understanding of complex atmospheric conditions. To facilitate training and evaluation, we propose an automatic fog-aware data generation pipeline that incorporates both synthetically rendered foggy images and real-world captures. Furthermore, we construct a large-scale dataset encompassing diverse scenarios. Extensive experiments demonstrate that our method achieves state-of-the-art performance in both visibility estimation and patchy fog detection. Full article
(This article belongs to the Section Atmospheric Techniques, Instruments, and Modeling)
Show Figures

Figure 1

14 pages, 549 KB  
Article
Sleep Posture and Autonomic Nervous System Activity Across Age and Sex in a Clinical Cohort: Analysis of a Nationwide Ambulatory ECG Database
by Emi Yuda and Junichiro Hayano
Sensors 2025, 25(19), 5982; https://doi.org/10.3390/s25195982 - 26 Sep 2025
Viewed by 656
Abstract
Sleep posture has received limited attention in studies of autonomic nervous system (ANS) activity during sleep, particularly in clinical populations. We analyzed data from 130,885 individuals (56.1% female) in the Allostatic State Mapping by Ambulatory ECG Repository (ALLSTAR), a nationwide Japanese database of [...] Read more.
Sleep posture has received limited attention in studies of autonomic nervous system (ANS) activity during sleep, particularly in clinical populations. We analyzed data from 130,885 individuals (56.1% female) in the Allostatic State Mapping by Ambulatory ECG Repository (ALLSTAR), a nationwide Japanese database of 24 h Holter ECG recordings obtained for clinical purposes. Sleep posture was classified as supine, right lateral, left lateral, or prone using triaxial accelerometer data. Heart rate variability (HRV) indices—including heart rate (HR), standard deviation of RR intervals (SDRR), high-frequency (HF), low-frequency (LF), very low-frequency (VLF) components, cyclic variation in heart rate (CVHR), and HF spectral power concentration index (Hsi)—were calculated for each posture and stratified by age and sex. HR was consistently lowest in the left lateral posture and highest in the right lateral posture across most age groups. Other HRV indices also showed consistent laterality, although the effect sizes were generally small. Posture distribution differed slightly by estimated sleep apnea severity, but the effect size was negligible (η2 = 0.0013). These findings highlight sleep posture as a statistically significant and independent factor influencing ANS activity during sleep, though the magnitude of differences should be interpreted in the context of their clinical relevance. Full article
Show Figures

Figure 1

23 pages, 3488 KB  
Article
Robust Distribution System State Estimation with Physics-Constrained Heterogeneous Graph Embedding and Cross-Modal Attention
by Siyan Liu, Zhuang Tang, Bo Chai and Ziyu Zeng
Processes 2025, 13(10), 3073; https://doi.org/10.3390/pr13103073 - 25 Sep 2025
Viewed by 342
Abstract
Real-time distribution system state estimation is hampered by limited observability, frequent topology changes, and measurement errors. Neural networks can capture the nonlinear characteristics of power-grid operation through a data-driven approach that possesses important theoretical value and is promising for engineering applications. In that [...] Read more.
Real-time distribution system state estimation is hampered by limited observability, frequent topology changes, and measurement errors. Neural networks can capture the nonlinear characteristics of power-grid operation through a data-driven approach that possesses important theoretical value and is promising for engineering applications. In that context, we develop a deep learning framework that leverages General Attributed Multiplex Heterogeneous Network Embedding to explicitly encode the multiplex, heterogeneous structure of distribution networks and to support inductive learning that adapts to dynamic topology. A cross-modal attention mechanism further models fine-grained interactions between input measurements and node/edge attributes, enabling the capture of nonlinear correlations essential for accurate state estimation. To ensure physical feasibility, soft power-flow residuals are incorporated into training as a physics-constrained regularization, guiding predictions toward consistency with grid operation. Extensive studies on IEEE/CIGRE 14-, 70-, and 179-bus systems show that the proposed method surpasses conventional weighted least squares and representative neural baselines in accuracy, convergence speed, and computational efficiency while exhibiting strong robustness to measurement noise and topological uncertainty. Full article
Show Figures

Figure 1

28 pages, 10315 KB  
Article
DKB-SLAM: Dynamic RGB-D Visual SLAM with Efficient Keyframe Selection and Local Bundle Adjustment
by Qian Sun, Ziqiang Xu, Yibing Li, Yidan Zhang and Fang Ye
Robotics 2025, 14(10), 134; https://doi.org/10.3390/robotics14100134 - 25 Sep 2025
Viewed by 586
Abstract
Reliable navigation for mobile robots in dynamic, human-populated environments remains a significant challenge, as moving objects often cause localization drift and map corruption. While Simultaneous Localization and Mapping (SLAM) techniques excel in static settings, issues like keyframe redundancy and optimization inefficiencies further hinder [...] Read more.
Reliable navigation for mobile robots in dynamic, human-populated environments remains a significant challenge, as moving objects often cause localization drift and map corruption. While Simultaneous Localization and Mapping (SLAM) techniques excel in static settings, issues like keyframe redundancy and optimization inefficiencies further hinder their practical deployment on robotic platforms. To address these challenges, we propose DKB-SLAM, a real-time RGB-D visual SLAM system specifically designed to enhance robotic autonomy in complex dynamic scenes. DKB-SLAM integrates optical flow with Gaussian-based depth distribution analysis within YOLO detection frames to efficiently filter dynamic points, crucial for maintaining accurate pose estimates for the robot. An adaptive keyframe selection strategy balances map density and information integrity using a sliding window, considering the robot’s motion dynamics through parallax, visibility, and matching quality. Furthermore, a heterogeneously weighted local bundle adjustment (BA) method leverages map point geometry, assigning higher weights to stable edge points to refine the robot’s trajectory. Evaluations on the TUM RGB-D benchmark and, crucially, on a mobile robot platform in real-world dynamic scenarios, demonstrate that DKB-SLAM outperforms state-of-the-art methods, providing a robust and efficient solution for high-precision robot localization and mapping in dynamic environments. Full article
(This article belongs to the Special Issue SLAM and Adaptive Navigation for Robotics)
Show Figures

Figure 1

24 pages, 4788 KB  
Article
Research on the FSW-GWO Algorithm for UAV Swarm Task Scheduling Under Uncertain Information Conditions
by Xiaopeng Bao, Huihui Xu, Zhangsong Shi, Weiqiang Hu and Guoliang Zhang
Drones 2025, 9(10), 670; https://doi.org/10.3390/drones9100670 - 24 Sep 2025
Viewed by 446
Abstract
In maritime target search missions, UAV swarm task scheduling faces several challenges. These include uncertainties in target states, the high-dimensional multimodal characteristic of the solution space, and dynamic constraints on swarm collaboration. In terms of target position estimation, existing methods ignore the spatiotemporal [...] Read more.
In maritime target search missions, UAV swarm task scheduling faces several challenges. These include uncertainties in target states, the high-dimensional multimodal characteristic of the solution space, and dynamic constraints on swarm collaboration. In terms of target position estimation, existing methods ignore the spatiotemporal correlation of target movement. At the level of optimization algorithms, existing algorithms struggle to balance global exploration and local exploitation, and they tend to fall into local optima. To address the above shortcomings, this paper constructs a technical system of “state perception-strategy optimization-collaborative execution”. First, a Serial Memory Iterative Method (GMMIM) integrated with the Gaussian–Markov model is proposed. This method recursively corrects the probability distribution of target positions using historical state data, thereby providing accurate situational support for decision-making. As a result, task scheduling efficiency is improved by 5.36%. Second, the sliding window technique is introduced to improve the Grey Wolf Optimizer (GWO). Based on the convergence of the population’s optimal fitness, the decay rate of the convergence factor is dynamically and adaptively adjusted. This balances the capabilities of global exploration and local exploitation to ensure swarm scheduling efficiency. Simulations demonstrate that the optimization performance of the proposed FSW-GWO algorithm is 16.95% higher than that of the IPSO method. Finally, a dynamic task weight update mechanism is designed. By combining resource load and task timeliness requirements, this mechanism achieves complementary adaptation between swarm resources and tasks. Full article
(This article belongs to the Section Artificial Intelligence in Drones (AID))
Show Figures

Figure 1

26 pages, 1605 KB  
Article
Variable Bayesian-Based Maximum Correntropy Criterion Cubature Kalman Filter with Application to Target Tracking
by Yu Ma, Guanghua Zhang, Songtao Ye and Dou An
Entropy 2025, 27(10), 997; https://doi.org/10.3390/e27100997 - 24 Sep 2025
Viewed by 349
Abstract
Target tracking in typical radar applications faces critical challenges in complex environments, including nonlinear dynamics, non-Gaussian noise, and sensor outliers. Current robustness-enhanced approaches remain constrained by empirical kernel tuning and computational trade-offs, failing to achieve balanced noise suppression and real-time efficiency. To address [...] Read more.
Target tracking in typical radar applications faces critical challenges in complex environments, including nonlinear dynamics, non-Gaussian noise, and sensor outliers. Current robustness-enhanced approaches remain constrained by empirical kernel tuning and computational trade-offs, failing to achieve balanced noise suppression and real-time efficiency. To address these limitations, this paper proposes the variational Bayesian-based maximum correntropy criterion cubature Kalman filter (VBMCC-CKF), which integrates variational Bayesian inference with CKF to establish a fully adaptive robust filtering framework for nonlinear systems. The core innovation lies in constructing a joint estimation framework of state and kernel size, where the kernel size is modeled as an inverse-gamma distributed random variable. Leveraging the conjugate properties of Gaussian-inverse gamma distributions, the method synchronously optimizes the state posterior distribution and kernel size parameters via variational Bayesian inference, eliminating reliance on manual empirical adjustments inherent to conventional correntropy-based filters. Simulation confirms the robust performance of the VBMCC-CKF framework in both single and multi-target tracking under non-Gaussian noise conditions. For the single-target case, it achieves a reduction in trajectory average root mean square error (Avg-RMSE) by at least 14.33% compared to benchmark methods while maintaining real-time computational efficiency. Integrated with multi-Bernoulli filtering, the method achieves a 40% lower optimal subpattern assignment (OSPA) distance even under 10-fold covariance mutations, accompanied by superior hit rates (HRs) and minimal trajectory position RMSEs in cluttered environments. These results substantiate its precision and adaptability for dynamic tracking scenarios. Full article
(This article belongs to the Section Information Theory, Probability and Statistics)
Show Figures

Figure 1

15 pages, 1789 KB  
Article
Averaging-Based Method for Real-Time Estimation of Voltage Effective Value in Grid-Connected Inverters
by Byunggyu Yu
Electronics 2025, 14(18), 3733; https://doi.org/10.3390/electronics14183733 - 21 Sep 2025
Viewed by 324
Abstract
Accurate and timely estimation of the root-mean-square (RMS) voltage is essential for grid-connected inverter systems, where it underpins reference generation, synchronization, and protection functions. Conventional RMS estimation methods, based on squaring, averaging, and taking the square root of values over full-cycle windows, achieve [...] Read more.
Accurate and timely estimation of the root-mean-square (RMS) voltage is essential for grid-connected inverter systems, where it underpins reference generation, synchronization, and protection functions. Conventional RMS estimation methods, based on squaring, averaging, and taking the square root of values over full-cycle windows, achieve high accuracy but incur significant latency and computational overhead, thereby limiting their suitability for real-time control. Frequency-domain approaches, such as the FFT or wavelet analysis offer harmonic decomposition but are too complex for cost-sensitive embedded controllers. To address these challenges, this paper proposes an averaging-based RMS estimation method that exploits the proportionality between the mean absolute value of a sinusoidal waveform and its RMS. The method computes a moving average of the absolute voltage over a half-cycle window synchronized to the phase-locked loop (PLL) frequency, followed by a fixed scaling factor. This recursive implementation reduces the computational burden to a few arithmetic operations per sample while maintaining synchronization with off-nominal frequencies. Time-domain simulations under nominal (60 Hz) and deviated frequencies (57 Hz and 63 Hz) demonstrate that the proposed estimator achieves steady-state accuracy comparable to that of conventional and adaptive methods but with convergence within a half-cycle, thereby reducing latency by nearly 50%. These results confirm the method’s suitability for fast, reliable, and resource-efficient real-time inverter control in modern distribution grids. To provide a comprehensive evaluation, the paper first reviews conventional RMS estimation methods and their inherent limitations, followed by a detailed presentation of the proposed averaging-based approach. Simulation results under both nominal and off-nominal frequency conditions are then presented, along with a comparative analysis highlighting the advantages of the proposed method. Full article
(This article belongs to the Special Issue Optimal Integration of Energy Storage and Conversion in Smart Grids)
Show Figures

Figure 1

23 pages, 3485 KB  
Article
MSGS-SLAM: Monocular Semantic Gaussian Splatting SLAM
by Mingkai Yang, Shuyu Ge and Fei Wang
Symmetry 2025, 17(9), 1576; https://doi.org/10.3390/sym17091576 - 20 Sep 2025
Viewed by 944
Abstract
With the iterative evolution of SLAM (Simultaneous Localization and Mapping) technology in the robotics domain, the SLAM paradigm based on three-dimensional Gaussian distribution models has emerged as the current state-of-the-art technical approach. This research proposes a novel MSGS-SLAM system (Monocular Semantic Gaussian Splatting [...] Read more.
With the iterative evolution of SLAM (Simultaneous Localization and Mapping) technology in the robotics domain, the SLAM paradigm based on three-dimensional Gaussian distribution models has emerged as the current state-of-the-art technical approach. This research proposes a novel MSGS-SLAM system (Monocular Semantic Gaussian Splatting SLAM), which innovatively integrates monocular vision with three-dimensional Gaussian distribution models within a semantic SLAM framework. Our approach exploits the inherent spherical symmetries of isotropic Gaussian distributions, enabling symmetric optimization processes that maintain computational efficiency while preserving geometric consistency. Current mainstream three-dimensional Gaussian semantic SLAM systems typically rely on depth sensors for map reconstruction and semantic segmentation, which not only significantly increases hardware costs but also limits the deployment potential of systems in diverse scenarios. To overcome this limitation, this research introduces a depth estimation proxy framework based on Metric3D-V2, which effectively addresses the inherent deficiency of monocular vision systems in depth information acquisition. Additionally, our method leverages architectural symmetries in indoor environments to enhance semantic understanding through symmetric feature matching. Through this approach, the system achieves robust and efficient semantic feature integration and optimization without relying on dedicated depth sensors, thereby substantially reducing the dependency of three-dimensional Gaussian semantic SLAM systems on depth sensors and expanding their application scope. Furthermore, this research proposes a keyframe selection algorithm based on semantic guidance and proxy depth collaborative mechanisms, which effectively suppresses pose drift errors accumulated during long-term system operation, thereby achieving robust global loop closure correction. Through systematic evaluation on multiple standard datasets, MSGS-SLAM achieves comparable technical performance to existing three-dimensional Gaussian model-based semantic SLAM systems across multiple key performance metrics including ATE RMSE, PSNR, and mIoU. Full article
(This article belongs to the Section Engineering and Materials)
Show Figures

Figure 1

41 pages, 12930 KB  
Article
Attention-Driven and Hierarchical Feature Fusion Network for Crop and Weed Segmentation with Fractal Dimension Estimation
by Rehan Akram, Jung Soo Kim, Min Su Jeong, Hafiz Ali Hamza Gondal, Muhammad Hamza Tariq, Muhammad Irfan and Kang Ryoung Park
Fractal Fract. 2025, 9(9), 592; https://doi.org/10.3390/fractalfract9090592 - 10 Sep 2025
Viewed by 556
Abstract
In precision agriculture, semantic segmentation enhances the crop yield by enabling precise disease monitoring, targeted herbicide application, and accurate crop–weed differentiation. This enhances yield; reduces the overuse of herbicides, water, and fertilizers; lowers labor costs; and promotes sustainable farming. Deep-learning-based methods are particularly [...] Read more.
In precision agriculture, semantic segmentation enhances the crop yield by enabling precise disease monitoring, targeted herbicide application, and accurate crop–weed differentiation. This enhances yield; reduces the overuse of herbicides, water, and fertilizers; lowers labor costs; and promotes sustainable farming. Deep-learning-based methods are particularly effective for crop and weed segmentation, and achieve potential results. Typically, segmentation is performed using homogeneous data (the same dataset is used for training and testing). However, previous studies, such as crop and weed segmentation in a heterogeneous data environment, using heterogeneous data (i.e., different datasets for training and testing) remain inaccurate. The proposed framework uses patch-based augmented limited training data within a heterogeneous environment to resolve the problems of degraded accuracy and the use of extensive data for training. We propose an attention-driven and hierarchical feature fusion network (AHFF-Net) comprising a flow-constrained convolutional block, hierarchical multi-stage fusion block, and attention-driven feature enhancement block. These blocks independently extract diverse fine-grained features and enhance the learning capabilities of the network. AHFF-Net is also combined with an open-source large language model (LLM)-based pesticide recommendation system made by large language model Meta AI (LLaMA). Additionally, a fractal dimension estimation method is incorporated into the system that provides valuable insights into the spatial distribution characteristics of crops and weeds. We conducted experiments using three publicly available datasets: BoniRob, Crop/Weed Field Image Dataset (CWFID), and Sunflower. For each experiment, we trained on one dataset and tested on another by reversing the process of the second experiment. The highest mean intersection of union (mIOU) of 65.3% and F1 score of 78.7% were achieved when training on the BoniRob dataset and testing on CWFID. This demonstrated that our method outperforms other state-of-the-art approaches. Full article
Show Figures

Figure 1

21 pages, 3796 KB  
Article
Voltage Control for Active Distribution Networks Considering Coordination of EV Charging Stations
by Chang Liu, Ke Xu, Weiting Xu, Fan Shao, Xingqi He and Zhiyuan Tang
Electronics 2025, 14(18), 3591; https://doi.org/10.3390/electronics14183591 - 10 Sep 2025
Viewed by 341
Abstract
Modern distribution networks are increasingly affected by the widespread adoption of photovoltaic (PV) generation and electric vehicles (EVs). The variability of PV output and the fluctuating demand of EVs may cause voltage violations that threaten the safe operation of active distribution networks (ADNs). [...] Read more.
Modern distribution networks are increasingly affected by the widespread adoption of photovoltaic (PV) generation and electric vehicles (EVs). The variability of PV output and the fluctuating demand of EVs may cause voltage violations that threaten the safe operation of active distribution networks (ADNs). This paper proposes a voltage control strategy for ADNs to address the voltage violation problem by utilizing the control flexibility of EV charging stations (EVCSs). In the proposed strategy, a state-driven margin algorithm is first employed to generate training data comprising response capability (RC) of EVs and state parameters, which are used to train a multi-layer perceptron (MLP) model for real-time estimation of EVCS response capability. To account for uncertainties in EV departure times, a relevance vector machine (RVM) model is applied to refine the estimated RC of EVCSs. Then, based on the estimated RC of EVCSs, a second-order cone programming (SOCP)-based voltage regulation problem is formulated to obtain the optimal dispatch signal of EVCSs. Finally, a broadcast control scheme is adopted to distribute the dispatch signal across individual charging piles and the energy storage system (ESS) within each EVCS to realize the voltage regulation. Simulation results on the IEEE 34-bus feeder validate the effectiveness and advantages of the proposed approach. Full article
Show Figures

Figure 1

Back to TopTop