Sign in to use this feature.

Years

Between: -

Subjects

remove_circle_outline
remove_circle_outline
remove_circle_outline
remove_circle_outline
remove_circle_outline
remove_circle_outline
remove_circle_outline
remove_circle_outline
remove_circle_outline

Journals

Article Types

Countries / Regions

Search Results (54)

Search Parameters:
Keywords = digital personalised learning

Order results
Result details
Results per page
Select all
Export citation of selected articles as:
29 pages, 1074 KB  
Article
Leveraging Generative AI for IELTS Preparation: Student Perspectives on Language Learning
by Michael James Day and Tracy Zhang
Educ. Sci. 2026, 16(5), 673; https://doi.org/10.3390/educsci16050673 - 23 Apr 2026
Abstract
This study investigates Chinese students’ perspectives on leveraging Generative Artificial Intelligence (GenAI) to enhance reading and writing abilities in preparation for the language learning and examination. 76 students enrolled in an online virtual learning environment (VLE) and participated in forum discussions prompted by [...] Read more.
This study investigates Chinese students’ perspectives on leveraging Generative Artificial Intelligence (GenAI) to enhance reading and writing abilities in preparation for the language learning and examination. 76 students enrolled in an online virtual learning environment (VLE) and participated in forum discussions prompted by questions relating to AI use and different study practices. Analysis identified 33 detailed forum posts written by and between students that specifically engaged in discussions concerning the use of AI to support English as an Additional Language (EAL) fluency, academic reading/writing skills, and IELTS-related skills development. This article presents an analysis of these contributions using thematic analysis. An inductive approach enabled the identification of key themes relating to students’ perceptions. Findings indicated that students appreciated AI’s capacity for personalised language learning, reading and writing practice while expressing reservations about overreliance on digital tools. The concept of Artificially Intelligent Mediated Counterbalance (AIMC) is proposed to capture students’ reported strategies for integrating AI tools with traditional study methods to maintain authentic language development. The article concludes by discussing the implications of AIMC for educators and policymakers seeking to support the responsible integration of AI into language education. Full article
(This article belongs to the Special Issue The Impact of Artificial Intelligence on Teaching and Learning)
17 pages, 5042 KB  
Review
Artificial Intelligence in Cardiovascular Pathology: Toward a Diagnostic Revolution
by Andrea Marzullo, Andrea Quaranta, Gerardo Cazzato and Cecilia Salzillo
BioMedInformatics 2026, 6(2), 18; https://doi.org/10.3390/biomedinformatics6020018 - 1 Apr 2026
Viewed by 426
Abstract
Artificial intelligence (AI) in cardiovascular pathology involves the use of computational models, including machine learning and deep learning (DL), to analyse complex and heterogeneous data. These data include histopathological whole-slide images, cardiovascular imaging techniques such as cardiac magnetic resonance, echocardiography, computed tomography (CT), [...] Read more.
Artificial intelligence (AI) in cardiovascular pathology involves the use of computational models, including machine learning and deep learning (DL), to analyse complex and heterogeneous data. These data include histopathological whole-slide images, cardiovascular imaging techniques such as cardiac magnetic resonance, echocardiography, computed tomography (CT), clinical parameters, and molecular information. The integration of these multimodal data sources allows AI to overcome the limitations of single-modality analysis, improving diagnostic accuracy, prognostic stratification, and personalised clinical decision-making while reducing inter-observer variability. Cardiovascular disease remains the leading cause of mortality worldwide, highlighting the need for more precise and timely diagnostic tools. AI has shown significant promise, particularly in digital pathology, where the digitisation of histological slides combined with advanced algorithms enables improved diagnosis, prognostic assessment, and translational research. This review summarises current AI applications in cardiovascular pathology, focusing on heart transplant rejection, cardiomyopathies, myocarditis, and atherosclerotic and valvular diseases. Automated methods offer important advantages, including diagnostic standardisation, quantitative histological analysis, and improved reproducibility. However, several challenges remain, such as the need for large, well-annotated shared datasets, limited interpretability of AI models, and ethical and legal issues related to clinical implementation. AI represents a promising tool for advancing cardiovascular pathology and personalised medicine, although robust multicentre validation is required before routine clinical adoption. Full article
Show Figures

Graphical abstract

19 pages, 384 KB  
Article
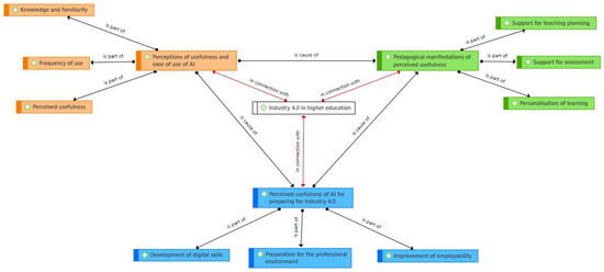
Adoption of AI in Higher Education: Engineering Faculty Perceptions of Preparation for Industry 4.0
by José Fernández Cerero, José María Fernández Batanero, Daniel Fernández Cerero and Marta Montenegro Rueda
Computers 2026, 15(3), 173; https://doi.org/10.3390/computers15030173 - 6 Mar 2026
Viewed by 471
Abstract
Artificial intelligence (AI) has established itself as a key technology in the context of Industry 4.0, with direct implications for university education, especially in engineering degrees. This study analyses the degree of adoption and the main educational uses of AI-based tools in higher [...] Read more.
Artificial intelligence (AI) has established itself as a key technology in the context of Industry 4.0, with direct implications for university education, especially in engineering degrees. This study analyses the degree of adoption and the main educational uses of AI-based tools in higher education, as well as teachers’ perceptions of their contribution to preparing students for the professional challenges associated with Industry 4.0. A qualitative descriptive-interpretative design was used, involving semi-structured interviews with 32 engineering teachers at the University of Seville. The results show an incipient and uneven adoption, focused mainly on instrumental uses to support planning and material development, with still limited integration in assessment and learning personalisation. Despite this, teachers perceive AI as a resource with the potential to promote the development of digital skills and improve employability, although they emphasise the need for specific teacher training and institutional support for deeper and more coherent pedagogical integration. Full article
Show Figures

Figure 1

21 pages, 5351 KB  
Article
PSO-Based Ensemble Learning Enhanced with Explainable Artificial Intelligence for Breast Glandular Dose Estimation in Mammography
by Sevgi Ünal and Remzi Gürfidan
Appl. Sci. 2026, 16(5), 2514; https://doi.org/10.3390/app16052514 - 5 Mar 2026
Viewed by 401
Abstract
Objectives: This study aims to predict patient-specific Average Glandular Dose (AGD) in mammography using machine learning-based models to support personalised radiation dose optimisation and reduce unnecessary exposure during breast cancer screening. Methods: A retrospective dataset of 671 female patients who underwent full-field digital [...] Read more.
Objectives: This study aims to predict patient-specific Average Glandular Dose (AGD) in mammography using machine learning-based models to support personalised radiation dose optimisation and reduce unnecessary exposure during breast cancer screening. Methods: A retrospective dataset of 671 female patients who underwent full-field digital mammography between 2020 and 2024 was analysed. Right craniocaudal (CC) images were used to construct a structured dataset including mAs, kVp, compressed breast thickness, air kerma (k_air), half-value layer (HVL), and breast pattern. Five regression-based machine learning models (CatBoost, Gradient Boosting, Random Forest, Extra Trees, and AdaBoost) and their Particle Swarm Optimisation (PSO)-enhanced versions were evaluated. Model performance was assessed using MSE, RMSE, MAE, MAPE, and R2. SHAP analysis was applied to interpret model predictions and determine variable importance. Results: PSO integration significantly reduced prediction errors, particularly in boosting-based models. The CatBoost + PSO model achieved the best performance (RMSE = 0.0100, MAPE ≈ 1.74%, R2 = 0.9846), followed by the Gradient Boosting + PSO model (R2 = 0.9787). PSO reduced RMSE and MAPE by approximately 55% and 52%, respectively. SHAP analysis identified k_air, breast thickness, and breast pattern as the most influential factors affecting AGD. Conclusions: Machine learning models enhanced with PSO, especially CatBoost + PSO, provide accurate and reliable patient-specific AGD predictions. The proposed approach enables rapid and clinically applicable dose estimation and highlights breast pattern as a critical parameter influencing glandular dose, supporting personalised radiation dose optimisation in mammography. Full article
Show Figures

Figure 1

38 pages, 6027 KB  
Article
AI-Enhanced Digital STEM Language Learning in Technical Education
by Damira Jantassova, Zhuldyz Tentekbayeva, Daniel Churchill and Saltanat Aitbayeva
Educ. Sci. 2026, 16(2), 175; https://doi.org/10.3390/educsci16020175 - 23 Jan 2026
Viewed by 924
Abstract
This article introduces a framework for scientific and professional language training tailored for STEM (Science, Technology, Engineering and Mathematics) specialists, emphasising the integration of digital technologies and artificial intelligence (AI) in language education. The framework aims to develop students’ research communication skills and [...] Read more.
This article introduces a framework for scientific and professional language training tailored for STEM (Science, Technology, Engineering and Mathematics) specialists, emphasising the integration of digital technologies and artificial intelligence (AI) in language education. The framework aims to develop students’ research communication skills and digital competencies, which are essential for effective participation in both national and international scientific discourse. The article discusses contemporary trends in STEM education, emphasising the importance of interdisciplinary approaches, project-based learning, and the utilisation of digital tools to boost language skills and scientific literacy. The article outlines the development and deployment of a digital platform aimed at supporting personalised and adaptive learning experiences, integrating various educational technologies and approaches. Empirical research conducted through a pedagogical experiment demonstrates the effectiveness of the framework, showing significant improvements in students’ academic and linguistic competencies across multiple modules. The findings highlight the importance of combining language training with STEM education to equip future engineers for the challenges of a globalised and digitalised professional world. This work reports on the “Enhancing Scientific and Professional Language Learning for Engineering Students in Kazakhstan through Digital Technologies” project conducted at Saginov Technical University (STU) in Kazakhstan and funded by the Science Committee of the Ministry of Science and Higher Education of the Republic of Kazakhstan (Grant No. AP19678460). The research contributes to the ongoing discussion on improving language teaching in STEM fields, offering a framework that aligns with current educational demands and technological progress. Full article
(This article belongs to the Section Higher Education)
Show Figures

Figure 1

24 pages, 666 KB  
Article
A Multimodal Framework for Prognostic Modelling of Mental Health Treatment and Recovery Trajectories
by Harold Ngabo-Woods, Larisa Dunai, Isabel Seguí Verdú and Sui Liang
Appl. Sci. 2026, 16(2), 763; https://doi.org/10.3390/app16020763 - 12 Jan 2026
Cited by 2 | Viewed by 719
Abstract
The clinical management of major depressive disorder is constrained by a trial-and-error approach. The clinical management of major depressive disorder is constrained by a trial-and-error approach. While computational methods have focused on static binary classification (e.g., responder vs. non-responder), they ignore the dynamic [...] Read more.
The clinical management of major depressive disorder is constrained by a trial-and-error approach. The clinical management of major depressive disorder is constrained by a trial-and-error approach. While computational methods have focused on static binary classification (e.g., responder vs. non-responder), they ignore the dynamic nature of recovery. Building upon the recently proposed prognostic theory of treatment response, this article presents a methodological framework for its operationalisation. We define a multi-modal data architecture for the theory’s core constructs—the Patient State Vector (PSV), Therapeutic Impulse Function (TIF), and Predicted Recovery Trajectory (PRT)—transforming them from abstract concepts into specified computational inputs. To model the asynchronous interactions between these components, we specify a Time-Aware Long Short-Term Memory (LSTM) architecture, providing explicit mathematical formulations for time-decay gates to handle irregular clinical sampling. Furthermore, we outline a synthetic validation protocol to benchmark this dynamic approach against static baselines. By integrating these technical specifications with a translational pipeline for Explainable AI (XAI) and ethical governance, this paper provides the necessary blueprint to transition psychiatry from theoretical prognosis to empirical forecasting. Full article
Show Figures

Figure 1

47 pages, 1535 KB  
Review
Navigating the Future of Education: A Review on Telecommunications and AI Technologies, Ethical Implications, and Equity Challenges
by Christos Koukaras, Stavros G. Stavrinides, Euripides Hatzikraniotis, Maria Mitsiaki, Paraskevas Koukaras and Christos Tjortjis
Telecom 2026, 7(1), 2; https://doi.org/10.3390/telecom7010002 - 1 Jan 2026
Viewed by 2183
Abstract
The increasing integration of Artificial Intelligence (AI) in education (AIEd) and its dependence on contemporary communication infrastructures (5G/6G, the Internet of Things (IoT), and Multi-Access Edge Computing (MEC)) has prompted a surge of research into applications, infrastructural dependencies, and deployment constraints. This is [...] Read more.
The increasing integration of Artificial Intelligence (AI) in education (AIEd) and its dependence on contemporary communication infrastructures (5G/6G, the Internet of Things (IoT), and Multi-Access Edge Computing (MEC)) has prompted a surge of research into applications, infrastructural dependencies, and deployment constraints. This is giving rise to a new paradigm termed AI-Enabled Telecommunication-Based Education (AITE). This review synthesises the recent literature (2022–2025) to examine how telecommunications and AI technologies converge to enhance educational ecosystems through adaptive learning systems, intelligent tutoring systems, AI-driven assessment, and administration. The findings reveal that low-latency, high-bandwidth connectivity, combined with edge-deployed analytics, enables real-time personalisation, continuous feedback, and scalable learning models that extend beyond traditional classrooms. In addition, persistent critical challenges are also reported, including issues with ethical governance, data privacy, algorithmic fairness, and uneven access to digital infrastructure, all affecting equitable adoption. By linking pedagogical transformation with telecom performance metrics—namely, latency, Quality of Service (QoS), and device interconnectivity—this work outlines a unified cross-layer framework for AITE. This review concludes by identifying future research avenues in ethical AI deployment, resilient architectures, and inclusive policy design to ensure transparent, secure, and human-centred educational transformation. Full article
Show Figures

Figure 1

26 pages, 461 KB  
Systematic Review
A Systematic Review of Federated and Cloud Computing Approaches for Predicting Mental Health Risks
by Iram Fiaz, Nadia Kanwal and Amro Al-Said Ahmad
Sensors 2026, 26(1), 229; https://doi.org/10.3390/s26010229 - 30 Dec 2025
Cited by 1 | Viewed by 1071
Abstract
Mental health disorders affect large numbers of people worldwide and are a major cause of long-term disability. Digital health technologies such as mobile apps and wearable devices now generate rich behavioural data that could support earlier detection and more personalised care. However, these [...] Read more.
Mental health disorders affect large numbers of people worldwide and are a major cause of long-term disability. Digital health technologies such as mobile apps and wearable devices now generate rich behavioural data that could support earlier detection and more personalised care. However, these data are highly sensitive and distributed across devices and platforms, which makes privacy protection and scalable analysis challenging; federated learning offers a way to train models across devices while keeping raw data local. When combined with edge, fog, or cloud computing, federated learning offers a way to support near-real-time mental health analysis while keeping raw data local. This review screened 1104 records, assessed 31 full-text articles using a five-question quality checklist, and retained 17 empirical studies that achieved a score of at least 7/10 for synthesis. The included studies were compared in terms of their FL and edge/cloud architectures, data sources, privacy and security techniques, and evidence for operation in real-world settings. The synthesis highlights innovative but fragmented progress, with limited work on comorbidity modelling, deployment evaluation, and common benchmarks, and identifies priorities for the development of scalable, practical, and ethically robust FL systems for digital mental health. Full article
(This article belongs to the Special Issue Secure AI for Biomedical Sensing and Imaging Applications)
Show Figures

Figure 1

23 pages, 2898 KB  
Study Protocol
A Wearable-Based Program to Optimise Stress Regulation, Resilience, and Wellbeing in Emergency Care Settings: A Proof-of-Concept Study Protocol
by Ilaria Pozzato, Maia Parker, Robyn Tate, Mohit Arora, John Bourke, Matthew Ahmadi, Mark Gillett, Candice McBain, Yvonne Tran, Vaibhav Arora, Jacob Schoffl, Ian D. Cameron, James W. Middleton and Ashley Craig
Sensors 2026, 26(1), 104; https://doi.org/10.3390/s26010104 - 23 Dec 2025
Viewed by 1341
Abstract
Emergency Departments (EDs) are high-pressure environments that place significant psychological and physiological stress on both patients and healthcare staff. Despite increasing awareness of stress-related impacts, proactive stress management interventions have limited uptake in healthcare. This proof-of-concept study will evaluate WeCare: a 6-week, [...] Read more.
Emergency Departments (EDs) are high-pressure environments that place significant psychological and physiological stress on both patients and healthcare staff. Despite increasing awareness of stress-related impacts, proactive stress management interventions have limited uptake in healthcare. This proof-of-concept study will evaluate WeCare: a 6-week, wearable-integrated, self-guided program grounded in a “Learn–Track–Act” framework to support stress regulation, resilience, and wellbeing. The study will examine four key aspects of implementing the program: (1) feasibility, (2) acceptability and usability, (3) preliminary clinical effectiveness (self-report and physiological outcomes), and (4) preliminary economic impacts. Using a mixed-methods, multiple-baseline N-of-1 design, the program will be trialled with up to 32 participants across four ED-exposed groups: patients with non-severe or severe injuries, patients with acute medical presentations, and ED staff. The intervention includes digital psychoeducation, continuous biofeedback via a smart ring, personalised guidance, and evidence-based self-regulation strategies. Assessments will include standardised questionnaires combined with continuous physiological monitoring via a smartwatch, and interviews. Quantitative outcomes include heart rate variability, sleep patterns, perceived stress, wellbeing, healthcare use, and time off work. Qualitative interviews will explore user experience, usability, and perceived barriers. The findings will inform the refinement of the intervention and co-design of a larger-scale trial, contributing valuable evidence to support low-cost, wearable-enabled proactive mental healthcare in high-stress healthcare environments. Full article
Show Figures

Figure 1

19 pages, 798 KB  
Article
Addressing the Dark Side of Differentiation: Bias and Micro-Streaming in Artificial Intelligence Facilitated Lesson Planning
by Jason Zagami
Information 2026, 17(1), 12; https://doi.org/10.3390/info17010012 - 23 Dec 2025
Viewed by 927
Abstract
As artificial intelligence (AI) becomes increasingly woven into educational design and decision-making, its use within initial teacher education (ITE) exposes deep tensions between efficiency, equity, and professional agency. A critical action research study conducted across three iterations of a third-year ITE course investigated [...] Read more.
As artificial intelligence (AI) becomes increasingly woven into educational design and decision-making, its use within initial teacher education (ITE) exposes deep tensions between efficiency, equity, and professional agency. A critical action research study conducted across three iterations of a third-year ITE course investigated how pre-service teachers engaged with AI-supported lesson planning tools while learning to design for inclusion. Analysis of 123 lesson plans, reflective journals, and survey data revealed a striking pattern. Despite instruction in inclusive pedagogy, most participants reproduced fixed-tiered differentiation and deficit-based assumptions about learners’ abilities, a process conceptualised as micro-streaming. AI-generated recommendations often shaped these outcomes, subtly reinforcing hierarchies of capability under the guise of personalisation. Yet, through iterative reflection, dialogue, and critical framing, participants began to recognise and resist these influences, reframing differentiation as design for diversity rather than classification. The findings highlight the paradoxical role of AI in teacher education, as both an amplifier of inequity and a catalyst for critical consciousness and argue for the urgent integration of critical digital pedagogy within ITE programmes. AI can advance inclusive teaching only when educators are empowered to interrogate its epistemologies, question its biases, and reclaim professional judgement as the foundation of ethical pedagogy. Full article
(This article belongs to the Special Issue AI Technology-Enhanced Learning and Teaching)
Show Figures

Figure 1

34 pages, 5059 KB  
Article
AI-Powered Prompt Engineering for Education 4.0: Transforming Digital Resources into Engaging Learning Experiences
by Paulo Serra and Ângela Oliveira
Educ. Sci. 2025, 15(12), 1640; https://doi.org/10.3390/educsci15121640 - 5 Dec 2025
Viewed by 2865
Abstract
The integration of Artificial Intelligence into educational environments is reshaping the way digital resources support teaching and learning, which reinforces the need to understand how prompting strategies can enhance engagement, autonomy, and personalisation. This study examines the pedagogical role of prompt engineering in [...] Read more.
The integration of Artificial Intelligence into educational environments is reshaping the way digital resources support teaching and learning, which reinforces the need to understand how prompting strategies can enhance engagement, autonomy, and personalisation. This study examines the pedagogical role of prompt engineering in the transformation of static digital materials into adaptive and interactive learning experiences aligned with the principles of Education 4.0. A systematic literature review was conducted between 2023 and 2025 following the PRISMA protocol, comprising a sample of 166 studies retrieved from the ACM Digital Library and Scopus databases. The search strategy employed the keywords “artificial intelligence” OR “intelligent tutoring systems” AND “e-learning” OR “digital education” AND “personalised learning” OR “academic performance” OR “student engagement” OR “motivation” OR “ethical issues” OR “student autonomy” OR “limitations of AI”. The analysis identified consistent improvements in academic performance, motivation, and student engagement, although persistent limitations remain related to technical integration, ethical risks, and limited pedagogical alignment. Building on these findings, the article proposes a structured prompt engineering methodology that integrates interdependent components including role definition, audience specification, feedback style, contextual framing, guided reasoning, operational rules, and output format. A practical illustration shows that embedding prompts into digital learning resources, exemplified through PDF-based exercises, enables AI agents to support personalised and adaptive study sessions. The study concludes that systematic prompt design can reposition educational resources as intelligent, transparent, and pedagogically rigorous systems for knowledge construction. Full article
(This article belongs to the Special Issue Supporting Student Engagement in Education 4.0 Environments)
Show Figures

Figure 1

19 pages, 567 KB  
Article
A Prognostic Theory of Treatment Response for Major Depressive Disorder: A Dynamic Systems Framework for Forecasting Clinical Trajectories
by Harold Ngabo-Woods, Larisa Dunai and Isabel Seguí Verdú
Appl. Sci. 2025, 15(23), 12524; https://doi.org/10.3390/app152312524 - 26 Nov 2025
Cited by 1 | Viewed by 1172
Abstract
The clinical management of major depressive disorder remains hampered by a trial-and-error approach to treatment selection, a challenge that current diagnostic and static predictive models have failed to address. While artificial intelligence (AI) applications have focused on classifying a patient’s present state, they [...] Read more.
The clinical management of major depressive disorder remains hampered by a trial-and-error approach to treatment selection, a challenge that current diagnostic and static predictive models have failed to address. While artificial intelligence (AI) applications have focused on classifying a patient’s present state, they lack the ability to forecast the trajectory of their future response. This study addresses this critical gap by proposing a new theoretical framework that conceptualises depression treatment response as a complex dynamic system. Drawing a powerful analogy from the engineering field of structural health monitoring and damage prognosis, which forecasts the remaining useful life of a system, we shift the paradigm from diagnosis to prognosis. We introduce three core constructs: the Patient State Vector (PSV), a multimodal baseline of a patient’s clinical, biological, and digital phenotype; the Therapeutic Impulse Function (TIF), a formal representation of a treatment’s properties; and the Predicted Recovery Trajectory (PRT), the forecasted path of symptom severity over time. The central thesis of the framework is that a patient’s PRT emerges from the dynamic interaction between their initial PSV and a given TIF. We present a series of testable propositions, such as how early fluctuations in PRT can classify patients into distinct “dynamic phenotypes” predictive of long-term outcomes. By integrating mechanisms across neurobiology, behaviour, and pharmacology within an SHM-inspired framework, this prognostic theory aims to provide a new systems-based paradigm for personalised psychiatry, moving beyond static prediction to a mechanistic understanding of recovery. This cross-disciplinary adaptation illustrates how SHM-derived principles of state assessment, load modelling, and prognosis can inform new frontiers in predictive health modelling. Full article
Show Figures

Figure 1

15 pages, 415 KB  
Article
Digital Competence in the Master’s Degree in Training for Teachers: The Influence of Academic and Emotional Factors on Its Development
by Estibaliz Cepa-Rodriguez and Jordi Mogas-Recalde
Educ. Sci. 2025, 15(12), 1586; https://doi.org/10.3390/educsci15121586 - 25 Nov 2025
Viewed by 782
Abstract
Digital Competence (DC) is relevant among approaches aimed at educational innovation in the digital society. This work analyses the DC level of students of the Master’s Degree in Training for Teachers in a University of the Basque Country, and identifies the socio-academic and [...] Read more.
Digital Competence (DC) is relevant among approaches aimed at educational innovation in the digital society. This work analyses the DC level of students of the Master’s Degree in Training for Teachers in a University of the Basque Country, and identifies the socio-academic and emotional factors that determine their development. A total of 137 students (56.93% women) completed an online questionnaire that collected the following information: sociodemographic characteristics, DC, motivation, creative self-efficacy and life satisfaction. The results revealed that the students present a basic-intermediate level of DC. They have appropriate knowledge about available digital platforms and systems and their general use, although notable lacks dealing with tasks that include the creation of content to energise exercises or solve problems. Gender was not a determining factor for DC, in contrast with the branch of knowledge: those specialised in natural sciences or technology show greater digital skills. Furthermore, creative self-efficacy and motivation were shown to be predictive factors of their DC level. In conclusion, training plans must be redefined to offer future teachers personalised and progressive training in DC. To achieve this, any educational intervention must consider the needs of students in each degree programme, as well as the various academic and emotional factors that influence learning. Full article
Show Figures

Figure 1

25 pages, 1777 KB  
Article
TwinGuard: Privacy-Preserving Digital Twins for Adaptive Email Threat Detection
by Taiwo Oladipupo Ayodele
J. Cybersecur. Priv. 2025, 5(4), 91; https://doi.org/10.3390/jcp5040091 - 29 Oct 2025
Viewed by 1582
Abstract
Email continues to serve as a primary vector for cyber-attacks, with phishing, spoofing, and polymorphic malware evolving rapidly to evade traditional defences. Conventional email security systems, often reliant on static, signature-based detection struggle to identify zero-day exploits and protect user privacy in increasingly [...] Read more.
Email continues to serve as a primary vector for cyber-attacks, with phishing, spoofing, and polymorphic malware evolving rapidly to evade traditional defences. Conventional email security systems, often reliant on static, signature-based detection struggle to identify zero-day exploits and protect user privacy in increasingly data-driven environments. This paper introduces TwinGuard, a privacy-preserving framework that leverages digital twin technology to enable adaptive, personalised email threat detection. TwinGuard constructs dynamic behavioural models tailored to individual email ecosystems, facilitating proactive threat simulation and anomaly detection without accessing raw message content. The system integrates a BERT–LSTM hybrid for semantic and temporal profiling, alongside federated learning, secure multi-party computation (SMPC), and differential privacy to enable collaborative intelligence while preserving confidentiality. Empirical evaluations were conducted using both synthetic AI-generated email datasets and real-world datasets sourced from Hugging Face and Kaggle. TwinGuard achieved 98% accuracy, 97% precision, and a false positive rate of 3%, outperforming conventional detection methods. The framework offers a scalable, regulation-compliant solution that balances security efficacy with strong privacy protection in modern email ecosystems. Full article
(This article belongs to the Special Issue Cybersecurity in the Age of AI and IoT: Challenges and Innovations)
Show Figures

Figure 1

16 pages, 663 KB  
Article
SAIL-Y: A Socioeconomic and Gender-Aware Career Recommender System
by Enrique J. Delahoz-Domínguez and Raquel Hijón-Neira
Electronics 2025, 14(20), 4121; https://doi.org/10.3390/electronics14204121 - 21 Oct 2025
Cited by 1 | Viewed by 818
Abstract
This study presents SAIL-Y (Sailing Artificial Intelligence for Learning in Youth), a novel gender-focused recommender system designed to promote female participation in STEM careers through data-driven guidance. Drawing inspiration from the metaphor of an academic journey as a voyage, SAIL-Y functions as a [...] Read more.
This study presents SAIL-Y (Sailing Artificial Intelligence for Learning in Youth), a novel gender-focused recommender system designed to promote female participation in STEM careers through data-driven guidance. Drawing inspiration from the metaphor of an academic journey as a voyage, SAIL-Y functions as a digital compass—leveraging socioeconomic profiles and standardised test results (Saber 11, Colombia) to help students navigate career decisions in high-impact academic fields. SAIL-Y integrates multiple machine learning strategies, including collaborative filtering, bootstrapped data augmentation to rebalance gender representation, and socioeconomic-aware conditioning, to generate personalised and bias-controlled career recommendations. The system is explicitly designed to skew recommendations toward STEM disciplines for female students, countering systemic underrepresentation in these fields. Using a dataset of 332,933 Colombian students (2010–2021), we evaluate the performance of different recommendation architectures under the SAIL-Y framework. The results show that a gender-oriented recommender design increases the proportion of STEM career recommendations for female students by up to 25% compared to reference models. Beyond technical contributions, this work proposes an ethically aligned paradigm for educational recommender systems—one that empowers rather than merely predicts. SAIL-Y is thus envisioned as both a methodological tool and a socio-educational intervention, supporting more equitable academic journeys for future generations. Full article
Show Figures

Graphical abstract

Back to TopTop