Sign in to use this feature.

Years

Between: -

Subjects

remove_circle_outline
remove_circle_outline
remove_circle_outline
remove_circle_outline
remove_circle_outline
remove_circle_outline
remove_circle_outline
remove_circle_outline
remove_circle_outline

Journals

remove_circle_outline
remove_circle_outline
remove_circle_outline
remove_circle_outline
remove_circle_outline
remove_circle_outline
remove_circle_outline
remove_circle_outline
remove_circle_outline
remove_circle_outline
remove_circle_outline
remove_circle_outline
remove_circle_outline
remove_circle_outline

Article Types

Countries / Regions

remove_circle_outline
remove_circle_outline
remove_circle_outline
remove_circle_outline
remove_circle_outline

Search Results (1,777)

Search Parameters:
Keywords = different road conditions

Order results
Result details
Results per page
Select all
Export citation of selected articles as:
14 pages, 1406 KB  
Article
The Effects of Advertisement Placement Configurations on Visual Attention and Recall According to Dynamic Road Traffic Conditions Using Virtual Reality and Eye Tracking
by Haram Choi and Sanghun Nam
Appl. Sci. 2026, 16(2), 698; https://doi.org/10.3390/app16020698 - 9 Jan 2026
Abstract
Virtual reality (VR) provides immersive environments that resemble real-world consumption settings, enabling realistic analysis of consumer responses to advertisements. Therefore, VR has been increasingly adopted in marketing. Visual attention is a key indicator of advertising effectiveness, and neuromarketing approaches using eye-tracking are widely [...] Read more.
Virtual reality (VR) provides immersive environments that resemble real-world consumption settings, enabling realistic analysis of consumer responses to advertisements. Therefore, VR has been increasingly adopted in marketing. Visual attention is a key indicator of advertising effectiveness, and neuromarketing approaches using eye-tracking are widely used to overcome the limitations of self-report measures by providing objective insights into attentional processes. However, most previous studies have focused on static retail environments, leaving a research gap in understanding advertising effectiveness in dynamic road traffic contexts. Guided by selective attention theory, this study addresses this gap by integrating VR and eye-tracking to examine how advertisement placement under different traffic conditions influences visual attention and recall. A real-time eye-tracking measurement system was developed, and fixation duration, fixation count, and recall were used as evaluation metrics. The results showed significant differences across advertisement placement types. Advertisements positioned in front of buildings during stops elicited the highest levels of visual attention and recall, indicating that attention is greater when users are stationary than when riding. These findings indicate that cognitive resources shift from traffic-related tasks to advertisements as cognitive load decreases, highlighting the effectiveness of integrating VR and eye-tracking to objectively evaluate advertising outcomes in dynamic environments. Full article
(This article belongs to the Special Issue Advances in Virtual Reality Applications)
Show Figures

Figure 1

17 pages, 4381 KB  
Article
Trajectory Tracking Control and Optimization for Distributed Drive Mining Dump Trucks
by Weiwei Yang, Yong Jiang, Yijun Han and Yilin Wang
Vehicles 2026, 8(1), 13; https://doi.org/10.3390/vehicles8010013 - 7 Jan 2026
Viewed by 157
Abstract
To address the issue of insufficient trajectory tracking accuracy and the stability of distributed drive mining dump trucks under complex working conditions, this paper proposes a model predictive control (MPC) strategy based on genetic-particle swarm optimization (GAPSO). This strategy overcomes the limitations of [...] Read more.
To address the issue of insufficient trajectory tracking accuracy and the stability of distributed drive mining dump trucks under complex working conditions, this paper proposes a model predictive control (MPC) strategy based on genetic-particle swarm optimization (GAPSO). This strategy overcomes the limitations of traditional MPC controllers—where the weight matrix is fixed—by constructing a hierarchical optimization architecture that enables adaptive weight adjustment. An MPC-based trajectory tracking controller is developed using a three-degree-of-freedom vehicle dynamics model. Furthermore, to address the challenge of tuning MPC weight parameters, a GAPSO-based fusion optimization algorithm is introduced. This algorithm integrates the global search capability of genetic algorithms with the local convergence advantages of particle swarm optimization, enabling joint optimization of the state and control weight matrices. Simulation results demonstrate that under complex scenarios such as double lane change maneuvers, varying vehicle speeds, and different road adhesion coefficients, the proposed GAPSO-MPC controller significantly outperforms conventional MPC and PSO-MPC approaches in terms of lateral position tracking root mean square error. The method effectively enhances the robustness of trajectory tracking for distributed drive mining vehicles under disturbance conditions, offering a viable technical solution for high-precision control in autonomous mining systems. Full article
(This article belongs to the Special Issue Advanced Vehicle Dynamics and Autonomous Driving Applications)
Show Figures

Figure 1

27 pages, 3033 KB  
Article
Innovative Approaches to Acoustic Comfort in Vehicles: Experimental Assessment and Strategic Noise Reduction Solutions
by Petruța Blaga, Bianca-Mihaela Cășeriu and Cristina Veres
Appl. Sci. 2026, 16(2), 580; https://doi.org/10.3390/app16020580 - 6 Jan 2026
Viewed by 138
Abstract
This study presents a rigorous experimental investigation of in-cabin acoustic comfort across a heterogeneous set of road and special-purpose vehicles. Interior noise measurements were conducted on a total of 35 vehicles, comprising five vehicles from each of seven operational categories, grouped according to [...] Read more.
This study presents a rigorous experimental investigation of in-cabin acoustic comfort across a heterogeneous set of road and special-purpose vehicles. Interior noise measurements were conducted on a total of 35 vehicles, comprising five vehicles from each of seven operational categories, grouped according to RNTR-2 regulations into three distinct vehicle classes: N1, N2, and N2G. The adopted research methodology ensures a unified, phenomenological, and experimental approach to the assessment of interior vehicle acoustics, enabling consistent data acquisition and comparative analysis across vehicle classes. Measurements were performed under both stationary and dynamic operating conditions using Class 1 precision instrumentation. The experimental results reveal systematic differences in acoustic performance between vehicle classes. While N1 and N2 vehicles generally comply with recommended comfort thresholds, N2G special-purpose vehicles exhibit significantly elevated interior noise levels, reaching up to 90 dBA during dynamic operation, together with increased variability at higher engine regimes. These findings highlight the influence of vehicle architecture, operational conditions, and mission-oriented design constraints on vibro-acoustic behavior. Passive noise control solutions based on advanced sound-absorbing and sound-insulating materials were further evaluated, demonstrating interior noise reductions of up to 10 dBA. The scientific contribution of this work lies in the establishment of a unified, reproducible methodology that enables direct cross-category comparison of in-cabin acoustic comfort while explicitly integrating special-purpose vehicles into a comfort-oriented analytical paradigm. By moving beyond regulatory compliance toward a multidimensional interpretation of acoustic comfort, the study provides a robust foundation for vehicle design optimization and supports the future development of dedicated comfort assessment standards. Full article
Show Figures

Figure 1

18 pages, 2484 KB  
Article
FDSDS: A Fuzzy-Based Driver Stress Detection System for VANETs Considering Interval Type-2 Fuzzy Logic and Its Performance Evaluation
by Shunya Higashi, Paboth Kraikritayakul, Yi Liu, Makoto Ikeda, Keita Matsuo and Leonard Barolli
Information 2026, 17(1), 50; https://doi.org/10.3390/info17010050 - 5 Jan 2026
Viewed by 143
Abstract
Vehicular Ad Hoc Networks (VANETs) enable Vehicle-to-Vehicle (V2V) and Vehicle-to-Infrastructure (V2I) communications for enhancing road safety. However, reliable driver stress assessment remains challenging due to noisy sensing, inter-driver variability, and context dynamics. This paper proposes a Fuzzy-based Driver Stress Detection System (FDSDS) that [...] Read more.
Vehicular Ad Hoc Networks (VANETs) enable Vehicle-to-Vehicle (V2V) and Vehicle-to-Infrastructure (V2I) communications for enhancing road safety. However, reliable driver stress assessment remains challenging due to noisy sensing, inter-driver variability, and context dynamics. This paper proposes a Fuzzy-based Driver Stress Detection System (FDSDS) that employs an Interval Type-2 Fuzzy Logic System (IT2FLS) to model uncertainty. The FDSDS considers four complementary inputs—Heart Rate Variability (HRV), Galvanic Skin Response (GSR), Steering Angle Variation (SAV), and Traffic Density (TD)—to estimate Driver Stress Level (DSL). Extensive simulations (14,641 test points) show monotonic associations between DSL and the inputs, which reveal that physiological indicators dominate average influence (finite-difference sensitivity: GSR 0.357, SAV 0.239, TD 0.239, HRV 0.235). Under severe physiological conditions (HRV = 0.1, GSR = 0.9), the system consistently outputs high stress (mean DSL = 0.813; range 0.622–0.958), while favorable physiological conditions (HRV = 0.9, GSR = 0.1) yield low stress even in challenging traffic (range 0.044–0.512). The IT2FLS uncertainty bands widen for intermediate conditions, aligning with the inherent ambiguity of moderate stress states. These results indicate that combining physiological, behavioral, and environmental factors with IT2FLS yields interpreted, uncertainty-aware stress estimates suitable for real-time VANET applications. Full article
(This article belongs to the Special Issue Feature Papers in Information in 2024–2025)
Show Figures

Figure 1

26 pages, 7417 KB  
Article
Beam Damage Detection and Characterization Using Rotation Response from a Moving Load and Damage Candidate Grid Search (DCGS)
by Muath Y. Alhumaidi and Brett A. Story
Appl. Sci. 2026, 16(1), 539; https://doi.org/10.3390/app16010539 - 5 Jan 2026
Viewed by 109
Abstract
Structural health monitoring (SHM) increasingly contributes to the safety and durability of key infrastructure, especially bridges. This research introduces a rotation-based approach for damage detection and quantification using a damage candidate grid search technique (DCGS) on simply supported girder bridges under quasi-static or [...] Read more.
Structural health monitoring (SHM) increasingly contributes to the safety and durability of key infrastructure, especially bridges. This research introduces a rotation-based approach for damage detection and quantification using a damage candidate grid search technique (DCGS) on simply supported girder bridges under quasi-static or slowly moving loading conditions. Applying the principle of virtual work, the healthy and candidate-damaged rotation responses are analytically obtained and compared with the rotation observed directly at the moving load location. Damage is defined in terms of three key parameters: the start and the end of the damage, L1 and L2, respectively, and the damage severity β. The DCGS method is validated using finite element model simulations of 12 damage scenarios subjected to different noise levels. A statistical analysis and confidence interval characterize the accuracy and consistency of the top ten estimations produced by the DCGS method. A damage length ratio (DLR), defined from the span of the beam, L, and the damage location, L1 and L2, improves the robustness of the methodology against measurement noise by reducing possible false positive estimations. Additionally, the experimental results on two beam structures further validate the method. Absolute relative errors (AREs) of about 6% and absolute errors (AEs) of around 0.16 between the estimated and real damage parameters characterize the performance of the technique, considering damage location and damage severity, respectively. The results show that the DCGS methodology can effectively locate damage and estimate its severity in the presence of noise. The developed framework provides a sensitive and practical SHM tool that is suitable for early damage detection in railway and road bridges. Full article
(This article belongs to the Special Issue Advances in Structural Health Monitoring in Civil Engineering)
Show Figures

Figure 1

26 pages, 16690 KB  
Article
Effects of Acute Altitude, Speed and Surface on Biomechanical Loading in Distance Running
by Olaf Ueberschär, Marlene Riedl, Daniel Fleckenstein and Roberto Falz
Sensors 2026, 26(1), 276; https://doi.org/10.3390/s26010276 - 1 Jan 2026
Viewed by 408
Abstract
Altitude training camps are a popular measure to enhance endurance performance at sea level. This study elucidates the effects of acute altitude-induced hypoxia, running speed and surface on cadence, peak tibial acceleration (PTA), gait asymmetry and residual shock in distance running. Ten healthy, [...] Read more.
Altitude training camps are a popular measure to enhance endurance performance at sea level. This study elucidates the effects of acute altitude-induced hypoxia, running speed and surface on cadence, peak tibial acceleration (PTA), gait asymmetry and residual shock in distance running. Ten healthy, trained native lowlanders (6 males, 4 females; 28.2 ± 9.2 years; mean V˙O2,peak of 54.9 ± 5.9 mL min−1 kg−1) participated in this study. They ran 1500 m bouts of at 50, 1000 and 2300 m above mean sea level on paved roads and natural trails at three different speeds. Those speeds were chosen to represent the most common training zones and were defined as v1=90%vVT1, v2=12vVT1+vVT2 and v3=100%vVT2, with vVT1 and vVT2 denoting the speeds at the ventilatory thresholds 1 and 2. Based on the experimental results, cadence increased by +2.2 spm per +1 km h−1 (p < 0.001) and fell by −1.1. spm per +1000 m of elevation (p < 0.001), whereas surface did not show any significant effect. Likewise, PTA was not affected by surface, but grew by 0.9 g per +1 km h−1 (p < 0.001), and decreased by −0.6 g per +1000 m in elevation, with significant effects particularly at speeds beyond vVT1 (p < 0.049). Absolute lateral asymmetry was not altered by elevation, surface or running speed. Mean shock attenuation increased with running speed by +2.5 percentage points per +1 km h−1 (p < 0.001) but was independent of elevation and surface. In essence, running speed seems to be the predominant factor defining biomechanical loading, even under acute hypoxia and for varying surface conditions. Full article
(This article belongs to the Special Issue Wearable Sensors in Biomechanics and Human Motion)
Show Figures

Figure 1

24 pages, 3711 KB  
Article
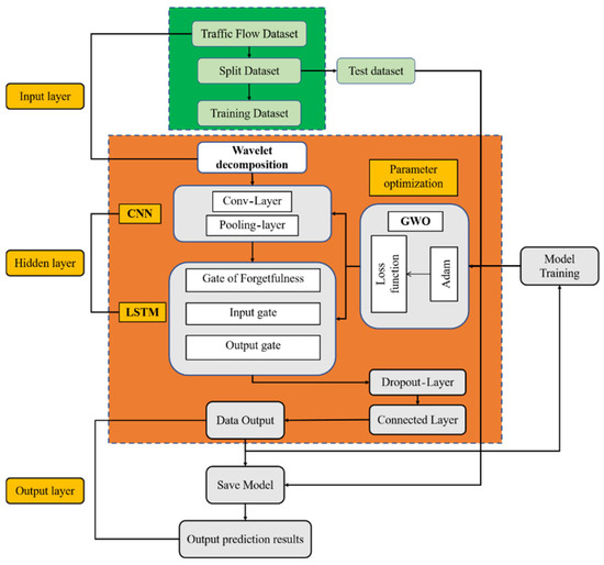
A Multi-Agent Regional Traffic Signal Control System Integrating Traffic Flow Prediction and Graph Attention Networks
by Chao Sun, Yuhao Yang, Jiacheng Li, Weiyi Fang and Peng Zhang
Systems 2026, 14(1), 47; https://doi.org/10.3390/systems14010047 - 31 Dec 2025
Viewed by 227
Abstract
Adaptive traffic signal control is a critical component of intelligent transportation systems, and multi-agent deep reinforcement learning (MARL) has attracted increasing interest due to its scalability and control efficiency. However, existing methods have two major drawbacks: (i) they are largely driven by current [...] Read more.
Adaptive traffic signal control is a critical component of intelligent transportation systems, and multi-agent deep reinforcement learning (MARL) has attracted increasing interest due to its scalability and control efficiency. However, existing methods have two major drawbacks: (i) they are largely driven by current and historical traffic states, without explicit forecasting of upcoming traffic conditions, and (ii) their coordination mechanisms are often weak, making it difficult to model complex spatial dependencies in large-scale road networks and thereby limiting the benefits of coordinated control. To address these issues, we propose TG-MADDPG, which integrates short-term traffic prediction with a graph attention network (GAT) for regional signal control. A WT-GWO-CNN-LSTM traffic forecasting module predicts near-future states and injects them into the MARL framework to support anticipatory decision-making. Meanwhile, the GAT dynamically encodes road-network topology and adaptively captures inter-intersection spatial correlations. In addition, we design a reward based on normalized pressure difference to guide cooperative optimization of signal timing. Experiments on the SUMO simulator across synthetic and real-world networks under both off-peak and peak demands show that TG-MADDPG consistently achieves lower average waiting times, shorter queue lengths, and higher cumulative rewards than IQL, MADDPG, and GMADDPG, demonstrating strong effectiveness and generalization. Full article
(This article belongs to the Section Systems Engineering)
Show Figures

Figure 1

33 pages, 4747 KB  
Review
Real-Driving Emissions of Euro 2–Euro 6 Vehicles in Poland—17 Years of Experience
by Jacek Pielecha, Paweł Woś, Hubert Kuszewski, Maksymilian Mądziel, Artur Krzemiński, Paulina Kulasa, Wojciech Gis, Piotr Piątkowski and Jakub Sobczak
Appl. Sci. 2026, 16(1), 348; https://doi.org/10.3390/app16010348 - 29 Dec 2025
Viewed by 291
Abstract
The article presents the development and results of emission studies conducted in Poland in the context of global real-driving emissions research. Although the European Union has continuously tightened exhaust-emission standards, road transport remains one of the major sources of air pollution. Several research [...] Read more.
The article presents the development and results of emission studies conducted in Poland in the context of global real-driving emissions research. Although the European Union has continuously tightened exhaust-emission standards, road transport remains one of the major sources of air pollution. Several research centers in Poland—including Rzeszów University of Technology, Poznan University of Technology, and the Motor Transport Institute—have been conducting on-road emission measurements for many years across a wide spectrum of vehicles: conventional, hybrid (including plug-in hybrids), and fully electric. The findings show that emissions under real-world driving conditions often differ from those obtained in homologation tests, particularly for nitrogen oxides and particulate matter. Ambient temperature, road gradient, and driving phases (urban, rural, motorway) were also identified as influential factors. Polish research centers have developed analytical tools enabling comparison between laboratory and on-road tests and allowing real-driving emissions to be estimated based on chassis-dynamometer data. Studies on plug-in hybrids highlighted that these vehicles remain environmentally beneficial only when regularly charged; otherwise, their emissions can increase sharply. Overall, the research confirms that on-road testing is essential for a reliable evaluation of vehicle performance, and the results can contribute to designing more eco-friendly technologies and improving future emission regulations. Full article
Show Figures

Figure 1

38 pages, 4535 KB  
Article
Double Deep Q-Network-Based Solution for the Dynamic Electric Vehicle Routing Problem
by Mehmet Bilge Han Taş, Kemal Özkan, İnci Sarıçiçek and Ahmet Yazıcı
Appl. Sci. 2026, 16(1), 278; https://doi.org/10.3390/app16010278 - 26 Dec 2025
Viewed by 242
Abstract
The Dynamic Electric Vehicle Routing Problem (D-EVRP) presents a framework that requires electric vehicles to meet demand with limited energy capacity. When dynamic demand flows and charging requirements are considered together, traditional methods cannot provide sufficient adaptation for real-time decision-making. Therefore, a learning-based [...] Read more.
The Dynamic Electric Vehicle Routing Problem (D-EVRP) presents a framework that requires electric vehicles to meet demand with limited energy capacity. When dynamic demand flows and charging requirements are considered together, traditional methods cannot provide sufficient adaptation for real-time decision-making. Therefore, a learning-based approach was chosen to ensure that decision-making processes respond quickly to changing conditions. The solution utilizes a model with a Double Deep Q-Network (DDQN) architecture and a discrete valuation structure. Prioritized Experience Replay (PER) was implemented to increase model stability, allowing infrequent but effective experiments to contribute more to the learning process. The state representation is constructed using the vehicle’s location, battery level, load status, and current customer demands. Scalability is ensured by dividing customer locations into clusters using the K-means method, with each cluster handled by an independent representative. The approach was tested with real-world road data obtained from the Meşelik Campus of Osmangazi University in Eskişehir. Experiments conducted under different demand levels and data sizes have shown that the PER-assisted DDQN structure produces more stable and shorter route lengths in dynamic scenarios, but random selection, greedy method and genetic algorithm experience significant performance losses as dynamicity increases. Full article
(This article belongs to the Section Computing and Artificial Intelligence)
Show Figures

Figure 1

45 pages, 9391 KB  
Article
Engineering Performance, Environmental and Economic Assessment of Pavement Reconstruction Using Cold In-Place Recycling with Foamed Bitumen: A Municipal Road Case Study
by Justyna Stępień, Anna Chomicz-Kowalska, Krzysztof Maciejewski and Patrycja Wąsik
Materials 2026, 19(1), 83; https://doi.org/10.3390/ma19010083 - 25 Dec 2025
Viewed by 338
Abstract
Modernizing municipal roads requires rehabilitation strategies that ensure adequate structural performance while reducing environmental and economic burdens. Although cold in-place recycling with foamed bitumen (CIR-FB) has been widely investigated, integrated assessments combining mechanistic–empirical modeling with LCA and LCCA remain limited—particularly for municipal roads [...] Read more.
Modernizing municipal roads requires rehabilitation strategies that ensure adequate structural performance while reducing environmental and economic burdens. Although cold in-place recycling with foamed bitumen (CIR-FB) has been widely investigated, integrated assessments combining mechanistic–empirical modeling with LCA and LCCA remain limited—particularly for municipal roads in Central and Eastern Europe, where reclaimed asphalt pavement (RAP) quality, climatic conditions and budget constraints differ from commonly studied regions. This study compares two reconstruction variants for a 1 km road section: a conventional design using virgin materials (V1-N) and a recycling-based alternative (V2-Rc) incorporating RAP from the existing wearing and binder layers and reclaimed aggregate (RA) from the existing base. CIR-FB mixture testing (stiffness ≈ 5.25 GPa; foamed bitumen = 2.5%, cement = 2.0%) was integrated into mechanistic–empirical fatigue analysis, material-flow quantification, LCA and LCCA. The V2-Rc variant achieved a 3–21-fold increase in fatigue life compared to V1-N at equal thickness. Material demand decreased by approximately 27%, demolition waste by approximately 39%, and approximately 92% of the existing pavement was reused in situ. Transport work was reduced five-fold (veh-km) and more than six-fold (t-km). LCA showed a 15.9% reduction in CO2-eq emissions, while LCCA indicated approximately 19% lower construction cost, with advantages remaining robust under ±20% sensitivity. The results demonstrate that CIR-FB, when supported by proper RAP/RA characterization, can substantially improve structural, environmental and economic performance in municipal road rehabilitation. Full article
(This article belongs to the Special Issue Road and Rail Construction Materials: Development and Prospects)
Show Figures

Graphical abstract

24 pages, 2587 KB  
Article
Discriminative Capabilities of Eye Gaze Measures for Cognitive Load Evaluation in a Driving Simulation Task
by Anastasiia Bakhchina, Karina Arutyunova, Evgenii Burashnikov, Anastasiya Filatova, Andrei Filimonov and Ivan Shishalov
J. Eye Mov. Res. 2026, 19(1), 1; https://doi.org/10.3390/jemr19010001 - 24 Dec 2025
Viewed by 254
Abstract
Driving is a cognitively demanding task engaging attentional effort and working memory resources, which increases cognitive load. The aim of this study was to evaluate the discriminative capabilities of an objective eye tracking method in comparison to a subjective self-report scale (the NASA–Task [...] Read more.
Driving is a cognitively demanding task engaging attentional effort and working memory resources, which increases cognitive load. The aim of this study was to evaluate the discriminative capabilities of an objective eye tracking method in comparison to a subjective self-report scale (the NASA–Task Load Index) in distinguishing cognitive load levels during driving. Participants (N = 685) performed highway and urban driving in a fixed-base driving simulator. The N-Back test was used as a secondary task to increase cognitive load. In line with previous studies, the NASA–Task Load Index was shown to be an accurate self-report tool in distinguishing conditions with higher and lower levels of cognitive load due to the additional N-Back task, with best average accuracy of 0.81 within the highway driving scenario. Eye gaze metrics worked best when differentiating between stages of highway and urban driving, with an average accuracy of 0.82. Eye gaze entropy measures were the best indicators for cognitive load dynamics, with average accuracy reaching 0.95 for gaze transition entropy in the urban vs. highway comparison. Eye gaze metrics showed significant correlations with the NASA–Task Load Index results in urban driving stages, but not in highway driving. The results demonstrate that eye gaze metrics can be used in combination with self-reports for developing algorithms of cognitive load evaluation and reliable driver state prediction in different road conditions. Full article
Show Figures

Figure 1

18 pages, 1521 KB  
Article
Visibility of Vertical Road Signs in Real Driving Environments: Effects of Retroreflectivity and Surface Conditions
by Claudia Brasile, Margherita Pazzini, Davide Chiola, Andrea Simone, Claudio Lantieri and Valeria Vignali
Infrastructures 2026, 11(1), 8; https://doi.org/10.3390/infrastructures11010008 - 23 Dec 2025
Viewed by 239
Abstract
The visibility of vertical road signs is a crucial factor for driving safety, especially in low-light conditions. The retroreflectivity of signs is imperative to ensure that drivers are able to perceive the information in a timely manner. However, the effectiveness of signs can [...] Read more.
The visibility of vertical road signs is a crucial factor for driving safety, especially in low-light conditions. The retroreflectivity of signs is imperative to ensure that drivers are able to perceive the information in a timely manner. However, the effectiveness of signs can be compromised by factors such as material degradation, wear and tear, and dirt on the surface. The objective of this study is to analyze how different surface conditions and different levels of retroreflectivity of vertical signs affect users’ perception and driving behavior in a real controlled environment. A total of twenty-five volunteers undertook the same road test twice. During the initial trial, the subjects encountered signs with a Class II retro-reflective film (EN 12899-1:2007), and during the second trial, they encountered the same signs in the same positions as the first trial but with varied characteristics and additional factors such as dirt, water, and degradation. Through a Mobile Eye Tracker and a Racelogic Video Vbox, it was possible to investigate the alterations in the visual and kinematic behavior of participants across the two tests. The statistical analysis was conducted using the Wilcoxon test, Spearman’s correlation and regression analysis. The analysis revealed that the signal with a dirty surface had the most significant impact on participants’ perception, showing a substantial reduction in the distance of the first fixation (−15%), a decrease in the number of fixations (−37%), and an increase in the time required for it to be perceived (+40%). This study demonstrates that the maintenance of road sign surfaces is a critical factor in their effectiveness and is as influential as the level of retroreflectivity of the material. Full article
(This article belongs to the Special Issue Sustainable Infrastructures for Urban Mobility, 2nd Edition)
Show Figures

Figure 1

18 pages, 2710 KB  
Article
Eye Gaze Entropy Reflects Individual Experience in the Context of Driving
by Karina Arutyunova, Evgenii Burashnikov, Nikita Timakin, Ivan Shishalov, Andrei Filimonov and Anastasiia Bakhchina
Entropy 2026, 28(1), 8; https://doi.org/10.3390/e28010008 - 20 Dec 2025
Viewed by 432
Abstract
Eye gaze plays an essential role in the organisation of human goal-directed behaviour. Stationary gaze entropy and gaze transition entropy are two informative measures of visual scanning in different tasks. In this work, we discuss the benefits of these eye gaze entropy measures [...] Read more.
Eye gaze plays an essential role in the organisation of human goal-directed behaviour. Stationary gaze entropy and gaze transition entropy are two informative measures of visual scanning in different tasks. In this work, we discuss the benefits of these eye gaze entropy measures in the context of driving behaviour. In our large-scale study, participants performed driving tasks in a simulator (N = 380, 44% female, age: 20–73 years old) and in on-road urban environments (N = 241, 44% female, age: 19–74 years old). We analysed measures of eye gaze entropy in relation to driving experience and compared their dynamics between the simulator and on-road driving. The results demonstrate that, in both driving conditions, gaze transition entropy is higher, whereas stationary gaze entropy is lower, in more experienced drivers of both genders. This suggests that gaining driving experience may be accompanied by a decrease in overall gaze dispersion and an increased unpredictability of visual scanning behaviour. These results are in line with previously reported trends on experience-related dynamics of eye gaze entropy measures. We discuss our findings in the framework of the system-evolutionary theory, which explains the organisation of behaviour through the history of individual development, corresponding to the growing complexity of individual–environment interactions. Experience-related dynamics of eye gaze complexity can be a useful factor in the development of practical applications, such as driver monitoring systems and other human–machine interfaces. Full article
(This article belongs to the Special Issue Information-Theoretic Methods in Computational Neuroscience)
Show Figures

Figure 1

24 pages, 3697 KB  
Article
Study of the Energy Consumption of Buses with Different Power Plants in Urban Traffic Conditions
by Miroslaw Smieszek, Vasyl Mateichyk, Jakub Mosciszewski and Nataliia Kostian
Energies 2025, 18(24), 6611; https://doi.org/10.3390/en18246611 - 18 Dec 2025
Viewed by 196
Abstract
Public transport still uses vehicles powered by fossil fuels. Replacing the fleet with zero-emission vehicles will take many years. During this period, it is still necessary to carry out work aimed at reducing energy consumption and thus the emission of toxic substances into [...] Read more.
Public transport still uses vehicles powered by fossil fuels. Replacing the fleet with zero-emission vehicles will take many years. During this period, it is still necessary to carry out work aimed at reducing energy consumption and thus the emission of toxic substances into the atmosphere. An important part of this work is the study of the relationship between energy demand of buses with different power plants and urban traffic conditions. These conditions include traffic intensity, average and maximum speeds, and number of stops. The VSP (Vehicle-Specific Power) model is useful in research on this relationship. In this article, such research was carried out using data from public bus monitoring and data provided by the city authorities of Rzeszów. In the first stage, a VSP model was created and tuned for three buses with different power plants operating on selected routes. Then, as a result of a large number of simulation processes, the impact of the average speed on the energy demand was determined. The results of the conducted research can be used in the modernization or planning of public transport networks and the modification of road infrastructure. All these activities should contribute to reducing energy consumption and environmental pollution. Full article
(This article belongs to the Section A: Sustainable Energy)
Show Figures

Figure 1

34 pages, 6932 KB  
Article
Quantitative Assessment of Biomechanical Deviations in Hybrid III Dummy Response Caused by Accessory Lumbar Supports
by Wanda Górniak
Sensors 2025, 25(24), 7647; https://doi.org/10.3390/s25247647 - 17 Dec 2025
Viewed by 352
Abstract
Rear-end collisions remain a significant category of road accidents, despite widespread passive safety systems. Although modern seats are designed to reduce injury risk, the influence of accessory lumbar supports on passenger safety is still insufficiently investigated. This study analyzes the biomechanical response of [...] Read more.
Rear-end collisions remain a significant category of road accidents, despite widespread passive safety systems. Although modern seats are designed to reduce injury risk, the influence of accessory lumbar supports on passenger safety is still insufficiently investigated. This study analyzes the biomechanical response of a Hybrid III 50th percentile dummy on a vehicle seat fitted with various lumbar support types, compared to a reference configuration. Tests were conducted on a sled bench, simulating impacts of varying energy using crash pulses of 10 g, 15 g, and 20 g, for each tested lumbar support configuration in carefully controlled laboratory conditions. A key element of the procedure was analyzing changes in head and chest acceleration waveforms relative to results obtained for the reference seat. To quantitatively assess discrepancies between signals, the Root Mean Square Error (RMSE) and the CORA (CORrelation and Analysis) objective rating method were applied. These tools enabled precise separation of amplitude changes from phase shifts arising from different system dynamics. The results show that additional equipment elements modify dummy–seat interaction, with the extent of biomechanical response changes also depending on crash pulse value. This indicates that ergonomic supports are not biomechanically neutral and should be considered in comprehensive safety analyses. Full article
(This article belongs to the Section Intelligent Sensors)
Show Figures

Figure 1

Back to TopTop