Sign in to use this feature.

Years

Between: -

Subjects

remove_circle_outline
remove_circle_outline
remove_circle_outline
remove_circle_outline
remove_circle_outline
remove_circle_outline
remove_circle_outline

Journals

Article Types

Countries / Regions

Search Results (11)

Search Parameters:
Keywords = degradation of MEA and other solvents

Order results
Result details
Results per page
Select all
Export citation of selected articles as:
24 pages, 3043 KB  
Article
Rate-Based Modeling and Sensitivity Analysis of Potassium Carbonate Systems for Carbon Dioxide Capture from Industrial Flue Gases
by Giannis Pachakis, Sofia Mai, Elli Maria Barampouti and Dimitris Malamis
Clean Technol. 2026, 8(1), 14; https://doi.org/10.3390/cleantechnol8010014 - 19 Jan 2026
Viewed by 209
Abstract
The increasing atmospheric concentration of carbon dioxide (CO2) poses a critical threat to global climate stability, highlighting the need for efficient carbon capture technologies. While amine-based solvents such as monoethanolamine (MEA) are widely used for industrial CO2 capture, they are [...] Read more.
The increasing atmospheric concentration of carbon dioxide (CO2) poses a critical threat to global climate stability, highlighting the need for efficient carbon capture technologies. While amine-based solvents such as monoethanolamine (MEA) are widely used for industrial CO2 capture, they are subject to limitations such as high energy requirements for regeneration, solvent degradation, and environmental concerns. This study investigates potassium carbonate/bicarbonate system as an alternative solution for CO2 absorption. The absorption mechanism and reaction kinetics of potassium carbonate in the presence of bicarbonates were reviewed. A rate-based model was developed in Aspen Plus, using literature kinetics, to simulate CO2 absorption using 20 wt% potassium carbonate (K2CO3) solution with 10% carbonate-to-bicarbonate conversion under different industrial conditions. Three flue gas compositions were evaluated: cement industry, biomass combustion, and anaerobic digestion, each at 3000 m3/h flow rate. The simulation was conducted to determine minimum column height and solvent loading requirements with a target output of 90% CO2 removal from the gas streams. Results demonstrated that potassium carbonate systems successfully achieved the target removal efficiency across all scenarios. Column heights ranged from 18 to 25 m, with molar K2CO3/CO2 ratios between 1.41 and 4.00. The biomass combustion scenario proved most favorable due to lower CO2 concentration and effective heat integration. While requiring higher column heights (18–25 m) compared to MEA systems (6–12 m) and greater solvent mass flow rates, potassium carbonate demonstrated technical feasibility for CO2 capture. The findings of this study provide a foundation for technoeconomic evaluation of potassium carbonate systems versus amine-based technologies for industrial carbon capture applications. Full article
Show Figures

Figure 1

22 pages, 3098 KB  
Article
Tuning CO2 Absorption in Hydrophobic Protic Ionic Liquids via Temperature and Structure
by Nurin Athirah Mohd Mazlan, Madelyn Wen Qian Teoh, Asyraf Hanim Ab Rahim, Gani Purwiandono and Normawati M. Yunus
Molecules 2025, 30(24), 4674; https://doi.org/10.3390/molecules30244674 - 5 Dec 2025
Viewed by 499
Abstract
Conventional amine-based solvents such as monoethanolamine (MEA) and diethanolamine (DEA) are widely used for CO2 removal from natural gas but this technology suffers from drawbacks including high regeneration energy, solvent degradation, and corrosion issues. To overcome these limitations, this study investigates the [...] Read more.
Conventional amine-based solvents such as monoethanolamine (MEA) and diethanolamine (DEA) are widely used for CO2 removal from natural gas but this technology suffers from drawbacks including high regeneration energy, solvent degradation, and corrosion issues. To overcome these limitations, this study investigates the use of newly synthesized hydrophobic protic ionic liquids (HPILs) composed of ammonium cations coupled with the bis(trifluoromethane)sulfonylimide ([Tf2N]) anion for CO2 absorption using the pressure-drop method. The results show that CO2 solubility increases with pressure but decreases with temperature. Among the studied ionic liquids (ILs), [BEHA][Tf2N] exhibits the highest CO2 capacity at 298.15 K within the pressure range of 1–20 bar, which is consistent with its free volume (Vf) value. Furthermore, a comparison study indicates that all ILs demonstrate superior CO2 selectivity over methane (CH4) at 298.15 K. The recyclability study shows that [BEHA][Tf2N] maintains its structural integrity over two CO2 absorption cycles at 20 bar across all tested temperatures. Full article
Show Figures

Graphical abstract

12 pages, 3905 KB  
Article
Oxidation of Aminoacetaldehyde Initiated by the OH Radical: A Theoretical Mechanistic and Kinetic Study
by Ashraful Alam and Gabriel da Silva
Atmosphere 2024, 15(8), 1011; https://doi.org/10.3390/atmos15081011 - 21 Aug 2024
Cited by 1 | Viewed by 1615
Abstract
Aminoacetaldehyde (glycinal, NH2CH2CHO) is a first-generation oxidation product of monoethanolamine (MEA, NH2CH2CH2OH), a solvent widely used for CO2 gas separation, which is proposed as the basis for a range of carbon capture [...] Read more.
Aminoacetaldehyde (glycinal, NH2CH2CHO) is a first-generation oxidation product of monoethanolamine (MEA, NH2CH2CH2OH), a solvent widely used for CO2 gas separation, which is proposed as the basis for a range of carbon capture technologies. A complete oxidation mechanism for MEA is required to understand the atmospheric transformation of carbon capture plant emissions, as well as the degradation of this solvent during its use and the oxidative destruction of waste solvent. In this study, we have investigated the OH radical-initiated oxidation chemistry of aminoacetaldehyde using quantum chemical calculations and RRKM theory/master equation kinetic modeling. This work predicts that aminoacetaldehyde has a tropospheric lifetime of around 6 h and that the reaction predominantly produces the NH2CH2CO radical intermediate at room temperature, along with minor contributions from NH2CHCHO and NHCH2CHO. The dominant radical intermediate NH2CH2CO is predicted to promptly dissociate to NH2CH2 and CO, where NH2CH2 is known to react with O2 under tropospheric conditions to form the imine NH = CH2 + HO2. The NH2CHCHO radical experiences captodative stabilization and is found to form a weakly bound peroxyl radical upon reaction with O2. Instead, the major oxidation product of NH2CHCHO and the aminyl radical NHCH2CHO is the imine NH = CHCHO (+HO2). In the atmosphere, the dominant fate of imine compounds is thought to be hydrolysis, where NH = CH2 will form ammonia and formaldehyde, and NH = CHCHO will produce ammonia and glyoxal. Efficient conversion of the dominant first-generation oxidation products of MEA to ammonia is consistent with field observations and supports the important role of imine intermediates in MEA oxidation. Full article
(This article belongs to the Special Issue Reactive Nitrogen and Halogen in the Atmosphere)
Show Figures

Figure 1

12 pages, 1666 KB  
Article
Techno-Economic Assessment for the Best Flexible Operation of the CO2 Removal Section by Potassium Taurate Solvent in a Coal-Fired Power Plant
by Stefania Moioli, Elvira Spatolisano and Laura A. Pellegrini
Energies 2024, 17(7), 1736; https://doi.org/10.3390/en17071736 - 4 Apr 2024
Cited by 3 | Viewed by 1548
Abstract
Alternative solvents based on aqueous solutions of amino acids have been recently developed as possible substitutes for Mono Ethanol Amine (MEA) for CO2 removal from flue gas streams. The potassium taurate solvent has the advantages of degradation resistance, low toxicity and low [...] Read more.
Alternative solvents based on aqueous solutions of amino acids have been recently developed as possible substitutes for Mono Ethanol Amine (MEA) for CO2 removal from flue gas streams. The potassium taurate solvent has the advantages of degradation resistance, low toxicity and low energy requirements for its regeneration. With any type of solvent, CO2 removal applied to a power production plant decreases the revenues obtained from selling electricity because of the energy requirements. Operating the CO2 removal section in flexible mode avoids significant effects on the profits of the power plant, while accomplishing environmental regulations. This work is the first journal paper focusing on the application in flexible mode of the potassium taurate system for treating a flue gas stream from a 500 MW coal-fired power plant. Techno-economic evaluations are performed to determine the best operating conditions considering the variation in the electricity demand and its price, and different values of carbon tax. In the summer period, with high electricity prices and demands, carbon tax values between 45 EUR/tCO2 and 60 EUR/tCO2 favor CO2 absorption in the flexible mode, without periods of full CO2 emissions during the day. Full article
(This article belongs to the Special Issue Advances in Carbon Capture, Utilization and Storage (CCUS))
Show Figures

Figure 1

19 pages, 2221 KB  
Article
Development of CO2 Absorption Using Blended Alkanolamine Absorbents for Multicycle Integrated Absorption–Mineralization
by Chanakarn Thamsiriprideeporn and Suekane Tetsuya
Minerals 2023, 13(4), 487; https://doi.org/10.3390/min13040487 - 30 Mar 2023
Cited by 5 | Viewed by 2796
Abstract
The present study aimed to investigate the feasibility of blended amine absorbents in improving the CO2 alkanolamine-based absorption of multicycle integrated absorption–mineralization (multicycle IAM) under standard operating conditions (20–25 °C and 1 atm). Multicycle IAM is a promising approach that transforms CO [...] Read more.
The present study aimed to investigate the feasibility of blended amine absorbents in improving the CO2 alkanolamine-based absorption of multicycle integrated absorption–mineralization (multicycle IAM) under standard operating conditions (20–25 °C and 1 atm). Multicycle IAM is a promising approach that transforms CO2 emissions into valuable products such as carbonates using amine solvents and waste brine. Previously, the use of monoethanolamine (MEA) as an absorbent had limitations in terms of CO2 conversion and absorbent degradation, which led to the exploration of blended alkanolamine absorbents, such as diethanolamine, triethanolamine, and aminomethyl propanol (AMP) combined with MEA. The blended absorbent was evaluated in terms of the absorption performance and carbonate production in continuous cycles of absorption, precipitation/regeneration, and preparation. The results showed that the fourth cycle of the blend of 15 wt.% AMP and 5 wt.% MEA achieved high CO2 absorption and conversion efficiency, with approximately 87% of the absorbed CO2 being converted into precipitated carbonates in 43 min and a slight degradation efficiency of approximately 45%. This blended absorbent can improve the efficiency of capturing and converting CO2 when compared to the use of a single MEA, which is one of the alternative options for the development of CO2 capture and utilization in the future. Full article
(This article belongs to the Special Issue Advances in Mineral Carbonation)
Show Figures

Figure 1

16 pages, 4486 KB  
Article
Amine Infused Fly Ash Grafted Acrylic Acid/Acrylamide Hydrogel for Carbon Dioxide (CO2) Adsorption and Its Kinetic Analysis
by Siti Musliha Mat Ghani, Nurul Ekmi Rabat, Abdul Rahman Abdul Rahim, Khairiraihanna Johari, Ahmer Ali Siyal and Rowin Kumeresen
Gels 2023, 9(3), 229; https://doi.org/10.3390/gels9030229 - 15 Mar 2023
Cited by 9 | Viewed by 3551
Abstract
In most carbon dioxide (CO2) capture processes, chemical absorption using an amine solvent is widely used technology; however, the solvent is prone to solvent degradation and solvent loss which leads to the formation of corrosion. This paper investigates the adsorption performance [...] Read more.
In most carbon dioxide (CO2) capture processes, chemical absorption using an amine solvent is widely used technology; however, the solvent is prone to solvent degradation and solvent loss which leads to the formation of corrosion. This paper investigates the adsorption performance of amine-infused hydrogels (AIFHs) to increase carbon dioxide (CO2) capture by leveraging the potency of amine absorption and adsorption properties of class F fly ash (FA). The solution polymerization method was used to synthesize the FA-grafted acrylic acid/acrylamide hydrogel (FA-AAc/AAm), which was then immersed in monoethanolamine (MEA) to form amine infused hydrogels (AIHs). The prepared FA-AAc/AAm showed dense matrices morphology with no obvious pore at the dry state but capable of capturing up to 0.71 mol/g CO2 at 0.5 wt% FA content, 2 bar pressure, 30 °C reaction temperature, 60 L/min flow rate, and 30 wt% MEA contents. Cumulative adsorption capacity was calculated and Pseudo-first order kinetic model was used to investigate the CO2 adsorption kinetic at different parameters. Remarkably, this FA-AAc/AAm hydrogel is also capable of absorbing liquid activator that was 1000% more than its original weight. FA-AAc/AAm can be used as an alternative AIHs that employ FA waste to capture CO2 and minimize the GHG impact on the environment. Full article
(This article belongs to the Special Issue Recent Advances in Double Network Gels)
Show Figures

Figure 1

17 pages, 3762 KB  
Article
Influence of Degassing Treatment on the Ink Properties and Performance of Proton Exchange Membrane Fuel Cells
by Pengcheng Liu, Daijun Yang, Bing Li, Cunman Zhang and Pingwen Ming
Membranes 2022, 12(5), 541; https://doi.org/10.3390/membranes12050541 - 22 May 2022
Cited by 3 | Viewed by 5909
Abstract
Degradation occurs in catalyst inks because of the catalytic oxidation of the solvent. Identification of the generation process of impurities and their effects on the properties of HSC ink and LSC ink is crucial in mitigating them. In this study, gas chromatography-mass spectrometry [...] Read more.
Degradation occurs in catalyst inks because of the catalytic oxidation of the solvent. Identification of the generation process of impurities and their effects on the properties of HSC ink and LSC ink is crucial in mitigating them. In this study, gas chromatography-mass spectrometry (GC-MS) and cyclic voltammetry (CV) showed that oxidation of NPA and EA was the primary cause of impurities such as acetic acid, aldehyde, propionic acid, propanal, 1,1-dipropoxypropane, and propyl propionate. After the degassing treatment, the degradation of the HSC ink was suppressed, and the concentrations of acetic acid, propionic acid, and propyl propionate plummeted from 0.0898 wt.%, 0.00224 wt.%, and 0.00046 wt.% to 0.0025 wt.%, 0.0126 wt.%, and 0.0003 wt.%, respectively. The smaller particle size and higher zeta potential in the degassed HSC ink indicated the higher utilization of Pt, thus leading to optimized mass transfer in the catalyst layer (CL) during working conditions. The electrochemical performance test result shows that the MEA fabricated from the degassed HSC ink had a peak power density of 0.84 W cm−2, which was 0.21 W cm−2 higher than that fabricated from the normal HSC ink. However, the introduction of propionic acid in the LSC ink caused the Marangoni flux to inhibit the coffee ring effect and promote the uniform deposition of the catalyst. The RDE tests indicated that the electrode deposited from the LSC ink with propionic acid possessed a mass activity of 84.4 mA∙mgPt−1, which was higher than the 60.5 mA∙mgPt−1 of the electrode deposited from the normal LSC ink. Full article
(This article belongs to the Topic Electromaterials for Environment & Energy)
Show Figures

Figure 1

27 pages, 12585 KB  
Article
Improving the Carbon Capture Efficiency for Gas Power Plants through Amine-Based Absorbents
by Saman Hasan, Abubakar Jibrin Abbas and Ghasem Ghavami Nasr
Sustainability 2021, 13(1), 72; https://doi.org/10.3390/su13010072 - 23 Dec 2020
Cited by 47 | Viewed by 7011
Abstract
Environmental concern for our planet has changed significantly over time due to climate change, caused by an increasing population and the subsequent demand for electricity, and thus increased power generation. Considering that natural gas is regarded as a promising fuel for such a [...] Read more.
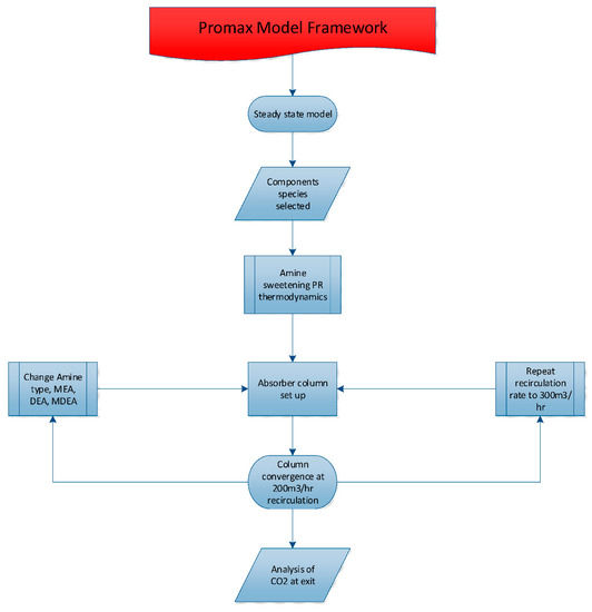
Environmental concern for our planet has changed significantly over time due to climate change, caused by an increasing population and the subsequent demand for electricity, and thus increased power generation. Considering that natural gas is regarded as a promising fuel for such a purpose, the need to integrate carbon capture technologies in such plants is becoming a necessity, if gas power plants are to be aligned with the reduction of CO2 in the atmosphere, through understanding the capturing efficacy of different absorbents under different operating conditions. Therefore, this study provided for the first time the comparison of available absorbents in relation to amine solvents (MEA, DEA, and DEA) CO2 removal efficiency, cost, and recirculation rate to achieve Climate change action through caron capture without causing absorbent disintegration. The study analyzed Flue under different amine-based solvent solutions (monoethanolamine (MEA), diethanolamine (DEA), and methyldiethanolamine (MDEA)), in order to compare their potential for CO2 reduction under different operating conditions and costs. This was simulated using ProMax 5.0 software modeled as a simple absorber tower to absorb CO2 from flue gas. Furthermore, MEA, DEA, and MDEA adsorbents were used with a temperature of 38 °C and their concentration varied from 10 to 15%. Circulation rates of 200–300 m3/h were used for each concentration and solvent. The findings deduced that MEA is a promising solvent compared to DEA and MDEA in terms of the highest CO2 captured; however, it is limited at the top outlet for clean flue gas, which contained 3.6295% of CO2 and less than half a percent of DEA and MDEA, but this can be addressed either by increasing the concentration to 15% or increasing the MEA circulation rate to 300 m3/h. Full article
Show Figures

Figure 1

14 pages, 1925 KB  
Article
Effect of Carbon Dioxide Loading on Removal of Heat Stable Salts from Amine Solvent by Electrodialysis
by Evgeniia Grushevenko, Stepan Bazhenov, Vladimir Vasilevsky, Eduard Novitsky, Maxim Shalygin and Alexey Volkov
Membranes 2019, 9(11), 152; https://doi.org/10.3390/membranes9110152 - 13 Nov 2019
Cited by 20 | Viewed by 5014
Abstract
Heat stable salts (HSS) formed and continuously accumulated in the amine-based solvents due to solvent degradation and impurities in the feed gas can dramatically change the efficiency of the amine scrubbing process. HSS can be removed by using different methods including membrane separation [...] Read more.
Heat stable salts (HSS) formed and continuously accumulated in the amine-based solvents due to solvent degradation and impurities in the feed gas can dramatically change the efficiency of the amine scrubbing process. HSS can be removed by using different methods including membrane separation such as electrodialysis (ED). In this work, we studied the effect of CO2 loading of the lean 30 wt % monoethanolamine (MEA) solution on the efficiency of HSS removal and MEA loss. In the model MEA solution containing HSS on the level of 48 meq/L, the carbon dioxide concentration was varied from 0.2 down to 0 mole (CO2)/mole (MEA). The reclaiming of model MEA solution was carried out by lab-scale two-stage ED unit when the concentrate stream after the first stage was additionally treated using ED (second stage) that allowed reducing MEA loss. It was shown that the decrease of carbon dioxide content from 0.2 down to 0 mole (CO2)/mole (MEA) resulted in a substantial reduction of both parameters—the MEA loss and the specific power consumption with respect to extracted HSS (from 140 down 37 kJ per 1 g of recovered HSS anions). This can be explained by the drop in the total concentration of ions formed by the interaction of MEA solution with carbon dioxide. However, the change of CO2 loading is associated with additional power consumption towards further solvent regeneration in the column. Based on the preliminary estimations of power consumption required for additional CO2 stripping with the respect to the power consumption of ED stage, it seems that lean solvent CO2 loading of 0.1 mole/mole provides an optimum for the power input at 25.9 MJ/kg(solvent). Full article
(This article belongs to the Special Issue Ion-Exchange Membranes and Processes)
Show Figures

Figure 1

15 pages, 3268 KB  
Article
Analysis of Biomass Blend Co-Firing for Post Combustion CO2 Capture
by Angelika Więckol-Ryk, Alicja Krzemień, Adam Smoliński and Fernando Sánchez Lasheras
Sustainability 2018, 10(4), 923; https://doi.org/10.3390/su10040923 - 22 Mar 2018
Cited by 10 | Viewed by 5553
Abstract
The correct conduction of the CO2 capture process in coal-fired power plants with the use of monoethanolamine (MEA) requires constant process parameter monitoring and ensuring a specific flue gas chemical composition. One of the most common problems in these types of installations [...] Read more.
The correct conduction of the CO2 capture process in coal-fired power plants with the use of monoethanolamine (MEA) requires constant process parameter monitoring and ensuring a specific flue gas chemical composition. One of the most common problems in these types of installations is the progressive corrosion and degradation of the valuable solvent. Despite the established reduction levels of oxygen and impurities entering into irreversible reactions with the absorber, the flue gas composition may change as a daily and annual function of time. The article presents a detailed analysis of the flue gas components that have the greatest influence on carbon dioxide capture installation technical safety, i.e., SOx, NOx, O2, and fly ash. The analysis was based on the results of experiments conducted at the Jaworzno III Tauron Wytwarzanie SA Polish coal power plant. The results show a significant influence of the flue gas desulfurization (FGD) process on MEA oxidative degradation. The amount of oxygen in flue gas during biomass and coal blend co-firing was nearly twice as low compared to pure coal combustion. Differences were also observed in the amounts of gas impurities with relation to the time of year and time of day of power plant operation. Full article
(This article belongs to the Special Issue Clean Coal Technologies)
Show Figures

Graphical abstract

15 pages, 3662 KB  
Article
Understanding and Modelling the Effect of Dissolved Metals on Solvent Degradation in Post Combustion CO2 Capture Based on Pilot Plant Experience
by Sanjana Dhingra, Purvil Khakharia, Alexander Rieder, Ashleigh Cousins, Alicia Reynolds, Jacob Knudsen, Jimmy Andersen, Robin Irons, Jan Mertens, Mohammad Abu Zahra, Peter Van Os and Earl Goetheer
Energies 2017, 10(5), 629; https://doi.org/10.3390/en10050629 - 4 May 2017
Cited by 21 | Viewed by 6879
Abstract
Oxidative degradation is a serious concern for upscaling of amine-based carbon capture technology. Different kinetic models have been proposed based on laboratory experiments, however the kinetic parameters included are limited to those relevant for a lab-scale system and not a capture plant. Besides, [...] Read more.
Oxidative degradation is a serious concern for upscaling of amine-based carbon capture technology. Different kinetic models have been proposed based on laboratory experiments, however the kinetic parameters included are limited to those relevant for a lab-scale system and not a capture plant. Besides, most of the models fail to recognize the catalytic effect of metals. The objective of this work is to develop a representative kinetic model based on an apparent auto-catalytic reaction mechanism between solvent degradation, corrosion and ammonia emissions. Measurements from four different pilot plants: (i) EnBW’s plant at Heilbronn, Germany (ii) TNO’s plant at Maasvlakte, The Netherlands; (iii) CSIRO’s plants at Loy Yang and Tarong, Australia and (iv) DONG Energy’s plant at Esbjerg, Denmark are utilized to propose a degradation kinetic model for 30 wt % ethanolamine (MEA) as the capture solvent. The kinetic parameters of the model were regressed based on the pilot plant campaign at EnBW. The kinetic model was validated by comparing it with the measurements at the remaining pilot campaigns. The model predicted the trends of ammonia emissions and metal concentration within the same order of magnitude. This study provides a methodology to establish a quantitative approach for predicting the onset of unacceptable degradation levels which can be further used to devise counter-measure strategies such as reclaiming and metal removal. Full article
(This article belongs to the Special Issue CO2 Capture)
Show Figures

Figure 1

Back to TopTop