Abstract
Environmental concern for our planet has changed significantly over time due to climate change, caused by an increasing population and the subsequent demand for electricity, and thus increased power generation. Considering that natural gas is regarded as a promising fuel for such a purpose, the need to integrate carbon capture technologies in such plants is becoming a necessity, if gas power plants are to be aligned with the reduction of CO2 in the atmosphere, through understanding the capturing efficacy of different absorbents under different operating conditions. Therefore, this study provided for the first time the comparison of available absorbents in relation to amine solvents (MEA, DEA, and DEA) CO2 removal efficiency, cost, and recirculation rate to achieve Climate change action through caron capture without causing absorbent disintegration. The study analyzed Flue under different amine-based solvent solutions (monoethanolamine (MEA), diethanolamine (DEA), and methyldiethanolamine (MDEA)), in order to compare their potential for CO2 reduction under different operating conditions and costs. This was simulated using ProMax 5.0 software modeled as a simple absorber tower to absorb CO2 from flue gas. Furthermore, MEA, DEA, and MDEA adsorbents were used with a temperature of 38 °C and their concentration varied from 10 to 15%. Circulation rates of 200–300 m3/h were used for each concentration and solvent. The findings deduced that MEA is a promising solvent compared to DEA and MDEA in terms of the highest CO2 captured; however, it is limited at the top outlet for clean flue gas, which contained 3.6295% of CO2 and less than half a percent of DEA and MDEA, but this can be addressed either by increasing the concentration to 15% or increasing the MEA circulation rate to 300 m3/h.
1. Introduction
A considerable amount of attention has been focused on our planet due to the conceivable outcomes of climate change, which is a result of the energy generated from fossil fuel emissions and greenhouse gases such as CO2. Therefore, the number of CO2 capture technologies has increased significantly due to their flexibility and design, efficacious cost, and proficient application [1,2]. In addition, flue gas is released into the environment from diverse industries, including power generation, the petrochemical industry, and refinery gases [3]. The definition of flue gas is a blend of combustion products, including carbon dioxide, particulates, water vapor, heavy metals, and acidic gases, generated from indirect (gasification and pyrolysis) intermediate synthesis gas or the oxidation of radial distribution functions (RDF) or generated directly (incineration) [4,5]. In this research, we will examine which of the chemical solvents of monoethanolamine (MEA), diethanolamine (DEA), and methyldiethanolamine (MDEA) are best able to produce good, low-cost outcomes; low amine degradation; and losses to remove or capture CO2 from flue gases. Carbone dioxide must be separated from the gases and other vapors by using absorption technology, which is used to remove carbon dioxide from flue gases by employing liquid solvents (e.g., MEA, MDEA, DEA, etc.) for this purpose. This was conducted in this study by a simulation program (ProMax) and there were two scenarios employed to compare amine solvents from previous study [6]. Currently, chemical solvents using absorption process consider use the technology of the post-combustion CO2 capture technologies, considered one of the best technology for capturing CO2, in addition to pre-combustion capture that has been used to remove CO2 and H2S from natural gas components in a refinery [5,6,7].
This study also presents trade-off option of CO2 capture versus amine recirculation required and cost for amine solvents (MEA, DEA, and MDEA). Therefore, the most significant problem which must be determined and considered is the percentage of oxygen in the flue gas, which is affected by caused degrade of the amine solvents. These solvents cause oxidative degradation and should prevent it and limit it to around 5 to 10 ppm [8]. Additionally, as a UK report, the highest emission came from power generation, which is shown in Table 1. Therefore, choosing a power generation station represents the best source of CO2. The total emission of CO2 by power stations in the UK annually given in a British petroleum (BP) report is 65.2 million tons, which is a huge number, as shown in Table 1 [5].
Table 1.
Greenhouse gas emissions in 1990–2018 in the UK on an annual basis (CO2 in million tons).
2. Theory (Literature Review)
2.1. Background
There are two significant points that should be considered before capture CO2, which are
- (a)
- How to deal with the huge amount of carbon dioxide from fossil fuels formed during combustion;
- (b)
- How to grip impurities of the stream in flue gas.
The impurities in flue gas may contain sulfur and nitrogen oxides, particulate matter, and water vapor. The combustion of the fuel source will produce various amounts of impurities and changes, depending upon the fuel source. It is crucial to know the fundamental mechanisms behind CO2 and to prevent impurities and the formation of impurities during the combustion of fossil fuel [9]. The common reactions taking place during combustion can be applied to any fuel for CO2 formation, as follows in Equations (1) and (2) [9]:
C + 0.5O2 → CO
This is uncompleted combustion,
C + O2 → CO2
This is a complete combustion.
It should be noted that, when using natural gas instead of coal, the emissions of carbon dioxide will be significantly reduced and the coal will emit more nitrogen and sulfur dioxide because it will contain more impurities, rather than natural gas. Acid rain is caused by nitrogen and sulfur oxides, which are the main contributors to its formation. There is an advantage of employing some technologies for capturing CO2, such as oxy-combustion, chemical looping combustion, and pre-combustion, which is the creation of an environment for combustion without impurity precursors, such as H2, S, N, and N2. However, there are certain amounts of inherent nitrogen and sulfur in fuel, so complete impurity removal is not possible, and it cannot be considered as a perfect fuel. In addition, this impurity of combustion depends on the process that is used to treat the fuel before use in burning. In common cases of CO2 capture, the impurities are removed from flue gas before capture is applied. Finding ways to handle the large quantity of CO2 produced by burning fuel in power stations, whatever the source of fuel, is a big challenge [9]. In the different power plants in Hebei Province, China, as shown in Table 2, the raw coal had a high emission value of about 900 to 1000 g per KW/h, which is double the amount of oil and gas that was emitted. Moreover, it needs excess oxygen more than other fuels to complete combustion, which is considered a challenge when using chemical solvents to capture CO2, increasing the degradation when amine solution is used [10,11]. However, the consumption of fuel per KW/h for oil and natural gas represents less than one third of the consumption of raw coal required to generate power. Currently, commercial CO2 capture systems have a maximum capacity of about 800 t/d CO2, which means that the capture process emits approximately ten times less than that in a power plant. Therefore, it is appropriate to begin discussing the various CO2 capture approaches and their associated technologies, such as post-combustion, pre-combustion, oxy combustion, and chemical looping combustion [7,9,10,12,13].
Table 2.
The emission of flue gases from different power plans in Hebei Province, China.
On the other hand, rather than the amount of CO2 emitted into the atmosphere by many industries, the chemical and the physical properties of the CO2 should be studied to learn about it and how it behaves. Therefore, Table 3 illustrates the physical and chemical properties of CO2 [14], and Table A1 shows the properties of CO2 that used in amine absorption come out from ProMax in Appendix A.
Table 3.
The physical and chemical properties of CO2.
2.2. Process Technology Description of Different Amines
Amine processing includes two major processes of absorption and separation. When the CO2 is absorbed by a lean amine aqueous solution solvent through an absorption process, the equipment used is called an absorber. In addition, the process in which the CO2 is separated from aqueous solution by applying heat is called a separation or regeneration process, and the equipment employed is called a regenerator or stripper [15]. Moreover, the treatment occurs at an absorber at high pressure and at a low temperature, while at the stripper, there is a low pressure and high temperature between 100 and 120 °C [13,16]. There are some arguments about the stripping temperature, which varies between 120 and 150 °C [8,17], 95 and 135 °C [18], and 120 and 140 °C [15]. Therefore, the system includes heat, a cooling source, and a compressor to raise the pressure of flue gas before it enters the absorber. Furthermore, the system includes a pump to circulate the lean solution and rich amine [13,15,16]. In absorption, the following steps occur [19]:
- (a)
- CO2 dissolves into the absorbent;
- (b)
- A low temperature is required to ensure a high rapport for the absorption of CO2;
- (c)
- The distribution of CO2 will occur between the gas–liquid interface and the bulk gas;
- (d)
- The CO2 will react with the amine in the solution.
The flue gas results from burning fossil fuel in power stations and represents approximately 3–20% of gas emitted. It is fed into an absorption column, needed to cool the temperature of flue gas to below 50 °C or about 47–50 °C, due to the high temperatures of the exhaust gas of power generations [17]. After the flue gas has been cooled by an exchanger, such as cooling water and a fan cooler, it will enter the absorption tower or so-called absorber column and pass through it from bottom to top, in which approximately 86–90 vol.% of the CO2 is absorbed by solvent [5,13,15,20] and amine absorbs the carbon dioxide at 40–75 °C [18]. In addition, the absorbent or solvent enters the column from the top side of the tower and moves down to the bottom. In the meantime, the flue gas which contains acid gas will react with the solvent and usually has a temperature of nearly 40 °C. Through this process, lean amine is converted into rich amine, which means that CO2 is absorbed by aqueous amine solution. Secondly, heat is released as a result of the absorbed CO2 and the temperature of the solvent is increased due to the exothermic reaction, which is a kind of reversible reaction. At the bottom of the absorber, the CO2-rich stream will be collected at a required level, to prevent untreated gas from escaping from the desorber tower and, for safety reasons, to prevent the stripper tower caps and trays from being damaged due to the high differential pressure between the regenerator and absorber.
The purified gas emitted out into the atmosphere is washed by water at the top of the absorber to cool the top of the tower, prevent evaporation of the amine solution, and mitigate the loss of solvent [9,13,15,17]. Furthermore, the loading is varied from 0.1 to 0.45 mol CO2/mol amine, depending on the lean and rich solvent (generally, lean and rich solvent CO2 loading of 0.1-0.2 mol CO2/mol MEA and 0.4–0.5 mol CO2/mol MEA, respectively) and on several other factors, which are
- The increasing or decreasing amine flow rate;
- The increasing/decreasing concentration of amine, considering the factors of corrosion that are caused by amine and the amount of CO2 that will be absorbed;
- The loading is defined as the total amount of CO2 absorbed by amine and can be described as in Equations (3) and (4) [16,21]:
The absorber column or tower includes trays and is different, depending on the solvent used for the capturing process [15]. Figure 1 illustrates the different types of amine aqueous solutions with the number of trays used in each solvent [15].
Figure 1.
Number of trays required for CO2 absorption in an amine’s aqueous solution.
The rich amine solution leaves via the bottom of the absorber, which is then heated to about 100 °C across the amine–amine exchanger (lean/rich amine heat exchanger). It is fed to the top side of a stripping column or regenerator, in order to minimize the heating energy cost of the rich solution, which is required before it enters the stripper to avoid widely different temperatures between the solvent and regenerator. The flow that happens between the absorber and stripper occurs due to the different pressures between them, which is quite high, being about 15–20 times greater than the regenerator pressure [21]. In the desorption column, the following occur [19]:
- (a)
- To ensure a lower relationship for the absorption of CO2, the temperature be should be high;
- (b)
- To ensure that CO2 will be released, chemical equilibria should occur;
- (c)
- The desorption process is endothermic; therefore, to maintain the high temperature, heat must be applied to the absorbent.
Where further heated, a supply at the bottom of the stripper is required to increase the temperature to 120–140 °C by using a steam reboiler which is generated for this purpose or the power plant will become exhausted. The operating pressure for a stripper is nearly 1.5–2 bar and it is formed of a packed column which has a kettle reboiler [5,15,21]. The rich solution or stable product that formed in the absorber and the CO2, which was absorbed by the solvent, will be recovered at the regenerator column; then, CO2 will be released from the absorbent inside the stripper at a high temperature of 100–120 °C, due to the equilibrium isotherm and loading (mole of CO2/mole of amine) transfer from higher (rich amine) to lower loading (lean amine means amine that had taken off the CO2); that is why the solvent-recovering energy cost is high. The lean solution at the bottom of the regenerator is circulated back to the absorption tower after passing through the heat exchanger and cooler [13,15,16]. The gas consisting of a mixture of water vapor and CO2 with some evaporated amine travels out of the top of the stripper and enters a cooler to cool it. Then, it is fed into a flash drum and the acid gas, which is CO2 from condensate water, and amine are physically separated, no matter the kind of amine. Finally, CO2 is compressed and transported for sequestration. Figure 2 shows a schematic diagram of the amine-based chemical absorption process [8,17].
Figure 2.
Schematic diagram of the chemical absorption process used for capturing CO2 with solvent process regeneration.
2.3. Amine-Based Chemical Solvent Using Monoethanolamine (MEA)
Amines are officially derivatives of ammonia, and where one or more hydrogen atoms have been displaced by an organic substituent, such as an alkyl group, these amines called alkylamines [22]. MEA is one of the most important absorption liquids and is the least expensive. It can be produced in large quantities from ethylene oxide and ammonia reactions. The Acid Dissociation Constant (pKa) is close to a primary amine. Therefore, it has a very good viscosity and an excellent average rate of absorption of CO2, with an over-average normalized ability [19]. An amino group is the perfect group for absorbing CO2 and provides enough alkalinity. It is commonly dissolved so that CO2 chemically reacts with alkanolamines. One of the most crucial advantages of alkanolamines is that, structurally, at least one hydroxyl group is contained in them. Due to this, it can help to raise the solubility in aqueous solutions and mitigate the vapor pressure [10]. Monoethanolamine (MEA) is considered one of the most general alkanolamine groups and is widely used. It has been used for over 75 years to remove CO2 and H2S from natural gas and flue gas [23]. Due to MEA having a high-water solubility, high cyclic capacity, and considerable kinetic rates of absorption-stripping at a low CO2 concentration, it is considered to be a standard sorbent [8].
The capacities of chemical and physical MEA absorption are affected by the pressure, temperature, concentration of aqueous MEA, and presence of additional gases, which means impurities [22]. The weight % concentration of monoethanolamine varies from 15 to 35%, depending on the process and 0.45 CO2 moles/mole amine (324 g CO2/kg MEA), so the lean and rich amine solvent loading can vary from 0.242 to 0.484 CO2 moles/mole amine, respectively [2,9,22]. However, others have reported that monoethanolamine can remove around 90% and 30 wt.% MEA solution with optimum lean amine solvent loading of nearly 0.32–0.33 mol CO2/mol MEA and a requirement of thermal energy of 3.45 GJ/ton CO2 [2]. Figure 3 [24] shows the chemical structure of primary amine and Table 4 illustrates the typical characteristics of amine solvents for MEA and other amines used for CO2 absorption [8,15,16,24,25].
Figure 3.
The oxidation rate of general amines with cycling from 55 to 120 °C.
Table 4.
Typical characteristics of amine solvents employed for monoethanolamine (MEA) and other amines used for CO2 absorption.
There are two major amine technologies used to treat flue gas. Kerr-McGee/ABB Lummus Crest was the first commercial technology, developed by Mitsubishi Heavy Industries with the Kansai Electric Power Company in the 1990s. This technology is operated with cogeneration systems and boilers that have a range of fire fuels. The concentration of aqueous amine solution MEA is about 15–20%. However, in this process, the flue gas should contain limited sulfur dioxide, as well as tolerate a reasonable amount of oxygen. Furthermore, in 1978, the first Kerr-McGee/ABB Lummus Crest technology in Trona (California) recovered CO2 from flue gas, with a production value of 800 t/day of CO2. The most crucial advantages are the low amine losses, low heat required for regeneration, and low amine degradation due to the additives and inhibitors used in this technology [15].
The second technology is the Fluor process, which was developed by Fluor Daniel from Dow Chemical in 1989. Using a 30 wt.% of MEA solvent, the Kerr-McGee/ABB Lummus Crest process uses additives and inhibitors to prevent equipment corrosion and degradation. The Fluor Daniel process has mainly been used to remove exhaust gases and has been employed in more than 20 plants worldwide. For example, in Lubbock, Texas, the plant has a capacity rate of about 1200 t/day of CO2. This technology can recover between 85 and 95% of CO2 from flue gas, with the purity reaching 99.95% [15,19,21]. The two most fundamental reactions of amines are shown in Equations (5) and (6) [22,26,27]:
Finally, the temperature which causes the MEA to become exposed to thermal degradation is 120 °C and is considered one of the main drawbacks in comparison to oxidation, so inhibitors should be used to avoid it [20].
2.4. Degradation of MEA and Other Solvents
The MEA degradation rate is nearly 1.5 kg/ton CO2 whatever the type of degradation [2,20]; therefore, degradation has several types, and two major types will now be discussed.
- A.
- Oxidative degradation
Oxidation degradation occurs because of flue gas containing oxygen in the absorber tower. Neither a high temperature nor CO2 is required for oxidative degradation. This is a major issue for capturing CO2 in the flue gas, and the concentration of oxygen varies between 3 and 5% in the gas stream. It mainly occurs in the absorber, at 40–70 °C [8]. In addition, according to a study conducted at the University of Texas, the degradation can be controlled by the mass transfer of oxygen under industry conditions, where the degradation rate is nearly 0.29–0.73 kg of MEA/ton of CO2. Furthermore, loss of the solvent and the formation of heat-stable salts are also caused by oxidative degradation, and to prevent this, inhibitors are added to the system [21,23]. The products, such as aldehydes, organic acids, and ammonia, are formed by an oxidative degradation chain of amine solvent starting with MEA. In the second step, the acids are formed (heat-stable salts), leading to mitigation of the capacity rate of the absorption of CO2 by the solvent. These acids react with the absorbent MEA, leading to the production of amide compounds [8,23]. Table 5 shows the oxidative degradation compounds formed from MEA [8,23].
Table 5.
The formation of compounds from the oxidative degradation of MEA.
Diethanolamine is formed by oxidizing primary and tertiary amines; however, a large amount of diethanolamine is also produced by oxidizing MDEA, as shown in Figure 3 [19].
- B. Thermal degradation of MEA and other solvents (polymerization of Carbamate):
Polderman was the first person to propose the mechanism of the polymerization of carbamate of MEA in 1955 [28]. The polymerization of carbamate occurs in the stripper column at a high temperature and over a long period of time [21]. The thermal degradation increases when the temperature is increased in the stripper column, where the degradation rate of MEA or any solvent will be 2.5–6% per week at a temperature of about 135 °C [16]. The polymerization of carbamate causes an increased amine solution viscosity, loss of carbon dioxide’s absorption capacity, increased corrosion, and foaming [28]. The mechanism of degradation is as follows.
First, the reaction occurs at the absorber with CO2, and CO2 associates with MEA to form carbamate of MEA, as shown in Equation (7) [28]:
Then, at the stripper, the reaction is generally reversed; however, for some statuses, 2-oxazolidone will form due to the cyclizing of MEA carbamate, and this reaction type is also reversible, as shown in Equation (8) below [8]:
Furthermore, the 2-oxazolidone will react with one mole of monoethanolamine to form 1-(2-hydroxyethyl)-2-imidazolidone and is referred to as HEIA. Equation (9) shows the reaction [29]:
After that, the HEIA will react with water (hydrolyze) to form HEEDA, which is N-(2-hydroxyethyl)-ethylenediamine, as illustrated in Equation (10) [28]:
These four types (HEEDA, dihydroxy ethyl urea, 2-oxazolidone, and HEIA) of formation are the major products of thermal degradation [29].
2.5. Diethanolamine DEA Solvent
DEA is often used an abbreviation for diethanolamine, and it is an organic component that has both a Dialcohol and a secondary amine. In addition, a Dialcohol contains two hydroxyl groups in its molecule [19,30]. Diethanolamine, like other alkanol amines, rules as a weak base [24].
DEA is an inexpensive solvent due to its wide use in many industries, and it is especially used for removing CO2 and H2S in natural gas that has rapidly reacted, where the selectively is high (between other and acid gases), and for the reversible reaction process at the absorber column. Furthermore, the operation conditions can be a low heat reaction (around 70 kJ/mol CO2) and low pressure [30]. One of the most common disadvantages is the presence of SO2 and O2 in flue gas, causing solvent degradation (which should be less than 10 ppm). The presence of O2 in flue gas causes the oxidation of DEA and leads to increased degradation [10]. The concentration of diethanolamine varies, depending on the amount of CO2 to absorb. In approved industries, the concentration has been shown to be between 25 and 35% and lean amine (DEA) loading is set at 0.1 mol CO2/mol DEA [30], whereas the rich amine of diethanolamine loading is 0.4 mol CO2/mol DEA, as illustrated in Figure 4 [5].
Figure 4.
The different types of amine with the capacity to absorb CO2.
However, the mechanism of degradation of DEA is a similar to that of MEA [28]. Consequently, the products produced after degradation are Tris-hydroxyethyl ethylenediamine called THEED, Bis-hydroxyethyl piperazine (bis-HEP), MEA, Bis-(hydroxyethyl) glycine (Bicine), and polymers. Polymers are products produced when the DEA molecule reacts with THEED (ethylenediamines). Furthermore, the MEA product is obtained when the DEA molecule degrades in the presence of oxygen [31].
2.6. Methyldiethanolamine MDEA
MEDA is an abbreviation of N-methyldiethanol-amine and the chemical formula of it is C5H13NO2 [15]. MDEA is considered a chemical solvent, so the chemical solvents have a characteristic during the absorption process, which is that the acid gas component in the solvent is bonded chemically [32]. The density of MDEA can range from 1 to 1.149 at a temperature roughly between 298 and 363.15 K with a concentration percentage between 23.8 and 60 wt.% [3]. MDEA can degrade at 119–129 °C [8]. Some of the advantages of MDEA are the need for only a low energy for regeneration due to the acidic gas reaction having a low enthalpy and the high capacity for the absorption of CO2 [10]. In addition, the solution has a lower vapor pressure and corrosiveness, with a good chemical and thermal stability. On the other hand, there are some drawbacks, including the slow reaction with carbon dioxide and low absorption capacity when the concentration of carbon dioxide is low [4].
MDEA has several advantages which make it a very popular solvent, including the fact that it is less aggressive, requires a low heat for the reaction with CO2, is less corrosive, can be used in higher concentrations, has lower circulation rates, and is easier to regenerate [24].
The major determinate for the operating cost and capital cost is the circulation rate of the solvent, which is roughly proportional to the amount of acid gas to be removed. The process of gasification and flue gas treatment shown in Figure 5 is common and, as in the MEA process, the lean MDEA enters the absorber and reacts with acid gas to absorb some of the CO2 and H2S, whereas bonding MDEA with H2S takes place quicker than carbon dioxide. At the bottom of the absorber, the rich stream is pre-heated and enters the stripper/regenerator to regenerate the solvent by using the reboiler to break the bond of chemically reacted substances. The component of acid gas will be cooled through the cooler when exiting the top of the stripper column to condensate out the water for recycling purposes [32].
Figure 5.
A flowsheet of the typical methyldiethanolamine (MDEA) process.
The degradation of MDEA will produce several products, which include dimers (degradation of DIPA-OX to diamines (“dimers”)), polymers (dimer reacts with a DIPA molecule), Monoisopropanolamine (MIPA) (occurs when oxygen reacts with a DIPA molecule), Triisopropanolamine (TIPA) (produced when amine degrades in the presence of oxygen in the flue gases to produce simpler amines, whilst these simpler amines will react with other base amines to produce complex amines), and others, such as DIPA and 1,1-Dioxidetetrahydrothiophene (Sulfolane) [31].
In 2008, Bedel assumed that there were several degradation pathways for MDEA, including hydrolysis, elimination reactions, disproportionation, and hemolytic splitting. Amino acid hydrolysis occurs in extrapolated conditions of a stripper and at a high temperature, which is a reasonable reason for degradation [28]. Under normal conditions of the regenerator, the common pathway for the degradation of MDEA involves the reaction of disproportionation, sometimes referred to as alkanolamine “scrambling”. Therefore, one molecule of dimethylethanolamine and triethanolamine is formed by replacing the methyl group in the MDEA molecule with another molecule of the ethanol group [8,28]. In this process, a methyl group can be replaced with a hydrogen to form DEA, and this reaction can continue for amine degradation by the polymerization of carbamate [8,15,19].
2.7. Comparative Amines Solvent
Table 6 shows the comparatives of amine solvent, such as MEA, DEA, and MDEA as a rate, heat, and capacity of absorption, with the stability of solvent [19].
Table 6.
Characterization properties of the solvents for popular amine solvents.
3. Material and Method
This section highlights the framework involves in specifying the variables for solving absorber column using Promax, which was developed using a typical composition of the Flue gas from gas-powered power plant plants as obtained in Table 7.
Table 7.
Flue gas feed compositions in mole%.
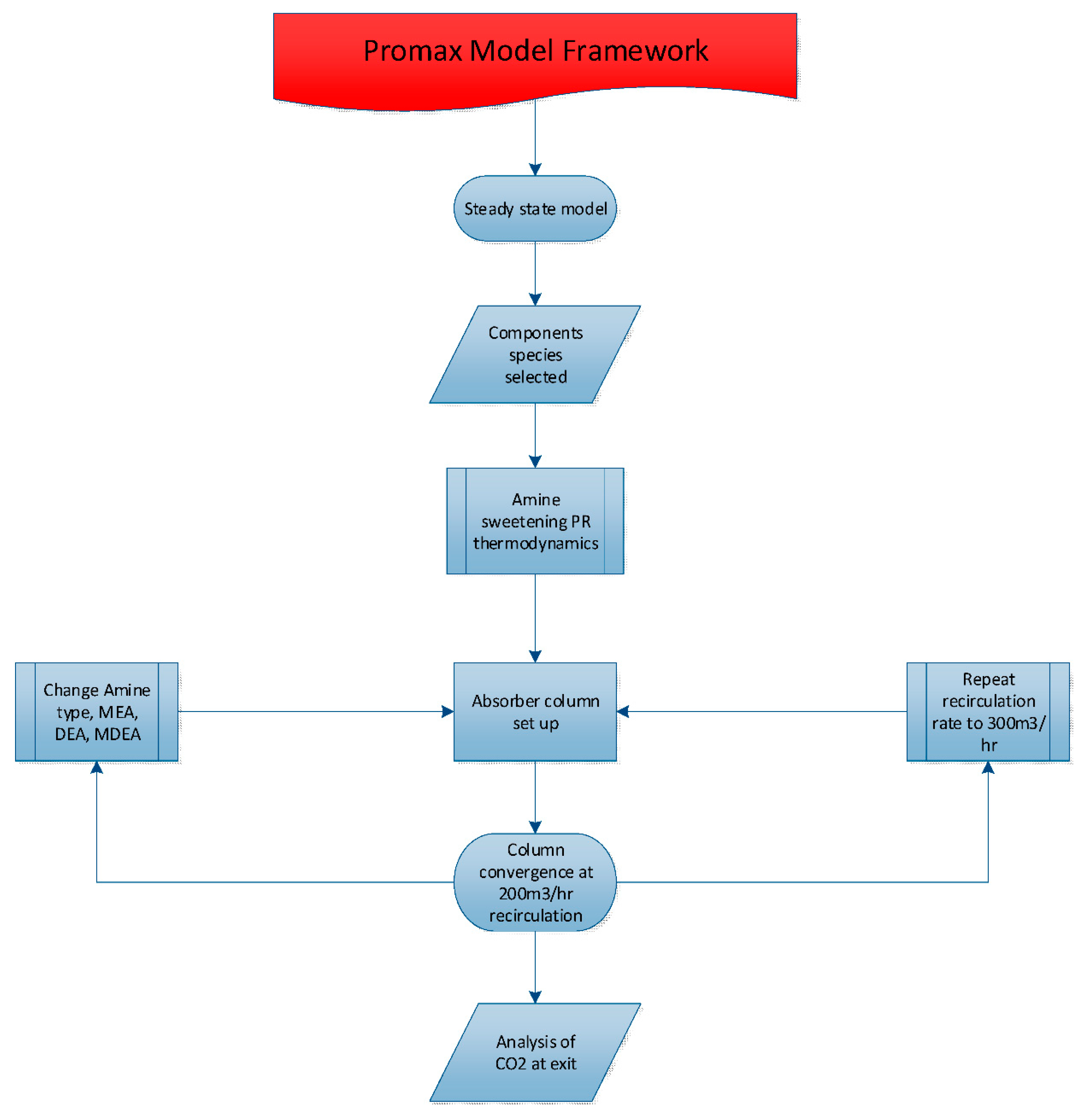
The Amine Sweetening Peng Robinson (PR) was employed as the most compatible thermodynamic equation to handle the components listed in Table 7, when combined with Amine absorbent. The process was then followed by specifying the components in the Flue gas, followed by column convergence using MEA. This was then repeated at 300 m3/h as well as changing the absorbent type. The procedure shown in Figure 6, was used to simulate amine solvents MEA, DEA, and MDEA, in order to capture the carbon dioxide from flue gas, utilizing amine concentrations of 10% and 15% for all solvents and circulation rates of 200 and 300 m3/h. In addition, the flue gas flow rate, compositions, temperature, and pressure of the flue gas and amine solvents was kept constant through all scenarios, having 20 trays and a 0.5 pressure drop from the bottom to top column.
Figure 6.
The flow chart of a ProMax simulation.
The flue gas that feed to the absorber had the following specifications: Temperature of 32 °C; pressure of 30 bar; and CO2 representing 21% of the total components.
Assumptions of steady state model whereby feed composition and materials flows remained the same during the convergence iterations were made, a 20 trays absorber column typical for Amine absorber columns. The limitation of this study is that it focused on typical natural gas-powered plant alone without consideration to fuel-switch between natural gas and other fuels such as Diesel etc., this was to ensure constant flue gas composition from the plant. Other limitations include steady-state analysis considered compared to the transient operations where plant start-up and shut-down generate different flue gas composition. Figure 7 is a schematic diagram of the simple absorber tower used in an amine sweetening system.
Figure 7.
A schematic diagram of the simple absorber tower used in an amine sweetening system.
Table 7 and Table 8 show the compositions of flue gas feed and amine solvent, respectively, in mole percentage.
Table 8.
Amine-based solution solvents in percent.
With regard to the amine-based solution flow rate, two different flow rates were chosen, which were 200 and 300 m3/h for each scenario. The first scenario was a 10% amine concentration of each amine solvent (MEA, DEA, and MDEA) with amine circulation rates of 200 and 300 cubic meters, and the second one was a 15% amine concentration with 200 and 300 m3/h. In this chapter, we will investigate the comparison of amine solvents (MEA, DEA, and MDEA) using the ProMax program. This program calculated and solved the process that occurred in the absorber tower and the outcome with an acceptable result.
There are two scenarios for this process, which was conducted by simulations, and some constants did not change during all scenarios:
- Absorber tower had 20 trays with 29.5 and 30 bar at the top and bottom of the tower pressure;
- The amine circulation temperature was 38 °C, with a pressure of 33 bar;
- The flue gas flow rate was 76,000 m3/h and temperature were 32 °C, with a pressure of 30 bar.
The other values changed in the two scenarios:
- The amine circulation rate was changed from 200 to 300 m3/h with a concentration of 10% for all flow rates, and 15%.
4. Results
4.1. The First Scenario
The first scenario for amine solvents MEA, DEA, and MDEA is a concentration of 10% of each solvent with a change in the circulation each time, that which means that 200, 300 m3/h that done by simulations of ProMax were conducted with a value of 200 and 300 m3/h.
4.1.1. MEA with a Concentration of 10%
MEA with a Circulation Rate of 200 m3/h
The whole process that was conducted by ProMax is shown in Figure 8, demonstrating that the resulting products were clean flue gas and rich amine.
Figure 8.
Absorption process using MEA solvent with a 10% concentration and 200 m3/h simulated by ProMax. “*” means the results that come out from bottom and top of absorber are mentioned in the Table 9.
MEA with a Circulation Rate of 300 m3/h
The whole process that was conducted by ProMax is shown in Figure 9, demonstrating that the resulting products were clean flue gas and rich amine.
Figure 9.
Absorption process using MEA solvent with a 10% concentration and 300 m3/h simulated by ProMax.
4.1.2. DEA with a Concentration of 10%
DEA with a Circulation Rate of 200 m3/h
Using DEA solvent with a circulation rate of 200 m3/h and 10% concentration produced the results shown in Figure 10.
Figure 10.
Absorption process using DEA solvent with a 10% concentration and 200 m3/h simulated by ProMax.
DEA with a Circulation Rate of 300 m3/h
Using DEA solvent with a circulation rate of 300 m3/h and 10% concentration produced the results shown in Figure 11.
Figure 11.
Absorption process using DEA solvent with a 10% concentration and 300 m3/h simulated by ProMax.
4.1.3. MDEA with a Concentration of 10%
MDEA with a Circulation Rate of 200 m3/h
Using MDEA solvent with a circulation rate of 200 m3/h and 10% concentration produced the results shown in Figure 12.
Figure 12.
Absorption process using MDEA solvent with a 10% concentration and 200 m3/h simulated by ProMax.
MDEA with a Circulation Rate of 300 m3/h
Using MDEA solvent with a circulation rate of 300 m3/h and 10% concentration produced the results shown in Figure 13.
Figure 13.
MDEA solvent with a circulation rate of 500 m3/h and 10% concentration simulated by ProMax.
4.2. Second Scenario
The second scenario for amine solvents MEA, DEA, and MDEA is was a concentration of 10% of each solvent with a change the circulation each time, that which means that simulations were conducted by ProMax at 200 and, 300 m3/h that done by simulations of ProMax.
4.2.1. MEA with a Concentration of 15%
MEA with a Circulation Rate of 200 m3/h
Using MEA solvent with a circulation rate of 200 m3/h and 15% concentration produced the results shown in Figure 14.
Figure 14.
MEA solvent with a circulation rate of 300 m3/h and 15% concentration simulated by ProMax.
MEA with a Circulation Rate of 300 m3/h
Using MEA solvent with a circulation rate of 300 m3/h and 15% concentration produced the results shown in Figure 15.
Figure 15.
MEA solvent with a circulation rate of 300 m3/h and 15% concentration simulated by ProMax.
4.2.2. DEA with a Concentration of 15%
DEA with a Circulation Rate of 200 m3/h
Using DEA solvent with a circulation rate of 200 m3/h and 15% concentration produced the results shown in Figure 16.
Figure 16.
DEA solvent with a circulation rate of 200 m3/h and 15% concentration simulated by ProMax.
DEA with a Circulation Rate of 300 m3/h
Using DEA solvent with a circulation rate of 300 m3/h and 15% concentration produced the results shown in Figure 17.
Figure 17.
DEA solvent with a circulation rate of 300 m3/h and 15% concentration simulated by ProMax.
4.2.3. MDEA with a Concentration of 15%
MDEA with a Circulation Rate of 200 m3/h
Using MDEA solvent with a circulation rate of 200 m3/h and 15% concentration produced the results show in Figure 18.
Figure 18.
MDEA solvent with a circulation rate of 200 m3/h and 15% concentration simulated by ProMax.
MDEA with a Circulation Rate of 300 m3/h
Using MDEA solvent with a circulation rate of 300 m3/h and 15% concentration produced the results shown in Figure 19.
Figure 19.
MDEA solvent with a circulation rate of 300 m3/h and 15% concentration simulated by ProMax.
A summary of the results obtained from simulations of ProMax was compiled from Figure 8, Figure 9, Figure 10, Figure 11, Figure 12, Figure 13, Figure 14, Figure 15, Figure 16, Figure 17, Figure 18 and Figure 19 and is shown in Table 9, demonstrating that the MEA solvent is the best solvent in comparison to DEA and MDEA, whilst MDEA is the worst one.
Table 9.
The A summary outcome of the absorber tower results after calculated by ProMax for amine (MEA, DEA, and MDEA) with an amine circulation rate from of 200 and 300 m3/h and with a concentration of 10%, and 15% for each solvent.
From the aforementioned results presented in Table 9, when using the 200 m3/h circulation rate with 10% concentration of amine, the CO2 % from clean flue gas is 3.6295% for MEA, while that for DEA is 8.1355%. Additionally, that of MDEA is the highest percent, with a value of 8.4559%. Furthermore, at 15%, with the same flow rate mentioned above, DEA and MDEA have the highest percentage values of 5.5612% and 8.2545%, respectively, whilst MEA has a value of 3.2862 × 10−6%. These mean that the concentration is directly proportional to the flow rate and inversely proportional to CO2 in the clean flue gas. However, at 200m3/h with 10% concentration, the CO2 in the clean flue gas for MEA is 2.9564 × 10−6%, while for DEA and MDEA is 0.0038358% and 3.7518%, respectively. At 15% concentration of amine with a circulation rate of 300m3/h, the percentage of CO2 in the clean flue gas for MEA, DEA, and MDEA is 6.9516 × 10−7%, 0.00036247%, and 4.305%. It has been noted that the percentage of CO2 in the clean flue gas for MEA and DEA decreased, while for MDEA, at 15% with 300 m3/h circulation rate increased. This is because MDEA has different operating condition and it works efficiently from 50 to 60 bars. Another reason is that at this flow (300 m3/h) of circulation rate is critical flow and the mass transfer in this flow is false for MDEA. That is the reason why CO2 % in clean gas flue increased rather than to decreased. As shown in Table 4 the typical concentration should the MDEA be work is 35–55%. Therefore, considering these results, MEA is the best amongst them. Figure 20 and Figure 21 illustrate the CO2 percent in clean flow gas at 200 and 300 m3/h for MEA, DEA and MDEA at 10 and 15% concentration of amines.
Figure 20.
The CO2% in clean flue gas with concentration of amine solvents (MEA, DEA, and MDEA) at 200 m3/h.
Figure 21.
The CO2% in clean flue gas with concentration of amine solvents (MEA, DEA, and MDEA) at 300 m3/h.
4.3. The Cost of Amine
To find out which solvent costs the least, each one’s price was estimated by performing a calculation. The result shows that the MEA is the best solvent. The prices were as follows:
- (a)
- GBP 1121/ton for monoethanolamine (MEA) [33];
- (b)
- DEA GBP 1039/ton [33];
- (c)
- MDEA unknown?
- (d)
- To calculate the price, there should be a specific gravity for amine to convert the cubic meters to tons, as shown in Equations (11) and (12);
- (e)
- Specific gravity of MEA = 1.01531, density = 1015.31 kg/m3 = 1.01531 t/m3 (ProMax program):
Total MEA ton = Amine feed × Amine concentration% × Density (ton/m3) = ton
Total cost = Total MEA ton × GBP/ton = GBP
Therefore, by using Equations (11) and (12), the cost was calculated and is shown for MEA in Table 10 and for DEA in Table 11.
Table 10.
The total weight of amine (MEA) in tons, with the total cost in GBP.
Table 11.
The total weight of DEA in ton with total cost in GBP.
- (a)
- Specific gravity of DEA = 1.04359, density = 1043.59 kg/m3 = 1.04359 t/m3 (ProMax program).
The capital cost for CO2 capture facility is USD 223 million and capture cost (USD/tonne CO2) ranges between USD $36–70 for MEA for a typical gas-powered power plant integrated with Carbon capture using MEA shown in Table 12 [19,34].
Table 12.
The cost of MEA for one a real company for post capture of CO2.
5. Conclusions
From the present study, the following conclusions can be drawn:
- From the results of Table 9, it can be concluded that
- At 10% concentration and feed of 200 m3/h of amine solvents, the outcome obtained cannot be chosen for capture because the CO2% in flue gas for each MEA, DEA and MDEA are 3.6295%, 8.1355%, and 8.4559%, respectively, and these values are not enough. With these percentages obtained my target was not achieved neither of other of other researchers because to use capture process there should be clear from CO2% in clean flue gas as aforementioned is not acceptable (the percentage of carbon dioxide) as sustainable for power plants, even the temperature at the bottom of the absorber is quite good but the purity of nitrogen is not qualified to be utilized to other purposes such as food processes.
- MEA produces a good outcome at 200 m3/h with a 15% concentration in comparison to DEA and MDEA, with their values being 3.2862 × 10−6, 5.5612, and 8.2545, respectively, but the temperature of the rich amine is still high, so it is recommended that cooling is induced by increasing the flow rate or decreasing the concentration of amine;
- Likewise, the MEA has perfect significant results at a 300 m3/h amine circulation rate at a 10% concentration, reducing the temperature to 78.95 °C, whereas the temperature was 100.75 °C at 15%. A good result of 77.21 °C was obtained for 0.0038358% of CO2 in the top outlet of the tower and 99.768% nitrogen for both MEA and DEA and 96.01% for MDEA, with 3.7518% CO2 in clean flue gas, which is still high, however, the other significant advantages of capturing CO2 is that the gained nitrogen, with a purity 99.68%, can be used for other purposes;
- For MDEA, the bad result means that the operating condition needs to be changed, which changes the pressure to 50 or 60 bar. This will produce good results but will be costly.
- For MEA at 200 and 300 m3/h, the total weight in tons was equal to 20.3062 and 30.4593, with a total cost of GBP 22,763.25 and 34,144.88, respectively;
- for DEA at 200 and 300 m3/h, the total weight in tons was equal to 20.8718 and 31.3077, with a total cost of GBP 21,685.8002 and 32,528.7003, respectively.
- Finally, from the results of the comparison, MEA was proven to be the best solvent investigated in this study, rather than DEA and MDEA; however, the DEA was slightly cheaper than MEA, but the result was an enormously different comparison with MEA.
Author Contributions
S.H. conducted the study simulation and data analysis, A.J.A. supervised the overall research, contributed to paper development and editing, G.G.N. conducted review and made changes to the manuscript. All authors have read and agreed to the published version of the manuscript.
Funding
This research was fully funded by CNOOC Iraq Limited.
Conflicts of Interest
The authors declare no conflict of interest.
Abbreviations
| BP | British Petroleum |
| IPCC | Intergovernmental on climate change |
| CCS | Carbon capture and storage |
| CO2 | Carbon dioxide |
| COS | Carbonyl sulfide |
| SO2 | Sulfur dioxide |
| NOX | Nitrogen oxides (x = 1, 2, 3) |
| O2 | Oxygen |
| N2 | Nitrogen |
| H2O | Water or (vapor water) |
| H2S | Hydrogen sulfide |
| PM | Particulate matter |
| RDF | Radial distribution functions |
| MEA | Monoethanolamine |
| DEA | Diethanolamine |
| DGA | Diglycolamine |
| MDEA | Methyldiethanolamine |
| DIPA | Diisopropanolamine |
| TIPA | Triisopropanolamine |
| Gt | Gigatons |
| Mt | Million tons |
| MPa | Megapascal (unit of pressure) |
| Ppm | Part per million |
| PCC | Post-combustion capture |
Appendix A
pKa: This is one method that can be used to indicate the strength of acid. pKa = −log10Ka means pKa is a negative logarithm of the Ka value. In addition, a higher pKa value indicates a weaker acid, and a lower value of pKa means a stronger acid, and the latter means that the acid is fully dissociated in water.
Dimers: A structure implicates two similar or identical units. These units may be associated by noncovalent forces or covalent bonding [31].
Rich amine: An amine solution that has held or absorbed the acid gas CO2 from the flue gas during the absorption process.
Lean amine: An amine solution that does not contain any acid gas CO2 and this means that, before the absorption processes, the amine undergoes the regeneration process, which removes all acid gas, producing a lean amine.
Table A1.
The properties of CO2 that used in amine absorption come out from ProMax simulation program.
Table A1.
The properties of CO2 that used in amine absorption come out from ProMax simulation program.
| Properties | ||
|---|---|---|
| Units | Vapor | |
| Temperature | °C | 32 |
| Pressure | barg | 30 |
| Mole fraction vapor | % | 100 |
| Mole fraction light liquid | % | 0 |
| Mole fraction heavy liquid | % | 0 |
| Molecular weight | Kg/kmol | 44.0095 |
| Mass density | Kg/m3 | 65.0285 |
| Molar flow | Kmol/h | 2272.24 |
| Mass flow | Kg/h | 100,000 |
| Vapor volumetric flow | m3/h | 1537.79 |
| Liquid volumetric flow | m3/h | 1537.79 |
| Normal vapor volumetric flow | Nm3/h | 50,929.8 |
| Std vapor volumetric flow | m3/h | 53726.7 |
| Std liquid volumetric flow | m3/h | 121.773 |
| Compressibility | 0.827261 | |
| Specific gravity | 1.51953 | |
| API gravity | ||
| Enthalpy | KJ/h | −8.96706 × 108 |
| Mass enthalpy | kJ/kg | −8967.06 |
| Mass Cp | kJ/(kg °C) | 1.08707 |
| Ideal gas Cp, Cv ratio | 1.28541 | |
| Dynamic viscosity | cP | 0.0166239 |
| Kinematic viscosity | cSt | 0.25564 |
| Thermal conductivity | W/(m °C) | 0.0198344 |
| Surface tension | dyn/cm | |
| Net ideal gas heating value | MJ/m3 | 0 |
| Net liquid heating value | MJ/kg | −0.17659 |
| Gross ideal gas heating value | MJ/m3 | 0 |
| Gross heating value | MJ/kg | 0.17659 |
References
- BP Statistical Review of World Energy, 68th ed.; BP press: London, UK, 2019.
- IPCC. Climate Change and Land: An IPCC Special Report on Climate Change, Desertification, Land Degradation, Sustainable Land Management, Food Security, and Greenhouse Gas Fluxes in Terrestrial Ecosystems; Intergovernmental Panel on Climate Change: Geneva, Switzerland, 2019; Volume 8. [Google Scholar]
- Haratipour, P.; Baghban, A.; Mohammadi, A.H.; Nazhad, S.H.H.; Bahadori, A. On the estimation of viscosities and densities of CO2-loaded MDEA, MDEA + AMP, MDEA + DIPA, MDEA + MEA, and MDEA + DEA aqueous solutions. J. Mol. Liq. 2017, 242, 146–159. [Google Scholar] [CrossRef]
- Kumar, S.; Cho, J.H.; Moon, I.L. Ionic liquid-amine blends and CO2BOLs: Prospective solvents for natural gas sweetening and CO2 capture technology—A review. Int. J. Greenh. Gas Control 2014, 20, 87–116. [Google Scholar] [CrossRef]
- Rinprasertmeechai, S.; Chavadej, S.; Rangsunvigit, P.; Kulprathipanja, S. Carbon Dioxide Removal from Flue Gas Using Amine-Based Hybrid Solvent Absorption. Int. J. Chem. Biol. Eng. 2012, 6, 296–300. [Google Scholar]
- Maroto-Valer, M.M. Developments and Innovation in Carbon Dioxide (CO2) Capture and Storage Technology; Woodhead Publishing: Cambridge, UK, 2010; Volume 1, pp. 153–182. Available online: https://app.knovel.com/hotlink/pdf/id:kt0094AB13/developments-innovation-2/advanced-absorption-introductio (accessed on 23 October 2020).
- Gibbins, J.; Chalmers, H. Carbon capture and storage. Energy Policy 2008, 36, 4317–4322. [Google Scholar] [CrossRef]
- Vega, F.; Sanna, A.; Navarrete, B.; Maroto-Valer, M.M.; Cortés, V.J. Degradation of amine-based solvents in CO2 capture process by chemical absorption. Greenh. Gases Sci. Technol. 2014, 4, 707–733. [Google Scholar] [CrossRef]
- Spigarelli, B.P.; Kawatra, S.K. Opportunities and challenges in carbon dioxide capture. J. CO2 Util. 2013, 1, 69–87. [Google Scholar] [CrossRef]
- Songolzadeh, M.; Soleimani, M.; Takht Ravanchi, M.; Songolzadeh, R. Carbon dioxide separation from flue gases: A technological review emphasizing reduction in greenhouse gas emissions. Sci. World J. 2014, 2014. [Google Scholar] [CrossRef]
- Zhao, N.; Zhang, Y.; Li, B.; Hao, J.; Chen, D.; Zhou, Y.; Dong, R. Natural gas and electricity: Two perspective technologies of substituting coal-burning stoves for rural heating and cooking in Hebei Province of China. Energy Sci. Eng. 2019, 7, 120–131. [Google Scholar] [CrossRef]
- Thiruvenkatachari, R.; Su, S.; An, H.; Yu, X.X. Post combustion CO2 capture by carbon fibre monolithic adsorbents. Prog. Energy Combust. Sci. 2009, 35, 438–455. [Google Scholar] [CrossRef]
- Nanda, S.; Reddy, S.N.; Mitra, S.K.; Kozinski, J.A. The progressive routes for carbon capture and sequestration. Energy Sci. Eng. 2016, 4, 99–122. [Google Scholar] [CrossRef]
- Song, C. Global challenges and strategies for control, conversion and utilization of CO2 for sustainable development involving energy, catalysis, adsorption and chemical processing. Catal. Today 2006, 115, 2–32. [Google Scholar] [CrossRef]
- Desideri, U. Advanced absorption processes and technology for carbon dioxide (CO2) capture in power plants. In Developments and Innovation in Carbon Dioxide (CO2) Capture and Storage Technology; Woodhead Publishing: Cambridge, UK, 2010; pp. 155–182. [Google Scholar]
- Mores, P.; Scenna, N.; Mussati, S. Post-combustion CO2 capture process: Equilibrium stage mathematical model of the chemical absorption of CO2 into monoethanolamine (MEA) aqueous solution. Chem. Eng. Res. Des. 2011, 89, 1587–1599. [Google Scholar] [CrossRef]
- Llamas, B.; Navarrete, B.; Vega, F.; Rodriguez, E.; Mazadiego, L.F.; Cámara, Á.; Otero, P. Greenhouse gas emissions–carbon capture, storage and utilisation. Greenh. Gases 2016, 81. [Google Scholar] [CrossRef]
- Yurata, T.; Lei, H.; Tang, L.; Lu, M.; Patel, J.; Lim, S.; Piumsomboon, P.; Chalermsinsuwan, B.; Li, C.E. Feasibility and sustainability analyses of carbon dioxide–hydrogen separation via de-sublimation process in comparison with other processes. Int. J. Hydrogen Energy 2019, 44, 23120–23134. [Google Scholar] [CrossRef]
- Feron, P. (Ed.) Absorption-Based Post-Combustion Capture of Carbon Dioxide; Woodhead Publishing: Cambridge, UK, 2016. [Google Scholar]
- Cohen, S.M.; Chalmers, H.L.; Webber, M.E.; King, C.W. Comparing post-combustion CO2 capture operation at retrofitted coal-fired power plants in the Texas and Great Britain electric grids. Environ. Res. Lett. 2011, 6, 024001. [Google Scholar] [CrossRef]
- Kothandaraman, A. Carbon Dioxide Capture by Chemical Absorption: A Solvent Comparison Study. Ph.D. Thesis, Massachusetts Institute of Technology, Cambridge, MA, USA, June 2010. [Google Scholar]
- Huertas, J.I.; Gomez, M.D.; Giraldo, N.; Garzón, J. CO2 absorbing capacity of MEA. J. Chem. 2015, 2015. [Google Scholar] [CrossRef]
- Fredriksen, S.B.; Jens, K.J. Oxidative degradation of aqueous amine solutions of MEA, AMP, MDEA, Pz: A review. Energy Procedia 2013, 37, 1770–1777. [Google Scholar] [CrossRef]
- CO2 Capture Technologies; Bryan Research & Engineering, LLC: Bryan, TX, USA, 2020; Available online: www.bre.com (accessed on 23 October 2020).
- Abu-Zahra, M.R.; Schneiders, L.H.; Niederer, J.P.; Feron, P.H.; Versteeg, G.F. CO2 capture from power plants: Part I. A parametric study of the technical performance based on monoethanolamine. Int. J. Greenh. Gas Control. 2007, 1, 37–46. [Google Scholar] [CrossRef]
- Aboudheir, A.; Tontiwachwuthikul, P.; Chakma, A.; Idem, R. Kinetics of the reactive absorption of carbon dioxide in high CO2-loaded, concentrated aqueous monoethanolamine solutions. Chem. Eng. Sci. 2003, 58, 5195–5210. [Google Scholar] [CrossRef]
- Hagewiesche, D.P.; Ashour, S.S.; Al-Ghawas, H.A.; Sandall, O.C. Absorption of carbon dioxide into aqueous blends of monoethanolamine and N-methyldiethanolamine. Chem. Eng. Sci. 1995, 50, 1071–1079. [Google Scholar] [CrossRef]
- Davis, J.D. Thermal Degradation of Aqueous Amines used for Carbon Dioxide Capture; 2009. Available online: http://hdl.handle.net/2152/6581 (accessed on 23 October 2020).
- Davis, J.; Rochelle, G. Thermal degradation of monoethanolamine at stripper conditions. Energy Procedia 2009, 1, 327–333. [Google Scholar] [CrossRef]
- Xue, B.; Yu, Y.; Chen, J.; Luo, X.; Wang, M. A comparative study of MEA and DEA for post-combustion CO 2 capture with different process configurations. Int. J. Coal Sci. Technol. 2017, 4, 15–24. [Google Scholar] [CrossRef]
- Carlson, S.; Canter, S.; Jenkins, J. Canadian gas treating solvent quality control–unique challenges. In Proceedings of the 2001 Sulfur Recovery Symposium, Canmore, AB, Canada, 2001; Available online: http://www.reclaim.com/wp-content/uploads/2013/10/canadian-gas-treating-solvent-quality-control.pdf (accessed on 13 December 2020).
- Higman, C. Gasification processes and synthesis gas treatment technologies for carbon dioxide (CO2) capture. In Developments and Innovation in Carbon Dioxide (CO2) Capture and Storage Technology; Woodhead Publishing: Cambridge, UK, 2010; pp. 243–279. [Google Scholar]
- Meehan, J. Price and Market Trends: Europe May Ethanolamine Prices move down on Feedstock Fall. Available online: https://www.icis.com (accessed on 23 October 2020).
- Heimel, S.; Lowe, C. Technology comparison of CO2 capture for a gas-to-liquids plant. Energy Procedia 2009, 1, 4039–4046. [Google Scholar] [CrossRef]
Publisher’s Note: MDPI stays neutral with regard to jurisdictional claims in published maps and institutional affiliations. |
© 2020 by the authors. Licensee MDPI, Basel, Switzerland. This article is an open access article distributed under the terms and conditions of the Creative Commons Attribution (CC BY) license (http://creativecommons.org/licenses/by/4.0/).




















